Transcriptome Sequencing and Differential Analysis of Testes of 1-Year-Old and 3-Year-Old Kazakh Horses
Simple Summary
Abstract
1. Introduction
2. Materials and Methods
2.1. Experimental Animals
2.2. Microscopic Morphological Examination
2.3. Transcriptome Sequencing
2.4. Data Quality Control and Verification
2.5. Inter-Sample Correlation Analysis
2.6. GO and KEGG Enrichment Analysis
2.7. PPI Network Construction and Key Gene Screening
2.8. RT-qPCR Validation
3. Results and Analysis
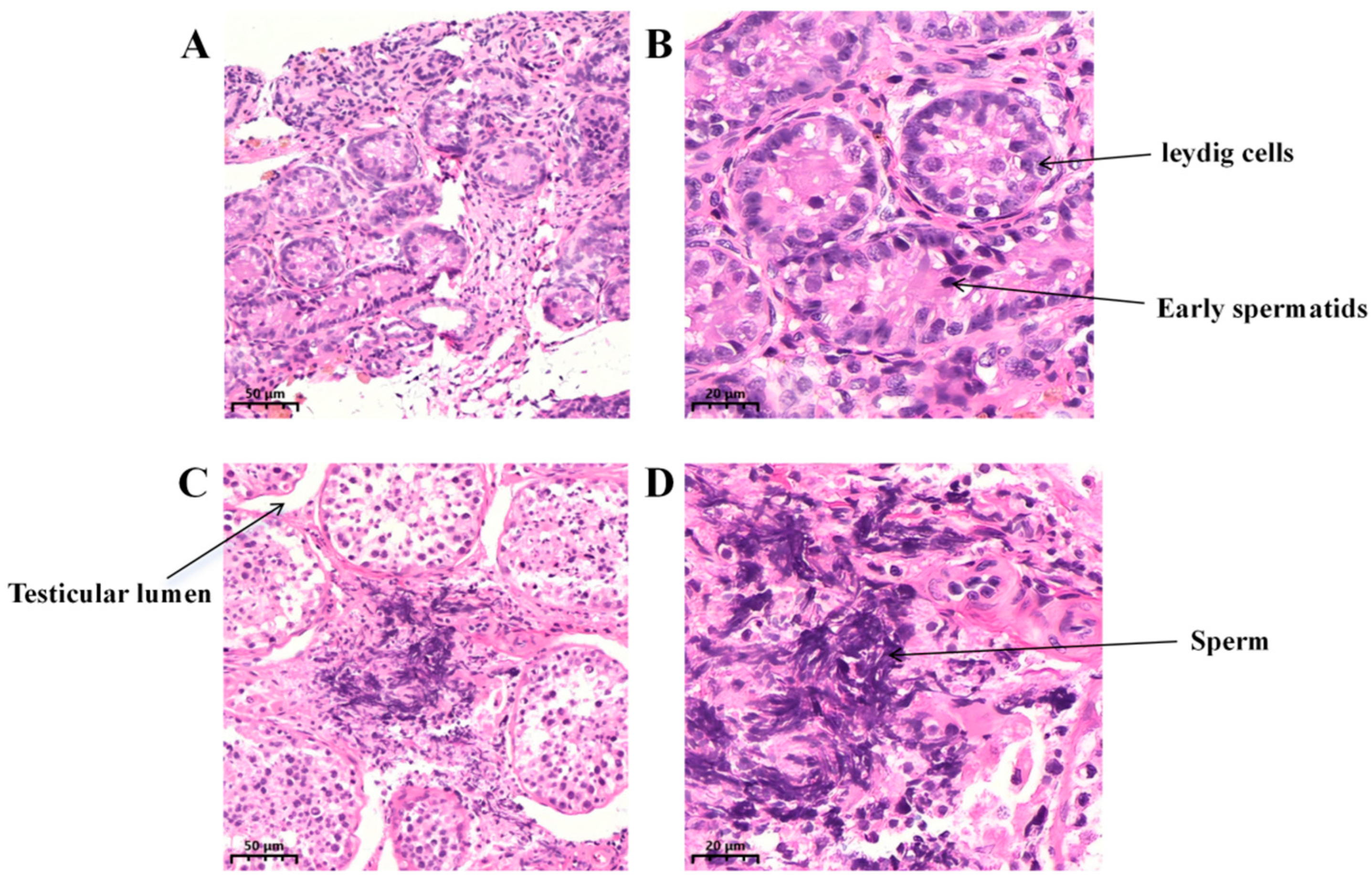
3.1. Morphological Observations of Testicular Tissue in Kazakh Horses
3.2. RNA Sequencing Data Analysis
3.3. Inter-Sample Expression Pattern Analysis of Testicular Tissue Samples from Kazakh Horses
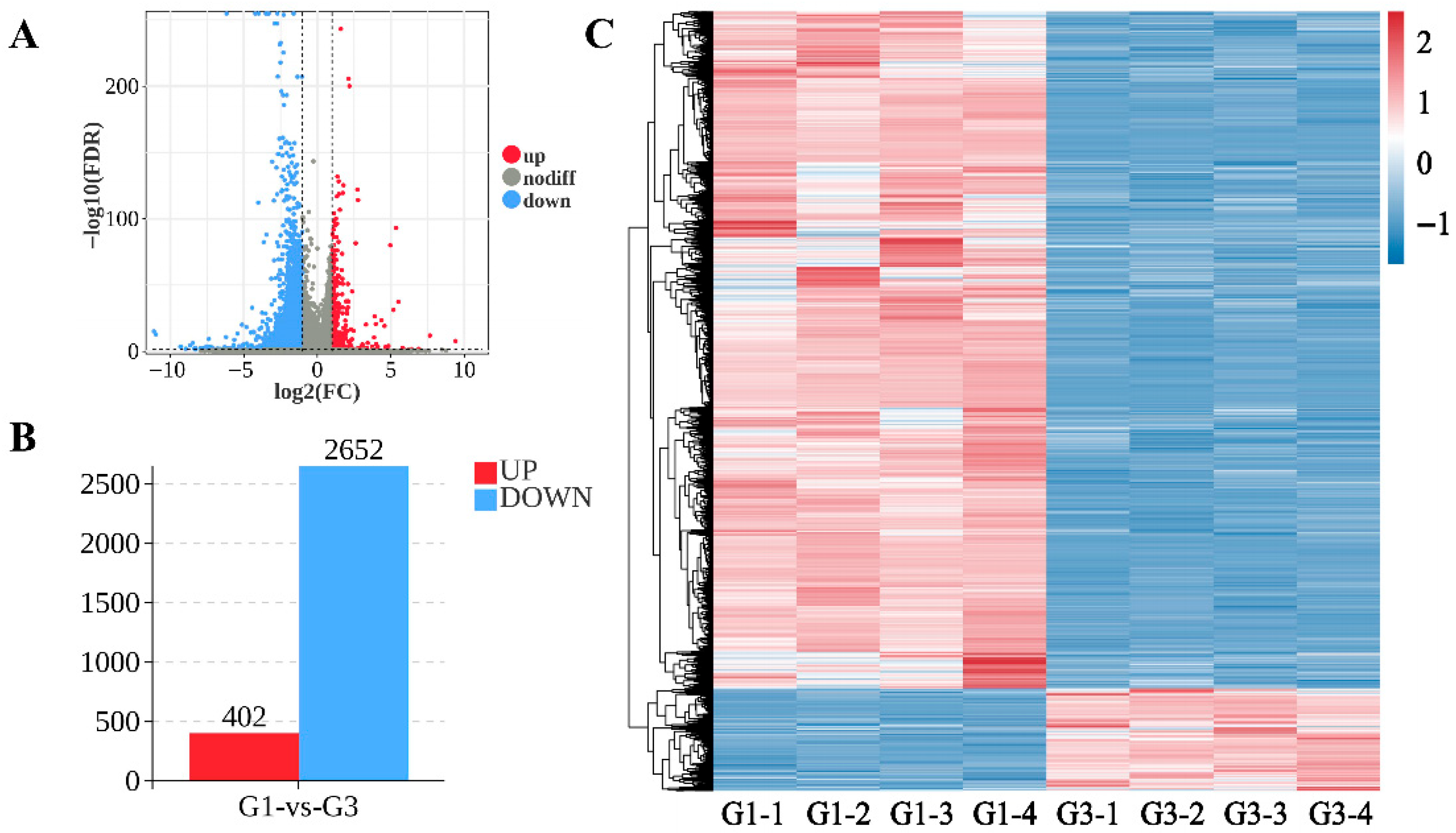
3.4. Pattern Analysis of Differentially Expressed Genes of Testicular Tissue Samples from Kazakh Horses
3.5. GO Functional Annotation and KEGG Enrichment Analysis of Differentially Expressed Genes in Kazakh Horse Testicular Tissue
3.6. Protein–Protein Interactions
3.7. RT-qPCR Results Validation
4. Discussion
5. Conclusions
Supplementary Materials
Author Contributions
Funding
Institutional Review Board Statement
Informed Consent Statement
Data Availability Statement
Acknowledgments
Conflicts of Interest
References
- Ren, W.; Zhou, J.; Zhu, J.; Zhang, J.; Zhao, X.; Yao, X. Exploring the Abnormal Characteristics of the Ovaries During the Estrus Period of Kazakh Horses Based on Single-Cell Transcriptome Technology. Biology 2025, 14, 1351. [Google Scholar] [CrossRef]
- Lu, Z.; Wen, M.; Yao, X.; Meng, J.; Wang, J.; Zeng, Y.; Li, L.; Ren, W. Differential analysis of testicular LncRNA in Kazakh horses of different ages. Int. J. Biol. Macromol. 2025, 321, 146228. [Google Scholar] [CrossRef]
- Wubulikasimu, M.; Liu, J.; Yao, X.; Meng, J.; Wang, J.; Zeng, Y.; Li, L.; Ren, W. Transcriptomic sequencing and differential analysis of Kazakh horse muscles from various anatomical locations. Front. Vet. Sci. 2025, 12, 1633786. [Google Scholar] [CrossRef] [PubMed]
- Wubuli, A.; Su, Y.; Yao, X.; Meng, J.; Wang, J.; Zeng, Y.; Li, L.; Ren, W. Transcriptome Analysis of Muscle Tissue from Three Anatomical Locations in Male and Female Kazakh Horses. Biology 2025, 14, 1216. [Google Scholar] [CrossRef]
- Chen, H.; Murray, E.; Sinha, A.; Laumas, A.; Li, J.; Lesman, D.; Nie, X.; Hotaling, J.; Guo, J.; Cairns, B.R.; et al. Dissecting mammalian spermatogenesis using spatial transcriptomics. Cell Rep. 2021, 37, 109915. [Google Scholar] [CrossRef] [PubMed]
- Murat, F.; Mbengue, N.; Winge, S.B.; Trefzer, T.; Leushkin, E.; Sepp, M.; Cardoso-Moreira, M.; Schmidt, J.; Schneider, C.; Mößinger, K.; et al. The molecular evolution of spermatogenesis across mammals. Nature 2023, 613, 308–316. [Google Scholar] [CrossRef]
- Zhang, X.; Cao, Q.; Rajachandran, S.; Grow, E.J.; Evans, M.; Chen, H. Dissecting mammalian reproduction with spatial transcriptomics. Hum. Reprod. Update 2023, 29, 794–810. [Google Scholar] [CrossRef]
- Yan, Z.; Wang, P.; Yang, Q.; Gun, S. Single-cell rna sequencing reveals an atlas of hezuo pig testis cells. Int. J. Mol. Sci. 2024, 25, 9786. [Google Scholar] [CrossRef] [PubMed]
- Han, G.; Hong, S.H.; Lee, S.J.; Hong, S.-P.; Cho, C. Transcriptome analysis of testicular aging in mice. Cells 2021, 10, 2895. [Google Scholar] [CrossRef]
- Zhang, M.; An, X.; Yuan, C.; Guo, T.; Xi, B.; Liu, J.; Lu, Z. Integration analysis of transcriptome and metabolome revealed the potential mechanism of spermatogenesis in Tibetan sheep (Ovis aries) at extreme high altitude. Genomics 2024, 116, 110949. [Google Scholar] [CrossRef]
- Zhang, Y.; Liu, Z.; Yun, X.; Batu, B.; Yang, Z.; Zhang, X.; Zhang, W.; Liu, T. Transcriptome profiling of developing testes and first wave of spermatogenesis in the rat. Genes 2023, 14, 229. [Google Scholar] [CrossRef]
- Chen, W.B.; Zhang, M.F.; Yang, F.; Hua, J.-L. Applications of single-cell RNA sequencing in spermatogenesis and molecular evolution. Zool. Res. 2024, 45, 575. [Google Scholar] [CrossRef]
- Du, Z.; Li, W.T.; Liu, C.; Wang, C.; Wang, D.; Zhu, S.; Kang, X.; Jiang, R.; Deng, L.; Li, D.; et al. Transcriptome analysis of the testes of male chickens with high and low sperm motility. Poult. Sci. 2022, 101, 102183. [Google Scholar] [CrossRef]
- Zhao, S.; Wang, H.; Hu, Z.; Sahlu, B.W.; Heng, N.; Gong, J.; Wang, H.; Zhu, H. Identification of spermatogenesis-related lncRNA in Holstein bull testis after sexual maturity based on transcriptome analysis. Anim. Reprod. Sci. 2022, 247, 107146. [Google Scholar] [CrossRef]
- Zhang, X.; Huo, H.; Li, H.; Liu, Y.; Qiao, F.; Li, C.; Huo, J. An integrated analysis of second-and third-generation transcriptome sequencing technologies reveals the DAZAP1 function in pig testis. Anim. Reprod. 2025, 22, e20240141. [Google Scholar] [CrossRef] [PubMed]
- Chang, X.; Yao, X.; Meng, J.; Wang, J.; Zeng, Y.; Li, L.; Ren, W. Whole Transcriptome Sequencing and Differential Analysis of Testes in Pre-and Post-Sexual Maturity Bactrian Camels (Camelus bactrianus). Biology 2025, 14, 1254. [Google Scholar] [CrossRef] [PubMed]
- La, Y.; Ma, X.; Bao, P.; Chu, M.; Yan, P.; Liang, C.; Guo, X. Genome-wide Landscape of mRNAs, lncRNAs, and circRNAs during Testicular Development of Yak. Int. J. Mol. Sci. 2023, 24, 4420. [Google Scholar] [CrossRef] [PubMed]
- Xi, B.; Zhao, S.; Zhang, R.; Lu, Z.; Li, J.; An, X.; Yue, Y. Transcriptomic study of different stages of development in the testis of sheep. Animals 2024, 14, 2767. [Google Scholar] [CrossRef]
- Zhao, Y.; Qin, G.; Fan, W.; Zhang, Y.; Peng, H. TF and TFRC regulate ferroptosis in swine testicular cells through the JNK signaling pathway. Int. J. Biol. Macromol. 2025, 307, 142369. [Google Scholar] [CrossRef]
- Su, J.; Yang, Y.; Wang, D.; Su, H.; Zhao, F.; Zhang, C.; Zhang, M.; Li, X.; He, T.; Li, X.; et al. A dynamic transcriptional cell atlas of testes development after birth in Hu sheep. BMC Biol. 2025, 23, 1–17. [Google Scholar] [CrossRef]
- Lin, W.; Zhang, X.; Liu, Z.; Huo, H.; Chang, Y.; Zhao, J.; Gong, S.; Zhao, G.; Huo, J. Isoform-resolution single-cell RNA sequencing reveals the transcriptional panorama of adult Baoshan pig testis cells. BMC Genom. 2025, 26, 459. [Google Scholar] [CrossRef]
- Santos, J.R.L.; Sun, W.; Befus, A.D.; Marcet-Palacios, M. SEQSIM: A novel bioinformatics tool for comparisons of promoter regions—A case study of calcium binding protein spermatid associated 1 (CABS1). BMC Bioinform. 2025, 26, 156. [Google Scholar] [CrossRef]
- Zhang, X.; Zhou, W.; Zhang, P.; Gao, F.; Zhao, X.; Shum, W.W.; Zeng, X. Cabs1 maintains structural integrity of mouse sperm flagella during epididymal transit of sperm. Int. J. Mol. Sci. 2021, 22, 652. [Google Scholar] [CrossRef]
- Huang, Y.; Wang, Y.; Li, L.; Gong, F.; Lin, G.; Dai, J. Identification of nonfunctional CABS1 causing fertilization failure and male infertility in humans: A case report. J. Assist. Reprod. Genet. 2025, 42, 2411–2419. [Google Scholar] [CrossRef]
- Zhong, Z.; Wang, F.; Xie, X.; Wang, Z.; Pan, D.; Wang, Z.; Xiao, Q. Integration of multi-omics resources reveals genetic features associated with environmental adaptation in the Wuzhishan pig genome. J. Therm. Biol. 2025, 132, 104264. [Google Scholar] [CrossRef] [PubMed]
- Zhao, X.; Zhou, W.; Nie, J.; Zhang, X.; Zeng, X.; Sun, X. CABS1 is essential for progressive motility and the integrity of fibrous sheath in mouse epididymal spermatozoa. Mol. Reprod. Dev. 2024, 91, e23776. [Google Scholar] [CrossRef]
- Zhang, W.; Liu, L.; Zhou, M.; Su, S.; Dong, L.; Meng, X.; Li, X.; Wang, C. Assessing population structure and signatures of selection in Wanbei pigs using whole genome resequencing data. Animals 2022, 13, 13. [Google Scholar] [CrossRef] [PubMed]
- Salehi, N.; Totonchi, M. The construction of a testis transcriptional cell atlas from embryo to adult reveals various somatic cells and their molecular roles. J. Transl. Med. 2023, 21, 859. [Google Scholar] [CrossRef]
- Xu, N.; Qin, Y.; Liu, Y.; Guan, Y.; Xin, H.; Ou, J.; Wang, Y. An integrated transcriptomic analysis unveils the regulatory roles of RNA binding proteins during human spermatogenesis. Front. Endocrinol. 2025, 16, 1522394. [Google Scholar] [CrossRef]
- Sang, J.; Ji, Z.; Li, H.; Wang, H.; Quan, H.; Yu, Y.; Yan, J.; Mao, Z.; Wang, Y.; Li, L.; et al. Triclosan inhibits testosterone biosynthesis in adult rats via inducing m6A methylation-mediated autophagy. Environ. Int. 2024, 190, 108827. [Google Scholar] [CrossRef] [PubMed]
- Yang, W.; Li, H.; Wang, S.; Huang, R.; Zhang, Y.; Guo, M.; Huang, L.; Li, S.; Yang, R.; Zhao, D.; et al. Zika virus disrupts steroidogenesis and impairs spermatogenesis by stalling the translation of CYP17A1 mRNA. Nat. Commun. 2025, 16, 6756. [Google Scholar] [CrossRef]
- Lea, R.G.; Mandon-Pépin, B.; Loup, B.; Poumerol, E.; Jouneau, L.; Egbowon, B.F.; Bowden, A.; Cotinot, C.; Purdie, L.; Zhang, Z.; et al. Ovine fetal testis stage-specific sensitivity to environmental chemical mixtures. Reproduction 2022, 163, 119–131. [Google Scholar] [CrossRef] [PubMed]
- Di-Luoffo, M.; Pierre, K.J.; Robert, N.M.; Girard, M.-J.; Tremblay, J.J. The nuclear receptors SF1 and COUP-TFII cooperate on the Insl3 promoter in Leydig cells. Reproduction 2022, 164, 31–40. [Google Scholar] [CrossRef]
- Chang, H.; Lu, Y.; Yamamoto, K.; Sun, J.; Shimada, K.; Hiradate, Y.; Fujihara, Y.; Ikawa, M. Mouse genome engineering uncovers 18 genes dispensable for male reproduction. Andrology 2025. Epub ahead of printing. [Google Scholar] [CrossRef]
- Cannarella, R.; Mancuso, F.; Arato, I.; Lilli, C.; Bellucci, C.; Gargaro, M.; Curto, R.; Aglietti, M.C.; La Vignera, S.; Condorelli, R.A.; et al. Sperm-carried IGF2 downregulated the expression of mitogens produced by Sertoli cells: A paracrine mechanism for regulating spermatogenesis? Front. Endocrinol. 2022, 13, 1010796. [Google Scholar] [CrossRef]
- Chen, H.; Miao, X.; Xu, J.; Pu, L.; Li, L.; Han, Y.; Mao, F.; Ma, Y. Alterations of mRNA and lncRNA profiles associated with the extracellular matrix and spermatogenesis in goats. Anim. Biosci. 2021, 35, 544. [Google Scholar] [CrossRef]
- Yu, B.; Yang, Y.; Li, Y.; Gao, R.; Ma, M.; Wang, X. Transcriptomic study of testicular hypoxia adaptation in Tibetan sheep. Reprod. Domest. Anim. 2025, 60, e70037. [Google Scholar] [CrossRef] [PubMed]
- Fu, X.; Yang, Y.; Yan, Z.; Liu, M.; Wang, X. Transcriptomic study of spermatogenesis in the testis of Hu sheep and Tibetan sheep. Genes 2022, 13, 2212. [Google Scholar] [CrossRef]
- Wang, Y.; Pan, Y.; Wang, M.; Afedo, S.Y.; Zhao, L.; Han, X.; Liu, M.; Zhao, T.; Zhang, T.; Ding, T.; et al. Transcriptome sequencing reveals differences between leydig cells and sertoli cells of yak. Front. Vet. Sci. 2022, 9, 960250. [Google Scholar] [CrossRef] [PubMed]
- Chen, K.Q.; Wei, B.H.; Hao, S.L.; Yang, W.-X. The PI3K/AKT signaling pathway: How does it regulate development of Sertoli cells and spermatogenic cells? Histol. Histopathol. 2022, 37, 621–636. [Google Scholar]
- Deng, C.Y.; Lv, M.; Luo, B.H.; Zhao, S.-Z.; Mo, Z.-C.; Xie, Y.-J. The role of the PI3K/AKT/mTOR signalling pathway in male reproduction. Curr. Mol. Med. 2021, 21, 539–548. [Google Scholar] [PubMed]
- Wang, X.; Pei, J.; Xiong, L.; Guo, S.; Cao, M.; Kang, Y.; Ding, Z.; La, Y.; Liang, C.; Yan, P.; et al. Single-cell RNA sequencing reveals atlas of yak testis cells. Int. J. Mol. Sci. 2023, 24, 7982. [Google Scholar] [CrossRef] [PubMed]
- Liu, H.; Shi, M.; Li, X.; Lu, W.; Zhang, M.; Zhang, T.; Wu, Y.; Zhang, Z.; Cui, Q.; Yang, S.; et al. Adipose mesenchymal stromal cell-derived exosomes prevent testicular torsion injury via activating PI3K/AKT and MAPK/ERK1/2 pathways. Oxidative Med. Cell. Longev. 2022, 2022, 8065771. [Google Scholar] [CrossRef]
- Wang, D.; Lu, H.; Bin, B.; Lin, S.; Wang, J. Quantitative proteomics reveal the protective effects of Qiang Jing decoction against oligoasthenospermia via modulating spermatogenesis related-proteins. Transl. Androl. Urol. 2024, 13, 2268. [Google Scholar] [CrossRef] [PubMed]






| Samples | Raw Data | Clean Data | Q20 | Q30 | GC Content | Mapped Reads |
|---|---|---|---|---|---|---|
| G-1-1 | 84,567,774 | 84,258,310 (99.63%) | 98.60% | 94.17% | 50.15% | 83,502,734 (99.10%) |
| G-1-2 | 80,621,274 | 80,320,920 (99.63%) | 98.67% | 94.33% | 49.18% | 79,767,150 (99.31%) |
| G-1-3 | 81,816,144 | 81,557,174 (99.68%) | 98.62% | 94.14% | 49.94% | 80,865,568 (99.15%) |
| G-1-4 | 85,756,968 | 85,413,322 (99.60%) | 98.62% | 94.35% | 49.74% | 84,747,352 (99.22%) |
| G-3-1 | 82,110,868 | 81,803,308 (99.63%) | 98.54% | 93.93% | 51.28% | 81,199,492 (99.26%) |
| G-3-2 | 82,664,624 | 82,343,798 (99.61%) | 98.61% | 94.22% | 51.05% | 81,829,900 (99.38%) |
| G-3-3 | 73,231,020 | 72,926,266 (99.58%) | 98.52% | 93.83% | 51.29% | 72,412,834 (99.30%) |
| G-3-4 | 84,250,108 | 83,918,332 (99.61%) | 98.55% | 93.82% | 50.93% | 83,319,694 (99.29%) |
Disclaimer/Publisher’s Note: The statements, opinions and data contained in all publications are solely those of the individual author(s) and contributor(s) and not of MDPI and/or the editor(s). MDPI and/or the editor(s) disclaim responsibility for any injury to people or property resulting from any ideas, methods, instructions or products referred to in the content. |
© 2026 by the authors. Licensee MDPI, Basel, Switzerland. This article is an open access article distributed under the terms and conditions of the Creative Commons Attribution (CC BY) license.
Share and Cite
Liu, J.; Yang, Y.; Wen, L.; Wen, M.; Zeng, Y.; Ren, W.; Yao, X. Transcriptome Sequencing and Differential Analysis of Testes of 1-Year-Old and 3-Year-Old Kazakh Horses. Biology 2026, 15, 100. https://doi.org/10.3390/biology15010100
Liu J, Yang Y, Wen L, Wen M, Zeng Y, Ren W, Yao X. Transcriptome Sequencing and Differential Analysis of Testes of 1-Year-Old and 3-Year-Old Kazakh Horses. Biology. 2026; 15(1):100. https://doi.org/10.3390/biology15010100
Chicago/Turabian StyleLiu, Jiahao, Yuting Yang, Liuxiang Wen, Mingyue Wen, Yaqi Zeng, Wanlu Ren, and Xinkui Yao. 2026. "Transcriptome Sequencing and Differential Analysis of Testes of 1-Year-Old and 3-Year-Old Kazakh Horses" Biology 15, no. 1: 100. https://doi.org/10.3390/biology15010100
APA StyleLiu, J., Yang, Y., Wen, L., Wen, M., Zeng, Y., Ren, W., & Yao, X. (2026). Transcriptome Sequencing and Differential Analysis of Testes of 1-Year-Old and 3-Year-Old Kazakh Horses. Biology, 15(1), 100. https://doi.org/10.3390/biology15010100

