Sign in to use this feature.

Years

Between: -

Subjects

remove_circle_outline
remove_circle_outline
remove_circle_outline
remove_circle_outline
remove_circle_outline
remove_circle_outline
remove_circle_outline
remove_circle_outline
remove_circle_outline

Journals

remove_circle_outline
remove_circle_outline
remove_circle_outline
remove_circle_outline

Article Types

Countries / Regions

remove_circle_outline
remove_circle_outline
remove_circle_outline
remove_circle_outline
remove_circle_outline

Search Results (193)

Search Parameters:
Keywords = strong S-Box

Order results
Result details
Results per page
Select all
Export citation of selected articles as:
21 pages, 7573 KB  
Article
A Real-Time Detection Approach for Bridge Crack
by Tingjuan Wang, Jiuyuan Huo and Xinping Wu
Algorithms 2026, 19(4), 247; https://doi.org/10.3390/a19040247 - 25 Mar 2026
Viewed by 210
Abstract
To meet the requirement of real-time bridge crack detection, this paper proposes a lightweight detection model based on YOLOv7-tiny. First, an edge-preserved image enhancement method is proposed. It effectively enhances the image contrast and preserves the structural features of crack edges. This provides [...] Read more.
To meet the requirement of real-time bridge crack detection, this paper proposes a lightweight detection model based on YOLOv7-tiny. First, an edge-preserved image enhancement method is proposed. It effectively enhances the image contrast and preserves the structural features of crack edges. This provides a high-quality data foundation for the detection network. Second, a LWCSP module is introduced. This module integrates hybrid convolution and shuffle operations. It reduces the model’s parameter count and computation. Simultaneously, it maintains strong feature representation capability. A good balance between detection performance and efficiency is achieved. Finally, an improved SWise-IoU is proposed to optimize the bounding box regression in YOLOv7-tiny. This method dynamically evaluates sample quality. It enables differentiated gradient adjustment for samples of different qualities. This promotes sufficient learning of sample features by the model, thereby improving detection accuracy. Experimental results show that the proposed model delivers strong performance on a public bridge crack dataset. Compared to the baseline, the mAP@0.5 is 12.1 higher, and model size, parameter count, and FLOPs are reduced by 7.3%, 8.03%, and 10%, respectively. The final model size is only 11.4 MB, and mAP@0.5 is 86.1%, suitable for a real-time crack detection task. Full article
Show Figures

Figure 1

23 pages, 3323 KB  
Article
Assessing Membership Inference Privacy Risks in Medical Diffusion Models via Discrete Encoding-Based Inference
by Fei Kong, Hao Cheng, Tianlong Chen, Xiaoshuang Shi and Chenxi Yuan
Appl. Sci. 2026, 16(7), 3140; https://doi.org/10.3390/app16073140 - 24 Mar 2026
Viewed by 77
Abstract
The rapid adoption of diffusion models in medical imaging has raised significant concerns regarding data privacy, especially their susceptibility to Membership Inference Attacks (MIAs). However, the privacy risks associated with diffusion models in the medical domain remain underexplored compared to natural images. In [...] Read more.
The rapid adoption of diffusion models in medical imaging has raised significant concerns regarding data privacy, especially their susceptibility to Membership Inference Attacks (MIAs). However, the privacy risks associated with diffusion models in the medical domain remain underexplored compared to natural images. In this study, we propose a novel grey-box attack framework, termed the Discrete Encoding-Based Membership Inference Attack (DEB), inspired by Denoising Diffusion Codebook Models (DDCM). DEB injects semantically meaningful noise via a discrete codebook strategy and identifies training samples by analyzing the model’s output trajectory under this discrete encoding, specifically measuring the average of intermediate predictions across selected time steps. We conduct an evaluation of MIAs across natural images and five representative datasets from the MedMNIST collection. Our experiments reveal that the susceptibility of diffusion models is highly dependent on the data modality; for instance, while certain datasets exhibit near-complete vulnerability, others like PathMNIST demonstrate strong inherent resistance to MIAs. Furthermore, DEB demonstrates superior performance compared to existing baselines (e.g., SecMI, PIA, SimA), particularly on challenging datasets. For example, DEB achieves a True Positive Rate at 1% False Positive Rate (TPR @ 1% FPR) of 60.3% on CIFAR-10, significantly outperforming the SimA baseline (35.9%). Notably, even on the highly resistant PathMNIST dataset, DEB attains a 10.2% TPR @ 1% FPR, establishing a substantial advantage over the PIA baseline (1.1%). This work provides practical insights into the privacy risks inherent in diffusion models and emphasizes that model providers should carefully assess these vulnerabilities when exposing intermediate generation APIs. Full article
Show Figures

Figure 1

30 pages, 15628 KB  
Article
HGV-YOLO: A Detection Method for Floating Seedlings and Missed Transplanting Based on the Morphological Characteristics of Rice Seedlings
by Chunying Liang, Yuheng Chen, Jun Hu and Zheng Zhou
Agronomy 2026, 16(7), 678; https://doi.org/10.3390/agronomy16070678 (registering DOI) - 24 Mar 2026
Viewed by 139
Abstract
Transplanting status is a significant indicator for rice cultivation, and is essential for field management, food security and agricultural production. However, traditional characterization cannot detect the transplanting status in a timely and effective manner; manual seedling replanting is labor-intensive, has a high cost [...] Read more.
Transplanting status is a significant indicator for rice cultivation, and is essential for field management, food security and agricultural production. However, traditional characterization cannot detect the transplanting status in a timely and effective manner; manual seedling replanting is labor-intensive, has a high cost and is inefficient. This study proposed a detection method for floating seedlings and missed transplanting. The method employed a self-built improved YOLO, namely HGV-YOLO. We leverage a HorBlock module to achieve the splitting of the morphological features of rice seedlings in different dimensions of the backbone network of YOLOv8n, which enabled the network to further enhance the classification and recognition ability of rice seedlings. Furthermore, Grouped Spatial Convolution (GSConv) replaces convolution, and the VOV-GSCSP replaces the C2f modules, reducing the number of parameters and improving the model’s inference speed. To improve the model’s bounding box precision, the WIoU loss function was also incorporated. Finally, we use the least squares method to predict the center point of the rice seedlings. The experimental results indicate that HGV-YOLO achieves a precision of 93.7%, a recall of 83.1%, and an mAP@0.5 of 91.1%. Compared to YOLOv8n, HGV-YOLO reduces Params by 3.1% and GFLOPs by 1.2%, respectively, while improving mAP@0.5 by 2.3%. Compared to YOLOv3-tinyYOLOv5 and YOLOv6, HGV-YOLO achieves increases in mAP@0.5 of 4.6 %, 3.1%, and 2.8%, respectively. In summary, the HGV-YOLO model exhibits a strong performance and provides valuable insights for advancing the autonomous navigation of rice transplanting robotics. Full article
(This article belongs to the Section Precision and Digital Agriculture)
Show Figures

Figure 1

53 pages, 1491 KB  
Article
Implementing the LCCE5.0 Framework (Lean Construction, Circular Economy, and Construction 5.0) in the Moroccan Construction Sector
by Abderrazzak El Hafiane, Abdelali En-nadi and Mohamed Ramadany
Recycling 2026, 11(3), 63; https://doi.org/10.3390/recycling11030063 - 19 Mar 2026
Viewed by 373
Abstract
Integrating Lean Construction (LC), the Circular Economy (CE), and Construction 5.0 (C5.0) remains challenging in emerging delivery contexts. This difficulty increases when procurement routines determine which practices become enforceable across tendering, contracting, and site execution. This study prioritized barriers to LCCE5.0 implementation in [...] Read more.
Integrating Lean Construction (LC), the Circular Economy (CE), and Construction 5.0 (C5.0) remains challenging in emerging delivery contexts. This difficulty increases when procurement routines determine which practices become enforceable across tendering, contracting, and site execution. This study prioritized barriers to LCCE5.0 implementation in Morocco and translated expert judgments into actionable recommendations. A structured literature review informed the barrier inventory and conceptual framing. The study proposed a three-layer, life-cycle LCCE5.0 framework that links governance, operational routines, and digital enablers. It operationalized 40 critical barrier factors across six dimensions and five life-cycle macro-phases. A two-round Delphi study was conducted with 22 Moroccan experts using a 7-point Likert scale. Barriers were ranked using Round 2 (T2) medians with ties resolved using the interquartile range. Top-box agreement (ratings of 6–7) and consensus tiers were reported. The ranking showed strong stability across rounds, with 92.5% of barrier factors remaining stable. Kendall’s W at T2 equaled 0.817 (p < 0.001), indicating high panel consensus. Results indicated that constraints clustered in upstream governance. Three procurement-centered regulatory and contractual barriers topped the ranking (Mdn_T2 = 7). These barriers reflected missing CE procurement guidelines, limited weighting of environmental criteria, and the absence of circularity and digital requirements in tenders. Six additional barriers reinforced this procurement bottleneck. They included limited owner commitment, weak enforcement authority, limited top-management commitment, and regulatory instability. They also included low interorganizational trust, limited risk-sharing contracts, and tool-centered deployment of LCCE5.0 practices. These findings support procurement-focused recommendations to institutionalize auditable circular requirements and data-enabled verification in tendering and contracting routines. The proposed LCCE5.0 mechanism and the resulting recommendations require empirical validation beyond this Delphi-based prioritization. Full article
Show Figures

Figure 1

33 pages, 31833 KB  
Article
Spherical Geodesic Bounds and a k-Circle Coverage Formulation
by Josiah Lansang and Faramarz F. Samavati
ISPRS Int. J. Geo-Inf. 2026, 15(3), 135; https://doi.org/10.3390/ijgi15030135 - 18 Mar 2026
Viewed by 235
Abstract
In this article, we introduce analogues of classic Euclidean bounds, including spherical caps, geodesic axis-aligned bounding boxes (AABBs), geodesic oriented bounding boxes (OBBs), and geodesic k-discrete oriented polytopes (k-DOPs). We also formulate k-circle coverage, a union of variable-radius caps [...] Read more.
In this article, we introduce analogues of classic Euclidean bounds, including spherical caps, geodesic axis-aligned bounding boxes (AABBs), geodesic oriented bounding boxes (OBBs), and geodesic k-discrete oriented polytopes (k-DOPs). We also formulate k-circle coverage, a union of variable-radius caps solved by a binary integer program over candidates generated from Discrete Global Grid System (DGGS)-based rasterization. As all constructions run directly on the spherical surface, S2, they preserve geodesic distances and avoid projection distortion. We benchmark these methods on seven country boundary polygons consisting of thousands of points, and report construction time, memory, tightness, and query throughput. Results show our analytic geodesic bounds deliver orders of magnitude improvements over exact tests, with trade-offs in tightness: spherical caps are fastest but loosest; geodesic OBBs are a strong balance; geodesic k-DOPs consistently have the tightest bounds. k-circle coverage has spherical cap query speed while also having locally adaptive fits; construction time increases with DGGS resolution. Altogether, these bounds specific to the sphere provide practical, conservative filters for globe-scale Digital Earth queries. Full article
Show Figures

Figure 1

27 pages, 3628 KB  
Article
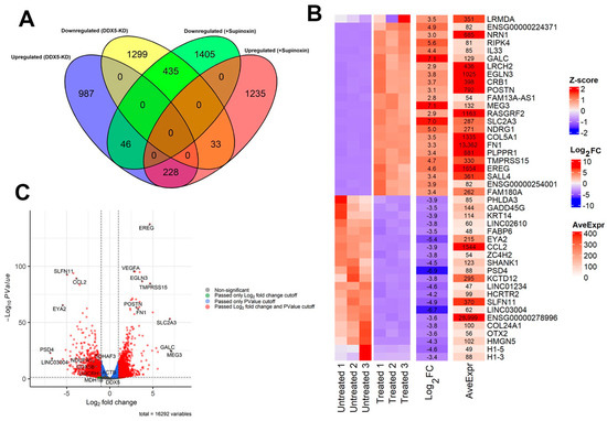
Investigating Metabolically Altered Pathways in Small Cell Lung Cancer: From RNA Sequencing Analysis to Seahorse-Based Functional Validation
by Subhadeep Das, Sagar M. Utturkar, Roshnee Bose and Elizabeth J. Tran
Methods Protoc. 2026, 9(2), 46; https://doi.org/10.3390/mps9020046 - 10 Mar 2026
Viewed by 361
Abstract
Small cell lung cancer (SCLC) is an aggressive malignancy characterized by rapid progression, early metastasis, and high relapse rates due to acquired chemoresistance. The human DEAD-box RNA helicase DDX5 is overexpressed in SCLC and has recently gained attention as a viable therapeutic target. [...] Read more.
Small cell lung cancer (SCLC) is an aggressive malignancy characterized by rapid progression, early metastasis, and high relapse rates due to acquired chemoresistance. The human DEAD-box RNA helicase DDX5 is overexpressed in SCLC and has recently gained attention as a viable therapeutic target. Supinoxin (RX-5902), a selective small-molecule inhibitor of DDX5, exhibits strong anti-tumor activity. Recent evidence suggests that its cytotoxic effects are mediated through the disruption of mitochondrial respiration. In this study, transcriptomic profiling via RNA sequencing (RNA-seq) revealed significant downregulation of genes involved in cellular respiration following Supinoxin treatment and DDX5 knockdown in chemoresistant H69AR cells. To functionally validate these findings, we employed the Seahorse XF Cell Mito Stress Test, which measures key parameters of mitochondrial bioenergetics through oxygen consumption rate (OCR) analysis. Supinoxin-treated cells exhibited marked mitochondrial dysfunction, supporting the hypothesis that DDX5 inhibition disrupts cellular energy metabolism. These findings illuminate a previously underappreciated role of DDX5 in mitochondrial regulation and offer mechanistic insights into Supinoxin’s cytotoxic effects, underscoring its potential as a targeted therapy in SCLC. Full article
(This article belongs to the Section Molecular and Cellular Biology)
Show Figures

Graphical abstract

14 pages, 5149 KB  
Article
Two Theoretical Model Comparisons for Calculating the Optical Propagation Loss of Silicon-on-Insulator Waveguides
by Mingqi Bi, Degui Sun, Yu Lin, Yuxiong Li, Peng Yu, Zihao Yu, Yue Sun, Shuning Guo, Lijun Guo and Miao Yu
Coatings 2026, 16(3), 323; https://doi.org/10.3390/coatings16030323 - 6 Mar 2026
Viewed by 278
Abstract
Silicon photonic integrated circuit (Si-PIC) components/devices based on silicon-on-insulator (SOI) waveguides have become critical components in modern optoelectronic information systems. This investigation systematically examines optical propagation losses (OPLs) induced by the sidewall roughness (SWR) of a waveguide through comparative analysis of two scattering-loss [...] Read more.
Silicon photonic integrated circuit (Si-PIC) components/devices based on silicon-on-insulator (SOI) waveguides have become critical components in modern optoelectronic information systems. This investigation systematically examines optical propagation losses (OPLs) induced by the sidewall roughness (SWR) of a waveguide through comparative analysis of two scattering-loss theoretical frameworks: the SWR-improved Payne–Lacey (P-L) three-dimensional (3-D) formalism and Hörmann’s 3-D perturbation model. Crucially, our computational results identify SWR = 10 nm as the convergence threshold where both models exhibit consistent OPL predictions across waveguide architectures. Single-mode SOI rib waveguides with 0.5 µm high ribs on 2.0 µm silicon film and a 2.0 μm BOX layer were designed and fabricated using the classic ICP-RIE technique. Furthermore, SWRs of 28 nm were obtained with confocal laser scanning microscopy for SOI waveguides, leading to OPLs of 2.66 and 2.67 dB/cm for TE and TM modes, respectively, from the 2-D SWR-enhanced P-L model, and 1.7 and 1.9 dB/cm, respectively, from the Hörmann 3-D model. Finally, the average experimental result of OPL for the same waveguide was 2.61 dB/cm, showing a strong agreement with the numerical values of the SWR-improved P-L 3-D formalism, providing a robust framework for optimizing industrial-grade SOI waveguide-based PIC devices/components. Full article
Show Figures

Figure 1

31 pages, 3164 KB  
Article
Multi-Objective Optimization of Mechanical and Geometric Properties of 3D-Printed PLA Porous Scaffolds for Biomedical Applications
by Alejandro González González, Patricia C. Zambrano-Robledo, Deivis Avila, Marcelino Rivas and Ramón Quiza
Materials 2026, 19(5), 1008; https://doi.org/10.3390/ma19051008 - 5 Mar 2026
Viewed by 331
Abstract
Porous scaffolds fabricated via fused deposition modeling (FDM) are promising for bone tissue engineering, but their mechanical performance and geometric fidelity are governed by complex interactions between process parameters and architectural design. This study presents a multi-objective optimization framework for poly (lactic acid) [...] Read more.
Porous scaffolds fabricated via fused deposition modeling (FDM) are promising for bone tissue engineering, but their mechanical performance and geometric fidelity are governed by complex interactions between process parameters and architectural design. This study presents a multi-objective optimization framework for poly (lactic acid) (PLA) scaffolds based on three triply periodic minimal surface (TPMS) topologies—Gyroid, Primitive, and Diamond. A Box–Behnken design combined with response surface methodology was used to model compressive strength, elastic modulus, yield strength, energy absorption density, and discrepancies in volume and porosity as functions of layer thickness (0.05–0.15 mm), extrusion temperature (210–220 °C), and target porosity (50–70%). The resulting quadratic models exhibited strong predictive capability (R2 > 77%, with most >90%) and were validated experimentally at extreme parameter combinations, yielding relative errors below 10% for 83% of measurements. Multi-objective optimization using NSGA-II, coupled with principal component analysis and correlation-based objective reduction, revealed that the six original objectives collapse to topology-specific essential pairs: absorbed energy density and porosity discrepancy for Gyroid; Young’s modulus and volume discrepancy for Primitive; and Young’s modulus and porosity discrepancy for Diamond. The generated Pareto fronts quantify the inherent trade-off between mechanical performance and geometric fidelity for each topology, providing designers with explicit decision maps. This framework enables rational, application-driven selection of printing parameters and scaffold architecture, advancing the clinical translation of patient-specific FDM-printed bone scaffolds. Full article
Show Figures

Graphical abstract

18 pages, 2024 KB  
Article
A Novel 2D Hyperchaotic Map for Secure Financial Data Encryption
by Abuduwali Aibai, Mukaidaisi Nuermaimaiti, Yilihamu Tuersun and Dilxat Ghopur
Entropy 2026, 28(3), 262; https://doi.org/10.3390/e28030262 - 27 Feb 2026
Viewed by 264
Abstract
Given growing concerns regarding data security, we develop an enhanced Advanced Encryption Standard (AES) by incorporating chaotic mapping techniques and implement it within a secure data transmission scheme, thereby strengthening protection mechanisms for both data storage and transmission processes. First, we developed a [...] Read more.
Given growing concerns regarding data security, we develop an enhanced Advanced Encryption Standard (AES) by incorporating chaotic mapping techniques and implement it within a secure data transmission scheme, thereby strengthening protection mechanisms for both data storage and transmission processes. First, we developed a new 2D enhanced hyperchaotic map (2D-EHM) by combining classical 1D chaotic maps and conducted dynamic testing and analysis using bifurcation diagrams, phase diagrams, Lyapunov exponent graphs, and sample entropy. The results demonstrate that the 2D-EHM exhibits stronger chaotic properties compared to existing chaotic maps. Subsequently, we optimized each step of the AES algorithm by incorporating the proposed chaotic map. The enhanced AES achieves higher security at every stage of the encryption process and utilizes two different strong S-Boxes, effectively addressing the issues related to fixed points, reverse fixed points, and short periodic cycles. Based on this, we designed a secure data transmission scheme. Finally, we conducted a security analysis of the data encryption algorithm, and the results confirm the feasibility and effectiveness of our approach. Full article
Show Figures

Figure 1

27 pages, 10017 KB  
Article
Performance Evaluation and Microstructural Analysis of Eco-Friendly Self-Compacting Geopolymer Concrete
by Talal Athobaiti, Ahmed M. Tahwia, Rajab Abousnina, Mohamed Mortagi and Osama Youssf
Infrastructures 2026, 11(3), 74; https://doi.org/10.3390/infrastructures11030074 - 25 Feb 2026
Viewed by 362
Abstract
The rising environmental burden of Portland cement production has intensified the demand for eco-friendly binders that support sustainable construction. This study investigates the development and performance of eco-friendly self-compacting geopolymer concrete (SCGC) produced from industrial by-products, including fly ash (FA), ground granulated blast [...] Read more.
The rising environmental burden of Portland cement production has intensified the demand for eco-friendly binders that support sustainable construction. This study investigates the development and performance of eco-friendly self-compacting geopolymer concrete (SCGC) produced from industrial by-products, including fly ash (FA), ground granulated blast furnace slag (GGBFS), silica fume (SF), metakaolin (MK), and glass waste powder (GWP). Twenty-one binder formulations were evaluated for fresh-state workability, mechanical performance, durability, and microstructural characteristics under different curing regimes. Fresh properties were assessed using slump flow, V-funnel, L-box, and J-ring tests, while hardened-state evaluations included compressive and flexural strength, Young’s modulus, and water absorption. Scanning electron microscopy (SEM) and X-ray diffraction (XRD) analysis were performed on selected mixes to examine microstructural features and crystalline phase development. Results highlight a strong dependency of SCGC performance on binder composition and curing conditions. Mixes rich in GGBFS and SF demonstrated superior mechanical and durability performance, achieving compressive strengths of up to 102.4 MPa under water curing and 107.6 MPa under heat curing, along with negligible water absorption, reflecting a dense and well-developed gel matrix. SEM micrographs confirmed homogeneous, compact microstructures in high-performing mixes, while XRD analysis revealed broad amorphous humps indicative of well-formed N-A-S-H and C-A-S-H gel phases with minimal crystalline residues. In contrast, FA-dominant mixes displayed delayed strength development, and MK-GWP-rich systems exhibited higher porosity and reduced strength. This study underscores the significance of precursor synergy, optimized curing strategies, and microstructural refinement in tailoring SCGC for high-performance, durable, and low-carbon applications in sustainable construction with values ranged from 38.64 GPa (Mix 21) to 25.04 GPa (Mix 19) at 28 days. Stiffer mixes corresponded to denser matrices containing GGBFS and silica fume, whereas lower values were linked to weaker bonding and higher porosity. Full article
Show Figures

Figure 1

25 pages, 4545 KB  
Article
Symmetry-Guided Analysis of Market Characteristics and Electricity Prices Anomaly: A Comparative Framework of Influencing Factors
by Siting Dai, Wenyang Deng and Mengke Zhang
Symmetry 2026, 18(2), 390; https://doi.org/10.3390/sym18020390 - 23 Feb 2026
Viewed by 257
Abstract
Electricity spot prices jointly encode network physics and strategic bidding outcomes. In a well-functioning market, nodal and temporal price patterns tend to remain approximately invariant under mild perturbations-exhibiting symmetry-preserving regularities in distribution shape, spatial gradients, and temporal variation. Conversely, congestion binding, net-load stress, [...] Read more.
Electricity spot prices jointly encode network physics and strategic bidding outcomes. In a well-functioning market, nodal and temporal price patterns tend to remain approximately invariant under mild perturbations-exhibiting symmetry-preserving regularities in distribution shape, spatial gradients, and temporal variation. Conversely, congestion binding, net-load stress, and abnormal bidding can induce symmetry breaking, manifested as heavy tails, mean shifts, and localized price discontinuities. This study develops a symmetry-guided and explainable diagnostic framework to identify price anomalies and attribute their dominant drivers. First, representative anomaly types (spike and mean shift) are defined using statistically and operationally motivated criteria, together with robustness checks across alternative thresholds. Second, principal component analysis is applied to construct compact, anomaly-specific feature sets, filtering weakly related variables while retaining system stress, congestion proxies, and renewable-induced variability indicators. Third, leveraging the optimization structure of market clearing and the associated KKT conditions, we characterize the price–feature linkage as a piecewise mapping and quantify each feature’s contribution via a sampling-based influence scoring procedure, yielding a ranked causal attribution. Case studies on a regional day-ahead spot market dataset demonstrate that the proposed framework achieves high consistency with expert assessments, with traceability accuracy exceeding 85% overall and particularly strong performance for spike-type anomalies. The method reduces reliance on purely manual diagnosis and black-box learning, and provides symmetry-oriented, actionable evidence for market surveillance and renewable-friendly flexibility and congestion management design. The proposed framework enables transparent identification of dominant structural drivers underlying different types of electricity price anomalies, linking observed price signals to market-clearing mechanisms. The results provide actionable diagnostic insights for market monitoring and regulatory assessment in electricity markets with high renewable penetration. Full article
Show Figures

Figure 1

22 pages, 12186 KB  
Article
BIF-RCNN: Fusing Background Information for Rotated Object Detection
by Jianbin Zhao, Xing Xu, Shaoying Wang, Pengfei Zhang, Shengyi Shen, Hui Zeng, Xiangshuai Bu, Yiran Shen, Kaiwen Xue, Ping Zong, Guoxin Zhang, Zhonghong Ou, Meina Song and Yifan Zhu
Algorithms 2026, 19(2), 139; https://doi.org/10.3390/a19020139 - 9 Feb 2026
Viewed by 253
Abstract
Rotated object detection aims to achieve precise localization by strictly aligning bounding boxes with object orientations, thereby minimizing background interference. Existing methods predominantly focus on extracting intra-object features within rotated bounding boxes. However, these approaches often overlook the discriminative contextual information from the [...] Read more.
Rotated object detection aims to achieve precise localization by strictly aligning bounding boxes with object orientations, thereby minimizing background interference. Existing methods predominantly focus on extracting intra-object features within rotated bounding boxes. However, these approaches often overlook the discriminative contextual information from the surrounding background, leading to classification ambiguity when internal features are indistinguishable. To address this limitation, we propose Background Information Fusion R-CNN (BIF-RCNN), a novel rotated object detection framework that strategically re-integrates the background context from the object’s horizontal enclosing region to validate its category, turning previously discarded “noise” into auxiliary discriminative cues. Specifically, we introduce a dual-level rotation-horizontal feature fusion module (DFM), which leverages horizontal bounding boxes enclosing the rotated objects to extract contextual background features. These features are then adaptively fused with the internal object features to enhance the overall representation capability of the model. In addition, we design a Prediction Difference and Entropy-Constrained Loss (PDE Loss), which guides the model to focus on hard-to-classify samples that are prone to confusion due to similar feature representations. This loss function improves the model’s robustness and discriminative power. Extensive experiments conducted on the DOTA benchmark dataset demonstrate the effectiveness of the proposed method. Notably, our approach achieves up to a 4.02% AP improvement in single-category detection performance compared to a strong baseline, highlighting its superiority in rotated object detection tasks. Full article
Show Figures

Figure 1

24 pages, 7598 KB  
Article
Optimization of Electrical Resistivity Tomography Monitoring for Weak Electrical Response Pollutants: A Coupled Field–Sand Tank Experimental Study Taking Nitrate as an Example
by Yuhan La, Yuesuo Yang, Xi Chen, Changhong Zheng, Wenbo Li, Zhichao Cai, Zhaofei Yang, Haixin Peng and Jing Li
Water 2026, 18(3), 404; https://doi.org/10.3390/w18030404 - 4 Feb 2026
Viewed by 492
Abstract
Due to the weak electrical response characteristics of groundwater nitrate contamination, traditional monitoring and remediation assessment methods are limited by low spatiotemporal resolution, high cost, and strong subjectivity. To address this issue, this study proposed an integrated technical framework combining field detection, laboratory-controlled [...] Read more.
Due to the weak electrical response characteristics of groundwater nitrate contamination, traditional monitoring and remediation assessment methods are limited by low spatiotemporal resolution, high cost, and strong subjectivity. To address this issue, this study proposed an integrated technical framework combining field detection, laboratory-controlled experiments, and remediation process monitoring, aiming to explore the application potential of Electrical Resistivity Tomography (ERT) in nitrate pollution monitoring and remediation evaluation. First, ERT survey lines (L1 and L2) were deployed at a chemical-contaminated site in Luzhou, Sichuan Province, and groundwater samples were collected. Coupled with hydrochemical analysis, the feasibility of ERT for identifying nitrate plumes was verified. Second, a quantitative response model between nitrate concentration and resistivity was established through Miller box experiments, and a multi-line layout was optimized via sand tank experiments to mitigate boundary effects and improve monitoring accuracy. Finally, grouped sand tank experiments involving electroactive bacteria (EAB) and magnetite were conducted. Combined with 16S rRNA sequencing, the coupling mechanism between ERT electrical responses and biogeochemical processes was elucidated. The results showed that the low-resistivity anomaly zones identified by field ERT were accurately consistent with the high-nitrate contamination zones, and Piper diagrams confirmed that nitrate-related ions were the primary cause of the low-resistivity anomalies. The power function quantitative model established by the Miller box experiment (y = 1021.97x−0.74, R2 = 0.9589) enabled the indirect inversion of nitrate concentrations, with a small deviation between theoretical and measured values in the deep layer (16–18 m). The optimized layout of one main and three auxiliary survey lines effectively characterized the spatiotemporal migration of the contamination plume. Under high-water level conditions, the ternary system of nitrate–magnetite–EAB exhibited the strongest low-resistivity response. Microbial analysis indicated that electroactive groups (e.g., Pseudomonas and Flavobacterium) enriched in the EAB group were the core drivers of enhanced electrical conductivity. The integrated ERT monitoring technology system constructed in this study realizes the visual identification of nitrate plumes and dynamic tracking of remediation processes, providing technical support for the precise monitoring and in situ remediation of nitrate contamination in agricultural non-point sources and industrial sites. Full article
(This article belongs to the Section Water Quality and Contamination)
Show Figures

Figure 1

22 pages, 2660 KB  
Article
Reliable and Economically Viable Green Hydrogen Infrastructures—Challenges and Applications
by Przemyslaw Komarnicki
Hydrogen 2026, 7(1), 22; https://doi.org/10.3390/hydrogen7010022 - 2 Feb 2026
Viewed by 978
Abstract
The smart grid concept is based on the full integration of different types of energy sources and intelligent devices. Due to the short- and long-term volatility of these sources, new flexibility measures are necessary to ensure the smart grid operates stably and reliably. [...] Read more.
The smart grid concept is based on the full integration of different types of energy sources and intelligent devices. Due to the short- and long-term volatility of these sources, new flexibility measures are necessary to ensure the smart grid operates stably and reliably. One option is to convert renewable energy into hydrogen, especially during periods of generation overcapacity, in order that the hydrogen that is produced can be stored effectively and used “just in time” to stabilize the power system by undergoing a reverse conversion process in gas turbines or fuel cells which then supply power to the network. On the other hand, in order to achieve a sustainable general energy system (GES), it is necessary to replace other forms of fossil energy use, such as that used for heating and other industrial processes. Research indicates that a comprehensive hydrogen supply infrastructure is required. This infrastructure would include electrolyzers, conversion stations, pipelines, storage facilities, and hydrogen gas turbines and/or fuel cell power stations. Some studies in Germany suggest that the existing gas infrastructure could be used for this purpose. Further, nuclear and coal power plants are not considered reserve power plants (as in the German case), and an additional 20–30 GW of generation capacity in H2-operated gas turbines and strong H2 transportation infrastructure will be required over the next 10 years. The novelty of the approach presented in this article lies in the development of a unified modeling framework that enables the simultaneous and coherent representation of both economic and technical aspects of hydrogen production systems which will be used for planning and pre-decision making. From the technical perspective, the model, based on the black box approach, captures the key operational characteristics of hydrogen production, including energy consumption, system efficiency, and operational constraints. In parallel, the economic layer incorporates capital expenditures (CAPEX), operational expenditures (OPEX), and cost-related performance indicators, allowing for a direct linkage between technical operation and economic outcomes. This paper describes the systematic transformation from today’s power system to one that includes a hydrogen economy, with a particular focus on practical experiences and developments, especially in the German energy system. It discusses the components of this new system in depth, focusing on current challenges and applications. Some scaled current applications demonstrate the state of the art in this area, including not only technical requirements (reliability, risks) and possibilities, but also economic aspects (cost, business models, impact factors). Full article
Show Figures

Figure 1

23 pages, 3475 KB  
Article
YOLO-GSD-seg: YOLO for Guide Rail Surface Defect Segmentation and Detection
by Shijun Lai, Zuoxi Zhao, Yalong Mi, Kai Yuan and Qian Wang
Appl. Sci. 2026, 16(3), 1261; https://doi.org/10.3390/app16031261 - 26 Jan 2026
Viewed by 533
Abstract
To address the challenges of accurately extracting features from elongated scratches, irregular defects, and small-scale surface flaws on high-precision linear guide rails, this paper proposes a novel instance segmentation algorithm tailored for guide rail surface defect detection. The algorithm integrates the YOLOv8 instance [...] Read more.
To address the challenges of accurately extracting features from elongated scratches, irregular defects, and small-scale surface flaws on high-precision linear guide rails, this paper proposes a novel instance segmentation algorithm tailored for guide rail surface defect detection. The algorithm integrates the YOLOv8 instance segmentation framework with deformable convolutional networks and multi-scale feature fusion to enhance defect feature extraction and segmentation performance. A dedicated guide rail surface Defect (GSD) segmentation dataset is constructed to support model training and evaluation. In the backbone, the DCNv3 module is incorporated to strengthen the extraction of elongated and irregular defect features while simultaneously reducing model parameters. In the feature fusion network, a multi-scale feature fusion module and a triple-feature encoding module are introduced to jointly capture global contextual information and preserve fine-grained local defect details. Furthermore, a Channel and Position Attention Module (CPAM) is employed to integrate global and local features, improving the model’s sensitivity to channel and positional cues of small-target defects and thereby enhancing segmentation accuracy. Experimental results show that, compared with the original YOLOv8n-Seg, the proposed method achieves improvements of 3.9% and 3.8% in Box and Mask mAP50, while maintaining a real-time inference speed of 148 FPS. Additional evaluations on the public MSD dataset further demonstrate the model’s strong versatility and robustness. Full article
(This article belongs to the Special Issue Deep Learning-Based Computer Vision Technology and Its Applications)
Show Figures

Figure 1

Back to TopTop