HGV-YOLO: A Detection Method for Floating Seedlings and Missed Transplanting Based on the Morphological Characteristics of Rice Seedlings
Abstract
1. Introduction
2. Materials and Methods
2.1. Data Acquisition
2.2. Dataset
2.3. Evaluation Indicators
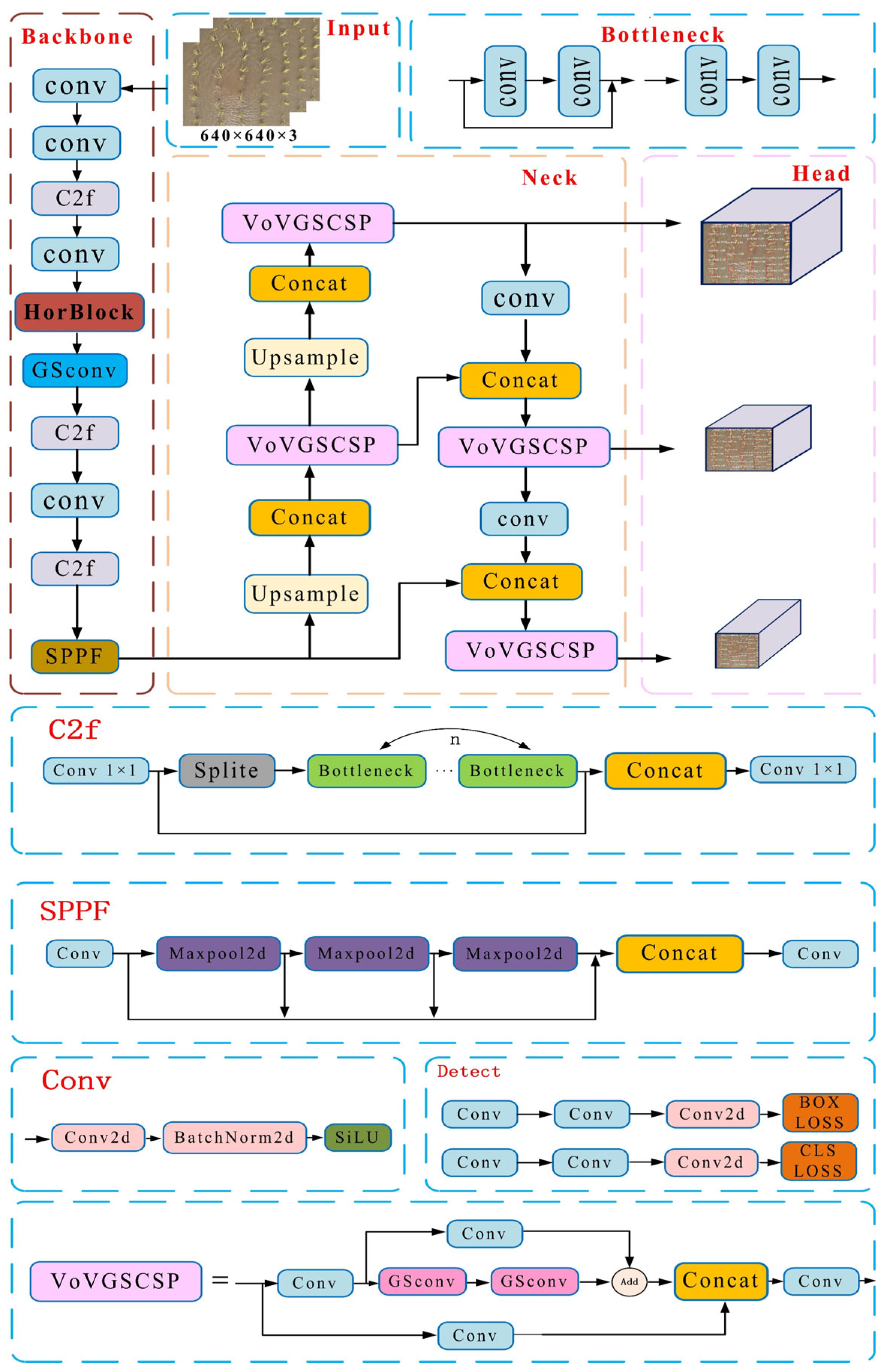
2.4. Model Instruction
3. HGV-YOLO Model Construction
3.1. Detection of Rice Seedlings
3.1.1. Improved YOLOv8
3.1.2. HorBlock Module Based on gnConv
3.1.3. VOV-GSCSP Based on GSConv
3.1.4. WIoU Loss Function
3.2. Detecting Rice Transplanter Omission Positions
4. Analysis of Model Structure and Parameters
4.1. Analysis of HorBlock Module Position
4.2. Ablation Experiments
5. Results and Discussion
5.1. Row Fitting and Omission Detection
5.2. Floating and Sparse Rice Seedling Detection
5.3. Evaluation of Rice Transplanter Operation Quality
5.4. Discussion
6. Conclusions
Author Contributions
Funding
Data Availability Statement
Conflicts of Interest
References
- Wang, Z.L.; Tan, X.M.; Ma, Y.M. Combining canopy spectral reflectance and RGB images to estimate leaf chlorophyll content and grain yield in rice. Comput. Electron. Agric. 2024, 221, 108975. [Google Scholar] [CrossRef]
- Zhang, L.; Zhang, F.; Zhang, K.P.; Liao, P.; Xu, Q. Effect of agricultural management practices on rice yield and greenhouse gas emissions in the rice–wheat rotation system in China. Comput. Electron. Agric. 2024, 916, 170307. [Google Scholar] [CrossRef] [PubMed]
- Li, J.Y.; Shang, Z.J.; Li, R.F. Adaptive Sliding Mode Path Tracking Control of Unmanned Rice Transplanter. Agriculture 2022, 12, 1225. [Google Scholar] [CrossRef]
- Amalia, A.F.; Rahayu, H.S.P.; Risna. Performance of Jarwo Rice Transplanter, Tegel Rice Transplanter, and Atabela Systems in Central Sulawesi. IOP Conf. Ser. Earth Environ. Sci. 2022, 977, 012074. [Google Scholar]
- Wang, X.C.; Li, Z.H.; Tan, S.Y.; Li, H.W.; Long, Q.; Wang, Y.W.; Chen, J.T. Research on density grading of hybrid rice machine-transplanted blanket-seedlings based on multi-source unmanned aerial vehicle data and mechanized transplanting tes. Comput. Electron. Agric. 2024, 222, 109070. [Google Scholar] [CrossRef]
- Daisuke, O.; Toshihiro, S.; Hiroshi, T. Surveillance of panicle positions by unmanned aerial vehicle to reveal morphological features of rice. PLoS ONE 2019, 14, e0224386. [Google Scholar]
- Li, H.; Ma, J.; Zhang, J.L. ELNet: An Efficient and Lightweight Network for Small Object Detection in UAV Imagery. Remote Sens. 2015, 17, 2096. [Google Scholar] [CrossRef]
- Nie, Y.; Na, X. UAV Lite-YOLOv10: A Lightweight Small Target Detection Algorithm for Unmanned Aerial Vehicles. In Proceedings of the 2025 IEEE 6th International Seminar on Artificial Intelligence, Networking and Information Technology (AINIT), Shenzhen, China, 11–13 April 2025; pp. 1–5. [Google Scholar]
- Wu, H.Q.; Guan, M.X.; Chen, J.N. OE-YOLO: An Efficient Net-Based YOLO Network for Rice Panicle Detection. Plants 2025, 14, 1370. [Google Scholar] [CrossRef]
- Chen, D.Q.; Xu, K.; Sun, W.B. REU-YOLO: A Context-Aware UAV-Based Rice Ear Detection Model for Complex Field Scenes. Agronomy 2025, 15, 2225. [Google Scholar]
- Choi, H.K.; Han, K.S.; Han, H.S. Guidance Line Extraction for Autonomous Weeding robot based-on Rice Morphology Characteristic in Wet Paddy. J. Korea Robot. 2014, 9, 147–153. [Google Scholar] [CrossRef]
- Zhu, W.; Ma, L.; Zhang, P. Morphological recognition of rice seedlings based on GoogLeNet and UAV image. South China Agric. Univ. 2022, 43, 99–106. (In Chinese) [Google Scholar]
- Liu, Y.J.; Lv, Z.; Hu, Y.Y. Improved Cotton Seed Breakage Detection Based on YOLOv5s. Agriculture 2022, 12, 1630. [Google Scholar] [CrossRef]
- Wang, S.S.; Yu, S.S.; Zhang, W.Y.; Wang, X.S. Detection of Rice seedling Rows Hough Transform of feature Point Neighborhood. Trans. Chin. Soc. Agric. Mach. 2020, 51, 18–25. (In Chinese) [Google Scholar]
- Wang, Y.; Fu, Q.; Ma, Z.; Tian, X.; Ji, Z.; Yuan, W.S. YOLOv5-AC: A Method of Uncrewed Rice Transplanter Working Quality Detection. Agronomy 2023, 13, 2279. [Google Scholar] [CrossRef]
- He, R.R.; Luo, X.W.; Zhang, Z.G.; Zhang, W.Y.; Jiang, C.Y.; Yuan, B.X. Identification Method of Rice Seedlings Rows Based on Gaussian Heatmap. Agriculture 2022, 12, 1736. [Google Scholar] [CrossRef]
- Li, R.J.; Li, Y.D.; Qin, W.B. Lightweight Network for Corn Leaf Disease Identification Based on Improved YOLO v8s. Agriculture 2024, 14, 220. [Google Scholar] [CrossRef]
- Wang, W.H.; Shi, Y.; Liu, W.F.; Che, Z.J. An Unstructured Orchard Grape Detection Method Utilizing YOLOv5s. Agriculture 2024, 14, 262. [Google Scholar] [CrossRef]
- Zou, Y.Q.; Fan, Y.G. An Infrared Image Defect Detection Method for Steel Based on Regularized YOLO. Sensors 2024, 24, 1674. [Google Scholar] [CrossRef]
- Wen, C.M.; He, W.W.; Wu, W.L.; Liang, X. Recognition of mulberry leaf diseases based on multi-scale residual network fusion SENet. PLoS ONE 2024, 19, e0298700. [Google Scholar] [CrossRef]
- Yu, J.Z.; Bai, Y.; Yang, S.Q.; Ning, Z.F. Stolon-YOLO: A detecting method for stolon of strawberry seedling in glass greenhouse. Comput. Electron. Agric. 2023, 215, 108447. [Google Scholar] [CrossRef]
- Wang, R.J.; Liang, F.L.; Wang, B.; Mou, X.W. ODCA-YOLO: An Omni-Dynamic Convolution Coordinate Attention-Based YOLO for Wood Defect Detection. Forests 2023, 14, 1885. [Google Scholar] [CrossRef]
- Zheng, J.F.; Wu, H.; Zhang, H.; Wang, Z.Q.; Xu, W.Y. Insulator-Defect Detection Algorithm Based on Improved YOLOv7. Sensors 2022, 22, 8801. [Google Scholar] [CrossRef] [PubMed]
- Cao, Y.K.; Pang, D.D.; Zhao, Q.C.; Yan, Y.; Jiang, Y.Q. Improved YOLOv8-GD deep learning model for defect detection in electroluminescence images of solar photovoltaic modules. Eng. Appl. Artif. Intell. 2024, 131, 107866. [Google Scholar] [CrossRef]
- Tong, Z.J.; Chen, Y.H.; Xu, Z.W. Wise-IoU: Bounding Box Regression Loss with Dynamic Focusing Mechanism. arXiv 2023, arXiv:2301.10051. [Google Scholar] [CrossRef]
- Liu, Z.G.; Sun, B.S.; Bi, K.Y. Optimization of YOLOv7 Based on PConv, SE Attention and Wise-IoU. Int. J. Comput. Intell. Appl. 2024, 23, 235033. [Google Scholar] [CrossRef]
- Wang, H.Y.; Yang, H.T.; Chen, H.; Wang, J.Y.; Zhou, X.Y.; Xu, Y.F. A Remote Sensing Image Target Detection Algorithm Based on Improved YOLOv8. Appl. Sci. 2024, 14, 1557. [Google Scholar] [CrossRef]
- Diao, Z.H.; Guo, P.L.; Zhang, B.Z.; Zhang, D.Y.; Yan, J.N.; He, Z.D.; Zhao, S.Z.; Zhao, C.J.; Zhang, J.C. Navigation line extraction algorithm for corn spraying robot based on improved YOLOv8s network. Comput. Electron. Agric. 2023, 212, 108049. [Google Scholar] [CrossRef]
- Shazia, J.; Ghida, N.; Nazir, A.C.; Ali, A.; Muhammad, F.T. Adaptive recursive least squares method for parameter estimation of autoregressive models. IJANS 2023, 4, 72–89. [Google Scholar]
- Dembinski, H.; Schmelling, M.; Waldi, R. Application of the iterated weighted least-squares fit to counting experiments. Nucl. Instrum. Methods Phys. Res. Sect. A Accel. Spectrometers Detect. Assoc. Equip. 2019, 940, 135–141. [Google Scholar] [CrossRef]
- Lin, S.M.; Jiang, Y.; Chen, X.S. Automatic Detection of Plant Rows for a Transplanter in Paddy Field Using Faster R-CNN. IEEE Access 2020, 8, 147231–147240. [Google Scholar] [CrossRef]
- Wang, S.S.; YU, S.S.; Zhang, W.Y.; Wang, X.S. The identification of straight-curved rice seedling rows for automatic row avoidance and weeding system. Biosyst. Eng. 2023, 233, 47–62. [Google Scholar] [CrossRef]
- Wang, S.S.; Zhang, W.Y.; Wang, X.S. Recognition of rice seedling rows based on row vector grid classification. Comput. Electron. Agric. 2021, 190, 106454. [Google Scholar] [CrossRef]























| Parameters | Unit | Norm |
|---|---|---|
| Flight Height | m | 2 |
| Flight Speed | m/s | 1 |
| Photo Interval | s | 2 |
| Camera Angle | Fov | −90 |
| Configuration | Parameter |
|---|---|
| CPU | 16 vCPU Intel(R) Xeon(R) Platinum 8352 V CPU @ 2.10 GHz |
| RAM | 120 GB |
| GPU | RTX 4090 (24 GB) |
| GPU computing platform | Cuda 11.3 |
| operating system | Windows 10 (64-bit) |
| Deep learning framework | Pytorch 1.11.0 python 3.8 (ubuntu20.04) |
| Model | P (%) | R (%) | mAP@0.5 (%) | mAP@0.5:0.95 (%) | F1 (%) | Time (h) |
|---|---|---|---|---|---|---|
| YOLOv8n | 91.3 | 81.5 | 88.8 | 69.3 | 86.1 | 0.473 |
| Y8H1 | 93.1 | 81.0 | 89.2 | 70.1 | 86.6 | 0.698 |
| Y8H2 | 93.7 | 83.1 | 91.1 | 72.5 | 88.1 | 0.774 |
| Y8H3 | 91.6 | 81.2 | 88.2 | 69.1 | 86.0 | 0.409 |
| Y8H4 | 90.6 | 82.8 | 88.4 | 69.7 | 86.5 | 0.518 |
| Y8H5 | 93.7 | 82.4 | 87.8 | 69.4 | 87.2 | 0.736 |
| Model | HorBlock | VOV-GSCSP | WIoU | P (%) | R (%) | F1 (%) | mAP@0.5 (%) | mAP@0.5:0.95 (%) | Params |
|---|---|---|---|---|---|---|---|---|---|
| A | 91.3 | 81.5 | 86.1 | 88.8 | 70.1 | 3,011,433 | |||
| B | √ | 91.6 | 81.1 | 86.0 | 88.6 | 70.3 | 3,014,521 | ||
| C | √ | 92.3 | 79.9 | 86.7 | 88.1 | 69.5 | 3,002,288 | ||
| D | √ | 90.9 | 82.1 | 86.3 | 88.8 | 70.2 | 3,006,233 | ||
| E | √ | √ | 92.3 | 81.8 | 86.7 | 88.7 | 70.1 | 3,066,809 | |
| F | √ | √ | 90.6 | 82.8 | 86.5 | 88.8 | 70.4 | 2,850,745 | |
| G | √ | √ | 91.8 | 81.8 | 86.5 | 88.4 | 69,4 | 2,911,321 | |
| H | √ | √ | √ | 93.7 | 83.1 | 88.1 | 91.1 | 72.5 | 2,916,841 |
| Method | Equation | R-Squard | SSE | MSE | Precision (%) | Time (ms) |
|---|---|---|---|---|---|---|
| YOLOv3-tiny+LSM | 0.8125 | 88.4 | 28 | |||
| YOLOv5+LSM | 0.8716 | 91.2 | 22 | |||
| YOLOv5-P6+LSM | 0.7948 | 3.3959 × 10−4 | 86.6 | 33 | ||
| YOLOv6+LSM | 0.7904 | 86.3 | 37 | |||
| YOLOv8n+LSM | 0.8328 | 93.6 | 25 | |||
| HGV-YOLO+LSM | 0.9129 | 94.3 | 27 |
| Model | P (%) | R (%) | Precision (%) | F1-Score (%) | mAP@0.5 (%) | Detect Speed (ms) | GFLOPs | ||
|---|---|---|---|---|---|---|---|---|---|
| Qualified | Floating | Lack | |||||||
| YOLOv5 | 91.6 | 81.6 | 93.8 | 88.8 | 92.4 | 86.3 | 88.4 | 18.7 | 7.2 |
| YOLOv5-P6 | 91.0 | 82.2 | 94.7 | 86.4 | 91.7 | 86.4 | 88.4 | 16.1 | 8.0 |
| YOLOv3-tiny | 90.3 | 82.6 | 95.1 | 88.4 | 87.4 | 86.2 | 87.1 | 14.4 | 19.0 |
| YOLOv6 | 91.8 | 82.2 | 94.9 | 90.2 | 90.5 | 86.7 | 88.6 | 17.4 | 11.9 |
| YOLOv8n | 91.3 | 81.5 | 94.8 | 87.4 | 91.8 | 86.1 | 88.8 | 17.9 | 8.2 |
| HGV-YOLO | 93.7 | 83.1 | 96.2 | 91.1 | 93.7 | 88.1 | 91.1 | 15.7 | 8.1 |
| Model | mAP@0.5 (%) | Qualified | Floating | Lack | mAP@0.5:0.95 (%) | Params |
|---|---|---|---|---|---|---|
| YOLOv5 | 88.4 | 98.5 | 74.6 | 92.2 | 69.2 | 2,503,529 |
| YOLOv5-P6 | 88.4 | 98.5 | 74.3 | 92.3 | 70.0 | 4,334,896 |
| YOLOv3-tiny | 87.1 | 98.4 | 72.0 | 87.1 | 67.5 | 12,133,670 |
| YOLOv6 | 88.6 | 98.4 | 76.7 | 90.7 | 70.2 | 4,238,441 |
| YOLOv8n | 88.8 | 98.6 | 75.5 | 92.3 | 70.1 | 3,011,433 |
| HGV-YOLO | 91.1 | 98.5 | 81.5 | 93.3 | 72.5 | 2,916,841 |
| Model | Category | P (%) | R (%) | AP50 | mAP@0.5 | Params | GFLOPs | Detect Speed (ms) |
|---|---|---|---|---|---|---|---|---|
| YOLOv8-P2 | qualified | 94.6 | 96.8 | 98.4 | 88.3 | 2,926,956 | 12.4 | 19.3 |
| floating | 89.6 | 69.7 | 74.9 | |||||
| lack | 91.9 | 78.7 | 91.6 | |||||
| YOLOv8-Ghost-P2 | qualified | 93.9 | 97.1 | 98.4 | 88.4 | 1,606,756 | 8.8 | 20.3 |
| floating | 89.0 | 68.4 | 75.2 | |||||
| lack | 93.3 | 78.9 | 91.6 | |||||
| YOLOv9c | qualified | 95.9 | 95.7 | 98.4 | 88.8 | 25,531,545 | 103.7 | 16.8 |
| floating | 86.2 | 69.8 | 75.6 | |||||
| lack | 93.0 | 81.4 | 92.3 | |||||
| YOLOv10n | qualified | 93.4 | 95.4 | 98.2 | 88.1 | 2,695,586 | 8.2 | 10.0 |
| floating | 89.5 | 69.1 | 74.4 | |||||
| lack | 92.3 | 78.8 | 91.7 | |||||
| YOLOv11n | qualified | 95.2 | 96.7 | 98.4 | 88.4 | 2,582,737 | 6.5 | 15.2 |
| floating | 88.0 | 70.4 | 75.6 | |||||
| Lack | 89.6 | 81.0 | 91.0 | |||||
| YOLOv12n | qualified | 96.1 | 94.5 | 98.6 | 88.7 | 2,508,929 | 5.8 | 10.4 |
| floating | 90.0 | 68.4 | 75.4 | |||||
| Lack | 94.4 | 76.6 | 92.0 | |||||
| Rice-YOLO | qualified | 96.2 | 95.3 | 98.5 | 91.1 | 2,916,841 | 8.1 | 15.7 |
| floating | 91.1 | 74.2 | 81.5 | |||||
| Lack | 93.7 | 79.7 | 93.3 |
| Category | Qualified Seedling (%) | Floating Seedling (%) | Sparse Seedling (%) | Omission Seedling (%) |
|---|---|---|---|---|
| Precision | 99.7% | 81.1% | 85.4% | 85.7% |
| Category | Rate of Qualified (%) | Floating Seedling Rate (%) | Sparse Seedling Rate (%) | Omission Seeding Rate (%) |
|---|---|---|---|---|
| Predicted value | 95.99 | 0.86 | 1.06 | 0.96 |
| Actual value | 96.23 | 1.06 | 1.24 | 1.12 |
| The relative error | 0.24 | 0.20 | 0.18 | 0.16 |
Disclaimer/Publisher’s Note: The statements, opinions and data contained in all publications are solely those of the individual author(s) and contributor(s) and not of MDPI and/or the editor(s). MDPI and/or the editor(s) disclaim responsibility for any injury to people or property resulting from any ideas, methods, instructions or products referred to in the content. |
© 2026 by the authors. Licensee MDPI, Basel, Switzerland. This article is an open access article distributed under the terms and conditions of the Creative Commons Attribution (CC BY) license.
Share and Cite
Liang, C.; Chen, Y.; Hu, J.; Zhou, Z. HGV-YOLO: A Detection Method for Floating Seedlings and Missed Transplanting Based on the Morphological Characteristics of Rice Seedlings. Agronomy 2026, 16, 678. https://doi.org/10.3390/agronomy16070678
Liang C, Chen Y, Hu J, Zhou Z. HGV-YOLO: A Detection Method for Floating Seedlings and Missed Transplanting Based on the Morphological Characteristics of Rice Seedlings. Agronomy. 2026; 16(7):678. https://doi.org/10.3390/agronomy16070678
Chicago/Turabian StyleLiang, Chunying, Yuheng Chen, Jun Hu, and Zheng Zhou. 2026. "HGV-YOLO: A Detection Method for Floating Seedlings and Missed Transplanting Based on the Morphological Characteristics of Rice Seedlings" Agronomy 16, no. 7: 678. https://doi.org/10.3390/agronomy16070678
APA StyleLiang, C., Chen, Y., Hu, J., & Zhou, Z. (2026). HGV-YOLO: A Detection Method for Floating Seedlings and Missed Transplanting Based on the Morphological Characteristics of Rice Seedlings. Agronomy, 16(7), 678. https://doi.org/10.3390/agronomy16070678
