Sign in to use this feature.

Years

Between: -

Subjects

remove_circle_outline
remove_circle_outline
remove_circle_outline
remove_circle_outline
remove_circle_outline
remove_circle_outline
remove_circle_outline
remove_circle_outline
remove_circle_outline

Journals

Article Types

Countries / Regions

remove_circle_outline
remove_circle_outline
remove_circle_outline
remove_circle_outline

Search Results (159)

Search Parameters:
Keywords = stochastic perturbation method

Order results
Result details
Results per page
Select all
Export citation of selected articles as:
24 pages, 1040 KB  
Article
The SIOA Algorithm: A Bio-Inspired Approach for Efficient Optimization
by Vasileios Charilogis, Ioannis G. Tsoulos, Dimitrios Tsalikakis and Anna Maria Gianni
AppliedMath 2025, 5(4), 135; https://doi.org/10.3390/appliedmath5040135 - 4 Oct 2025
Viewed by 196
Abstract
The Sporulation-Inspired Optimization Algorithm (SIOA) is an innovative metaheuristic optimization method inspired by the biological mechanisms of microbial sporulation and dispersal. SIOA operates on a dynamic population of solutions (“microorganisms”) and alternates between two main phases: sporulation, where new “spores” are generated through [...] Read more.
The Sporulation-Inspired Optimization Algorithm (SIOA) is an innovative metaheuristic optimization method inspired by the biological mechanisms of microbial sporulation and dispersal. SIOA operates on a dynamic population of solutions (“microorganisms”) and alternates between two main phases: sporulation, where new “spores” are generated through adaptive random perturbations combined with guided search towards the global best, and germination, in which these spores are evaluated and may replace the most similar and less effective individuals in the population. A distinctive feature of SIOA is its fully self-adaptive parameter control, where the dispersal radius and the probabilities of sporulation and germination are dynamically adjusted according to the progress of the search (e.g., convergence trends of the average fitness). The algorithm also integrates a special “zero-reset” mechanism, enhancing its ability to detect global optima located near the origin. SIOA further incorporates a stochastic local search phase to refine solutions and accelerate convergence. Experimental results demonstrate that SIOA achieves high-quality solutions with a reduced number of function evaluations, especially in complex, multimodal, or high-dimensional problems. Overall, SIOA provides a robust and flexible optimization framework, suitable for a wide range of challenging optimization tasks. Full article
Show Figures

Figure 1

61 pages, 15479 KB  
Article
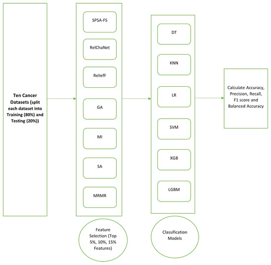
Feature Selection Method Based on Simultaneous Perturbation Stochastic Approximation Technique Evaluated on Cancer Genome Data Classification
by Satya Dev Pasupuleti and Simone A. Ludwig
Algorithms 2025, 18(10), 622; https://doi.org/10.3390/a18100622 - 1 Oct 2025
Viewed by 151
Abstract
Cancer classification using high-dimensional genomic data presents significant challenges in feature selection, particularly when dealing with datasets containing tens of thousands of features. This study presents a new application of the Simultaneous Perturbation Stochastic Approximation (SPSA) method for feature selection on large-scale cancer [...] Read more.
Cancer classification using high-dimensional genomic data presents significant challenges in feature selection, particularly when dealing with datasets containing tens of thousands of features. This study presents a new application of the Simultaneous Perturbation Stochastic Approximation (SPSA) method for feature selection on large-scale cancer datasets, representing the first investigation of the SPSA-based feature selection technique applied to cancer datasets of this magnitude. Our research extends beyond traditional SPSA applications, which have historically been limited to smaller datasets, by evaluating its effectiveness on datasets containing 35,924 to 44,894 features. Building upon established feature-ranking methodologies, we introduce a comprehensive evaluation framework that examines the impact of varying proportions of top-ranked features (5%, 10%, and 15%) on classification performance. This systematic approach enables the identification of optimal feature subsets most relevant to cancer detection across different selection thresholds. The key contributions of this work include the following: (1) the first application of SPSA-based feature selection to large-scale cancer datasets exceeding 35,000 features, (2) an evaluation methodology examining multiple feature proportion thresholds to optimize classification performance, (3) comprehensive experimental validation through comparison with ten state-of-the-art feature selection and classification methods, and (4) statistical significance testing to quantify the improvements achieved by the SPSA approach over benchmark methods. Our experimental evaluation demonstrates the effectiveness of the feature selection and ranking-based SPSA method in handling high-dimensional cancer data, providing insights into optimal feature selection strategies for genomic classification tasks. Full article
(This article belongs to the Special Issue Algorithms in Data Classification (3rd Edition))
Show Figures

Graphical abstract

15 pages, 10639 KB  
Article
Waveform Self-Referencing Algorithm for Low-Repetition-Rate Laser Coherent Combination
by Zhuoyi Yang, Haitao Zhang, Dongxian Geng, Yixuan Huang and Jinwen Zhang
Appl. Sci. 2025, 15(19), 10430; https://doi.org/10.3390/app151910430 - 25 Sep 2025
Viewed by 255
Abstract
Indirect detection phase control algorithms, such as the dithering algorithm and the stochastic parallel gradient descent algorithm (SPGD), have simple system structures and are applicable to filled-aperture coherent combinations with high efficiency. The performances of these algorithms are limited when applied to a [...] Read more.
Indirect detection phase control algorithms, such as the dithering algorithm and the stochastic parallel gradient descent algorithm (SPGD), have simple system structures and are applicable to filled-aperture coherent combinations with high efficiency. The performances of these algorithms are limited when applied to a coherent combination of pulsed fiber lasers with a low repetition rate (≤5 kHz). Firstly, due to the overlap of the phase noise frequency and repetition rate, conventional algorithms cannot effectively distinguish the phase noise from the pulse fluctuation, and directly applying filtering will result in the phase information being filtered out. Secondly, if the pulse fluctuation is ignored and only the continuous part of the phase information is utilized, it relies on the presetting of conditions to separate the pulse from the continuous part and loses the phase information of the pulse part. In this article, we propose a waveform self-referencing algorithm (WSRA) based on a two-channel near-infrared laser coherent combination system to overcome the above challenges. Firstly, by modelling a self-referencing waveform, a nonlinear scaling operation is performed on the combined signal to generate a pseudo-continuous signal, which removes the intrinsic pulse fluctuation while preserving the phase noise information. Secondly, the phase control signal is calculated based on the pseudo-continuous signals after parallel perturbation. Finally, the phase noise is corrected by optimization. The results show that our method effectively suppresses the waveform fluctuation at a 5 kHz repetition rate, the light intensity reaches an ideal value (0.9939 Imax), and the root-mean-square (RMS) phase error is only 0.0130 λ. This method does not require the presetting of pulse detection thresholds or conditions, and solves the challenge of coherent combination at a low repetition rate, with adaptability to different pulse waveforms. Full article
(This article belongs to the Special Issue Near/Mid-Infrared Lasers: Latest Advances and Applications)
Show Figures

Figure 1

29 pages, 2409 KB  
Article
Mathematical Perspectives of a Coupled System of Nonlinear Hybrid Stochastic Fractional Differential Equations
by Rabeb Sidaoui, Alnadhief H. A. Alfedeel, Jalil Ahmad, Khaled Aldwoah, Amjad Ali, Osman Osman and Ali H. Tedjani
Fractal Fract. 2025, 9(10), 622; https://doi.org/10.3390/fractalfract9100622 - 24 Sep 2025
Viewed by 280
Abstract
This research develops a novel coupled system of nonlinear hybrid stochastic fractional differential equations that integrates neutral effects, stochastic perturbations, and hybrid switching mechanisms. The system is formulated using the Atangana–Baleanu–Caputo fractional operator with a non-singular Mittag–Leffler kernel, which enables accurate representation of [...] Read more.
This research develops a novel coupled system of nonlinear hybrid stochastic fractional differential equations that integrates neutral effects, stochastic perturbations, and hybrid switching mechanisms. The system is formulated using the Atangana–Baleanu–Caputo fractional operator with a non-singular Mittag–Leffler kernel, which enables accurate representation of memory effects without singularities. Unlike existing approaches, which are limited to either neutral or hybrid stochastic structures, the proposed framework unifies both features within a fractional setting, capturing the joint influence of randomness, history, and abrupt transitions in real-world processes. We establish the existence and uniqueness of mild solutions via the Picard approximation method under generalized Carathéodory-type conditions, allowing for non-Lipschitz nonlinearities. In addition, mean-square Mittag–Leffler stability is analyzed to characterize the boundedness and decay properties of solutions under stochastic fluctuations. Several illustrative examples are provided to validate the theoretical findings and demonstrate their applicability. Full article
Show Figures

Figure 1

21 pages, 468 KB  
Article
Asymptotic Controllability of Coupled Fractional Stochastic Sobolev-Type Systems with a Nonlocal Condition
by Tayeb Blouhi, Hussien Albala, Fatima Zohra Ladrani, Amin Benaissa Cherif, Abdelkader Moumen, Khaled Zennir and Keltoum Bouhali
Fractal Fract. 2025, 9(9), 594; https://doi.org/10.3390/fractalfract9090594 - 11 Sep 2025
Viewed by 428
Abstract
This paper discusses the asymptotic controllability of fractional-order Sobolev-type perturbed stochastic control systems with Brownian motion and nonlocal fractional-order Sobolev stochastic conditions. A new set of sufficient conditions is established using the theory of semigroups together with iterative methods, with some advancements on [...] Read more.
This paper discusses the asymptotic controllability of fractional-order Sobolev-type perturbed stochastic control systems with Brownian motion and nonlocal fractional-order Sobolev stochastic conditions. A new set of sufficient conditions is established using the theory of semigroups together with iterative methods, with some advancements on the Brownian motion properties. Our main results are obtained assuming that the associated linear system is controllable. A most essential example is brought to illustrate the analysis obtained. Full article
Show Figures

Figure 1

27 pages, 1701 KB  
Article
A DRL Framework for Autonomous Pursuit-Evasion: From Multi-Spacecraft to Multi-Drone Scenarios
by Zhenyang Xu, Shuyi Shao and Zengliang Han
Drones 2025, 9(9), 636; https://doi.org/10.3390/drones9090636 - 10 Sep 2025
Viewed by 564
Abstract
To address the challenges of autonomous pursuit-evasion in aerospace, particularly in achieving cross-domain generalizability and handling complex terminal constraints, this paper proposes a generalizable deep reinforcement learning (DRL) framework. The core of the method is a self-play Proximal Policy Optimization (PPO) architecture enhanced [...] Read more.
To address the challenges of autonomous pursuit-evasion in aerospace, particularly in achieving cross-domain generalizability and handling complex terminal constraints, this paper proposes a generalizable deep reinforcement learning (DRL) framework. The core of the method is a self-play Proximal Policy Optimization (PPO) architecture enhanced by two key innovations. First, a dynamics-agnostic curriculum learning (CL) strategy is employed to accelerate training and enhance policy robustness by structuring the learning process from simple to complex. Second, a transferable prediction-based reward function is designed to provide dense, forward-looking guidance, utilizing forward-state projection to effectively satisfy mission-specific terminal conditions. Comprehensive simulations were conducted in both multi-spacecraft and multi-drone scenarios. In the primary spacecraft validation, the proposed method achieved a 90.7% success rate, significantly outperforming baseline algorithms like traditional PPO and Soft Actor-Critic (SAC). Furthermore, it demonstrated superior robustness, with a performance drop of only 8.3% under stochastic perturbations, a stark contrast to the over 18% degradation seen in baseline methods. The successful application in a multi-drone scenario, including an obstacle-rich environment, confirms the framework’s potential as a unified and robust solution for diverse autonomous adversarial systems. Full article
Show Figures

Figure 1

39 pages, 4832 KB  
Article
Simulation-Based Aggregate Calibration of Destination Choice Models Using Opportunistic Data: A Comparative Evaluation of SPSA, PSO, and ADAM Algorithms
by Vito Busillo, Andrea Gemma and Ernesto Cipriani
Future Transp. 2025, 5(3), 118; https://doi.org/10.3390/futuretransp5030118 - 3 Sep 2025
Viewed by 495
Abstract
This paper presents an initial contribution to a broader research initiative focused on the aggregate calibration of travel demand sub-models using low-cost and widely accessible data. Specifically, this first phase investigates methods and algorithms for the aggregate calibration of destination choice models, with [...] Read more.
This paper presents an initial contribution to a broader research initiative focused on the aggregate calibration of travel demand sub-models using low-cost and widely accessible data. Specifically, this first phase investigates methods and algorithms for the aggregate calibration of destination choice models, with the objective of assessing the possible utilization of an external observed matrix, eventually derived from opportunistic data. It can be hypothesized that such opportunistic data may originate from processed mobile phone data or result from the application of data fusion techniques that produce an estimated observed trip matrix. The calibration problem is formulated as a simulation-based optimization task and its implementation has been tested using a small-scale network, employing an agent-based model with a nested demand structure. A range of optimization algorithms is implemented and tested in a controlled experimental environment, and the effectiveness of various objective functions is also examined as a secondary task. Three optimization techniques are evaluated: Simultaneous Perturbation Stochastic Approximation (SPSA), Particle Swarm Optimization (PSO), and Adaptive Moment Estimation (ADAM). The application of the ADAM optimizer in this context represents a novel contribution. A comparative analysis highlights the strengths and limitations of each algorithm and identifies promising avenues for further investigation. The findings demonstrate the potential of the proposed framework to advance transportation modeling research and offer practical insights for enhancing transport simulation models, particularly in data-constrained settings. Full article
Show Figures

Figure 1

22 pages, 3799 KB  
Article
Privacy-Preserving Statistical Inference for Stochastic Frontier Analysis
by Mengxiang Quan, Yunquan Song and Xinmin Wang
Axioms 2025, 14(9), 667; https://doi.org/10.3390/axioms14090667 - 29 Aug 2025
Viewed by 428
Abstract
We present the first differentially private framework for stochastic frontier analysis (SFA), addressing the challenge of non-convex objectives in privacy-preserving efficiency estimation. We construct a bounded parameter space to control gradient sensitivity and adapt the Frank–Wolfe algorithm with calibrated linear oracle noise to [...] Read more.
We present the first differentially private framework for stochastic frontier analysis (SFA), addressing the challenge of non-convex objectives in privacy-preserving efficiency estimation. We construct a bounded parameter space to control gradient sensitivity and adapt the Frank–Wolfe algorithm with calibrated linear oracle noise to mitigate cumulative perturbation. Incorporating l1-regularization facilitates sparse and interpretable variable selection under strict (ϵ,δ)-differential privacy. Experiments demonstrate 15–35% MAE reduction under ϵ=0.1, along with strong scalability and estimation accuracy compared to prior DP methods for non-convex models. Full article
Show Figures

Figure 1

11 pages, 2649 KB  
Proceeding Paper
Resilience of UNet-Based Models Under Adversarial Conditions in Medical Image Segmentation
by Dina Koishiyeva, Jeong Won Kang, Teodor Iliev, Alibek Bissembayev and Assel Mukasheva
Eng. Proc. 2025, 104(1), 3; https://doi.org/10.3390/engproc2025104003 - 21 Aug 2025
Viewed by 258
Abstract
Adversarial modifications of input data can degrade the stability of deep neural networks in medical image segmentation. This study evaluates the robustness of UNet and Att-UNet++ architectures using the NuInsSeg dataset with annotated nuclear regions from various tissue sources. Both models were trained [...] Read more.
Adversarial modifications of input data can degrade the stability of deep neural networks in medical image segmentation. This study evaluates the robustness of UNet and Att-UNet++ architectures using the NuInsSeg dataset with annotated nuclear regions from various tissue sources. Both models were trained and tested under eight perturbation types, including gradient-based, iterative, and stochastic methods, with identical parameter settings. In the absence of distortions, Att-UNet++ produced higher segmentation results with a Dice of 0.7160 and a mean IoU of 0.6190 compared to 0.6424 and 0.4732 for UNet. Under NI-FGSM and Gaussian noise, Att-UNet++ experienced a greater reduction in mean IoU, reaching 0.1215 and 0.0658, while UNet maintained 0.1968 and 0.2329. Loss landscape analysis showed smoother surfaces for Att-UNet++, yet revealed increased responsiveness to directional gradients. The findings suggest that improvements in segmentation accuracy through architectural modifications may be accompanied by increased vulnerability to input changes, highlighting the necessity of robustness evaluation in model development for medical image analysis. Full article
Show Figures

Figure 1

20 pages, 434 KB  
Article
Large Deviation Principle for Hilfer Fractional Stochastic McKean–Vlasov Differential Equations
by Juan Chen, Haibo Gu, Yutao Yan and Lishan Liu
Fractal Fract. 2025, 9(8), 544; https://doi.org/10.3390/fractalfract9080544 - 19 Aug 2025
Viewed by 499
Abstract
This paper studies the large deviation principle (LDP) of a class of Hilfer fractional stochastic McKean–Vlasov differential equations with multiplicative noise. Firstly, by making use of the Laplace transform and its inverse transform, the solution of the equation is derived. Secondly, considering the [...] Read more.
This paper studies the large deviation principle (LDP) of a class of Hilfer fractional stochastic McKean–Vlasov differential equations with multiplicative noise. Firstly, by making use of the Laplace transform and its inverse transform, the solution of the equation is derived. Secondly, considering the equivalence between the LDP and the Laplace principle (LP), the weak convergence method is employed to prove that the equation satisfies the LDP. Finally, through specific example, it is elaborated how to utilize the LDP to analyze the behavioral characteristics of the system under small noise perturbation. Full article
Show Figures

Figure 1

25 pages, 3918 KB  
Article
Sensitivity Analysis of Component Parameters in Dual-Channel Time-Domain Correlated UWB Fuze Receivers Under Parametric Deviations
by Yanbin Liang, Kaiwei Wu, Bing Yang, Shijun Hao and Zhonghua Huang
Sensors 2025, 25(16), 5065; https://doi.org/10.3390/s25165065 - 14 Aug 2025
Viewed by 375
Abstract
In ultra-wideband (UWB) radio fuze architectures, the receiver serves as the core component for receiving target-reflected signals, with its performance directly determining system detection accuracy. Manufacturing tolerances and operational environments induce inherent stochastic perturbations in circuit components, causing deviations of actual parameters from [...] Read more.
In ultra-wideband (UWB) radio fuze architectures, the receiver serves as the core component for receiving target-reflected signals, with its performance directly determining system detection accuracy. Manufacturing tolerances and operational environments induce inherent stochastic perturbations in circuit components, causing deviations of actual parameters from nominal values. This consequently degrades the signal-to-noise ratio (SNR) of receiver outputs and compromises ranging precision. To overcome these limitations and identify critical sensitive components in the receiver, this study proposes the following: (1) A dual-channel time-domain correlated UWB fuze detection model; and (2) the integration of an asymmetric tolerance mathematical model for dual-channel correlated receivers with a Morris-LHS-Sobol collaborative strategy to quantify independent effects and coupling interactions across multidimensional parameter spaces. Simulation results demonstrate that integrating capacitors and resistors constitute the dominant sensitivity sources, exhibiting significantly positive synergistic effects. Physical simulation correlation and hardware circuit verification confirms that the proposed model and sensitivity analysis method outperform conventional approaches in tolerance resolution and allocation optimization, thereby advancing the theoretical characterization of nonlinear coupling effects between parameters. Full article
(This article belongs to the Section Communications)
Show Figures

Figure 1

30 pages, 1981 KB  
Article
Stochastic Control for Sustainable Hydrogen Generation in Standalone PV–Battery–PEM Electrolyzer Systems
by Mohamed Aatabe, Wissam Jenkal, Mohamed I. Mosaad and Shimaa A. Hussien
Energies 2025, 18(15), 3899; https://doi.org/10.3390/en18153899 - 22 Jul 2025
Viewed by 942
Abstract
Standalone photovoltaic (PV) systems offer a viable path to decentralized energy access but face limitations during periods of low solar irradiance. While batteries provide short-term storage, their capacity constraints often restrict the use of surplus energy, highlighting the need for long-duration solutions. Green [...] Read more.
Standalone photovoltaic (PV) systems offer a viable path to decentralized energy access but face limitations during periods of low solar irradiance. While batteries provide short-term storage, their capacity constraints often restrict the use of surplus energy, highlighting the need for long-duration solutions. Green hydrogen, generated via proton exchange membrane (PEM) electrolyzers, offers a scalable alternative. This study proposes a stochastic energy management framework that leverages a Markov decision process (MDP) to coordinate PV generation, battery storage, and hydrogen production under variable irradiance and uncertain load demand. The strategy dynamically allocates power flows, ensuring system stability and efficient energy utilization. Real-time weather data from Goiás, Brazil, is used to simulate system behavior under realistic conditions. Compared to the conventional perturb and observe (P&O) technique, the proposed method significantly improves system performance, achieving a 99.9% average efficiency (vs. 98.64%) and a drastically lower average tracking error of 0.3125 (vs. 9.8836). This enhanced tracking accuracy ensures faster convergence to the maximum power point, even during abrupt load changes, thereby increasing the effective use of solar energy. As a direct consequence, green hydrogen production is maximized while energy curtailment is minimized. The results confirm the robustness of the MDP-based control, demonstrating improved responsiveness, reduced downtime, and enhanced hydrogen yield, thus supporting sustainable energy conversion in off-grid environments. Full article
(This article belongs to the Section A2: Solar Energy and Photovoltaic Systems)
Show Figures

Figure 1

25 pages, 1507 KB  
Article
DARN: Distributed Adaptive Regularized Optimization with Consensus for Non-Convex Non-Smooth Composite Problems
by Cunlin Li and Yinpu Ma
Symmetry 2025, 17(7), 1159; https://doi.org/10.3390/sym17071159 - 20 Jul 2025
Viewed by 394
Abstract
This paper proposes a Distributed Adaptive Regularization Algorithm (DARN) for solving composite non-convex and non-smooth optimization problems in multi-agent systems. The algorithm employs a three-phase iterative framework to achieve efficient collaborative optimization: (1) a local regularized optimization step, which utilizes proximal mappings to [...] Read more.
This paper proposes a Distributed Adaptive Regularization Algorithm (DARN) for solving composite non-convex and non-smooth optimization problems in multi-agent systems. The algorithm employs a three-phase iterative framework to achieve efficient collaborative optimization: (1) a local regularized optimization step, which utilizes proximal mappings to enforce strong convexity of weakly convex objectives and ensure subproblem well-posedness; (2) a consensus update based on doubly stochastic matrices, guaranteeing asymptotic convergence of agent states to a global consensus point; and (3) an innovative adaptive regularization mechanism that dynamically adjusts regularization strength using local function value variations to balance stability and convergence speed. Theoretical analysis demonstrates that the algorithm maintains strict monotonic descent under non-convex and non-smooth conditions by constructing a mixed time-scale Lyapunov function, achieving a sublinear convergence rate. Notably, we prove that the projection-based update rule for regularization parameters preserves lower-bound constraints, while spectral decay properties of consensus errors and perturbations from local updates are globally governed by the Lyapunov function. Numerical experiments validate the algorithm’s superiority in sparse principal component analysis and robust matrix completion tasks, showing a 6.6% improvement in convergence speed and a 51.7% reduction in consensus error compared to fixed-regularization methods. This work provides theoretical guarantees and an efficient framework for distributed non-convex optimization in heterogeneous networks. Full article
(This article belongs to the Section Mathematics)
Show Figures

Figure 1

18 pages, 425 KB  
Article
Stability of Stochastic Delayed Recurrent Neural Networks
by Hongying Xiao, Mingming Xu, Yuanyuan Zhang and Shengquan Weng
Mathematics 2025, 13(14), 2310; https://doi.org/10.3390/math13142310 - 19 Jul 2025
Viewed by 387
Abstract
This paper addresses the stability of stochastic delayed recurrent neural networks (SDRNNs), identifying challenges in existing scalar methods, which suffer from strong assumptions and limited applicability. Three key innovations are introduced: (1) weakening noise perturbation conditions by extending diagonal matrix assumptions to non-negative [...] Read more.
This paper addresses the stability of stochastic delayed recurrent neural networks (SDRNNs), identifying challenges in existing scalar methods, which suffer from strong assumptions and limited applicability. Three key innovations are introduced: (1) weakening noise perturbation conditions by extending diagonal matrix assumptions to non-negative definite matrices; (2) establishing criteria for both mean-square exponential stability and almost sure exponential stability in the absence of input; (3) directly handling complex structures like time-varying delays through matrix analysis. Compared with prior studies, this approach yields broader stability conclusions under weaker conditions, with numerical simulations validating the theoretical effectiveness. Full article
Show Figures

Figure 1

18 pages, 2807 KB  
Article
The Nonlinear Vibration Response of Umbrella-Shaped Membrane Structure Under Heavy Rainfall Loads
by Zhongwei Luo, Zhoulian Zheng, Rui Yang and Peng Zhang
Buildings 2025, 15(14), 2529; https://doi.org/10.3390/buildings15142529 - 18 Jul 2025
Viewed by 263
Abstract
This paper investigates the vibration characteristics of tensioned umbrella-shaped membrane structures with complex curvature under heavy rainfall. To solve the geometrical problem of the complex curvature of a membrane surface, we set the rule of segmentation and simplify the shape by dividing it [...] Read more.
This paper investigates the vibration characteristics of tensioned umbrella-shaped membrane structures with complex curvature under heavy rainfall. To solve the geometrical problem of the complex curvature of a membrane surface, we set the rule of segmentation and simplify the shape by dividing it into multi-segment conical membranes. The generatrix becomes a polyline with a constant surface curvature in each segment, simplifying calculations. The equivalent uniform load of different rainfall intensity is determined by the theory of the stochastic process. The governing equations of the isotropic damped nonlinear forced vibration of membranes are established by using the theory of large deflection by von Karman and the principle of d’Alembert. The equations of the forced vibration of the membrane are solved by using Galerkin’s method and the small-parameter perturbation method, and the displacement function, vibration frequency, and acceleration of the membrane are obtained. At last, the influence of the height–span ratio, number of segments, pretension and load on membrane displacement, vibration frequency, and acceleration of the membrane surface are analyzed. Based on the above data, the general law of deformation of the umbrella-shaped membrane under heavy rainfall is obtained. Data and methods are provided for the design and construction of the membrane structure as a reference. Moreover, we propose methods to enhance calculation accuracy and streamline the computational process. Full article
Show Figures

Figure 1

Back to TopTop