The SIOA Algorithm: A Bio-Inspired Approach for Efficient Optimization
Abstract
1. Introduction
- , i.e., f is a continuous function on S ( denotes the space of continuous functions on S),
- are closed and bounded intervals for ,
- S is a compact and convex subset of the Euclidean space ,
- is the global minimizer of f over S.
2. The SIOA Method
| Algorithm 1 Pseudocode of SIOA. |
Input: - : Population size - : Maximum iterations - : Local search rate - : Search space bounds - , : Search coefficients (Self-adaptive within the loop, initialized with default values:) - , : Min/max dispersal radius - : Initial sporulation probability - : Initial germination probability Output: - : Best solution found - : Corresponding fitness value Initialization: 01: ← Problem dimension 02: Initialize population 03: Evaluate initial fitness 04: (, ) ← // Set adaptive parameters: 05: R ← 06: ← 07: ← 08: ← Main Optimization Loop: 09: for = 1 to do // Parameter self-adaptation 10: t ← 11: R ← 12: ← mean(F) 13: ← , 1 × 10−10 14: if > then 15: ← clamp 16: ← clamp 17: else 18: ← clamp 19: ← clamp 20: end if 21: ← // Sporulation phase 22: S ← ⌀ 23: for each in X do 24: Create vector spore = [, …] 25: for d = 1 to do 26: ← + * + ( - + ) * //Equivalent mathematical form: //← + + · ( –) // with ≡ // Special “reset to zero” rule 27: if < 0.1 and () then 28: ← 0 29: end if 30: ← clamp(, , ) 31: end for 32: S ← 33: end for // Germination phase 34: for each in S do 35: if < then 36: ← 37: ← index of sample in X most similar to (Euclidean distance) 38: if < then 39: ← 40: ← 41: end if 42: if < then 43: ← 44: ← 45: end if 46: end if 47: end for // Local search (optional) 48: for each in X do 49: if < then 50: ← localSearch() [18] 51: if < then 52: ← 53: ← 54: if < f_ then 55: ← 56: ← 57: end if 58: end if 59: end if 60: end for 62: end for 63: return (, ) |
3. Experimental Setup and Benchmark Results
3.1. Experiments with Traditional Methods and Classical Benchmark Problems
3.2. Experiments with Advanced Methods and Real-World Problems
3.3. Exploration and Exploitation
3.4. Parameters Sensitivity
3.5. Analysis of Computational Cost and Complexity of the SIOA Algorithm
4. Conclusions
Author Contributions
Funding
Institutional Review Board Statement
Informed Consent Statement
Data Availability Statement
Conflicts of Interest
References
- Cauchy, A.-L. Méthode générale pour la résolution des systèmes d’équations simultanées. Compte Rendus Hebd. SéAnces L’AcadéMie Sci. 1847, 25, 536–538. [Google Scholar]
- Nocedal, J.; Wright, S.J. Numerical Optimization, 2nd ed.; Springer: Berlin/Heidelberg, Germany, 2006. [Google Scholar]
- Newton, I. Method of Fluxions; Colson, J., Translator; Henry Woodfall: London, UK, 1736; Original work written in 1671. [Google Scholar]
- Metropolis, N.; Ulam, S. The Monte Carlo method. J. Am. Stat. Assoc. 1949, 44, 335–341. [Google Scholar] [CrossRef] [PubMed]
- Kirkpatrick, S.; Gelatt, C.D.; Vecchi, M.P. Optimization by simulated annealing. Science 1983, 220, 671–680. [Google Scholar] [CrossRef] [PubMed]
- Holland, J.H. Adaptation in Natural and Artificial Systems; University of Michigan Press: Ann Arbor, MI, USA, 1975. [Google Scholar]
- Storn, R.; Price, K. Differential evolution—A simple and efficient heuristic for global optimization over continuous spaces. J. Glob. Optim. 1997, 11, 341–359. [Google Scholar] [CrossRef]
- Charilogis, V.; Tsoulos, I.G.; Tzallas, A.; Karvounis, E. Modifications for the Differential Evolution Algorithm. Symmetry 2022, 14, 447. [Google Scholar] [CrossRef]
- Charilogis, V.; Tsoulos, I.G. A Parallel Implementation of the Differential Evolution Method. Analytics 2023, 2, 17–30. [Google Scholar] [CrossRef]
- Kennedy, J.; Eberhart, R. Particle swarm optimization. In Proceedings of the ICNN’95—International Conference on Neural Networks 1995, Perth, Australia, 27 November–1 December 1995; IEEE: New York, NY, USA, 1995; Volume 4, pp. 1942–1948. [Google Scholar] [CrossRef]
- Qin, A.K.; Huang, V.L.; Suganthan, P.N. Differential evolution algorithm with strategy adaptation for global numerical optimization. IEEE Trans. Evol. 2009, 13, 398–417. [Google Scholar] [CrossRef]
- Brest, J.; Greiner, S.; Boskovic, B.; Mernik, M.; Zumer, V. Self-adapting control parameters in differential evolution: A comparative study on numerical benchmark problems. IEEE Trans. Evol. Comput. 2006, 10, 646–657. [Google Scholar] [CrossRef]
- Liang, J.J.; Qin, A.K.; Suganthan, P.N.; Baskar, S. Comprehensive learning particle swarm optimizer for global optimization of multimodal functions. IEEE Trans. Evol. Comput. 2006, 10, 281–295. [Google Scholar] [CrossRef]
- Hansen, N.; Ostermeier, A. Completely derandomized self-adaptation in evolution strategies. Evol. Comput. 2001, 9, 159–195. [Google Scholar] [CrossRef] [PubMed]
- Nelder, J.A.; Mead, R. A simplex method for function minimization. Comput. J. 1965, 7, 308–313. [Google Scholar] [CrossRef]
- Dorigo, M. Optimization, Learning and Natural Algorithms. Ph.D. Thesis, Politecnico di Milano, Milano, Italy, 1992. [Google Scholar]
- Karaboga, D. An Idea Based on Honey Bee Swarm for Numerical Optimization (Technical Report TR06); Erciyes University, Engineering Faculty, Computer Engineering Department: Kayseri, Turkey, 2005. [Google Scholar]
- Lam, A. BFGS in a Nutshell: An Introduction to Quasi-Newton Methods Demystifying the Inner Workings of BFGS Optimization; Towards Data Science: San Francisco, CA, USA, 2020. [Google Scholar]
- Charilogis, V.; Tsoulos, I.G. Toward an Ideal Particle Swarm Optimizer for Multidimensional Functions. Information 2022, 13, 217. [Google Scholar] [CrossRef]
- Gianni, A.M.; Tsoulos, I.G.; Charilogis, V.; Kyrou, G. Enhancing Differential Evolution: A Dual Mutation Strategy with Majority Dimension Voting and New Stopping Criteria. Symmetry 2025, 17, 844. [Google Scholar] [CrossRef]
- Tsoulos, I.G.; Charilogis, V.; Kyrou, G.; Stavrou, V.N.; Tzallas, A. OPTIMUS: A Multidimensional Global Optimization Package. J. Open Source Softw. 2025, 10, 7584. [Google Scholar] [CrossRef]
- Siarry, P.; Berthiau, G.; Durdin, F.; Haussy, J. Enhanced simulated annealing for globally minimizing functions of many-continuous variables. ACM Trans. Math. Softw. (TOMS) 1997, 23, 209–228. [Google Scholar] [CrossRef]
- Koyuncu, H.; Ceylan, R. A PSO based approach: Scout particle swarm algorithm for continuous global optimization problems. J. Comput. Des. Eng. 2019, 6, 129–142. [Google Scholar] [CrossRef]
- LaTorre, A.; Molina, D.; Osaba, E.; Poyatos, J.; Del Ser, J.; Herrera, F. A prescription of methodological guidelines for comparing bio-inspired optimization algorithms. Swarm And Evol. Comput. 2021, 67, 100973. [Google Scholar] [CrossRef]
- Gaviano, M.; Kvasov, D.E.; Lera, D.; Sergeyev, Y.D. Algorithm 829: Software for generation of classes of test functions with known local and global minima for global optimization. ACM Trans. Math. Softw. (TOMS) 2003, 29, 469–480. [Google Scholar] [CrossRef]
- Jones, J.E. On the determination of molecular fields.—II. From the equation of state of a gas. Proc. R. Soc. London Ser. Contain. Pap. Math. Phys. Character 1924, 106, 463–477. [Google Scholar]
- Zabinsky, Z.B.; Graesser, D.L.; Tuttle, M.E.; Kim, G.I. Global optimization of composite laminates using improving hit and run. In Recent Advances in Global Optimization; Princeton University Press: Princeton, NJ, USA, 1992; pp. 343–368. [Google Scholar]
- Friedman, M. The use of ranks to avoid the assumption of normality implicit in the analysis of variance. J. Am. Stat. Assoc. 1937, 32, 675–701. [Google Scholar] [CrossRef]
- Lee, Y.; Filliben, J.; Micheals, R.; Phillips, J. Sensitivity Analysis for Biometric Systems: A Methodology Based on Orthogonal Experiment Designs; National Institute of Standards and Technology Gaithersburg (NISTIR): Gaithersburg, MD, USA, 2012; p. 20899. [Google Scholar] [CrossRef]










| Parameter | Value | Explanation |
|---|---|---|
| 100 | Population for all methods | |
| : adaptive, initial: 0.6 | Sporulation probability for SIOA | |
| : adaptive, initial: 0.9 | Germination probability for SIOA | |
| : adaptive, initial: 0.01 | Smaller sporulation radius for SIOA | |
| : adaptive, initial: 0.5 | Larger sporulation radius for SIOA | |
| 0.6 | Stochastic perturbation | |
| 0.4 | Attraction toward the global best | |
| 500 | Maximum number of iterations for all methods | |
| Similarity of best fitness [19,20] or or FEs | Stopping rule | |
| 12 | Similarity for stopping rule | |
| 0.005 (0.5%) etc. | Local search rate for all methods (optional) | |
| double, 0.1 (10%) (classic values) | Crossover for GA | |
| double, 0.05 (5%) (classic values) | Mutation for GA | |
| 1.193 | Cognitive and Social coefficient for PSO | |
| w | 0.721 | Inertia for PSO |
| 1.494 | Cognitive and Social coefficient for CLPSO | |
| w | 0.729 | Inertia for CLPSO |
| F | 0.8 | Initial scaling factor for DE and SaDE |
| 0.9 | Initial crossover rate for DE and SaDE | |
| w | (random) | Inertia for PSO |
| Population for CMA-ES |
| Name | Formula | Dimension |
|---|---|---|
| ACKLEY | 4 | |
| BF1 | 2 | |
| BF2 | 2 | |
| BF3 | 2 | |
| BRANIN | 2 | |
| CAMEL | 2 | |
| DIFFERENT POWERS | 10 | |
| DIFFPOWER | 2, 5, 10 | |
| DISCUS | 10 | |
| EASOM | 2 | |
| ELP | 10 | |
| EQUAL MAXIMA | 10 | |
| EXP | 10 | |
| GKLS [25] | n = 2, 3 | |
| GOLDSTAIN | 2 | |
| GRIEWANK ROSENBROCK | 10 | |
| GRIEWANK2 | 2 | |
| GRIEWANK10 | f | 10 |
| HANSEN | 2 | |
| HARTMAN3 | 3 | |
| HARTAMN6 | 6 | |
| POTENTIAL [26] | 9, 15, 30 | |
| RARSTIGIN2 | 2 | |
| ROSENBROCK | 4, 8, 16 | |
| ROTATED ROSENBROCK | 10 | |
| SHEKEL5 | 4 | |
| SHEKEL7 | 4 | |
| SHEKEL10 | 4 | |
| SINUSOIDAL [27] | 4, 8, 16 | |
| STEP ELLIPSOIDAL | 4 | |
| TEST2N | 4, 5 | |
| TEST30N | 4, 5 |
| Function | SIOA | GA | DE | PSO | ACO | |||||
|---|---|---|---|---|---|---|---|---|---|---|
| Calls | Time | Calls | Time | Calls | Time | Calls | Time | Calls | Time | |
| ACKLEY | 3028 | 0.072 | 3441 | 0.089 | 10694 | 0.157 | 5684 (0.86) | 0.102 | 3449 | 0.103 |
| BF1 | 1204 | 0.028 | 2346 | 0.056 | 4963 | 0.065 | 2562 | 0.034 | 1558 (0.4) | 0.033 |
| BF2 | 1177 | 0.028 | 2116 | 0.051 | 5139 | 0.070 | 2332 | 0.032 | 1523 (0.96) | 0.040 |
| BF3 | 1144 | 0.029 | 2163 | 0.053 | 4730 | 0.063 | 2093 | 0.028 | 1410 | 0.044 |
| BRANIN | 950 | 0.027 | 1668 | 0.045 | 2022 | 0.034 | 1686 | 0.025 | 1054 | 0.031 |
| CAMEL | 1154 | 0.029 | 1835 | 0.048 | 3161 | 0.051 | 2029 | 0.028 | 1227 | 0.029 |
| DIFFERENT POWERS10 | 2123 | 0.086 | 2507 | 0.100 | 3897 | 0.108 | 2608 | 0.079 | 2003 | 0.088 |
| DIFFPOWER2 | 1590 | 0.033 | 1886 | 0.053 | 3239 | 0.049 | 2694 | 0.035 | 1740 | 0.036 |
| DIFFPOWER5 | 3471 | 0.143 | 3770 | 0.134 | 5620 | 0.169 | 4472 | 0.133 | 3789 | 0.140 |
| DIFFPOWER10 | 4407 | 0.461 | 3909 | 0.352 | 6546 | 0.616 | 5091 | 0.479 | 4582 | 0.464 |
| DISCUS10 | 931 | 0.045 | 1640 | 0.066 | 2433 | 0.049 | 1658 | 0.037 | 1010 | 0.037 |
| EASOM | 776 | 0.025 | 1618 | 0.043 | 1784 | 0.032 | 1576 | 0.026 | 977 | 0.030 |
| ELP10 | 1126 | 0.059 | 1771 | 0.079 | 2613 | 0.070 | 1867 | 0.051 | 1224 | 0.490 |
| EQUAL MAXIMA10 | 2649 | 0.139 | 2212 | 0.110 | 4341 | 0.174 | 3401 | 0.142 | 2384 | 0.135 |
| EXP10 | 1096 | 0.042 | 1764 | 0.064 | 2625 | 0.050 | 1795 | 0.038 | 1175 | 0.033 |
| GKLS250 | 1202 | 0.037 | 1862 | 0.057 | 3427 | 0.065 | 1996 | 0.037 | 1245 | 0.038 |
| GKLS350 | 1207 | 0.043 | 2038 (0.86) | 0.067 | 3637 | 0.074 | 2361 | 0.047 | 1550 (0.86) | 0.049 |
| GOLDSTEIN | 1161 | 0.030 | 1925 | 0.052 | 2621 | 0.039 | 1955 | 0.026 | 1249 | 0.030 |
| GRIEWANK ROSENBROCK10 | 1684 | 0.151 | 2136 | 0.126 | 3743 | 0.212 | 2437 | 0.143 | 1843 | 0.155 |
| GRIEWANK2 | 1061 | 0.028 | 2956 (0.26) | 0.061 | 4765 (0.46) | 0.070 | 1589 (0.23) | 0.052 | 839 | 0.066 |
| GRIEWANK10 | 1899 (0.6) | 0.117 | 2936 (0.2) | 0.101 | 4582 (0.5) | 0.124 | 2209 (0.36) | 0.118 | 2444 (0.33) | 0.140 |
| HANSEN | 1486 | 0.041 | 2143 (0.86) | 0.068 | 3078 | 0.062 | 2964 | 0.061 | 1424 (0.86) | 0.000 |
| HARTMAN3 | 1067 | 0.030 | 1744 | 0.050 | 2376 | 0.040 | 1760 | 0.028 | 1099 | 0.033 |
| HARTMAN6 | 1129 | 0.040 | 1733 (0.73) | 0.055 | 2558 | 0.050 | 1917 (0.7) | 0.037 | 1222 (0.93) | 0.037 |
| POTENTIAL3 | 1156 | 0.051 | 1754 | 0.068 | 2694 | 0.064 | 1875 | 0.047 | 1270 | 0.055 |
| POTENTIAL5 | 1639 | 0.108 | 2106 | 0.116 | 3320 | 0.140 | 2424 | 0.114 | 1749 | 0.133 |
| POTENTIAL10 | 3104 (0.6) | 0.637 | 3566 (0.43) | 0.558 | 5583 (0.66) | 0.818 | 4581 (0.5) | 0.763 | 3182 (0.43) | 0.801 |
| RASTRIGIN2 | 933 | 0.027 | 2411 (0.93) | 0.057 | 4412 | 0.060 | 3017 (0.96) | 0.040 | 1661 | 0.039 |
| ROSENBROCK4 | 1422 | 0.035 | 1783 | 0.057 | 2860 | 0.046 | 2069 | 0.032 | 1496 | 0.039 |
| ROSENBROCK8 | 1558 | 0.052 | 2072 | 0.068 | 3962 | 0.076 | 2501 | 0.050 | 1751 | 0.054 |
| ROSENBROCK16 | 1833 | 0.113 | 2506 | 0.114 | 4157 | 0.145 | 2781 | 0.104 | 2151 | 0.100 |
| ROTATED ROSENBROCK10 | 1785 | 0.081 | 2237 | 0.089 | 3663 | 0.095 | 2675 | 0.074 | 1918 (0.96) | 0.067 |
| SHEKEL5 | 1220 | 0.036 | 1770 (0.66) | 0.052 | 2884 | 0.050 | 1990 (0.76) | 0.034 | 1298 (0.76) | 0.038 |
| SHEKEL7 | 1286 | 0.039 | 1812 (0.83) | 0.054 | 2890 (0.96) | 0.052 | 2080 (0.83) | 0.037 | 1351 (0.83) | 0.040 |
| SHEKEL10 | 1345 (0.9) | 0.043 | 1867 (0.66) | 0.058 | 3625 | 0.067 | 2091 (0.83) | 0.041 | 1335 | 0.040 |
| SINUSOIDAL4 | 1358 | 0.042 | 1938 | 0.061 | 3263 | 0.064 | 2213 | 0.044 | 1278 | 0.040 |
| SINUSOIDAL8 | 1541 (0.96) | 0.075 | 1957 | 0.080 | 3241 | 0.096 | 2014 | 0.066 | 1459 | 0.062 |
| SINUSOIDAL6 | 1814 (0.53) | 0.239 | 2319 (0.76) | 0.157 | 4209 (0.7) | 0.283 | 2680 | 0.209 | 1979 (0.86) | 0.199 |
| STEP ELLIPSOIDAL4 | 994 | 0.033 | 1714 (0.96) | 0.052 | 2102 | 0.042 | 1960 | 0.036 | 1259 | 0.038 |
| TEST2N4 | 1502 (0.73) | 0.040 | 2270 (0.96) | 0.070 | 3619 | 0.067 | 2153 | 0.038 | 1437 (0.9) | 0.042 |
| TEST2N5 | 1338 (0.5) | 0.044 | 2185 (0.66) | 0.072 | 4556 | 0.083 | 2376 (0.86) | 0.046 | 1601 (0.63) | 0.042 |
| TEST30N3 | 1142 | 0.036 | 1730 | 0.055 | 2381 | 0.043 | 1998 | 0.033 | 1116 | 0.029 |
| TEST30N4 | 1261 | 0.041 | 1825 | 0.062 | 2408 | 0.046 | 2270 | 0.040 | 1167 | 0.059 |
| SUM calls/time | 66,953 | 3.535 | 93,941 | 3.880 | 160,423 | 4.830 | 106,484 | 3.666 | 72,478 | 4.198 |
| AVG calls/time | 3043.32 | 3.535 | 4270.05 | 3.880 | 7291.95 | 4.830 | 4840.18 | 3.666 | 3294.45 | 4.198 |
| Avg time | 0.080 | 0.088 | 0.110 | 0.083 | 0.095 | |||||
| AVG Success rate | 94.930 | 90.140 | 96.000 | 92.767 | 92.023 | |||||
| Problem | Formula | Dim | Bounds |
|---|---|---|---|
| Parameter Estimation for Frequency-Modulated Sound Waves | 6 | ||
| Lennard-Jones Potential | 30 | | |
| Bifunctional Catalyst Blend Optimal Control | , , , , , | 1 | |
| Optimal Control of a Non-Linear Stirred Tank Reactor | , | 1 | |
| Tersoff Potential for model Si (B) | where , : cutoff function with : angle parameter | 30 | |
| Tersoff Potential for model Si (C) | | 30 | |
| Spread Spectrum Radar Polly phase Code Design | , | 20 | |
| Transmission Network Expansion Planning | 7 | | |
| Electricity Transmission Pricing | | 126 | |
| Circular Antenna Array Design | | 12 | |
| Dynamic Economic Dispatch 1 | | 120 | |
| Dynamic Economic Dispatch 2 | | 216 | |
| Static Economic Load Dispatch (1,2,3,4,5) | |
6 13 15 40 140 | See Technical Report of CEC2011 |
| 150,000 Fes | CLPSO | SaDE | jDE | CMA-ES | SIOA | |||||
|---|---|---|---|---|---|---|---|---|---|---|
| Problem | Best | Mean/st | Best | Mean | Best | Mean | Best | Mean | Best | Mean |
| Parameter Estimation for Frequency- Modulated Sound Waves | 0.1314 | 0.2124 ±0.0302 | 0.1899 | 0.2025 ±0.0092 | 0.1161 | 0.1460 ±0.0350 | 0.1816 | 0.2568 ±0.0447 | 0.2061 | 0.2599 ±0.0230 |
| Lennard-Jones Potential | −13.4364 | −10.2507 ±1.0290 | −24.8687 | −22.6693 ±1.1272 | −29.9812 | −27.4925 ±1.2350 | −28.4225 | −25.7878 ±2.2711 | −28.5113 | −24.1461 ±2.4893 |
| Bifunctional Catalyst Blend Optimal Control | −0.0002 | −0.0002 ±1.1577 × 10−16 | −0.0002 | −0.0002 ±5.5136 × 10−20 | −0.0002 | −0.0002 ±5.5136 × 10−20 | −0.0002 | −0.0002 ±5.5136 × 10−20 | −0.0002 | −0.0002 ±9.1776 × 10−11 |
| Optimal Control of a Non- Linear Stirred Tank Reactor | 0.3903 | 0.3903767228 ±0 | 0.3903 | 0.3903 ±0 | 0.3903 | 0.3903 ±0 | 0.3903 | 0.3903 ±0 | 0.3903 | 0.3903 ±0 |
| Tersoff Potential for model Si (B) | −28.2354 | −26.1883 ±1.0565 | −3.1077 | 25.4711 ±16.7202 | −13.5115 | −3.9836 ±6.6660 | −29.2624 | −27.5889 ±1.0406 | −28.6359 | −27.1151 ±1.0847 |
| Tersoff Potential for model Si (C) | −30.8520 | −28.8734 ±0.9880 | −11.6071 | 22.0896 ±18.5809 | −18.7621 | −8.5060 ±5.5431 | −33.1969 | −31.7927 ±0.8281 | −33.5041 | −31.0138 ±1.4206 |
| Spread Spectrum Radar Polly phase Code Design | 1.0853 | 1.34395 ±0.1487 | 1.5365 | 2.1508 ±0.1986 | 1.5258 | 1.8120 ±0.1712 | 0.0148 | 0.1719 ±0.1378 | 0.6071 | 1.0234 ±0.2286 |
| Transmission Network Expansion Planning | 250 | 250 ±0 | 250 | 250 ±0 | 250 | 250 ±0 | 250 | 250 ±0 | 250 | 250 ±0 |
| Electricity Transmission Pricing | 13,775 | 13,775,395 ±222.9723 | 23,481 | 30,034,934 ±3,264,767 | 13,774,627 | 14,020,953 ±276,142 | 13,775,841 | 13,787,550 ±6136 | 13,774,551 | 13,775,341 ±372 |
| Circular Antenna Array Design | 0.0069 | 0.0518 ±0.0706 | 0.0214 | 0.0389 ±0.0081 | 0.0068 | 0.01765 ±0.0223 | 0.0072 | 0.0086 ±0.0009 | 0.0074 | 0.0249 ±0.0443 |
| Dynamic Economic Dispatch 1 | 428,607,927 | 435,250,914 ±2,973,190 | 968,042,312 | 1,034,679,775 ±25,667,290 | 968,042,312 | 1,034,393,036 ±25,445,935 | 88,285 | 102,776 ±6688 | 921,434,356 | 984,699,299 ±23,606,727 |
| Dynamic Economic Dispatch 2 | 33,031,590 | 53,906,147 ±8,492,239 | 845,287,898 | 913,715,793 ±3,0667,287 | 340,091,475 | 397,471,715 ±37,259,947 | 502,699 | 477,720 ±193,951 | 768,167,675 | 768,167,675 ±768,167,675 |
| StaticEconomic Load Dispatch 1 | 6554 | 7668 ±1245 | 16,877 | 101,588 ±81,105 | 6163 | 6778 ±3004 | 6657 | 415,917 ±688,544 | 6538 | 877,097 ±847,631 |
| Static Economic Load Dispatch 2 | 19,030 | 20,699 ±2922 | 2,600,565 | 9,329,466 ±4,019,053 | 1,161,578 | 3,671,587 ±1,542,286 | 763,001 | 1,425,815 ±377,126 | 24,026 | 1,478,534 ±1,063,608 |
| Static Economic Load Dispatch 3 | 470,192,288 | 470,294,703 ±57,822 | 478,069,615 | 541,898,763 ±20,128,777 | 471,058,115 | 471,963,142 ±529,633 | 470,023,232 | 470,023,232 ±1.8487 × 10−07 | 470,825,156 | 472,256,736 ±608,886 |
| Static Economic Load Dispatch 4 | 884,980 | 1,423,887 ±285,794 | 14,170,362 | 106,749,078 ±73,147,979 | 6,482,592 | 17,527,314 ±53,06,489 | 476,053 | 2,925,852 ±12,68,161 | 70,686 | 580,122 ±340,707 |
| Static Economic Load Dispatch 5 | 8,105,947,615 | 8,110,924,071 ±4,422,895 | 1.3127 × 1010 | 13,543,754,650 ±213,865,059 | 8,453,090 | 8,459,337,082 ±2874,979 | 8,072,077 | 8,084,017,791 ±4,623,617 | 8,002,077,963 | 8,048,300 ±4,365,204 |
| Problem | CLPSO Best | CLPSO Mean | SaDE Best | SaDE Mean | jDE Best | jDE Mean | CMA-ES Best | CMA-ES Mean | SIOA Best | SIOA Mean |
|---|---|---|---|---|---|---|---|---|---|---|
| Parameter Estimation for Frequency-Modulated Sound Waves | 2 | 3 | 4 | 2 | 1 | 1 | 3 | 4 | 5 | 5 |
| Lennard-Jones Potential | 5 | 5 | 4 | 4 | 1 | 1 | 3 | 2 | 2 | 3 |
| BifunctionalCatalyst Blend Optimal Control | 1 | 1 | 1 | 1 | 1 | 1 | 1 | 1 | 1 | 1 |
| Optimal Control of a Non-Linear Stirred Tank Reactor | 1 | 1 | 1 | 1 | 1 | 1 | 1 | 1 | 1 | 1 |
| Tersoff Potential for model Si (B) | 3 | 3 | 5 | 5 | 4 | 4 | 1 | 1 | 2 | 2 |
| Tersoff Potential for model Si (C) | 3 | 3 | 5 | 5 | 4 | 4 | 2 | 1 | 1 | 2 |
| Spread Spectrum Radar Polly phaseCode Design | 3 | 3 | 5 | 5 | 4 | 4 | 1 | 1 | 2 | 2 |
| Transmission Network Expansion Planning | 1 | 1 | 1 | 1 | 1 | 1 | 1 | 1 | 1 | 1 |
| Electricity Transmission Pricing | 3 | 1 | 5 | 5 | 2 | 4 | 4 | 3 | 1 | 2 |
| Circular Antenna Array Design | 2 | 5 | 5 | 4 | 1 | 2 | 3 | 1 | 4 | 3 |
| Dynamic Economic Dispatch 1 | 2 | 2 | 5 | 5 | 4 | 4 | 1 | 1 | 3 | 3 |
| Dynamic Economic Dispatch 2 | 2 | 2 | 5 | 5 | 3 | 3 | 1 | 1 | 4 | 4 |
| Static Economic Load Dispatch 1 | 3 | 2 | 5 | 5 | 1 | 1 | 4 | 3 | 2 | 4 |
| Static Economic Load Dispatch 2 | 1 | 1 | 5 | 5 | 4 | 4 | 3 | 2 | 2 | 3 |
| Static Economic Load Dispatch 3 | 2 | 2 | 5 | 5 | 4 | 3 | 1 | 1 | 3 | 4 |
| Static Economic Load Dispatch 4 | 3 | 2 | 5 | 5 | 4 | 4 | 2 | 3 | 1 | 1 |
| Static Economic Load Dispatch 5 | 3 | 3 | 5 | 5 | 4 | 4 | 2 | 2 | 1 | 1 |
| TOTAL | 40 | 40 | 71 | 68 | 44 | 46 | 34 | 29 | 36 | 42 |
| Method | Best | Mean | Overall | Average | Rang |
|---|---|---|---|---|---|
| CMA-ES | 34 | 29 | 63 | 1.75 | 1 |
| SIOA | 36 | 42 | 78 | 2.16 | 2 |
| CLPSO | 40 | 40 | 80 | 2.22 | 3 |
| jDE | 44 | 46 | 90 | 2.5 | 4 |
| SaDE | 71 | 68 | 139 | 3.86 | 5 |
| Problem | Best | Mean | SD | IPD | FDP | AER | MER | ABI |
|---|---|---|---|---|---|---|---|---|
| Parameter Estimation for Frequency-Modulated Sound Waves | 0.20618586 | 0.259930863 | 0.023021357 | 8.5901 | 4.16015 | 4.16015 | 0 | 0.49979 |
| Lennard-Jones Potential | −28.51132554 | −24.14612379 | 2.489334694 | 13.91823 | 4.466 | 0.00021 | 0 | 0.49967 |
| Bifunctional Catalyst Blend Optimal Control | −0.000286591 | −0.000286591 | 9.177681044 × 10−11 | 0.0743 | 0.08161 | 0.00007 | 0 | 0.50005 |
| Optimal Control of a Non−Linear Stirred Tank Reactor | 0.390376723 | 0.390376723 | 0 | 49,184,124.11 | 0.00019 | 17,134,746.47 | 0 | 0.49745 |
| Tersoff Potential for model Si (B) | −28.63594613 | −27.11517851 | 1.084722973 | 5.52126 | 1.71041 | 0.0002 | 0 | 0.49968 |
| Tersoff Potential for model Si (C) | −33.50417851 | −31.0138182 | 1.420690601 | 5.52126 | 2.74916 | 0.00017 | 0 | 0.49971 |
| Spread Spectrum Radar Polly phase Code Design | 0.607180067 | 1.023498006 | 0.228610721 | 8.06994 | 5.64058 | 0.00008 | 0 | 0.49988 |
| Transmission Network Expansion Planning | 250.00 | 250.00 | 0 | 0.96619 | 0.92498 | 0.00001 | 0 | 0.5 |
| Electricity Transmission Pricing | 13,774,551.1 | 13,775,341.62 | 372.2433548 | 6.50993 | 0.06077 | 0.00845 | 0.00078 | 0.49851 |
| Circular Antenna Array Design | 0.007425975 | 0.024989563 | 0.044360116 | 245.62332 | 26.21386 | 0.00052 | 0 | 0.49938 |
| Dynamic Economic Dispatch 1 | 921,434,356.7 | 984,699,299.8 | 23,606,727.92 | 530.86265 | 0.06496 | 0.54586 | 0.0025 | 0.49827 |
| Dynamic Economic Dispatch 2 | 768,167,675.2 | 768,167,675.2 | 768,167,675.2 | 890.76948 | 0.08559 | 0.68792 | 0.00216 | 0.49823 |
| Static Economic Load Dispatch 1 | 6538.455462 | 877,097.0217 | 847631.4535 | 141.01729 | 149.57653 | 0.00001 | 0 | 0.50002 |
| Static Economic Load Dispatch 2 | 24,026.88184 | 1,478,534.024 | 1,063,608.234 | 238.24613 | 207.89492 | 0.00008 | 0 | 0.49982 |
| Static Economic Load Dispatch 3 | 470,825,156.9 | 472,256,736.5 | 608,886.262 | 218.59546 | 25.75625 | 0.00082 | 0 | 0.49941 |
| Static Economic Load Dispatch 4 | 70,686.26733 | 580,122.834 | 340,707.3484 | 410.06721 | 3.95079 | 0.01195 | 0 | 0.49942 |
| Static Economic Load Dispatch 5 | 1.241487588 × 1010 | 1.284582323 × 1010 | 197,599,745.4 | 750.05361 | 0.06971 | 0.71341 | 0.00243 | 0.49825 |
| Potential 10 | Value | Mean | Min | Max | Iters | Main Range |
|---|---|---|---|---|---|---|
| c1 | 0.1 | −16.36153 | −23.37956 | −11.01324 | 150 | 2.42989 |
| 0.3 | −15.99563 | −20.23252 | −10.85775 | 150 | ||
| 0.5 | −15.31793 | −21.19271 | −10.81508 | 150 | ||
| 0.7 | −14.64094 | −20.05168 | −10.78772 | 150 | ||
| 0.9 | −13.93164 | −19.82466 | −10.51742 | 150 | ||
| c2 | 0.1 | −15.64469 | −18.92493 | −12.61004 | 150 | 3.03774 |
| 0.3 | −16.10363 | −23.37956 | −10.99769 | 150 | ||
| 0.5 | −15.43998 | −20.58774 | −11.0502 | 150 | ||
| 0.7 | −14.64094 | −16.71041 | −10.51742 | 150 | ||
| 0.9 | −13.93164 | −20.23252 | −11.37413 | 150 |
| Rastrigin 4 | Value | Mean | Min | Max | Iters | Main Range |
|---|---|---|---|---|---|---|
| c1 | 0.1 | 2.13634 | 0 | 11.10018 | 150 | 0.88378 |
| 0.3 | 1.32079 | 0 | 8.30785 | 150 | ||
| 0.5 | 1.52523 | 0 | 8.1495 | 150 | ||
| 0.7 | 1.25256 | 0 | 7.10786 | 150 | ||
| 0.9 | 1.74395 | 0 | 6.95643 | 150 | ||
| c2 | 0.1 | 3.25941 | 0 | 11.10018 | 150 | 2.44349 |
| 0.3 | 1.51291 | 0 | 6.55699 | 150 | ||
| 0.5 | 0.81592 | 0 | 5.19549 | 150 | ||
| 0.7 | 1.34782 | 0 | 5.19957 | 150 | ||
| 0.9 | 1.04281 | 0 | 6.60519 | 150 |
| Test2n 4 | Value | Mean | Min | Max | Iters | Main Range |
|---|---|---|---|---|---|---|
| c1 | 0.1 | −146.95432 | −156.66451 | −128.37343 | 150 | 2.81625 |
| 0.3 | −146.19977 | −156.66454 | −128.38355 | 150 | ||
| 0.5 | −146.38681 | −156.66442 | −114.25247 | 150 | ||
| 0.7 | −147.60809 | −156.6641 | −114.25223 | 150 | ||
| 0.9 | −149.01602 | −156.66437 | −114.24072 | 150 | ||
| c2 | 0.1 | −152.40955 | −156.66454 | −128.39005 | 150 | 8.94298 |
| 0.3 | −149.87331 | −156.66447 | −128.38459 | 150 | ||
| 0.5 | −146.48201 | −156.66451 | −114.25223 | 150 | ||
| 0.7 | −143.46657 | −156.66437 | −128.37376 | 150 | ||
| 0.9 | −143.93359 | −156.664 | −114.24072 | 150 |
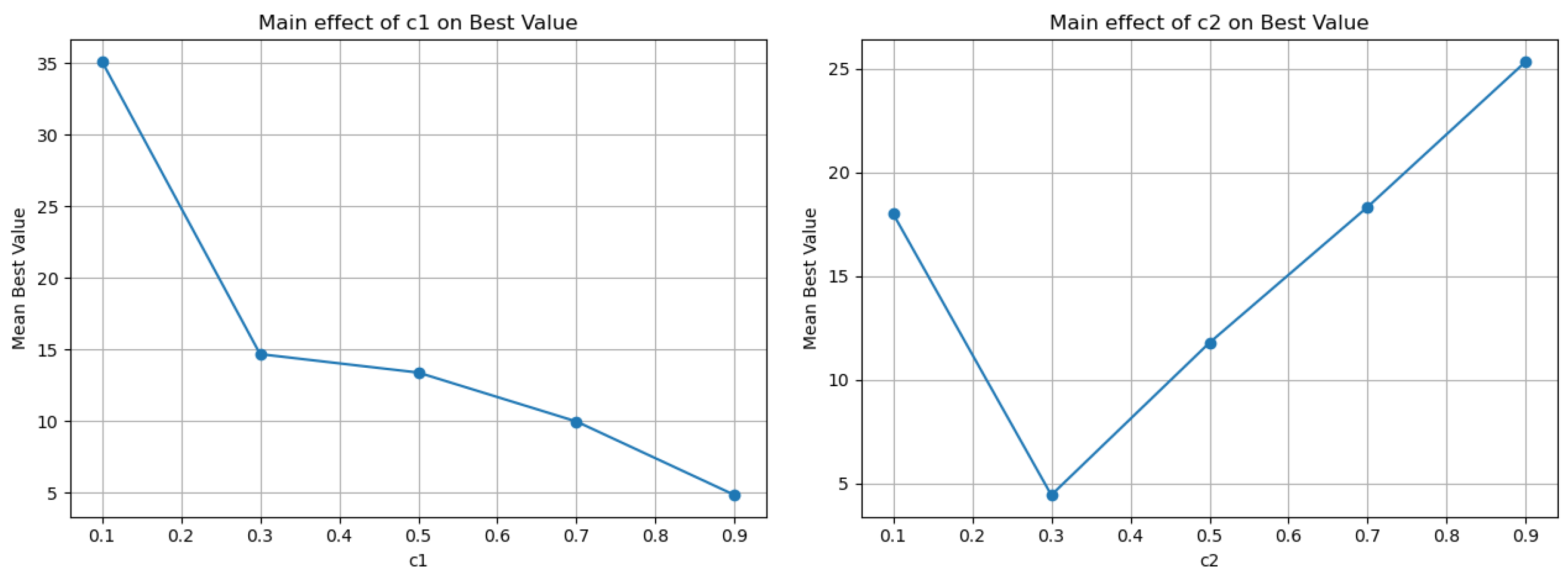
| Rosenbrock 4 | Value | Mean | Min | Max | Iters | Main Range |
|---|---|---|---|---|---|---|
| c1 | 0.1 | 35.1061 | 0 | 1354.34838 | 150 | 30.29039 |
| 0.3 | 14.66004 | 0 | 1038.60285 | 150 | ||
| 0.5 | 13.3723 | 0 | 593.67884 | 150 | ||
| 0.7 | 9.95311 | 0 | 524.37725 | 150 | ||
| 0.9 | 4.81572 | 0 | 314.03933 | 150 | ||
| c2 | 0.1 | 18.00132 | 0 | 1354.34838 | 150 | 20.91708 |
| 0.3 | 4.43389 | 0 | 235.09807 | 150 | ||
| 0.5 | 11.78364 | 0 | 593.67884 | 150 | ||
| 0.7 | 18.33745 | 0 | 400.1598 | 150 | ||
| 0.9 | 25.35097 | 0 | 1244.51484 | 150 |
Disclaimer/Publisher’s Note: The statements, opinions and data contained in all publications are solely those of the individual author(s) and contributor(s) and not of MDPI and/or the editor(s). MDPI and/or the editor(s) disclaim responsibility for any injury to people or property resulting from any ideas, methods, instructions or products referred to in the content. |
© 2025 by the authors. Licensee MDPI, Basel, Switzerland. This article is an open access article distributed under the terms and conditions of the Creative Commons Attribution (CC BY) license (https://creativecommons.org/licenses/by/4.0/).
Share and Cite
Charilogis, V.; Tsoulos, I.G.; Tsalikakis, D.; Gianni, A.M. The SIOA Algorithm: A Bio-Inspired Approach for Efficient Optimization. AppliedMath 2025, 5, 135. https://doi.org/10.3390/appliedmath5040135
Charilogis V, Tsoulos IG, Tsalikakis D, Gianni AM. The SIOA Algorithm: A Bio-Inspired Approach for Efficient Optimization. AppliedMath. 2025; 5(4):135. https://doi.org/10.3390/appliedmath5040135
Chicago/Turabian StyleCharilogis, Vasileios, Ioannis G. Tsoulos, Dimitrios Tsalikakis, and Anna Maria Gianni. 2025. "The SIOA Algorithm: A Bio-Inspired Approach for Efficient Optimization" AppliedMath 5, no. 4: 135. https://doi.org/10.3390/appliedmath5040135
APA StyleCharilogis, V., Tsoulos, I. G., Tsalikakis, D., & Gianni, A. M. (2025). The SIOA Algorithm: A Bio-Inspired Approach for Efficient Optimization. AppliedMath, 5(4), 135. https://doi.org/10.3390/appliedmath5040135

