Sign in to use this feature.

Years

Between: -

Subjects

remove_circle_outline
remove_circle_outline
remove_circle_outline
remove_circle_outline
remove_circle_outline
remove_circle_outline
remove_circle_outline

Journals

Article Types

Countries / Regions

remove_circle_outline
remove_circle_outline
remove_circle_outline
remove_circle_outline

Search Results (541)

Search Parameters:
Keywords = steroidogenesis

Order results
Result details
Results per page
Select all
Export citation of selected articles as:
23 pages, 2541 KB  
Article
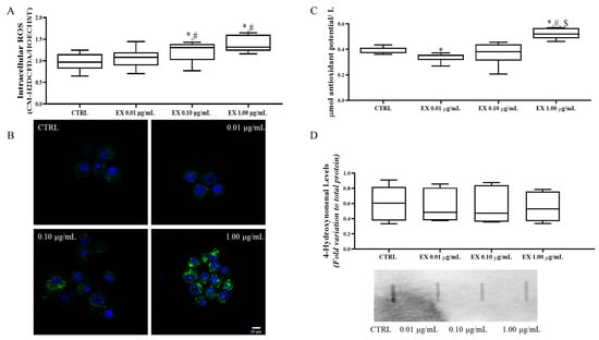
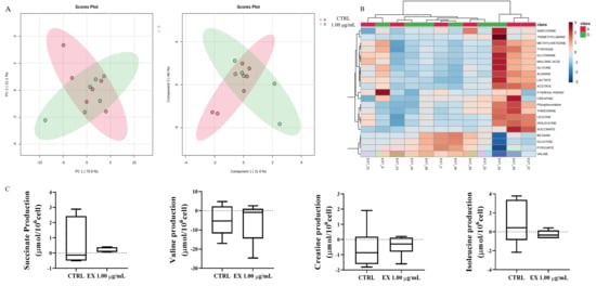
Pro-Oxidant Anthocyanins-Enriched Fraction Inhibits Androgen Synthesis by Transcriptional Repression of Cyp17a1 Through Nr0b2
by Giuseppe T. Patanè, Ruben J. Moreira, Ana D. Martins, Pedro F. Oliveira, Stefano Putaggio, Davide Barreca and Marco G. Alves
Antioxidants 2026, 15(5), 530; https://doi.org/10.3390/antiox15050530 - 23 Apr 2026
Abstract
Anthocyanins are plant polyphenols widely regarded as antioxidants, yet they can exert concentration-dependent effects and act as pro-oxidants in specific contexts. Although their protective role in stressed testicular cells is established, their impact on Leydig cell steroidogenesis under non-pathological conditions remains poorly understood. [...] Read more.
Anthocyanins are plant polyphenols widely regarded as antioxidants, yet they can exert concentration-dependent effects and act as pro-oxidants in specific contexts. Although their protective role in stressed testicular cells is established, their impact on Leydig cell steroidogenesis under non-pathological conditions remains poorly understood. Here, we investigated how an anthocyanin-enriched fraction from Callistemon citrinus (0–1.00 μg/mL) affects androgen synthesis in murine TM3 Leydig cells. Cell viability, intracellular ROS, antioxidant capacity, mitochondrial function, androstenedione production, steroidogenic gene expression, and the exometabolome by 1H-NMR were assessed. The fraction exhibited biphasic, dose-dependent effects. At 0.01 μg/mL, it induced a mitohormetic response, upregulating mitochondrial complexes III and V. Conversely, higher concentrations (0.10–1.00 μg/mL) reduced metabolic activity, increased intracellular ROS, and significantly suppressed androstenedione synthesis independently of Star. These concentrations also induced dose-dependent repression of Cyp17a1, concomitant with upregulation of Nr0b2, encoding the transcriptional repressor Small Heterodimer Partner (SHP). Overall, the data support a redox-dependent mechanism whereby elevated ROS promotes Nr0b2 expression, leading to Cyp17a1 suppression and impaired androstenedione production. These findings challenge the view of anthocyanins as uniformly beneficial for male fertility and identify Callistemon citrinus as a sustainable source of bioactive anthocyanins capable of modulating redox–endocrine homeostasis in a dose-dependent manner under basal conditions. Full article
Show Figures

Figure 1

21 pages, 3388 KB  
Article
Multi-Target Modulation of Metabolic and Steroidogenic Pathways by Cinnamomum burmannii and Myristica fragrans in Polycystic Ovary Syndrome: An Integrative Transcriptomics, Metabolomic, Pharmacoinformatics and Experimental Validation
by Taruna Ikrar, Salmon Charles Siahaan, Hendy Hendarto, Arifa Mustika, Eighty Mardiyan Kurniawati, Wiskara Jatipradresthya, Edwin Hadinata, Nurpudji Astuti Taslim, Dante Saksono Harbuwono, Raymond Rubianto Tjandrawinata and Fahrul Nurkolis
Nutrients 2026, 18(8), 1305; https://doi.org/10.3390/nu18081305 - 21 Apr 2026
Abstract
Background: Polycystic ovary syndrome (PCOS) is a complex endocrine–metabolic disorder characterized by interconnected dysregulation of steroidogenesis and insulin signaling. Multi-target therapeutic strategies are increasingly needed to address its heterogeneous pathophysiology. Methods: An integrative approach combining transcriptomic analysis of GSE137684, including stratification of normoandrogenic [...] Read more.
Background: Polycystic ovary syndrome (PCOS) is a complex endocrine–metabolic disorder characterized by interconnected dysregulation of steroidogenesis and insulin signaling. Multi-target therapeutic strategies are increasingly needed to address its heterogeneous pathophysiology. Methods: An integrative approach combining transcriptomic analysis of GSE137684, including stratification of normoandrogenic and hyperandrogenic PCOS subtypes to capture androgen-related heterogeneity, network pharmacology, molecular docking, and in vitro validation was employed. Principal component analysis (PCA), differential expression analysis, and enrichment analyses were used to identify candidate genes and pathways. Molecular docking evaluated interactions between phytochemicals from Cinnamomum burmannii and Myristica fragrans and key PCOS targets. Functional validation was performed in insulin-resistant 3T3-L1 adipocytes and DHEA-induced KGN cells, assessing cell viability, lipid accumulation, glucose uptake, gene expression, and hormone levels. Results: PCA revealed partial separation between PCOS and the control samples, with PC1 and PC2 explaining 44.8% and 12.5% of variance, respectively. No genes remained significant after multiple testing correction; however, nominally significant candidates (p < 0.01) highlighted pathways related to steroidogenesis and metabolic regulation. Network analysis identified key hub genes including CYP17A1, CYP19A1, AKT1, ESR1, and MAPK1. Molecular docking demonstrated strong binding affinities, with top compounds showing binding energies up to −11.4 kcal/mol (CYP17A1) and −10.9 kcal/mol (AKT1). In vitro, cell viability remained above 80% across all tested concentrations, indicating low cytotoxicity. Treatment significantly reduced lipid accumulation and enhanced glucose uptake in insulin-resistant 3T3-L1 cells (p < 0.05). Additionally, expression of AKT1 and MAPK1 was significantly restored (p < 0.05). In KGN cells, testosterone levels were significantly decreased while the estradiol levels increased (p < 0.05), accompanied by the downregulation of CYP17A1 and upregulation of CYP19A1 (p < 0.05). The combination treatment exhibited more consistent effects across metabolic and hormonal endpoints. Conclusions:Cinnamomum burmannii and Myristica fragrans exert multi-target effects on metabolic and steroidogenic pathways relevant to PCOS. This integrative study demonstrates that transcriptomics-guided network pharmacology combined with experimental validation can identify synergistic phytotherapeutic strategies for complex endocrine disorders. Full article
Show Figures

Graphical abstract

24 pages, 937 KB  
Review
Diagnostic Criteria and Genetic Basis of Polycystic Ovary Syndrome: A Narrative Review
by María de los Angeles Cepero-González, Adriana Aguilar-Galarza, Víctor Manuel Rodríguez-García, Teresa García-Gasca and Ulisses Moreno Celis
Metabolites 2026, 16(4), 277; https://doi.org/10.3390/metabo16040277 - 19 Apr 2026
Viewed by 198
Abstract
This study reviews the main candidate genes involved in the pathophysiology of Polycystic Ovary Syndrome (PCOS). PCOS is a common endocrine–metabolic disorder in women of reproductive age, characterized by menstrual irregularity, hyperandrogenism, and polycystic ovarian morphology. It is associated with increased metabolic and [...] Read more.
This study reviews the main candidate genes involved in the pathophysiology of Polycystic Ovary Syndrome (PCOS). PCOS is a common endocrine–metabolic disorder in women of reproductive age, characterized by menstrual irregularity, hyperandrogenism, and polycystic ovarian morphology. It is associated with increased metabolic and cardiovascular risk and is a leading cause of infertility. Although its pathophysiology is not fully understood, alterations in the hypothalamic–pituitary–ovarian axis, insulin metabolism, and steroidogenesis have been described. Polymorphisms in genes encoding hormones, enzymes, and receptors in these pathways contribute to clinical variability and ethnic differences, offering potential for early diagnosis and personalized medicine. This review summarizes key candidate genes related to insulin metabolism (INS, INSR, IRS-1), the hypothalamic–pituitary–ovarian axis (LHβ, LHCGR, FSHR, GnRHR, AMH, AMHR2, KISS1, CAPN10), steroidogenesis (CYP11A, CYP17A1, CYP19A1, CYP21, 17β-HSD, SHBG, AR, STAR), and other clinically relevant mechanisms such as obesity, lipid metabolism (PPARG, VDR, FTO), and follicular development (ACE). Full article
Show Figures

Figure 1

29 pages, 1654 KB  
Review
Reviewing the Implication of Aldehyde Dehydrogenases in Male Reproduction: Prospects for New Therapeutic Approaches
by Foteini Gkaitatzi, Ilias Tsochantaridis, Olga Pagonopoulou and Georgia-Persephoni Voulgaridou
Pharmaceuticals 2026, 19(4), 617; https://doi.org/10.3390/ph19040617 - 14 Apr 2026
Viewed by 435
Abstract
The World Health Organization (WHO) defines infertility as the inability of a couple to conceive after at least 12 months of regular, unprotected sexual intercourse. The male factor appears to be contributing, solely or in combination with other causes, to approximately 50% of [...] Read more.
The World Health Organization (WHO) defines infertility as the inability of a couple to conceive after at least 12 months of regular, unprotected sexual intercourse. The male factor appears to be contributing, solely or in combination with other causes, to approximately 50% of all infertility cases. Several etiological factors of male infertility have been identified; however, the exact molecular mechanisms underlying sperm dysfunction are not yet fully understood. Aldehyde dehydrogenases (ALDHs) are multifaceted metabolic enzymes that catalyze the detoxification of several aldehydes, thus acting as antioxidants, while they regulate additional homeostatic functions by contributing to retinoic acid (RA) synthesis. Consequently, they have been identified as crucial factors in various pathogenetic mechanisms. ALDHs hold physiological roles in the testis through supporting the Sertoli cell function, the steroidogenesis in Leydig cells, and the maintenance of sperm integrity. Current evidence supports that dysregulation of specific ALDHs isoforms could be associated with disrupted testicular cell function, including oxidative imbalance and altered RA synthesis. These irregularities could interfere with germ cell development and, subsequently, contribute to decline in reproductive function. In this paper, we are reviewing the role of ALDHs in male reproduction and how their dysregulation could be implicated in male infertility. Unraveling the mechanisms underlying the association of ALDHs with male reproductive function could hold clinical interest regarding the development of novel approaches for enhancing male fertility. Full article
(This article belongs to the Special Issue Therapeutic Potential of Aldehyde Dehydrogenases)
Show Figures

Figure 1

19 pages, 5882 KB  
Article
Disruption of Trib1 Results in Granulosa Cells Steroid Hormone Synthesis Dysfunction and Infertility in Female Mice via Downregulations of FOSL2 Expression
by Weibing Lv, Dan Zhao, Xinmiao Li, Gaga Shama, Hanzhuo Hu, Yilin Fan, Xianrong Xiong, Shi Yin, Jian Li and Yan Xiong
Animals 2026, 16(8), 1172; https://doi.org/10.3390/ani16081172 - 11 Apr 2026
Viewed by 257
Abstract
Proper steroid hormone synthesis is essential for maintaining fertility in female animals. Tribbles pseudokinase 1 (Trib1), a member of the Tribbles pseudokinase family, exerts its functions mainly through interacting with other molecules. Numerous studies have shown that Trib1 plays a central [...] Read more.
Proper steroid hormone synthesis is essential for maintaining fertility in female animals. Tribbles pseudokinase 1 (Trib1), a member of the Tribbles pseudokinase family, exerts its functions mainly through interacting with other molecules. Numerous studies have shown that Trib1 plays a central role in regulating cell proliferation. In mammals, the proliferation of granulosa cells (GCs) is a hallmark event in follicular development, which is essential for follicular maturation and successful ovulation. However, whether Trib1 regulates ovarian steroid hormone synthesis remains largely unexplored. In this study, we found that Trib1 is predominantly expressed in ovarian GCs. Knockdown of Trib1 in GCs significantly reduced their capacity for steroid hormone synthesis. Furthermore, Trib1 KO female mice were completely infertile, exhibiting impaired transition from primary to antral follicles, increased follicle atresia, and defective steroid hormone secretion. Ovarian RNA-Seq analysis revealed that differential expressed genes (DEGs) were significantly enriched in cholesterol metabolism and steroid biosynthesis pathways following Trib1 deletion. Notably, FOSL2, a transcription factor that potentially bound to the promoters of the pivotal steroidogenic genes Star and Cyp11a1, was significantly down-regulated in Trib1 KO mice. Crucially, overexpression of FOSL2 in Trib1-deficient GCs restored Star and Cyp11a1 expression and significantly rescued the ability of steroid hormone synthesis in GCs. Our findings unveil a novel Trib1 gene governing steroidogenesis in GCs and is essential for fertility in female mice, providing profound insights into the female reproductive endocrinology and potential therapeutic targets. Full article
(This article belongs to the Special Issue Health of the Ovaries, Uterus, and Mammary Glands in Animals)
Show Figures

Figure 1

36 pages, 595 KB  
Review
Metabolic Myokines and Adipokines in the Follicular Microenvironment: Implications for Oocyte Competence and IVF Outcomes
by Charalampos Voros, Fotios Chatzinikolaou, Georgios Papadimas, Ioannis Papapanagiotou, Athanasios Karpouzos, Aristotelis-Marios Koulakmanidis, Diamantis Athanasiou, Kyriakos Bananis, Antonia Athanasiou, Aikaterini Athanasiou, Charalampos Tsimpoukelis, Maria Anastasia Daskalaki, Christina Trakateli, Nana Kojo Koranteng, Nikolaos Thomakos, Panagiotis Antsaklis, Dimitrios Loutradis and Georgios Daskalakis
Int. J. Mol. Sci. 2026, 27(8), 3344; https://doi.org/10.3390/ijms27083344 - 8 Apr 2026
Viewed by 400
Abstract
Oocyte competency is a crucial determinant of fertilisation success and the initial development of embryos in assisted reproductive technologies. The metabolic and biochemical environment of the ovarian follicle is crucial for determining oocyte developmental potential, alongside genetic integrity. The follicular microenvironment includes a [...] Read more.
Oocyte competency is a crucial determinant of fertilisation success and the initial development of embryos in assisted reproductive technologies. The metabolic and biochemical environment of the ovarian follicle is crucial for determining oocyte developmental potential, alongside genetic integrity. The follicular microenvironment includes a complex network of signalling chemicals that regulate mitochondrial activity, steroidogenesis, oxidative balance, and cellular energy metabolism. Recently, metabolic hormones originating from adipose tissue and skeletal muscle, namely, adipokines and myokines, have received considerable focus as crucial regulators of ovarian physiology. Adiponectin, irisin, and the recently identified hormone asprosin have emerged as crucial metabolic regulators influencing granulosa cell activity, mitochondrial bioenergetics, insulin signalling pathways, and redox homeostasis inside the follicular niche. Adiponectin mostly provides metabolic protection by activating AMP-activated protein kinase (AMPK) and improving insulin sensitivity, which in turn enhances mitochondrial efficiency and steroidogenic function in granulosa cells. Irisin, derived from the breakdown of fibronectin type III domain-containing protein 5 (FNDC5), aids the developing oocyte by facilitating mitochondrial biogenesis, augmenting oxidative phosphorylation, and altering cellular defence mechanisms against oxidative stress. Conversely, asprosin has been associated with glucogenic signalling, metabolic stress, and probable mitochondrial malfunction, suggesting a possible relationship between systemic metabolic problems and negative reproductive consequences. Clinical and experimental research indicate that the levels of these metabolic regulators in follicular fluid may correlate with ovarian response, oocyte quality, fertilisation rates, and embryo development during in vitro fertilisation cycles. This review consolidates current molecular, cellular, and clinical information, clarifying the pathways by which adipokines and myokines influence follicular metabolism and impact oocyte competency. Understanding the metabolic connections between systemic endocrine signals and the follicular milieu may provide novel indicators for reproductive prognosis and provide new treatment targets to improve assisted reproduction outcomes. Full article
(This article belongs to the Collection Advances in Cell and Molecular Biology)
Show Figures

Figure 1

26 pages, 5073 KB  
Article
Differential Effects of Phenanthrene and Its Chlorinated Congeners on Hormone Production and Mitochondrial Function in Ovarian Granulosa Cells
by Genevieve A. Perono, Laiba Jamshed, Rohita Dutt, Reese S. Cameron, James J. Petrik, Philippe J. Thomas and Alison C. Holloway
Toxics 2026, 14(4), 313; https://doi.org/10.3390/toxics14040313 - 7 Apr 2026
Viewed by 770
Abstract
Halogenated derivatives of polycyclic aromatic hydrocarbons (PAHs), such as chlorinated PAHs (ClPAHs), are an emerging class of contaminants that are being detected in the environment as well as in wildlife and human populations. Previous studies have shown that chemical substitution of PAHs, including [...] Read more.
Halogenated derivatives of polycyclic aromatic hydrocarbons (PAHs), such as chlorinated PAHs (ClPAHs), are an emerging class of contaminants that are being detected in the environment as well as in wildlife and human populations. Previous studies have shown that chemical substitution of PAHs, including chlorination, may alter the toxicity of parent PAHs; however, whether chlorination affects their endocrine-disrupting potential remains unexplored. In this study, we examined the effects of phenanthrene (Phe), one of the most prevalent PAHs, and its chlorinated congeners, 9-chlorophenanthrene (9ClPhe) and 9,10-dichlorophenanthrene (9,10Cl2Phe), on hormone production in granulosa cells, key hormone-secreting cells of the ovary. We observed that Phe and its chlorinated congeners differentially altered anti-Müllerian hormone (AMH), estradiol (E2), and progesterone (P4) secretion. Since mitochondria are central to steroidogenesis, we further evaluated mitochondrial function. While Phe increased ATP production, both 9ClPhe and 9,10Cl2Phe increased ROS, decreased mitochondrial membrane potential, and reduced the expression of markers for mitochondrial dynamics and mitophagy without altering ATP levels. We further tested impacts on cell fate and found that neither Phe nor its chlorinated congeners altered granulosa cell apoptosis. Together, these results suggest that chlorination of Phe leads to dose-dependent, differential effects on hormone production and mitochondrial pathways without inducing cell death in granulosa cells. This study highlights the potential adverse impacts of ClPAH exposure on ovarian follicle development and female fertility by disrupting steroidogenesis and mitochondrial quality control. Full article
Show Figures

Graphical abstract

23 pages, 2470 KB  
Review
Molecular Mechanisms of Dysregulated LH and FSH Secretion in Human Reproductive Failure
by Athanasios Zikopoulos, Efthalia Moustakli, Anastasios Potiris, Vasilis Sebastian Paraschos, Periklis Katopodis, Pavlos Machairoudias, Panagiotis Antsaklis, Nikolaos Kathopoulis, Ismini Anagnostaki and Sofoklis Stavros
Biomedicines 2026, 14(4), 789; https://doi.org/10.3390/biomedicines14040789 - 31 Mar 2026
Viewed by 687
Abstract
Several reproductive issues in both men and women are caused by changes in the pulsatile secretion of luteinizing hormone (LH) and follicle-stimulating hormone (FSH). For males to sustain spermatogenesis and Leydig cell function, and for females to ensure orderly folliculogenesis, ovulation, and ovarian [...] Read more.
Several reproductive issues in both men and women are caused by changes in the pulsatile secretion of luteinizing hormone (LH) and follicle-stimulating hormone (FSH). For males to sustain spermatogenesis and Leydig cell function, and for females to ensure orderly folliculogenesis, ovulation, and ovarian steroidogenesis, precise coordination of LH and FSH secretion is necessary. Pituitary responsiveness, the frequency or amplitude of gonadotropin-releasing hormone pulses, or the dysregulation of feedback signals mediated by sex steroids and inhibins all disrupt the balance between LH and FSH secretion. Oligozoospermia, luteal-phase abnormalities, anovulation, or complete spermatogenic failure are possible clinical signs of these alterations. In addition to functional neuroendocrine disturbances, emerging genetic and epigenetic evidence, including pathogenic variants in genes such as gonadotropin-releasing hormone receptor, kisspeptin, kisspeptin receptor, luteinizing hormone beta subunit, follicle-stimulating hormone beta subunit, follicle-stimulating hormone receptor, and luteinizing hormone/choriogonadotropin receptor, has highlighted the role of inherited and acquired molecular defects in disrupting gonadotropin regulation. This narrative review synthesizes contemporary mechanistic, clinical, translational, and genetic evidence elucidating how dysregulated secretion of LH and FSH contributes to reproductive dysfunction. The molecular processes that regulate gonadotropin synthesis and release, as well as neuroendocrine regulation, gene-level determinants of hypothalamic–pituitary–gonadal (HPG) axis dysfunction, and the clinical phenotypes that result from their disruption, are all given special attention. We conclude with a discussion of new treatment strategies that target local intragonadal regulators to enhance gametogenic capacity, modulate gonadotropin signaling, or restore physiological gonadotropin-releasing hormone (GnRH) pulsatility, with consideration of how genetic insights may inform personalized therapeutic approaches. Full article
(This article belongs to the Special Issue Genetic Research into Human Reproduction)
Show Figures

Figure 1

27 pages, 2495 KB  
Article
The Stimulating Effect of Low-Molecular-Weight Luteinizing Hormone Receptor Agonist on Steroidogenesis and Ovulation in Female Rats with Dehydroepiandrosterone-Induced Polycystic Ovary Syndrome
by Kira V. Derkach, Alena S. Pechalnova, Inna I. Zorina, Irina Yu. Morina, Liubov V. Bayunova, Irina V. Romanova, Irina V. Fedorchuk, Julian R. Ryzhov, Elizaveta E. Chernenko, Viktor N. Sorokoumov and Alexander O. Shpakov
Int. J. Mol. Sci. 2026, 27(6), 2748; https://doi.org/10.3390/ijms27062748 - 18 Mar 2026
Viewed by 460
Abstract
Polycystic ovary syndrome (PCOS) is associated with impaired ovarian steroidogenesis and ovulation, which necessitates the development of effective ovulation inducers for PCOS. The aim of the study was to evaluate the effects of allosteric luteinizing hormone receptor agonist TP03 and human chorionic gonadotropin [...] Read more.
Polycystic ovary syndrome (PCOS) is associated with impaired ovarian steroidogenesis and ovulation, which necessitates the development of effective ovulation inducers for PCOS. The aim of the study was to evaluate the effects of allosteric luteinizing hormone receptor agonist TP03 and human chorionic gonadotropin (hCG) on ovarian steroidogenesis, as well as ovulation in prepubertal female rats with dehydroepiandrosterone(DHEA)-induced PCOS. Taking into account differences in progesterone levels, cohorts with high (PCOS(H)) and low (PCOS(L)) progesterone were formed and treated with Follimag and Cetrotide. After 48 h, TP03 (25 mg/kg) or hCG (25 IU/rat) were injected, and hormone levels, gene expression, and ovarian morphology were assessed. The PCOS(H)-cohort exhibited irregular estrous cycles, ovarian cysts, and increased ovarian mass and estradiol levels, but the number of corpora lutea (CL) was maintained. In the PCOS(L)-cohort, ovarian weight was increased, and Star, Cyp11a1, and Adamts1 gene expression as well as the CL number were decreased. In both cohorts, TP03 and hCG increased progesterone levels and the expression of steroidogenesis (Star, Cyp11a1) and ovulation (Cox2, Adamts1, Egr1) genes, as well as inducing CL formation. Thus, TP03, like hCG, stimulates steroidogenesis and ovulation in PCOS-rats with different progesterone levels, which provides the first evidence of the effectiveness of allosteric LHR agonists as ovulation triggers in PCOS. Full article
(This article belongs to the Special Issue Using Model Organisms to Study Complex Human Diseases—2nd Edition)
Show Figures

Figure 1

29 pages, 2290 KB  
Review
Impact of Nutrition on Embryo Production in Cattle: Mechanistic Insights
by Ramanathan Kasimanickam and Vanmathy Kasimanickam
Animals 2026, 16(6), 892; https://doi.org/10.3390/ani16060892 - 12 Mar 2026
Viewed by 1004
Abstract
Reproductive efficiency in cattle is critically dependent on embryo quantity and quality, particularly in assisted reproductive technology (ART) programs such as superovulation, embryo transfer, and embryo production. Nutrition is a key determinant of embryo yield through its regulatory effects on metabolic signaling, ovarian [...] Read more.
Reproductive efficiency in cattle is critically dependent on embryo quantity and quality, particularly in assisted reproductive technology (ART) programs such as superovulation, embryo transfer, and embryo production. Nutrition is a key determinant of embryo yield through its regulatory effects on metabolic signaling, ovarian function, oocyte competence, and early embryogenesis. This review synthesizes the current evidence describing mechanistic links between nutritional status and embryo production in dairy and beef cattle across both in vivo and in vitro systems. Energy balance, protein supply, micronutrients, and fatty acids influence metabolic hormones including insulin, insulin-like growth factor-1, and leptin, which regulate hypothalamic–pituitary–gonadal axis activity, follicular recruitment, and steroidogenesis. Negative energy balance disrupts endocrine signaling, elevates circulating non-esterified fatty acids, increases oxidative stress, and impairs oocyte mitochondrial function, resulting in reduced embryo yield, compromised blastocyst quality, and diminished cryotolerance. Targeted micronutrients such as selenium, zinc, vitamins A and E, B-complex vitamins, and omega-3 fatty acids enhance antioxidant capacity, membrane integrity, and epigenetic regulation, thereby supporting embryo viability and post-transfer survival. Furthermore, early-life nutrition programs long-term reproductive capacity by influencing ovarian reserve establishment and oocyte epigenetic competence. Strategic nutritional management is therefore essential to optimize ART outcomes and promote sustainable genetic progress in cattle production systems. Full article
Show Figures

Figure 1

18 pages, 483 KB  
Article
FSH Receptor Asn680Ser Polymorphism Modulates Intrafollicular Nitric Oxide Bioavailability and Ovarian Responsiveness During IVF
by Charalampos Voros, Diamantis Athanasiou, Despoina Mavrogianni, Ntilay Soyhan, Georgia Panagou, Maria Sakellariou, Georgios Papadimas, Fotios Chatzinikolaou, Eleni Sivylla Bikouvaraki, Georgios Daskalakis and Kalliopi Pappa
Int. J. Mol. Sci. 2026, 27(5), 2452; https://doi.org/10.3390/ijms27052452 - 6 Mar 2026
Viewed by 415
Abstract
In vitro fertilisation (IVF) has significant hurdles due to individual differences in ovarian response during controlled ovarian stimulation. The Asn680Ser polymorphism of the follicle-stimulating hormone receptor (FSHR) is linked to varying ovarian sensitivity to FSH. However, its relationship with intrafollicular redox signalling remains [...] Read more.
In vitro fertilisation (IVF) has significant hurdles due to individual differences in ovarian response during controlled ovarian stimulation. The Asn680Ser polymorphism of the follicle-stimulating hormone receptor (FSHR) is linked to varying ovarian sensitivity to FSH. However, its relationship with intrafollicular redox signalling remains unclear. Nitric oxide (NO) is a crucial compound that functions inside follicles and participates in angiogenesis, steroidogenesis, and oocyte competence. This prospective observational research classified women undergoing IVF into Asn allele carriers (Asn/Asn and Asn/Ser) and Ser/Ser homozygotes, according to the FSHR Asn680Ser polymorphism. The groups were assessed according to follicular fluid nitric oxide metabolites (NO2-NO3), fertilisation results, ovarian response indicators, and hormonal profiles. No substantial variation was seen between baseline and trigger-day hormone levels. In contrast, Ser/Ser individuals had a significantly higher total count of recovered oocytes, an elevated number of metaphase II oocytes, and enhanced fertilisation outcomes relative to carriers. The Ser/Ser group demonstrated increased intrafollicular NO2-NO3 concentrations. This difference was not statistically significant. These results link FSH receptor genetics to functional follicular competence, indicating that the FSHR Asn680Ser polymorphism is associated with differing ovarian responsiveness during IVF and may affect intrafollicular nitric oxide bioavailability. Full article
(This article belongs to the Collection Advances in Cell and Molecular Biology)
Show Figures

Figure 1

19 pages, 2699 KB  
Article
Extraction, Characterization, and Biological Evaluation of Atranorin Against Diabetes-Induced Reproductive Dysfunction Through Modulation of Oxidative Stress, Inflammatory Pathways and Key Reproductive Enzymes
by Walaa I. El-Sofany, Ahlam F. Alshammari, Mona Zaheed Alshammari, Hissah Khashman Alshammari, Nawal S. Alshammari, Najat Masood and Khaled Hamden
Int. J. Mol. Sci. 2026, 27(5), 2416; https://doi.org/10.3390/ijms27052416 - 5 Mar 2026
Viewed by 557
Abstract
Male fertility is declining worldwide, with notable reductions in sperm counts, emphasizing the need for new therapeutic interventions. Atranorin (ATR), a lichen-derived secondary metabolite, exhibits strong antioxidant and anti-inflammatory activities. This study assessed the protective effects of ATR on type 1 diabetes (T1D)-induced [...] Read more.
Male fertility is declining worldwide, with notable reductions in sperm counts, emphasizing the need for new therapeutic interventions. Atranorin (ATR), a lichen-derived secondary metabolite, exhibits strong antioxidant and anti-inflammatory activities. This study assessed the protective effects of ATR on type 1 diabetes (T1D)-induced reproductive dysfunction in rats. T1D was induced in male Wistar rats via a single intraperitoneal injection of alloxan at 150 mg/kg body weight (bw). ATR significantly ameliorated T1D-related reproductive damage. At 170 mg/kg bw, ATR reduced hyperglycemia by 66% and attenuated seminal inflammation, decreasing leukocyte infiltration (−51%) and myeloperoxidase (MPO) activity (−68%). Oxidative balance improved, as evidenced by increased total antioxidant status (TAS) (+203%) and decreased thiobarbituric acid reactive substances (TBARS) (−73%), hydrogen peroxide (H2O2) (−45%), and total oxidant status (TOS) (−70%). Steroidogenesis was restored through enhanced 3β-hydroxysteroid dehydrogenase (3β-HSD) (+65%) and 17β-hydroxysteroid dehydrogenase (17β-HSD) (+102%) activities, resulting in a 90% recovery of testosterone levels. Seminal plasma function improved, with increased fructose levels (+71%), normalized pH (7.4), and enhanced hyaluronidase (HYAL) (+71%), adenosine triphosphatase (ATPase) (+71%), and prostatic acid phosphatase (PAP) (+79%) activities. Fertility biomarkers, such as adenosine deaminase (ADA) (+148%) and lactate dehydrogenase-C4 (LDH-C4) (+62%), increased, and essential minerals Zn2+ (+72%), Ca2+ (+96%), Mg2+ (+84%), and Se (+57%) were restored. Consequently, sperm density (+87%), viability (+69%), and motility (+189%) improved, while abnormalities declined (−46%). Histological findings confirmed the restoration of spermatogenesis and epididymal maturation. ATR effectively counteracts diabetes-induced reproductive dysfunction by reducing oxidative and inflammatory stress while improving hormonal and seminal parameters. Full article
Show Figures

Figure 1

34 pages, 4690 KB  
Review
Environmental and Physiological Regulation of Reproduction in the Goldfish: Gonadal Development, Maturation, and Spawning Behavior: A Review
by Makito Kobayashi, Eri Iwata and Peter W. Sorensen
Animals 2026, 16(5), 775; https://doi.org/10.3390/ani16050775 - 2 Mar 2026
Viewed by 709
Abstract
The goldfish, a member of the Cyprinidae (minnow family) is an important and relevant model for understanding how fish function and reproduce and can be better managed. Here, we review recent studies of this species and its strengths as a model system. First, [...] Read more.
The goldfish, a member of the Cyprinidae (minnow family) is an important and relevant model for understanding how fish function and reproduce and can be better managed. Here, we review recent studies of this species and its strengths as a model system. First, we review current understanding of how its neuroendocrine system regulates gonadotropin release, and then steroidogenesis and finally gonadal maturation in both males and females. Endocrine determinants of gender and sexual plasticity are described. Effects of the fish androgen, 11-ketotestosterone, on sexual and spawning behavior of males and females are reviewed. We also describe how several hormones (androstenedione, 17,20β-dihydroxy-4-pregen-3-one, prostaglandin F2α) and their metabolites function as “hormonal pheromones” to synchronize male–female spawning behavior and physiology. Insight provided by the goldfish has enhanced understanding of the neurobiology, toxicology, and comparative physiology of other fishes and provided lessons applicable to the culture of commercial carp and the control of invasive species, as well as conservation. Full article
(This article belongs to the Special Issue Fish Reproductive Biology and Embryogenesis)
Show Figures

Figure 1

15 pages, 4957 KB  
Article
PRSS23 Promotes Ovarian Follicular Atresia in Wuding Chickens by Coordinately Suppressing Steroidogenesis and PI3K/AKT/mTOR Survival Signaling
by Cailing Wang, Wei Zhu, Enmin Wan, Jinda Li, Xinyang Fan and Yongwang Miao
Genes 2026, 17(3), 272; https://doi.org/10.3390/genes17030272 - 27 Feb 2026
Viewed by 584
Abstract
Background: Broodiness is a major limiting factor for reproductive efficiency in indigenous avian breeds, a phenomenon underpinned physiologically by granulosa cell (GC) apoptosis and subsequent follicular atresia. While Serine Protease 23 (PRSS23) has been implicated in mammalian ovarian remodeling, its specific regulatory [...] Read more.
Background: Broodiness is a major limiting factor for reproductive efficiency in indigenous avian breeds, a phenomenon underpinned physiologically by granulosa cell (GC) apoptosis and subsequent follicular atresia. While Serine Protease 23 (PRSS23) has been implicated in mammalian ovarian remodeling, its specific regulatory function in avian follicular dynamics remains elusive. Methods: Utilizing the Wuding chicken—an indigenous breed distinguished by robust environmental adaptability but compromised by high broodiness frequency—as a biological model, this study dissected the molecular mechanism of PRSS23-mediated follicular regression. We cloned the complete coding sequence of the Wuding chicken PRSS23 gene, characterized its spatiotemporal expression profile, and interrogated its function in primary GCs via gain- and loss-of-function assays. Results: RT-qPCR analysis revealed that PRSS23 is differentially expressed across the hypothalamic–pituitary–ovarian (HPO) axis, with ovarian expression being significantly upregulated during the broody period compared to the laying period. Mechanistically, PRSS23 overexpression significantly downregulated the expression of follicle-stimulating hormone receptor (FSHR) and key steroidogenic enzymes (STAR, CYP19A1, HSD3β1), thereby suppressing the expression of genes governing the biosynthesis potential of progesterone and estradiol. Concurrently, PRSS23 overexpression was associated with transcriptional repression of components of the PI3K/AKT/mTOR signaling cascade; this transcriptional regulation further induced cell cycle arrest at the G0/G1 phase, and activated the mitochondrial apoptotic pathway characterized by BAX upregulation and BCL2 downregulation. Conversely, siRNA-mediated knockdown of PRSS23 alleviated these inhibitory effects, promoting GC proliferation and survival. Conclusions: These findings establish PRSS23 as a pivotal pro-atretic factor in Wuding chickens, driving ovarian atrophy through the dual transcriptional-level inhibition of steroidogenesis and survival signaling pathways. This study identifies a potential molecular target for marker-assisted selection programs aimed at attenuating broodiness while preserving the superior meat quality traits of indigenous poultry. Full article
(This article belongs to the Section Animal Genetics and Genomics)
Show Figures

Figure 1

18 pages, 221265 KB  
Article
ESR2 Regulates Granulosa Cell Proliferation and Steroidogenesis via the PI3K/AKT/mTOR Signaling Pathway in Wuding Chickens
by Chen Li, Wei Zhu, Xinyu Ma, Xinyang Fan, Fu Ha and Yongwang Miao
Biology 2026, 15(4), 370; https://doi.org/10.3390/biology15040370 - 22 Feb 2026
Viewed by 506
Abstract
The Wuding chicken, a renowned indigenous breed in Yunnan Province, is prized for its superior meat quality; however, its economic potential is limited by pronounced broodiness and suboptimal egg production. Central to alleviating these constraints is the precise regulation of ovarian granulosa cell [...] Read more.
The Wuding chicken, a renowned indigenous breed in Yunnan Province, is prized for its superior meat quality; however, its economic potential is limited by pronounced broodiness and suboptimal egg production. Central to alleviating these constraints is the precise regulation of ovarian granulosa cell (GC) proliferation and steroidogenic processes that dictate follicular development and laying performance. While Estrogen Receptor 2 (ESR2) is a known transcription factor implicated in follicular maturation, its spatiotemporal dynamics within the hypothalamic-pituitary-ovarian (HPO) axis and its specific regulatory mechanisms in Wuding chicken remain elusive. This study characterizes ESR2 expression across the HPO axis during the laying and broody periods and functionally validates its role in GCs. We observed that ESR2 expression was significantly higher throughout the HPO axis during the laying period compared to the broody period, with the most pronounced differential expression occurring in the ovary. Notably, subcellular localization analysis revealed that ESR2 is distributed in both the nucleus and the cytoplasm, indicating involvement in both nuclear transcriptional regulation and cytoplasmic signaling. Functional assays demonstrated that ESR2 modulates the expression of genes associated with GC proliferation, steroidogenesis, and apoptosis, involving the PI3K/AKT/mTOR signaling pathway. Our findings indicate that this process involves a synergistic interplay between genomic and potential non-genomic actions. Specifically, ESR2 overexpression upregulates the expression of key signaling components and steroidogenic genes, including CYP19A1, STAR, PTGS2, and FSHR, while its cytoplasmic localization suggests a role in non‑genomic interactions. Together, these coordinated mechanisms synergistically maintain GC functional homeostasis. Collectively, these results prove that ESR2 plays an important role in regulating GC homeostasis and follicular development through genomic and non-genomic modes of action. These findings provide a molecular basis for the role of ESR2 in avian follicular development and offer potential targets for improving the reproductive efficiency of Wuding chickens. Full article
Show Figures

Figure 1

Back to TopTop