Sign in to use this feature.

Years

Between: -

Subjects

remove_circle_outline
remove_circle_outline
remove_circle_outline
remove_circle_outline
remove_circle_outline
remove_circle_outline
remove_circle_outline

Journals

Article Types

Countries / Regions

Search Results (126)

Search Parameters:
Keywords = stem cell differentiation monitoring

Order results
Result details
Results per page
Select all
Export citation of selected articles as:
23 pages, 4080 KB  
Article
Contrasting Impacts of Targeted Disruption of the Cancer Stem Cell Marker CD133 and Its Epigenetic Regulator TRIM28 in Colorectal Cancer Cells
by Irina V. Kholodenko, Aleena A. Saidova, Daria M. Potashnikova, Viktoriia A. Arzumanian, Daniil D. Romashin, Anna V. Tvorogova, Ekaterina V. Poverennaya, Konstantin N. Yarygin and Yan S. Kim
Int. J. Mol. Sci. 2025, 26(22), 10862; https://doi.org/10.3390/ijms262210862 (registering DOI) - 9 Nov 2025
Abstract
Cancer stem cells (CSCs) play a crucial role in colorectal cancer by sustaining intratumoral heterogeneity, therapeutic resistance, and metastatic potential. CD133 (PROM1) is among the most frequently used surface markers for CSC identification, whereas TRIM28, a versatile epigenetic regulator, has been implicated in [...] Read more.
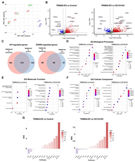
Cancer stem cells (CSCs) play a crucial role in colorectal cancer by sustaining intratumoral heterogeneity, therapeutic resistance, and metastatic potential. CD133 (PROM1) is among the most frequently used surface markers for CSC identification, whereas TRIM28, a versatile epigenetic regulator, has been implicated in controlling CD133 expression and stem-like features. In this study, we performed a detailed molecular and functional analysis of Caco2 colorectal cancer cell clones with individual knockouts of CD133 or TRIM28. Elimination of CD133 neither altered global gene expression, as confirmed by transcriptome profiling, nor affected key cellular properties. In contrast, loss of TRIM28 led to a marked reduction in CD133 protein abundance and induced extensive molecular and phenotypic remodeling. TRIM28 knockout was associated with broad transcriptomic changes involving more than 500 differentially expressed genes, decreased proliferative activity monitored by time-lapse imaging, and reduced sensitivity to paclitaxel, cisplatin, and curcumin. Furthermore, immune evasion molecules CD24 and CD47 (“don’t eat me” signals) were strongly upregulated in TRIM28-deficient cells, consistently confirmed by both RNA-Seq and flow cytometry analyses. At the same time, imaging flow cytometry and mitochondrial activity assays indicated that these effects were not due to major shifts in mitotic index or bioenergetic status. Altogether, our results demonstrate that TRIM28, rather than CD133, functions as a central regulator of CSC-associated phenotypes in colorectal cancer. These findings highlight the importance of epigenetic context in CSC biology and may inform the development of more effective therapeutic strategies. Full article
Show Figures

Figure 1

21 pages, 1453 KB  
Review
Current Trends and Future Opportunities of AI-Based Analysis in Mesenchymal Stem Cell Imaging: A Scoping Review
by Maksim Solopov, Elizaveta Chechekhina, Viktor Turchin, Andrey Popandopulo, Dmitry Filimonov, Anzhelika Burtseva and Roman Ishchenko
J. Imaging 2025, 11(10), 371; https://doi.org/10.3390/jimaging11100371 - 18 Oct 2025
Viewed by 564
Abstract
This scoping review explores the application of artificial intelligence (AI) methods for analyzing mesenchymal stem cells (MSCs) images. The aim of this study was to identify key areas where AI-based image processing techniques are utilized for MSCs analysis, assess their effectiveness, and highlight [...] Read more.
This scoping review explores the application of artificial intelligence (AI) methods for analyzing mesenchymal stem cells (MSCs) images. The aim of this study was to identify key areas where AI-based image processing techniques are utilized for MSCs analysis, assess their effectiveness, and highlight existing challenges. A total of 25 studies published between 2014 and 2024 were selected from six databases (PubMed, Dimensions, Scopus, Google Scholar, eLibrary, and Cochrane) for this review. The findings demonstrate that machine learning algorithms outperform traditional methods in terms of accuracy (up to 97.5%), processing speed and noninvasive capabilities. Among AI methods, convolutional neural networks (CNNs) are the most widely employed, accounting for 64% of the studies reviewed. The primary applications of AI in MSCs image analysis include cell classification (20%), segmentation and counting (20%), differentiation assessment (32%), senescence analysis (12%), and other tasks (16%). The advantages of AI methods include automation of image analysis, elimination of subjective biases, and dynamic monitoring of live cells without the need for fixation and staining. However, significant challenges persist, such as the high heterogeneity of the MSCs population, the absence of standardized protocols for AI implementation, and limited availability of annotated datasets. To advance this field, future efforts should focus on developing interpretable and multimodal AI models, creating standardized validation frameworks and open-access datasets, and establishing clear regulatory pathways for clinical translation. Addressing these challenges is crucial for accelerating the adoption of AI in MSCs biomanufacturing and enhancing the efficacy of cell therapies. Full article
Show Figures

Figure 1

22 pages, 7333 KB  
Article
Profiling of Breast Cancer Stem Cell Types/States Shows the Role of CD44hi/CD24lo-ALDH1hi as an Independent Prognostic Factor After Neoadjuvant Chemotherapy
by Hazem Ghebeh, Jumanah Y. Mirza, Taher Al-Tweigeri, Monther Al-Alwan and Asma Tulbah
Int. J. Mol. Sci. 2025, 26(17), 8219; https://doi.org/10.3390/ijms26178219 - 24 Aug 2025
Viewed by 1084
Abstract
Multiple markers exist for breast cancer stem cells (CSCs), which are believed to represent the phenotypes of various CSC types and/or states. The relationship between each CSC subpopulation/state and the primary hallmarks of cancer has not been sufficiently clarified. In this study, six [...] Read more.
Multiple markers exist for breast cancer stem cells (CSCs), which are believed to represent the phenotypes of various CSC types and/or states. The relationship between each CSC subpopulation/state and the primary hallmarks of cancer has not been sufficiently clarified. In this study, six CSC markers (CD44hi/CD24lo, CD24, Ep-CAM, ALDH1, CD10, and BMI1) were assessed in a surgical cohort of 73 breast cancer patients. The expression of a single or multiple CSC markers was correlated with clinicopathological parameters, including markers of immune evasion, proliferation, epithelial–mesenchymal transition (EMT), and survival. All CSC phenotypes, except for CD10, correlated with markers indicative of higher proliferation. The CD44hi/CD24lo phenotype correlated with markers of EMT and PD-L1 expression, unlike ALDH1hi. Both Ep-CAMhi and CD24hi breast cancer were associated with indicators of immune evasion, including PD-L1 expression, and the infiltration of FOXP3+ and PD-1+ tumor-infiltrating lymphocytes (TIL). While the CD44hi/CD24lo, Ep-CAMhi, and ALDH1hi phenotypes correlated with shorter overall survival (OS), CD24hi correlated with reduced disease-free survival (DFS). Interestingly, among all tested CSC markers, the CD44hi/CD24lo-ALDH1hi combination phenotype correlated with the worst DFS (HR 2.8, p = 0.014 in univariate/multivariate analysis) and OS (p < 0.001, HR 6.4 in univariate and 5.4 in multivariate analysis). A side-by-side comparison of multiple CSC markers demonstrated the differential linkage of CSC phenotype/state with distinct features of breast cancer. This comparison demonstrates the advantage of the CD44hi/CD24lo-ALDH1hi combination marker for prognostication, especially after neoadjuvant chemotherapy. In the future, distinct markers of CSCs can hopefully be leveraged to trace/monitor different disease characteristics or treatment outcomes. Full article
(This article belongs to the Section Molecular Oncology)
Show Figures

Figure 1

25 pages, 1035 KB  
Review
Liquid Biopsy and Epigenetic Signatures in AML, ALL, and CNS Tumors: Diagnostic and Monitoring Perspectives
by Anne Aries, Bernard Drénou and Rachid Lahlil
Int. J. Mol. Sci. 2025, 26(15), 7547; https://doi.org/10.3390/ijms26157547 - 5 Aug 2025
Cited by 1 | Viewed by 1629
Abstract
To deliver the most effective cancer treatment, clinicians require rapid and accurate diagnoses that delineate tumor type, stage, and prognosis. Consequently, minimizing the need for repetitive and invasive procedures like biopsies and myelograms, along with their associated risks, is a critical challenge. Non-invasive [...] Read more.
To deliver the most effective cancer treatment, clinicians require rapid and accurate diagnoses that delineate tumor type, stage, and prognosis. Consequently, minimizing the need for repetitive and invasive procedures like biopsies and myelograms, along with their associated risks, is a critical challenge. Non-invasive monitoring offers a promising avenue for tumor detection, screening, and prognostication. While the identification of oncogenes and biomarkers from circulating tumor cells or tissue biopsies is currently standard practice for cancer diagnosis and classification, accumulating evidence underscores the significant role of epigenetics in regulating stem cell fate, including proliferation, self-renewal, and malignant transformation. This highlights the importance of analyzing the methylome, exosomes, and circulating RNA for detecting cellular transformation. The development of diagnostic assays that integrate liquid biopsies with epigenetic analysis holds immense potential for revolutionizing tumor management by enabling rapid, non-invasive diagnosis, real-time monitoring, and personalized treatment decisions. This review covers current studies exploring the use of epigenetic regulation, specifically the methylome and circulating RNA, as diagnostic tools derived from liquid biopsies. This approach shows promise in facilitating the differentiation between primary central nervous system lymphoma and other central nervous system tumors and may enable the detection and monitoring of acute myeloid/lymphoid leukemia. We also discuss the current limitations hindering the rapid clinical translation of these technologies. Full article
(This article belongs to the Special Issue Molecular Research in Hematologic Malignancies)
Show Figures

Figure 1

20 pages, 3005 KB  
Article
Phenotypic Plasticity and Androgen Receptor Bypass Drive Cross-Resistance to Apalutamide in Castration-Resistant Prostate Cancer Cell Models
by Iris Simon, Jose Manuel Sanchez-Manas, Sonia Perales, Gonzalo Martinez-Navajas, Jorge Ceron-Hernandez and Pedro J. Real
Int. J. Mol. Sci. 2025, 26(13), 5939; https://doi.org/10.3390/ijms26135939 - 20 Jun 2025
Viewed by 1021
Abstract
The treatment of choice for prostate cancer is androgen deprivation (ADT) and novel hormonal agents such as Abiraterone, Enzalutamide, or Apalutamide. Initially, this therapy is highly effective, but a significant challenge arises as most patients eventually develop resistance, resulting in castration-resistant prostate cancer [...] Read more.
The treatment of choice for prostate cancer is androgen deprivation (ADT) and novel hormonal agents such as Abiraterone, Enzalutamide, or Apalutamide. Initially, this therapy is highly effective, but a significant challenge arises as most patients eventually develop resistance, resulting in castration-resistant prostate cancer (CRPC). Furthermore, the sequential use of these drugs can lead to cross-resistance, diminishing their efficacy. Tumor heterogeneity plays a pivotal role in the development of resistance to different treatments. This study utilized cellular models of CRPC to assess the response to Apalutamide when it was administered as a second- or third-line treatment. Functional and genetic analyses were conducted in various CRPC cell models exposed to Apalutamide. These analyses included real-time cell monitoring assays, flow cytometry, clonogenicity assays, and RT-qPCR. CRPC cell models were capable of continued proliferation, maintained cell cycle profiles similar to those of untreated cells, and retained their clonogenic potential. Cross-resistance to Apalutamide in models of ADT, ADT plus Enzalutamide, or Abiraterone resistance did not correlate with the expression levels of AR-V7 and AR-V9 variants. Gene expression analysis of resistant prostate cancer cell lines revealed that treatment with Apalutamide induced the emergence of more aggressive phenotypes, including cancer stem cells or neuroendocrine differentiation profiles. Most CRPC cell models developed cross-resistance to Apalutamide and were able to proliferate and retain their clonogenic capability. Apalutamide resistance was not linked to the expression of AR-V7 or AR-V9 variants but was instead associated to bypass of AR signaling pathway and the emergence of more aggressive expression profiles. Full article
(This article belongs to the Section Molecular Pathology, Diagnostics, and Therapeutics)
Show Figures

Figure 1

16 pages, 23006 KB  
Article
Towards Personalized Medicine: Microdevice-Assisted Evaluation of Cancer Stem Cell Dynamics and Treatment Response
by Eduardo Imanol Agüero, Silvia María Gómez López, Ana Belén Peñaherrera-Pazmiño, Matías Tellado, Maximiliano Sebastián Pérez, Betiana Lerner, Denise Belgorosky and Ana María Eiján
Cancers 2025, 17(12), 1922; https://doi.org/10.3390/cancers17121922 - 10 Jun 2025
Cited by 1 | Viewed by 1994
Abstract
Background/Objectives: Cancer stem cells (CSCs) represent a minor yet critical subpopulation within tumors, endowed with self-renewal and differentiation capacities, and are implicated in tumor initiation, progression, metastasis, therapeutic resistance, and recurrence. Reliable in vitro functional assays to characterize CSCs are pivotal for the [...] Read more.
Background/Objectives: Cancer stem cells (CSCs) represent a minor yet critical subpopulation within tumors, endowed with self-renewal and differentiation capacities, and are implicated in tumor initiation, progression, metastasis, therapeutic resistance, and recurrence. Reliable in vitro functional assays to characterize CSCs are pivotal for the development of personalized oncology strategies. This study sought to establish and validate a microfluidic device (MD) platform for the enrichment, functional assessment, and therapeutic evaluation of CSC populations derived from experimental models and primary tumor samples. Methods: Murine (LM38LP) and human (BPR6) breast cancer cell lines were cultured within MDs to promote sphere formation. CSC enrichment was confirmed through the expression analysis of pluripotency-associated genes (Oct4, Sox2, Nanog, and CD44) by quantitative PCR (qPCR) and immunofluorescence. Sphere number, size, and gene expression profiles were quantitatively assessed before (control) and after chemotherapeutic exposure. To validate the MD platform against conventional scale, parallel experiments were performed in 12 well plates. To extend translational relevance, three primary canine tumor samples (solid thyroid carcinoma, simple tubular carcinoma, and reactive lymph node) were mechanically disaggregated and processed within MDs for CSC characterization. Results: The MD platform enabled the consistent enrichment of CSC populations, showing significant modulation of sphere growth parameters and stemness marker expression following chemotherapeutic treatment. Beyond its comparability with conventional culture, the MD also supported immunofluorescence staining and allowed real-time monitoring of individual cell growth. Sphere formation efficiency (SFE) and CSC marker expression were similarly demonstrated in primary veterinary tumor cultures, highlighting the device’s cross-species applicability. Conclusions: Microfluidic-based sphere assays represent a robust, reproducible, and scalable platform for the functional interrogation of CSC dynamics and therapeutic responses. This methodology holds great promise for advancing CSC-targeted therapies and supporting personalized oncology in both human and veterinary settings. Full article
(This article belongs to the Section Methods and Technologies Development)
Show Figures

Figure 1

50 pages, 4089 KB  
Review
Colorectal Organoids: Models, Imaging, Omics, Therapy, Immunology, and Ethics
by Martina Taglieri, Linda Di Gregorio, Serena Matis, Chiara Rosa Maria Uras, Massimo Ardy, Sara Casati, Monica Marchese, Alessandro Poggi, Lizzia Raffaghello and Roberto Benelli
Cells 2025, 14(6), 457; https://doi.org/10.3390/cells14060457 - 19 Mar 2025
Cited by 4 | Viewed by 3286
Abstract
Colorectal epithelium was the first long-term 3D organoid culture established in vitro. Identification of the key components essential for the long-term survival of the stem cell niche allowed an indefinite propagation of these cultures and the modulation of their differentiation into various lineages [...] Read more.
Colorectal epithelium was the first long-term 3D organoid culture established in vitro. Identification of the key components essential for the long-term survival of the stem cell niche allowed an indefinite propagation of these cultures and the modulation of their differentiation into various lineages of mature intestinal epithelial cells. While these methods were eventually adapted to establish organoids from different organs, colorectal organoids remain a pioneering model for the development of new applications in health and disease. Several basic and applicative aspects of organoid culture, modeling, monitoring and testing are analyzed in this review. We also tackle the ethical problems of biobanking and distribution of these precious research tools, frequently confined in the laboratory of origin or condemned to destruction at the end of the project. Full article
(This article belongs to the Special Issue Organoids as an Experimental Tool)
Show Figures

Figure 1

15 pages, 12854 KB  
Article
Non-Invasive and Long-Term Electrophysiological Monitoring Sensors for Cerebral Organoids Differentiation
by Yan Jin, Yixun Guo, Qiushi Li, Lei Wu, Yuqing Ge and Jianlong Zhao
Biosensors 2025, 15(3), 173; https://doi.org/10.3390/bios15030173 - 7 Mar 2025
Cited by 1 | Viewed by 2458
Abstract
Cerebral organoids derived from human induced pluripotent stem cells (iPSCs) have emerged as powerful in vitro models for studying human brain development and neurological disorders. Understanding the electrophysiological properties of these organoids is crucial for evaluating their functional maturity and potential applications. However, [...] Read more.
Cerebral organoids derived from human induced pluripotent stem cells (iPSCs) have emerged as powerful in vitro models for studying human brain development and neurological disorders. Understanding the electrophysiological properties of these organoids is crucial for evaluating their functional maturity and potential applications. However, the differentiation and maturation of stem cells into cerebral organoids is a long, slow, and error-prone process. Hence, it is vitally crucial to establish a non-invasive method of monitoring the process over a long period of time. In this study, a planar microelectrode array (MEA) with platinum (Pt) black electroplating is designed to monitor the electrophysiological activities and pharmacological responses of cerebral organoids using an external neural signal acquisition system interfaced with the MEA. The planar MEA with Pt black electroplating has a significantly reduced electrode impedance and exhibits a robust capability for the real-time detection of spontaneous neural activities, including extracellular spikes and local field potentials. Distinct electrophysiological signal strengths in cerebral organoids were observed at early and late developmental stages. Further pharmacological stimulations showed that 30 mM KCl would induce a marked increase in spike rate, indicating an enhancement of neuronal depolarization and an elevation of network excitability. This robust response to KCl stimulation in mature networks serves as a reliable indicator of neural maturity in cerebral organoids and underscores the platform’s potential for drug screening applications. This work highlights the integration of MEA technology with cerebral organoids, offering a powerful platform for real-time electrophysiological monitoring. It provides new insights into the functional maturation of neural networks and establishes a reliable system for drug screening and disease modeling, facilitating future research into human brain physiology and pathology. Full article
(This article belongs to the Special Issue Microelectrode Array for Biomedical Applications)
Show Figures

Figure 1

20 pages, 10682 KB  
Article
Temporal Profiling of Cellular and Molecular Processes in Osteodifferentiation of Dental Pulp Stem Cells
by Bibiána Baďurová, Kristina Nystøl, Terézia Okajček Michalič, Veronika Kucháriková, Dagmar Statelová, Slavomíra Nováková, Ján Strnádel, Erika Halašová and Henrieta Škovierová
Biology 2025, 14(3), 257; https://doi.org/10.3390/biology14030257 - 4 Mar 2025
Cited by 1 | Viewed by 1449
Abstract
Based on the potential of DPSCs as the most promising candidates for bone tissue engineering, we comprehensively investigated the time-dependent cellular and molecular changes that occur during their osteodifferentiation. To analyze this area in-depth, we used both cellular and molecular approaches. Morphological changes [...] Read more.
Based on the potential of DPSCs as the most promising candidates for bone tissue engineering, we comprehensively investigated the time-dependent cellular and molecular changes that occur during their osteodifferentiation. To analyze this area in-depth, we used both cellular and molecular approaches. Morphological changes were monitored using bright-field microscopy, while the production of mineral deposits was quantified spectrophotometrically. The expression of a key mesenchymal stem cell marker, CD90, was assessed via flow cytometry. Finally, protein-level changes in whole cells were examined by fluorescence microscopy. Our results show successful long-term osteodifferentiation of the patient’s DPSCs within 25 days. In differentiated cells, mineralized extracellular matrix production gradually increased; in contrast, the expression of the specific stem cell marker CD90 significantly decreased. We observed dynamic changes in intracellular and extracellular proteins when collagen1 A1 and osteopontin appeared as earlier markers of osteogenesis, while apolipoprotein A2, bone morphogenetic protein 9, dentin sialophosphoprotein, and matrix metalloproteinase 8 were produced mainly in the late stages of this process. A decrease in actin microfilament expression indicated a reduction in cell proliferation, which could be used as another marker of osteogenic initiation. Our results suggest a coordinated process in vitro in which cells synthesize the necessary proteins and matrix components to regulate the growth of hydroxyapatite crystals and form the bone matrix. Full article
(This article belongs to the Special Issue Bone Cell Biology)
Show Figures

Figure 1

18 pages, 4945 KB  
Article
Transgenic iPSC Lines with Genetically Encoded MitoTimer to Study Mitochondrial Biogenesis in Dopaminergic Neurons with Tauopathy
by Julia A. Nadtochy, Sergey P. Medvedev, Elena V. Grigor’eva, Sophia V. Pavlova, Julia M. Minina, Anton V. Chechushkov, Anastasia A. Malakhova, Liudmila V. Kovalenko and Suren M. Zakian
Biomedicines 2025, 13(3), 550; https://doi.org/10.3390/biomedicines13030550 - 21 Feb 2025
Viewed by 1681
Abstract
Background: Tauopathy has been identified as a prevalent causative agent of neurodegenerative diseases, including frontotemporal dementia with parkinsonism-17 (FTDP-17). This rare hereditary neurodegenerative condition is characterised by the manifestation of parkinsonism and behavioural changes. The majority of cases of FTDP-17 are associated with [...] Read more.
Background: Tauopathy has been identified as a prevalent causative agent of neurodegenerative diseases, including frontotemporal dementia with parkinsonism-17 (FTDP-17). This rare hereditary neurodegenerative condition is characterised by the manifestation of parkinsonism and behavioural changes. The majority of cases of FTDP-17 are associated with mutations in the MAPT gene, which encodes the tau protein. MAPT mutations lead to disruption of the balance between 3R and 4R tau forms, which causes destabilisation of microtubules and impairment of cellular organelle functions, particularly mitochondrial dysfunction. The development of model systems and tools for studying the molecular, genetic, and biochemical mechanisms underlying FTDP-17 and testing therapies at the cellular level is an urgent necessity. Methods: In this study, we generated transgenic lines of induced pluripotent stem cells (iPSCs) from a patient carrying the pathogenic mutation c.2013T > G (rs63750756, p.N279K) of MAPT and a healthy donor. A doxycycline-controlled transgene of the genetically encoded biosensor MitoTimer was integrated into the AAVS1 locus of these cells. The MitoTimer biosensor allows for lifetime monitoring of the turnover of mitochondria in neuronal cells derived from directed iPSC differentiation. The fact that transcription of the transgene can be induced by doxycycline provides additional possibilities for pulse labelling of newly formed mitochondria. Results: Transgenic iPSC lines provide a unique tool to study the molecular and genetic mechanisms of FTDP-17 caused by the presence of the c.2013T > G (p.N279K) mutation, as well as to test potential drugs in vitro. Full article
(This article belongs to the Section Neurobiology and Clinical Neuroscience)
Show Figures

Figure 1

21 pages, 9573 KB  
Article
Focused Ultrasound-Mediated Release of Bone Morphogenetic Protein 2 from Hydrogels for Bone Regeneration
by Tyus J. Yeingst, Angelica M. Helton, Ferdousi S. Rawnaque, Julien H. Arrizabalaga, Dino J. Ravnic, Julianna C. Simon and Daniel J. Hayes
Gels 2025, 11(2), 120; https://doi.org/10.3390/gels11020120 - 6 Feb 2025
Cited by 1 | Viewed by 2171
Abstract
An ultrasound-responsive hydrogel system was developed that provides on-demand release when stimulated by focused ultrasound (fUS). Diels–Alder cycloadducts crosslinked polyethylene glycol (PEG) hydrogels and underwent a retrograde Diels–Alder reaction when exposed to fUS. Four-arm and eight-arm furan-based Diels–Alder hydrogel compositions were used to [...] Read more.
An ultrasound-responsive hydrogel system was developed that provides on-demand release when stimulated by focused ultrasound (fUS). Diels–Alder cycloadducts crosslinked polyethylene glycol (PEG) hydrogels and underwent a retrograde Diels–Alder reaction when exposed to fUS. Four-arm and eight-arm furan-based Diels–Alder hydrogel compositions were used to evaluate the link between the crosslinking density and the fUS-induced release and retention rates. PEG crosslinked with glutaraldehyde was also used as a non-Diels–Alder control hydrogel. By increasing the exposure time and the amplitude of fUS, the Diels–Alder-based hydrogels exhibited a correlative increase in the release of the entrapped BMP-2. Real-time B-mode imaging was used during fUS to visualize the on-demand degradation of the crosslinking matrix for the release of BMP-2. When monitored with a thermocouple, the increase in temperature observed was minimal in the area surrounding the sample during fUS stimulation, indicating fUS to be an external stimulus which could be used safely for spatiotemporally controlled release. PEG hydrogels were characterized using nuclear magnetic resonance, Fourier transform infrared spectroscopy, differential scanning calorimetry, thermogravimetric analysis, and compression testing. PEG degradation byproducts were evaluated for cytocompatibility in vitro. Overall, this study demonstrated that Diels–Alder-based PEG hydrogels can encapsulate BMP-2, undergo a retrograde reaction when externally stimulated with fUS, and release active BMP-2 to induce differentiation in human mesenchymal stem cells. Full article
(This article belongs to the Special Issue Hydrogel for Tissue Regeneration (2nd Edition))
Show Figures

Figure 1

17 pages, 3011 KB  
Article
Inhibiting Autophagy by Chemicals During SCAPs Osteodifferentiation Elicits Disorganized Mineralization, While the Knock-Out of Atg5/7 Genes Leads to Cell Adaptation
by Damien Le Nihouannen, Claudine Boiziau, Sylvie Rey, Nicole Agadzhanian, Nathalie Dusserre, Fabrice Cordelières, Muriel Priault and Helene Boeuf
Cells 2025, 14(2), 146; https://doi.org/10.3390/cells14020146 - 20 Jan 2025
Viewed by 1674
Abstract
SCAPs (Stem Cells from Apical Papilla), derived from the apex of forming wisdom teeth, extracted from teenagers for orthodontic reasons, belong to the MSCs (Mesenchymal Stromal Cells) family. They have multipotent differentiation capabilities and are a potentially powerful model for investigating strategies of [...] Read more.
SCAPs (Stem Cells from Apical Papilla), derived from the apex of forming wisdom teeth, extracted from teenagers for orthodontic reasons, belong to the MSCs (Mesenchymal Stromal Cells) family. They have multipotent differentiation capabilities and are a potentially powerful model for investigating strategies of clinical cell therapies. Since autophagy—a regulated self-eating process—was proposed to be essential in osteogenesis, we investigated its involvement in the SCAP model. By using a combination of chemical and genetic approaches to inhibit autophagy, we studied early and late events of osteoblastic differentiation. We showed that blocking the formation of autophagosomes with verteporfin did not induce a dramatic alteration in early osteoblastic differentiation monitored by ALP (alkaline phosphatase) activity. However, blocking the autophagy flux with bafilomycin A1 led to ALP repression. Strikingly, the mineralization process was observed with both compounds, with calcium phosphate (CaP) nodules that remained inside cells under bafilomycin A1 treatment and numerous but smaller CaP nodules after verteporfin treatment. In contrast, deletion of Atg5 or Atg7, two genes involved in the formation of autophagosomes and essential to trigger canonical autophagy, indicated that both genes could be involved differently in the mineralization process with a modification of the ALP activity while final mineralization was not altered. Full article
(This article belongs to the Section Autophagy)
Show Figures

Graphical abstract

18 pages, 12861 KB  
Article
Synergistic Approach of High-Precision 3D Printing and Low Cell Adhesion for Enhanced Self-Assembled Spheroid Formation
by Chunxiang Lu, Aoxiang Jin, Chuang Gao, Hao Qiao, Huazhen Liu, Yi Zhang, Wenbin Sun, Shih-Mo Yang and Yuanyuan Liu
Biosensors 2025, 15(1), 7; https://doi.org/10.3390/bios15010007 - 26 Dec 2024
Cited by 3 | Viewed by 2043
Abstract
Spheroids, as three-dimensional (3D) cell aggregates, can be prepared using various methods, including hanging drops, microwells, microfluidics, magnetic manipulation, and bioreactors. However, current spheroid manufacturing techniques face challenges such as complex workflows, the need for specialized personnel, and poor batch reproducibility. In this [...] Read more.
Spheroids, as three-dimensional (3D) cell aggregates, can be prepared using various methods, including hanging drops, microwells, microfluidics, magnetic manipulation, and bioreactors. However, current spheroid manufacturing techniques face challenges such as complex workflows, the need for specialized personnel, and poor batch reproducibility. In this study, we designed a support-free, 3D-printed microwell chip and developed a compatible low-cell-adhesion process. Through simulation and experimental validation, we rapidly optimized microwell size and the coating process. We successfully formed three types of spheroids—human immortalized epidermal cells (HaCaTs), umbilical cord mesenchymal stem cells (UC-MSCs), and human osteosarcoma cells (MG63s)—on the chip. Fluorescent viability staining confirmed the biocompatibility and reliability of the chip. Finally, drug response experiments were conducted using the chip. Compared to traditional methods, our proposed strategy enables high-throughput production of size-controlled spheroids with excellent shape retention, while enhanced gas exchange during culture improves differentiation marker expression. This platform provides an efficient and cost-effective solution for biosensing applications, such as drug screening, disease modeling, and personalized therapy monitoring. Furthermore, the chip shows significant potential for real-time in vitro monitoring of cellular viability, reaction kinetics, and drug sensitivity, offering valuable advancements in biosensor technology for life sciences and medical applications. Full article
(This article belongs to the Section Nano- and Micro-Technologies in Biosensors)
Show Figures

Graphical abstract

16 pages, 3575 KB  
Article
Knockout of dhx38 Causes Inner Ear Developmental Defects in Zebrafish
by Mengmeng Ren, Xiang Chen, Liyan Dai, Jiayi Tu, Hualei Hu, Xiaohan Sun, Jiong Luo, Pei Li, Yiyang Fu, Yuejie Zhu, Weiqiang Sun, Zhaohui Tang, Mugen Liu, Xiang Ren and Qunwei Lu
Biomedicines 2025, 13(1), 20; https://doi.org/10.3390/biomedicines13010020 - 26 Dec 2024
Cited by 1 | Viewed by 1183
Abstract
Background: Alternative splicing is essential for the physiological and pathological development of the inner ear. Disruptions in this process can result in both syndromic and non-syndromic forms of hearing loss. DHX38, a DEAH box RNA helicase, is integral to pre-mRNA splicing regulation [...] Read more.
Background: Alternative splicing is essential for the physiological and pathological development of the inner ear. Disruptions in this process can result in both syndromic and non-syndromic forms of hearing loss. DHX38, a DEAH box RNA helicase, is integral to pre-mRNA splicing regulation and plays critical roles in development, cell differentiation, and stem cell maintenance. However, its specific role in inner ear development remains undefined. Here, we utilized a dhx38 knockout zebrafish model to monitor the ear morphology and elucidate a crucial role for DHX38 in the development of the zebrafish inner ear. Methods: Bright-field morphological analysis and in situ hybridization were performed to observe ear morphology changes. Immunofluorescence and semi-quantitative RT-PCR were employed to test apoptotic cells and abnormal splicing. Results: The dhx38-/- mutant zebrafish showed significant inner ear impairments, including decrescent otocysts, absent semicircular canal protrusion, and smaller otoliths. These structural abnormalities were accompanied by substantial DNA damage and p53-dependent apoptosis within the inner ear cells. Alternative splicing analysis showed that genes related to DNA damage repair and inner ear morphogenesis are abnormal in dhx38 knockout mutants. In summary, we suggest that dhx38 promotes cell survival during the inner ear development of zebrafish by ensuring the correct splicing of genes related to DNA damage repair. Full article
(This article belongs to the Special Issue Zebrafish Models for Development and Disease 4.0)
Show Figures

Figure 1

18 pages, 4318 KB  
Article
Data-Driven Maturity Level Evaluation for Cardiomyocytes Derived from Human Pluripotent Stem Cells (Invited Paper)
by Yan Hong, Xueqing Huang, Fang Li, Siqi Huang, Qibiao Weng, Diego Fraidenraich and Ioana Voiculescu
Electronics 2024, 13(24), 4985; https://doi.org/10.3390/electronics13244985 - 18 Dec 2024
Cited by 1 | Viewed by 1415
Abstract
Cardiovascular disease is a leading cause of death worldwide. The differentiation of human pluripotent stem cells (hPSCs) into functional cardiomyocytes offers significant potential for disease modeling and cell-based cardiac therapies. However, hPSC-derived cardiomyocytes (hPSC-CMs) remain largely immature, limiting their experimental and clinical applications. [...] Read more.
Cardiovascular disease is a leading cause of death worldwide. The differentiation of human pluripotent stem cells (hPSCs) into functional cardiomyocytes offers significant potential for disease modeling and cell-based cardiac therapies. However, hPSC-derived cardiomyocytes (hPSC-CMs) remain largely immature, limiting their experimental and clinical applications. A critical challenge in current in vitro culture systems is the absence of standardized metrics to quantify maturity. This study presents a data-driven pipeline to quantify hPSC-CM maturity using gene expression data across various stages of cardiac development. We determined that culture time serves as a feasible proxy for maturity. To improve prediction accuracy, machine learning algorithms were employed to identify heart-related genes whose expression strongly correlates with culture time. Our results reduced the average discrepancy between predicted and observed culture time to 4.461 days and CASQ2 (Calsequestrin 2), a gene involved in calcium ion storage and transport, was identified as the most critical cardiac gene associated with culture duration. This novel framework for maturity assessment moves beyond traditional qualitative methods, providing deeper insights into hPSC-CM maturation dynamics. It establishes a foundation for developing advanced lab-on-chip devices capable of real-time maturity monitoring and adaptive stimulus selection, paving the way for improved maturation strategies and broader experimental/clinical applications. Full article
(This article belongs to the Special Issue Machine Learning for Biomedical Applications)
Show Figures

Figure 1

Back to TopTop