Sign in to use this feature.

Years

Between: -

Subjects

remove_circle_outline
remove_circle_outline
remove_circle_outline
remove_circle_outline
remove_circle_outline
remove_circle_outline
remove_circle_outline

Journals

Article Types

Countries / Regions

Search Results (33)

Search Parameters:
Keywords = spore proteomics

Order results
Result details
Results per page
Select all
Export citation of selected articles as:
20 pages, 10358 KB  
Article
Isolation, Characterization, and Proteomic Analysis of Crude and Purified Extracellular Vesicles Extracted from Fusarium oxysporum f. sp. cubense
by Mudassar Ahmad, Yushan Liu, Shiyi Huang, Yile Huo, Ganjun Yi, Chongfei Liu, Wajeeha Jamil, Xiaofang Yang, Wei Zhang, Yuqing Li, Dandan Xiang, Huang Huoqing, Siwen Liu, Wei Wang and Chunyu Li
Plants 2024, 13(24), 3534; https://doi.org/10.3390/plants13243534 - 18 Dec 2024
Cited by 2 | Viewed by 1490
Abstract
Extracellular vesicles (EVs) produced by Fusarium oxysporum f. sp. cubense (Foc) play vital roles in plant–pathogen interactions; however, the isolation of purified Foc TR4-EVs and their pathogenicity and proteomic profiles are not well studied. This study aims to isolate and characterize [...] Read more.
Extracellular vesicles (EVs) produced by Fusarium oxysporum f. sp. cubense (Foc) play vital roles in plant–pathogen interactions; however, the isolation of purified Foc TR4-EVs and their pathogenicity and proteomic profiles are not well studied. This study aims to isolate and characterize purified Foc TR4-EVs and compare their pathogenic effects and protein profiles with crude TR4-EVs. Foc TR4-EVs were isolated using ultracentrifugation and purified by iodixanol gradient centrifugation. After characterization and evaluation of the pathogenicity effects on banana leaves, LC-MS/MS was performed to conduct the proteomics assay. Results indicated that Fraction 2 EVs exhibited clearer spherical structures (TEM), excessive abundance (1.70 × 109 particles/mL), greater intensity (400 a.u), mean size (154.5 nm), moderate protein content (333.16 ng/µL), and protein profile (25–77 kDa), which were superior to Fractions 1, 3, and crude EVs. Crude EVs displayed significant background interference with EV structures (TEM), highest abundance (2.11 × 109 particles/mL), lower intensity (7.0 a.u), higher protein content (528.33 ng/µL), and higher molecular weight proteins (55–70 kDa) compared to gradient EVs. A non-significant biocontrol effect of Foc-EVs on the growth of TR4 spores was observed. Pathogenicity assays revealed that crude EVs caused the largest (2.805 cm2), while Fraction 2 (1.386 cm2) and Fraction 3 (1.255 cm2) resulted in moderate lesions on banana leaves. Proteomic analysis identified 807 unique proteins in Fraction 2, enriched in pathways related to EV trafficking and signaling. In comparison, crude EVs contained 179 unique non-EV proteins related to metabolism and secondary metabolites, indicating that non-EV proteins of crude EVs also influence the pathogenicity observed in banana leaves. This study emphasizes the importance of EV purification, with Fraction 2 being a critical focus for future research on Foc EV pathogenicity. Full article
(This article belongs to the Special Issue Pathogenesis and Disease Control in Crops—2nd Edition)
Show Figures

Figure 1

15 pages, 1716 KB  
Article
Aspergillus Fumigatus Spore Proteases Alter the Respiratory Mucosa Architecture and Facilitate Equine Herpesvirus 1 Infection
by Joren Portaels, Eline Van Crombrugge, Wim Van Den Broeck, Katrien Lagrou, Kathlyn Laval and Hans Nauwynck
Viruses 2024, 16(8), 1208; https://doi.org/10.3390/v16081208 - 27 Jul 2024
Cited by 3 | Viewed by 1978
Abstract
Numerous Aspergillus fumigatus (Af) airborne spores are inhaled daily by humans and animals due to their ubiquitous presence. The interaction between the spores and the respiratory epithelium, as well as its impact on the epithelial barrier function, remains largely unknown. The epithelial barrier [...] Read more.
Numerous Aspergillus fumigatus (Af) airborne spores are inhaled daily by humans and animals due to their ubiquitous presence. The interaction between the spores and the respiratory epithelium, as well as its impact on the epithelial barrier function, remains largely unknown. The epithelial barrier protects the respiratory epithelium against viral infections. However, it can be compromised by environmental contaminants such as pollen, thereby increasing susceptibility to respiratory viral infections, including alphaherpesvirus equine herpesvirus type 1 (EHV-1). To determine whether Af spores disrupt the epithelial integrity and enhance susceptibility to viral infections, equine respiratory mucosal ex vivo explants were pretreated with Af spore diffusate, followed by EHV-1 inoculation. Spore proteases were characterized by zymography and identified using mass spectrometry-based proteomics. Proteases of the serine protease, metalloprotease, and aspartic protease groups were identified. Morphological analysis of hematoxylin-eosin (HE)-stained sections of the explants revealed that Af spores induced the desquamation of epithelial cells and a significant increase in intercellular space at high and low concentrations, respectively. The increase in intercellular space in the epithelium caused by Af spore proteases correlated with an increase in EHV-1 infection. Together, our findings demonstrate that Af spore proteases disrupt epithelial integrity, potentially leading to increased viral infection of the respiratory epithelium. Full article
(This article belongs to the Special Issue Animal Herpesvirus)
Show Figures

Figure 1

18 pages, 4912 KB  
Article
Phenotypic and Genomic Characterization of Streptomyces pakalii sp. nov., a Novel Species with Anti-Biofilm and Anti-Quorum Sensing Activity in ESKAPE Bacteria
by Michelle Chávez-Hernández, Jossue Ortiz-Álvarez, Jesús Morales-Jiménez, Lourdes Villa-Tanaca and César Hernández-Rodríguez
Microorganisms 2023, 11(10), 2551; https://doi.org/10.3390/microorganisms11102551 - 13 Oct 2023
Cited by 1 | Viewed by 3292
Abstract
The increasing number of infections caused by antimicrobial multi-resistant microorganisms has led to the search for new microorganisms capable of producing novel antibiotics. This work proposes Streptomyces pakalii sp. nov. as a new member of the Streptomycetaceae family. The strain ENCB-J15 was isolated [...] Read more.
The increasing number of infections caused by antimicrobial multi-resistant microorganisms has led to the search for new microorganisms capable of producing novel antibiotics. This work proposes Streptomyces pakalii sp. nov. as a new member of the Streptomycetaceae family. The strain ENCB-J15 was isolated from the jungle soil in Palenque National Park, Chiapas, Mexico. The strain formed pale brown, dry, tough, and buried colonies in the agar with no diffusible pigment in GAE (glucose–asparagine–yeast extract) medium. Scanning electron micrographs showed typical mycelium with long chains of smooth and oval-shaped spores (3–10 m). The strain grew in all of the International Streptomyces Project (ISP)’s media at 28–37 °C with a pH of 6–9 and 0–10% NaCl. S. pakalii ENCB-J15 assimilated diverse carbon as well as organic and inorganic nitrogen sources. The strain also exhibited significant inhibitory activity against the prodigiosin synthesis of Serratia marcescens and the inhibition of the formation and destruction of biofilms of ESKAPE strains of Acinetobacter baumannii and Klebsiella pneumoniae. The draft genome sequencing of ENCB-J15 revealed a 7.6 Mb genome with a high G + C content (71.6%), 6833 total genes, and 6746 genes encoding putative proteins. A total of 26 accessory clusters of proteins associated with carbon sources and amino acid catabolism, DNA modification, and the antibiotic biosynthetic process were annotated. The 16S rRNA gene phylogeny, core-proteome phylogenomic tree, and virtual genome fingerprints support that S. pakalii ENCB-J15 is a new species related to Streptomyces badius and Streptomyces globisporus. Similarly, its average nucleotide identity (ANI) (96.4%), average amino acid identity (AAI) (96.06%), and virtual DNA–DNA hybridization (67.3%) provide evidence to recognize it as a new species. Comparative genomics revealed that S. pakalli and its closest related species maintain a well-conserved genomic synteny. This work proposes Streptomyces pakalii sp. nov. as a novel species that expresses anti-biofilm and anti-quorum sensing activities. Full article
(This article belongs to the Section Biofilm)
Show Figures

Figure 1

14 pages, 5705 KB  
Article
Natural Product Aloesin Significantly Inhibits Spore Germination and Appressorium Formation in Magnaporthe oryzae
by Guohui Zhang, Rongyu Li, Xiaomao Wu and Ming Li
Microorganisms 2023, 11(10), 2395; https://doi.org/10.3390/microorganisms11102395 - 26 Sep 2023
Cited by 1 | Viewed by 2028
Abstract
This study aims to determine the effects of the natural product aloesin against Magnaporthe oryzae. The results exposed that aloesin had a high inhibitory effect on appressorium formation (the EC50 value was 175.26 μg/mL). Microscopic examination revealed that 92.30 ± 4.26% [...] Read more.
This study aims to determine the effects of the natural product aloesin against Magnaporthe oryzae. The results exposed that aloesin had a high inhibitory effect on appressorium formation (the EC50 value was 175.26 μg/mL). Microscopic examination revealed that 92.30 ± 4.26% of M. oryzae spores could be broken down by 625.00 μg/mL of aloesin, and the formation rate of appressoria was 4.74 ± 1.00% after 12 h. M. oryzae mycelial growth was weaker than that on the control. The enzyme activity analysis results indicated that aloesin inhibited the activities of polyketolase (PKS), laccase (LAC), and chain-shortening catalytic enzyme (Aayg1), which are key enzymes in melanin synthesis. The inhibition rate by aloesin of PKS, LAC, and Aayg1 activity was 32.51%, 33.04%, and 43.38%, respectively. The proteomic analysis showed that actin expression was downregulated at 175.62 μg/mL of aloesin, which could reduce actin bundle formation and prevent the polar growth of hyphae in M. oryzae. This is the first report showing that aloesin effectively inhibits conidia morphology and appressorium formation in M. oryzae. Full article
(This article belongs to the Special Issue Plant-Pathogenic Fungi)
Show Figures

Figure 1

22 pages, 7025 KB  
Article
Time-Course Transcriptome Analysis of Bacillus subtilis DB104 during Growth
by Ji-Su Jun, Hyang-Eun Jeong, Su-Yeong Moon, Se-Hee Shin and Kwang-Won Hong
Microorganisms 2023, 11(8), 1928; https://doi.org/10.3390/microorganisms11081928 - 28 Jul 2023
Cited by 5 | Viewed by 4590
Abstract
Bacillus subtilis DB104, an extracellular protease-deficient derivative of B. subtilis 168, is widely used for recombinant protein expression. An understanding of the changes in gene expression during growth is essential for the commercial use of bacterial strains. Transcriptome and proteome analyses are ideal [...] Read more.
Bacillus subtilis DB104, an extracellular protease-deficient derivative of B. subtilis 168, is widely used for recombinant protein expression. An understanding of the changes in gene expression during growth is essential for the commercial use of bacterial strains. Transcriptome and proteome analyses are ideal methods to study the genomic response of microorganisms. In this study, transcriptome analysis was performed to monitor changes in the gene expression level of B. subtilis DB104 while growing on a complete medium. Kyoto Encyclopedia of Genes and Genomes (KEGG) analysis, K-mean cluster analysis, gene ontology (GO) enrichment analysis, and the function of sigma factors were used to divide 2122 differentially expressed genes (DEGs) into 10 clusters and identified gene functions according to expression patterns. The results of KEGG pathway analysis indicated that ABC transporter is down-regulated during exponential growth and metabolic changes occur at the transition point where sporulation starts. At this point, several stress response genes were also turned on. The genes involved in the lipid catabolic process were up-regulated briefly at 15 h as an outcome of the programmed cell death that postpones sporulation. The results suggest that changes in the gene expression of B. subtilis DB104 were dependent on the initiation of sporulation. However, the expression timing of the spore coat gene was only affected by the relevant sigma factor. This study can help to understand gene expression and regulatory mechanisms in B. subtilis species by providing an overall view of transcriptional changes during the growth of B. subtilis DB104. Full article
(This article belongs to the Special Issue Bacterial Engineering and Metabolism Regulation)
Show Figures

Figure 1

15 pages, 3312 KB  
Article
Isolation, Genomic, and Proteomic Characterization of a Novel Neotropical Strain of Bacillus thuringiensis with Mosquitocidal Activities
by Giselly Batista Alves, Marcelo Leite Dias, Eugenio Eduardo de Oliveira, Gil Rodrigues dos Santos, Bergmann Morais Ribeiro and Raimundo Wagner de Souza Aguiar
Processes 2023, 11(5), 1455; https://doi.org/10.3390/pr11051455 - 11 May 2023
Cited by 5 | Viewed by 2903
Abstract
The combination of genomic and proteomic analyses is a useful tool for the study of novel Bacillus thuringiensis (Bt) strains, as these approaches allow the accurate identification of pesticidal proteins and virulence factors produced. Here, we isolated and evaluated the potential [...] Read more.
The combination of genomic and proteomic analyses is a useful tool for the study of novel Bacillus thuringiensis (Bt) strains, as these approaches allow the accurate identification of pesticidal proteins and virulence factors produced. Here, we isolated and evaluated the potential of a novel Neotropical Bt strain (TOD651) for controlling larvae of Aedes aegypti and Culex quinquefasciatus mosquitoes. Aiming for the full comprehension of the TOD651 larvicidal potential, we further evaluated the whole TOD651 genome and conducted the proteomic analysis of the TOD651 spore–crystal mixtures. Our results showed that Bt TOD651 similarly killed both A. aegypti (0.011 µg/mL) and C. quinquefasciatus (0.023 µg/mL) larvae, exhibiting similar potency to the commercial Bt strain. The genome sequence revealed that Bt TOD651 harbors cry11Aa3, cry10Aa4, cry4Aa4, cry4Ba5, cyt1Aa5, cyt1Ca1, cyt2Ba13, mpp60Aa3, and mpp60Ba3. The proteomic analysis revealed no expression of Mpp60Aa3, while all the other pesticidal proteins were expressed (Cry4Ba5 was more abundant than Cyt1Aa5). The expression of the Mppe showed the major proportions between proteases. The virulent factor neutral protease B and spore coat proteins were also expressed. The expression of relevant pesticidal proteins (e.g., Cry, Cyt, Mpp, and other pathogenic factors), whose actions can occur in a synergic relation, indicates that the biocontrol using Bt TOD651 may contribute to delaying the selection of resistant individuals. Full article
Show Figures

Graphical abstract

15 pages, 1658 KB  
Review
A Review of the Bacterial Phosphoproteomes of Beneficial Microbes
by Sooa Lim
Microorganisms 2023, 11(4), 931; https://doi.org/10.3390/microorganisms11040931 - 3 Apr 2023
Cited by 6 | Viewed by 3126
Abstract
The number and variety of protein post-translational modifications (PTMs) found and characterized in bacteria over the past ten years have increased dramatically. Compared to eukaryotic proteins, most post-translational protein changes in bacteria affect relatively few proteins because the majority of modified proteins exhibit [...] Read more.
The number and variety of protein post-translational modifications (PTMs) found and characterized in bacteria over the past ten years have increased dramatically. Compared to eukaryotic proteins, most post-translational protein changes in bacteria affect relatively few proteins because the majority of modified proteins exhibit substoichiometric modification levels, which makes structural and functional analyses challenging. In addition, the number of modified enzymes in bacterial species differs widely, and degrees of proteome modification depend on environmental conditions. Nevertheless, evidence suggests that protein PTMs play essential roles in various cellular processes, including nitrogen metabolism, protein synthesis and turnover, the cell cycle, dormancy, spore germination, sporulation, persistence, and virulence. Additional investigations on protein post-translational changes will undoubtedly close knowledge gaps in bacterial physiology and create new means of treating infectious diseases. Here, we describe the role of the post-translation phosphorylation of major bacterial proteins and review the progress of research on phosphorylated proteins depending on bacterial species. Full article
(This article belongs to the Special Issue Latest Review Papers in Molecular Microbiology and Immunology 2023)
Show Figures

Figure 1

14 pages, 3758 KB  
Article
Studies on the Proteinaceous Structure Present on the Surface of the Saccharomyces cerevisiae Spore Wall
by Yan Yang, Ganglong Yang, Zi-Jie Li, Yi-Shi Liu, Xiao-Dong Gao and Hideki Nakanishi
J. Fungi 2023, 9(4), 392; https://doi.org/10.3390/jof9040392 - 23 Mar 2023
Cited by 2 | Viewed by 2380
Abstract
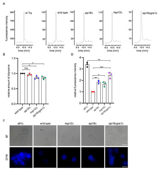
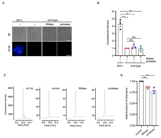
The surface of the Saccharomyces cerevisiae spore wall exhibits a ridged appearance. The outermost layer of the spore wall is believed to be a dityrosine layer, which is primarily composed of a crosslinked dipeptide bisformyl dityrosine. The dityrosine layer is impervious to protease [...] Read more.
The surface of the Saccharomyces cerevisiae spore wall exhibits a ridged appearance. The outermost layer of the spore wall is believed to be a dityrosine layer, which is primarily composed of a crosslinked dipeptide bisformyl dityrosine. The dityrosine layer is impervious to protease digestion; indeed, most of bisformyl dityrosine molecules remain in the spore after protease treatment. However, we find that the ridged structure is removed by protease treatment. Thus, a ridged structure is distinct from the dityrosine layer. By proteomic analysis of the spore wall-bound proteins, we found that hydrophilin proteins, including Sip18, its paralog Gre1, and Hsp12, are present in the spore wall. Mutant spores with defective hydrophilin genes exhibit functional and morphological defects in their spore wall, indicating that hydrophilin proteins are required for the proper organization of the ridged and proteinaceous structure. Previously, we found that RNA fragments were attached to the spore wall in a manner dependent on spore wall-bound proteins. Thus, the ridged structure also accommodates RNA fragments. Spore wall-bound RNA molecules function to protect spores from environmental stresses. Full article
(This article belongs to the Section Fungal Cell Biology, Metabolism and Physiology)
Show Figures

Figure 1

35 pages, 2188 KB  
Review
Mechanisms of Antifungal Properties of Metal Nanoparticles
by Yael N. Slavin and Horacio Bach
Nanomaterials 2022, 12(24), 4470; https://doi.org/10.3390/nano12244470 - 16 Dec 2022
Cited by 107 | Viewed by 11478
Abstract
The appearance of resistant species of fungi to the existent antimycotics is challenging for the scientific community. One emergent technology is the application of nanotechnology to develop novel antifungal agents. Metal nanoparticles (NPs) have shown promising results as an alternative to classical antimycotics. [...] Read more.
The appearance of resistant species of fungi to the existent antimycotics is challenging for the scientific community. One emergent technology is the application of nanotechnology to develop novel antifungal agents. Metal nanoparticles (NPs) have shown promising results as an alternative to classical antimycotics. This review summarizes and discusses the antifungal mechanisms of metal NPs, including combinations with other antimycotics, covering the period from 2005 to 2022. These mechanisms include but are not limited to the generation of toxic oxygen species and their cellular target, the effect of the cell wall damage and the hyphae and spores, and the mechanisms of defense implied by the fungal cell. Lastly, a description of the impact of NPs on the transcriptomic and proteomic profiles is discussed. Full article
(This article belongs to the Special Issue Development of Nanomaterials for Biomedical Applications)
Show Figures

Figure 1

12 pages, 3855 KB  
Article
Time-Resolved Proteomics of Germinating Spores of Bacillus cereus
by Xiaowei Gao, Bhagyashree N. Swarge, Winfried Roseboom, Peter Setlow, Stanley Brul and Gertjan Kramer
Int. J. Mol. Sci. 2022, 23(21), 13614; https://doi.org/10.3390/ijms232113614 - 6 Nov 2022
Cited by 7 | Viewed by 3499
Abstract
Bacillus cereus is a spore-forming human pathogen that is a burden to the food chain. Dormant spores are highly resistant to harsh environmental conditions, but lose resistance after germination. In this study, we investigate the B. cereus spore proteome upon spore germination and [...] Read more.
Bacillus cereus is a spore-forming human pathogen that is a burden to the food chain. Dormant spores are highly resistant to harsh environmental conditions, but lose resistance after germination. In this study, we investigate the B. cereus spore proteome upon spore germination and outgrowth so as to obtain new insights into the molecular mechanisms involved. We used mass spectrometry combined with co-expression network analysis and obtained a unique global proteome view of the germination and outgrowth processes of B. cereus spores by monitoring 2211 protein changeovers. We are the first to examine germination and outgrowth models of B. cereus spores experimentally by studying the dynamics of germinant receptors, other proteins involved in spore germination and resistance, and coat and exosporium proteins. Furthermore, through the co-expression analysis of 1175 proteins identified with high quality data, germination proteome data were clustered into eight modules (termed black, blue, brown, green, red, turquoise, grey, and yellow), whose associated functions and expression profiles were investigated. Germination related proteins were clustered into blue and brown modules, the abundances of which decreased after finishing germination. In the brown and blue we identified 124 proteins that could be vital during germination. These proteins will be very interesting to study in future genetic studies regarding their function in spore revival in B. cereus. Full article
(This article belongs to the Collection Feature Papers in Molecular Genetics and Genomics)
Show Figures

Figure 1

12 pages, 3053 KB  
Article
Changes in the Spore Proteome of Bacillus cereus in Response to Introduction of Plasmids
by Xiaowei Gao, Bhagyashree N. Swarge, Winfried Roseboom, Yan Wang, Henk L. Dekker, Peter Setlow, Stanley Brul and Gertjan Kramer
Microorganisms 2022, 10(9), 1695; https://doi.org/10.3390/microorganisms10091695 - 24 Aug 2022
Cited by 5 | Viewed by 2679
Abstract
Fluorescent fusion proteins were expressed in Bacillus cereus to visualize the germinosome by introducing a plasmid that carries fluorescent fusion proteins of germinant receptor GerR subunits or germinosome scaffold protein GerD. The effects of plasmid insertion and recombinant protein expression on the spore [...] Read more.
Fluorescent fusion proteins were expressed in Bacillus cereus to visualize the germinosome by introducing a plasmid that carries fluorescent fusion proteins of germinant receptor GerR subunits or germinosome scaffold protein GerD. The effects of plasmid insertion and recombinant protein expression on the spore proteome were investigated. Proteomic analysis showed that overexpression of the target proteins had negligible effects on the spore proteome. However, plasmid-bearing spores displayed dramatic abundance changes in spore proteins involved in signaling and metabolism. Our findings indicate that the introduction of a plasmid alone alters the spore protein composition dramatically, with 993 proteins significantly down-regulated and 415 proteins significantly up-regulated among 3323 identified proteins. This shows that empty vector controls are more appropriate to compare proteome changes due to plasmid-encoded genes than is the wild-type strain, when using plasmid-based genetic tools. Therefore, researchers should keep in mind that molecular cloning techniques can alter more than their intended targets in a biological system, and interpret results with this in mind. Full article
(This article belongs to the Special Issue Assembly, Structure, and Germination of Bacterial Spores)
Show Figures

Figure 1

19 pages, 1844 KB  
Article
Prebiotic Isomaltooligosaccharide Provides an Advantageous Fitness to the Probiotic Bacillus subtilis CU1
by Romain Villéger, Emilie Pinault, Karine Vuillier-Devillers, Karine Grenier, Cornelia Landolt, David Ropartz, Vincent Sol, Maria C. Urdaci, Philippe Bressollier and Tan-Sothéa Ouk
Appl. Sci. 2022, 12(13), 6404; https://doi.org/10.3390/app12136404 - 23 Jun 2022
Cited by 9 | Viewed by 4644
Abstract
Bacillus subtilis CU1 is a probiotic strain with beneficial effects on immune health in elderly subjects and diarrhea. Commercialized under spore form, new strategies to improve the germination, fitness and beneficial effects of the probiotic once in the gut have to be explored. [...] Read more.
Bacillus subtilis CU1 is a probiotic strain with beneficial effects on immune health in elderly subjects and diarrhea. Commercialized under spore form, new strategies to improve the germination, fitness and beneficial effects of the probiotic once in the gut have to be explored. For this purpose, functional food ingredients, such as isomaltooligosaccharides (IMOSs), could improve the fitness of Bacillus probiotics. IMOSs are composed of α(1 → 6)- and α(1 → 4)-linked oligosaccharides and are partially indigestible. Dietary IMOSs stimulate beneficial members of intestinal microbiota, but the effect of a combination of IMOSs with probiotics, such as B. subtilis CU1, is unknown. In this study, we evaluate the potential effect of IMOSs in B. subtilis CU1 and identify the metabolic pathways involved. The biochemical analysis of the commercial IMOSs highlights a degree of polymerization (DP) comprised between 1 and 29. The metabolism of IMOSs in CU1 was attributed to an α-glucosidase, secreted in the extracellular compartment one hundred times more than with glucose, and which seems to hydrolyze high DP IMOSs into shorter oligosaccharides (DP1, DP2 and DP3) in the culture medium. Proteomic analysis of CU1 after growth on IMOSs showed a reshaping of B. subtilis CU1 metabolism and functions, associated with a decreased production of lactic acid and acetic acid by two times. Moreover, we show for the first time that IMOSs could improve the germination of a Bacillus probiotic in the presence of bile salts in vitro, with an 8 h reduced lag-time when compared to a glucose substrate. Moreover, bacterial concentration (CFU/mL) was increased by about 1 log in IMOS liquid cultures after 48 h when compared to glucose. In conclusion, the use of IMOSs in association with probiotic B. subtilis CU1 in a synbiotic product could improve the fitness and benefits of the probiotic. Full article
(This article belongs to the Special Issue Microbiota Restoration and Modulation by Functional Products)
Show Figures

Figure 1

18 pages, 4355 KB  
Article
Molecular Mechanisms of Phenylpropane-Synthesis-Related Genes Regulating the Shoot Blight Resistance of Bambusa pervariabilis × Dendrocalamopsis grandis
by Fengying Luo, Peng Yan, Liling Xie, Shuying Li, Tianhui Zhu, Shan Han, Tiantian Lin and Shujiang Li
Int. J. Mol. Sci. 2022, 23(12), 6760; https://doi.org/10.3390/ijms23126760 - 17 Jun 2022
Cited by 15 | Viewed by 2383
Abstract
Bambusa pervariabilis × Dendrocalamopsis grandis shoot blight caused by Arthrinium phaeospermum is a fungal disease that has affected a large area in China in recent years. However, it is not clear which genes are responsible for the disease resistance of B. pervariabilis × [...] Read more.
Bambusa pervariabilis × Dendrocalamopsis grandis shoot blight caused by Arthrinium phaeospermum is a fungal disease that has affected a large area in China in recent years. However, it is not clear which genes are responsible for the disease resistance of B. pervariabilis × D. grandis. Based on the analysis of transcriptome and proteome data, two genes, CCoAOMT2 and CAD5, which may be involved in disease resistance, were screened. Two gene expression-interfering varieties, COF RNAi and CAD RNAi were successfully obtained using RNAi technology. Quantitative real-time fluorescence (qRT-PCR) results showed that CCoAOMT2 gene, CAD5 gene and seven related genes expression was down-regulated in the transformed varieties. After inoculating pathogen spore suspension, the incidence and disease index of cof-RNAi and cad-RNAi transformed plants increased significantly. At the same time, it was found that the content of total lignin and flavonoids in the two transformed varieties were significantly lower than that of the wild-type. The subcellular localization results showed that both CCoAOMT2 and CAD5 were localized in the nucleus and cytoplasm. The above results confirm that the CCoAOMT2 and CAD5 genes are involved in the resistance of B. pervariabilis × D.grandis to shoot blight through regulating the synthesis of lignin and flavonoids. Full article
(This article belongs to the Special Issue Molecular Plant–Fungal Interactions)
Show Figures

Figure 1

15 pages, 1281 KB  
Article
Proteomics Analysis of Zygosaccharomyces mellis in Response to Sugar Stress
by Xiaolan Xu, Yuxuan Zhu, Yujie Li, Wenchao Yang, Hao Zhou and Xinchao Chen
Processes 2022, 10(6), 1193; https://doi.org/10.3390/pr10061193 - 15 Jun 2022
Cited by 2 | Viewed by 2800
Abstract
The high-osmotic-pressure environment of honey is not suitable for the survival of microorganisms, except for osmotic-tolerant fungal and bacterial spores. In this study, shotgun metagenomic sequencing technology was used to identify yeast species present in honey samples. As a result, Zygosaccharomyces spp. yeast, [...] Read more.
The high-osmotic-pressure environment of honey is not suitable for the survival of microorganisms, except for osmotic-tolerant fungal and bacterial spores. In this study, shotgun metagenomic sequencing technology was used to identify yeast species present in honey samples. As a result, Zygosaccharomyces spp. yeast, including Zygosaccharomyces rouxii, Z. mellis and Z. siamensis, were isolated. The intracellular trehalose and glycerin concentrations of yeast, as well as the antioxidant-related CAT, SOD and POD enzyme activities, increased under a high-glucose environment (60%, w/v). To learn more about the osmotic resistance of Z. mellis, iTRAQ-based proteomic technology was used to investigate the related molecular mechanism at the protein level, yielding 522 differentially expressed proteins, of which 303 (58.05%) were upregulated and 219 (41.95%) were downregulated. The iTRAQ data showed that the proteins involved in the pathway of the cell membrane and cell-wall synthesis, as well as those related to trehalose and glycerin degradation, were all downregulated, while the proteins in the respiratory chain and TCA cycle were upregulated. In addition, formate dehydrogenase 1 (FDH1), which is involved in NADH generation, displayed a great difference in response to a high-sugar environment. Furthermore, the engineered Saccharomyces cerevisiae strains BY4741△scFDH1 with a knocked-out FDH1 gene were constructed using the CRISPR/Cas9 method. In addition, the FDH1 from Z. mellis was expressed in BY4741△scFDH1 to construct the mutant strain BY4717zmFDH1. The CAT, SOD and POD enzyme activities, as well as the content of trehalose, glycerin, ATP and NADH, were decreased in BY4741△scFDH1. However, those were all increased in BY4717zmFDH1. This study revealed that Z. mellis could increase the contents of trehalose and glycerin and promote energy metabolism to improve hypertonic tolerance. In addition, FDH1 had a significant effect on yeast hypertonic tolerance. Full article
(This article belongs to the Section Biological Processes and Systems)
Show Figures

Figure 1

19 pages, 4341 KB  
Article
Proteomic Response of Bacillus subtilis Spores under High Pressure Combined with Moderate Temperature and Random Peptide Mixture LK Treatment
by Yaru Pang, Ruobin Wu, Tianlin Cui, Zequn Zhang, Li Dong, Fang Chen and Xiaosong Hu
Foods 2022, 11(8), 1123; https://doi.org/10.3390/foods11081123 - 13 Apr 2022
Cited by 10 | Viewed by 3443
Abstract
In this study, a method of Bacillus subtilis spore inactivation under high pressure (P, 200 MPa) combined with moderate temperature (T, 80 °C) and the addition of antimicrobial peptide LK (102 μg/mL) was investigated. Spores presented cortex hydrolysis and inner membrane (IM) [...] Read more.
In this study, a method of Bacillus subtilis spore inactivation under high pressure (P, 200 MPa) combined with moderate temperature (T, 80 °C) and the addition of antimicrobial peptide LK (102 μg/mL) was investigated. Spores presented cortex hydrolysis and inner membrane (IM) damage with an 8.16 log reduction in response to treatment with PT-LK, as observed by phase-contrast and inverted fluorescence microscopy and flow cytometry (FCM) analysis. Furthermore, a tandem mass tag (TMT) quantitative proteomics approach was utilized because Liquid chromatography-tandem mass spectrometry (LC–MS/MS) analysis data were used. After treatment with PT-LK, 17,017 polypeptides and 3166 proteins were detected from B. subtilis spores. Among them, 78 proteins showed significant differences in abundance between the PT-LK-treated and control groups, with 49 proteins being upregulated and 29 proteins being downregulated in the PT-LK-treated group. Genetic information processing, metabolism, cellular process, and environmental information processing were the main mechanisms of PT-LK-mediated spore inactivation. Full article
(This article belongs to the Topic Food Processing and Preservation)
Show Figures

Figure 1

Back to TopTop