Sign in to use this feature.

Years

Between: -

Subjects

remove_circle_outline
remove_circle_outline
remove_circle_outline
remove_circle_outline
remove_circle_outline

Journals

Article Types

Countries / Regions

Search Results (43)

Search Parameters:
Keywords = sphere-forming assay

Order results
Result details
Results per page
Select all
Export citation of selected articles as:
17 pages, 9440 KB  
Article
Gedunin Impacts Pancreatic Cancer Stem Cells Through the Sonic Hedgehog Signaling Pathway
by Karla Perez, Sheryl Rodriguez, Jose Barragan, Poornimadevi Narayanan, Alberto Ruiseco, Preetha Rajkumar, Nallely Ramirez, Victor Vasquez, Rajkumar Lakshmanaswamy and Ramadevi Subramani
Pharmaceuticals 2026, 19(1), 19; https://doi.org/10.3390/ph19010019 - 22 Dec 2025
Viewed by 403
Abstract
Background/Objectives: Pancreatic ductal adenocarcinoma (PDAC) is a highly aggressive cancer with a high rate of recurrence and a dismal prognosis. Studies have shown that pancreatic cancer stem cells (PCSCs) are a subpopulation that contributes to tumor progression, resistance to therapeutics, and metastasis, making [...] Read more.
Background/Objectives: Pancreatic ductal adenocarcinoma (PDAC) is a highly aggressive cancer with a high rate of recurrence and a dismal prognosis. Studies have shown that pancreatic cancer stem cells (PCSCs) are a subpopulation that contributes to tumor progression, resistance to therapeutics, and metastasis, making them a key subpopulation to target for treatment. Gedunin (GD), a natural compound derived from Azadirachta indica (neem), has shown anticancer properties in pancreatic cancer cells, but its effects on PCSCs remains unclear. This study evaluated the effects of GD in pancreatic cancer stem cells, highlighting its impacts on tumor growth and progression and focusing on its impact on the sonic hedgehog (Shh) signaling pathway. Methods: Functional assays were performed to assess the effect of GD on the sphere-forming ability, colony formation, and self-renewal of PCSCs. Athymic mice xenograft models were utilized to evaluate the tumor suppression effect of GD in vivo. Furthermore, the anticancer effect of GD on PCSCs was assessed using both in vitro and in vivo limiting dilution assay. GD-induced changes in Shh signaling and key stem cell marker expressions in PCSCs were evaluated. Results: GD effectively inhibited tumor growth in xenograft models and reduced the percentage of PCSCs. GD was effective in decreasing PCSCs’ proliferative, self-renewal, and colony-forming capacity. GD decreased the protein expression levels of key Shh signaling markers Gli1 and Shh, stem cell markers SOX2, Nanog, and Oct4, metastasis-related proteins MMP-2, MMP-3, and MMP-9, and EMT markers Tgf1, Slug, Snail, and Twist in both PDAC cells and PCSCs. We demonstrated a significant decrease in the spheroid formation and self-renewal capacity of the (ALDH+) PCSC population following GD treatment in HPAC cells, indicating its potential antagonistic effects on PCSCs. GD was highly effective in reducing tumor volume, stemness, and metastasis in both early and late chemotherapy. In vivo limiting dilution assay using CD133+/LGR5+ PCSC xenografts demonstrated that GD reduces tumor growth, metastasis, and stemness associated with PCSCs by downregulating the expression of Shh and Gli1. GD treatment also reduced micrometastatic lesions in the lung, liver, and brain, as identified using H&E staining. Conclusions: The findings highlight GD’s potential as a promising therapeutic candidate for PDAC, with the ability to target both bulk tumor cells and PCSCs. By simultaneously suppressing tumor growth, stemness, and metastatic spread, GD may contribute to more effective treatment strategies and improved patient outcomes. Full article
(This article belongs to the Special Issue Anticancer Compounds in Medicinal Plants—4th Edition)
Show Figures

Graphical abstract

23 pages, 3255 KB  
Article
Dehydroascorbic Acid Induces Cell Death in Sarcoma Stem Cells Under bFGF-Mediated Stemness-Supporting Conditions
by Maja Ledinski, Katarina Caput Mihalić, Marijana Šimić Jovičić, Karla Ostojić, Zara Škibola, Robert Kolundžić and Inga Urlić
Antioxidants 2025, 14(11), 1376; https://doi.org/10.3390/antiox14111376 - 19 Nov 2025
Viewed by 787
Abstract
The resilience of sarcomas, tumors characterized by resistance to therapy and high metastatic potential, is largely driven by the unique characteristics of a small population known as cancer stem cells (CSC). Although ascorbic acid (AA) and its oxidized form, dehydroascorbic acid (DHA), have [...] Read more.
The resilience of sarcomas, tumors characterized by resistance to therapy and high metastatic potential, is largely driven by the unique characteristics of a small population known as cancer stem cells (CSC). Although ascorbic acid (AA) and its oxidized form, dehydroascorbic acid (DHA), have shown potential for selectively targeting cancer cells, their effects on sarcoma CSCs remain insufficiently explored. Still, recent research indicates that AA can affect the specific characteristics of CSC and lead to their cytotoxicity. To investigate the sensitivity of sarcoma CSCs to ascorbate, CSCs were isolated from six sarcoma patient-derived samples using a sphere assay, and their stem identity was evaluated through gene expression profiling and dye-efflux assays. Cytotoxicity testing of AA and DHA showed that DHA has a selective cytotoxic effect on cancer stem cells. The presence of basic fibroblast growth factor (bFGF), which is commonly used to support the self-renewal of CSCs, had an influence on the cytotoxic effect of DHA. To evaluate the difference in the effect of AA and DHA, a seven-day treatment of CSCs with these forms of ascorbate was performed. The gene expression analysis revealed that DHA in the presence of bFGF had a stronger impact on response to oxidative stress and cellular metabolism. Also, investigation of somatic mutations of oncogenes and tumor suppressors revealed that in liposarcoma and rhabdomyosarcoma, there are mutations that induce proliferative signals. These proliferative signals, joined with bFGF in the presence of DHA, do not lead to proliferation but instead cause cell death. Full article
(This article belongs to the Section Health Outcomes of Antioxidants and Oxidative Stress)
Show Figures

Graphical abstract

16 pages, 4730 KB  
Article
Carbon and Silica Supports Enhance the Durability and Catalytic Performance of Cobalt Oxides Derived from Cobalt Benzene-1,3,5-Tricarboxylate Complex
by Hassan H. Hammud, Waleed A. Aljamhi, Kawther AlAbdullah, Muhammad Humayun and Ihab Shawish
Catalysts 2025, 15(9), 881; https://doi.org/10.3390/catal15090881 - 13 Sep 2025
Viewed by 787
Abstract
Addressing the urgent need for robust and sustainable catalysts to detoxify nitroaromatic pollutants, this study introduces a novel approach for synthesizing cobalt oxide nanocomposites via pyrolysis of cobalt benzene-1,3,5-tricarboxylate. By integrating porous carbon (PC) and nano silica (NS) supports with Co3O [...] Read more.
Addressing the urgent need for robust and sustainable catalysts to detoxify nitroaromatic pollutants, this study introduces a novel approach for synthesizing cobalt oxide nanocomposites via pyrolysis of cobalt benzene-1,3,5-tricarboxylate. By integrating porous carbon (PC) and nano silica (NS) supports with Co3O4 to form (Co3O4/PC) and (Co3O4/NS), we achieved precise morphological control, as evidenced by SEM and TEM analysis. SEM revealed 80–500 nm Co3O4 microspheres, 300 nm Co3O4/PC microfibers, and 2–5 µm Co3O4/NS spheres composed of 100 nm nanospheres. TEM further confirmed the presence of ~15 nm nanoparticles. Additionally, FTIR spectra exhibited characteristic Co–O bands at 550 and 650 cm−1, while UV–Vis absorption bands appeared in the range of 450–550 nm, confirming the formation of cobalt oxide structures. Catalytic assays toward p-nitrophenol reduction revealed exceptional kinetics (k = 0.459, 0.405, and 0.384 min−1) and high turnover numbers (TON = 5.1, 6.7, and 6.3 mg 4-NP reduced per mg of catalyst), outperforming most of the recently reported systems. Notably, both supported catalysts retained over 95% activity after two regeneration cycles. These findings not only fill a gap in the development of efficient, regenerable cobalt-based catalysts, but also pave the way for practical applications in environmental remediation. Full article
(This article belongs to the Special Issue Environmental Catalysis and Nanomaterials for Water Pollution Control)
Show Figures

Figure 1

21 pages, 16819 KB  
Article
LncRNA TSPEAR-AS2 Maintains the Stemness of Gastric Cancer Stem Cells by Regulating the miR-15a-5p/CCND1 Axis
by Qiong Li, Yanan Wang, Liyang Chen, Yan Shen, Shijiao Zhang, Dengyuan Yue and Xiaowei Chen
Biomolecules 2025, 15(9), 1227; https://doi.org/10.3390/biom15091227 - 26 Aug 2025
Cited by 1 | Viewed by 1162
Abstract
Cancer stem cells (CSCs), a subpopulation of tumor cells endowed with self-renewal capacity, drive cancer initiation and progression. While long non-coding RNAs (lncRNAs) are increasingly recognized as critical regulators of CSC stemness, their specific roles in gastric cancer stem cells (GCSCs) remain poorly [...] Read more.
Cancer stem cells (CSCs), a subpopulation of tumor cells endowed with self-renewal capacity, drive cancer initiation and progression. While long non-coding RNAs (lncRNAs) are increasingly recognized as critical regulators of CSC stemness, their specific roles in gastric cancer stem cells (GCSCs) remain poorly understood. This study investigates the functional significance of lncRNA TSPEAR-AS2 in modulating GCSC properties and uncovers its underlying molecular mechanisms. Through integrated whole-transcriptome sequencing, bioinformatics analysis, and validation in 48 paired gastric cancer tissues and adjacent normal tissues, TSPEAR-AS2 was identified as a differentially expressed lncRNA upregulated in both GCSCs and tumor samples. Functional experiments revealed that TSPEAR-AS2 overexpression significantly enhanced GCSC sphere-forming ability, proliferation, cell cycle progression, epithelial–mesenchymal transition (EMT), and expression of stemness markers (CD54, CD44, OCT4, NANOG, and SOX2) while suppressing apoptosis. Conversely, TSPEAR-AS2 knockdown attenuated these malignant phenotypes. In vivo tumorigenicity assays in nude mice further confirmed that TSPEAR-AS2 promotes tumor growth, with overexpression accelerating and knockdown inhibiting tumor formation. Mechanistically, bioinformatics predictions and dual-luciferase reporter assays established TSPEAR-AS2 as a competing endogenous RNA (ceRNA) that sponges miR-15a-5p, thereby derepressing the miR-15a-5p target gene CCND1. Rescue experiments demonstrated that overexpression of miR-15a-5p phenocopied TSPEAR-AS2 knockdown, reducing GCSC stemness, while miR-15a-5p inhibition rescued the effects of TSPEAR-AS2 suppression. Collectively, these findings reveal a novel TSPEAR-AS2/miR-15a-5p/CCND1 regulatory axis that sustains GCSC stemness and tumorigenicity. These results highlight TSPEAR-AS2 as a potential therapeutic target for eradicating gastric cancer stem cells and improving clinical outcomes. Full article
(This article belongs to the Section Molecular Genetics)
Show Figures

Figure 1

18 pages, 5811 KB  
Article
Investigating the Effects of ONC206 Alone and in Combination with Cisplatin on Ovarian Cancer Cell Models
by Sara Mikhael, Rona Fayyad, Leen Abi Harfouch, Varun Vijay Prabhu, Hisham F. Bahmad, Wassim Abou-Kheir and Georges Daoud
Curr. Issues Mol. Biol. 2025, 47(6), 451; https://doi.org/10.3390/cimb47060451 - 12 Jun 2025
Cited by 1 | Viewed by 1593
Abstract
Ovarian cancer (OC) is the most lethal gynecologic malignancy worldwide, with high rates of disease relapse posing a significant therapeutic challenge. Consequently, there is an urgent need to develop novel treatments for OC. This study aims to evaluate the effects of the novel [...] Read more.
Ovarian cancer (OC) is the most lethal gynecologic malignancy worldwide, with high rates of disease relapse posing a significant therapeutic challenge. Consequently, there is an urgent need to develop novel treatments for OC. This study aims to evaluate the effects of the novel imipridone, ONC206, both as a monotherapy and in combination with the standard of care chemotherapy drug, cisplatin (CDDP), on human OC cell lines. In order to study the effect of ONC206 and CDDP on ovarian cancer, two cell lines, OVCAR-420 and SKOV-3, were used in this study. Cell proliferation was assessed using MTT assay while cell viability was evaluated using the trypan blue exclusion assay. Cell migration was examined using the wound healing assay. To investigate the effects of both treatments, alone or in combination on the stem-cell-like population of OC cells, the sphere-forming assay was employed. Our results revealed that ONC206, alone or in combination with CDDP, exerts a potent anti-proliferative effect on both OVCAR-420 and SKOV-3 cells, as shown in the MTT and trypan blue exclusion assays. Interestingly, a synergistic effect was observed when ONC206 was combined with CDDP, enhancing the overall anti-cancer efficacy. Additionally, ONC206 alone or in combination with CDDP inhibited the migratory ability of the ovarian cancer cells. Furthermore, the activity of ovarian cancer stem cells was inhibited when cells were treated with ONC206 alone or in combination with CDDP, as shown in the significant decrease in both the size and the sphere-forming ability of ovarian cancer stem cells in the 3D culture model. Our results highly suggest the potential of imipridones as a new class of therapeutics in ovarian cancer management. Among these, ONC206 shows nanomolar potency, highlighting its potential as a standalone therapy or in combination with existing treatment regimens. Full article
Show Figures

Figure 1

19 pages, 5703 KB  
Article
Establishment and Molecular Characterization of a Human Stem Cell Line from a Primary Cell Culture Obtained from an Ectopic Calcified Lesion of a Tumoral Calcinosis Patient Carrying a Novel GALNT3 Mutation
by Simone Donati, Gaia Palmini, Cinzia Aurilia, Irene Falsetti, Francesca Marini, Gianna Galli, Roberto Zonefrati, Teresa Iantomasi, Lorenzo Margheriti, Alessandro Franchi, Giovanni Beltrami, Laura Masi, Arcangelo Moro and Maria Luisa Brandi
Genes 2025, 16(3), 263; https://doi.org/10.3390/genes16030263 - 24 Feb 2025
Viewed by 1113
Abstract
Background/Objectives: Tumoral calcinosis (TC) is an extremely rare inherited disease characterized by multilobulated, dense ectopic calcified masses, usually in the periarticular soft tissue regions. In a previous study, we isolated a primary cell line from an ectopic lesion of a TC patient carrying [...] Read more.
Background/Objectives: Tumoral calcinosis (TC) is an extremely rare inherited disease characterized by multilobulated, dense ectopic calcified masses, usually in the periarticular soft tissue regions. In a previous study, we isolated a primary cell line from an ectopic lesion of a TC patient carrying a previously undescribed GALNT3 mutation. Here, we researched whether a stem cell (SC) subpopulation, which may play a critical role in TC progression, could be present within these lesions. Methods: A putative SC subpopulation was initially isolated by the sphere assay (marked as TC1-SC line) and characterized for its stem-like phenotype through several cellular and molecular assays, including colony forming unit assay, immunofluorescence staining for mesenchymal SC (MSC) markers, gene expression analyses for embryonic SC (ESC) marker genes, and multidifferentiation capacity. In addition, a preliminary expression pattern of osteogenesis-related pathways miRNAs and genes were assessed in the TC1-SC by quantitative Real-Time PCR (qPCR). Results: These cells were capable of differentiating into both the adipogenic and the osteogenic lineages. Moreover, they showed the presence of the MSC and ESC markers, confirmed respectively by using immunofluorescence and qualitative reverse transcriptase PCR (RT-PCR), and a good rate of clonogenic capacity. Finally, qPCR data revealed a signature of miRNAs (i.e., miR-21, miR-23a-3p, miR-26a, miR-27a-3p, miR-27b-3p, and miR-29b-3p) and osteogenic marker genes (i.e., ALP, RUNX2, COLIA1, OPG, OCN, and CCN2) characteristic for the established TC1-SC line. Conclusions: The establishment of this in vitro cell model system could advance the understanding of mechanisms underlying TC pathogenesis, thereby paving the way for the discovery of new diagnostic and novel gene-targeted therapeutic approaches for TC. Full article
(This article belongs to the Special Issue MicroRNA in Cancers)
Show Figures

Figure 1

15 pages, 2958 KB  
Article
Facile One-Pot Preparation of Self-Assembled Hyaluronate/Doxorubicin Nanoaggregates for Cancer Therapy
by Yong Geun Lim, Hyung Geun Park and Kyeongsoon Park
Biomimetics 2025, 10(2), 91; https://doi.org/10.3390/biomimetics10020091 - 6 Feb 2025
Cited by 2 | Viewed by 2005
Abstract
Hyaluronic acid (HA)-based delivery systems for doxorubicin (DOX) have been developed to selectively target cancer cells and enhance their therapeutic effects while reducing systemic side effects. However, conventional methods for preparing HA-based drug delivery systems are often limited by multistep synthetic processes, time-consuming [...] Read more.
Hyaluronic acid (HA)-based delivery systems for doxorubicin (DOX) have been developed to selectively target cancer cells and enhance their therapeutic effects while reducing systemic side effects. However, conventional methods for preparing HA-based drug delivery systems are often limited by multistep synthetic processes, time-consuming purification, and the use of crosslinkers or surfactants, which can cause undesired toxicities. To resolve these issues, we developed a facile one-pot method to prepare self-assembled sodium hyaluronate/doxorubicin (HA/DOX) nanoaggregates by mixing HA and DOX. The self-assembled HA/DOX nanoaggregates were formed via cation–π interactions between the aromatic moiety of DOX and Na+ ions in HA as well as electrostatic interactions between HA and DOX. The optimized HA/DOX nanoaggregates with a [DOX]/[HA] molar ratio of 5 had an average particle size of approximately 250 nm and a sphere-like shape. In vitro studies revealed that HA/DOX nanoaggregates effectively targeted CD44-overexpressing cancer cells, selectively delivering DOX into the cell nuclei more efficiently than free DOX and resulting in enhanced cytotoxic effects. Annexin V and transferase dUTP nick-end labeling assays confirmed that HA/DOX nanoaggregates induced apoptosis via DNA fragmentation more effectively than free DOX. Full article
Show Figures

Figure 1

13 pages, 6106 KB  
Article
Non-Immune-Mediated, p27-Associated, Growth Inhibition of Glioblastoma by Class-II-Transactivator (CIITA)
by A Katherine Tan, Aurelie Henry, Nicolas Goffart, Christophe Poulet, Jacqueline A. Sluijs, Elly M. Hol, Vincent Bours and Pierre A. Robe
Cells 2024, 13(22), 1883; https://doi.org/10.3390/cells13221883 - 14 Nov 2024
Viewed by 1884
Abstract
Background: Previous works have shown that the expression of Class-II-Transactivator (CIITA) in tumor cells reduces the growth of glioblastoma (GB) in animal models, but immune effects cannot solely explain this. Here, we searched for immune-independent effects of CIITA on the proliferation of GB. [...] Read more.
Background: Previous works have shown that the expression of Class-II-Transactivator (CIITA) in tumor cells reduces the growth of glioblastoma (GB) in animal models, but immune effects cannot solely explain this. Here, we searched for immune-independent effects of CIITA on the proliferation of GB. Methods: Murine GL261 and human U87, GM2 and GM3 malignant glioma cells were transfected with CIITA. NSG (immunodeficient) and nude (athymic) mice were injected in the striatum with GL261-wildtype (-WT) and -CIITA, and tumor growth was assessed by immunohistology and luminescence reporter genes. Clonogenic, sphere-formation, and 3D Matrigel-based in vitro growth assays were performed to compare the growth of WT versus CIITA-expressing murine and human cells. Bulk RNA sequencing and RT2 qRT-PCR profiler arrays were performed on these four cell lines to assess RNA expression changes following CIITA transfection. Western blot analysis on several proliferation-associated proteins was performed. Results: The intracerebral growth of murine GL261-CIITA cells was drastically reduced both in immunodeficient and athymic mice. Tumor growth was reduced in vitro in three of the four cell types. RNA sequencing and RT2 profiler array experiments revealed a modulation of gene expression in the PI3-Akt, MAPK- and cell-cycle regulation pathways following CIITA overexpression. Western blot analysis showed an upregulation of p27 in the growth-inhibited cells following this treatment. PDGFR-beta was downregulated in all cells. We did not find consistent regulation of other proteins involved in GB proliferation. Conclusions: Proliferation is drastically reduced by CIITA in GB, both in vivo and in vitro, notably in association with p27-mediated inhibition of cell-cycle pathways. Full article
(This article belongs to the Special Issue Pathophysiology of Central Nervous System Tumors)
Show Figures

Figure 1

19 pages, 3062 KB  
Article
Fibroblasts Promote Resistance to KRAS Silencing in Colorectal Cancer Cells
by Susana Mendonça Oliveira, Patrícia Dias Carvalho, André Serra-Roma, Patrícia Oliveira, Andreia Ribeiro, Joana Carvalho, Flávia Martins, Ana Luísa Machado, Maria José Oliveira and Sérgia Velho
Cancers 2024, 16(14), 2595; https://doi.org/10.3390/cancers16142595 - 20 Jul 2024
Cited by 2 | Viewed by 3462
Abstract
Colorectal cancer (CRC) responses to KRAS-targeted inhibition have been limited due to low response rates, the mechanisms of which remain unknown. Herein, we explored the cancer-associated fibroblasts (CAFs) secretome as a mediator of resistance to KRAS silencing. CRC cell lines HCT15, HCT116, and [...] Read more.
Colorectal cancer (CRC) responses to KRAS-targeted inhibition have been limited due to low response rates, the mechanisms of which remain unknown. Herein, we explored the cancer-associated fibroblasts (CAFs) secretome as a mediator of resistance to KRAS silencing. CRC cell lines HCT15, HCT116, and SW480 were cultured either in recommended media or in conditioned media from a normal colon fibroblast cell line (CCD-18Co) activated with rhTGF-β1 to induce a CAF-like phenotype. The expression of membrane stem cell markers was analyzed by flow cytometry. Stem cell potential was evaluated by a sphere formation assay. RNAseq was performed in KRAS-silenced HCT116 colonospheres treated with either control media or conditioned media from CAFs. Our results demonstrated that KRAS-silencing up-regulated CD24 and down-regulated CD49f and CD104 in the three cell lines, leading to a reduction in sphere-forming efficiency. However, CAF-secreted factors restored stem cell marker expression and increased stemness. RNA sequencing showed that CAF-secreted factors up-regulated genes associated with pro-tumorigenic pathways in KRAS-silenced cells, including KRAS, TGFβ, NOTCH, WNT, MYC, cell cycle progression and exit from quiescence, epithelial-mesenchymal transition, and immune regulation. Overall, our results suggest that resistance to KRAS-targeted inhibition might derive not only from cell-intrinsic causes but also from external elements, such as fibroblast-secreted factors. Full article
(This article belongs to the Special Issue RAS Signaling Pathway in Cancer Therapy)
Show Figures

Graphical abstract

27 pages, 9280 KB  
Article
KR158 Spheres Harboring Slow-Cycling Cells Recapitulate High-Grade Glioma Features in an Immunocompetent System
by Avirup Chakraborty, Changlin Yang, Jesse L. Kresak, Aryeh J. Silver, Diana Feier, Guimei Tian, Michael Andrews, Olusegun O. Sobanjo, Ethan D. Hodge, Mia K. Engelbart, Jianping Huang, Jeffrey K. Harrison, Matthew R. Sarkisian, Duane A. Mitchell and Loic P. Deleyrolle
Cells 2024, 13(11), 938; https://doi.org/10.3390/cells13110938 - 29 May 2024
Cited by 1 | Viewed by 3286
Abstract
Glioblastoma (GBM) poses a significant challenge in clinical oncology due to its aggressive nature, heterogeneity, and resistance to therapies. Cancer stem cells (CSCs) play a critical role in GBM, particularly in treatment resistance and tumor relapse, emphasizing the need to comprehend the mechanisms [...] Read more.
Glioblastoma (GBM) poses a significant challenge in clinical oncology due to its aggressive nature, heterogeneity, and resistance to therapies. Cancer stem cells (CSCs) play a critical role in GBM, particularly in treatment resistance and tumor relapse, emphasizing the need to comprehend the mechanisms regulating these cells. Also, their multifaceted contributions to the tumor microenvironment (TME) underline their significance, driven by their unique properties. This study aimed to characterize glioblastoma stem cells (GSCs), specifically slow-cycling cells (SCCs), in an immunocompetent murine GBM model to explore their similarities with their human counterparts. Using the KR158 mouse model, we confirmed that SCCs isolated from this model exhibited key traits and functional properties akin to human SCCs. KR158 murine SCCs, expanded in the gliomasphere assay, demonstrated sphere forming ability, self-renewing capacity, positive tumorigenicity, enhanced stemness and resistance to chemotherapy. Together, our findings validate the KR158 murine model as a framework to investigate GSCs and SCCs in GBM pathology, and explore specifically the SCC–immune system communications, understand their role in disease progression, and evaluate the effect of therapeutic strategies targeting these specific connections. Full article
(This article belongs to the Special Issue The Pivotal Role of Tumor Stem Cells in Glioblastoma)
Show Figures

Graphical abstract

17 pages, 6766 KB  
Article
Pepsinogen C Interacts with IQGAP1 to Inhibit the Metastasis of Gastric Cancer Cells by Suppressing Rho-GTPase Pathway
by Hanxi Ding, Yingnan Liu, Xiaodong Lu, Aoran Liu, Qian Xu and Yuan Yuan
Cancers 2024, 16(10), 1796; https://doi.org/10.3390/cancers16101796 - 8 May 2024
Cited by 1 | Viewed by 2144
Abstract
Aim: This study systematically explored the biological effects and mechanisms of PGC on gastric cancer (GC) cells in vitro and in vivo. Method: The critical biological roles of PGC in GC were assessed via EdU staining, Hoechst staining, flow cytometry, mouse models, CCK-8, [...] Read more.
Aim: This study systematically explored the biological effects and mechanisms of PGC on gastric cancer (GC) cells in vitro and in vivo. Method: The critical biological roles of PGC in GC were assessed via EdU staining, Hoechst staining, flow cytometry, mouse models, CCK-8, wound healing, transwell, and sphere-forming assays. The interaction study with IQ-domain GTPase-activating protein 1 (IQGAP1) was used by Liquid chromatography-mass spectrometry co-immunoprecipitation, immunofluorescence staining, CHX-chase assay, MG132 assay, and qRT-PCR. Results: PGC inhibited the proliferation, viability, epithelial–mesenchymal transition, migration, invasion, and stemness of GC cells and promoted GC cell differentiation. PGC suppressed subcutaneous tumor growth and peritoneal dissemination in vivo. The interaction study found PGC inhibits GC cell migration and invasion by downregulating IQGAP1 protein and IQGAP1-mediated Rho-GTPase signaling suppression. In addition, PGC disrupts the stability of the IQGAP1 protein, promoting its degradation and significantly shortening its half-life. Moreover, the expression levels of PGC and IQGAP1 in GC tissues were significantly negatively correlated. Conclusion: PGC may act as a tumor suppressor in the development and metastasis of GC. PGC can downregulate its interacting protein IQGAP1 and inhibit the Rho-GTPase pathway, thereby participating in the inhibition of GC cell migration and invasion. Full article
(This article belongs to the Section Molecular Cancer Biology)
Show Figures

Figure 1

17 pages, 3023 KB  
Article
SPTBN1 Mediates the Cytoplasmic Constraint of PTTG1, Impairing Its Oncogenic Activity in Human Seminoma
by Emanuela Teveroni, Fiorella Di Nicuolo, Edoardo Vergani, Alessandro Oliva, Emanuele Pierpaolo Vodola, Giada Bianchetti, Giuseppe Maulucci, Marco De Spirito, Tonia Cenci, Francesco Pierconti, Gaetano Gulino, Federica Iavarone, Andrea Urbani, Domenico Milardi, Alfredo Pontecorvi and Francesca Mancini
Int. J. Mol. Sci. 2023, 24(23), 16891; https://doi.org/10.3390/ijms242316891 - 29 Nov 2023
Cited by 4 | Viewed by 2030
Abstract
Seminoma is the most common testicular cancer. Pituitary tumor-transforming gene 1 (PTTG1) is a securin showing oncogenic activity in several tumors. We previously demonstrated that nuclear PTTG1 promotes seminoma tumor invasion through its transcriptional activity on matrix metalloproteinase 2 (MMP-2) and [...] Read more.
Seminoma is the most common testicular cancer. Pituitary tumor-transforming gene 1 (PTTG1) is a securin showing oncogenic activity in several tumors. We previously demonstrated that nuclear PTTG1 promotes seminoma tumor invasion through its transcriptional activity on matrix metalloproteinase 2 (MMP-2) and E-cadherin (CDH1). We wondered if specific interactors could affect its subcellular distribution. To this aim, we investigated the PTTG1 interactome in seminoma cell lines showing different PTTG1 nuclear levels correlated with invasive properties. A proteomic approach upon PTTG1 immunoprecipitation uncovered new specific securin interactors. Western blot, confocal microscopy, cytoplasmic/nuclear fractionation, sphere-forming assay, and Atlas database interrogation were performed to validate the proteomic results and to investigate the interplay between PTTG1 and newly uncovered partners. We observed that spectrin beta-chain (SPTBN1) and PTTG1 were cofactors, with SPTBN1 anchoring the securin in the cytoplasm. SPTBN1 downregulation determined PTTG1 nuclear translocation, promoting its invasive capability. Moreover, a PTTG1 deletion mutant lacking SPTBN1 binding was strongly localized in the nucleus. The Atlas database revealed that seminomas that contained higher nuclear PTTG1 levels showed significantly lower SPTBN1 levels in comparison to non-seminomas. In human seminoma specimens, we found a strong PTTG1/SPTBN1 colocalization that decreases in areas with nuclear PTTG1 distribution. Overall, these results suggest that SPTBN1, along with PTTG1, is a potential prognostic factor useful in the clinical management of seminoma. Full article
(This article belongs to the Special Issue Molecular Biology of Testicular Germ Cell Tumours)
Show Figures

Figure 1

15 pages, 6713 KB  
Article
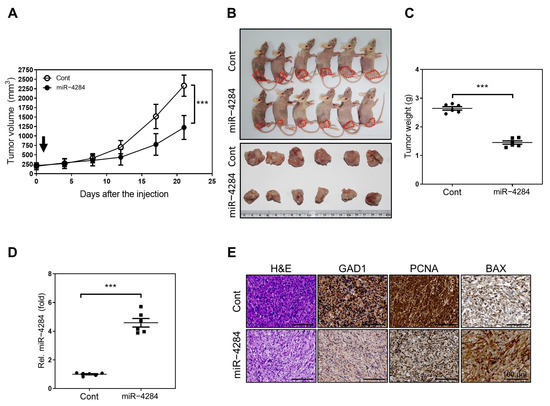
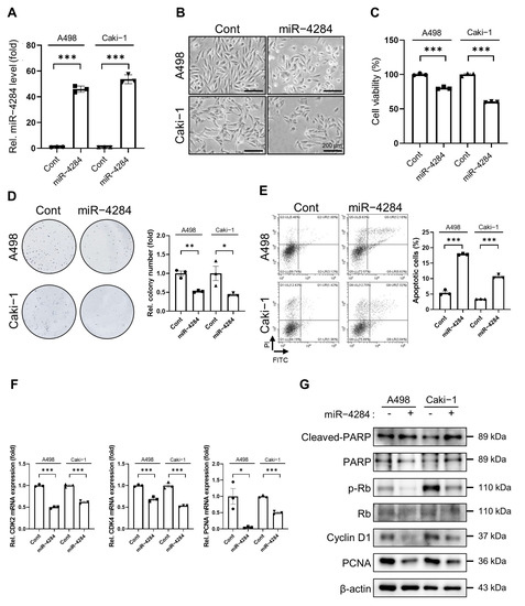
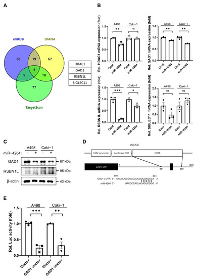
miR-4284 Functions as a Tumor Suppressor in Renal Cell Carcinoma Cells by Targeting Glutamate Decarboxylase 1
by Sujin Choi, Kyeongmi Kim, Hyunjeong Yeo, Gyurim Lee, Isaac Kim, Jisu Oh, Hyun-Ju An and Soonchul Lee
Cancers 2023, 15(15), 3888; https://doi.org/10.3390/cancers15153888 - 30 Jul 2023
Cited by 4 | Viewed by 2491
Abstract
MicroRNAs (miRNAs) play a crucial role as oncogenic or tumor suppressors in the pathogenesis and progression of tumors. However, few studies have investigated the exact role of miR-4284 in renal cell carcinoma (RCC). We aimed to investigate the role of miR-4284 as a [...] Read more.
MicroRNAs (miRNAs) play a crucial role as oncogenic or tumor suppressors in the pathogenesis and progression of tumors. However, few studies have investigated the exact role of miR-4284 in renal cell carcinoma (RCC). We aimed to investigate the role of miR-4284 as a tumor suppressor in renal cancer cell lines. A498 and Caki-1 were transfected with miR-4284. The Cell Counting Kit-8, colony formation, apoptosis assays, and quantitative reverse transcription–polymerase chain reaction were used to evaluate tumor growth-inhibiting functions. The wound-healing, transwell, and sphere-formation assays were conducted to investigate tumorigenic characteristics. The potential target genes of miR-4284 were predicted and experimentally verified. A xenograft experiment was performed to estimate the tumor-growth-suppressive function of miR-4284. miR-4284 overexpression suppressed proliferation, induced apoptosis, and suppressed tumorigenic features of renal cancer cells. Glutamate decarboxylase 1 (GAD1) was directly targeted by miR-4284. A xenograft mouse model injected with Caki-1 cells transfected with miR-4284 showed significantly decreased tumor growth rate and volume. miR-4284 affected tumor growth, metastasis, and apoptosis of renal cancer cells in vitro and in vivo. These findings highlight the potential of miR-4284 as a target for anticancer miRNA therapeutics in RCC. Full article
Show Figures

Figure 1

15 pages, 4195 KB  
Article
5-Aminolevrinic Acid Exhibits Dual Effects on Stemness in Human Sarcoma Cell Lines under Dark Conditions
by Shohei Horii, Shiori Mori, Ruiko Ogata, Shota Nukaga, Ryoichi Nishida, Shingo Kishi, Rika Sasaki, Ayaka Ikemoto, Takuya Owari, Fumisato Maesaka, Kanya Honoki, Makito Miyake, Yasuhito Tanaka, Kiyohide Fujimoto, Rina Fujiwara-Tani and Hiroki Kuniyasu
Int. J. Mol. Sci. 2023, 24(7), 6189; https://doi.org/10.3390/ijms24076189 - 24 Mar 2023
Cited by 4 | Viewed by 2320
Abstract
5-aminolevulinic acid (ALA) is used for tumor-targeting phototherapy because it is converted to protoporphyrin IX (PPIX) upon excitation and induces phototoxicity. However, the effect of ALA on malignant cells under unexcited conditions is unclear. This information is essential when administering ALA systemically. We [...] Read more.
5-aminolevulinic acid (ALA) is used for tumor-targeting phototherapy because it is converted to protoporphyrin IX (PPIX) upon excitation and induces phototoxicity. However, the effect of ALA on malignant cells under unexcited conditions is unclear. This information is essential when administering ALA systemically. We used sarcoma cell lines that usually arise deep in the body and are rarely exposed to light to examine the effects of ALA treatment under light (daylight lamp irradiation) and dark (dark room) conditions. ALA-treated human SW872 liposarcoma cells and human MG63 osteosarcoma cells cultured under light exhibited growth suppression and increased oxidative stress, while cells cultured in the dark showed no change. However, sphere-forming ability increased in the dark, and the expression of stem-cell-related genes was induced in dark, but not light, conditions. ALA administration increased heme oxygenase 1 (HO-1) expression in both cell types; when carbon monoxide (CO), a metabolite of HO-1, was administered to sarcoma cells via carbon-monoxide-releasing molecule 2 (CORM2), it enhanced sphere-forming ability. We also compared the concentration of biliverdin (BVD) (a co-product of HO-1 activity alongside CO) with sphere-forming ability when HO-1 activity was inhibited using ZnPPIX in the dark. Both cell types showed a peak in sphere-forming ability at 60–80 μM BVD. Furthermore, a cell death inhibitor assay revealed that the HO-1-induced suppression of sphere formation was rescued by apoptosis or ferroptosis inhibitors. These findings suggest that in the absence of excitation, ALA promotes HO-1 expression and enhances the stemness of sarcoma cells, although excessive HO-1 upregulation induces apoptosis and ferroptosis. Our data indicate that systemic ALA administration induces both enhanced stemness and cell death in malignant cells located in dark environments deep in the body and highlight the need to pay attention to drug delivery and ALA concentrations during phototherapy. Full article
Show Figures

Figure 1

18 pages, 3073 KB  
Article
Establishment and Molecular Characterization of Two Patient-Derived Pancreatic Ductal Adenocarcinoma Cell Lines as Preclinical Models for Treatment Response
by Rüdiger Braun, Olha Lapshyna, Jessica Watzelt, Maren Drenckhan, Axel Künstner, Benedikt Färber, Ahmed Ahmed Mohammed Hael, Louisa Bolm, Kim Christin Honselmann, Björn Konukiewitz, Darko Castven, Malte Spielmann, Sivahari Prasad Gorantla, Hauke Busch, Jens-Uwe Marquardt, Tobias Keck, Ulrich Friedrich Wellner and Hendrik Ungefroren
Cells 2023, 12(4), 587; https://doi.org/10.3390/cells12040587 - 11 Feb 2023
Cited by 3 | Viewed by 3193
Abstract
The prognosis of pancreatic ductal adenocarcinoma (PDAC) is exceedingly poor. Although surgical resection is the only curative treatment option, multimodal treatment is of the utmost importance, as only about 20% of tumors are primarily resectable at the time of diagnosis. The choice of [...] Read more.
The prognosis of pancreatic ductal adenocarcinoma (PDAC) is exceedingly poor. Although surgical resection is the only curative treatment option, multimodal treatment is of the utmost importance, as only about 20% of tumors are primarily resectable at the time of diagnosis. The choice of chemotherapeutic treatment regimens involving gemcitabine and FOLFIRINOX is currently solely based on the patient’s performance status, but, ideally, it should be based on the tumors’ individual biology. We established two novel patient-derived primary cell lines from surgical PDAC specimens. LuPanc-1 and LuPanc-2 were derived from a pT3, pN1, G2 and a pT3, pN2, G3 tumor, respectively, and the clinical follow-up was fully annotated. STR-genotyping revealed a unique profile for both cell lines. The population doubling time of LuPanc-2 was substantially longer than that of LuPanc-1 (84 vs. 44 h). Both cell lines exhibited a typical epithelial morphology and expressed moderate levels of CK7 and E-cadherin. LuPanc-1, but not LuPanc-2, co-expressed E-cadherin and vimentin at the single-cell level, suggesting a mixed epithelial-mesenchymal differentiation. LuPanc-1 had a missense mutation (p.R282W) and LuPanc-2 had a frameshift deletion (p.P89X) in TP53. BRCA2 was nonsense-mutated (p.Q780*) and CREBBP was missense-mutated (p.P279R) in LuPanc-1. CDKN2A was missense-mutated (p.H83Y) in LuPanc-2. Notably, only LuPanc-2 harbored a partial or complete deletion of DPC4. LuPanc-1 cells exhibited high basal and transforming growth factor (TGF)-β1-induced migratory activity in real-time cell migration assays, while LuPanc-2 was refractory. Both LuPanc-1 and LuPanc-2 cells responded to treatment with TGF-β1 with the activation of SMAD2; however, only LuPanc-1 cells were able to induce TGF-β1 target genes, which is consistent with the absence of DPC4 in LuPanc-2 cells. Both cell lines were able to form spheres in a semi-solid medium and in cell viability assays, LuPanc-1 cells were more sensitive than LuPanc-2 cells to treatment with gemcitabine and FOLFIRINOX. In summary, both patient-derived cell lines show distinct molecular phenotypes reflecting their individual tumor biology, with a unique clinical annotation of the respective patients. These preclinical ex vivo models can be further explored for potential new treatment strategies and might help in developing personalized (targeted) therapy regimens. Full article
Show Figures

Figure 1

Back to TopTop