Sign in to use this feature.

Years

Between: -

Subjects

remove_circle_outline
remove_circle_outline
remove_circle_outline
remove_circle_outline
remove_circle_outline
remove_circle_outline
remove_circle_outline
remove_circle_outline
remove_circle_outline

Journals

remove_circle_outline
remove_circle_outline
remove_circle_outline
remove_circle_outline
remove_circle_outline
remove_circle_outline
remove_circle_outline
remove_circle_outline
remove_circle_outline
remove_circle_outline
remove_circle_outline
remove_circle_outline
remove_circle_outline

Article Types

Countries / Regions

remove_circle_outline
remove_circle_outline
remove_circle_outline
remove_circle_outline

Search Results (2,743)

Search Parameters:
Keywords = spatiotemporal evolution

Order results
Result details
Results per page
Select all
Export citation of selected articles as:
25 pages, 4126 KB  
Article
Analysis of Influencing Factors of Ecosystem Service Value Based on Machine Learning—Evidence from the Huaihe River Ecological Economic Belt, China
by Xingyan Li, Zeduo Zou, Xiuyan Zhao and Chunshan Zhou
Land 2026, 15(3), 466; https://doi.org/10.3390/land15030466 (registering DOI) - 14 Mar 2026
Abstract
By integrating multi-source data, this study systematically analyzes the evolution of land use structure, spatiotemporal differentiation characteristics of Ecosystem Service Value (ESV), and core driving mechanisms in the Huaihe River Ecological Economic Belt (HREEB) in eastern China from 2000 to 2020, based on [...] Read more.
By integrating multi-source data, this study systematically analyzes the evolution of land use structure, spatiotemporal differentiation characteristics of Ecosystem Service Value (ESV), and core driving mechanisms in the Huaihe River Ecological Economic Belt (HREEB) in eastern China from 2000 to 2020, based on the ESV equivalent accounting model and XGBoost-SHAP coupled framework. The main results are as follows: (1) The land use structure is dominated by cropland, construction land, and forest land. Over the 20-year period, cropland was continuously converted out, primarily transforming into construction land and forest land, while other land types remained relatively stable. (2) Temporally, the total ESV showed a fluctuating downward trend, first increasing and then decreasing from 2000 to 2020. Spatially, the ESV exhibited a corridor effect of “decreasing from the river channel center to both banks”. High-value areas were concentrated in the eastern river–sea linkage zone and the central-western inland rising zone, while extremely low-value areas in 2020 were located in the northern Huaihai Economic Zone (with dense construction land), indicating an overall medium service level. (3) The evolution of ESV was driven by both natural and human factors: among natural factors, water coverage, elevation, and slope had positive effects, while high temperature had an inhibitory effect; among human–economic factors, population density showed an “increase first and then decrease” effect, and urban expansion significantly weakened ESV in the later period. The spatial differentiation presented a pattern of “natural background support in the upper reaches and socioeconomic intervention in the lower reaches”. This study provides a scientific basis for the optimization of territorial space and ecological protection and restoration in the Huaihe River Ecological Economic Belt, and also offers a replicable research paradigm for ecosystem service management in similar river basin-type regions. Full article
19 pages, 2440 KB  
Article
Stochastic Air Quality Modelling of Ship Emissions in Port Areas for Maritime Decarbonization Pathways
by Ramazan Şener and Yordan Garbatov
J. Mar. Sci. Eng. 2026, 14(6), 542; https://doi.org/10.3390/jmse14060542 - 13 Mar 2026
Abstract
Decarbonizing the maritime sector requires not only adopting alternative fuels and propulsion technologies but also quantitatively assessing their impacts on coastal and urban air quality. This study develops a stochastic, time-resolved air-quality modelling framework to evaluate ship-related pollutant dispersion in port environments. The [...] Read more.
Decarbonizing the maritime sector requires not only adopting alternative fuels and propulsion technologies but also quantitatively assessing their impacts on coastal and urban air quality. This study develops a stochastic, time-resolved air-quality modelling framework to evaluate ship-related pollutant dispersion in port environments. The approach integrates Automatic Identification System (AIS) trajectories, vessel-specific emission factors, and meteorological inputs within a moving-source Gaussian dispersion model to simulate the spatio-temporal evolution of pollutant concentrations. A 24 h case study for the Ports of Los Angeles and Long Beach demonstrates highly intermittent emission behaviour, with peak aggregated emission rates reaching approximately 1.2 kg/s for CO2 and 3.8 g/s for SO2. Temporally integrated concentration fields reveal maximum cumulative dosages of 0.145 g·s/m3 for NOx, 0.023 g·s/m3 for SO2, 0.014 g·s/m3 for total PM, and 7.5 g·s/m3 for CO2 in near-port traffic corridors. Sensitivity analysis indicates that effective emission height variations alter cumulative exposure by up to 17%, whereas temporal resolution changes produce deviations below 7%, confirming numerical stability. Monte Carlo uncertainty propagation demonstrates bounded but non-negligible variability in exposure estimates under realistic emission and wind uncertainties. Results show that cumulative exposure patterns differ substantially from short-term concentration peaks, highlighting the importance of time-integrated and receptor-based metrics for port air quality assessment. The proposed AIS-driven stochastic framework provides a reproducible and computationally efficient tool for evaluating operational mitigation strategies and supporting evidence-based maritime decarbonization pathways. Full article
25 pages, 12553 KB  
Article
The Detection of Soil Drought Shows an Increasing Trend in a Typical Irrigation District
by Yuanshuai Sun, Haibo Yang, Rong Li, Fei Wang, Yin Yin, Hexin Lai, Mengting Du, Qian Xu, Ruyi Men, Qingqing Tian, Caixia Li and Zuji Wang
Agriculture 2026, 16(6), 658; https://doi.org/10.3390/agriculture16060658 - 13 Mar 2026
Abstract
Soil drought impact on irrigation areas is not merely a single reduction in crop yields, but rather a chain reaction that occurs from multiple dimensions including crop growth, water resource allocation, soil environment, operation of irrigation area projects, agricultural economy and ecosystems. The [...] Read more.
Soil drought impact on irrigation areas is not merely a single reduction in crop yields, but rather a chain reaction that occurs from multiple dimensions including crop growth, water resource allocation, soil environment, operation of irrigation area projects, agricultural economy and ecosystems. The changing trend and mutation characteristics of soil drought are unclear in the People’s Victory Canal Irrigation District (PVCID). The Standardized Soil Moisture Index (SSMI) and the breaks for additive seasons and trend (BFAST) decomposition algorithm were adopted, combined with the eXtreme Gradient Boosting (XGBoost) model, to explore spatio-temporal evolution characteristics, driving factors and response to meteorological drought of soil drought. During the research period, the area percentage of SSMI showing a downward trend was 97.30%. The most severe soil drought occurred in 2019. In addition, the optimal trivariate combination is precipitation, evapotranspiration, and air temperature. This study has clarified the spatio-temporal evolution laws and driving mechanisms of soil drought in the PVCID, providing an important theoretical basis for the early warning, prevention and control of soil drought and the adaptive management of the ecosystem. Full article
(This article belongs to the Section Agricultural Soils)
Show Figures

Figure 1

26 pages, 5847 KB  
Article
Spatiotemporal Dynamics of the Alpine Treeline Ecotone in Response to Climate Warming Across the Eastern Slopes of the Canadian Rocky Mountains
by Behnia Hooshyarkhah, Dan L. Johnson, Locke Spencer, Hardeep S. Ryait and Amir Chegoonian
Climate 2026, 14(3), 69; https://doi.org/10.3390/cli14030069 - 13 Mar 2026
Abstract
Mountain ecosystems are susceptible to climate change, and alpine treeline ecotones (ATEs) represent one of the significant responsive indicators of climate-driven environmental change. This study examines long-term spatiotemporal dynamics of the ATE across the Eastern Slopes of the Canadian Rocky Mountains (ESCR) from [...] Read more.
Mountain ecosystems are susceptible to climate change, and alpine treeline ecotones (ATEs) represent one of the significant responsive indicators of climate-driven environmental change. This study examines long-term spatiotemporal dynamics of the ATE across the Eastern Slopes of the Canadian Rocky Mountains (ESCR) from 1984 to 2023, with the objective of assessing whether regional climate warming has influenced ATE extent and elevation across different aspects and watersheds. Multi-decadal Landsat imagery, ERA5-Land temperature data, and topographic variables were integrated within a Google Earth Engine (GEE) framework to map ATEs using the Alpine Treeline Ecotone Index (ATEI), a probabilistic approach designed to capture transitional vegetation zones. Temporal trends were evaluated using non-parametric statistics, correlation analyses, and watershed- and aspect-based comparisons. Results indicate that the total alpine treeline ecotone (ATE) area in the ESCR was approximately 13.3% larger in 2023 than in 1984. However, the temporal evolution of ATE extent and elevation was non-monotonic, and linear trend analyses did not detect statistically significant increasing or decreasing trends over the full study period. ATE elevation and expansion exhibited pronounced spatial heterogeneity, with greater changes occurring on north- and northwest-facing slopes and within selected watersheds. In contrast, summer (July–September) temperatures increased significantly (+2.84 °C), exceeding global land-only warming rates, and vegetation greenness (NDVI) showed a strong, statistically significant positive relationship with temperature. These findings show that while climate warming has clearly increased vegetation productivity, elevational ATE dynamics remain spatially heterogeneous and temporally non-synchronous with summer temperature trends. Full article
Show Figures

Figure 1

18 pages, 4314 KB  
Article
Remaining Useful Life Prediction for Rotating Machinery via Multi-Graph-Based Spatiotemporal Feature Fusion
by Xiangang Cao, Chenjian Gao and Xinyuan Zhang
Appl. Sci. 2026, 16(6), 2738; https://doi.org/10.3390/app16062738 - 13 Mar 2026
Abstract
Rotating machinery serves as a critical component in various engineering systems, making accurate prediction of its Remaining Useful Life (RUL) essential for ensuring operational stability. To address the technical limitations of mainstream RUL prediction models comprehensively capturing spatial correlations among multiple sensors, this [...] Read more.
Rotating machinery serves as a critical component in various engineering systems, making accurate prediction of its Remaining Useful Life (RUL) essential for ensuring operational stability. To address the technical limitations of mainstream RUL prediction models comprehensively capturing spatial correlations among multiple sensors, this paper proposes a multi-graph-structured spatiotemporal feature fusion model for RUL prediction of rotating machinery. Breaking through the constraints of constructing a single correlation graph, the model first builds two distinct graphs—a prior correlation graph based on the structural mechanism of the rotating machinery and a similarity correlation graph derived from monitoring data distribution characteristics. These dual-perspective graphs collectively characterize the potential spatial dependencies among multiple sensors. Subsequently, a Graph Attention Network (GAT) is introduced to aggregate spatial features from both graphs, and a feature concatenation fusion strategy is adopted to achieve a comprehensive representation of the inter-sensor spatial dependencies. Finally, a Long Short-Term Memory (LSTM) network is employed to extract temporal evolution features from the operational data. The effective fusion of these spatial and temporal features enhances the model’s RUL prediction performance. Simulation experiments conducted on the Commercial Modular Aero-Propulsion System Simulation (C-MAPSS) dataset validated the robustness of the proposed method. Full article
Show Figures

Figure 1

25 pages, 2886 KB  
Review
Bibliometric Analysis of Global Remote Sensing of Plateau Wetland Research Trends from 1982 to 2024
by Yang Xu, Kai Zhang, Hou Jiang, Deyun Chen, Ziyue Xu, Wei Wang, Yuhui Si, Yinfeng Zhang, Mei Sun, Rui Zhou, Wenhui Cui, Jiankun Bai, Fujia Yang and Junbao Yu
Diversity 2026, 18(3), 176; https://doi.org/10.3390/d18030176 - 12 Mar 2026
Abstract
Wetlands, frequently termed the “kidneys of the Earth,” represent one of the most vital global ecosystems. Despite their limited spatial extent, plateau wetlands function as unique ecological units that play a pivotal role in the global carbon cycle, water resource regulation, and biodiversity [...] Read more.
Wetlands, frequently termed the “kidneys of the Earth,” represent one of the most vital global ecosystems. Despite their limited spatial extent, plateau wetlands function as unique ecological units that play a pivotal role in the global carbon cycle, water resource regulation, and biodiversity conservation, while exhibiting acute sensitivity to climate change. Advances in remote sensing technology—characterized by macro-scale cover-age, temporal efficiency, and non-invasive operations—have established it as a corner-stone for the dynamic monitoring and analysis of these environments. This study presents a bibliometric synthesis of 2138 publications (1982–2024) retrieved from the Web of Science Core Collection. We systematically evaluated publication trajectories, international collaborative networks, disciplinary shifts, core journals, and the spatiotemporal evolution of research hotspots. Our findings reveal an exponential growth in scholarly output alongside a marked diversification of research fields. Geographically, research is predominantly clustered around the Tibetan Plateau, flanked by the Alps and the Himalayas, with sparse representation in other regions. Future endeavors should prioritize underrepresented low-latitude and remote regions through strengthened international synergy and the integration of emerging technologies, such as UAVs and hyperspectral sensors. Full article
Show Figures

Figure 1

32 pages, 47655 KB  
Article
Unraveling Spatiotemporal Patterns and Influencing Factors of Vegetation Net Primary Productivity in the Black Soil Region of Northeast China: An Integrated Framework Combining Improved CASA Model with LightGBM-SHAP Analysis
by Zhengyang Yue, Yixin Du and Xiaoli Ding
Sustainability 2026, 18(6), 2800; https://doi.org/10.3390/su18062800 - 12 Mar 2026
Abstract
Against the background of global climate change and intensified human activities, the Black Soil Region of Northeast China (BSRNC)—an ecologically fragile zone and critical grain-producing area—faces mounting pressures on ecosystem stability, productivity sustainability, and black soil conservation. Clarifying the spatiotemporal evolution characteristics of [...] Read more.
Against the background of global climate change and intensified human activities, the Black Soil Region of Northeast China (BSRNC)—an ecologically fragile zone and critical grain-producing area—faces mounting pressures on ecosystem stability, productivity sustainability, and black soil conservation. Clarifying the spatiotemporal evolution characteristics of vegetation net primary productivity (NPP) and its associative patterns is crucial for ecological protection and sustainable land management in this region. Based on remote sensing, meteorological, topographic, soil and human activity data, this study employed the improved Carnegie–Ames–Stanford Approach (CASA) model to quantify vegetation NPP—an analytical approach that integrates the CASA model with tree-based machine learning and SHapley Additive exPlanations (SHAP) interpretation. By further combining multiple spatial analysis methods, it characterizes the spatiotemporal dynamics of NPP in the black soil region and innovatively compares seven machine learning algorithms to select the optimal Light Gradient Boosting Machine (LightGBM) model for quantifying the contributions of drivers in this region with high spatial heterogeneity. The results showed that the average annual vegetation NPP in the BSRNC was 301.18 g C·m−2, exhibiting a fluctuating upward trend at a rate of 1.55 g C·m−2·a−1 over the 24-year period. Spatially, NPP displayed significant heterogeneity, climbing gradually from the region’s southwest to its northeast quadrant, with over 90% of the territory showing an upward trajectory. Overall NPP reached a high stability level, though the western and southern regions faced higher degradation risks, and the entire region presented a weak anti-persistent trend. Precipitation was the dominant factor associated with NPP variations, followed by soil moisture, while soil pH had the smallest correlative contribution (0.38). Land-use changes were positively associated with NPP growth, and the interaction of multiple factors showed a significant associative pattern with NPP variations. This study clarifies the spatiotemporal patterns and associative patterns of vegetation NPP in the BSRNC with a 24-year-long time series, and its incremental findings on the coupling of land-use change and multi-factor interaction provide a targeted scientific basis for ecological protection, restoration policies and sustainable management of black soil resources. Full article
Show Figures

Figure 1

20 pages, 4266 KB  
Article
Spatio-Temporal Variations in China’s Groundwater Reservoirs from 2005 to 2024 Based on GRACE Data
by Meng Yin, Aimin Li, Siyu Wang, Xinyue Ma and Nongchu Li
Sustainability 2026, 18(6), 2797; https://doi.org/10.3390/su18062797 - 12 Mar 2026
Abstract
Groundwater is a critical component of the terrestrial water system, and understanding the spatiotemporal evolution of national groundwater storage is essential for ensuring water security and ecological sustainability in China. Based on GRACE and GRACE-FO satellite gravity data from January 2005 to December [...] Read more.
Groundwater is a critical component of the terrestrial water system, and understanding the spatiotemporal evolution of national groundwater storage is essential for ensuring water security and ecological sustainability in China. Based on GRACE and GRACE-FO satellite gravity data from January 2005 to December 2024, combined with land surface water components derived from GLDAS, this study investigates the spatiotemporal variations and driving mechanisms of groundwater storage anomalies (GWSAs) across China using parametric additive decomposition, Theil–Sen trend estimation, and the Mann–Kendall significance test. The results indicate that: (1) groundwater storage in China has experienced a persistent decline at an average rate of −1.97 mm yr−1, with a cumulative depletion of 38.55 mm. This decline exhibits distinct phases, characterized by a rapid decrease during 2005–2011, a moderated decline during 2012–2017, and a renewed acceleration with increased variability during 2018–2024; (2) spatially, GWSA shows a pronounced “increase in the south and decrease in the north” pattern, with extremely significant declines concentrated in the North China Plain and arid northwestern inland regions, while significant increases are mainly observed in southwestern China and southeastern coastal areas; (3) GWSA exhibits a stable seasonal cycle of “summer surplus and spring deficit,” with groundwater replenishment driven by summer precipitation and substantial depletion caused by agricultural water demand in spring; and (4) groundwater variations in northern China are primarily controlled by intensive agricultural irrigation, resulting in sustained depletion, whereas southern China is mainly influenced by natural precipitation, maintaining a relatively dynamic equilibrium. These findings provide valuable insights for region-specific groundwater management and the sustainable utilization of water resources in China. Full article
(This article belongs to the Section Sustainable Water Management)
Show Figures

Figure 1

23 pages, 2991 KB  
Article
Coupling Coordination and Influencing Factors of Intangible Cultural Heritage and Tourism Development: A Case Study of Sichuan Province, China
by Cheng Hou, Yanping Zhang and Xi Zhou
Sustainability 2026, 18(6), 2788; https://doi.org/10.3390/su18062788 - 12 Mar 2026
Viewed by 6
Abstract
The integration of intangible cultural heritage (ICH) and tourism development (TD) is regarded as a crucial national strategy for China’s sustainable development, as their synergistic relationship is considered pivotal for regional progress. A coupling coordination evaluation system was constructed. Kernel density estimation, entropy [...] Read more.
The integration of intangible cultural heritage (ICH) and tourism development (TD) is regarded as a crucial national strategy for China’s sustainable development, as their synergistic relationship is considered pivotal for regional progress. A coupling coordination evaluation system was constructed. Kernel density estimation, entropy method, coupling coordination degree (CCD) and relative development degree (RDD) models, and a tobit model were employed to examine the spatiotemporal characteristics and influencing factors of ICH–TD integration in Sichuan Province. Key findings are as follows: (1) Sichuan is endowed with abundant ICH resources characterized by high heritage value and diverse typologies. However, the distribution is skewed toward traditional skills, exhibiting notable regional disparities. ICH demonstrates a “single-core, belt-shaped and multi-cluster” pattern, which is centered on Chengdu, extends along a north–south high-density belt, and forms several secondary high-density clusters. (2) Temporally, the CCD demonstrates a sustained upward trend, whereas the RDD transitions from ICH-lagged to TD-lagged. Spatially, the number of high coordinated cities increases annually, expanding radially from regional centers, while central-eastern regions consistently outperform the west. (3) Regarding influencing factors, comprehensive economic strength, distribution of industrial structure, overall level of urbanization, and transportation accessibility exert significant positive effects on the CCD, with comprehensive economic strength demonstrating the strongest influence. This study contributes to the theoretical understanding of ICH–TD synergy and provides policy-relevant guidance for integration. Full article
(This article belongs to the Special Issue Cultural Heritage and Sustainable Urban Tourism)
Show Figures

Figure 1

29 pages, 8488 KB  
Article
Significant Increases in Extreme Heat and Precipitation over the Past 62 Years in the Tarim River Basin and Their Large-Scale Climatic Drivers
by Yunyun Xi, Yongwei Su, Haohong Yang, Zhenyu Luo, Guangrui Pan, Liping Xu and Zhijun Li
Sustainability 2026, 18(6), 2787; https://doi.org/10.3390/su18062787 - 12 Mar 2026
Viewed by 21
Abstract
Situated at the core of the Asian arid zone, the Tarim River Basin (TRB) serves as a critical indicator of regional hydroclimatic responses to global warming. Utilizing 27 extreme climate indices recommended by the Expert Team on Climate Change Detection and Indices, this [...] Read more.
Situated at the core of the Asian arid zone, the Tarim River Basin (TRB) serves as a critical indicator of regional hydroclimatic responses to global warming. Utilizing 27 extreme climate indices recommended by the Expert Team on Climate Change Detection and Indices, this study analyzes the spatiotemporal evolution of climate extremes in the TRB from 1960 to 2022 and explores their correlations with primary large-scale atmospheric circulation factors. The results indicate that, at the temporal scale, extreme warm indices (TX90P, TN90P, SU25, TR20) and most extreme precipitation indices (except for CDD) exhibited increasing trends, accompanied by pronounced abrupt changes and periodic characteristics. The changes were characterized by stronger warming at low temperatures than at high temperatures, greater nighttime warming than daytime warming, and larger increases in warm days than cold days. Extreme temperature and precipitation indices underwent abrupt changes in the mid-to-late 1990s and 1980s, respectively. The former exhibits pronounced “cold-warm” oscillations at 10–15-year and 25–35-year scales, while the latter displays distinct “wet-dry” cyclic alternations at 8–9-year and 30–32-year scales. Spatially, extreme temperature indices showed consistent warming across most stations. In contrast, the change trends of extreme precipitation indices displayed obvious spatial heterogeneity, with growth rates generally decreasing from west to east. Further analyses demonstrate that most extreme climate indices exhibit significant linear correlations with the AMO, PDO, NAO, and NOI. Notably, the AMO emerges as the dominant driver of variations in both extreme temperature and precipitation. In the context of accelerated global warming, these insights are pivotal for enhancing regional climate risk management and water resource adaptability. Full article
Show Figures

Figure 1

25 pages, 11385 KB  
Article
Spatiotemporal Evolution of Drought–Flood Abrupt Alternation Events and Their Relationship with Evapotranspiration in Southwest China: Based on CMIP6 Models and Future Projections
by Shangru Li, Xiehui Li, Lei Wang and Xuejia Wang
Atmosphere 2026, 17(3), 285; https://doi.org/10.3390/atmos17030285 - 12 Mar 2026
Viewed by 42
Abstract
Drought–flood abrupt alternation (DFAA) events have emerged as a critical type of compound climate extreme under ongoing climate change, posing increasing risks to water resources and ecosystems in Southwest China. This study investigated the spatiotemporal evolution of DFAA events during the historical period [...] Read more.
Drought–flood abrupt alternation (DFAA) events have emerged as a critical type of compound climate extreme under ongoing climate change, posing increasing risks to water resources and ecosystems in Southwest China. This study investigated the spatiotemporal evolution of DFAA events during the historical period (1995–2024) and the future period (2025–2064), as well as their relationships with evapotranspiration. Daily precipitation was simulated using a CMIP6 multi-model ensemble mean (MME) combined with Delta downscaling, while station observations were used to identify DFAA events and evapotranspiration. Model performance was evaluated using Taylor diagrams and simulation relative bias. The results showed that the downscaled MME substantially improved the simulation of precipitation, evapotranspiration, and cumulative DFAA event occurrences, with relative bias in most regions controlled within ±3%. Compared with the historical period, both drought-to-flood (DTF) and flood-to-drought (FTD) events showed overall increases during 2025–2064. Specifically, under the four SSP scenarios, DTF events increased by 165, 133, 180, and 140 occurrences, respectively, while FTD events increased by 130, 147, 114, and 79 occurrences, respectively. The regional mean trends of DTF events during the near-term period were −0.21, 0.16, −0.45, and 1.24 times·5a−1, whereas the corresponding trends of FTD events were 1.82, 1.17, 0.05, and −1.03 times·5a−1 under the four scenarios. Spatial analyses revealed pronounced regional heterogeneity, with enhanced signals mainly concentrated in eastern Sichuan, Chongqing, and parts of Guizhou. Lagged correlation analyses further indicated significant monthly lag effects between DFAA events and evapotranspiration during the flood season; DTF events generally showed positive correlations with subsequent evapotranspiration, whereas FTD events exhibited predominantly negative correlations. Overall, this study clarifies the future spatiotemporal evolution of DFAA events in Southwest China and highlights the important role of land–atmosphere hydrothermal processes in regulating compound drought–flood extremes. Full article
(This article belongs to the Special Issue Observation and Modeling of Evapotranspiration (2nd Edition))
Show Figures

Figure 1

24 pages, 9340 KB  
Article
Engineering-Induced Extension of Deep-Seated Landslide at a Tunnel Portal on the Northeastern of the Qinghai–Tibet Plateau
by Guifei Huang, Lichun Chen, Minghua Hou, Dexian Liang, Ruidong Liu, Renmao Yuan and Lize Chen
Appl. Sci. 2026, 16(6), 2696; https://doi.org/10.3390/app16062696 - 11 Mar 2026
Viewed by 160
Abstract
Human engineering activity, such as cross-regional transportation construction, often disturbs the geological environment and triggers landslides. This study investigated a landslide induced by tunnel excavation in the northeastern region of the Qinghai–Tibet Plateau, exploring how a seemingly low-risk local small-scale landslide can trigger [...] Read more.
Human engineering activity, such as cross-regional transportation construction, often disturbs the geological environment and triggers landslides. This study investigated a landslide induced by tunnel excavation in the northeastern region of the Qinghai–Tibet Plateau, exploring how a seemingly low-risk local small-scale landslide can trigger an engineering disaster. Based on field geological and geomorphological surveys, unmanned aerial vehicle (UAV) remote sensing photography, and SBAS-InSAR data analysis (time-series monitoring from 2021 to 2023), the spatiotemporal evolution patterns and causative mechanisms of landslide deformation were systematically elucidated. The results indicate the following: (1) The landslide evolved from initial multiple small local slides, gradually expanding and connecting to form a larger and deep-seated landslide. (2) SBAS-InSAR analysis revealed that the landslide deformation rate ranged from −38.13 to 12.01 mm/a, with a maximum cumulative deformation of 121.91 mm. Substantial deformation was concentrated in April–June 2021, June–August 2022, and April–July 2023. Spatially, the deformation intensity exhibited a pattern of middle section > front > rear, with greater deformation closer to the tunnel construction point. (3) The landslide deformation is primarily related to tunnel construction disturbance. The topography, geological structure, and frozen ground thawing exerted certain influences. The deformation mechanism is summarized as follows: Slope toe excavation initially triggers local sliding, leading to tension cracking at the rear edge. Subsequently, tunnel construction further promotes landslide expansion, resulting in the formation of a deep-seated landslide. This study showed that the landslide resulted from the combined effects of engineering activity and natural conditions. The results reveal that, under disturbances from inappropriate engineering activities, local small landslides may develop into major disasters. Therefore, the construction plan for the tunnel must be revised to mitigate such risks. Full article
Show Figures

Figure 1

22 pages, 5074 KB  
Article
The Interaction Between Precipitation and Multiple Factors Dominates the Spatiotemporal Evolution of Water Yield in the Minjiang River Basin of China
by Panfeng Dou, Bowen Sun, Yunfeng Tian, Jinshui Zhu and Yi Fan
Sustainability 2026, 18(6), 2756; https://doi.org/10.3390/su18062756 - 11 Mar 2026
Viewed by 102
Abstract
Understanding the complex drivers of water yield is essential for ensuring basin water resource security, yet existing linear approaches often overlook the critical nonlinear effects arising from factor interactions. Previous studies combining the InVEST model with attribution methods have typically treated climate and [...] Read more.
Understanding the complex drivers of water yield is essential for ensuring basin water resource security, yet existing linear approaches often overlook the critical nonlinear effects arising from factor interactions. Previous studies combining the InVEST model with attribution methods have typically treated climate and land use as independent factors, failing to quantify their interactive effects beyond additive assumptions. This study addresses this gap by introducing a coupled framework that explicitly isolates and quantifies nonlinear climate–land interactions through scenario-based residual decomposition and spatial interaction detection. Focusing on the Minjiang River Basin, this study first applies a locally calibrated InVEST model to analyze the spatiotemporal patterns of water yield from 2000 to 2023. Through scenario analysis and the Geographical Detector method, we decoupled the contributions of climatic factors, land use, and their interactions. The results show significant spatiotemporal heterogeneity in water yield, averaging 1053.59 mm, with a spatial pattern aligned closely with precipitation. Climatic factors dominated the changes (average contribution 93.43%), while the direct contribution of land use was minimal (−1.56%). Importantly, a significant nonlinear interaction effect was identified (average 8.13%), with the interplay between precipitation and forest land proportion showing the strongest explanatory power for spatial differentiation (q-statistic up to 96.4%). These findings highlight the necessity of an integrated climate-land regulatory strategy that enhances climate resilience and optimizes key land uses to promote sustainable water management, providing a methodological framework for analyzing complex hydrological drivers. Full article
(This article belongs to the Special Issue Advances in Management of Hydrology, Water Resources and Ecosystem)
Show Figures

Figure 1

20 pages, 5237 KB  
Article
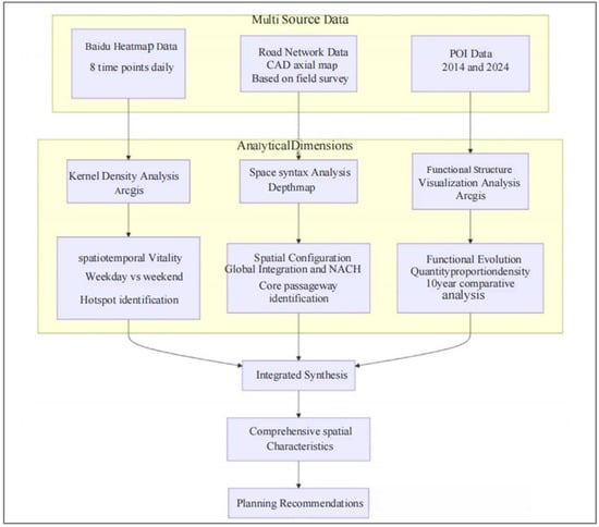
Quantifying Vitality and Structure: A Multi-Source Spatiotemporal Data Analysis of Beiyuanmen Lane, Xi’an, as a Historic Cultural District
by Fangmiao Chen, Liping Li, Kai Yin and Kun Yu
Sustainability 2026, 18(6), 2755; https://doi.org/10.3390/su18062755 - 11 Mar 2026
Viewed by 87
Abstract
As urbanization accelerates in China, the protection and renewal of historical and cultural districts have become key issues. The Beiyuanmen Historical and Cultural District in Xi’an, with its long history and cultural significance, is a prime example. This study uses Beiyuanmen as a [...] Read more.
As urbanization accelerates in China, the protection and renewal of historical and cultural districts have become key issues. The Beiyuanmen Historical and Cultural District in Xi’an, with its long history and cultural significance, is a prime example. This study uses Beiyuanmen as a case study, employing Baidu heatmap data, Point of Interest (POI) data, and space syntax theory to examine the district’s spatial layout, crowd activity distribution, and functional structure. The purpose is to quantify its vitality and spatial characteristics, providing a basis for scientific planning. The methods involve analyzing spatiotemporal crowd activity intensity via heatmaps, assessing street network configuration through integration and choice values, and comparing POI data from 2014 and 2024 to track functional evolution. The research identifies the distinctive spatiotemporal patterns of crowd activity, revealing not only a southeast concentration correlated with urban functions but also distinct diurnal rhythms—a bimodal pattern on weekdays versus a sustained leisure-oriented pattern on weekends, underscoring a functional shift. It also explores the directed permeability of the spatial structure, identifying streets like Miaohou Street that form a highly integrated “cross-shaped backbone”. Analysis of POI data shows that commercial services dominate and have expanded outward, with the growth rate of POI density in the control area surpassing that of the core, indicating a trend of functional diffusion. Finally, the study highlights Miaohou Street, Beiguangji Street, Damai Market Street, Beiyuanmen, and Sajinqiao as key areas, and it concludes by proposing integrated planning recommendations that focus on four strategic aspects—spatial and crowd activity distribution management, functional zoning guidance, enhancement of public services and cultural displays, and alignment with broader urban policies—for prioritized landscape enhancement and tourism. Full article
(This article belongs to the Section Tourism, Culture, and Heritage)
Show Figures

Figure 1

22 pages, 7960 KB  
Article
Spatiotemporal Dynamics and Driving Forces of Vegetation Net Primary Productivity on Hainan Island (2001–2022)
by Xiaohua Chen, Zongzhu Chen, Yiqing Chen, Yinghe An, Zhaojun Chen, Tingtian Wu, Yuanling Li, Xiaoyan Pan and Guangyang Li
Sustainability 2026, 18(6), 2701; https://doi.org/10.3390/su18062701 - 10 Mar 2026
Viewed by 124
Abstract
As the net gain of carbon by plants after accounting for respiration, vegetation net primary productivity (NPP) plays a central role in the terrestrial carbon cycle. However, a systematic and quantitative analysis of the spatiotemporal evolution and driving mechanisms of vegetation NPP on [...] Read more.
As the net gain of carbon by plants after accounting for respiration, vegetation net primary productivity (NPP) plays a central role in the terrestrial carbon cycle. However, a systematic and quantitative analysis of the spatiotemporal evolution and driving mechanisms of vegetation NPP on Hainan Island, a tropical region, is still lacking. Focusing on Hainan Island, this study employs an integrated approach—including the coefficient of variation, Mann–Kendall test, Hurst exponent, geographical detector, and PLS-SEM—to investigate the spatiotemporal dynamics of vegetation NPP and its underlying drivers from 2001 to 2022. The main conclusions as follows: (1) Vegetation NPP on Hainan Island showed a fluctuating upward trend from 2001 to 2022, with a mean annual increase of 3.6 g C·m−2·yr−1, and displayed a spatial pattern of decrease from the central-southern mountainous areas toward the coastal regions. (2) NPP changes were generally stable; historically, areas showing an increasing trend exceeded those with a decreasing trend by 30.55%. In the future, the predominant projected trends are “persistent decrease” and “increase to decrease,” which together account for over 80% of the total area. (3) Topography and climate were the dominant drivers of NPP spatial heterogeneity. Elevation had the strongest explanatory power, followed by evapotranspiration and temperature. A significant, nonlinear enhancement effect was observed in the interaction between any two factors. (4) Topographic, climatic, anthropogenic, and vegetation factors all exerted direct positive effects on vegetation NPP. Anthropogenic activities also indirectly promoted NPP by influencing pathways such as vegetation growth. The conclusions of this research provide support for the implementation and evaluation of land-use planning, afforestation projects, and ecological protection and restoration measures on Hainan Island. Full article
(This article belongs to the Special Issue Eco-Harmony: Blending Conservation Strategies and Social Development)
Show Figures

Figure 1

Back to TopTop