Sign in to use this feature.

Years

Between: -

Subjects

remove_circle_outline
remove_circle_outline
remove_circle_outline
remove_circle_outline
remove_circle_outline
remove_circle_outline
remove_circle_outline

Journals

Article Types

Countries / Regions

Search Results (33)

Search Parameters:
Keywords = spar-type floating offshore wind turbine

Order results
Result details
Results per page
Select all
Export citation of selected articles as:
25 pages, 5464 KB  
Article
A Computational Framework for Fully Coupled Time-Domain Aero-Hydro-Servo-Elastic Analysis of Hybrid Offshore Wind and Wave Energy Systems by Deploying Generalized Modes
by Nikos Mantadakis, Eva Loukogeorgaki and Peter Troch
J. Mar. Sci. Eng. 2025, 13(11), 2047; https://doi.org/10.3390/jmse13112047 - 25 Oct 2025
Viewed by 661
Abstract
In this paper, a generic computational framework, based on the generalized-mode approach, is developed for the fully coupled time-domain aero-hydro-servo-elastic analysis of Hybrid Offshore Wind and Wave Energy Systems (HOWiWaESs), consisting of a Floating Offshore Wind Turbine (FOWT) and several wave energy converters [...] Read more.
In this paper, a generic computational framework, based on the generalized-mode approach, is developed for the fully coupled time-domain aero-hydro-servo-elastic analysis of Hybrid Offshore Wind and Wave Energy Systems (HOWiWaESs), consisting of a Floating Offshore Wind Turbine (FOWT) and several wave energy converters (WECs) mechanically connected to it. The FOWT’s platform and the WECs of the HOWiWaES are modeled as a single floating body with conventional rigid-body modes, while the motions of the WECs relative to the FOWT are described as additional generalized modes of motion. A numerical tool is established by appropriately modifying/extending the OpenFAST source code. The frequency-dependent exciting forces and hydrodynamic coefficients, as well as hydrostatic stiffness terms, are obtained using the traditional boundary integral equation method, whilst the generalized-mode shapes are determined by developing appropriate 3D vector shape functions. The tool is applied for a 5 MW FOWT with a spar-type floating platform and a conic WEC buoy hinged on it via a mechanical arm, and results are compared with those of other investigators utilizing the multi-body approach. Two distinctive cases of a pitching and a heaving WEC are considered. A quite good agreement is established, indicating the potential of the developed tool to model floating HOWiWaESs efficiently. Full article
(This article belongs to the Section Ocean Engineering)
Show Figures

Figure 1

25 pages, 4591 KB  
Article
Dynamic Response Analysis of a New Combined Concept of a Spar Wind Turbine and Multi-Section Wave Energy Converter Under Operational Conditions
by Jiahao Xu, Ling Wan, Guochun Xu, Jianjian Xin, Wei Shi, Kai Wang and Constantine Michalides
J. Mar. Sci. Eng. 2025, 13(8), 1538; https://doi.org/10.3390/jmse13081538 - 11 Aug 2025
Cited by 1 | Viewed by 934
Abstract
To achieve the ‘zero carbon’ target, offshore renewable energy exploration plays a key role in many countries. Offshore wind energy and wave energy are both important offshore renewable energies. With the target to reduce the cost of energy, a new combined wind and [...] Read more.
To achieve the ‘zero carbon’ target, offshore renewable energy exploration plays a key role in many countries. Offshore wind energy and wave energy are both important offshore renewable energies. With the target to reduce the cost of energy, a new combined wind and wave energy converter is proposed in this work. The new concept consists of a spar-type floating wind turbine and a multi-section pitch-type wave energy converter (WEC). The WEC is attached to the spar column and consists of multiple sections with different lengths to absorb wave energy at different wave frequencies, i.e., multi-band absorption. Through multi-band wave energy absorption, the total power is expected to increase. In addition, through synergetic design, the dynamic motions of the platform are expected to decrease. In this paper, a fully coupled numerical model of the concept is established, based on the hybrid time–frequency-domain simulation framework. The frequency-domain hydrodynamic properties were transferred to the time domain. Then, the dynamic performance of the combined concept under wind–wave conditions was studied, especially under operational conditions. Mechanical couplings among multiple floating bodies were taken into account. To demonstrate the WEC effects on the floating wind turbine, the dynamic performance of the combined wind–wave energy converter concept was compared with the segregated floating wind turbine, with a focus on motions and output power. It was expected that the average overall output power of the multi-section WEC could be above 160 kW. The advantages of the combined concept are demonstrated. Full article
(This article belongs to the Special Issue Optimized Design of Offshore Wind Turbines)
Show Figures

Figure 1

17 pages, 2929 KB  
Article
Novel Hybrid Deep Learning Model for Forecasting FOWT Power Output
by Mohammad Barooni, Deniz Velioglu Sogut, Parviz Sedigh and Masoumeh Bahrami
Energies 2025, 18(13), 3532; https://doi.org/10.3390/en18133532 - 4 Jul 2025
Cited by 2 | Viewed by 781
Abstract
This study presents a novel approach in the field of renewable energy, focusing on the power generation capabilities of floating offshore wind turbines (FOWTs). The study addresses the challenges of designing and assessing the power generation of FOWTs due to their multidisciplinary nature [...] Read more.
This study presents a novel approach in the field of renewable energy, focusing on the power generation capabilities of floating offshore wind turbines (FOWTs). The study addresses the challenges of designing and assessing the power generation of FOWTs due to their multidisciplinary nature involving aerodynamics, hydrodynamics, structural dynamics, and control systems. A hybrid deep learning model combining Convolutional Neural Networks (CNNs) and Long Short-Term Memory (LSTM) networks is proposed to predict the performance of FOWTs accurately and more efficiently than traditional numerical models. This model addresses computational complexity and lengthy processing times of conventional models, offering adaptability, scalability, and efficient handling of nonlinear dynamics. The results for predicting the generator power of a spar-type floating offshore wind turbine (FOWT) in a multivariable parallel time-series dataset using the Convolutional Neural Network–Long Short-Term Memory (CNN-LSTM) model showed promising outcomes, offering valuable insights into the model’s performance and potential applications. Its ability to capture a comprehensive range of load case scenarios—from mild to severe—through the integration of multiple relevant features significantly enhances the model’s robustness and applicability in realistic offshore environments. The research demonstrates the potential of deep learning methods in advancing renewable energy technology, specifically in optimizing turbine efficiency, anticipating maintenance needs, and integrating wind power into energy grids. Full article
(This article belongs to the Section A3: Wind, Wave and Tidal Energy)
Show Figures

Figure 1

23 pages, 4948 KB  
Article
Dynamic Analysis of a Spar-Type Floating Offshore Wind Turbine Under Extreme Operation Gust
by Yizhan Li, Wei Yin, Shudong Leng, Yanpeng Meng and Yanru Zhang
Sustainability 2025, 17(12), 5655; https://doi.org/10.3390/su17125655 - 19 Jun 2025
Cited by 3 | Viewed by 1584
Abstract
Extreme sea conditions, particularly extreme operation gusts (EOGs), present a substantial threat to structures like floating offshore wind turbines (FOWTs) due to the intense loads they exert. In this work, we simulate EOGs and analyze the dynamic response of floating wind turbines. We [...] Read more.
Extreme sea conditions, particularly extreme operation gusts (EOGs), present a substantial threat to structures like floating offshore wind turbines (FOWTs) due to the intense loads they exert. In this work, we simulate EOGs and analyze the dynamic response of floating wind turbines. We conduct separate analyses of the operational state under the rated wind speed, the operational state, and the shutdown state under the EOG, focusing on the motion of the floating platform and the tension of the mooring lines of the FOWT. The results of our study indicate that under the influence of EOGs, the response of the FOWT changes significantly, especially in terms of the range of response variations. After the passage of an EOG, there are notable differences in the average response of each component of the wind turbine under the shutdown strategy. When compared to normal operation during EOGs, the shutdown strategy enables the FOWT to reach the extreme response value more rapidly. Subsequently, it also recovers response stability more quickly. However, a FOWT operating under normal conditions exhibits a larger extreme response value. Regarding pitch motion, the maximum response can reach 10.52 deg, which may lead to overall instability of the structure. Implementing a stall strategy can effectively reduce the swing amplitude to 6.09 deg. Under the action of EOGs, the maximum mooring tension reaches 1376.60 kN, yet no failure or fracture occurs in the mooring system. Full article
(This article belongs to the Topic Wind, Wave and Tidal Energy Technologies in China)
Show Figures

Figure 1

32 pages, 15864 KB  
Article
Coupled Aerodynamic–Hydrodynamic Analysis of Spar-Type Floating Foundations with Normal and Lightweight Concrete for Offshore Wind Energy in Colombia
by Jose Calderón, Andrés Guzmán and William Gómez
J. Mar. Sci. Eng. 2025, 13(2), 273; https://doi.org/10.3390/jmse13020273 - 31 Jan 2025
Cited by 2 | Viewed by 2783
Abstract
Foundations for offshore wind turbines come in various types, with spar-type floating foundations being the most promising for different depths. This research analyzed the hydrodynamic–mechanical response of a 5 MW spar-type floating foundation under conditions typical of the Colombian Caribbean following the DNV [...] Read more.
Foundations for offshore wind turbines come in various types, with spar-type floating foundations being the most promising for different depths. This research analyzed the hydrodynamic–mechanical response of a 5 MW spar-type floating foundation under conditions typical of the Colombian Caribbean following the DNV standard. Two types of concrete were evaluated through numerical modeling: one with normal density (2400 kg/m3) and another with lightweight density (1900 kg/m3). Based on the hydrodynamic and structural dynamic response, it was concluded that the variation in concrete density only affected pitch rotation, with better performance observed in the lightweight concrete, achieving maximum rotations of 10°. The coupled model between QBlade and Aqwa was validated by code-to-code comparisons with QBlade’s fully coupled system with its ocean module. This study contributes to offshore engineering in Colombia by providing a detailed methodology for developing a coupled simulation, serving as a reference for both academia and industry amid the ongoing and projected wind energy development initiatives in the country. Full article
(This article belongs to the Special Issue Modelling Techniques for Floating Offshore Wind Turbines)
Show Figures

Figure 1

35 pages, 15001 KB  
Article
Structural Response Prediction of Floating Offshore Wind Turbines Based on Force-to-Motion Transfer Functions and State-Space Models
by Jie Xu, Changjie Li, Wei Jiang, Fei Lin, Shi Liu, Hongchao Lu and Hongbo Wang
J. Mar. Sci. Eng. 2025, 13(1), 160; https://doi.org/10.3390/jmse13010160 - 18 Jan 2025
Viewed by 1681
Abstract
This paper proposes an innovative algorithm for forecasting the motion response of floating offshore wind turbines by employing force-to-motion transfer functions and state-space models. Traditional numerical integration techniques, such as the Newmark-β method, frequently struggle with inefficiencies due to the heavy computational demands [...] Read more.
This paper proposes an innovative algorithm for forecasting the motion response of floating offshore wind turbines by employing force-to-motion transfer functions and state-space models. Traditional numerical integration techniques, such as the Newmark-β method, frequently struggle with inefficiencies due to the heavy computational demands of convolution integrals in the Cummins equation. Our new method tackles these challenges by converting the problem into a system output calculation, thereby eliminating convolutions and potentially enhancing computational efficiency. The procedure begins with the estimation of force-to-motion transfer functions derived from the hydrostatic and hydrodynamic characteristics of the wind turbine. These transfer functions are then utilized to construct state-space models, which compactly represent the system dynamics. Motion responses resulting from initial conditions and wave forces are calculated using these state-space models, leveraging their poles and residues. We validated the proposed method by comparing its calculated responses to those obtained via the Newmark-β method. Initial tests on a single-degree-of-freedom (SDOF) system demonstrated that our algorithm accurately predicts motion responses. Further validation involved a numerical model of a spar-type floating offshore wind turbine, showing high accuracy in predicting responses to both regular and irregular wave conditions, closely aligning with results from conventional methods. Additionally, we assessed the efficiency of our algorithm over various simulation durations, confirming its superior performance compared to traditional time-domain methods. This efficiency is particularly advantageous for long-duration simulations. The proposed approach provides a robust and efficient alternative for predicting motion responses in floating offshore wind turbines, combining high accuracy with improved computational performance. It represents a promising tool for enhancing the development and evaluation of offshore wind energy systems. Full article
(This article belongs to the Special Issue Ship Behaviour in Extreme Sea Conditions)
Show Figures

Figure 1

38 pages, 6229 KB  
Article
Wind–Wave Misalignment in Irish Waters and Its Impact on Floating Offshore Wind Turbines
by Thomas Shanahan and Breiffni Fitzgerald
Energies 2025, 18(2), 372; https://doi.org/10.3390/en18020372 - 16 Jan 2025
Cited by 6 | Viewed by 2033
Abstract
This study examined the impact of wind–wave misalignment on floating offshore wind turbines (FOWTs) in Irish waters, analysing average weather and extreme events, including hurricane conditions. Using the ERA5 reanalysis dataset validated against Irish Marine Data Buoy Observation Network measurements, the results showed [...] Read more.
This study examined the impact of wind–wave misalignment on floating offshore wind turbines (FOWTs) in Irish waters, analysing average weather and extreme events, including hurricane conditions. Using the ERA5 reanalysis dataset validated against Irish Marine Data Buoy Observation Network measurements, the results showed a satisfactory accuracy with an average wind speed error of 0.54 m/s and a strong correlation coefficient of 0.92. Wind–wave misalignment was found to be inversely correlated with wind speed (correlation coefficient: 0.41), with minimum misalignment occurring approximately seven hours after a change in wind direction. The study revealed that misalignment could exceed 30 during hurricanes, contradicting standard assumptions of alignment under extreme conditions. The investigation highlighted that in western coastal areas, average misalignment could reach 57.95, while sheltered Irish Sea regions experienced lower values, such as 23.06. Numerical simulations confirmed that these misalignment events amplified side-to-side turbine deflections significantly. This research underscores the need to incorporate misalignment effects into industry testing standards and suggests that current methodologies may underestimate fatigue loads by up to 50%. This work emphasizes improved design and testing protocols for FOWTs in complex marine environments and highlights the suitability of ERA5 for climate analysis in Ireland. Full article
(This article belongs to the Special Issue Wind Turbine and Wind Farm Flows)
Show Figures

Figure 1

31 pages, 11084 KB  
Article
A Comparison of the Capture Width and Interaction Factors of WEC Arrays That Are Co-Located with Semi-Submersible-, Spar- and Barge-Supported Floating Offshore Wind Turbines
by Zhi Yung Tay, Nyan Lin Htoo and Dimitrios Konovessis
J. Mar. Sci. Eng. 2024, 12(11), 2019; https://doi.org/10.3390/jmse12112019 - 8 Nov 2024
Cited by 3 | Viewed by 1684
Abstract
This research paper explores an approach to enhancing the economic viability of the heaving wave energy converters (WECs) of both cylinder-shaped and torus-shaped devices, by integrating them with four established, floating offshore wind turbines (FOWTs). Specifically, the approach focused on the wave power [...] Read more.
This research paper explores an approach to enhancing the economic viability of the heaving wave energy converters (WECs) of both cylinder-shaped and torus-shaped devices, by integrating them with four established, floating offshore wind turbines (FOWTs). Specifically, the approach focused on the wave power performance matrix. This integration of WECs and FOWTs not only offers the potential for shared construction and maintenance costs but also presents synergistic advantages in terms of power generation and platform stability. The study began by conducting a comprehensive review of the current State-of-the-Art in co-locating different types of WECs with various foundation platforms for FOWTs, taking into consideration the semi-submersible, spar and barge platforms commonly employed in the offshore wind industry. The research took a unified approach to investigate more and new WEC arrays, totaling 20 configurations across four distinct FOWTs. The scope of this study’s assumption primarily focused on the hydrodynamic wave power performance matrix, without the inclusion of aerodynamic loads. It then compared their outcomes to determine which array demonstrated superior wave energy under the key metrics of total absorbed power, capture width, and interaction factor. Additionally, the investigation could serve to reinforce the ongoing research and development efforts in the allocation of renewable energy resources. Full article
(This article belongs to the Special Issue Advances in the Performance of Ships and Offshore Structures)
Show Figures

Figure 1

14 pages, 4003 KB  
Article
Experimental and Numerical Investigation on the Motion Responses of a Spar-Type Floating Structure with Aquaculture Feeding Systems
by Qiao Li, Shenyi Bai, Shuchuang Dong, Jinxin Zhou and Daisuke Kitazawa
J. Mar. Sci. Eng. 2024, 12(8), 1329; https://doi.org/10.3390/jmse12081329 - 6 Aug 2024
Cited by 3 | Viewed by 2053
Abstract
The combination of aquaculture industry with floating offshore wind turbines has the potential to generate significant economic advantages for both industries. To investigate this potential, the present study focuses on analyzing the heave, and pitch dynamic responses of a Spar-type floating offshore wind [...] Read more.
The combination of aquaculture industry with floating offshore wind turbines has the potential to generate significant economic advantages for both industries. To investigate this potential, the present study focuses on analyzing the heave, and pitch dynamic responses of a Spar-type floating offshore wind turbine that incorporates an aquaculture feeding system. A series of water tank model tests, together with numerical calculations, were conducted using a 1/56 scale model of a 2 MW, displacement 3500 tons, floating Spar-type wind turbine. The feeding system was placed inside the Spar and slightly above the waterline by adjusting the configuration of the total weight. The weight of the feeding system in the experiments is 100 tons, capable of sustaining 300 tons of fish for an entire week, and the realistic applications have been expanded using the numerical calculation. For this reason, the present study serves a good case study for general understanding, because the integration of the feeding system inevitably raises the center of gravity of the structure and potentially affects its overall stability. The experiments revealed no discernible increase in the heave motion. Moreover, the pitch motion theoretically increased, but occasionally decreased in the experiments with the overall inclination angles being less than 1.2 degrees during the experiments. As a result, the present study supports the practice of integrating a Spar-type wind turbine with feeding systems. Future research should continue to comprehensively examine, both experimentally and numerically, the motion responses of the wind turbine and aquaculture facilities with varying configurations. Full article
Show Figures

Figure 1

22 pages, 5689 KB  
Article
A Hybrid Fuzzy LQR-PI Blade Pitch Control Scheme for Spar-Type Floating Offshore Wind Turbines
by Ronglin Ma, Fei Lu Siaw and Tzer Hwai Gilbert Thio
J. Mar. Sci. Eng. 2024, 12(8), 1306; https://doi.org/10.3390/jmse12081306 - 2 Aug 2024
Cited by 5 | Viewed by 2090
Abstract
Floating offshore wind turbines (FOWTs) experience unbalanced loads and platform motion due to the coupling of variable wind and wave loads, which leads to output power fluctuation and increased fatigue loads. This paper introduces a new blade pitch control strategy for FOWTs that [...] Read more.
Floating offshore wind turbines (FOWTs) experience unbalanced loads and platform motion due to the coupling of variable wind and wave loads, which leads to output power fluctuation and increased fatigue loads. This paper introduces a new blade pitch control strategy for FOWTs that combines fuzzy logic with a linear quadratic regulator (LQR) and a proportional-integral (PI) controller. The fuzzy PI controller dynamically adjusts the PI control gains to regulate rotor speed and stabilize output power. Fuzzy LQR is employed for individual pitch control, utilizing fuzzy logic to adaptively update feedback gains to achieve stable power output, suppress platform motion, and reduce fatigue load. Co-simulations conducted with OpenFAST (Fatigue, Aerodynamics, Structures, and Turbulence) and MATLAB/Simulink under diverse conditions demonstrate the superiority of the proposed method over traditional PI control. The results show significant reductions in platform pitch, roll, and heave motion by 17%, 27%, and 48%, respectively; blade out-of-plane, pitch, and flapwise bending moments are reduced by 38%, 44%, and 36%; and the tower base roll and pitch bending moments are reduced by up to 29% and 22%, respectively. The proposed control scheme exhibits exceptional environmental adaptability, enhancing FOWT’s power regulation, platform stability, and reliability in complex marine environments. Full article
(This article belongs to the Topic Control and Optimisation for Offshore Renewable Energy)
Show Figures

Figure 1

21 pages, 12696 KB  
Article
Investigation into the Potential Use of Damping Plates in a Spar-Type Floating Offshore Wind Turbine
by Sharath Srinivasamurthy, Shigesuke Ishida and Shigeo Yoshida
J. Mar. Sci. Eng. 2024, 12(7), 1071; https://doi.org/10.3390/jmse12071071 - 26 Jun 2024
Cited by 8 | Viewed by 2995
Abstract
Spar is one of the promising floating platforms to support offshore wind turbines. Wind heeling moment is large in the case of floating offshore wind turbines and, therefore, it is important to reduce the pitch motion of the floating platform. To address this [...] Read more.
Spar is one of the promising floating platforms to support offshore wind turbines. Wind heeling moment is large in the case of floating offshore wind turbines and, therefore, it is important to reduce the pitch motion of the floating platform. To address this issue, a spar platform with damping plates is proposed and investigated in this study. (i) Type-A, (ii) Type-B, and (iii) Type-C models of 1/120 scale were fabricated with similar stability parameters. Type-A is a classic spar, Type-B and Type-C are spar with damping plates by replacing the ballast water part with horizontal plates and vertical plates, respectively. The rotor model consists of (i) no disk and (ii) with disk conditions. A series of model scale experiments were carried out in the water tank in regular waves, and motion response was measured. A calculation method based on classic frequency-domain was developed to incorporate damping plates and validated with the experiment results in no disk and with disk conditions. When pitch response of Type-B and Type-C were compared with respect to Type-A, it was found that the spar platform with damping plates reduced the pitch response in most wave frequencies. Full article
(This article belongs to the Special Issue Coastal Engineering: Sustainability and New Technologies, 2nd Edition)
Show Figures

Figure 1

14 pages, 1880 KB  
Article
Forecasting Pitch Response of Floating Offshore Wind Turbines with a Deep Learning Model
by Mohammad Barooni and Deniz Velioglu Sogut
Clean Technol. 2024, 6(2), 418-431; https://doi.org/10.3390/cleantechnol6020021 - 29 Mar 2024
Cited by 6 | Viewed by 3026
Abstract
The design and optimization of floating offshore wind turbines (FOWTs) pose significant challenges, stemming from the complex interplay among aerodynamics, hydrodynamics, structural dynamics, and control systems. In this context, this study introduces an innovative method for forecasting the dynamic behavior of FOWTs under [...] Read more.
The design and optimization of floating offshore wind turbines (FOWTs) pose significant challenges, stemming from the complex interplay among aerodynamics, hydrodynamics, structural dynamics, and control systems. In this context, this study introduces an innovative method for forecasting the dynamic behavior of FOWTs under various conditions by merging Convolutional Neural Network (CNN) with a Gated Recurrent Unit (GRU) network. This model outperforms traditional numerical models by delivering precise and efficient predictions of dynamic FOWT responses. It adeptly handles computational complexities and reduces processing duration, while maintaining flexibility and effectively managing nonlinear dynamics. The model’s prowess is showcased through an analysis of a spar-type FOWT in a multivariate parallel time series dataset using the CNN–GRU structure. The outcomes are notably promising, underscoring the model’s proficiency in accurately forecasting the performance of FOWTs. Full article
(This article belongs to the Topic Advances in Wind Energy Technology)
Show Figures

Figure 1

25 pages, 14574 KB  
Article
Coupled Dynamic Characteristics of a Spar-Type Offshore Floating Two-Bladed Wind Turbine with a Flexible Hub Connection
by Zonghao Wu, Kai Wang, Tianyu Jie and Xiaodi Wu
J. Mar. Sci. Eng. 2024, 12(4), 547; https://doi.org/10.3390/jmse12040547 - 25 Mar 2024
Cited by 2 | Viewed by 2427
Abstract
To reduce manufacturing, transportation, lifting and maintenance costs of increasingly larger and larger floating wind turbines, a Spar-type floating two-bladed wind turbine based on the 5 MW OC3-Hywind floating wind turbine model from the National Renewable Energy Laboratory (NREL) is studied in this [...] Read more.
To reduce manufacturing, transportation, lifting and maintenance costs of increasingly larger and larger floating wind turbines, a Spar-type floating two-bladed wind turbine based on the 5 MW OC3-Hywind floating wind turbine model from the National Renewable Energy Laboratory (NREL) is studied in this paper. The two-bladed wind turbine can cause serious problems with large dynamic loads, so a flexible hub connection was introduced between the hub mount and nacelle carrier to alleviate the dynamic effect. The paper focuses on studying the dynamic responses of the proposed Spar-type floating two-bladed wind turbine with a flexible hub connection at rated and extreme environmental conditions. Fully coupled time-domain simulations are carried out by integrating aerodynamic loads on blades, hydrodynamic loads on the spar, structural dynamics of the tower, blades and mooring lines, control system and flexible hub connection. The analysis results show that the application of a flexible hub connection between the hub mount and nacelle carrier can make a contribution to enable the Spar-type floating two-bladed wind turbine to effectively dampen the motion of the floating platform, while significantly reducing the tower load and blade deflection. Full article
(This article belongs to the Special Issue Innovative Development of Offshore Wind Technology)
Show Figures

Figure 1

24 pages, 8423 KB  
Article
A Novel Semi-Spar Floating Wind Turbine Platform Applied for Intermediate Water Depth
by Qingqing Cai, Daoyi Chen, Ni Yang and Wei Li
Sustainability 2024, 16(4), 1663; https://doi.org/10.3390/su16041663 - 17 Feb 2024
Cited by 5 | Viewed by 4428
Abstract
For the exploitation of offshore wind resources in areas with intermediate water depths, a novel semi-spar floating foundation is introduced to combine the superiority of the conventional semisubmersible and spar-type floater. It consists of an upper floater and a hanging weight, which are [...] Read more.
For the exploitation of offshore wind resources in areas with intermediate water depths, a novel semi-spar floating foundation is introduced to combine the superiority of the conventional semisubmersible and spar-type floater. It consists of an upper floater and a hanging weight, which are connected through 12 suspension ropes. Such a floating foundation can be wet-towed as a semisubmersible floater, which features a large waterplane moment of inertia to increase stability and reduce transportation costs. After being anchored on site, it behaves as a spar floater with moderate draft and superior hydrodynamic characteristics. The stability of the proposed semi-spar platform during wet towage is analyzed. Afterward, a fully coupled aero-hydro-servo-elastic simulation is conducted to evaluate its hydrodynamic responses in comparison with the responses of the well-acknowledged OC3-spar and OC4-semisubmersible platforms. Then, the ultimate strength of the mooring lines and suspension ropes under extreme conditions was numerically investigated, as well as the relationship between the ropes’ tension and wave direction. Eventually, a cost-effectiveness analysis is conducted in terms of power generation and steel mass. The results demonstrate that the proposed semi-spar design meets the safety criteria in transportation and exhibits a smaller response in surge and pitch motions. In addition, the ultimate strength of mooring lines and suspension ropes satisfies the safety requirements, and simulation reveals that the lateral suspension ropes parallel to the propagation direction are sensitive to the environmental conditions of winds and waves. This study confirms that the newly proposed floating wind turbine exhibits excellent hydrodynamic and power generation performance, which is of great significance for the sustainability of the energy and electricity industry. Full article
Show Figures

Figure 1

24 pages, 8206 KB  
Article
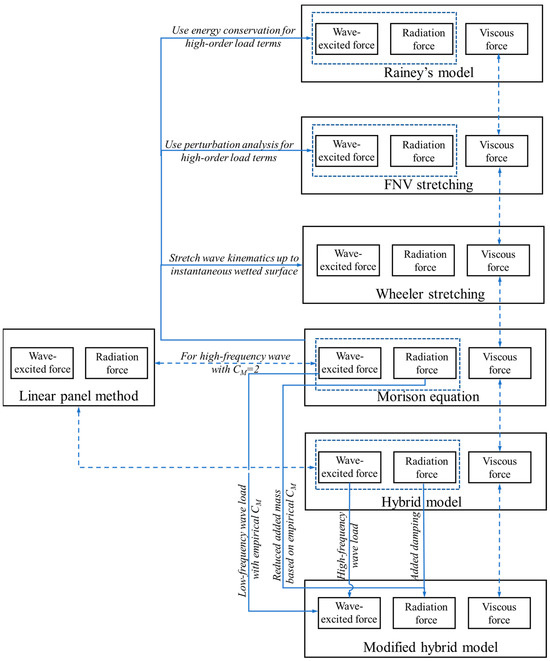
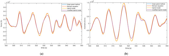
Hurricane Wave Loads on Spar-Type Floating Wind Turbines: A Comparison of Simulation Schemes
by Shaopeng Li and Teng Wu
Atmosphere 2023, 14(10), 1550; https://doi.org/10.3390/atmos14101550 - 11 Oct 2023
Cited by 2 | Viewed by 1973
Abstract
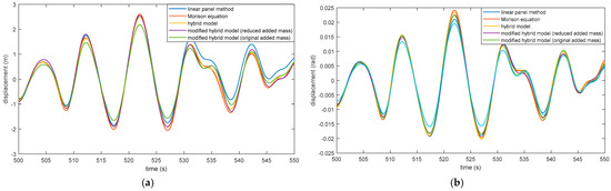
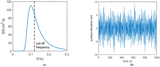
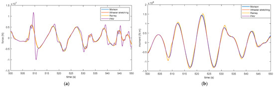
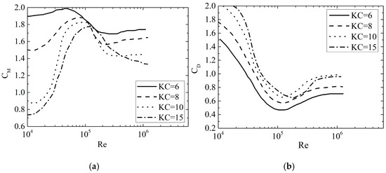
Floating wind turbines are sensitive to hurricane events. Since the turbine rotors are parked and the blades are feathered during hurricanes, the aerodynamic loads due to boundary-layer winds are relatively small compared to the hydrodynamic loads due to sea surface elevations. Hence, accurate [...] Read more.
Floating wind turbines are sensitive to hurricane events. Since the turbine rotors are parked and the blades are feathered during hurricanes, the aerodynamic loads due to boundary-layer winds are relatively small compared to the hydrodynamic loads due to sea surface elevations. Hence, accurate modeling of the hurricane wave loads is crucial to ensure the safety of floating wind turbines. During a hurricane, large wave heights with severe flow separation make it inaccurate to use either linear panel method-based models (without nonlinear consideration associated with fluid viscosity) or Morison equation-based models (without unsteady consideration associated with fluid memory). Efforts have been made to advance simulation schemes of hurricane wave loads on spar-type floating wind turbines. This study systematically compares and assesses the efficacy of six hydrodynamic models available in the literature along with a newly proposed model. The ability of these seven hydrodynamic models to capture nonlinear and/or unsteady effects is investigated. As a demonstration example, the wave loads on a spar-type wind turbine are calculated using these seven models to highlight the underlying role of each simulation scheme in accurately acquiring the dynamic responses of this type of offshore floating structure in severe hurricane seas. It is found that the nonlinear viscous term in the Morison equation and hybrid model serves as an important nonlinear damping mechanism. The reduction of the low-frequency wave load and added mass in the modified hybrid model collectively leads to larger displacements compared to those based on the hybrid model. While the displacements based on the stretching method and Rainey’s equation are similarly larger than those based on the Morison equation, their nonlinear wave loads are much smaller than those in FNV theory. Full article
(This article belongs to the Section Meteorology)
Show Figures

Figure 1

Back to TopTop