Sign in to use this feature.

Years

Between: -

Subjects

remove_circle_outline
remove_circle_outline
remove_circle_outline
remove_circle_outline
remove_circle_outline
remove_circle_outline
remove_circle_outline
remove_circle_outline
remove_circle_outline

Journals

Article Types

Countries / Regions

remove_circle_outline
remove_circle_outline
remove_circle_outline
remove_circle_outline

Search Results (169)

Search Parameters:
Keywords = smart grid projects

Order results
Result details
Results per page
Select all
Export citation of selected articles as:
67 pages, 4102 KB  
Review
Technical Losses in Power Networks: Mechanisms, Mitigation Strategies, and Future Directions
by Pooya Parvizi, Milad Jalilian, Alireza Mohammadi Amidi, Mohammad Reza Zangeneh and Jordi-Roger Riba
Electronics 2025, 14(17), 3442; https://doi.org/10.3390/electronics14173442 - 28 Aug 2025
Viewed by 1021
Abstract
Technical losses (TLs) in power systems are an inevitable outcome of energy dissipation in components such as conductors, transformers, and transmission lines. These losses arise from the combined effects of material properties, operational conditions, and environmental factors, creating ongoing challenges for energy efficiency [...] Read more.
Technical losses (TLs) in power systems are an inevitable outcome of energy dissipation in components such as conductors, transformers, and transmission lines. These losses arise from the combined effects of material properties, operational conditions, and environmental factors, creating ongoing challenges for energy efficiency and grid sustainability. Their reduction requires a coordinated approach that integrates material improvements, smart grid technologies, and optimized operational practices. Reducing TLs not only improves economic efficiency but also contributes significantly to global sustainability efforts by enabling more efficient energy use and reducing carbon emissions associated with power generation. A review of recent publications shows that the literature on network losses is heavily skewed toward non-technical losses (NTLs), with TL-focused studies being fewer, often dated, and lacking comprehensive scope. This paper addresses the existing research gap by presenting a comprehensive, section-oriented taxonomy of TL mechanisms in power systems, accompanied by precise definitions for each category and a direct linkage between these categories and applicable loss mitigation measures. In addition, selected real-world projects and global initiatives aimed at reducing TLs, together with current regulatory approaches, emerging trends in this domain, and an assessment of the maturity level of technologies employed for TL reduction, are analyzed. This study aims to serve as a scientific reference to support future research and to guide policymakers, regulators, and utilities in developing more effective strategies for minimizing TLs. Full article
(This article belongs to the Section Power Electronics)
Show Figures

Figure 1

27 pages, 2009 KB  
Article
Application Effectiveness Evaluation of Novel Technologies in Green Construction for Substations Based on AHP Group Decision–EWM Combination Variable-Weight Model
by Wenjie Xue, Jingbo Song, Fei Guo, Yuxin Zhai, Xiaofan Song, Huanruo Qi, Zhaozhen Wang and Yuqing Wang
Sustainability 2025, 17(17), 7593; https://doi.org/10.3390/su17177593 - 22 Aug 2025
Viewed by 555
Abstract
With the ongoing transformation of the energy structure and the advancement of smart grid development, green and sustainable development of substations has become an inevitable trend. As the core driving force of substation transformation, novel technologies remain at the pilot application stage, and [...] Read more.
With the ongoing transformation of the energy structure and the advancement of smart grid development, green and sustainable development of substations has become an inevitable trend. As the core driving force of substation transformation, novel technologies remain at the pilot application stage, and their performance evaluations are yet to be clarified. In view of this, this paper proposes a comprehensive evaluation framework for the application effectiveness of novel technologies in green construction for substations. Firstly, based on the feature for the whole life cycle of the technologies, an evaluation index system is established covering multiple dimensions and stages, including resource conservation, technical performance enhancement, and economic benefits. Secondly, on the basis of AHP group decision and EWM combination weights, a variable-weight model is constructed by combining projection gray target evaluation to enable significant differentiation in cross-technology comparative analysis. Finally, a case study is conducted on pilot applications of multiple novel technologies in substations within a specific region, and the results indicate that novel technologies which demonstrate better sustainable development effects throughout the entire life cycle have a broader prospect for promotion. Full article
Show Figures

Figure 1

22 pages, 2697 KB  
Article
Empowering the Irish Energy Transition: Harnessing Sensor Technology for Engagement in an Embedded Living Lab
by Madeleine Lyes
Sustainability 2025, 17(15), 6677; https://doi.org/10.3390/su17156677 - 22 Jul 2025
Viewed by 558
Abstract
The transition to a decarbonised energy system in Ireland presents significant socio-technical challenges. This paper, focused on the work of the SMARTLAB project at the Citizen Innovation Lab in Limerick city, investigated the potential of a localised living lab approach to address these [...] Read more.
The transition to a decarbonised energy system in Ireland presents significant socio-technical challenges. This paper, focused on the work of the SMARTLAB project at the Citizen Innovation Lab in Limerick city, investigated the potential of a localised living lab approach to address these challenges. Engaging across 70 buildings and their inhabitants, the project captured the evolution of attitudes and intentions towards the clean energy transition in ways directly relevant to future policy implementation across grid redevelopment, smart service design, and national retrofit. Project methodology was framed by a living lab approach, with wireless energy and indoor environment sensors installed in participant buildings and participant journeys developed by harnessing the Citizen Innovation Lab ecosystem. The results indicate behaviour changes among participants, particularly focusing on indoor environmental conditions. The study concludes that embedded, localised living labs offer a methodological framework which can capture diverse datasets and encompass complex contemporary contexts towards transition goals. Full article
(This article belongs to the Special Issue Sustainable Impact and Systemic Change via Living Labs)
Show Figures

Figure 1

27 pages, 1666 KB  
Article
Artificial Intelligence and Environmental Sustainability Playbook for Energy Sector Leaders
by Abdullah Abonamah, Salah Hassan and Tena Cale
Sustainability 2025, 17(14), 6529; https://doi.org/10.3390/su17146529 - 17 Jul 2025
Cited by 1 | Viewed by 1484
Abstract
The energy sector uses artificial intelligence (AI) as a crucial instrument to achieve environmental sustainability targets by improving resource efficiency and decreasing emissions while minimizing waste production. This paper establishes an industry-specific executive playbook that guides energy sector leaders by implementing AI technologies [...] Read more.
The energy sector uses artificial intelligence (AI) as a crucial instrument to achieve environmental sustainability targets by improving resource efficiency and decreasing emissions while minimizing waste production. This paper establishes an industry-specific executive playbook that guides energy sector leaders by implementing AI technologies for sustainability management with approaches suitable for industrial needs. The playbook provides an industry-specific framework along with strategies and AI-based solutions to help organizations overcome their sustainability challenges. Predictive analytics combined with smart grid management implemented through AI applications produced 15% less energy waste and reduced carbon emissions by 20% according to industry pilot project data. AI has proven its transformative capabilities by optimizing energy consumption while detecting inefficiencies to create both operational improvements and cost savings. The real-time monitoring capabilities of AI systems help companies meet strict environmental regulations and international climate goals by optimizing resource use and waste reduction, supporting circular economy practices for sustainable operations and enduring profitability. Leaders can establish impactful technology-based sustainability initiatives through the playbook which addresses the energy sector requirements for corporate goals and regulatory standards. Full article
Show Figures

Figure 1

21 pages, 666 KB  
Article
Efficient and Accurate Zero-Day Electricity Theft Detection from Smart Meter Sensor Data Using Prototype and Ensemble Learning
by Alyaman H. Massarani, Mahmoud M. Badr, Mohamed Baza, Hani Alshahrani and Ali Alshehri
Sensors 2025, 25(13), 4111; https://doi.org/10.3390/s25134111 - 1 Jul 2025
Viewed by 1525
Abstract
Electricity theft remains a pressing challenge in modern smart grid systems, leading to significant economic losses and compromised grid stability. This paper presents a sensor-driven framework for electricity theft detection that leverages data collected from smart meter sensors, key components in smart grid [...] Read more.
Electricity theft remains a pressing challenge in modern smart grid systems, leading to significant economic losses and compromised grid stability. This paper presents a sensor-driven framework for electricity theft detection that leverages data collected from smart meter sensors, key components in smart grid monitoring infrastructure. The proposed approach combines prototype learning and meta-level ensemble learning to develop a scalable and accurate detection model, capable of identifying zero-day attacks that are not present in the training data. Smart meter data is compressed using Principal Component Analysis (PCA) and K-means clustering to extract representative consumption patterns, i.e., prototypes, achieving a 92% reduction in dataset size while preserving critical anomaly-relevant features. These prototypes are then used to train base-level one-class classifiers, specifically the One-Class Support Vector Machine (OCSVM) and the Gaussian Mixture Model (GMM). The outputs of these classifiers are normalized and fused in a meta-OCSVM layer, which learns decision boundaries in the transformed score space. Experimental results using the Irish CER Smart Metering Project (SMP) dataset show that the proposed sensor-based detection framework achieves superior performance, with an accuracy of 88.45% and a false alarm rate of just 13.85%, while reducing training time by over 75%. By efficiently processing high-frequency smart meter sensor data, this model contributes to developing real-time and energy-efficient anomaly detection systems in smart grid environments. Full article
Show Figures

Figure 1

16 pages, 4413 KB  
Article
Autonomous Control of Electric Vehicles Using Voltage Droop
by Hanchi Zhang, Rakesh Sinha, Hessam Golmohamadi, Sanjay K. Chaudhary and Birgitte Bak-Jensen
Energies 2025, 18(11), 2824; https://doi.org/10.3390/en18112824 - 29 May 2025
Viewed by 561
Abstract
The surge in electric vehicles (EVs) in Denmark challenges the country’s residential low-voltage (LV) distribution system. In particular, it increases the demand for home EV charging significantly and possibly overloads the LV grid. This study analyzes the impact of EV charging integration on [...] Read more.
The surge in electric vehicles (EVs) in Denmark challenges the country’s residential low-voltage (LV) distribution system. In particular, it increases the demand for home EV charging significantly and possibly overloads the LV grid. This study analyzes the impact of EV charging integration on Denmark’s residential distribution networks. A residential grid comprising 67 households powered by a 630 kVA transformer is studied using DiGSILENT PowerFactory. With the assumption of simultaneous charging of all EVs, the transformer can be heavily loaded up to 147.2%. Thus, a voltage-droop based autonomous control approach is adopted, where the EV charging power is dynamically adjusted based on the point-of-connection voltage of each charger instead of the fixed rated power. This strategy eliminates overloading of the transformers and cables, ensuring they operate within a pre-set limit of 80%. Voltage drops are mitigated within the acceptable safety range of ±10% from normal voltage. These results highlight the effectiveness of the droop control strategy in managing EV charging power. Finally, it exemplifies the benefits of intelligent EV charging systems in Horizon 2020 EU Projects like SERENE and SUSTENANCE. The findings underscore the necessity to integrate smart control mechanisms, consider reinforcing grids, and promote active consumer participation to meet the rising demand for a low-carbon future. Full article
Show Figures

Figure 1

32 pages, 3859 KB  
Article
The Energy Hunger Paradox of Artificial Intelligence: End of Clean Energy or Magic Wand for Sustainability?
by Hafize Nurgul Durmus Senyapar and Ramazan Bayindir
Sustainability 2025, 17(7), 2887; https://doi.org/10.3390/su17072887 - 24 Mar 2025
Cited by 3 | Viewed by 1969
Abstract
Artificial Intelligence (AI) plays a dual role in the clean energy transition, acting both as a major energy consumer and as a driver of sustainability. While AI enhances renewable energy forecasting, optimizes smart grids, and improves energy storage efficiency, the rapid growth of [...] Read more.
Artificial Intelligence (AI) plays a dual role in the clean energy transition, acting both as a major energy consumer and as a driver of sustainability. While AI enhances renewable energy forecasting, optimizes smart grids, and improves energy storage efficiency, the rapid growth of AI-driven data centers has significantly increased global electricity demand. AI-related energy consumption is projected to double by 2026 and triple by 2030, accounting for approximately 1.3% of global electricity use. This study adopts a multidisciplinary approach, synthesizing engineering, business, and policy insights to evaluate AI’s energy footprint and contributions to sustainability. The findings reveal that AI-driven optimization enhances smart grid efficiency and forecasting accuracy; however, infrastructure limitations, regulatory gaps, and economic constraints hinder AI’s alignment with sustainability goals. The results are systematically structured across five key themes: key findings, impact on energy consumption, risks and challenges, potential solutions, and policies and regulations. Supported by thematic tables and an original infographic, this study provides a comprehensive analysis of AI’s evolving role. By integrating AI with global sustainability policies, stakeholders can leverage its potential to accelerate the clean energy transition while minimizing the ecological footprint. Full article
Show Figures

Figure 1

32 pages, 4355 KB  
Article
Optimizing Virtual Power Plants with Parallel Simulated Annealing on High-Performance Computing
by Ali Abbasi, Filipe Alves, Rui A. Ribeiro, João L. Sobral and Ricardo Rodrigues
Smart Cities 2025, 8(2), 47; https://doi.org/10.3390/smartcities8020047 - 12 Mar 2025
Cited by 2 | Viewed by 1507
Abstract
This work focuses on optimizing the scheduling of virtual power plants (VPPs)—as implemented in the Portuguese national project New Generation Storage (NGS)—to maximize social welfare and enhance energy trading efficiency within modern energy grids. By integrating distributed energy resources (DERs), including renewable energy [...] Read more.
This work focuses on optimizing the scheduling of virtual power plants (VPPs)—as implemented in the Portuguese national project New Generation Storage (NGS)—to maximize social welfare and enhance energy trading efficiency within modern energy grids. By integrating distributed energy resources (DERs), including renewable energy sources and energy storage systems, VPPs represent a pivotal element of sustainable urban energy systems. The scheduling problem is formulated as a Mixed-Integer Linear Programming (MILP) task and addressed by using a parallelized simulated annealing (SA) algorithm implemented on high-performance computing (HPC) infrastructure. This parallelization accelerates solution space exploration, enabling the system to efficiently manage the complexity of larger DER networks and more sophisticated scheduling scenarios. The approach demonstrates its capability to align with the objectives of smart cities by ensuring adaptive and efficient energy distribution, integrating dynamic pricing mechanisms, and extending the operational lifespan of critical energy assets such as batteries. Rigorous simulations highlight the method’s ability to reduce optimization time, maintain solution quality, and scale efficiently, facilitating real-time decision making in energy markets. Moreover, the optimized coordination of DERs supports grid stability, enhances market responsiveness, and contributes to developing resilient, low-carbon urban environments. This study underscores the transformative role of computational infrastructure in addressing the challenges of modern energy systems, showcasing how advanced algorithms and HPC can enable scalable, adaptive, and sustainable energy optimization in smart cities. The findings demonstrate a pathway to achieving socially and environmentally responsible energy systems that align with the priorities of urban resilience and sustainable development. Full article
Show Figures

Figure 1

20 pages, 6699 KB  
Article
Evaluating the Performance of Smart Meters: Insights into Energy Management, Dynamic Pricing and Consumer Behavior
by Konstantinos G. Koukouvinos, George K. Koukouvinos, Pavlos Chalkiadakis, Stavrοs D. Kaminaris, Vasilios A. Orfanos and Dimitrios Rimpas
Appl. Sci. 2025, 15(2), 960; https://doi.org/10.3390/app15020960 - 19 Jan 2025
Cited by 4 | Viewed by 6184
Abstract
Energy consumption demands are rapidly increasing every year, with an 8% annual growth rate projected for the next five years. As buildings represent over 35% of this demand, a metering system is required for monitoring to accurately calculate costs. This paper explores the [...] Read more.
Energy consumption demands are rapidly increasing every year, with an 8% annual growth rate projected for the next five years. As buildings represent over 35% of this demand, a metering system is required for monitoring to accurately calculate costs. This paper explores the evolution and impact of energy management through smart meters, emphasizing their superiority over traditional electromechanical devices, in applications such as minimizing power losses and enhancing grid reliability. This study compares the performance of five distinct metering systems, including electromechanical and advanced smart meters. Real-time testing across various scenarios is incorporated, examining parameters such as real and reactive power measurement, accuracy and adaptability to smart grids. Key findings revealed that smart meters, notably the EDMI Mk10A, outperform legacy systems in precision, data transmission and energy optimization. In addition, the potential of smart meters to enable dynamic cost calculation and prevent electricity theft is evident. Despite their advantages, challenges such as data privacy, installation costs and electromagnetic radiation concerns, persist. Future investigations to address the identified limitations are required. Full article
(This article belongs to the Section Electrical, Electronics and Communications Engineering)
Show Figures

Figure 1

13 pages, 2881 KB  
Article
Blockchain-Enabled Smart Grids for Optimized Electrical Billing and Peer-to-Peer Energy Trading
by Jalalud Din and Hongsheng Su
Energies 2024, 17(22), 5744; https://doi.org/10.3390/en17225744 - 17 Nov 2024
Cited by 5 | Viewed by 2189
Abstract
This research investigates the integration of blockchain technology into smart grids, focusing on optimizing both electrical billing and peer-to-peer energy trading between producers and consumers. Using blockchain smart contracts, the system automates and secures energy consumption recording, bill calculation, payment processing, and energy [...] Read more.
This research investigates the integration of blockchain technology into smart grids, focusing on optimizing both electrical billing and peer-to-peer energy trading between producers and consumers. Using blockchain smart contracts, the system automates and secures energy consumption recording, bill calculation, payment processing, and energy transactions. In the electrical billing framework, a blockchain-based approach was developed to model these functionalities, utilizing an EnergyBilling smart contract to calculate bills and an EnergyPayment smart contract to ensure payment accuracy. Validation using actual consumption data from Sinoma Handan’s project site confirmed the system’s accuracy and reliability when cross-verified with mathematical models. Simultaneously, the study explores peer-to-peer energy trading, where producers (represented by Askari Cement Plant.Nizampur, Pakistan) and consumers (Sinoma Handan Ltd, Handan, China.) conduct automated, transparent transactions. Blockchain’s decentralized nature ensures transparency, data immutability, and a secure, tamper-proof record of transactions. The system eliminates intermediaries, enhancing operational efficiency and reducing costs. Key outcomes demonstrate successful transaction execution with detailed settlements, ensuring financial accountability. Our research highlights blockchain’s transformative potential in revolutionizing electrical billing and energy trading. It offers a secure, transparent, and efficient solution while acknowledging scalability, transaction costs, and regulatory hurdles. Future work could focus on real-world implementation, integration with IoT devices for real-time data collection, and scaling these technologies for broader industrial applications in global energy markets. Full article
(This article belongs to the Section A1: Smart Grids and Microgrids)
Show Figures

Figure 1

28 pages, 3648 KB  
Review
Fair Energy Trading in Blockchain-Inspired Smart Grid: Technological Barriers and Future Trends in the Age of Electric Vehicles
by Sameer Qazi, Bilal A. Khawaja, Abdullah Alamri and Abdulrahman AlKassem
World Electr. Veh. J. 2024, 15(11), 487; https://doi.org/10.3390/wevj15110487 - 27 Oct 2024
Cited by 3 | Viewed by 4789
Abstract
The global electricity demand from electric vehicles (EVs) increased by 3631% over the last decade, from 2600 gigawatt hours (GWh) in 2013 to 97,000 GWh in 2023. The global electricity demand from EVs will rise to 710,000 GWh by 2030. These EVs will [...] Read more.
The global electricity demand from electric vehicles (EVs) increased by 3631% over the last decade, from 2600 gigawatt hours (GWh) in 2013 to 97,000 GWh in 2023. The global electricity demand from EVs will rise to 710,000 GWh by 2030. These EVs will depend on smart grids (SGs) for their charging requirements. Like EVs, SGs are a booming market. In 2021, SG technologies were valued at USD 43.1 billion and are projected to reach USD 103.4 billion by 2026. As EVs become more prevalent, they introduce additional complexity to the SG landscape, with EVs not only consuming energy, but also potentially supplying it back to the grid through vehicle-to-grid (V2G) technologies. The entry of numerous independent sellers and buyers, including EV owners, into the market will lead to intense competition, resulting in rapid fluctuations in electricity prices and constant energy transactions to maximize profit for both buyers and sellers. Blockchain technology will play a crucial role in securing data publishing and transactions in this evolving scenario, ensuring transparent and efficient interactions between EVs and the grid. This survey paper explores key research challenges from an engineering design perspective of SG operation, such as the potential for voltage instability due to the integration of numerous EVs and distributed microgrids with fluctuating generation capacities and load demands. This paper also delves into the need for a synergistic balance to optimize the energy supply and demand equation. Additionally, it discusses policies and incentives that may be enforced by national electricity carriers to maintain grid reliability and manage the influx of EVs. Furthermore, this paper addresses emerging issues of SG technology providing primary charging infrastructure for EVs, such as incentivizing green energy, the technical difficulties in integrating diverse hetero-microgrids based on HVAC and HVDC technologies, challenges related to the speed of energy transaction processing during fluctuating prices, and vulnerabilities concerning cyber-attacks on blockchain-based SG architectures. Finally, future trends are discussed, including the impact of increased EV penetration on SGs, advancements in V2G technologies, load-shaping techniques, dynamic pricing mechanisms, and AI-based stability enhancement measures in the context of widespread SG adoption. Full article
Show Figures

Graphical abstract

35 pages, 10670 KB  
Article
Scalability and Replicability Analysis in Smart Grid Demonstration Projects: Lessons Learned and Future Needs
by Ilaria Losa and Rafael Cossent
Energies 2024, 17(21), 5312; https://doi.org/10.3390/en17215312 - 25 Oct 2024
Viewed by 1655
Abstract
This paper compares various approaches to the scalability and replicability analysis (SRA) of smart grid pilot projects, highlighting the need for a comprehensive SRA methodology as called for by the European Commission and International Energy Agency. This study addresses the need for a [...] Read more.
This paper compares various approaches to the scalability and replicability analysis (SRA) of smart grid pilot projects, highlighting the need for a comprehensive SRA methodology as called for by the European Commission and International Energy Agency. This study addresses the need for a standardized SRA methodology and explores how three EU-funded projects—Platone, EUniversal, and IElectrix—adapted the general guidelines developed by the BRIDGE initiative. These guidelines provide recommendations for developing a comprehensive large-scale deployment analysis. The results show that while the guidelines are usable and flexible, project-specific conditions and data availability limitations—particularly in regulatory and technical analysis—can pose challenges. Some key recommendations to overcome these and facilitate future applications are identified. These include defining SRA methodologies and securing data-sharing agreements early. The lack of standardized approaches for presenting SRA results hampers cross-project comparison. Thus, creating an open-use case repository and updating the BRIDGE guidelines with more detailed examples, benchmarks, and reference networks is recommended. Additionally, linking SRA with cost–benefit analysis (CBA) is suggested in order to evaluate the commercial viability of smart grid solutions. The paper concludes that while the BRIDGE guidelines have proven to be fit for purpose, further developments are needed to facilitate their practical application in real-world projects. Full article
(This article belongs to the Section A1: Smart Grids and Microgrids)
Show Figures

Figure 1

19 pages, 1271 KB  
Article
A Novel Areal Maintenance Strategy for Large-Scale Distributed Photovoltaic Maintenance
by Deyang Yin, Yuanyuan Zhu, Hao Qiang, Jianfeng Zheng and Zhenzhong Zhang
Electronics 2024, 13(18), 3593; https://doi.org/10.3390/electronics13183593 - 10 Sep 2024
Viewed by 779
Abstract
A smart grid is designed to enable the massive deployment and efficient use of distributed energy resources, including distributed photovoltaics (DPV). Due to the large number, wide distribution, and insufficient monitoring information of DPV stations, the pressure to maintain them has increased rapidly. [...] Read more.
A smart grid is designed to enable the massive deployment and efficient use of distributed energy resources, including distributed photovoltaics (DPV). Due to the large number, wide distribution, and insufficient monitoring information of DPV stations, the pressure to maintain them has increased rapidly. Furthermore, based on reports in the relevant literature, there is still a lack of efficient large-scale maintenance strategies for DPV stations at present, leading to the high maintenance costs and overall low efficiency of DPV stations. Therefore, this paper proposes a maintenance period decision model and an areal maintenance strategy. The implementation steps of the method are as follows: firstly, based on the reliability model and dust accumulation model of the DPV components, the maintenance period decision model is established for different numbers of DPV stations and different driving distances; secondly, the optimal maintenance period is determined by using the Monte Carlo method to calculate the average economic benefits of daily maintenance during different periods; then, an areal maintenance strategy is proposed to classify all the DPV stations into different areas optimally, where each area is maintained to reach the overall economic optimum for the DPV stations; finally, the validity and rationality of this strategy are verified with the case study of the DPV poverty alleviation project in Badong County, Hubei Province. The results indicate that compared with an independent maintenance strategy, the proposed strategy can decrease the maintenance cost by 10.38% per year, which will help promote the construction of the smart grid and the development of sustainable cities. The results prove that the method proposed in this paper can effectively reduce maintenance costs and improve maintenance efficiency. Full article
Show Figures

Figure 1

21 pages, 3360 KB  
Article
Innovative Load Forecasting Models and Intelligent Control Strategy for Enhancing Distributed Load Levelling Techniques in Resilient Smart Grids
by Wang Fangzong and Zuhaib Nishter
Electronics 2024, 13(17), 3552; https://doi.org/10.3390/electronics13173552 - 6 Sep 2024
Cited by 1 | Viewed by 2627
Abstract
Dynamic load forecasting is essential for effective energy management and grid operation. The use of GRU (Gated Recurrent Unit) and Long Short-Term Memory (LSTM) networks for precise load prediction is investigated in this paper. This research examines dynamic load patterns by innovatively integrating [...] Read more.
Dynamic load forecasting is essential for effective energy management and grid operation. The use of GRU (Gated Recurrent Unit) and Long Short-Term Memory (LSTM) networks for precise load prediction is investigated in this paper. This research examines dynamic load patterns by innovatively integrating heterogeneous information from several datasets. The results show that the LSTM and GRU models are equally good at making predictions and that this holds true across a variety of datasets. Furthermore, the models’ ability to accurately capture the temporal relationships in the load data is demonstrated by their low Mean Absolute Percentage Error (MAPE) and Mean Squared Error (MSE) values. Additionally, the comparative analysis results, which highlight flexibility in model selection, can aid energy sector decision makers. The significance of precise load projections for maintaining grid dependability and optimizing resources is further highlighted by this work, which also elucidates the effects of forecast inaccuracies on decision-making procedures. Our research study provides important information for power system management strategy planning, which in turn promotes the continuous innovation of smart grids in dynamic load forecasting to keep up with changing energy consumption patterns. Full article
Show Figures

Figure 1

20 pages, 2302 KB  
Article
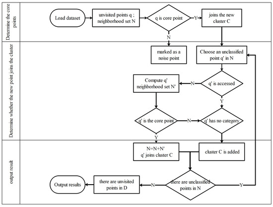
Non-Intrusive Load Monitoring Based on Dimensionality Reduction and Adapted Spatial Clustering
by Xu Zhang, Jun Zhou, Chunguang Lu, Lei Song, Fanyu Meng and Xianbo Wang
Energies 2024, 17(17), 4303; https://doi.org/10.3390/en17174303 - 28 Aug 2024
Cited by 1 | Viewed by 935
Abstract
Non-invasive load monitoring (NILM) deduces changes in energy consumption patterns and operational statuses of electrical equipment from power signals in the feed line. With the emergence of fine-grained power load distribution, the importance of utilizing this technology for implementing demand-side energy management in [...] Read more.
Non-invasive load monitoring (NILM) deduces changes in energy consumption patterns and operational statuses of electrical equipment from power signals in the feed line. With the emergence of fine-grained power load distribution, the importance of utilizing this technology for implementing demand-side energy management in smart grid development has become increasingly prominent. To address the issue of low load identification accuracy stemming from complex and diverse load types, this paper introduces a NILM method based on uniform manifold approximation and projection (UMAP) reduction and enhanced density-based spatial clustering of applications with noise (DBSCAN). Firstly, this paper combines the characteristics of user load under transient and steady-state conditions and selects data with significant differences to construct a load-characteristic database. Additionally, UMAP is employed to reduce the dimensionality of high-dimensional load features and rebuild a load feature database. Subsequently, DBSCAN is utilized to categorize typical user loads, followed by a correlation analysis with the load-characteristic database to determine the types or classes of loads that involve switching actions. Finally, this paper simulates and analyzes the proposed method using the electricity consumption data of industrial users from the CER–Electricity–Data dataset. It identifies the electricity load data commonly utilized by users in a specific area of Zhejiang Province in China. The experimental results indicate that the accuracy of the proposed non-invasive load identification method reaches 95%. Compared to the wavelet transform, decision tree, and backpropagation network methods, the improvement is approximately 5%. Full article
(This article belongs to the Section F1: Electrical Power System)
Show Figures

Figure 1

Back to TopTop