The Energy Hunger Paradox of Artificial Intelligence: End of Clean Energy or Magic Wand for Sustainability?
Abstract
1. Introduction
2. Materials and Methods
2.1. Literature Retrieval and Search Methodology
- Keyword Selection: Relevant search terms were identified based on prior studies and emerging research trends in AI and energy sustainability. These included “Artificial Intelligence and energy efficiency”, “AI in renewable energy forecasting”, “AI-driven grid stability”, “AI carbon footprint”, and “sustainable AI models.
- Boolean Operator Usage: To ensure precise results, search queries were refined using Boolean logic (e.g., “Artificial Intelligence” AND “Renewable Energy” AND “Sustainability”).
- Time Range: Literature was restricted to the past five years (2019–2024) to focus on the latest advancements while incorporating foundational studies.
- Inclusion and Exclusion Criteria: Articles were filtered based on relevance, citation impact, and methodological rigor, excluding non-peer-reviewed sources and conference papers lacking empirical validation.
2.2. Analytical Framework
- AI Energy Consumption vs. Renewable Energy Capacities: A detailed comparison illuminated potential synergies and conflicts, quantifying AI’s energy requirements relative to renewable energy system capabilities.
- Alignment with SDGs: AI applications were evaluated against specific sustainability targets, particularly SDG 7, SDG 9 (Industry, Innovation, and Infrastructure), and SDG 13. This provided a structured framework for assessing AI’s transformative potential in achieving global sustainability objectives.
3. Findings
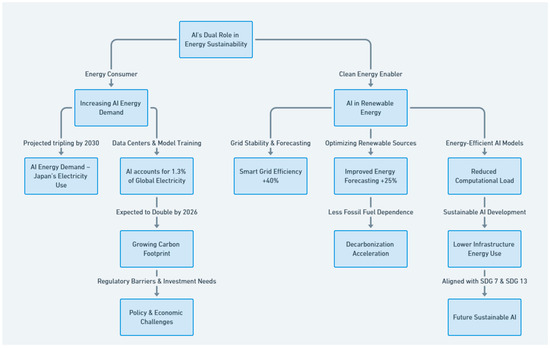
3.1. AI as an Energy Consumer
3.2. AI as an Energy Optimizer
3.3. Key Challenges of Renewable Energy Transition and Potential Contributions
3.4. Barriers to Aligning AI with Renewable Energy Goals
3.5. AI as a Solution to Its Energy Challenges
3.6. Sustainable Development Goals Alignment
3.7. Interdisciplinary Strategies for Sustainable AI
4. Conclusions
Author Contributions
Funding
Institutional Review Board Statement
Informed Consent Statement
Data Availability Statement
Conflicts of Interest
References
- World Economic Forum Renewables Will Be World’s Top Electricity Source within Three Years, IEA Data Reveals. Available online: https://www.weforum.org/stories/2023/02/renewables-world-top-electricity-source-data/ (accessed on 10 February 2025).
- MSPowerUser. 22 Shocking AI Electricity Usage Statistics for 2024 and Beyond. Available online: https://mspoweruser.com/ai-electricity-usage/ (accessed on 29 December 2024).
- Gruetzemacher, R.; Whittlestone, J. The transformative potential of artificial intelligence. Futures 2022, 135, 102884. [Google Scholar] [CrossRef]
- Jiang, F.; Jiang, Y.; Zhi, H.; Dong, Y.; Li, H.; Ma, S.; Wang, Y.; Dong, Q.; Shen, H.; Wang, Y. Artificial intelligence in healthcare: Past, present and future. Stroke Vasc. Neurol. 2017, 2, 230–243. [Google Scholar] [CrossRef] [PubMed]
- Hilpisch, Y. Artificial Intelligence in Finance. O’Reilly Media, Inc. 2020. Available online: https://books.google.com.tr/books?id=3PYCEAAAQBAJ (accessed on 15 February 2025).
- Allam, Z.; Dhunny, Z.A. On big data, artificial intelligence and smart cities. Cities 2019, 89, 80–91. [Google Scholar] [CrossRef]
- Necula, S.-C. Assessing the potential of artificial intelligence in advancing clean energy technologies in Europe: A systematic review. Energies 2023, 16, 7633. [Google Scholar] [CrossRef]
- Li, Q.; Li, Q.; Cao, H.; Wu, J.; Wang, F.; Wang, Y. The crack propagation behaviour of CO2 fracturing fluid in unconventional low permeability reservoirs: Factor analysis and mechanism revelation. Processes 2025, 13, 159. [Google Scholar] [CrossRef]
- Li, Q.; Li, Q.; Wu, J.; Li, X.; Li, H.; Cheng, Y. Wellhead stability during development process of hydrate reservoir in the Northern South China Sea: Evolution and mechanism. Processes 2024, 13, 40. [Google Scholar] [CrossRef]
- Raman, R.; Gunasekar, S.; Kaliyaperumal, D.; Nedungadi, P. Navigating the nexus of artificial intelligence and renewable energy for the advancement of sustainable development goals. Sustainability 2024, 16, 9144. [Google Scholar] [CrossRef]
- Jin, C.; Bai, X.; Yang, C.; Mao, W.; Xu, X. A review of power consumption models of servers in data centers. Appl. Energy 2020, 265, 114806. [Google Scholar] [CrossRef]
- Luccioni, S. The Mounting Human and Environmental Costs of Generative AI. Available online: https://arstechnica.com/gadgets/2023/04/generative-ai-is-cool-but-lets-not-forget-its-human-and-environmental-costs/ (accessed on 10 January 2025).
- Debus, C.; Piraud, M.; Streit, A.; Theis, F.; Götz, M. Reporting electricity consumption is essential for sustainable AI. Nat. Mach. Intell. 2023, 5, 1176–1178. [Google Scholar] [CrossRef]
- Bharany, S.; Sharma, S.; Khalaf, O.I.; Abdulsahib, G.M.; Al Humaimeedy, A.S.; Aldhyani, T.H.H.; Maashi, M.; Alkahtani, H. A systematic survey on energy-efficient techniques in sustainable cloud computing. Sustainability 2022, 14, 6256. [Google Scholar] [CrossRef]
- Gooding, M. Global Data Center Electricity Use to Double by 2026-IEA Report. 26 January 2024. Available online: https://www.datacenterdynamics.com/en/news/global-data-center-electricity-use-to-double-by-2026-report/ (accessed on 29 December 2024).
- Jennifer, L. US Data Center Power Use Will Double by 2030 Because of AI. 5 May 2024. Available online: https://carboncredits.com/us-data-centers-power-requirement-will-double-by-2030/ (accessed on 29 December 2024).
- Moss, S. DOE: Data Centers Consumed 4.4% of US Power in 2023, Could Hit 12% by 2028. 20 December 2024. Available online: https://www.datacenterdynamics.com/en/news/doe-data-centers-consumed-44-of-us-power-in-2023-could-hit-12-by-2028/ (accessed on 29 December 2024).
- Taddeo, M.; Tsamados, A.; Cowls, J.; Floridi, L. Artificial intelligence and the climate emergency: Opportunities, challenges, and recommendations Comment. One Earth 2021, 4, 776–779. [Google Scholar] [CrossRef]
- Cáceres, C.R.; Sandberg, M.; Sotoca, A. Planning data center locations in Swedish municipalities. A comparative case study of Luleå and Stockholm. Cities 2024, 150, 105063. [Google Scholar] [CrossRef]
- The Sunday Times, Thirsty’ ChatGPT Uses Four Times More Water than Previously Thought. October 2024. Available online: https://www.thetimes.com/uk/technology-uk/article/thirsty-chatgpt-uses-four-times-more-water-than-previously-thought-bc0pqswdr (accessed on 29 December 2024).
- Katterbauer, K.; Al Sofi, A.; Marsala, A.; Yousif, A. An Innovative Artificial Intelligence Framework for Reducing Carbon Footprint in Reservoir Management. In Proceedings of the SPE Annual Technical Conference and Exhibition, OnePetro, Dubai, United Arab Emirates, 21–23 September 2021. [Google Scholar] [CrossRef]
- Hepburn, C.; Qi, Y.; Stern, N.; Ward, B.; Xie, C.; Zenghelis, D. Towards carbon neutrality and China’s 14th Five-Year Plan: Clean energy transition, sustainable urban development, and investment priorities. Environ. Sci. Ecotechnol. 2021, 8, 100130. [Google Scholar] [CrossRef]
- Melnyk, L.; Derykolenko, O.; Mazin, Y.; Matsenko, O.; Piven, V. Modern Trends in the Development of Renewable Energy: The Experience of the EU and Leading Countries of the World. Mech. Econ. Regul. 2020, 3, 117–133. [Google Scholar] [CrossRef]
- Bocca, R. Triple Renewables Target Within REACH After Energy Surge–plus Other Top Energy Stories. Available online: https://www.weforum.org/stories/2024/01/energy-transition-renewables-capacity/ (accessed on 15 January 2025).
- IRENA. Investment. Available online: https://www.irena.org/Energy-Transition/Finance-and-investment/Investment (accessed on 29 December 2024).
- IEA. World Energy Investment 2023. 2023. Available online: https://www.iea.org/reports/world-energy-investment-2023/overview-and-key-findings (accessed on 29 December 2024).
- IEA. World Energy Investment 2024. 2024. Available online: https://www.iea.org/reports/world-energy-investment-2024/overview-and-key-findings (accessed on 29 December 2024).
- Smith, P. Comment: The Battle for Net-Zero Emissions Will Be Won or Lost in Emerging Markets. 12 September 2024. Available online: https://www.reuters.com/sustainability/climate-energy/comment-battle-net-zero-emissions-will-be-won-or-lost-emerging-markets-2024-09-12/ (accessed on 29 December 2024).
- Wang, W.; Yuan, B.; Sun, Q.; Wennersten, R. Application of energy storage in integrated energy systems—A solution to fluctuation and uncertainty of renewable energy. J. Energy Storage 2022, 52, 104812. [Google Scholar] [CrossRef]
- Mlilo, N.; Brown, J.; Ahfock, T. Impact of intermittent renewable energy generation penetration on the power system networks—A review. Technol. Econ. Smart Grids Sustain. Energy 2021, 6, 25. [Google Scholar] [CrossRef]
- Wang, C.; Wang, B.; Yang, H.; Wan, Y.; Fang, H.; Bao, W.; Wang, W.; Wang, N.; Lu, Y. A review on polyoxometalates-based materials in addressing challenges faced by electrochemical energy storage systems. Chem. Eng. J. 2024, 483, 149143. [Google Scholar] [CrossRef]
- Zhao, E.; Sun, S.; Wang, S. New developments in wind energy forecasting with artificial intelligence and big data: A scientometric insight. J. Inf. Technol. Data Manag. 2022, 5, 84–95. [Google Scholar] [CrossRef]
- Olatunde, T.M.; Okwandu, A.C.; Akande, D.O.; Sikhakhane, Z.Q. Reviewing the role of artificial intelligence in energy efficiency optimization. Eng. Sci. Technol. J. 2024, 5, 1243–1256. [Google Scholar] [CrossRef]
- Dhiman, R.; Miteff, S.; Wang, Y.; Ma, S.-C.; Amirikas, R.; Fabian, B. Artificial Intelligence and Sustainability—A Review. Analytics 2024, 3, 140–164. [Google Scholar] [CrossRef]
- Goldman Sachs. AI Is Poised to Drive 160% Increase in Data Center Power Demand. Available online: https://www.goldmansachs.com/insights/articles/AI-poised-to-drive-160-increase-in-power-demand (accessed on 9 February 2025).
- Ritchie, H. What’s the Impact of Artificial Intelligence on Energy Demand? Available online: https://www.sustainabilitybynumbers.com/p/ai-energy-demand (accessed on 9 February 2025).
- Goel, A. An Overview of Digital Transformation and Environmental Sustainability: Threats, Opportunities and Solutions. Available online: https://www.researchgate.net/publication/384449291_An_Overview_of_Digital_Transformation_and_Environmental_Sustainability_Threats_Opportunities_and_Solutions (accessed on 12 February 2025).
- Pasquini, N. Should AI Be Scaled Down? Harvard Magazine. 20 March 2024. Available online: https://www.harvardmagazine.com/2024/03/scaling-artificial-intelligence (accessed on 20 December 2024).
- Statista. Consumption of Energy by Artificial Intelligence (AI) Models in 2024. Available online: https://www.statista.com/statistics/1465348/power-consumption-of-ai-models/ (accessed on 29 December 2024).
- Built in. AI Is an Energy Glutton. That Needs to Stop. 2024. Available online: https://builtin.com/articles/ai-energy-consumption (accessed on 29 December 2024).
- IEA. What the Data Centre and AI Boom Could Mean for the Energy Sector. Available online: https://www.iea.org/commentaries/what-the-data-centre-and-ai-boom-could-mean-for-the-energy-sector (accessed on 29 December 2024).
- Planet Detroit. AI’s Environmental Footprint: How Much Energy Does It Take to Run ChatGPT? October 2024. Available online: https://planetdetroit.org/2024/10/ai-energy-carbon-emissions/ (accessed on 29 December 2024).
- Bhattacharya, T.; Rahgouy, M.; Peng, X.; Takreeti, T.; Cao, T.; Mao, J.; Das, A.; Qin, X.; Sinha, A. Capping carbon emission from green data centers. Int. J. Energy Environ. Eng. 2022, 14, 627–641. [Google Scholar] [CrossRef]
- Latapie, H.; Gabriel, M.; Kompella, R. Hybrid AI for IoT Actionable Insights & Real-Time Data-Driven Networks. In Proceedings of the 3rd Annual International Workshop on Self-Supervised Learning (IWSSL), Reykjavik, Iceland, 28–29 July 2022; pp. 127–131. Available online: https://www.webofscience.com/wos/woscc/full-record/WOS:001222731700011 (accessed on 18 February 2025).
- Lee, K.J.; Lee, J.; Choi, S.; Yoo, H.-J. The Development of Silicon for AI: Different Design Approaches. IEEE Trans. Circuits Syst. I Regul. Pap. 2020, 67, 4719–4732. [Google Scholar] [CrossRef]
- Grigoryan, G.; Kwon, M. Towards greener data centers via programmable data plane. In Proceedings of the IEEE 24th International Conference on High Performance Switching and Routing, (HPSR), IEEE, Albuquerque, NM, USA, 5–7 June 2023. [Google Scholar] [CrossRef]
- Diouani, S.; Medromi, H. Trade-off between performance and energy management in autonomic and green data centers. In Proceedings of the 2nd International Conference on Networking, Information Systems and Security (NISS), Assoc Computing Machinery, Rabat, Morocco, 27–29 March 2019. [Google Scholar] [CrossRef]
- Forbes, D.N. Can Innovation Curb AI’s Hunger for Power? The Wall Street Journal. 24 July 2024. Available online: https://www.wsj.com/articles/can-innovation-curb-ais-hunger-for-power-e9c3d8bc (accessed on 29 December 2024).
- Reuters. US Data-Center Power Use Could Nearly Triple by 2028, DOE-Backed Report Says. Reuters. 2024. Available online: https://www.reuters.com/business/energy/us-data-center-power-use-could-nearly-triple-by-2028-doe-backed-report-says-2024-12-20 (accessed on 22 February 2025).
- Columbia Climate School, AI’s Growing Carbon Footprint. 2023. Available online: https://news.climate.columbia.edu/2023/06/09/ais-growing-carbon-footprint/ (accessed on 29 December 2024).
- Elkholy, M.; Elymany, M.; Yona, A.; Senjyu, T.; Takahashi, H.; Lotfy, M.E. Experimental validation of an AI-embedded FPGA-based Real-Time smart energy management system using Multi-Objective Reptile search algorithm and gorilla troops optimizer. Energy Convers. Manag. 2023, 282, 116860. [Google Scholar] [CrossRef]
- Panda, D.K.; Das, S. Smart grid architecture model for control, optimization and data analytics of future power networks with more renewable energy. J. Clean. Prod. 2021, 301, 126877. [Google Scholar] [CrossRef]
- US Department of Energy. AI for Energy. April 2024. Available online: https://www.energy.gov/sites/default/files/2024-04/AI%20EO%20Report%20Section%205.2g%28i%29_043024.pdf (accessed on 29 December 2024).
- IEA. Electricity Grid Patents Surging as Countries Target Artificial Intelligence Solutions; IEA: Paris, France, 2024. [Google Scholar]
- DOE, Artificial Intelligence Can Make the U.S Electric Grid Smarter and More Reliable. September 2019. Available online: https://www.energy.gov/technologytransitions/articles/artificial-intelligence-can-make-us-electric-grid-smarter-and-more? (accessed on 29 December 2024).
- Rane, N. Contribution of ChatGPT and Other Generative Artificial Intelligence (AI) in Renewable and Sustainable Energy; Social Science Research Network: Rochester, NY, USA, 2023. [Google Scholar] [CrossRef]
- Abdalla, A.N.; Nazir, M.S.; Tao, H.; Cao, S.; Ji, R.; Jiang, M.; Yao, L. Integration of energy storage system and renewable energy sources based on artificial intelligence: An overview. J. Energy Storage 2021, 40, 102811. [Google Scholar] [CrossRef]
- Kumar, S.; Pathak, U.; Astha, E.; Bhatia, B. Achieving Peak Energy Efficiency in Smart Grids Using AI and IOT. In Sustainable Development through Machine Learning, AI and IoT; Whig, P., Silva, N., Elngar, A.A., Aneja, N., Sharma, P., Eds.; Springer Nature: Cham, Switzerland, 2023; pp. 123–135. [Google Scholar]
- Allied Market Research, AI In Energy Market Research. 2029. September 2024. Available online: https://www.alliedmarketresearch.com/ai-in-energy-market-A12587?utm (accessed on 29 December 2024).
- Khan, M.A.; Saleh, A.M.; Waseem, M.; Sajjad, I.A. Artificial Intelligence Enabled Demand Response: Prospects and Challenges in Smart Grid Environment. IEEE Access 2022, 11, 1477–1505. [Google Scholar] [CrossRef]
- Rocha, H.R.; Honorato, I.H.; Fiorotti, R.; Celeste, W.C.; Silvestre, L.J.; Silva, J.A. An Artificial Intelligence based scheduling algorithm for demand-side energy management in Smart Homes. Appl. Energy 2021, 282, 116145. [Google Scholar] [CrossRef]
- Baba, A. Advanced AI-based techniques to predict daily energy consumption: A case study. Expert Syst. Appl. 2021, 184, 115508. [Google Scholar] [CrossRef]
- Yao, Z.; Lum, Y.; Johnston, A.; Mejia-Mendoza, L.M.; Zhou, X.; Wen, Y.; Aspuru-Guzik, A.; Sargent, E.H.; Seh, Z.W. Machine learning for a sustainable energy future. Nat. Rev. Mater. 2022, 8, 202–215. [Google Scholar] [CrossRef]
- Hoffmann, M.W.; Wildermuth, S.; Gitzel, R.; Boyaci, A.; Gebhardt, J.; Kaul, H.; Amihai, I.; Forg, B.; Suriyah, M.; Leibfried, T.; et al. Integration of novel sensors and machine learning for predictive maintenance in medium voltage switchgear to enable the energy and mobility revolutions. Sensors 2020, 20, 2099. [Google Scholar] [CrossRef]
- Weber, P.; Woerman, M. Intermittency or uncertainty? impacts of renewable energy in electricity markets. J. Assoc. Environ. Resour. Econ. 2024, 11, 1351–1385. [Google Scholar] [CrossRef]
- Petersen, C.; Reguant, M.; Segura, L. Measuring the impact of wind power and intermittency. Energy Econ. 2023, 129, 107200. [Google Scholar] [CrossRef]
- Liu, M.; Li, W.; Zhang, B.; Hao, Q.; Guo, X.; Liu, Y. Research on the influence of weather conditions on urban night light environment. Sustain. Cities Soc. 2020, 54, 101980. [Google Scholar] [CrossRef]
- Enlit. The Transformative Role of AI in Electricity Grids. 16 May 2024. Available online: https://www.enlit.world/projects-zone/the-transformative-role-of-ai-in-electricity-grids/ (accessed on 29 December 2024).
- Groppi, D.; Pfeifer, A.; Garcia, D.A.; Krajačić, G.; Duić, N. A review on energy storage and demand side management solutions in smart energy islands. Renew. Sustain. Energy Rev. 2021, 135, 110183. [Google Scholar] [CrossRef]
- Lain, M.; Kendrick, E. Understanding the limitations of lithium ion batteries at high rates. J. Power Sources 2021, 493, 229690. [Google Scholar] [CrossRef]
- Killer, M.; Farrokhseresht, M.; Paterakis, N.G. Implementation of large-scale Li-ion battery energy storage systems within the EMEA region. Appl. Energy 2019, 260, 114166. [Google Scholar] [CrossRef]
- Butschek, F.; Peters, J.L.; Remmers, T.; Murphy, J.; Wheeler, A.J. Geospatial dimensions of the renewable energy transition, The importance of prioritisation. Environ. Innov. Soc. Transit. 2023, 47, 100713. [Google Scholar] [CrossRef]
- European Commission, Recommendations on Energy Storage. Available online: https://energy.ec.europa.eu/topics/research-and-technology/energy-storage/recommendations-energy-storage_en (accessed on 29 December 2024).
- IRENA. World Energy Transitions Outlook: 1.5 °C Pathway. Available online: https://www.irena.org/publications/2021/March/World-Energy-Transitions-Outlook (accessed on 29 December 2024).
- IEA. World Energy Investment 2022. 2022. Available online: https://www.iea.org/reports/world-energy-investment-2022 (accessed on 29 December 2024).
- Binyamin, S.S.; Ben Slama, S.A.; Zafar, B. Artificial intelligence-powered energy community management for developing renewable energy systems in smart homes. Energy Strat. Rev. 2024, 51, 101288. [Google Scholar] [CrossRef]
- IEA. Digitalization & Energy; IEA: Paris, France, 2017. [Google Scholar]
- ILO. World Employment and Social Outlook: Trends 2022. 2022. Available online: https://www.ilo.org/sites/default/files/wcmsp5/groups/public/%40dgreports/%40dcomm/%40publ/documents/publication/wcms_834081.pdf (accessed on 29 December 2024).
- Judge, M.A.; Franzitta, V.; Curto, D.; Guercio, A.; Cirrincione, G.; Khattak, H.A. A comprehensive review of artificial intelligence approaches for smart grid integration and optimization. Energy Convers. Manag. X 2024, 24, 100724. [Google Scholar] [CrossRef]
- Greenpeace. Clicking Clean: Who Is Winning the Race to Build a Green Internet? 2023. Available online: https://www.greenpeace.de/publikationen/20170110_greenpeace_clicking_clean.pdf (accessed on 29 December 2024).
- Ahmadizadeh, M.; Heidari, M.; Thangavel, S.; Al Naamani, E.; Khashehchi, M.; Verma, V.; Kumar, A. Technological advancements in sustainable and renewable solar energy systems. In Highly Efficient Thermal Renewable Energy Systems; CRC Press: Boca Raton, FL, USA, 2024. [Google Scholar]
- Parakh, S.K.; Tian, Z.; Wong, J.Z.E.; Tong, Y.W. From microalgae to bioenergy: Recent advances in biochemical conversion processes. Fermentation 2023, 9, 529. [Google Scholar] [CrossRef]
- IEA. Renewables 2023: Analysis and Forecast to 2028. January 2024. Available online: https://www.iea.org/reports/renewables-2023 (accessed on 29 December 2024).
- World Future Energy Summit. Artificial Intelligence Is the Key to the Sustainable Economy, Boosting Global GDP by USD 5.2 Trillion. Available online: https://www.worldfutureenergysummit.com/en-gb/news/artificial-intelligence-is-the-key-to-the-sustainable-economy-boosting-global-gdp-by-usd-52-trillion.html#:~:text=Contact%20Us-,Artificial%20Intelligence%20is%20the%20Key%20to%20the%20Sustainable%20Economy%2C%20Boosting,GDP%20by%20USD%205.2%20Trillion&text=Artificial%20Intelligence%20(AI)%20will%20be,2020%20World%20Future%20Energy%20Summit (accessed on 29 December 2024).
- AI Competence. Global AI Strategy 2030: Key Research and Goals. Available online: https://aicompetence.org/global-ai-strategy-2030/ (accessed on 29 December 2024).
- PwC. Using AI to Better Manage the Environment Could Reduce Greenhouse Gas Emissions, Boost Global GDP by up to US $5 Trillion and Create up to 38m Jobs by 2030. Available online: https://www.pwc.com/gx/en/news-room/press-releases/2019/ai-realise-gains-environment.html (accessed on 25 January 2025).
- Nguyen, V.N.; Tarełko, W.; Sharma, P.; El-Shafay, A.S.; Chen, W.H.; Nguyen PQ, P.; Hoang, A.T. Potential of explainable artificial intelligence in advancing renewable energy: Challenges and prospects. Energy Fuels 2024, 38, 1692–1712. [Google Scholar]
- Dong, Z.; Tan, C.; Ma, B.; Ning, Z. The impact of artificial intelligence on the energy transition: The role of regulatory quality as a guardrail, not a wall. Energy Econ. 2024, 140, 107988. [Google Scholar] [CrossRef]
- European Commission, Proposal for a Regulation on Artificial Intelligence (AI Act). 2021. Available online: https://eur-lex.europa.eu/legal-content/EN/TXT/HTML/?uri=CELEX:52021PC0206 (accessed on 29 December 2024).
- ILO. Mind the Gap: Bridging the AI Divide Will Ensure an Equitable Future for All, 2024. 2024. Available online: https://www.ilo.org/resource/news/mind-gap-bridging-ai-divide-will-ensure-equitable-future-all (accessed on 28 February 2025).
- UNDP. AI Hub for Sustainable Development. July 2024. Available online: https://www.undp.org/sites/g/files/zskgke326/files/2024-07/ai_hub_report_digital.pdf (accessed on 29 December 2024).
- World Bank Group, Artificial Intelligence: Investment Trends and Selected Industry Uses. 2019. Available online: https://documents1.worldbank.org/curated/en/617511573040599056/pdf/Artificial-Intelligence-Investment-Trends-and-Selected-Industry-Uses.pdf (accessed on 29 December 2024).
- Collet, A.; Bazco-Nogueras, A.; Banchs, A.; Fiore, M. Learning to Learn How to Manage Network Resources with Loss Function Meta-Learning. IEEE Commun. Mag. 2024, 63, 124–130. [Google Scholar] [CrossRef]
- Google. DeepMind AI Reduces Google Data Centre Cooling Bill by 40%. 2016. Available online: https://deepmind.google/discover/blog/deepmind-ai-reduces-google-data-centre-cooling-bill-by-40/ (accessed on 29 December 2024).
- Antonopoulos, I.; Robu, V.; Couraud, B.; Kirli, D.; Norbu, S.; Kiprakis, A.; Flynn, D.; Elizondo-Gonzalez, S.; Wattam, S. Artificial intelligence and machine learning approaches to energy demand-side response: A systematic review. Renew. Sustain. Energy Rev. 2020, 130, 109899. [Google Scholar]
- Ma, Y.; Chen, X.; Wang, L.; Yang, J. Study on smart home energy management system based on artificial intelligence. J. Sens. 2021, 2021, 9101453. [Google Scholar] [CrossRef]
- Soman, S.M. Master of Science Thesis Department of Energy Technology KTH 2024. A Viability Study of Modular Datacentre Cooling System Using Absorption Chiller Integrated with Solar Thermal Collectors. Available online: https://kth.diva-portal.org/smash/get/diva2:1882351/FULLTEXT01.pdf (accessed on 2 March 2025).
- Abbasi, K.R.; Zhang, Q.; Alotaibi, B.S.; Abuhussain, M.A.; Alvarado, R. Toward sustainable development goals 7 and 13: A comprehensive policy framework to combat climate change. Environ. Impact Assess. Rev. 2024, 105, 107415. [Google Scholar] [CrossRef]
- Arévalo, P.; Ochoa-Correa, D.; Villa-Ávila, E. A Systematic review on the integration of artificial intelligence into energy management systems for electric vehicles: Recent advances and future perspectives. World Electr. Veh. J. 2024, 15, 364. [Google Scholar] [CrossRef]
- Esenogho, E.; Djouani, K.; Kurien, A.M. Integrating artificial intelligence Internet of Things and 5G for next-generation smartgrid: A survey of trends challenges and prospect. IEEE Access 2022, 10, 4794–4831. [Google Scholar] [CrossRef]
- Chen, L.; Chen, Z.; Zhang, Y.; Liu, Y.; Osman, A.I.; Farghali, M.; Hua, J.; Al-Fatesh, A.; Ihara, I.; Rooney, D.W.; et al. Artificial intelligence-based solutions for climate change: A review. Environ. Chem. Lett. 2023, 21, 2525–2557. [Google Scholar] [CrossRef]
- Heriot Watt University. AI breakthrough Accelerates Carbon Capture and Storage from 100 Days to Just 24 Hours. 2024. Available online: https://www.hw.ac.uk/news-archive/2024/ai-breakthrough-accelerates-carbon-capture.htm (accessed on 29 December 2024).
- The Sunday Times. AI’s Road Ahead from Driverless Cars to Carbon Capture. 2024. Available online: https://www.thetimes.com/business-money/technology/article/ais-road-ahead-from-driverless-cars-to-carbon-capture-jxhzld82w (accessed on 23 January 2025).
- Microsoft. AI-Powered Microgrids Facilitate Energy Resilience and Equity in Regional Communities. Available online: https://www.microsoft.com/en-us/research/blog/ai-powered-microgrids-facilitate-energy-resilience-and-equity-in-regional-communities/ (accessed on 29 December 2024).
- Bodewes, W.; de Hoog, J.; Ratnam, E.L.; Halgamuge, S. Exploring the intersection of artificial intelligence and microgrids in developing economies: A review of practical applications. Curr. Sustain. Energy Rep. 2024, 11, 10–23. [Google Scholar] [CrossRef]
- Lu, Q.; Zhu, L.; Xu, X.; Whittle, J.; Zowghi, D.; Jacquet, A. Responsible AI pattern catalogue: A collection of best practices for ai governance and engineering. ACM Comput. Surv. 2024, 56, 3626234. [Google Scholar] [CrossRef]
- Graz University of Technology. Significant Energy Savings Using Neuromorphic Hardware. May 2022. Available online: www.sciencedaily.com/releases/2022/05/220524100612.htm (accessed on 29 December 2024).
- Tong, A. The evolution of AI engineering: Hardware and software dynamics, historical progression, innovations, and impact on next-generation AI systems. Libr. Prog. Int. 2024, 44, 19715–19737. Available online: https://bpasjournals.com/library-science/index.php/journal/article/view/652 (accessed on 26 January 2025).
- Boza, P.; Evgeniou, T. Artificial intelligence to support the integration of variable renewable energy sources to the power system. Appl. Energy 2021, 290, 116754. [Google Scholar] [CrossRef]
- Ali, D.M.T.E.; Motuzienė, V.; Džiugaitė-Tumėnienė, R. AI-driven innovations in building energy management systems: A review of potential applications and energy savings. Energies 2024, 17, 4277. [Google Scholar] [CrossRef]
- Harward Business Review. The Uneven Distribution of AI’s Environmental Impacts. Available online: https://hbr.org/2024/07/the-uneven-distribution-of-ais-environmental-impacts (accessed on 29 December 2024).
- UN Environment Programme. AI Has an Environmental Problem. Here’s What the World Can Do About That. Available online: https://www.unep.org/news-and-stories/story/ai-has-environmental-problem-heres-what-world-can-do-about (accessed on 29 December 2024).
- Putha, S. AI-Driven Energy Management in Manufacturing: Optimizing Energy Consumption and Reducing Operational Costs. Distributed Learning and Broad Applications in Scientific Research. 2020, Volume 6, pp. 313–353. Available online: https://dlabi.org/index.php/journal/article/view/107 (accessed on 1 March 2025).
- The World Economic Forum. This Is How AI Will Accelerate the Energy Transition. Available online: https://www.weforum.org/stories/2021/09/this-is-how-ai-will-accelerate-the-energy-transition/ (accessed on 29 December 2024).
- Fan, Z.; Yan, Z.; Wen, S. Deep learning and artificial intelligence in sustainability: A review of SDGS, renewable energy, and environmental health. Sustainability 2023, 15, 13493. [Google Scholar] [CrossRef]










| Model Name | Number of Parameters | Datacenter PUE | Carbon Intensity of Grid Used (gCO₂eq/kWh) | Power Consumption (MWh) | CO2eq Emissions (tons) |
|---|---|---|---|---|---|
| GPT-3 | 175B | 1.1 | 429 | 1287 | 502 |
| Gopher | 280B | 1.08 | 330 | 1066 | 352 |
| OPT | 175B | 1.09 | 231 | 324 | 70 |
| BLOOM | 176B | 1.2 | 57 | 433 | 25 |
| Key Findings | Impact on Energy Consumption | Risks and Challenges | Potential Solutions | Policy and Regulation |
|---|---|---|---|---|
| AI systems require continuous computational power for model training, inference, and data storage. The increasing adoption of AI applications is driving higher energy demand globally. AI data centers operate around the clock as the backbone of AI infrastructure. | AI-driven workloads require high-performance computing, leading to constant energy consumption. The rise of cloud computing and large-scale AI models is accelerating power demands. Cooling systems in data centers significantly add to AI’s overall energy footprint. | AI’s dependence on non-renewable energy sources contributes to environmental sustainability concerns. The short lifecycle of AI hardware leads to increased electronic waste and resource depletion. Energy demand from AI is growing faster than improvements in energy efficiency. | AI hardware and algorithms can be optimized to reduce unnecessary energy use. AI-powered energy management can improve efficiency and minimize waste. The integration of renewable energy into AI infrastructure can help mitigate environmental impact. | Governments can introduce energy efficiency standards for AI operations. AI industry players should be encouraged to transition to sustainable energy sources. Regulations should align AI growth with long-term environmental sustainability goals. |
| Key Findings | Impact on Energy Consumption | Risks and Challenges | Potential Solutions | Policy and Regulation |
|---|---|---|---|---|
| AI enhances energy efficiency by optimizing power grids, predicting energy demand, and reducing energy waste. Machine learning algorithms improve the stability and reliability of renewable energy systems. AI-driven predictive maintenance helps extend the lifespan of energy infrastructure and reduces operational costs. | AI improves energy distribution by dynamically balancing supply and demand in real time. Smart grid technologies powered by AI reduce transmission losses and improve overall efficiency. AI-driven forecasting minimizes reliance on fossil fuel backup systems in renewable energy grids. | AI models require significant computational power, which may offset energy efficiency gains. The integration of AI into existing energy infrastructure can be costly and complex. AI-powered systems depend on high-quality data, which can be limited or inconsistent in certain regions. | AI can be used to optimize renewable energy storage and improve battery management. Developing decentralized AI systems can enhance energy efficiency across distributed power networks. AI-powered smart grids can dynamically adapt to changing energy demands and improve sustainability. | Governments can support AI-driven energy solutions through incentives and funding for smart grid research. Regulatory frameworks should ensure AI applications in energy align with sustainability goals. Policies should encourage collaboration between AI developers, energy providers, and policymakers to maximize efficiency gains. |
| Key Findings | Impact on Energy Consumption | Risks and Challenges | Potential Solutions | Policy and Regulation |
|---|---|---|---|---|
| Renewable energy sources like wind and solar are intermittent and depend on environmental conditions. The existing energy infrastructure was built for centralized fossil fuel-based systems, making integration of renewables challenging. Energy storage capacity is insufficient to balance fluctuations in renewable energy production. | The variability of renewable energy sources creates instability in power grids, requiring backup systems. Inefficiencies in energy storage and distribution lead to energy losses. Expanding renewable energy requires significant investment in new infrastructure and smart grid technologies. | Without sufficient storage solutions, excess renewable energy often goes unused. Upgrading transmission networks to handle decentralized renewable energy sources is costly and time-consuming. Developing countries face barriers in adopting renewable energy due to infrastructure and financial constraints. | Advanced battery technologies and AI-powered storage management can help balance energy supply and demand. Smart grids and AI-driven forecasting can improve the reliability of renewable energy integration. Investment in new energy infrastructure and policies supporting renewable deployment can accelerate the transition. | Governments must establish incentives for energy storage solutions and smart grid development. Regulatory frameworks should ensure grid modernization aligns with renewable energy goals. International cooperation is necessary to bridge gaps in renewable energy adoption across different regions. |
| Key Findings | Impact on Energy Consumption | Risks and Challenges | Potential Solutions | Policy and Regulation |
|---|---|---|---|---|
| AI’s energy consumption is increasing faster than the adoption of renewable energy sources. Many AI data centers still rely on fossil fuels, limiting their contribution to sustainability. The geographic concentration of AI infrastructure in regions with high energy demands creates sustainability challenges. | Large-scale AI models require substantial computational power, contributing to high energy demand. AI-driven workloads risk exceeding the availability of clean energy sources. Renewable energy’s current scalability is insufficient to fully power AI operations. | Only a small percentage of AI infrastructure currently runs on renewable energy. Energy storage and grid limitations prevent AI from fully utilizing intermittent renewable sources. High costs and lack of incentives slow the transition to renewable-powered AI systems. | AI infrastructure should integrate energy-efficient hardware and optimize computational workloads. Decentralized AI processing and distributed computing can reduce energy strain on central data centers. Improved energy storage and smart grid integration can help balance renewable energy supply with AI demand. | Governments should enforce sustainability standards for AI energy consumption. Incentives should encourage AI companies to invest in renewable energy infrastructure. International regulations can ensure AI’s growth aligns with climate goals and energy transition policies. |
| Key Findings | Impact on Energy Consumption | Risks and Challenges | Potential Solutions | Policy and Regulation |
|---|---|---|---|---|
| AI can optimize energy consumption by improving power grid and storage efficiency. AI-powered systems can dynamically adjust energy demand and reduce data center waste. Advanced AI models help forecast energy needs and optimize renewable energy distribution. | AI-driven cooling systems in data centers can significantly reduce energy use. Predictive maintenance enabled by AI minimizes energy loss in renewable energy infrastructure. AI can accelerate the adoption of decentralized energy grids, reducing reliance on fossil fuels. | AI’s computational processes still require large amounts of power, limiting net energy savings. High upfront costs and technical expertise are barriers to implementing AI-driven energy solutions. The effectiveness of AI solutions depends on access to high-quality real-time data. | AI can be integrated with smart grids to optimize energy efficiency and distribution. Machine learning models can improve energy storage management and reduce reliance on backup fossil fuel systems. Developing low-power AI chips and energy-efficient algorithms can help reduce AI’s own energy demands. | Governments should support AI-driven energy efficiency programs through incentives and funding. Regulations should promote transparency in AI’s energy consumption and efficiency improvements. Policies should encourage collaboration between AI developers, energy providers, and regulators to maximize sustainability benefits. |
| Key Findings | Impact on Energy Consumption | Risks and Challenges | Potential Solutions | Policy and Regulation |
|---|---|---|---|---|
| AI can support SDG 7 (Affordable and Clean Energy) by improving energy efficiency and integrating renewables. AI-driven solutions align with SDG 13 (Climate Action) by optimizing carbon capture and reducing emissions. AI contributes to SDG 9 (Industry, Innovation, and Infrastructure) by enhancing smart grid technologies and energy resilience. | AI helps maximize the efficiency of renewable energy sources, reducing reliance on fossil fuels. AI-powered energy forecasting and grid management minimize energy waste. AI-driven smart infrastructure can improve energy accessibility in underserved regions. | AI’s growing energy footprint could undermine SDG 7 and SDG 13 without clean energy. The gap in AI adoption between developed and developing countries may widen global energy inequalities. AI’s reliance on high-performance computing could create conflicts with energy efficiency goals. | AI should be integrated into clean energy strategies to enhance renewable energy adoption. Policies should promote AI-driven innovations in grid management, energy efficiency, and emission reduction. Investments in AI-driven carbon capture technologies can accelerate climate action efforts. | Governments should establish regulatory frameworks to ensure AI’s alignment with sustainability goals. Incentives should support AI applications that enhance renewable energy integration and efficiency. International collaboration is needed to ensure equitable access to AI-driven clean energy solutions. |
| Key Findings | Impact on Energy Consumption | Risks and Challenges | Potential Solutions | Policy and Regulation |
|---|---|---|---|---|
| AI’s role in energy sustainability requires collaboration between technology, business, and policy sectors. Advancements in AI hardware and algorithms can reduce its environmental impact. AI can enhance circular economy practices by improving energy efficiency and waste reduction. | AI-driven optimizations in smart grids and energy management can lower power demand. Energy-efficient AI models and specialized hardware can reduce overall electricity consumption. AI applications in predictive maintenance extend the lifespan of renewable energy infrastructure, reducing resource use. | The lack of standardized sustainability practices in AI development hinders large-scale adoption. High implementation costs and technological gaps slow the integration of AI in energy systems. Ethical concerns around energy equity and digital infrastructure access create disparities in AI adoption. | Collaboration between AI researchers, energy experts, and policymakers is essential for sustainability-focused innovation. AI-driven energy monitoring and demand-response systems can optimize power distribution and reduce waste. Investment in low-power AI architectures and edge computing can decentralize energy consumption. | Policies should encourage interdisciplinary research to align AI with energy efficiency and sustainability. International cooperation is necessary to ensure equitable AI-driven energy transitions. Regulations should incentivize AI companies to adopt energy-efficient computing solutions and sustainable business practices. |
Disclaimer/Publisher’s Note: The statements, opinions and data contained in all publications are solely those of the individual author(s) and contributor(s) and not of MDPI and/or the editor(s). MDPI and/or the editor(s) disclaim responsibility for any injury to people or property resulting from any ideas, methods, instructions or products referred to in the content. |
© 2025 by the authors. Licensee MDPI, Basel, Switzerland. This article is an open access article distributed under the terms and conditions of the Creative Commons Attribution (CC BY) license (https://creativecommons.org/licenses/by/4.0/).
Share and Cite
Durmus Senyapar, H.N.; Bayindir, R. The Energy Hunger Paradox of Artificial Intelligence: End of Clean Energy or Magic Wand for Sustainability? Sustainability 2025, 17, 2887. https://doi.org/10.3390/su17072887
Durmus Senyapar HN, Bayindir R. The Energy Hunger Paradox of Artificial Intelligence: End of Clean Energy or Magic Wand for Sustainability? Sustainability. 2025; 17(7):2887. https://doi.org/10.3390/su17072887
Chicago/Turabian StyleDurmus Senyapar, Hafize Nurgul, and Ramazan Bayindir. 2025. "The Energy Hunger Paradox of Artificial Intelligence: End of Clean Energy or Magic Wand for Sustainability?" Sustainability 17, no. 7: 2887. https://doi.org/10.3390/su17072887
APA StyleDurmus Senyapar, H. N., & Bayindir, R. (2025). The Energy Hunger Paradox of Artificial Intelligence: End of Clean Energy or Magic Wand for Sustainability? Sustainability, 17(7), 2887. https://doi.org/10.3390/su17072887

