Sign in to use this feature.

Years

Between: -

Subjects

remove_circle_outline
remove_circle_outline
remove_circle_outline
remove_circle_outline
remove_circle_outline
remove_circle_outline
remove_circle_outline
remove_circle_outline
remove_circle_outline

Journals

remove_circle_outline
remove_circle_outline
remove_circle_outline
remove_circle_outline
remove_circle_outline
remove_circle_outline
remove_circle_outline
remove_circle_outline

Article Types

Countries / Regions

remove_circle_outline
remove_circle_outline
remove_circle_outline

Search Results (308)

Search Parameters:
Keywords = shotgun metagenome sequencing

Order results
Result details
Results per page
Select all
Export citation of selected articles as:
17 pages, 3014 KB  
Article
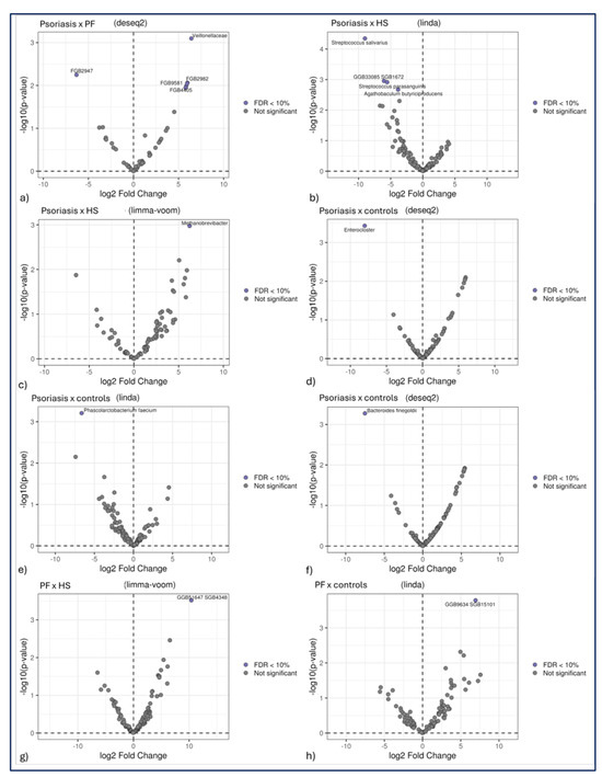
Species-Level Comparative Metagenomic Analysis of the Bacterial Abundance of the Gut Microbiome in Psoriasis, Hidradenitis Suppurativa, and Pemphigus Foliaceous Patients Using Shotgun Next-Generation Sequencing
by Lana Sá, Eleuza Machado, Verônica Ginani, Renata Timbó, Ricardo Romiti, Patrícia Kurizky and Ciro Gomes
Int. J. Mol. Sci. 2026, 27(2), 838; https://doi.org/10.3390/ijms27020838 - 14 Jan 2026
Viewed by 118
Abstract
Recent studies have revealed a specific relationship between gut bacteria and inflammatory skin profiles. We aimed to perform a species-level comparative metagenomic analysis of the gut microbiome in patients with psoriasis, hidradenitis suppurativa (HS), and pemphigus foliaceus (PF). We included omnivorous nonsmokers and [...] Read more.
Recent studies have revealed a specific relationship between gut bacteria and inflammatory skin profiles. We aimed to perform a species-level comparative metagenomic analysis of the gut microbiome in patients with psoriasis, hidradenitis suppurativa (HS), and pemphigus foliaceus (PF). We included omnivorous nonsmokers and nondrinkers with psoriasis (n = 24), HS (n = 10), and PF (n = 11), as well as healthy controls (n = 10). We collected faecal samples from all patients for classic parasitological analysis. Gut microbiome analysis was conducted using shotgun next-generation sequencing. We used the Deseq2, Limma_voom, LinDA, and MaAMaAsLin 2 bioinformatics tools to evaluate concordance and differential abundance between patients. Thirteen patients (23.64%) were diagnosed with active intestinal parasitosis. The presence of intestinal parasitosis was significantly related to immunosuppression (p = 0.009). The most abundant microorganism species found in the faeces of the patients evaluated was Escherichia coli. Psoriasis patients presented a greater abundance of bacteria from the Veillonellaceae family, whereas PF patients presented a greater abundance of Firmicutes bacteria. Patients with PF showed increased E. coli virulence and antibiotic resistance functional markers. Immunosuppression significantly influenced the presence of intestinal parasitosis as well as increased the virulence of functional markers in patients with PF receiving systemic corticosteroid therapy. Full article
(This article belongs to the Special Issue Skin Microbiome and Skin Health: Molecular Interactions)
Show Figures

Figure 1

17 pages, 8315 KB  
Article
Gut Microbiome Differences Across Mixed-Sex and Female-Only Social Rearing Regimes in Female Field Crickets Teleogryllus occipitalis (Orthoptera: Gryllidae)
by Kazuya Hirata, Takeshi Suzuki, Kei Yura, Toru Asahi and Kosuke Kataoka
Insects 2026, 17(1), 91; https://doi.org/10.3390/insects17010091 - 13 Jan 2026
Viewed by 294
Abstract
The insect gut microbiome contributes to various host physiological processes and behaviors, such as digestion, nutrient absorption, immunity, mate choice, and fecundity. The social environment can shape gut microbial communities. Mixed-sex vs. female-only rearing is an important social context because it differs in [...] Read more.
The insect gut microbiome contributes to various host physiological processes and behaviors, such as digestion, nutrient absorption, immunity, mate choice, and fecundity. The social environment can shape gut microbial communities. Mixed-sex vs. female-only rearing is an important social context because it differs in exposure to the opposite sex and mating opportunities, which may in turn affect female physiology that may influence their gut microbiome. Despite the growing recognition of these social-microbial interactions, most studies have relied on 16S rRNA amplicon sequencing or qPCR, which provide only coarse taxonomic resolution and limited functional insight. In this study, we used whole-genome shotgun metagenomics to examine changes in microbial diversity and functional gene composition in the female field cricket Teleogryllus occipitalis (Serville) (Orthoptera: Gryllidae) reared under two social conditions: mixed-sex rearing and female-only rearing. Species richness and diversity analyses revealed that community composition separated between females from mixed-sex and female-only rearing. Functional profiling indicated higher relative abundances of genes annotated to nutrient processing and inter-bacterial competition in females from mixed-sex rearing, whereas females from female-only rearing showed relative enrichment of genes annotated to stress resistance and nitrogen fixation. These findings provide a genome-resolved foundation for testing how social rearing conditions covary with gut microbiome composition and functional potential in female crickets. Full article
(This article belongs to the Topic Diversity of Insect-Associated Microorganisms)
Show Figures

Figure 1

19 pages, 319 KB  
Review
Oral Microbiome in Oral Cancer Research from Sampling to Analysis: Strategies, Challenges, and Recommendations
by Kelly Yi Ping Liu, Andrew Huang, Catherine Pepin, Ya Shen, Phoebe Tsang and Catherine F. Poh
Cancers 2026, 18(1), 145; https://doi.org/10.3390/cancers18010145 - 31 Dec 2025
Viewed by 429
Abstract
The oral microbiome has become an emerging focus of oral cancer research, with growing evidence linking microbial communities to disease development, progression, and prognosis. However, there is limited consensus on optimal sampling strategies, storage methods, and analytical approaches. This narrative review critically evaluates [...] Read more.
The oral microbiome has become an emerging focus of oral cancer research, with growing evidence linking microbial communities to disease development, progression, and prognosis. However, there is limited consensus on optimal sampling strategies, storage methods, and analytical approaches. This narrative review critically evaluates current strategies for sampling, preservation, DNA extraction, sequencing, and data analysis in oral microbiome research related to oral cancer. We compared commonly used sampling methods, including saliva, oral rinse, swab, brush, and tissue biopsy, and reviewed preservation conditions, extraction kits, sequencing platforms, and analytical pipelines reported in recent oral microbiome studies. Sampling approaches affect microbial yield and site specificity. Saliva and oral rinse samples are convenient and noninvasive but may dilute lesion-specific microbial signals, whereas lesion-directed swabbing or brushing yields greater microbial biomass and biological relevance. Preservation media and storage temperature significantly influence microbial stability, and DNA extraction methods vary in their ability to remove host DNA. Although 16S rRNA gene sequencing remains the most common approach, shotgun metagenomics offers higher resolution and function insights but is still limited by clinical applicability. Differences in data pre- and post-processing models and normalization strategies further contribute to inconsistent microbial profiles. Given that oral mucosal sites differ markedly in structure and microenvironment, careful consideration is required to ensure that collected samples accurately represent the biological question being addressed. Methodological consistency across all workflow stages—from collection to analysis—is essential to generate reproducible, high-quality data and to enable reliable translation of oral microbiome research into clinical applications for cancer detection and risk assessment. Together, these insights provide a framework to guide future study design and support the development of clinically applicable microbiome-based biomarkers. Full article
(This article belongs to the Section Clinical Research of Cancer)
24 pages, 3137 KB  
Article
Genome-Resolved Metagenomics of Microbes from the Atoud Dam, Southwestern Saudi Arabia
by Fatmah M. Alqahtani
Diversity 2026, 18(1), 16; https://doi.org/10.3390/d18010016 - 25 Dec 2025
Viewed by 409
Abstract
Artificial freshwater bodies receive elemental inputs and face environmental stressors, posing a risk of wetland pollution that could threaten ecological health. In such an inland backwater, its microbial diversity and functional potentials remain uncharacterized. Here, shotgun metagenomic sequencing was performed on environmental DNA [...] Read more.
Artificial freshwater bodies receive elemental inputs and face environmental stressors, posing a risk of wetland pollution that could threaten ecological health. In such an inland backwater, its microbial diversity and functional potentials remain uncharacterized. Here, shotgun metagenomic sequencing was performed on environmental DNA samples collected from the Atoud Dam reservoir in southwestern Saudi Arabia. The taxonomic assignments of the sequencing reads identified Pseudomonadota and Actinomycetota as the dominant phyla, while the most prevalent species was Microcystis aeruginosa. Binning assembled contigs recovered 30 metagenome-assembled genomes representing 11 phyla, suggesting potentially novel bacterial taxa and metabolic functions. Functional analysis of gene-coding sequences identified genes associated with mobile genetic elements and xenobiotic biodegradation pathways as the main factors driving the spread of antibiotic resistance genes. Additionally, a community-wide analysis of enzyme-encoding genes involved in regulating the carbon, nitrogen, and sulfur cycles revealed significant annotation of denitrification and thiosulfate oxidation pathways under anoxic conditions, suggesting early signs of eutrophication and a potential risk of algal blooms. Overall, our study provides detailed insights into the genomic capabilities of the microbial community in this previously understudied ecosystem and establishes baseline data for future assessments of microbial biodiversity in other, less-explored ecosystems, thereby facilitating more effective biomonitoring and discovery. Full article
(This article belongs to the Special Issue Microbial Community Dynamics and Ecological Functions in Wetlands)
Show Figures

Graphical abstract

29 pages, 3252 KB  
Article
Metagenomic and Proxy Monitoring of Surfactant Degradation by Microbial Consortia from Oil-Contaminated Soil
by Morena India Mokoena, Rosina Nkuna and Tonderayi Sylvester Matambo
Appl. Microbiol. 2026, 6(1), 3; https://doi.org/10.3390/applmicrobiol6010003 - 24 Dec 2025
Viewed by 299
Abstract
Surfactants are harmful, persistent pollutants that are often found in contaminated soils, wastewater, and industrial effluents in complex mixes. Due to their chemical diversity and persistence, they present a bioremediation challenge. Using long-read shotgun metagenomics, 16S rRNA amplicon sequencing, PICRUSt2 functional prediction, and [...] Read more.
Surfactants are harmful, persistent pollutants that are often found in contaminated soils, wastewater, and industrial effluents in complex mixes. Due to their chemical diversity and persistence, they present a bioremediation challenge. Using long-read shotgun metagenomics, 16S rRNA amplicon sequencing, PICRUSt2 functional prediction, and physicochemical proxies (total organic carbon, dissolved oxygen, chemical oxygen demand, foaming activity, etc.), this study investigated the aerobic biodegradation of SDS, SLS, rhamnolipids, Triton X-100, and CTAB (individually/mixed, 4% w/v) by microbial consortia enriched from oil-contaminated soil for 14 days. Pseudomonadota was dominant (85–90%), with Pseudomonas (60%) driving SLS and SDS degradation, while Paraburkholderia and Bordetella were dominant in recalcitrant surfactant degradation. Among the surfactants, SLS, rhamnolipids, and the combination of all surfactants demonstrated higher degradation by virtue of total organic carbon reductions of 50%, 56%, and 50%, respectively, and a foaming activity decline of 45–64%. The combination of surfactants with CTAB showed a 21% reduction in TOC, most likely due to CTAB’s known bactericidal effects. PICRUSt2 showed differential enrichment in alkyl oxidation, sulfate ester hydrolysis, aromatic ring cleavage, and fatty acid/sulfur genes and pathways. This study establishes inexpensive, scalable proxy indicators for monitoring surfactant bioremediation when direct metabolite analysis is impractical. Full article
Show Figures

Figure 1

31 pages, 910 KB  
Review
Phytomycobiomes and Ecosystem Services: Mechanisms, Evidence and Routes to Application
by Rizwan Ali Ansari, Kobilov Ergash Egamberdievich, Madjidova Tanzila Raximovna, Yarmatova Dilbar Sa’dinovna, Belyalova Leylya Enverovna, Aminjonov Sharifkul Abbasovich, Abdullayev Davlat Muqumovich and Tukhtaev Mustafa Kurbonovich
J. Fungi 2026, 12(1), 1; https://doi.org/10.3390/jof12010001 - 19 Dec 2025
Viewed by 498
Abstract
Phytomycobiomes refer to the fungal consortia that inhabit plant tissues and the rhizosphere. Their documented functions include nutrient mobilization, carbon retention, stress mitigation and pathogen suppression, although measurable effects often depend on plant and soil conditions. In this review, we examine the current [...] Read more.
Phytomycobiomes refer to the fungal consortia that inhabit plant tissues and the rhizosphere. Their documented functions include nutrient mobilization, carbon retention, stress mitigation and pathogen suppression, although measurable effects often depend on plant and soil conditions. In this review, we examine the current evidence for their ecological relevance and assess the molecular approaches most commonly used to characterize them. Arbuscular Mycorrhizal (AM) fungi, endophytes and saprotrophic taxa indicate measurable gains in nutrient acquisition, disease resistance and soil aggregation, although long-term consistency is rarely evaluated. Each function appears to have an explicit mechanistic attribution, with direct links between fungal groups, enzymatic pathways and measurable ecosystem outcomes. Several sequencing-based techniques are available, yet none offer complete accuracy. Internal Transcribed Spacer (ITS) amplicon surveys provide rapid taxonomic coverage but suffer from primer bias; shotgun metagenomics offers functional insight but at significant financial cost; and quantitative polymerase chain reaction (qPCR) assays remain useful for targeted quantification, whereas long-read technologies show promise but still lack widespread adoption. The field faces a number of unresolved constraints, including limited knowledge of host range, inconsistent performance under fluctuating environmental conditions and the absence of a standardized bioinformatic pipeline. Despite these limitations, we regard phytomycobiomes as viable candidates for replacing or reducing synthetic inputs, provided their application is guided by context-specific evidence rather than broad generalization. Full article
(This article belongs to the Section Environmental and Ecological Interactions of Fungi)
Show Figures

Figure 1

16 pages, 1685 KB  
Article
Next-Generation Sequencing Insights into the Oral Microbiome and Antibiotic Resistance Genes in Grey Wolves (Canis lupus)
by Laura Sakarnyte, Renata Spinkyte, Lina Merkeviciene, Rita Siugzdiniene and Modestas Ruzauskas
Animals 2025, 15(24), 3639; https://doi.org/10.3390/ani15243639 - 17 Dec 2025
Viewed by 320
Abstract
The oral microbiome of apex predators such as grey wolves (Canis lupus) is colonised by complex microbial communities and plays a crucial role in the health of wild mammals, but remains poorly understood. In this study, a single pooled sample mixed [...] Read more.
The oral microbiome of apex predators such as grey wolves (Canis lupus) is colonised by complex microbial communities and plays a crucial role in the health of wild mammals, but remains poorly understood. In this study, a single pooled sample mixed from oral samples of 17 wolves (Canis lupus) hunted in Lithuania was investigated for the determination of a variety of oral microbiota, providing the first metagenomic insight into wolf oral microbiomes in Baltic countries. The aim of this study was to identify the zoonotic and antimicrobial resistance potential of the oral microbiota. The results revealed diverse microbiomes associated with periodontal health as well as microbiomes related to the environment. Unique microbial taxa potentially reflect the nutritional and ecological interactions of carnivores. Shotgun metagenomic sequencing yielded a total of 18,726,406 raw reads, and following quality trimming and filtering, 86.01% of these (16,106,613) were retained. Among the total reads, 45.15% (8,455,255) were identified as host-derived and were removed. The most common oral bacterial genera were Pseudomonas (50%) and Psychrobacter (22.6%). Metagenomic reads for zoonotic pathogens, including Salmonella, Mycobacterium spp., Yersinia, Coxiella burnetii, Corynebacterium pseudotuberculosis, and others, were also detected, suggesting that grey wolves are potential natural reservoirs of zoonotic infections. Genes encoding antimicrobial resistance to many classes of antibiotics were also detected. This research contributes to understanding wolf dietary habits, oral health, the carriage and possible risk of transmitting AMR, and social interactions. Full article
Show Figures

Figure 1

19 pages, 3833 KB  
Article
Treatment of Municipal Organic Waste Leachates by Nitrification: Analysis of the Diversity and Abundance of Canonical and Comammox Microorganisms
by Roberto Carlos Moreno-Quirós, Ángel Isauro Ortíz-Ceballos and Sergio Martínez-Hernández
Environments 2025, 12(12), 479; https://doi.org/10.3390/environments12120479 - 8 Dec 2025
Viewed by 383
Abstract
Leachates from municipal organic waste contain high concentrations of ammonium and organic matter, making their treatment a top priority. The present study addressed leachate treatment under nitrification and focused on the diversity and abundance of comammox bacteria and their interaction with other canonical [...] Read more.
Leachates from municipal organic waste contain high concentrations of ammonium and organic matter, making their treatment a top priority. The present study addressed leachate treatment under nitrification and focused on the diversity and abundance of comammox bacteria and their interaction with other canonical microorganisms. Batch reactors (1L) were fed with synthetic (100 mg HN4+-N/L) or leachate ammonium and operated at 150 rpm, 3 mg DO/L, pH 7, and 30 °C. Reactor performance was evaluated using metabolic response variables and the microbial community by shotgun metagenomic sequencing. The results showed ammonium and organic matter (5200 mg COD/L) consumption efficiencies above 95%. The abundance and richness of the microbial community decreased in the presence of leachates. Sequences of the genus Nitrosomonas predominated with the synthetic medium, while the genus Nitrospira was the most abundant when fed with leachates. Archaea and anammox sequences were also detected. Comammox sequences of Candidatus Nitrospira inopinata, C. N. nitrificants, C. N. kreftii, C. N. neomarina, C. N. nitrosa, and C. N. allomarina were also detected, with the first species being predominant in the presence of leachates. These findings demonstrate that comammox and canonical microorganisms coexist during ammonium removal from leachates. Full article
Show Figures

Graphical abstract

18 pages, 638 KB  
Article
First Metagenomic Shotgun Sequencing Report on the Microbiome of Local Goat and Sheep Raw Milk in Benin for Dairy Valorization
by Yvette Adje, Philippe Sessou, Konstantinos Tegopoulos, Yaovi Mahuton Gildas Hounmanou, Nikistratos Siskos, Ioanna Farmakioti, Paulin Azokpota, Souaïbou Farougou, Lamine Baba-Moussa, George Skavdis and Maria E. Grigoriou
DNA 2025, 5(4), 58; https://doi.org/10.3390/dna5040058 - 4 Dec 2025
Viewed by 510
Abstract
Background/Objectives: Goat and sheep farming is an important agro-economic resource in Benin. However, their milk is both underutilized and insufficiently characterized, which limits the development of innovative dairy products and raises concerns about its safety. Against this backdrop, our pioneering study set [...] Read more.
Background/Objectives: Goat and sheep farming is an important agro-economic resource in Benin. However, their milk is both underutilized and insufficiently characterized, which limits the development of innovative dairy products and raises concerns about its safety. Against this backdrop, our pioneering study set out to investigate, for the first time in Benin and using an advanced metagenomic approach, the microbial diversity present in goat and sheep raw milk. The aim was to lay the groundwork for safer and more efficient dairy valorization. Methods: To achieve this, metagenomic DNA was extracted from 20 pooled milk samples representing both animal species, followed by shotgun sequencing. Results: Analyses revealed seven dominant phyla: Bacillota (17.44–27.23%), Pseudomonadota (12.39–15.55%), Campylobacterota (3.65–5.29%), Actinomycetota (1.47–6.03%), Spirochaetota (1.14–2.02%), Apicomplexa (0.28–0.50%), and Bacteroidota (0.17–0.22%) in the raw milk of both species. However, their proportions differ. Bacillota, which was the most dominant in both types of milk, was significantly more abundant in goat (27.23 ± 5.33) than in sheep milk (17.44 ± 8.44). In sheep milk, Enterobacteriaceae (11.36 ± 5.79) were the most predominant family, followed by Streptococcaceae (5.57 ± 2.29) and Staphylococcaceae (4.51 ± 3.63). Goat milk, on the other hand, presents a different hierarchy. Streptococcaceae (6.65 ± 2.19) and Staphylococcaceae (6.43 ± 2.33) were the most abundant families, surpassing Enterobacteriaceae (5.33 ± 1.66). The genus Escherichia was the most abundant in sheep milk (6.18 ± 5.33). The genera Staphylococcus (4.50 ± 3.63) and Streptococcus (5.05 ± 1.98) were also present. In contrast, in goat milk, the genera Streptococcus (6.54 ± 2.35) and Staphylococcus (6.42 ± 2.32) were the most dominant, while the average abundance of Escherichia was much lower (1.98 ± 1.28). In terms of species, Sheep milk was dominated by Escherichia coli (6.14 ± 5.28) and Staphylococcus aureus (5.17 ± 2.28) while Klebsiella pneumoniae (2.82 ± 1.72), Streptococcus pneumoniae (1.92 ± 1.36), and Campylobacter coli (1.52 ± 1.27) were also found. In addition to a relatively high abundance of Staphylococcus aureus (6.40 ± 2.45), goat milk was characterized by the presence of Corynebacterium praerotentium (5.32 ± 2.28) and Clostridium perfringens (3.39 ± 2.09). Additional pathogens identified included Clostridioides difficile (1.17–2.00%), Clostridium botulinum (0.27–0.43%), Listeria monocytogenes, Mycobacterium tuberculosis, Helicobacter pylori (0.36–0.62%), Salmonella enterica (0.22–0.26%). As for fungi, Ascomycota were predominant, with the presence of Aspergillus fumigatus, Saccharomyces cerevisiae, Trichophyton mentagrophytes, and Candida auris. Moreover, lactic acid bacteria with technological interest such as Oenococcus oeni (0.60–0.97%), Levilactobacillus namurensis (0.25–0.44%), Lactobacillus agrestimuris, and Lacticaseibacillus rhamnosus were also detected. Conclusions: These findings provide essential insights into the technological potential and health risks associated with these milks, which are key to developing safer and more efficient local dairy value chains. Full article
Show Figures

Graphical abstract

12 pages, 1061 KB  
Article
The Premature Infants’ Gut Microbiota Assembly and Neurodevelopment (PIGMAN) Cohort Study: Protocol for a Prospective, Longitudinal Cohort Study
by Tingting Li, Liangfeng Fang, Xianhong Chen, Youming He, Xiaoyuan Pang, Ling Lin, Heng Chen, Yajie Su, Yan Huang, Yanping Guo, Tiantian Xiao, Aiping Liu, Yanli Wang, Hanhua Yang, Chuan Nie, Wei Zhou, Guang Yang, Chunquan Cai, Xiaoguang Zhou, Shujuan Zeng, Yongfu Yu, Long Li, Huifeng Zhang, Lijun Yu, Guoqiang Cheng, Wenhao Zhou, Cheng Chen, Zhangbin Yu, Mingbang Wang and Yingmei Xieadd Show full author list remove Hide full author list
Children 2025, 12(12), 1644; https://doi.org/10.3390/children12121644 - 3 Dec 2025
Viewed by 702
Abstract
Background: Early-life gut microbiota colonization plays a significant role in the neurodevelopment of infants and young children. However, the causal relationship between early-life gut microbiota colonization and neurodevelopment in preterm infants has not yet been conclusively established. Our research will initiate the PIGMAN [...] Read more.
Background: Early-life gut microbiota colonization plays a significant role in the neurodevelopment of infants and young children. However, the causal relationship between early-life gut microbiota colonization and neurodevelopment in preterm infants has not yet been conclusively established. Our research will initiate the PIGMAN (Premature Infants Gut Microbiota Assembly and Neurodevelopment) cohort study to systematically examine the dynamic interplay between gut microbiota developmental trajectories and neurodevelopmental processes in preterm infants. Methods: This study will employ a longitudinal cohort design and utilize data from the PIGMAN cohort, examining the interplay between gut microbiota metabolism and neurodevelopmental outcomes. The study design incorporates longitudinal stool sample collection, which will be analyzed through 16S rRNA gene sequencing and metagenomic shotgun sequencing, enabling comprehensive characterization of microbial community dynamics and functional metabolic pathways. Anticipated Results: Advanced analytical approaches incorporating causal inference methodologies will be implemented to identify significant microbial and metabolic biomarkers associated with neurodevelopmental outcomes in preterm neonates, and to establish causal pathways between these biomarkers and neurodevelopment. These analytical advancements will facilitate the construction of predictive models that utilize temporal microbial signatures and metabolite trajectories as prognostic indicators for neurodevelopmental outcomes. Causal inference method evaluations will further reveal that specific gut-derived metabolites, particularly those involved in cholesterol metabolism and neural signaling pathways—such as bile acids and GABA (gamma-aminobutyric acid)—exhibit superior predictive capacity for cognitive development trajectories. Anticipated Conclusions: The findings will collectively suggest that longitudinal metabolic profiling of the gut ecosystem, when combined with causal network analysis, provides a novel paradigm for developing clinically actionable predictive models of neurodevelopment in vulnerable preterm populations. Full article
(This article belongs to the Special Issue Advances in Neonatal Resuscitation and Intensive Care)
Show Figures

Figure 1

13 pages, 2545 KB  
Article
PixelCut: A Unified Solution for Zero-Configuration 16S rRNA Trimming via Computer Vision
by Dongin Kim, Woo Jin Kim, Hyun-Myung Woo and Hyundoo Jeong
Curr. Issues Mol. Biol. 2025, 47(12), 968; https://doi.org/10.3390/cimb47120968 - 21 Nov 2025
Viewed by 497
Abstract
16S rRNA amplicon sequencing has been an effective method for profiling microbial taxonomy in microbiome research, as it offers lower per-sample costs and higher sample throughput than shotgun metagenomics. Although 16S rRNA sequencing offers clear advantages over shotgun sequencing, it depends on precise [...] Read more.
16S rRNA amplicon sequencing has been an effective method for profiling microbial taxonomy in microbiome research, as it offers lower per-sample costs and higher sample throughput than shotgun metagenomics. Although 16S rRNA sequencing offers clear advantages over shotgun sequencing, it depends on precise trimming of low-quality bases at the 3′ ends of reads. Given the widespread use of 16S rRNA amplicon sequencing, there is an increasing demand for analysis tools that can identify errors in the 3′ region of reads and remove erroneous bases. While various algorithms for predicting trim locations are widely employed, most are command-line standalone tools, which pose challenges for users with limited computational background or resources. Furthermore, in the absence of biological or experimental priors such as amplicon size, trim position predictions may be unreliable. Here, we introduce PixelCut, a fully automated trim-position prediction framework that requires no hyperparameters or prior biological information for accurate prediction. Unlike most available algorithms that operate on raw FASTQ data, PixelCut analyzes the per-base quality report generated by FastQC to infer trimming positions. Based on the recommended quality score threshold from the quality report, PixelCut inspects the quality scores across bases and automatically determines the recommended trim position using character recognition techniques based on computer vision. We have also developed a user-friendly web application to make the method accessible to those without programming expertise, while offering a command-line version for advanced users. Through comprehensive computer simulations, we show that PixelCut produces taxonomic profiling results that are consistent with those from popular trim-location prediction algorithms. Full article
(This article belongs to the Special Issue Challenges and Advances in Bioinformatics and Computational Biology)
Show Figures

Figure 1

16 pages, 3475 KB  
Article
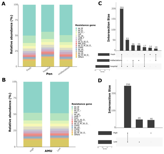
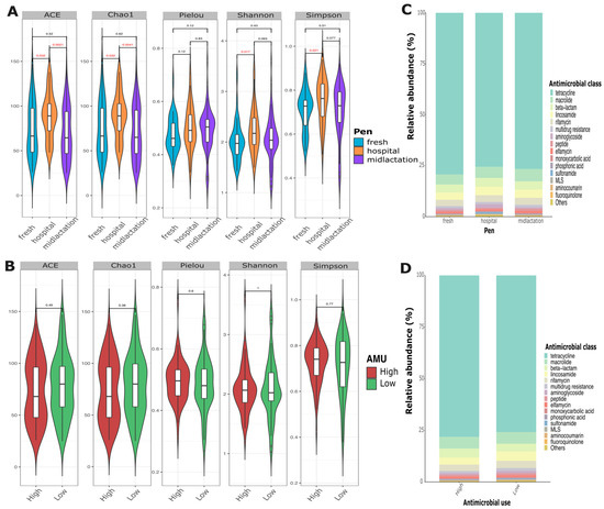
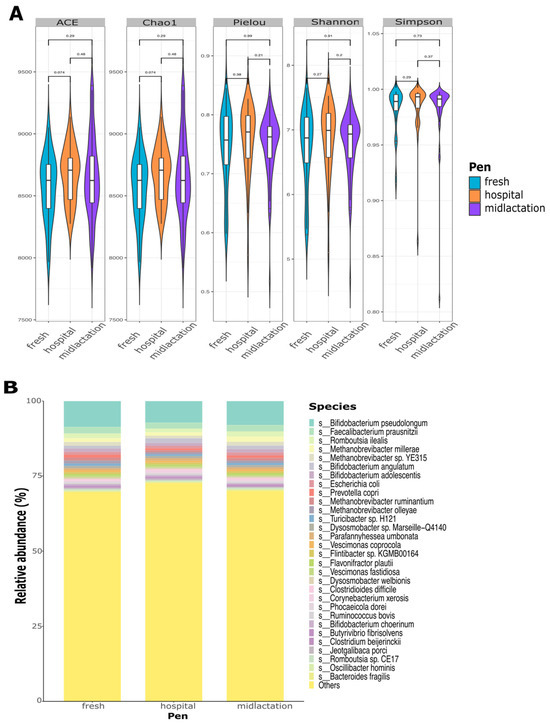
Co-Occurrence Patterns of Bacterial Communities and Resistance Genes: A Comprehensive Multi-Pen Fecal Microbiome and Resistome Study in Dairy Farms
by Adriana Garzon, Rafael Portillo-Gonzalez, Gregory Habing, Bart C. Weimer, Cory Schlesener, Noelia Silva-del-Rio, Betsy M. Karle, Craig Miramontes and Richard V. Pereira
Microorganisms 2025, 13(11), 2641; https://doi.org/10.3390/microorganisms13112641 - 20 Nov 2025
Viewed by 505
Abstract
Antimicrobial resistance (AMR) poses a critical public health threat, with rising multidrug resistance cases compromising treatment effectiveness. Knowledge about the resistome in dairy production systems remains limited, particularly regarding lactating cows. This study investigated the microbiome and resistome across the hospital, fresh, and [...] Read more.
Antimicrobial resistance (AMR) poses a critical public health threat, with rising multidrug resistance cases compromising treatment effectiveness. Knowledge about the resistome in dairy production systems remains limited, particularly regarding lactating cows. This study investigated the microbiome and resistome across the hospital, fresh, and mid-lactation pens on 18 conventional dairy farms in California and Ohio using shotgun metagenomic sequencing of pooled fecal samples. Pooled fecal pat samples were collected as part of a larger field study using a quasi-experimental design that assigned farms to the training intervention group (six per state) or the control group (three per state). For the training intervention group, farm worker(s), identified as having the task of diagnosing and treating adult cows on the farm, participated in a training program on antimicrobial stewardship practices. Pooled fecal samples (n = 7) were collected at enrollment and 3 months after the intervention was completed on each participating farm (n = 18). A total of 10,221 bacterial species and 345 AMR genes conferring resistance to 22 antimicrobial classes were identified. The hospital pen exhibited a higher AMR gene diversity compared to fresh and mid-lactation pens (p < 0.05). Several AMR genes showed bimodal distribution, suggesting complex transmission mechanisms. Network analysis revealed distinct gene correlation profiles across pens, with the hospital pen showing fewer gene interactions. Our findings suggest that farm-level antimicrobial drug use may not be the sole or primary driver of resistome composition in pooled fecal samples from dairy cattle, highlighting the need to investigate other factors influencing AMR dynamics in livestock systems. Full article
(This article belongs to the Section Microbiomes)
Show Figures

Figure 1

18 pages, 8455 KB  
Article
Characterization of the Microbiome and Virulence and Resistance Genes in the Howler Monkey (Alouatta seniculus) in Colombian Andean Forests
by Anyelo Florez, Angie Patiño-Montoya, Hernan Florez-Ríos, Madelaine Piedrahita, Juan Pablo Arias Marmolejo, Néstor Roncancio-Duque, Diana López-Alvarez and Andrés Castillo
Appl. Microbiol. 2025, 5(4), 129; https://doi.org/10.3390/applmicrobiol5040129 - 11 Nov 2025
Viewed by 685
Abstract
The microbiome of howler monkeys is being studied as a potential indicator of forest health. This explorative research aimed to analyze the microbiome, antibiotic resistance genes, and virulence factors of the howler monkey (Alouatta seniculus) in two Colombian Andean forests. A [...] Read more.
The microbiome of howler monkeys is being studied as a potential indicator of forest health. This explorative research aimed to analyze the microbiome, antibiotic resistance genes, and virulence factors of the howler monkey (Alouatta seniculus) in two Colombian Andean forests. A total of six samples were collected from three monkeys in two different forests. The samples were processed and sequenced using 16S rRNA V3-V4 metabarcoding and shotgun metagenomics. No significant differences in microbial diversity were observed between locations. A total of 43 possible resistance genes were identified, 11 of which were associated with plasmids, while 66 virulence genes were detected. The bacterial genera with the highest number of resistance genes were Escherichia and Enterococcus, whereas Escherichia and Citrobacter exhibited the highest number of virulence factors. The bacteria were predominantly resistant to fluoroquinolones, macrolides and beta-lactams, while adherence was the dominant virulence mechanism. This exploratory study suggests that the locations provide similar habitats for howler monkeys and that the presence of resistance genes is primarily due to intrinsic bacterial resistance mechanisms and natural resistance in wild populations despite the environmental presence of bacterial genera with resistance genes and virulence factors. However, acquisition through interaction with domestic animals was not evaluated. Full article
Show Figures

Figure 1

11 pages, 1333 KB  
Article
Identification of Hunnivirus in Bovine and Caprine Samples in North America
by Suzanna Storms, Ailam Lim, Christian Savard, Yaindrys Rodriguez Olivera, Sandipty Kayastha and Leyi Wang
Viruses 2025, 17(11), 1491; https://doi.org/10.3390/v17111491 - 11 Nov 2025
Cited by 1 | Viewed by 662 | Correction
Abstract
Diarrhea in young ruminants is a global issue and causes significant economic losses worldwide. In addition to common pathogens like rotavirus, coronavirus, and astrovirus, new viruses can be identified through unbiased next-generation sequencing (NGS) techniques. Here, we report the initial identification of a [...] Read more.
Diarrhea in young ruminants is a global issue and causes significant economic losses worldwide. In addition to common pathogens like rotavirus, coronavirus, and astrovirus, new viruses can be identified through unbiased next-generation sequencing (NGS) techniques. Here, we report the initial identification of a hunnivirus from a one-month-old goat with diarrhea using shotgun metagenomic NGS. A complete hunnivirus genome was recovered. Phylogenetic tree analysis revealed that this goat hunnivirus was more closely related to cattle hunnivirus than to small ruminant hunnivirus strains, suggesting a prior cross-species transmission event. The genome was used to design primers/probes for the conserved 3Dpol RdRP gene for real-time RT-PCR to screen banked ruminant fecal samples. Screening of 144 ruminant fecal samples showed that 9 of 38 goat, 22 of 96 cattle, and 0 of 8 sheep samples were positive for hunnivirus. Sequencing of the 3Dpo region was performed on selected positive samples and revealed two lineages of hunnivirus circulating in North America. Our study highlights the importance of further investigation and monitoring of fecal samples using unbiased metagenomic tools to identify potential pathogens or co-infections in ruminants. Full article
(This article belongs to the Section Animal Viruses)
Show Figures

Figure 1

29 pages, 802 KB  
Review
Endometrial Microbiome and Reproductive Receptivity: Diverse Perspectives
by Galina Stoyancheva, Nikolina Mihaylova, Maria Gerginova and Ekaterina Krumova
Int. J. Mol. Sci. 2025, 26(21), 10796; https://doi.org/10.3390/ijms262110796 - 6 Nov 2025
Cited by 2 | Viewed by 2637
Abstract
The human endometrium, previously considered a sterile environment, is now recognized as a low-biomass but biologically active microbial niche critical to reproductive health. Advances in sequencing technologies, particularly shotgun metagenomics, have provided unprecedented insights into the taxonomic and functional complexity of the endometrial [...] Read more.
The human endometrium, previously considered a sterile environment, is now recognized as a low-biomass but biologically active microbial niche critical to reproductive health. Advances in sequencing technologies, particularly shotgun metagenomics, have provided unprecedented insights into the taxonomic and functional complexity of the endometrial microbiome. While 16S rRNA sequencing has delineated the distinction between Lactobacillus-dominant and non-dominant microbial communities, shotgun metagenomics has revealed additional diversity at the species and strain level, uncovering microbial signatures that remain undetected by amplicon-based approaches. Current evidence supports the association of Lactobacillus dominance with endometrial homeostasis and favorable reproductive outcomes. Dysbiosis, characterized by increased microbial diversity and enrichment of anaerobic taxa such as Gardnerella, Atopobium, Prevotella, and Streptococcus, is linked to chronic endometritis, implantation failure, and adverse IVF results. Beyond compositional differences, the endometrial microbiome interacts with the host through immunological, metabolic, and epigenetic mechanisms. These interactions modulate cytokine signaling, epithelial barrier integrity, and receptivity-associated gene expression, ultimately influencing embryo implantation. However, discrepancies between published studies reflect the lack of standardized protocols for sampling, DNA extraction, and bioinformatic analysis, as well as the inherent challenges of studying low-biomass environments. Factors such as geography, ethnicity, hormonal status, and antibiotic exposure further contribute to interindividual variability. Culturomics approaches complement sequencing by enabling the isolation of viable bacterial strains, offering perspectives for microbiome-based biotherapeutics. Emerging 3D endometrial models provide additional tools to dissect microbiome–host interactions under controlled conditions. Taken together, the growing body of data highlights the potential of endometrial microbiome profiling as a biomarker for reproductive success and as a target for personalized interventions. Future research should focus on integrating multi-omics approaches and functional analyses to establish causal relationships and translate findings into clinical practice. This review gives a new insight into current knowledge on the uterine microbiome and its impact on implantation success, analyzed through the lenses of microbiology, immunology, and oxidative stress. Full article
Show Figures

Figure 1

Back to TopTop