Sign in to use this feature.

Years

Between: -

Subjects

remove_circle_outline
remove_circle_outline
remove_circle_outline
remove_circle_outline
remove_circle_outline
remove_circle_outline
remove_circle_outline
remove_circle_outline
remove_circle_outline

Journals

remove_circle_outline
remove_circle_outline
remove_circle_outline
remove_circle_outline
remove_circle_outline
remove_circle_outline
remove_circle_outline
remove_circle_outline
remove_circle_outline
remove_circle_outline
remove_circle_outline
remove_circle_outline
remove_circle_outline
remove_circle_outline
remove_circle_outline
remove_circle_outline
remove_circle_outline
remove_circle_outline
remove_circle_outline
remove_circle_outline
remove_circle_outline
remove_circle_outline
remove_circle_outline
remove_circle_outline

Article Types

Countries / Regions

remove_circle_outline
remove_circle_outline
remove_circle_outline
remove_circle_outline
remove_circle_outline
remove_circle_outline

Search Results (3,491)

Search Parameters:
Keywords = setup times

Order results
Result details
Results per page
Select all
Export citation of selected articles as:
20 pages, 2068 KB  
Article
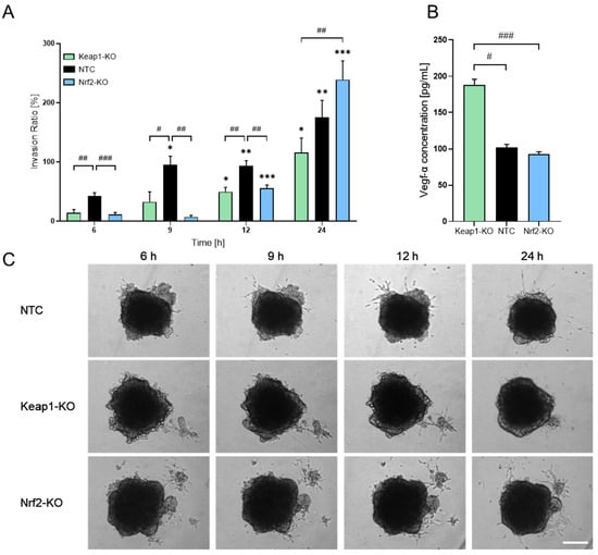
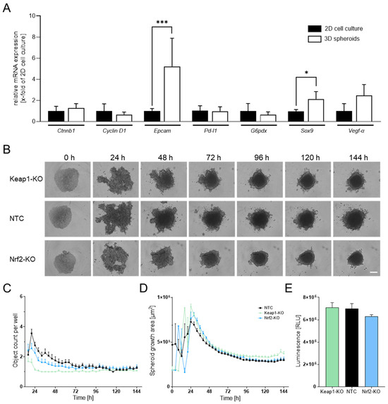
Establishment of a 3D Multicellular HCC Tumor Spheroid Model to Unravel Nrf2’s Influence on the Tumor Immune Microenvironment
by Nicole Böttcher, Philipp Krumm, Rosanna Huchzermeier, Lara Berschkeit, Johanna Vollmer, Julie Dick, Thomas Pufe and Athanassios Fragoulis
Bioengineering 2026, 13(3), 336; https://doi.org/10.3390/bioengineering13030336 - 13 Mar 2026
Abstract
Hepatocellular carcinoma (HCC) remains a leading cause of cancer-related death, yet adequate in vitro models mimicking the tumor immune microenvironment (TIME) are rare. Specifically, the role of the transcription factor nuclear factor erythroid 2-related factor 2 (Nrf2) in modulating interactions between tumor cells [...] Read more.
Hepatocellular carcinoma (HCC) remains a leading cause of cancer-related death, yet adequate in vitro models mimicking the tumor immune microenvironment (TIME) are rare. Specifically, the role of the transcription factor nuclear factor erythroid 2-related factor 2 (Nrf2) in modulating interactions between tumor cells and tumor-associated macrophages (TAMs) is not fully understood. We established a 3D multicellular tumor spheroid (MCT) model using murine N-HCC25 cells with CRISPR/Cas9-mediated knockouts of Nrf2 and its negative regulator Kelch-like ECH-associated protein 1 (Keap1), the latter mimicking constitutive activation. N-HCC25 cells were co-cultured with bone marrow-derived macrophages (BMDMs) isolated from wild-type and Nrf2-knockout C57BL/6J mice. We compared co-culture setups (conditioned media, transwell systems, direct contact) using RT-qPCR, flow cytometry, and invasion assays. 3D spheroid systems better preserved stemness than 2D cultures and revealed functional Nrf2-dependent effects such as increased Vegf-α secretion in Keap1-deficient spheroids. Among the different co-cultivation models, the most profound effects were observed in the MCT model. Macrophages successfully integrated into the spheroids and triggered invasive outgrowth, whereas MCTs containing Nrf2-deficient macrophages displayed markedly reduced tumor spheroid growth and lower programmed cell death ligand-1 expression. These findings demonstrate that Nrf2 signaling in macrophages fosters an immunosuppressive and pro-invasive microenvironment. The established MCT model provides a suitable platform to further unravel Nrf2-dependent mechanisms in the HCC TIME. Full article
(This article belongs to the Special Issue 3D Cell Culture Systems: Current Technologies and Applications)
Show Figures

Figure 1

15 pages, 3599 KB  
Article
Real-Time Probing of Molecular Affinity Using Optical Tweezers
by Joana Teixeira, José A. Ribeiro, Marcus Monteiro, Nuno A. Silva and Pedro A. S. Jorge
Sensors 2026, 26(6), 1814; https://doi.org/10.3390/s26061814 - 13 Mar 2026
Abstract
The ability to assess molecular binding kinetics in real time is critical for advancing our understanding of molecular interactions in biochemical and biotechnological systems. This work presents a novel optical tweezer (OT)-based method to monitor molecular affinity in real time, focusing on the [...] Read more.
The ability to assess molecular binding kinetics in real time is critical for advancing our understanding of molecular interactions in biochemical and biotechnological systems. This work presents a novel optical tweezer (OT)-based method to monitor molecular affinity in real time, focusing on the high-affinity streptavidin–biotin system as a model. Transparent poly(methyl methacrylate) (PMMA) microparticles functionalized with streptavidin were trapped before, during, and after binding with biotinylated bovine serum albumin (biotin–BSA), enabling the analysis of forward-scattered signals to detect nanoscale changes in particle size. By applying the Power Spectral Density method, the friction coefficient of individual particles was calculated, allowing for real-time tracking of binding dynamics and the estimation of the association rate constant (kon106M1s1). These results are consistent with literature values and demonstrate the potential of this OT-based approach for non-invasive, label-free detection of molecular interactions. Compared to existing techniques, such as atomic force microscopy and cantilever-based sensors, this method offers significant advantages, including real-time monitoring, adaptability to different bioaffinity systems, and compatibility with miniaturized setups. This work establishes a foundation for using OT-based tools to monitor high-affinity molecular interactions in real time. While demonstrated here using biotinylated BSA as a model ligand, future studies will explore the method’s applicability to smaller ligands and more subtle surface modifications. Full article
(This article belongs to the Special Issue Optical Tweezers in Sensing Technologies)
Show Figures

Figure 1

21 pages, 20116 KB  
Article
Hierarchical Data-Driven and PSO-Based Energy Management of Hybrid Energy Storage Systems in DC Microgrids
by Sujatha Banka and D. V. Ashok Kumar
Automation 2026, 7(2), 50; https://doi.org/10.3390/automation7020050 - 13 Mar 2026
Abstract
In the era of renewable dominated grids, integration of dynamic loads such as EV charging stations have increased the operational challenges in multifolds, particularly in DC microgrids (DC MGs). Traditional battery-dominated grid energy management strategies (EMSs) are often not capable of handling fast [...] Read more.
In the era of renewable dominated grids, integration of dynamic loads such as EV charging stations have increased the operational challenges in multifolds, particularly in DC microgrids (DC MGs). Traditional battery-dominated grid energy management strategies (EMSs) are often not capable of handling fast transients due to the limitations of battery electrochemistry. To overcome this limitation, a hierarchical hybrid energy management strategy is proposed that uses the combination of data-driven and metaheuristic algorithms. The designed optimization framework consists of particle swarm optimization (PSO) and a neural network (NN) implemented in the central controller of a 4-bus ringmain DC MG. An efficient decoupling of fast and slow storage dynamics is performed, where the supercapacitor (SC) is optimized using the NN and the battery is optimized using PSO. This selective optimization reduces the computational overhead on the PSO making it more feasible for real-time implementation. The designed hybrid PSO-Neural EMS framework is initially designed on MATLAB and further validated on a real-time hardware setup. Robustness of the control scheme is verified with various case studies, such as renewable intermittency, dynamic loading and partial shading scenarios. An effective optimization of the SC in both transient and heavy load scenarios are observed. LabVIEW interfacing is used for MODBUS-based interaction with PV emulators and DC-DC converters. Full article
Show Figures

Figure 1

32 pages, 4555 KB  
Review
AI-Enabled Digital Twins in Agriculture
by Marios Tsaousidis, Theofanis Kalampokas, Eleni Vrochidou and George A. Papakostas
AI 2026, 7(3), 108; https://doi.org/10.3390/ai7030108 - 12 Mar 2026
Abstract
Digital Twins (DTs) have emerged within the last decade due to the adequate maturity of several key technologies contributing to the realization of real-time virtual–physical world synchronization. Advancements in sensing, connectivity, computing processing power, and artificial intelligence have contributed to the deployment of [...] Read more.
Digital Twins (DTs) have emerged within the last decade due to the adequate maturity of several key technologies contributing to the realization of real-time virtual–physical world synchronization. Advancements in sensing, connectivity, computing processing power, and artificial intelligence have contributed to the deployment of DTs in several application sectors, such as in agriculture. This work aims to provide a scoping review of recent advancements in digital twin technologies and agricultural applications. Results indicate a special focus on plant-level models, soil moisture, and machinery, while most works are based on drone imagery combined with machine learning routines. Several works use the term DTs rather loosely, often describing systems that resemble decision support tools rather than a fully synchronized virtual–physical setup. Data integration emerges as the most important bottleneck, especially when the system mixes satellite data, local sensory data, and simulation outputs. Yet it is suggested that DTs could eventually support more adaptive and resource-efficient farm management. However, the field is still missing common frameworks and long-term evaluations. Based on this review, progress depends on better data-handling pipelines, clearer definitions of operational DTs, and more attention to economic and practical constraints faced by farmers rather than just technical proofs of concept. Full article
Show Figures

Figure 1

30 pages, 3492 KB  
Article
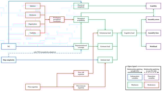
Redundant or Minimal? A Comparative Study of Augmented Reality Visualization Concepts for Manual Assembly
by Yannick Klein, Leon Paul Mondrian Munz, Maximilian Mushoff, Eva-Maria Grommes and Anja Richert
Virtual Worlds 2026, 5(1), 14; https://doi.org/10.3390/virtualworlds5010014 - 10 Mar 2026
Viewed by 56
Abstract
Augmented reality (AR) offers promising opportunities to support manual assembly, but there is little consensus on how much information AR instructions should contain, reflecting debates between cognitive-load-oriented minimalism and multimedia-learning-based benefits of redundancy. These debates manifest in practice as rich, multimodal overlays or [...] Read more.
Augmented reality (AR) offers promising opportunities to support manual assembly, but there is little consensus on how much information AR instructions should contain, reflecting debates between cognitive-load-oriented minimalism and multimedia-learning-based benefits of redundancy. These debates manifest in practice as rich, multimodal overlays or minimal, complexity-adaptive visualizations designed to avoid clutter and ease authoring. This study compares these approaches by contrasting a redundant AR concept combining three-dimensional models, photographs, and videos with a minimal concept that adapts visualization types to assembly step complexity. In a between-subject experiment with 30 participants (mixed-experience; heterogeneous backgrounds) performing a heat-pump assembly task for the first time in a spatially constrained setup, errors, task time, workload, and usability were measured. The redundant concept led to significantly fewer errors and a lower per-step error probability than the minimal concept, without a penalty in assembly time. Workload and usability were comparable across concepts and primarily driven by performance rather than by visualization style. Step complexity strongly predicted completion time but not error rates, suggesting that operators slow down on complex steps while failures are more sensitive to instructional design. These findings suggest that overly minimal AR instructions increase error risk, whereas redundant AR instructions stabilize performance. Full article
Show Figures

Figure 1

36 pages, 14443 KB  
Article
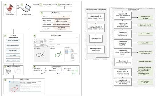
Personalized Wrist–Forearm Static Gesture Recognition Using the Vicara Kai Controller and Convolutional Neural Network
by Jacek Szedel
Sensors 2026, 26(5), 1700; https://doi.org/10.3390/s26051700 - 8 Mar 2026
Viewed by 131
Abstract
Predefined, user-independent gesture sets do not account for individual differences in movement patterns and physical limitations. This study presents a personalized wrist–forearm static gesture recognition system for human–computer interaction (HCI) using the Vicara KaiTM wearable controller and a convolutional neural network (CNN). [...] Read more.
Predefined, user-independent gesture sets do not account for individual differences in movement patterns and physical limitations. This study presents a personalized wrist–forearm static gesture recognition system for human–computer interaction (HCI) using the Vicara KaiTM wearable controller and a convolutional neural network (CNN). Unlike the system based on fixed, predefined gestures, the proposed approach enables users to define and train their own gesture sets. During gesture recording, users may either select a gesture pattern from a predefined prompt set or create their own natural, unprompted gestures. A dedicated software framework was developed for data acquisition, preprocessing, model training, and real-time recognition. The developed system was evaluated by optimizing the parameters of a lightweight CNN and examining the influence of sequentially applied changes to the input and network pipelines, including resizing the input layer, applying data augmentation, experimenting with different dropout ratios, and varying the number of learning samples. The performance of the resulting network setup was assessed using confusion matrices, accuracy, and precision metrics for both original gestures and gestures smoothed using the cubic Bézier function. The resulting validation accuracy ranged from 0.88 to 0.94, with an average test-set accuracy of 0.92 and macro precision of 0.92. The system’s resilience to rapid or casual gestures was also evaluated using the receiver operating characteristic (ROC) method, achieving an Area Under the Curve (AUC) of 0.97. The results demonstrate that the proposed approach achieves high recognition accuracy, indicating its potential for a range of practical applications. Full article
(This article belongs to the Special Issue Sensor Systems for Gesture Recognition (3rd Edition))
Show Figures

Graphical abstract

27 pages, 9034 KB  
Article
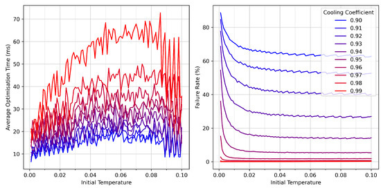
A Comparison of Optimisation Algorithms for Electronic Polarisation Control in Quantum Key Distribution
by Matt Young, Haofan Duan, Stefano Pirandola and Marco Lucamarini
Appl. Sci. 2026, 16(5), 2568; https://doi.org/10.3390/app16052568 - 7 Mar 2026
Viewed by 167
Abstract
Polarisation encoding is widely used in fibre-based Quantum Key Distribution (QKD), but random birefringence in optical fibres causes the transmitted states to drift, requiring active compensation at the receiver. Electronic Polarisation Controllers (EPCs) are commonly used for this purpose, yet the relationship between [...] Read more.
Polarisation encoding is widely used in fibre-based Quantum Key Distribution (QKD), but random birefringence in optical fibres causes the transmitted states to drift, requiring active compensation at the receiver. Electronic Polarisation Controllers (EPCs) are commonly used for this purpose, yet the relationship between their control voltages and the resulting polarisation transformation is highly nonlinear and difficult to model. While optimisation algorithms are frequently employed to align and stabilise polarisation states, their comparative performance has not been systematically studied in realistic QKD settings. In this work, we benchmark four optimisation algorithms for electronic polarisation control, using both a numerical model and a 50 km fibre-based experimental setup. We evaluate each algorithm in terms of convergence time, failure rate, and stability, under both initial alignment and continuous drift compensation scenarios. Coordinate Descent achieved the fastest average alignment time (2.1 ms in simulation; 34.6 s experimentally), while Simulated Annealing delivered perfect reliability. We further propose a hybrid control strategy that combines fast initial alignment with high-reliability realignment. This approach was validated over a continuous 2 h QKD simulation with real fibre drift, demonstrating robust polarisation control without manual intervention. Our results provide guidance for algorithm selection in practical QKD deployments and suggest a pathway to resilient, autonomous polarisation tracking in long-distance quantum networks. Full article
(This article belongs to the Special Issue Quantum Communication and Quantum Information)
Show Figures

Figure 1

12 pages, 4061 KB  
Article
Experimental Analysis of the Scattering from Reinforced Concrete Mini-Pillars in the X-Band
by Simone Palladino and Adriana Brancaccio
Appl. Sci. 2026, 16(5), 2558; https://doi.org/10.3390/app16052558 - 6 Mar 2026
Viewed by 149
Abstract
This work investigates the feasibility of identifying steel reinforcing bars in concrete using a fully contactless radar system operating in the X-band. High-frequency electromagnetic inspection is particularly challenging due to attenuation and strong reflections at the air–concrete interface. This study combines numerical simulations [...] Read more.
This work investigates the feasibility of identifying steel reinforcing bars in concrete using a fully contactless radar system operating in the X-band. High-frequency electromagnetic inspection is particularly challenging due to attenuation and strong reflections at the air–concrete interface. This study combines numerical simulations and laboratory experiments to assess the sensitivity of microwave scattering measurements to the presence of reinforcement. Ad hoc mini reinforced-concrete pillars, both reinforced and unreinforced, were designed and built as benchmark specimens. Measurements were performed in a bistatic configuration using X-band horn antennas and a vector network analyzer, and were compared with finite-difference time-domain simulations reproducing the experimental setup. The qualitative results, comprising a processing strategy to detect the bars, show a clear agreement between numerical and experimental data and confirm that the scattered field remains sensitive to the presence of reinforcing bars despite unfavorable propagation conditions. Full article
Show Figures

Figure 1

21 pages, 7110 KB  
Article
An Augmented Reality-Based Navigation System for Stereotactic Brain Biopsy with Multi-Objective Path Planning and Hybrid Registration
by Tao Zhang, Shuyi Wang, Yueyang Zhong, Haoliang Li, Jingyi Hu and Haokun Wang
Brain Sci. 2026, 16(3), 296; https://doi.org/10.3390/brainsci16030296 - 6 Mar 2026
Viewed by 226
Abstract
Background: Stereotactic brain biopsy is the gold standard for the pathological diagnosis of malignant brain tumors. However, conventional procedures rely heavily on manual path planning and unintuitive navigation, which significantly increase the risk of severe complications and impose an additional cognitive burden on [...] Read more.
Background: Stereotactic brain biopsy is the gold standard for the pathological diagnosis of malignant brain tumors. However, conventional procedures rely heavily on manual path planning and unintuitive navigation, which significantly increase the risk of severe complications and impose an additional cognitive burden on surgeons. Methods: We propose an augmented reality-based navigation system that synergizes multi-objective path planning with hybrid registration. Preoperatively, the system utilizes a constrained multi-objective optimization (MOO) model derived from clinical criteria to automatically calculate and visualize optimal biopsy paths within a three-dimensional anatomical environment. Intraoperatively, the system performs rapid initial alignment using quick response (QR) codes, followed by precise refinement through anatomical landmarks. This process ultimately enables the highly accurate, real-time overlay of the surgical path and anatomical models onto the patient’s operative field. Results: An expert study across four common brain tumor locations demonstrated that the MOO model significantly outperformed manual methods in satisfying safety criteria. The hybrid registration reduced the mean fiducial registration error (FRE) from 4.19 ± 1.11 mm to 2.37 ± 0.91 mm (p < 0.001), with a mean target registration error (TRE) of 2.34 ± 0.71 mm and a mean clinical setup time of 2.63 ± 0.36 min. Conclusions: This system assists stereotactic brain biopsy through automated path planning and immersive augmented reality-based guidance, highlighting its potential to support surgical workflow consistency and procedural safety. Full article
(This article belongs to the Special Issue Next-Generation Tools in Neurosurgery: Robotics, Imaging and Beyond)
Show Figures

Figure 1

20 pages, 2517 KB  
Article
Design and Feasibility Evaluation of a Prototype Setup for Contemporary Easy Nitrates and Nitrites UV Detection in Water for Agriculture
by Valerio Scimone, Sebastiano Albergo, Giuseppe D’Arrigo, Ivana Di Bari, Cristiana Longo, Domenico Longo, Antonella Sciuto and Alessia Tricomi
Sensors 2026, 26(5), 1668; https://doi.org/10.3390/s26051668 - 6 Mar 2026
Viewed by 151
Abstract
Nitrates and nitrites are inorganic anions which, beyond specific concentration threshold, are classified as water pollutants. Nitrate compounds are commonly used as fertilizers; however, their high concentration in soil and in wastewater, as well as their reduction to nitrites, pose serious environmental and [...] Read more.
Nitrates and nitrites are inorganic anions which, beyond specific concentration threshold, are classified as water pollutants. Nitrate compounds are commonly used as fertilizers; however, their high concentration in soil and in wastewater, as well as their reduction to nitrites, pose serious environmental and human health risks. Therefore, detecting these ions in water intended for human consumption, zootechnical use, and agricultural applications is essential. This work presents a proof of concept for a spectroscopic prototype setup enabling simple, direct, and simultaneous detection of nitrates and nitrites in water. The device employs solid-state sensor technology and requires no sample pretreatment or chemicals. Ultimately, this apparatus will allow real-time, in-line process analysis. UV absorption bands centered at approximately 302 nm and 355 nm were selected for detecting nitrates and nitrites, respectively. Because nitrite exhibits a slight absorption at 302 nm as well, a straightforward method for simultaneous nitrate and nitrite detection is proposed. The proposed system incorporates a UV deuterium lamp, a 10 cm path length optical cuvette, and a custom home-built silicon carbide detector. This configuration enables testing various concentrations, achieving detection limits of 2.2 mg/L for nitrates and 0.5 mg/L for nitrites. Potential interferences from substances commonly found in drinking and treated agricultural wastewaters, including sodium bicarbonate, sodium sulfate, ammonium chloride, hydrogen peroxide, and sodium hypochlorite, were also investigated. Finally, a compact on-site and online monitoring future device is illustrated. Full article
Show Figures

Graphical abstract

13 pages, 2213 KB  
Article
Automated Laser-Optical Setup for Seed Monitoring over Time
by José L. Contado, Dimitri Viana, Bruno Vicentini, Antônio A. A. Chepluki and Roberto A. Braga
AgriEngineering 2026, 8(3), 99; https://doi.org/10.3390/agriengineering8030099 - 5 Mar 2026
Viewed by 208
Abstract
The biospeckle laser (BSL) technique is recognized as a sensitive method for detecting biological activity and has been successfully applied for seed vigor testing. Given these achievements, whether the integration of BSL into automated systems can provide complementary information on the seed imbibition [...] Read more.
The biospeckle laser (BSL) technique is recognized as a sensitive method for detecting biological activity and has been successfully applied for seed vigor testing. Given these achievements, whether the integration of BSL into automated systems can provide complementary information on the seed imbibition process remains limited. Addressing this gap represents a significant challenge with strong potential for technological innovation. This study presents an automated laser-optical system designed to monitor the imbibition process of multiple seeds over time using a mechanized carousel. The developed apparatus integrates all necessary components for the illumination and image acquisition of eight seeds across programmable time intervals, controlled by an industrial-grade programmable controller. Validation using maize seeds (Zea mays L.) over a 36-h period confirmed the system’s reliability. BSL indices enabled the characterization of internal biological activity throughout imbibition, revealing dynamic processes that remained undetected in previous discrete-time analyses. These results highlight the potential of the proposed system for more comprehensive and continuous seed monitoring. The successful automated laser-optical system with relative humidity control opens great potential in seeds research and daily industrial analysis. The test of the proposed system in other seeds is the next challenge, regarding the thick and colored coats. The design of larger carousels is a possible step forward, which will demand studies of the limits linked to the illumination and image acquisition time performed in each seed. Full article
Show Figures

Figure 1

18 pages, 516 KB  
Article
On Return Probabilities of Adverse Events Under Dependence and Lessons to Learn for Decision-Making
by Marius Hofert
Risks 2026, 14(3), 58; https://doi.org/10.3390/risks14030058 - 5 Mar 2026
Viewed by 181
Abstract
Considering achieving a goal in each of several time intervals when, in every time interval, an adverse event may lead to a failure raises the question of the return probability of adverse events, so the probability of at least one failure to happen [...] Read more.
Considering achieving a goal in each of several time intervals when, in every time interval, an adverse event may lead to a failure raises the question of the return probability of adverse events, so the probability of at least one failure to happen during the time period of interest. Through basic mathematical arguments in tractable cases, we investigate the behavior of the return probability of adverse events in various setups. In the univariate case, we consider the independent and identically distributed setup, the independent setup, the dependent but not necessarily identically distributed setup, and the dependent and identically distributed setup. In the multivariate case, we consider several goals to be achieved in each time period. Besides different setups for the marginal failure probabilities, we study dependence in terms of comonotone blocks and independent blocks and via nested copulas. In case closed form expressions are not available, we derive bounds on the return probability of at least one failure. Our results are interpretable in terms of decision-making, provide insight into what affects such return probabilities and thus may help to develop strategies to lower them. Full article
Show Figures

Figure 1

22 pages, 16199 KB  
Article
On the Characterisation of the Time-of-Flight VL53L5CX Sensor by STMicroelectronics for Indoor Robotics Applications
by Giammarco Caroleo, Alessandro Albini and Perla Maiolino
Sensors 2026, 26(5), 1639; https://doi.org/10.3390/s26051639 - 5 Mar 2026
Viewed by 130
Abstract
Miniaturised proximity Time-of-Flight (ToF) sensors are attractive for robotics applications due to their low cost, compact size, and low power consumption, which makes them suitable for direct distribution on the robot body. However, both the accuracy and the reliability of their measurements are [...] Read more.
Miniaturised proximity Time-of-Flight (ToF) sensors are attractive for robotics applications due to their low cost, compact size, and low power consumption, which makes them suitable for direct distribution on the robot body. However, both the accuracy and the reliability of their measurements are influenced by operating conditions and target properties. These aspects are not fully investigated in the manufacturer’s datasheet, yet they play a crucial role in downstream robotic tasks. To address this gap, we mounted three VL53L5CX sensors, an Ambient Light Sensor, and a thermistor on a robotic manipulator in a controlled laboratory setup and executed a series of experiments to characterise sensor performance. Specifically, experiments were conducted to quantify sensor drift over time, the influence of ambient illumination under three office lighting conditions, within-frame beam variability, depth accuracy over the 20–800 mm range for different materials, orientation sensitivity at different distances, and an empirical signal-to-noise ratio. The results reveal a transient warm-up effect at startup, after which measurements stabilise, a near-linear range-dependent bias with substantially larger uncertainty for dark targets, limited within-frame variability, and an invalid measurement rate consistently below 10%. Overall, the VL53L5CX provides repeatable measurements, and the findings of this work can be leveraged to derive more faithful sensor models, apply range bias correction, and broaden the range of robotic applications. Full article
(This article belongs to the Section Sensors and Robotics)
Show Figures

Figure 1

24 pages, 10279 KB  
Article
Influence of Composition Modification of Basalt Fiber-Reinforced Polymer Bars on Alkali Resistance
by Andrzej Garbacz, Maria Włodarczyk and Grzegorz Banasiak
Polymers 2026, 18(5), 637; https://doi.org/10.3390/polym18050637 - 5 Mar 2026
Viewed by 257
Abstract
The application of fiber-reinforced polymer bars has been considered an alternative for the non-metallic reinforcement of concrete structures. Basalt fiber-reinforced polymer (BFRP) is a new composite used to reinforce concrete structures. However, the main drawback of BFRP is its low modulus of elasticity. [...] Read more.
The application of fiber-reinforced polymer bars has been considered an alternative for the non-metallic reinforcement of concrete structures. Basalt fiber-reinforced polymer (BFRP) is a new composite used to reinforce concrete structures. However, the main drawback of BFRP is its low modulus of elasticity. Therefore, hybrid reinforced fiber polymers, in which carbon fibers replace part of the basalt fibers, might be considered as a relatively “simple” modification that can increase the modulus of elasticity. The literature data suggest that modification of the epoxy matrix with nanosilica particles can positively influence resistance to high temperatures. Besides the mechanical characteristics of FRPs, the evaluation of alkali resistance is necessary for technical approval for construction applications. This paper focuses on testing the alkali resistance of basalt fiber-reinforced polymer (BFRP) bars and its modification through the partial substitution of basalt fibers with carbon fibers (HFRP) and the addition of nanosilica to the epoxy binder (nHFRP). The alkali resistance was tested based on the most common method described in ACI report 440.3R-04—part B6. This method consists of three procedures carried out at 60 °C on the specimens immersed in an alkaline solution, both with and without load. The changes in the mass and tensile strength of the bars are examined after 1, 2, 3, 4, and 6 months. The test procedures are time-consuming and expensive, particularly Procedures B (in alkaline solution) and C (in concrete cover), in which longitudinal tested specimens must be immersed in alkaline solution and subjected to constant strain at an elevated temperature for a 6-month period. Therefore, this study proposes a test setup to achieve a less time-consuming and cheaper assessment of the alkali resistance of FRP bars. Additionally, the usefulness of the shear strength test for the evaluation of alkali resistance of FRP bars is also discussed. The results (Procedure A) indicate that modification of the composition of BFRP did not decrease the resistance to the alkaline environment in the case of HFRP (5% lower than in the case of BFRP). Under the same conditions, the decrease in the tensile strength of nHFRP was 40% higher than in the case of BFRP. This indicates that additional modification of the composition by adding nanosilica to the epoxy binder did not provide the expected stability of tensile properties at elevated temperatures. The results of the evaluation of alkali resistance according to Procedure B show that the device proposed for maintaining constant strain during the seasoning is promising. At this stage, the device makes it possible to conduct the tests at ambient temperature and yields a significantly lower decrease in tensile strength (10–14%) after 6 months, demonstrating a significant effect of temperature on the results of the FRP alkali resistance test. Full article
Show Figures

Figure 1

15 pages, 5952 KB  
Article
Analysis of Numerical Simulation for Nonlinear Robot Control Based on Dynamic Modeling Using Low-Cost and Open-Source Technology
by Felipe J. Torres, Israel Martínez, Antonio J. Balvantín and Edgar H. Robles
AppliedMath 2026, 6(3), 41; https://doi.org/10.3390/appliedmath6030041 - 5 Mar 2026
Viewed by 148
Abstract
Professors, students, and researchers from universities around the world use software distributed under licenses for numerical simulation purposes, which requires a computer with considerable hardware capabilities. This implies a high cost of simulations in engineering applications that require dynamic modeling using numerical methods, [...] Read more.
Professors, students, and researchers from universities around the world use software distributed under licenses for numerical simulation purposes, which requires a computer with considerable hardware capabilities. This implies a high cost of simulations in engineering applications that require dynamic modeling using numerical methods, particularly in robotics and nonlinear control. This article compares and analyzes the performance of a frugal simulation scheme based on the use of low-cost, free, and open-source technology, specifically a low-power, single-board minicomputer (Raspberry Pi) in conjunction with GNU-Octave software. The benchmark is a numerical simulation of trajectory tracking control in the joint space of a Selective Conformal Assembly Robot Arm (SCARA). To perform this task, a system of coupled nonlinear differential equations is solved in matrix form using a numerical method known as an ODE solver. This solution includes the control law and the dynamic system model derived from Euler–Lagrange formalism. The time complexity and accuracy are analyzed to compare the performance of the frugal simulation tool with that of a conventional simulation setup consisting of a personal computer and MATLABTM running the same simulation code. The analysis shows minimal deviations in the numerical solutions and reasonable time complexity. Moreover, the frugality score of this approach and the low acquisition cost of the simulation tool enable the creation of simulation laboratories at universities with limited budgets for education and research. Full article
Show Figures

Figure 1

Back to TopTop