Sign in to use this feature.

Years

Between: -

Subjects

remove_circle_outline
remove_circle_outline
remove_circle_outline
remove_circle_outline
remove_circle_outline
remove_circle_outline

Journals

Article Types

Countries / Regions

Search Results (25)

Search Parameters:
Keywords = self-excited attractor

Order results
Result details
Results per page
Select all
Export citation of selected articles as:
18 pages, 6754 KB  
Article
A Novel Megastable Chaotic System with Hidden Attractors and Its Parameter Estimation Using the Sparrow Search Algorithm
by Atefeh Ahmadi, Vijeesh Vijayan, Hayder Natiq, Alexander N. Pchelintsev, Karthikeyan Rajagopal and Sajad Jafari
Computation 2024, 12(12), 245; https://doi.org/10.3390/computation12120245 - 15 Dec 2024
Cited by 10 | Viewed by 1436
Abstract
This work proposes a new two-dimensional dynamical system with complete nonlinearity. This system inherits its nonlinearity from trigonometric and hyperbolic functions like sine, cosine, and hyperbolic sine functions. This system gives birth to infinite but countable coexisting attractors before and after being forced. [...] Read more.
This work proposes a new two-dimensional dynamical system with complete nonlinearity. This system inherits its nonlinearity from trigonometric and hyperbolic functions like sine, cosine, and hyperbolic sine functions. This system gives birth to infinite but countable coexisting attractors before and after being forced. These two megastable systems differ in the coexisting attractors’ type. Only limit cycles are possible in the autonomous version, but torus and chaotic attractors can emerge after transforming to the nonautonomous version. Because of the position of equilibrium points in different attractors’ attraction basins, this system can simultaneously exhibit self-excited and hidden coexisting attractors. This system’s dynamic behaviors are studied using state space, bifurcation diagram, Lyapunov exponents (LEs) spectrum, and attraction basins. Finally, the forcing term’s amplitude and frequency are unknown parameters that need to be found. The sparrow search algorithm (SSA) is used to estimate these parameters, and the cost function is designed based on the proposed system’s return map. The simulation results show this algorithm’s effectiveness in identifying and estimating parameters of the novel megastable chaotic system. Full article
(This article belongs to the Special Issue Mathematical Modeling and Study of Nonlinear Dynamic Processes)
Show Figures

Figure 1

16 pages, 4720 KB  
Article
Dynamics of a New Four-Thirds-Degree Sub-Quadratic Lorenz-like System
by Guiyao Ke, Jun Pan, Feiyu Hu and Haijun Wang
Axioms 2024, 13(9), 625; https://doi.org/10.3390/axioms13090625 - 12 Sep 2024
Cited by 4 | Viewed by 1113
Abstract
Aiming to explore the subtle connection between the number of nonlinear terms in Lorenz-like systems and hidden attractors, this paper introduces a new simple sub-quadratic four-thirds-degree Lorenz-like system, where x˙=a(yx), [...] Read more.
Aiming to explore the subtle connection between the number of nonlinear terms in Lorenz-like systems and hidden attractors, this paper introduces a new simple sub-quadratic four-thirds-degree Lorenz-like system, where x˙=a(yx), y˙=cxx3z, z˙=bz+x3y, and uncovers the following property of these systems: decreasing the powers of the nonlinear terms in a quadratic Lorenz-like system where x˙=a(yx), y˙=cxxz, z˙=bz+xy, may narrow, or even eliminate the range of the parameter c for hidden attractors, but enlarge it for self-excited attractors. By combining numerical simulation, stability and bifurcation theory, most of the important dynamics of the Lorenz system family are revealed, including self-excited Lorenz-like attractors, Hopf bifurcation and generic pitchfork bifurcation at the origin, singularly degenerate heteroclinic cycles, degenerate pitchfork bifurcation at non-isolated equilibria, invariant algebraic surface, heteroclinic orbits and so on. The obtained results may verify the generalization of the second part of the celebrated Hilbert’s sixteenth problem to some degree, showing that the number and mutual disposition of attractors and repellers may depend on the degree of chaotic multidimensional dynamical systems. Full article
(This article belongs to the Section Mathematical Analysis)
Show Figures

Figure 1

20 pages, 7370 KB  
Article
Acoustic Triggering of Combustion Instability in a Swirling Flame: An Experimental Study
by Yunpeng Liu, Yingwen Yan, Shoutang Shang and Hongyu Ma
Energies 2023, 16(14), 5568; https://doi.org/10.3390/en16145568 - 23 Jul 2023
Cited by 3 | Viewed by 3037
Abstract
Combustion instability is a common thermoacoustic coupling problem in combustion systems, and the pressure oscillations generated inevitably damage the combustion system. Studying the mechanism of combustion instability, especially the triggering problem of combustion instability, is particularly important for understanding combustion instability. This article [...] Read more.
Combustion instability is a common thermoacoustic coupling problem in combustion systems, and the pressure oscillations generated inevitably damage the combustion system. Studying the mechanism of combustion instability, especially the triggering problem of combustion instability, is particularly important for understanding combustion instability. This article adopts experimental research methods. The flame transfer function and flame describing function governing pressure pulsation were hereby measured to study the effect of heat release rate fluctuation on acoustic disturbance. By triggering combustion instability through ignition, the growth process of combustion instability was also studied. The results showed that flame pulsation amplitude shows a complex curvature when the frequency is lower than 200 Hz, while the growth rate of pulsation amplitude monotonically decreases as frequencies increase above 200 Hz. According to the considerable self−excited combustion instability tests, the oscillation amplitudes in the limit cycle state are generally greater than 0.4, while the pressure amplitudes in the limited state are less than 0.2, thus verifying the concept of a trigger threshold for low−frequency oscillation. In addition, analysis of the growth rate, the pressure and the attractor of the heat release pulsation observed after the triggering of combustion instability reveals that the triggering of combustion instability is a gradual coupling process between oscillation pressure and heat release rate pulsation. Full article
(This article belongs to the Special Issue Recent Advances in Thermofluids, Combustion and Energy Systems)
Show Figures

Figure 1

22 pages, 17233 KB  
Article
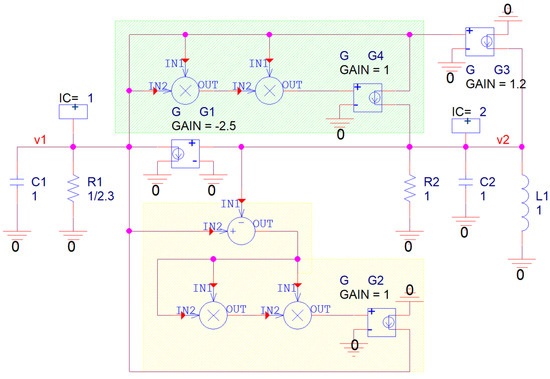
A Novel 3-D Jerk System, Its Bifurcation Analysis, Electronic Circuit Design and a Cryptographic Application
by Sundarapandian Vaidyanathan, Alain Soup Tewa Kammogne, Esteban Tlelo-Cuautle, Cédric Noufozo Talonang, Bassem Abd-El-Atty, Ahmed A. Abd El-Latif, Edwige Mache Kengne, Vannick Fopa Mawamba, Aceng Sambas, P. Darwin and Brisbane Ovilla-Martinez
Electronics 2023, 12(13), 2818; https://doi.org/10.3390/electronics12132818 - 26 Jun 2023
Cited by 16 | Viewed by 2487
Abstract
This paper introduces a new chaotic jerk system with three cubic nonlinear terms. The stability properties of the three equilibrium points of the proposed jerk system are analyzed in detail. We show that the three equilibrium points of the new chaotic jerk system [...] Read more.
This paper introduces a new chaotic jerk system with three cubic nonlinear terms. The stability properties of the three equilibrium points of the proposed jerk system are analyzed in detail. We show that the three equilibrium points of the new chaotic jerk system are unstable and deduce that the jerk system exhibits self-excited chaotic attractors. The bifurcation structures of the proposed jerk system are investigated numerically, showing period-doubling, periodic windows and coexisting bifurcations. An electronic circuit design of the proposed jerk system is designed using PSPICE. As an engineering application, a new image-encryption approach based on the new chaotic jerk system is presented in this research work. Experimental results demonstrate that the suggested encryption mechanism is effective with high plain-image sensitivity and the reliability of the proposed chaotic jerk system for various cryptographic purposes. Full article
(This article belongs to the Special Issue Design and Applications of Nonlinear Circuits and Systems)
Show Figures

Figure 1

13 pages, 2486 KB  
Article
Existence of Self-Excited and Hidden Attractors in the Modified Autonomous Van Der Pol-Duffing Systems
by A. E. Matouk, T. N. Abdelhameed, D. K. Almutairi, M. A. Abdelkawy and M. A. E. Herzallah
Mathematics 2023, 11(3), 591; https://doi.org/10.3390/math11030591 - 22 Jan 2023
Cited by 11 | Viewed by 2029
Abstract
This study investigates the multistability phenomenon and coexisting attractors in the modified Autonomous Van der Pol-Duffing (MAVPD) system and its fractional-order form. The analytical conditions for existence of periodic solutions in the integer-order system via Hopf bifurcation are discussed. In addition, conditions for [...] Read more.
This study investigates the multistability phenomenon and coexisting attractors in the modified Autonomous Van der Pol-Duffing (MAVPD) system and its fractional-order form. The analytical conditions for existence of periodic solutions in the integer-order system via Hopf bifurcation are discussed. In addition, conditions for approximating the solutions of the fractional version to periodic solutions are obtained via the Hopf bifurcation theory in fractional-order systems. Moreover, the technique for hidden attractors localization in the integer-order MAVPD is provided. Therefore, motivated by the previous discussion, the appearances of self-excited and hidden attractors are explained in the integer- and fractional-order MAVPD systems. Phase transition of quasi-periodic hidden attractors between the integer- and fractional-order MAVPD systems is observed. Throughout this study, the existence of complex dynamics is also justified using some effective numerical measures such as Lyapunov exponents, bifurcation diagrams and basin sets of attraction. Full article
(This article belongs to the Special Issue Fractional Calculus and Mathematical Applications)
Show Figures

Figure 1

25 pages, 12465 KB  
Article
A New Variable-Boostable 3D Chaotic System with Hidden and Coexisting Attractors: Dynamical Analysis, Periodic Orbit Coding, Circuit Simulation, and Synchronization
by Jiahui Wang, Chengwei Dong and Hantao Li
Fractal Fract. 2022, 6(12), 740; https://doi.org/10.3390/fractalfract6120740 - 14 Dec 2022
Cited by 18 | Viewed by 2754
Abstract
The study of hidden attractors plays a very important role in the engineering applications of nonlinear dynamical systems. In this paper, a new three-dimensional (3D) chaotic system is proposed in which hidden attractors and self-excited attractors appear as the parameters change. Meanwhile, asymmetric [...] Read more.
The study of hidden attractors plays a very important role in the engineering applications of nonlinear dynamical systems. In this paper, a new three-dimensional (3D) chaotic system is proposed in which hidden attractors and self-excited attractors appear as the parameters change. Meanwhile, asymmetric coexisting attractors are also found as a result of the system symmetry. The complex dynamical behaviors of the proposed system were investigated using various tools, including time-series diagrams, Poincaré first return maps, bifurcation diagrams, and basins of attraction. Moreover, the unstable periodic orbits within a topological length of 3 in the hidden chaotic attractor were calculated systematically by the variational method, which required six letters to establish suitable symbolic dynamics. Furthermore, the practicality of the hidden attractor chaotic system was verified by circuit simulations. Finally, offset boosting control and adaptive synchronization were used to investigate the utility of the proposed chaotic system in engineering applications. Full article
Show Figures

Figure 1

17 pages, 3945 KB  
Article
Hidden Dynamics Investigation, Fast Adaptive Synchronization, and Chaos-Based Secure Communication Scheme of a New 3D Fractional-Order Chaotic System
by Zain-Aldeen S. A. Rahman and Basil H. Jasim
Inventions 2022, 7(4), 108; https://doi.org/10.3390/inventions7040108 - 21 Nov 2022
Cited by 9 | Viewed by 2505
Abstract
In this paper, a new fractional-order chaotic system containing several nonlinearity terms is introduced. This new system can excite hidden chaotic attractors or self-excited chaotic attractors depending on the chosen system parameters or its fraction-order derivative value. Several dynamics of this new system, [...] Read more.
In this paper, a new fractional-order chaotic system containing several nonlinearity terms is introduced. This new system can excite hidden chaotic attractors or self-excited chaotic attractors depending on the chosen system parameters or its fraction-order derivative value. Several dynamics of this new system, such as chaotic attractors, equilibrium points, Lyapunov exponents, and bifurcation diagrams, are analyzed analytically and numerically. Then, adaptive control laws are developed to achieve chaos synchronization in two identical new systems with uncertain parameters; one of these two new identical systems is the master, and the other is the slave. In addition, update laws for estimating the uncertain slave parameters are derived. Furthermore, in chaos application fields, these master and slave synchronized systems are applied in secure communication to act as the transmitter and receiver, respectively. Finally, the security analysis metric tests were analyzed using histograms and spectrograms to establish the communication system’s security strength. Numerical test results demonstrate the possibility of using this proposed fractional-order chaotic system in high-security communication systems. The employed communication system is also highly resistant to pirate attacks. Full article
(This article belongs to the Special Issue Privacy-Preserving Computing for Analytics and Mining)
Show Figures

Figure 1

23 pages, 5026 KB  
Article
Dynamics, Periodic Orbit Analysis, and Circuit Implementation of a New Chaotic System with Hidden Attractor
by Chengwei Dong
Fractal Fract. 2022, 6(4), 190; https://doi.org/10.3390/fractalfract6040190 - 30 Mar 2022
Cited by 21 | Viewed by 4397
Abstract
Hidden attractors are associated with multistability phenomena, which have considerable application prospects in engineering. By modifying a simple three-dimensional continuous quadratic dynamical system, this paper reports a new autonomous chaotic system with two stable node-foci that can generate double-wing hidden chaotic attractors. We [...] Read more.
Hidden attractors are associated with multistability phenomena, which have considerable application prospects in engineering. By modifying a simple three-dimensional continuous quadratic dynamical system, this paper reports a new autonomous chaotic system with two stable node-foci that can generate double-wing hidden chaotic attractors. We discuss the rich dynamics of the proposed system, which have some interesting characteristics for different parameters and initial conditions, through the use of dynamic analysis tools such as the phase portrait, Lyapunov exponent spectrum, and bifurcation diagram. The topological classification of the periodic orbits of the system is investigated by a recently devised variational method. Symbolic dynamics of four and six letters are successfully established under two sets of system parameters, including hidden and self-excited chaotic attractors. The system is implemented by a corresponding analog electronic circuit to verify its realizability. Full article
Show Figures

Figure 1

14 pages, 2694 KB  
Article
New Type Modelling of the Circumscribed Self-Excited Spherical Attractor
by Mohammad Partohaghighi, Ali Akgül and Rubayyi T. Alqahtani
Mathematics 2022, 10(5), 732; https://doi.org/10.3390/math10050732 - 25 Feb 2022
Cited by 7 | Viewed by 1697
Abstract
The fractal–fractional derivative with the Mittag–Leffler kernel is employed to design the fractional-order model of the new circumscribed self-excited spherical attractor, which is not investigated yet by fractional operators. Moreover, the theorems of Schauder’s fixed point and Banach fixed existence theory are used [...] Read more.
The fractal–fractional derivative with the Mittag–Leffler kernel is employed to design the fractional-order model of the new circumscribed self-excited spherical attractor, which is not investigated yet by fractional operators. Moreover, the theorems of Schauder’s fixed point and Banach fixed existence theory are used to guarantee that there are solutions to the model. Approximate solutions to the problem are presented by an effective method. To prove the efficiency of the given technique, different values of fractal and fractional orders as well as initial conditions are selected. Figures of the approximate solutions are provided for each case in different dimensions. Full article
Show Figures

Figure 1

23 pages, 8508 KB  
Article
A New 4D Hyperchaotic System with Dynamics Analysis, Synchronization, and Application to Image Encryption
by Tsafack Nestor, Akram Belazi, Bassem Abd-El-Atty, Md Nazish Aslam, Christos Volos, Nkapkop Jean De Dieu and Ahmed A. Abd El-Latif
Symmetry 2022, 14(2), 424; https://doi.org/10.3390/sym14020424 - 21 Feb 2022
Cited by 50 | Viewed by 4314
Abstract
In this paper, a new 4D hyperchaotic nonlinear dynamical system with two positive Lyapunov exponents is presented. Exhaustive dynamic analyses of the novel hyperchaotic model using several dynamical studies are described. The dynamics of the system considered are first investigated analytically and numerically [...] Read more.
In this paper, a new 4D hyperchaotic nonlinear dynamical system with two positive Lyapunov exponents is presented. Exhaustive dynamic analyses of the novel hyperchaotic model using several dynamical studies are described. The dynamics of the system considered are first investigated analytically and numerically to explore phenomena and the selection of hyperchaotic behavior utilized for designing image cryptosystem. Since the proposed hyperchaotic model has rich dynamics, it displays hidden attractors. It emerges from this dynamic the existence of a single unstable equilibrium point giving rise to self-excited attractors, hysteresis phenomenon, and hyperchaotic behavior strongly recommended for securing information by its character. Furthermore, the feasibility and synchronization of the proposed system are also presented by developing, respectively, Raspberry surveys and an adaptive synchronization approach of two identical hyperchaotic systems. By employing the hyperchaotic behavior of the 4D map, an image encryption scheme is proposed as well. It is one round of a pixel-based permutation and a bit-wise diffusion phase. The secret key of the 4D map is derived from the SHA-256 value of the input image. It acts as the signature of the input image. Hence, the secret key exhibits high sensitivity to single-bit alteration in the image, which makes the cryptosystem robust against chosen/known-plaintext attacks. Performance analyses prove that the proposed cryptosystem provides the best in terms of the performance/complexity trade-off, as compared to some recently published algorithms. Full article
(This article belongs to the Special Issue Symmetry in Nonlinear Dynamics and Chaos)
Show Figures

Figure 1

25 pages, 14429 KB  
Article
Chaotic Oscillations in Cascoded and Darlington-Type Amplifier Having Generalized Transistors
by Jiri Petrzela and Miroslav Rujzl
Mathematics 2022, 10(3), 532; https://doi.org/10.3390/math10030532 - 8 Feb 2022
Cited by 3 | Viewed by 2793
Abstract
This paper describes, based on both numerical and experimental bases, the evolution of chaotic and, in some cases, hyperchaotic attractors within mathematical models of two two-port analog functional blocks commonly used inside radio-frequency systems. The first investigated electronic circuit is known as the [...] Read more.
This paper describes, based on both numerical and experimental bases, the evolution of chaotic and, in some cases, hyperchaotic attractors within mathematical models of two two-port analog functional blocks commonly used inside radio-frequency systems. The first investigated electronic circuit is known as the cascoded class C amplifier and the second network represents a resonant amplifier with Darlington’s active part. For the analysis of each mentioned block, fundamental configurations that contain coupled generalized bipolar transistors are considered; without driving force or interactions with other lumped circuits. The existence of the structurally stable strange attractors is proved via the high-resolution composition plots of the Lyapunov exponents, numerical sensitivity analysis and captured oscilloscope screenshots. Full article
(This article belongs to the Special Issue Chaotic Systems: From Mathematics to Real-World Applications)
Show Figures

Figure 1

18 pages, 2540 KB  
Article
Chaotic Dynamics by Some Quadratic Jerk Systems
by Mei Liu, Bo Sang, Ning Wang and Irfan Ahmad
Axioms 2021, 10(3), 227; https://doi.org/10.3390/axioms10030227 - 14 Sep 2021
Cited by 19 | Viewed by 3913
Abstract
This paper is about the dynamical evolution of a family of chaotic jerk systems, which have different attractors for varying values of parameter a. By using Hopf bifurcation analysis, bifurcation diagrams, Lyapunov exponents, and cross sections, both self-excited and hidden attractors are [...] Read more.
This paper is about the dynamical evolution of a family of chaotic jerk systems, which have different attractors for varying values of parameter a. By using Hopf bifurcation analysis, bifurcation diagrams, Lyapunov exponents, and cross sections, both self-excited and hidden attractors are explored. The self-exited chaotic attractors are found via a supercritical Hopf bifurcation and period-doubling cascades to chaos. The hidden chaotic attractors (related to a subcritical Hopf bifurcation, and with a unique stable equilibrium) are also found via period-doubling cascades to chaos. A circuit implementation is presented for the hidden chaotic attractor. The methods used in this paper will help understand and predict the chaotic dynamics of quadratic jerk systems. Full article
Show Figures

Figure 1

11 pages, 2454 KB  
Communication
Spatiotemporal Evolutions of Similariton Pulses in Multimode Fibers with Raman Amplification
by Leila Graini and Bülend Ortaç
Photonics 2021, 8(9), 354; https://doi.org/10.3390/photonics8090354 - 27 Aug 2021
Cited by 1 | Viewed by 2576
Abstract
This paper aims to pave the way towards the demonstration of spatiotemporal similariton pulses’ evolution in passive multimode fibers with Raman amplification. We numerically present this issue in graded-index and step-index multimode fibers and provide a first look at the complex spatiotemporal dynamics [...] Read more.
This paper aims to pave the way towards the demonstration of spatiotemporal similariton pulses’ evolution in passive multimode fibers with Raman amplification. We numerically present this issue in graded-index and step-index multimode fibers and provide a first look at the complex spatiotemporal dynamics of similariton pulses. The results showed that the similariton pulses could be generated in both multimode fibers. The temporal and spectral evolution of the pulses can be characterized as parabolic shapes with linear chirp and kW peak power. By compressing these, high-energy femtoseconds pulses can be obtained, starting initial picosecond pulses. A spatial beam profile could be preserved in both multimode fibers with the most energy coupled to the fundamental mode. Specifically, the similariton pulses’ generation with Raman amplification in a graded-index multimode fiber improves the spatial beam self-cleaning process under the different initial modes’ excitation. The observation of a new beam self-cleaning process is another attractor feature of propagation in graded-index multimode fibers. Full article
(This article belongs to the Special Issue Fiber Lasers)
Show Figures

Figure 1

22 pages, 40716 KB  
Article
Chaotic and Hyperchaotic Self-Oscillations of Lambda Diode Composed by Generalized Bipolar Transistors
by Jiri Petrzela
Appl. Sci. 2021, 11(8), 3326; https://doi.org/10.3390/app11083326 - 7 Apr 2021
Cited by 5 | Viewed by 3658
Abstract
This paper is focused on the investigation of self-oscillation regimes associated with very simple structure of lambda diode. This building block is constructed by using coupled generalized bipolar transistors. In the stage of mathematical modeling, each transistor is considered as two-port described by [...] Read more.
This paper is focused on the investigation of self-oscillation regimes associated with very simple structure of lambda diode. This building block is constructed by using coupled generalized bipolar transistors. In the stage of mathematical modeling, each transistor is considered as two-port described by full admittance matrix with scalar polynomial forward trans-conductance and linear backward trans-conductance. Thorough numerical analysis including routines of dynamical flow quantification indicate the existence of self-excited dense strange attractors. Plots showing first two Lyapunov exponents as functions of adjustable parameters, signal entropy calculated from generated time sequence, sensitivity analysis, and other results are provided in this paper. By the construction of a flow-equivalent chaotic oscillator, robustness and long-time geometrical stability of the generated chaotic attractors is documented by the experimental measurement, namely by showing captured oscilloscope screenshots. Full article
(This article belongs to the Section Electrical, Electronics and Communications Engineering)
Show Figures

Figure 1

19 pages, 10957 KB  
Article
Hidden Strange Nonchaotic Attractors
by Marius-F. Danca and Nikolay Kuznetsov
Mathematics 2021, 9(6), 652; https://doi.org/10.3390/math9060652 - 18 Mar 2021
Cited by 23 | Viewed by 5065
Abstract
In this paper, it is found numerically that the previously found hidden chaotic attractors of the Rabinovich–Fabrikant system actually present the characteristics of strange nonchaotic attractors. For a range of the bifurcation parameter, the hidden attractor is manifestly fractal with aperiodic dynamics, and [...] Read more.
In this paper, it is found numerically that the previously found hidden chaotic attractors of the Rabinovich–Fabrikant system actually present the characteristics of strange nonchaotic attractors. For a range of the bifurcation parameter, the hidden attractor is manifestly fractal with aperiodic dynamics, and even the finite-time largest Lyapunov exponent, a measure of trajectory separation with nearby initial conditions, is negative. To verify these characteristics numerically, the finite-time Lyapunov exponents, ‘0-1’ test, power spectra density, and recurrence plot are used. Beside the considered hidden strange nonchaotic attractor, a self-excited chaotic attractor and a quasiperiodic attractor of the Rabinovich–Fabrikant system are comparatively analyzed. Full article
(This article belongs to the Special Issue Dynamical Systems and Their Applications Methods)
Show Figures

Figure 1

Back to TopTop