Sign in to use this feature.

Years

Between: -

Subjects

remove_circle_outline
remove_circle_outline
remove_circle_outline
remove_circle_outline
remove_circle_outline
remove_circle_outline
remove_circle_outline
remove_circle_outline
remove_circle_outline

Journals

remove_circle_outline
remove_circle_outline
remove_circle_outline
remove_circle_outline
remove_circle_outline
remove_circle_outline
remove_circle_outline
remove_circle_outline
remove_circle_outline
remove_circle_outline
remove_circle_outline

Article Types

Countries / Regions

remove_circle_outline
remove_circle_outline
remove_circle_outline
remove_circle_outline
remove_circle_outline

Search Results (243)

Search Parameters:
Keywords = self-escape

Order results
Result details
Results per page
Select all
Export citation of selected articles as:
18 pages, 792 KB  
Article
From Virtual Worlds to Real Places: A Journey Through Video Game Play, Flow, and Place Attachment
by Ismail Shaheer
Tour. Hosp. 2026, 7(4), 99; https://doi.org/10.3390/tourhosp7040099 - 3 Apr 2026
Viewed by 389
Abstract
This study employs a reflexive autoethnography, guided by flow and place attachment theory, to examine how gaming experiences influence attachments to virtual environments and inspire real-world travel intentions. Data comprise reflexive journal notes written over a 10-month period after playing multiple video games [...] Read more.
This study employs a reflexive autoethnography, guided by flow and place attachment theory, to examine how gaming experiences influence attachments to virtual environments and inspire real-world travel intentions. Data comprise reflexive journal notes written over a 10-month period after playing multiple video games and analysed using reflexive thematic analysis following a hybrid deductive–inductive approach. The analysis identified eight themes across three dimensions: temporal immersion, escapism, narrative immersion, and self-expression under flow; emotional, cognitive, and behavioural attachment under place attachment; and place-induced travel intention as the behavioural outcome. The findings establish flow as a critical antecedent to the development of place attachment within virtual environments. Consistent with emerging scholarship, the study confirms that attachment formation does not require physically tangible places; rather, it can emerge through digitally mediated presence and interaction, indicating that virtual environments are capable of eliciting place attachment. More significantly, it demonstrates that these virtual attachments can fluidly extend toward real places depicted in games, revealing a cross-environmental continuity in attachment processes. The integrated framework thus contributes a novel theoretical proposal linking flow, virtual and real place attachment, and tourism behaviour, an area that remains conceptually fragmented and empirically underdeveloped. Full article
Show Figures

Figure 1

25 pages, 491 KB  
Article
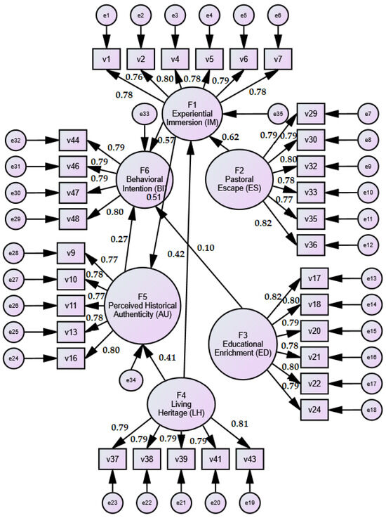
Escaping Modern Routine: Experiential Immersion as a Regulatory Mechanism in Living History Tourism
by Petar Bojović, Aleksandra Vujko and Martina Arsić
World 2026, 7(4), 54; https://doi.org/10.3390/world7040054 - 1 Apr 2026
Viewed by 303
Abstract
Living history tourism is traditionally framed through heritage preservation and educational interpretation, yet the mechanisms translating visitor motivation into behavioral intention remain insufficiently theorized. This study develops and empirically tests an integrated structural model combining escape motives, experiential immersion, authenticity construction, educational enrichment, [...] Read more.
Living history tourism is traditionally framed through heritage preservation and educational interpretation, yet the mechanisms translating visitor motivation into behavioral intention remain insufficiently theorized. This study develops and empirically tests an integrated structural model combining escape motives, experiential immersion, authenticity construction, educational enrichment, and behavioral intention within a unified framework. Data were collected from 1066 visitors at Skansen (Sweden) between March 2025 and March 2026 using an on-site, self-administered questionnaire with voluntary participation. The sample included domestic and international visitors, predominantly aged 18–44, with high educational attainment. Structural equation modeling was applied. The results show that detachment-oriented motives strongly activate experiential immersion, which emerges as the central mechanism in the model. Immersion significantly strengthens perceptions of historical authenticity and represents the dominant predictor of behavioral intention, while educational motives exert a weaker but significant effect. Mediation analysis confirms that the influence of escape operates indirectly through immersion. The findings indicate that living history tourism functions primarily as an experiential environment enabling temporary disengagement from routine pressures. Although often framed as an educational domain, the results suggest that experiential engagement outweighs cognitive motives in shaping visitor behavior. Full article
Show Figures

Figure 1

22 pages, 2111 KB  
Article
Collective Emotions and Electronic Music in Young People with (And Without) Adjustment Disorders: A Biosocial Study at a Steve Aoki Concert
by Claudia Möller-Recondo, Elena-María García-Alonso, Claudia Rolando, Claudia García-Bueno, Miriam Lobato Herrero, Álvaro García Vergara and Elena Martín-Guerra
Educ. Sci. 2026, 16(3), 498; https://doi.org/10.3390/educsci16030498 - 23 Mar 2026
Viewed by 396
Abstract
This study presents the results of a Proof of Concept developed within the framework of the Amygdala Project, aimed at exploring the relationship between electronic music and emotional well-being among young people with and without a diagnosis of adjustment disorders (anxiety, depression, [...] Read more.
This study presents the results of a Proof of Concept developed within the framework of the Amygdala Project, aimed at exploring the relationship between electronic music and emotional well-being among young people with and without a diagnosis of adjustment disorders (anxiety, depression, and distress). The fieldwork was conducted during the live concert of DJ Steve Aoki (Cosquín Rock 2024, Valladolid), combining psychophysiological measurements using Sociograph technology, self-reported questionnaires, and performative and contextual analyses. The results reveal significant differences between the two groups: participants with a diagnosis exhibited a more constant and profound emotional connection, interpreting the experience as a form of “emotional escape” and an opportunity for affective regulation; whereas those without a diagnosis experienced more fluctuating levels of attention and perceived the event primarily as entertainment. The triangulation of biometric, observational, and narrative data suggests that electronic music in collective contexts may operate as a tool for emotional containment and transformation, fostering group cohesion and reducing psychological distress. These findings open new avenues for interdisciplinary research into the biosocial effects of contemporary music and its potential in the design of cultural and educational strategies to promote psychological well-being among young people. Full article
(This article belongs to the Section Education and Psychology)
Show Figures

Figure 1

28 pages, 1387 KB  
Article
An Adaptive Immersive Training Framework for Miner Self-Escape Readiness in Underground Mining Emergencies
by Muhammad Azeem Raza, Samuel Frimpong and Saima Ghazal
Mining 2026, 6(1), 22; https://doi.org/10.3390/mining6010022 - 16 Mar 2026
Viewed by 361
Abstract
Underground mining environments are complex and hazardous operations where emergencies continue to happen. Underground mine emergencies require rapid, high-stakes decision-making under conditions of uncertainty, stress, and limited visibility. Conventional mine emergency training largely relies on instruction-based approaches which provide insufficient exposure to the [...] Read more.
Underground mining environments are complex and hazardous operations where emergencies continue to happen. Underground mine emergencies require rapid, high-stakes decision-making under conditions of uncertainty, stress, and limited visibility. Conventional mine emergency training largely relies on instruction-based approaches which provide insufficient exposure to the cognitive and behavioral demands of real underground emergency situations. There has been an identified need to train miners for knowledge, skills, abilities, and other characteristics (KSAOs). This study proposes an Adaptive Immersive Training Framework (AITF), a cognitively grounded architecture that integrates cognitive task analysis (CTA), KSAOs, and situational awareness assessment for miner self-escape training and readiness. The AITF aligns NIOSH-identified self-escape competencies with immersive training scenarios designed to assess and develop cognitive readiness and decision-making. CTA of historical mine accidents is introduced as a foundational design method for translating accident investigation findings into simulation scenarios and performance metrics. A CTA of 2006 Darby Mine No. 1 explosion is presented as a proof of concept. The proposed framework supports individualized assessment, iterative scenario refinement, and data-driven feedback. The AITF advances miner training toward cognitive preparedness during mine emergencies and provides a foundation for future training systems that leverage digital tools, digital twins, and artificial intelligence for the mines of the future. Full article
Show Figures

Figure 1

16 pages, 686 KB  
Article
Design of Network Traffic Analysis Models Based on Deep Neural Networks
by Jiantao Cui and Yixiang Zhao
Future Internet 2026, 18(3), 152; https://doi.org/10.3390/fi18030152 - 16 Mar 2026
Viewed by 265
Abstract
The proliferation of next-generation Internet infrastructures and the Internet of Things (IoT) has exponentially increased network traffic complexity. While deep learning (DL)-based intrusion detection systems (IDSs) show immense potential, they persistently suffer from challenges including high computational overhead, vanishing gradients in deep architectures, [...] Read more.
The proliferation of next-generation Internet infrastructures and the Internet of Things (IoT) has exponentially increased network traffic complexity. While deep learning (DL)-based intrusion detection systems (IDSs) show immense potential, they persistently suffer from challenges including high computational overhead, vanishing gradients in deep architectures, and acute sensitivity to noise. Consequently, these issues impede their real-time deployment in resource-constrained edge computing environments. To overcome these limitations, we propose a novel, lightweight, and robust intrusion detection framework based on deep neural networks (DNNs). Initially, we employ a Robust Scaler-based statistical preprocessing strategy to supersede traditional Z-score standardization, effectively mitigating the adverse impacts of outliers and burst traffic noise. Subsequently, we design an advanced architecture that integrates self-normalizing residual blocks with a channel attention mechanism. Leveraging compressed hidden layers alongside the Scaled Exponential Linear Unit (SELU) activation function, this architecture not only mitigates the vanishing gradient problem but also amplifies critical traffic features. Concurrently, it achieves a substantial reduction in both parameter count and inference latency. Furthermore, we introduce a cosine annealing strategy to dynamically adjust the learning rate during training, thereby facilitating the model’s escape from local optima and accelerating convergence. Extensive experiments on standard benchmark datasets demonstrate that our proposed framework achieves superior detection accuracy while maintaining exceptional computational efficiency compared to state-of-the-art baselines. Full article
(This article belongs to the Section Cybersecurity)
Show Figures

Figure 1

16 pages, 1069 KB  
Article
Nitric Oxide Donor Spermine-NONOate Elicits Endogenous Dispersal-Associated Transcriptional Responses to Promote Biofilm Dispersal in Pseudomonas aeruginosa
by Xavier Bertran Forga, Kathryn E. Fairfull-Smith, Jilong Qin and Makrina Totsika
Antibiotics 2026, 15(3), 278; https://doi.org/10.3390/antibiotics15030278 - 9 Mar 2026
Viewed by 443
Abstract
Background/Objectives: Bacterial biofilms are structured communities of sessile cells embedded in a self-produced extracellular matrix. Within biofilms, bacteria become highly tolerant toenvironmental stressors such as host immune responses and antimicrobial treatments. In response to specific cues, however, biofilm cells can revert to [...] Read more.
Background/Objectives: Bacterial biofilms are structured communities of sessile cells embedded in a self-produced extracellular matrix. Within biofilms, bacteria become highly tolerant toenvironmental stressors such as host immune responses and antimicrobial treatments. In response to specific cues, however, biofilm cells can revert to a planktonic free-swimming lifestyle through a process termed biofilm dispersal. When dispersed cells escape the biofilm matrix, they lose biofilm-associated antibiotic tolerance, a major barrier to treating medical biofilms. As such, dispersal-inducing compounds like nitric oxide (NO) are actively investigated as adjuvants to potentiate the biofilm-eradicating activity of existing antibiotics. We recently characterised the transcriptomic responses elicited during spontaneous biofilm dispersal in closed culture-grown Pseudomonas aeruginosa biofilms. Here, we evaluated the transcriptional profiles of P. aeruginosa biofilms treated with the NO donor Spermine-NONOate (SP-NONO) and the nitroxide C-TEMPO, an NO analogue, to determine potential pathways involved in NO-mediated dispersal. Methods: Dispersal activity on P. aeruginosa PAO1 biofilms by SP-NONOate and C-TEMPO was quantified by crystal violet staining. Cellular responses to each compound were profiled by RNA-seq on treated and untreated cells. Results: While both compounds disrupted the transcription of ANR-regulated energy metabolism pathways, only SP-NONO activated canonical NO-regulated responses. Considering that only SP-NONO showed biofilm dispersal activity in this culture system, we investigated shared transcriptional shifts in SP-NONO-treated and spontaneously dispersed biofilms to identify pathways likely involved in central dispersal responses. These mostly included genes involved in the catabolism of branched-chain amino acids (leucine, valine, isoleucine) and lysine, as well as 9 of 14 genes previously defined as transcriptional biomarkers of spontaneous biofilm dispersal. Conclusions: This study suggests that NO disrupts biofilm maturation by prematurely stimulating central pathways of spontaneous biofilm dispersal and highlights this set of biomarkers as robust indicators of dispersal responses. Full article
(This article belongs to the Section Antibiofilm Strategies)
Show Figures

Figure 1

17 pages, 542 KB  
Article
Refining the Multidimensional Measure of Coping for Adolescents: Psychometric Validation of a Short Form and Its Higher-Order Structure in Chinese Adolescents
by Bin Yuan, Shasha Qiu and Caina Li
Behav. Sci. 2026, 16(3), 392; https://doi.org/10.3390/bs16030392 - 9 Mar 2026
Viewed by 261
Abstract
How students cope with academic stress is crucial for learning and well-being. The Multidimensional Measure of Coping (MMC) provides a comprehensive hierarchical assessment of academic coping; however, its length and adaptive–maladaptive distinction may limit practical use and constrain a more differentiated understanding of [...] Read more.
How students cope with academic stress is crucial for learning and well-being. The Multidimensional Measure of Coping (MMC) provides a comprehensive hierarchical assessment of academic coping; however, its length and adaptive–maladaptive distinction may limit practical use and constrain a more differentiated understanding of academic coping. This study aimed to refine the MMC and propose a differentiated higher-order structure for the MMC-Short Form (MMC-SF). Data were drawn from three adolescent samples from Northwest China (2024–2025): an exploratory sample (N = 1342), a confirmatory sample (N = 2037; test–retest N = 367; 4 weeks), and a longitudinal sample (T1 N = 948; T2 N = 760 at 1 month; T3 N = 893 at 6 months). Psychometric analyses (item analysis, exploratory structural equation modeling and confirmatory factor analysis [CFA]) demonstrated that the 34-item MMC-SF reliably preserved the original 11-factor structure. Furthermore, a multi-method investigation integrating higher-order exploratory factor analysis and second-order CFA supported a hybrid higher-order structure, with proactive engagement and defensive disengagement as higher-order dimensions and escape coping as a distinct first-order factor. The predictive validity was examined in relation to academic self-efficacy and burnout. These findings support the reconceptualization of academic coping and provide a brief, psychometrically robust assessment tool. Full article
Show Figures

Figure 1

14 pages, 865 KB  
Essay
Utilizing the Walla Emotion Model to Standardize Terminological Clarity for AI-Driven “Emotion” Recognition
by Peter Walla
Brain Sci. 2026, 16(3), 260; https://doi.org/10.3390/brainsci16030260 - 26 Feb 2026
Viewed by 579
Abstract
The scientific study of affect has been historically characterized by a profound lack of terminological consensus, leading to a state of conceptual fragmentation that persists in psychology, neuroscience and many other fields. This ambiguity is not merely an academic concern; it has significant [...] Read more.
The scientific study of affect has been historically characterized by a profound lack of terminological consensus, leading to a state of conceptual fragmentation that persists in psychology, neuroscience and many other fields. This ambiguity is not merely an academic concern; it has significant consequences for the development of artificial intelligence (AI) systems designed to recognize and respond to human “emotions”. In fact, it has an influence on the entire field of affective computing. The problem is obvious. Without a distinct definition of “emotion” it is difficult to train an algorithm to recognize it. The Walla Emotion Model, also known as the ESCAPE (Emotions Convey Affective Processing Effects) model, provides a potentially helpful and neurobiologically grounded framework to resolve this impasse and to improve any discourse about it, for businesses and even lawmakers aiming at healthy societies. By establishing clear, non-overlapping definitions for affective processing, feelings, and emotions, this model offers a path toward more precise research and more ethically sound affective computing including AI-driven “emotion” recognition. It introduces a concept that allows for the detection of incongruences between internal states and external signals with a very clear terminology supporting understandable communication. This is critical for identifying feigned or socially masked inner affective states, a challenge that traditional “face-reading” AI models frequently fail to address. Even tone of voice and body postures as well as gestures can be and are often voluntarily modified. Through the separation of subcortical affective processing (evaluation of valence; neural activity) from subjective experience (feeling) and external communication (emotion), the Walla model provides a helpful framework for AI-designs meant to have the capacity to infer an internal affective state from collected signals in the wild bypassing verbal self-report. This paper is purely theoretical; it does not provide any algorithm models or other distinct suggestions to train a software package. Its main purpose is the introduction of a new emotion model, particularly a new terminology that is considered helpful in order to proceed with this endeavor. It is considered important to first enable the clearest-possible form of communication about anything related to the term emotion across all disciplines dealing with it. Only then can progress be made. Full article
(This article belongs to the Section Cognitive, Social and Affective Neuroscience)
Show Figures

Figure 1

21 pages, 3802 KB  
Article
Yaw Control Strategies Through Flow Structuring in Carangid C-Type Maneuvers
by Yuansen Liu, Fei Li, Tianyu Gao, Shiyu Qian, Xiaolin Zheng and Yongliang Yu
Biomimetics 2026, 11(2), 156; https://doi.org/10.3390/biomimetics11020156 - 20 Feb 2026
Viewed by 488
Abstract
C-type maneuvers (abbreviated as C-turns), a crucial escape response from for carangiform fish, are investigated to elucidate their yaw control mechanism. High-speed photography coupled with image processing was used to quantify the time-varying midline curvature during C-turns of adult zebrafish (Danio rerio). Self-propelled [...] Read more.
C-type maneuvers (abbreviated as C-turns), a crucial escape response from for carangiform fish, are investigated to elucidate their yaw control mechanism. High-speed photography coupled with image processing was used to quantify the time-varying midline curvature during C-turns of adult zebrafish (Danio rerio). Self-propelled simulations replicated the motion, resolving the evolving vorticity field and pressure gradients. Statistical analyses revealed a pronounced linear correlation between body deformation and total turning angle for yaw angles exceeding 60°. Notably, large-angle turns (>140°) exhibited both higher initial speed and sustained greater mean speed throughout the maneuver, indicating that achieving substantial yaw not only relies on enhanced body deformation, but also, critically, on inertial dominance persisting throughout the unsteady hydrodynamic interaction. The vortex dynamics and pressure distributions obtained form simulations corroborate the inferred control strategy rooted in this inertial dominance. Full article
Show Figures

Figure 1

13 pages, 294 KB  
Article
Poverty and Youth: Does Non-Agricultural Employment Play a Role in Reducing Poverty Among Young Women?
by Lateef Olalekan Bello and Dorah Dubihlela
Youth 2026, 6(1), 20; https://doi.org/10.3390/youth6010020 - 9 Feb 2026
Viewed by 594
Abstract
Youth unemployment and poverty remain critical development challenges in Nigeria, where rural young women face limited livelihood opportunities and economic vulnerability. Using cross-sectional survey data from rural Nigeria and an endogenous treatment effect regression model to address potential self-selection bias, the study examines [...] Read more.
Youth unemployment and poverty remain critical development challenges in Nigeria, where rural young women face limited livelihood opportunities and economic vulnerability. Using cross-sectional survey data from rural Nigeria and an endogenous treatment effect regression model to address potential self-selection bias, the study examines the impact of non-agricultural employment participation on poverty reduction among young women. The results show that engagement in non-farm employment significantly reduces poverty across all poverty index dimensions, demonstrating that non-agricultural employment is an effective pathway not only for escaping poverty but also for improving welfare among those who remain poor. The findings underscore the need for gender-sensitive policies that expand non-agricultural opportunities in trade, services, and digital platforms and invest in rural infrastructure to enable women’s economic participation. By integrating such interventions into broader rural development strategies, policymakers can promote inclusive economic empowerment, advance gender equality, and accelerate progress toward the Sustainable Development Goals, offering a scalable model for rural poverty alleviation in sub-Saharan Africa. Full article
15 pages, 562 KB  
Article
Preliminary Data on Behavioral Profiles of Youth with Neurodevelopmental Disorders and Trauma
by Mathew C. Luehring, Leonora Ryland, Catherine Sanchez and Patrick W. Romani
Behav. Sci. 2026, 16(2), 239; https://doi.org/10.3390/bs16020239 - 8 Feb 2026
Viewed by 387
Abstract
Youth with neurodevelopmental disorders (NDDs) face an increased risk of trauma compared to their peers without NDDs, often leading to challenging behaviors such as self-injury, aggression, and property destruction. However, limited research exists on the behavioral profiles and treatment outcomes of youth with [...] Read more.
Youth with neurodevelopmental disorders (NDDs) face an increased risk of trauma compared to their peers without NDDs, often leading to challenging behaviors such as self-injury, aggression, and property destruction. However, limited research exists on the behavioral profiles and treatment outcomes of youth with both NDDs and trauma. This study examines a sample of 21 youth with NDDs and trauma admitted to a specialized psychiatric unit in the Rocky Mountain region of the United States. A retrospective review of health records and admission data identified the most common target behaviors: negative vocalizations (95%), property destruction (62%), elopement (52%), and aggression (43%). Functional analyses indicated that escape was the most prevalent behavior function identified (43%), while 29% of the analyses yielded undifferentiated outcomes. Behavior analytic treatment packages incorporating differential reinforcement resulted in an average of 72% reduction from the baseline target behaviors. The average Pediatric ACEs score was 5 out of 10. The findings highlight the key behavioral patterns in this population and underscore the need for further research on effective interventions. Full article
Show Figures

Figure 1

25 pages, 5966 KB  
Article
Membrane-Mediated Nanoassembly of Lysozyme–Tannic Acid for Crystallization-Suppressed Nobiletin Delivery: Enhanced Cellular Uptake and Mucus Penetration
by Hongyu Liang, Jiahao Xing, Qiuyue Hou, Luyang Bao, Bin Li, Bin Zhou and Hongshan Liang
Biomolecules 2026, 16(2), 242; https://doi.org/10.3390/biom16020242 - 3 Feb 2026
Viewed by 494
Abstract
To enhance the bioavailability of hydrophobic nobiletin (NOB), this study constructed nanoparticles (LT-NOB) via self-assembly of lysozyme and tannic acid (TA). The multivalent weak interaction network between TA and lysozyme effectively encapsulated amorphous NOB, inhibiting crystallization. The optimized LT-NOB exhibited a size of [...] Read more.
To enhance the bioavailability of hydrophobic nobiletin (NOB), this study constructed nanoparticles (LT-NOB) via self-assembly of lysozyme and tannic acid (TA). The multivalent weak interaction network between TA and lysozyme effectively encapsulated amorphous NOB, inhibiting crystallization. The optimized LT-NOB exhibited a size of 212 nm, high encapsulation efficiency (89.5%), and drug loading (47.25%). Cellular uptake was significantly improved, primarily through macropinocytosis, followed by lysosomal escape and endoplasmic reticulum targeting. In Caco-2 and co-culture models, LT-NOB enhanced mucosal permeation by 75% and 50%, respectively, compared to free NOB. This work elucidates a robust strategy for stabilizing amorphous drugs and promoting their intestinal absorption, providing a foundation for advanced nanodrug delivery. Full article
(This article belongs to the Section Biomacromolecules: Proteins, Nucleic Acids and Carbohydrates)
Show Figures

Figure 1

24 pages, 2908 KB  
Concept Paper
Engineered Microbial Consortium Embedded in a Biodegradable Matrix: A Triple-Action, Synthetic Biology Framework for Sustainable Post-Wildfire Restoration
by Markos Mathioudakis, Rafail Andreou, Angeliki-Maria Papapanou, Artemis-Chrysanthi Savva, Asimenia Ioannidou, Nefeli-Maria Makri, Stefanos Anagnostopoulos, Thetis Tsinoglou, Ioanna Gerogianni, Christos Giannakopoulos, Angeliki-Argyri Savvopoulou-Tzakopoulou, Panagiota Baka, Nicky Efstathiou, Soultana Delizisi, Michaela Ververi, Rigini Papi, Konstantina Psatha, Michalis Aivaliotis and Spyros Gkelis
SynBio 2026, 4(1), 3; https://doi.org/10.3390/synbio4010003 - 26 Jan 2026
Viewed by 987
Abstract
Wildfires are increasingly frequent and intense due to climate change, resulting in degraded soils with diminished microbial activity, reduced water retention, and low nutrient availability. In many regions, previously restored areas face repeated burning events, which further exhaust soil fertility and limit the [...] Read more.
Wildfires are increasingly frequent and intense due to climate change, resulting in degraded soils with diminished microbial activity, reduced water retention, and low nutrient availability. In many regions, previously restored areas face repeated burning events, which further exhaust soil fertility and limit the potential for natural regeneration. Traditional reforestation approaches such as seed scattering or planting seedlings often fail in these conditions due to extreme aridity, erosion, and lack of biological support. To address this multifaceted problem, this study proposes a living, biodegradable hydrogel that integrates an engineered soil-beneficial microorganism consortium, designed to deliver beneficial compounds and nutrients combined with endemic plant seeds into a single biopolymeric matrix. Acting simultaneously as a biofertilizer, soil conditioner, and reforestation aid, this 3-in-1 system provides a microenvironment that retains moisture, supports microbial diversity restoration, and facilitates plant germination even in nutrient-poor, arid soils. The concept is rooted in circular economy principles, utilizing polysaccharides from food industry by-products for biopolymer formation, thereby ensuring environmental compatibility and minimizing waste. The encapsulated microorganisms, a Bacillus subtilis strain and a Nostoc oryzae strain, are intended to enrich the soil with useful compounds. They are engineered based on synthetic biology principles to incorporate specific genetic modules. The B. subtilis strain is engineered to break down large polyphenolic compounds through laccase overexpression, thus increasing soil bioavailable organic matter. The cyanobacterium strain is modified to enhance its nitrogen-fixing capacity, supplying fixed nitrogen directly to the soil. After fulfilling its function, the matrix naturally decomposes, returning organic matter, while the incorporation of a quorum sensing-based kill-switch system is designed to prevent the environmental escape of the engineered microorganisms. This sustainable approach aims to transform post-wildfire landscapes into self-recovering ecosystems, offering a scalable and eco-friendly alternative to conventional restoration methods while advancing the integration of synthetic biology and environmental engineering for climate resilience. Full article
Show Figures

Figure 1

11 pages, 683 KB  
Article
Self-Selected Leisure Promotes Ambulatory Blood Pressure Dipping: A Within-Person Randomized Field Experiment
by Marcellus M. Merritt, Matthew J. Zawadzki and Jack M. Cowger
Behav. Sci. 2026, 16(1), 148; https://doi.org/10.3390/bs16010148 - 21 Jan 2026
Viewed by 340
Abstract
An early indicator of future cardiovascular risk is lower levels of nighttime blood pressure (BP) dipping from day to night. Prior work has been limited to identifying health behaviors that can promote greater dipping. This pilot study proposes that one possible set of [...] Read more.
An early indicator of future cardiovascular risk is lower levels of nighttime blood pressure (BP) dipping from day to night. Prior work has been limited to identifying health behaviors that can promote greater dipping. This pilot study proposes that one possible set of behaviors may be engagement in self-selected leisure activities (SSLAs, or freely chosen non-work activities that are performed with the purpose of relaxation and/or mental escape), which have been linked with reduced daily stress and general daily BP control. Healthy young adult college students [N = 32; 78.1% (n = 25) female, 71.9% (n = 23) white, with an average body mass index (BMI) of 26.31 (SD = 2.46)] visited our laboratory twice within approximately one week. At each visit, the participants were fitted with an ambulatory monitor to collect BP over 24 h. On each day, participants were randomly assigned to either engage in an agreed-upon SSLA or go about their day as usual, except to refrain from engaging in assigned SSLAs; compliance was verified by daily diaries. When accounting for BMI and race/ethnicity, the results showed a higher percentage of BP dipping on the SSLA versus control day for diastolic BP (d = 0.54). SSLAs may be associated with reduced future cardiovascular disease through a nighttime BP dipping effect. Full article
Show Figures

Figure 1

28 pages, 4983 KB  
Article
Game On: A Developmental Approach to UNSW Cyber Escape Room for Cybersecurity Governance and Policy Education
by Khondokar Fida Hasan, William Hughes, Adrita Rahman Tory, Chris Campbell and Selen Turkay
Educ. Sci. 2026, 16(1), 133; https://doi.org/10.3390/educsci16010133 - 15 Jan 2026
Viewed by 688
Abstract
Serious games are increasingly recognized as powerful pedagogical tools, often offering engaging, interactive, and practical learning experiences. This paper presents the design, implementation, and evaluation of a 3D virtual serious game specifically tailored for cybersecurity governance and policy education. In particular, the nature [...] Read more.
Serious games are increasingly recognized as powerful pedagogical tools, often offering engaging, interactive, and practical learning experiences. This paper presents the design, implementation, and evaluation of a 3D virtual serious game specifically tailored for cybersecurity governance and policy education. In particular, the nature of the game is an escape room, drawing on military training principles: players must solve a problem to escape one room before advancing to the next. Set within a virtual company environment, the game features three interactive zones that guide students through analyzing cyber risks, aligning security frameworks, and drafting appropriate policies. This structure cultivates critical thinking and decision-making skills and strengthens practical cybersecurity competencies. The primary contribution lies in the integration of game-based learning and 3D virtual technology to create robust, hands-on educational materials. The design incorporates structural features that create barriers to generative AI delegation to address challenges related to generative AI misuse, ensuring that the activities cannot be easily replicated and thereby supporting academic integrity. A post-activity perception survey (n = 20) suggests that students found this approach both engaging and effective, with participants self-reporting enhanced understanding and enthusiasm toward cybersecurity governance and policy concepts. These findings highlight the potential of gamified environments to bridge theory and practice in cybersecurity education, equipping learners with industry-relevant skills while fostering deeper engagement and active learning. Full article
(This article belongs to the Special Issue Higher Education Development and Technological Innovation)
Show Figures

Figure 1

Back to TopTop