Sign in to use this feature.

Years

Between: -

Subjects

remove_circle_outline
remove_circle_outline
remove_circle_outline
remove_circle_outline
remove_circle_outline
remove_circle_outline
remove_circle_outline
remove_circle_outline
remove_circle_outline

Journals

Article Types

Countries / Regions

remove_circle_outline
remove_circle_outline
remove_circle_outline
remove_circle_outline
remove_circle_outline

Search Results (149)

Search Parameters:
Keywords = seizure localization

Order results
Result details
Results per page
Select all
Export citation of selected articles as:
17 pages, 3407 KB  
Case Report
An Anatomy-Guided, Stepwise Microsurgical Reconstruction of a Posteriorly Projecting ICA–PCoA Aneurysm Beneath the Optic Apparatus: A Detailed Operative Sequence
by Matei Șerban, Corneliu Toader and Răzvan-Adrian Covache-Busuioc
Diagnostics 2026, 16(1), 124; https://doi.org/10.3390/diagnostics16010124 - 1 Jan 2026
Viewed by 261
Abstract
Background: Posteriorly directed aneurysms at the internal carotid–posterior communicating artery (ICA–PCoA) junction concentrate technical risk at the posteromedial neck where the PCoA origin and perforators exist beneath the optic apparatus. Our aim was to describe, in a reproducible fashion, an anatomy-driven sequence [...] Read more.
Background: Posteriorly directed aneurysms at the internal carotid–posterior communicating artery (ICA–PCoA) junction concentrate technical risk at the posteromedial neck where the PCoA origin and perforators exist beneath the optic apparatus. Our aim was to describe, in a reproducible fashion, an anatomy-driven sequence in the management of a ruptured ICA–PCoA aneurysm that visualized the posterior wall and a closing line parallel to the PCoA axis and which is placed within contemporary practice. Case Presentation: This is a single case study employing predetermined surgical techniques demonstrating a reproducible method of anatomical microsurgery applied to a posterior projecting ICA-PCoA aneurysm. The authors describe a 62-year-old female who was stabilized by nimodipine and aggressive blood pressure control in the systolic range 140–160 mmHg after an aneurysmal subarachnoid hemorrhage. Diagnostic contrast catheter angiography showed a left ICA-PCoA aneurysm of 13.1 × 10.0 mm at the base with a neck of 4.3 mm projecting posteriorly into the carotid–optic cistern. Complete adherence to a protocol of staged techniques was employed for the operation, as detailed below. Step 1: Early cisternal decompression requiring total and immediate relaxation of the temporal lobe, rapidly opening up the carotid–optic anatomical window. Step 2: Circumferential dissection about the neck of the aneurysm permitting definition of the true posteromedial wall and definition of the perforator territories and anterior choroidal territories. Step 3: Brief but effective ICA proximal quiescence (58 s) permitting clipping under direct vision. Step 4: Staged closure of two clips with the closing line of the clips orientated parallel to the axis of the PCoA with maintenance of the diameter of all parent vessels, the origin of the PCoA and the integrity of the perforators. Urgent postoperative digital subtraction angiography (DSA) study showed complete exclusion of the aneurysm with no alteration in flow characteristics, and 3 months later DSA studies again showed permanent obliteration and patency of those branches. The immediate DSA demonstrated complete exclusion of the aneurysm with patent supraclinoid ICA caliber and PCoA ostium, the anterior choroidal artery was preserved; no angiographic vasospasm was identified. The postoperative course was uncomplicated; there was no hydrocephalus, seizure disorder or delayed ischemia. At discharge and three months postprocedure the patient was neurologically intact (Modified Rankin Scale 0). Non-contrast cranial CT (three months) demonstrated stable clip position and no hemorrhagic or ischemic sequelae. Conclusions: In posteriorly projecting ICA–PCoA aneurysms that are disturbed beneath the optic apparatus, an anatomy-guided strategy—early cisternal decompression, true posteromedial neck exposure, brief purposeful quieting of the proximal ICA and two-clip closure parallel to the PCoA in selected cases—may provide the opportunity for durable occlusion whilst the physiology of branching is preserved. We intend for this transparent description to be adopted, refined or discarded based on local anatomy and practice. Full article
(This article belongs to the Special Issue Cerebrovascular Lesions: Diagnosis and Management, 2nd Edition)
Show Figures

Figure 1

16 pages, 4015 KB  
Article
Noninvasive Seizure Onset Zone Localization Using Janashia–Lagvilava Algorithm-Based Spectral Factorization in Granger Causality
by Sofia Kasradze, Giorgi Lomidze, Lasha Ephremidze, Tamar Gagoshidze, Giorgi Japaridze, Maia Alkhidze, Tamar Jishkariani and Mukesh Dhamala
Brain Sci. 2025, 15(12), 1334; https://doi.org/10.3390/brainsci15121334 - 15 Dec 2025
Viewed by 371
Abstract
Background/Objectives: Precise identification of seizure onset zones (SOZs) and their propagation pathways is essential for effective epilepsy surgery and other interventional therapies and is typically achieved through invasive electrophysiological recordings such as intracranial electroencephalography (EEG). Previous research has demonstrated that analyzing information flow [...] Read more.
Background/Objectives: Precise identification of seizure onset zones (SOZs) and their propagation pathways is essential for effective epilepsy surgery and other interventional therapies and is typically achieved through invasive electrophysiological recordings such as intracranial electroencephalography (EEG). Previous research has demonstrated that analyzing information flow patterns, particularly in high-frequency oscillations (>80 Hz) using parametric and Wilson algorithm (WL)-based nonparametric Granger causality (GC), is valuable for SOZ identification. In this study, we analyzed scalp EEG recordings from epilepsy patients using an alternative nonparametric GC approach based on spectral density matrix factorization via the Janashia–Lagvilava algorithm (JLA). The aim of this study is to evaluate the effectiveness of JLA-based matrix factorization in nonparametric GC for noninvasively identifying seizure onset zones from ictal EEG recordings in patients with drug-resistant epilepsy. Methods: Two regions of interest (ROIs) in pairs were isolated across different time epochs in six patients referred for presurgical evaluation. To apply the nonparametric Granger causality (GC) estimation approach to the EEG recordings from these regions, the cross-power spectral density matrix was first computed using the multitaper method and subsequently factorized using the JLA. This factorization yielded the transfer function and noise covariance matrix required for GC estimation. GC values were then obtained at different prediction time steps (measured in milliseconds). These estimates were used to confirm the visually suspected seizure onset regions and their propagation pathways. Results: JLA-based spectral factorization applied within the Granger causality framework successfully identified SOZs and their propagation patterns from scalp EEG recordings, demonstrating alignment with positive surgical outcomes (Engel Class I) in all six cases. Conclusions: JLA-based spectral factorization in nonparametric Granger causality shows strong potential not only for accurate SOZ localization to support diagnosis and treatment, but also for broader applications in uncovering information flow patterns in neuroimaging and computational neuroscience. Full article
Show Figures

Figure 1

20 pages, 1355 KB  
Article
Multimodal Mutual Information Extraction and Source Detection with Application in Focal Seizure Localization
by Soosan Beheshti, Erfan Naghsh, Younes Sadat-Nejad and Yashar Naderahmadian
Electronics 2025, 14(24), 4897; https://doi.org/10.3390/electronics14244897 - 12 Dec 2025
Viewed by 388
Abstract
Current multimodal imaging–based source localization (SoL) methods often rely on synchronously recorded data, and many neural network–driven approaches require large training datasets, conditions rarely met in clinical neuroimaging. To address these limitations, we introduce MieSoL (Multimodal Mutual Information Extraction and Source Localization), a [...] Read more.
Current multimodal imaging–based source localization (SoL) methods often rely on synchronously recorded data, and many neural network–driven approaches require large training datasets, conditions rarely met in clinical neuroimaging. To address these limitations, we introduce MieSoL (Multimodal Mutual Information Extraction and Source Localization), a unified framework that fuses EEG and MRI, whether acquired synchronously or asynchronously, to achieve robust cross-modal information extraction and high-accuracy SoL. Targeting neuroimaging applications, MieSoL combines Magnetic Resonance Imaging (MRI) and Electroencephalography (EEG), leveraging their complementary strengths—MRI’s high spatial resolution and EEG’s superior temporal resolution. MieSoL addresses key limitations of existing SoL methods, including poor localization accuracy and an unreliable estimation of the true source number. The framework combines two existing components—Unified Left Eigenvectors (ULeV) and Efficient High-Resolution sLORETA (EHR-sLORETA)—but integrates them in a novel way: ULeV is adapted to extract a noise-resistant shared latent representation across modalities, enabling cross-modal denoising and an improved estimation of the true source number (TSN), while EHR-sLORETA subsequently performs anatomically constrained high-resolution inverse mapping on the purified subspace. While EHR-sLORETA already demonstrates superior localization precision relative to sLORETA, replacing conventional PCA/ICA preprocessing with ULeV provides substantial advantages, particularly when data are scarce or asynchronously recorded. Unlike PCA/ICA approaches, which perform denoising and source selection separately and are limited in capturing shared information, ULeV jointly processes EEG and MRI to perform denoising, dimension reduction, and mutual-information-based feature extraction in a unified step. This coupling directly addresses longstanding challenges in multimodal SoL, including inconsistent noise levels, temporal misalignment, and the inefficiency of traditional PCA-based preprocessing. Consequently, on synthetic datasets, MieSoL achieves 40% improvement in Average Correlation Coefficient (ACC) and 56% reduction in Average Error Estimation (AEE) compared to conventional techniques. Clinical validation involving 26 epilepsy patients further demonstrates the method’s robustness, with automated results aligning closely with expert epileptologist assessments. Overall, MieSoL offers a principled and interpretable multimodal fusion paradigm that enhances the fidelity of EEG source localization, holding significant promise for both clinical and cognitive neuroscience applications. Full article
Show Figures

Figure 1

12 pages, 225 KB  
Review
Digital Tools for Seizure Monitoring and Self-Management in Epilepsy: A Narrative Review
by Ekaterina Andreevna Narodova
J. Clin. Med. 2025, 14(24), 8701; https://doi.org/10.3390/jcm14248701 - 9 Dec 2025
Cited by 2 | Viewed by 662
Abstract
Background/Objectives: Medication non-adherence and incomplete seizure documentation remain major challenges in epilepsy care, particularly in drug-resistant forms. Digital health tools may improve self-management by integrating seizure tracking, adherence support, and patient–clinician communication. This narrative review summarizes current mobile applications for seizure monitoring and [...] Read more.
Background/Objectives: Medication non-adherence and incomplete seizure documentation remain major challenges in epilepsy care, particularly in drug-resistant forms. Digital health tools may improve self-management by integrating seizure tracking, adherence support, and patient–clinician communication. This narrative review summarizes current mobile applications for seizure monitoring and adherence and outlines opportunities and gaps in clinical translation. Methods: A narrative synthesis (PubMed, Scopus, Google Scholar; 2019–2025; English) summarized functionality, usability, clinical validation, and limitations of epilepsy-focused mobile/wearable applications; no systematic methods or meta-analysis were applied. Results: Existing tools cluster into seizure diary apps, smartwatch-based monitoring systems, and adherence-focused applications. While they improve documentation and treatment regularity, most lack adaptive personalization, language localization and therapeutically active components. Comprehensive platforms combining tracking, adherence analytics and telehealth remain unevenly validated. Validated wearable detectors for generalized tonic–clonic seizures typically report sensitivity in the 80–95% range in real-world or simulated-real-world studies, alongside variable specificity and false-alarm rates, underscoring the need for individualized deployment and calibration. Conclusions: Mobile and wearable applications are promising adjuncts to routine epilepsy care. The field is gradually shifting from passive monitoring toward integrated, user-centered platforms that blend monitoring, predictive analytics and neuromodulation. This review also briefly outlines a conceptual example of an integrated mobile platform that combines seizure documentation, adherence support and patient-initiated rhythmic cueing; this example is presented at a purely exploratory level and requires further clinical validation. Full article
(This article belongs to the Section Clinical Neurology)
14 pages, 2350 KB  
Article
Epileptic Seizure Detection Using Hyperdimensional Computing and Binary Naive Bayes Classifier
by Xindi Huang, Hongying Meng and Zhangyong Li
Bioengineering 2025, 12(12), 1327; https://doi.org/10.3390/bioengineering12121327 - 5 Dec 2025
Viewed by 520
Abstract
Epileptic seizure (ES) detection is critical for improving clinical outcomes in epilepsy management. While intracranial EEG (iEEG) provides high-quality neural recordings, existing detection methods often rely on large amounts of data, involve high computational complexity, or fail to generalize in low-data settings. In [...] Read more.
Epileptic seizure (ES) detection is critical for improving clinical outcomes in epilepsy management. While intracranial EEG (iEEG) provides high-quality neural recordings, existing detection methods often rely on large amounts of data, involve high computational complexity, or fail to generalize in low-data settings. In this paper, we propose a lightweight, data-efficient, and high-performance approach for ES detection based on hyperdimensional computing (HDC). Our method first extracts local binary patterns (LBPs) from each iEEG channel to capture temporal–spatial dynamics. These binary sequences are then mapped into a high-dimensional space via HDC for robust representation, followed by a binary Naive Bayes classifier to distinguish ictal and inter-ictal states. The proposed design enables fast inference, low memory requirements, and suitability for hardware implementation. We evaluate the method on the SWEC-ETHZ iEEG short-term dataset. In one-shot learning, it achieves 100% sensitivity and specificity for most patients. In few-shot learning, it maintains 98.88% sensitivity and 93.09% specificity on average. The average latency is 4.31 s, demonstrating that it is much better than state-of-the-art methods. These results demonstrate the method’s potential for efficient, low-resource, and high-performance ES detection. Full article
Show Figures

Figure 1

19 pages, 842 KB  
Review
Multimodal Imaging in Epilepsy Surgery for Personalized Neurosurgical Planning
by Joaquin Fiallo Arroyo and Jose E. Leon-Rojas
J. Pers. Med. 2025, 15(12), 601; https://doi.org/10.3390/jpm15120601 - 5 Dec 2025
Viewed by 942
Abstract
Drug-resistant epilepsy affects nearly one-third of individuals with epilepsy and remains a major cause of neurological morbidity worldwide. Surgical intervention offers a potential cure, but its success critically depends on the precise identification of the epileptogenic zone and the preservation of eloquent cortical [...] Read more.
Drug-resistant epilepsy affects nearly one-third of individuals with epilepsy and remains a major cause of neurological morbidity worldwide. Surgical intervention offers a potential cure, but its success critically depends on the precise identification of the epileptogenic zone and the preservation of eloquent cortical and subcortical regions. This review aims to provide a comprehensive synthesis of current evidence on the role of multimodal neuroimaging in the personalized presurgical evaluation and planning of epilepsy surgery. We analyze how structural, functional, metabolic, and electro-physiological imaging modalities contribute synergistically to improving localization accuracy and surgical outcomes. Structural MRI remains the cornerstone of presurgical assessment, with advanced sequences, post-processing techniques, and ultra-high-field (7 T) MRI enhancing lesion detection in previously MRI-negative cases. Functional and metabolic imaging, including FDG-PET, ictal/interictal SPECT, and arterial spin labeling MRI, offer complementary insights by revealing regions of altered metabolism or perfusion associated with seizure onset. Functional MRI enables non-invasive mapping of language, memory, and motor networks, while diffusion tensor imaging and tractography delineate critical white-matter pathways to minimize postoperative deficits. Electrophysiological integration through EEG source imaging and magnetoencephalography refines localization when combined with MRI and PET data, forming the basis of multimodal image integration platforms used for surgical navigation. Our review also briefly explores emerging intraoperative applications such as augmented and virtual reality, intraoperative MRI, and laser interstitial thermal therapy, as well as advances driven by artificial intelligence, such as automated lesion detection and predictive modeling of surgical outcomes. By consolidating recent developments and clinical evidence, this review underscores how multimodal imaging transforms epilepsy surgery from a lesion-centered to a patient-centered discipline. The purpose is to highlight best practices, identify evidence gaps, and outline future directions toward precision-guided, minimally invasive, and function-preserving neurosurgical strategies for patients with drug-resistant focal epilepsy. Full article
(This article belongs to the Section Personalized Therapy in Clinical Medicine)
Show Figures

Figure 1

15 pages, 3442 KB  
Article
Transcriptomic Profiles from Stereo-EEGs May Reflect the Local Brain Cell Microenvironment in Human Epilepsy
by Julian Larkin, Anuj Kumar Dwivedi, Arun Mahesh, Albert Sanfeliu, Kieron J. Sweeney, Donncha F. O’Brien, Vijay K. Tiwari, Peter Widdess-Walsh and David C. Henshall
Biomolecules 2025, 15(12), 1684; https://doi.org/10.3390/biom15121684 - 2 Dec 2025
Viewed by 607
Abstract
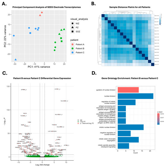
Background: Our understanding of the pathomechanisms of epilepsy has improved through techniques that access the living human brain. We recently reported that explanted stereo-electroencephalography (SEEG) electrodes from patients with epilepsy carry residual biomolecules and cells, which may be utilised for transcriptome and DNA [...] Read more.
Background: Our understanding of the pathomechanisms of epilepsy has improved through techniques that access the living human brain. We recently reported that explanted stereo-electroencephalography (SEEG) electrodes from patients with epilepsy carry residual biomolecules and cells, which may be utilised for transcriptome and DNA methylation profiling. Methods: Here, we applied bioinformatic and other analyses to explore the transcriptomes (RNA sequencing-based) of those SEEG cases to better understand the types of recovered transcripts in terms of representation of genes expressed by different cell types, brain structures, and the extent to which the signal may reflect local epileptiform activity. Results: Electrodes from all clinical cases retained protein-coding transcripts which reflected the local molecular microenvironment as well as epileptiform activity. Expression of genes involved in housekeeping functions, as well as markers of neuronal activity, was consistent between patients and between the electrode locations within the brain. We detected transcripts representing various cell types and subtypes, including excitatory and inhibitory neurons, all major classes of glia, and endothelial cells, as well as transcripts enriched in specific brain regions. Several genes showed a gradient of expression depending on the electrode position within the brain. We found examples of gene expression that correlated with epileptiform activity as recorded by SEEG. Conclusions: These findings extend the evidence that SEEG electrodes reflect the molecular microenvironments of brain activity in patients with epilepsy, both at sites of seizure onset and within the wider seizure network. The approach has potential applications in intraoperative surgical decision-making, as well as to identify molecular biomarkers or therapeutic targets for the drug-resistant epilepsies. Full article
(This article belongs to the Special Issue Molecular Biomarkers of Epileptogenesis)
Show Figures

Figure 1

23 pages, 4778 KB  
Systematic Review
Clinical Presentation, Management and Outcome of Cerebral Echinococcosis in Children: A Systematic Review and Meta-Analysis
by Roberta Leonardi, Alessandra Curatolo, Manuela Lo Bianco, Alessia Migliore, Grete Francesca Privitera, Alfredo Pulvirenti, Giuseppe Nunnari, Andrea Marino, Serena Spampinato, Antonino Maniaci, Pasqua Betta, Martino Ruggieri, Agata Polizzi and Piero Pavone
Pathogens 2025, 14(11), 1144; https://doi.org/10.3390/pathogens14111144 - 11 Nov 2025
Viewed by 815
Abstract
Background: Cerebral echinococcosis is a rare, potentially serious parasitic disease in children, that can lead to intracranial hypertension, focal neurological deficits, seizures, and severe complications. We conducted a systematic review and meta-analysis on diagnostic, therapeutic approaches, and outcomes in pediatric cerebral echinococcosis. Methods: [...] Read more.
Background: Cerebral echinococcosis is a rare, potentially serious parasitic disease in children, that can lead to intracranial hypertension, focal neurological deficits, seizures, and severe complications. We conducted a systematic review and meta-analysis on diagnostic, therapeutic approaches, and outcomes in pediatric cerebral echinococcosis. Methods: A systematic search was performed on PubMed, Scopus, and Web of Science, selecting English studies on children (0–18 years). Studies describing clinical, imaging, surgical, pharmacological, and outcome data were eligible. Statistical analyses (Fisher’s exact and chi-square tests) were performed in R. Results: A total of 100 studies with 462 pediatric patients met the inclusion criteria. High-resolution imaging has largely replaced invasive diagnostics; MRI-based diagnosis correlated with better outcomes. Headaches, vomiting, papilledema, seizures, and hemiparesis were common. Surgical cysts’ removal remained the main therapy. Additional treatment with albendazole was associated with a higher probability of good outcome (p < 0.001). A greater number of cyst localizations was significantly associated with a worse prognosis (p < 0.001). Overall mortality was 8.9%, while approximately 2/3 of patients achieved a good outcome. Conclusions: Advances in non-invasive imaging, refinement of surgical technique, and targeted antiparasitic therapy improved outcomes. Nevertheless, heterogeneous reporting and the prevailing paucity of evidence limit definitive recommendations. Prospective multicenter studies are needed to refine treatment and develop pediatric-specific guidelines. Full article
Show Figures

Figure 1

26 pages, 16577 KB  
Article
Bridging Epilepsy and Cognitive Impairment: Insights from EEG and Clinical Observations in a Retrospective Case Series
by Athanasios-Christos Kalyvas, Nikoletta Smyrni, Panagiotis Ioannidis, Nikolaos Grigoriadis and Theodora Afrantou
J. Pers. Med. 2025, 15(9), 413; https://doi.org/10.3390/jpm15090413 - 2 Sep 2025
Viewed by 1293
Abstract
Background: Epilepsy and cognitive impairment frequently coexist, yet their relationship remains complex and insufficiently understood. This study aims to explore the clinical and electrophysiological features of patients presenting with both conditions in order to identify patterns that may inform more accurate diagnosis [...] Read more.
Background: Epilepsy and cognitive impairment frequently coexist, yet their relationship remains complex and insufficiently understood. This study aims to explore the clinical and electrophysiological features of patients presenting with both conditions in order to identify patterns that may inform more accurate diagnosis and effective management within a personalized medicine framework. Methods: We retrospectively analyzed 14 patients with late-onset epilepsy and coexisting cognitive impairment, including mild cognitive impairment and Alzheimer’s disease. Clinical history, cognitive assessments, neuroimaging, and electroencephalographic recordings were reviewed. EEG abnormalities, seizure types, and treatment responses were systematically documented. Results: Patients were categorized into two groups: (1) those with established Alzheimer’s disease who later developed epilepsy and (2) those in whom epilepsy preceded cognitive impairment. Temporal lobe involvement was a key feature, with EEG abnormalities frequently localizing to the frontal–temporal electrodes and manifesting as background slowing, focal multiform slow waves, and epileptiform discharges. Levetiracetam was the most commonly used antiseizure medication, and it was effective across both groups. Conclusions: This case series highlights the value of EEG in characterizing patients with subclinical and overt epileptic activity and cognitive impairment comorbidity. The inclusion of a substantial number of cases with documented EEG abnormalities provides valuable insight into the interplay between epilepsy and neurodegenerative diseases. By integrating neurophysiological data with clinical and cognitive trajectories, this work aligns with the principles of precision medicine, facilitating a more comprehensive evaluation and tailored management approach. Further longitudinal studies are required to validate prognostic markers and guide optimal therapeutic strategies. Full article
(This article belongs to the Section Personalized Therapy and Drug Delivery)
Show Figures

Figure 1

14 pages, 3848 KB  
Article
Ictal MEG-EEG Study to Localize the Onset of Generalized Seizures: To See Beyond What Meets the Eye
by Valentina Gumenyuk, Oleg Korzyukov, Noam Peled, Patrick Landazuri, Olga Taraschenko, Sheridan M. Parker, Darya Frank and Spriha Pavuluri
Brain Sci. 2025, 15(9), 938; https://doi.org/10.3390/brainsci15090938 - 28 Aug 2025
Viewed by 1791
Abstract
Introduction: Patients with generalized epilepsy are rarely referred for advanced diagnostics like magnetoencephalography (MEG). This is due to the assumption that generalized seizures cannot be localized noninvasively. Methods: We present simultaneous MEG (306 channels) and EEG (64 channels) data from seven patients with [...] Read more.
Introduction: Patients with generalized epilepsy are rarely referred for advanced diagnostics like magnetoencephalography (MEG). This is due to the assumption that generalized seizures cannot be localized noninvasively. Methods: We present simultaneous MEG (306 channels) and EEG (64 channels) data from seven patients with drug-resistant generalized epilepsy. Three patients experienced typical generalized seizures during their MEG clinical evaluation. In total, 38 epileptiform events (three seizures, 35 interictal discharges) were analyzed using two software platforms and three localization methods: equivalent current dipole (ECD), sLORETA (via SWARM), and dynamic statistical parametric mapping (dSPM). Individual head models were created from each patient’s MRI. Results: MEG successfully localized seizure onset zones, showing distinct hypersynchronous discharges on all sensors as well as alternately during interictal discharges. Localization was consistent across methods and generalized events within subjects, revealing cortical sources in all cases, with rapid propagation (27–60 ms) across networks. Conclusions: This study demonstrates that MEG can meaningfully localize both seizures and interictal discharges in generalized epilepsy. This supports a broader use for MEG beyond focal epilepsy. Incorporating MEG in drug-resistant cases including generalized epilepsies may improve diagnosis and guide treatments including non-surgical options. Full article
(This article belongs to the Section Neurosurgery and Neuroanatomy)
Show Figures

Figure 1

30 pages, 449 KB  
Review
Sublingual and Buccal Delivery: A Historical and Scientific Prescriptive
by Sina Bahraminejad and Hassan Almoazen
Pharmaceutics 2025, 17(8), 1073; https://doi.org/10.3390/pharmaceutics17081073 - 20 Aug 2025
Cited by 3 | Viewed by 9318
Abstract
In this review, our intention was to shed some light on the history of sublingual and buccal delivery over the past 75 years. By searching the query sublingual and buccal, we noticed four steady growth periods in the number of publications between 1950 [...] Read more.
In this review, our intention was to shed some light on the history of sublingual and buccal delivery over the past 75 years. By searching the query sublingual and buccal, we noticed four steady growth periods in the number of publications between 1950 and 2025. The early phase of sublingual and buccal drug delivery (1950–1982) saw limited attempts to explore this delivery route. The exploratory growth phase (1983–1993) was marked by the use of nitroglycerin to treat angina, calcium channel blockers to treat hypertension, ACE inhibitors to treat heart conditions, the use of opioids in pain management therapy, and peptide and hormonal therapy. The diversification and discovery phase (1994–2009) was marked by the introduction of small molecules for the treatment of opioid use disorder and analgesia, the use of animal models to enhance the pharmacokinetic understanding of the sublingual and buccal route, the use of penetration enhancers, peptide and hormonal therapy, and few marked FDA drug approvals in this area. The innovation and integration phase (2010–2025) was marked by the use of nanoparticles, multilayered mucoadhesive systems, pediatric formulations (fast-dissolving films and tablets), immunotherapy and vaccine delivery, and a broad spectrum of therapeutic agents, such as steroids, antifungals, cannabinoids, antidepressants, antipsychotics, and narcotics (e.g., buprenorphine and apomorphine), novel formulations of fentanyl and diazepam for pain and seizure control, and the introduction of buccal vitamin D3 sprays. Understanding the history of sublingual and buccal delivery demonstrates a growing area of research focused on enhancing mucosal drug delivery for achieving local and systemic therapeutic benefits. Full article
(This article belongs to the Special Issue Advanced Strategies for Sublingual and Buccal Drug Delivery)
Show Figures

Figure 1

24 pages, 540 KB  
Article
An Exceptional Category of Central Monastic Officials in the Tang Dynasty: A Study of the Ten Bhadantas During the Reigns of Gaozu, Empress Wu, and Zhongzong
by Jiajia Zheng
Religions 2025, 16(8), 1040; https://doi.org/10.3390/rel16081040 - 12 Aug 2025
Cited by 1 | Viewed by 1947
Abstract
In most periods of the Tang Dynasty, central monastic officials were typically appointed from among government officials, while Buddhist monks could only serve as the Three Monastic Superintendents (sangang 三綱) in the Buddhist state monasteries at the local level. However, during the [...] Read more.
In most periods of the Tang Dynasty, central monastic officials were typically appointed from among government officials, while Buddhist monks could only serve as the Three Monastic Superintendents (sangang 三綱) in the Buddhist state monasteries at the local level. However, during the reigns of Gaozu, Empress Wu, and Zhongzong, a distinct group of monastic officials known as the “Ten Bhadantas” (shidade 十大德)—entirely composed of Buddhist monks—emerged as central monastic officials in exceptional political contexts, overseeing Buddhist affairs throughout the empire. Gaozu’s ten bhadantas were a temporary appointment, yet they constituted a centralized monastic administrative structure and institutional power center at the national level in Chang’an, tasked with supervising Buddhist affairs and monasteries across the empire. This arrangement provided substantial religious support and political guarantee at a time when religious policy remained unsettled and national governance was unstable during the early years of the Tang Dynasty. It helped the newly established regime overcome the difficulties of managing religious affairs in its formative period. Under Empress Wu, the ten bhadantas of the Dabiankongsi chapel offered powerful Buddhist theoretical support for her seizure of the Tang throne and the consolidation of the Wu-Zhou regime. They contributed to the sacralization, authorization, and legitimization of secular imperial power through appeals to heavenly mandate or Buddhist prophecy, thereby securing the reverence and acknowledgment of both monastic and lay communities. During Zhongzong’s reign, the ten bhadantas of the Linguang chapel aided him in leveraging Buddhism to expand his political influence and vigorously cultivating support from both monastic and lay Buddhist adherents within the government and across society, thereby consolidating his rule. Based on the above, this indicates that the ten bhadantas, a special institutional formation in the Tang Dynasty characterized by the functions and status of central monastic officials, exemplified a complex and tension-filled model of state–saṃgha relations. This model vividly reflected the ongoing historical process in which Buddhism was increasingly Sinicized and secularized. Full article
23 pages, 3055 KB  
Article
RDPNet: A Multi-Scale Residual Dilated Pyramid Network with Entropy-Based Feature Fusion for Epileptic EEG Classification
by Tongle Xie, Wei Zhao, Yanyouyou Liu and Shixiao Xiao
Entropy 2025, 27(8), 830; https://doi.org/10.3390/e27080830 - 5 Aug 2025
Cited by 2 | Viewed by 1195
Abstract
Epilepsy is a prevalent neurological disorder affecting approximately 50 million individuals worldwide. Electroencephalogram (EEG) signals play a vital role in the diagnosis and analysis of epileptic seizures. However, traditional machine learning techniques often rely on handcrafted features, limiting their robustness and generalizability across [...] Read more.
Epilepsy is a prevalent neurological disorder affecting approximately 50 million individuals worldwide. Electroencephalogram (EEG) signals play a vital role in the diagnosis and analysis of epileptic seizures. However, traditional machine learning techniques often rely on handcrafted features, limiting their robustness and generalizability across diverse EEG acquisition settings, seizure types, and patients. To address these limitations, we propose RDPNet, a multi-scale residual dilated pyramid network with entropy-guided feature fusion for automated epileptic EEG classification. RDPNet combines residual convolution modules to extract local features and a dilated convolutional pyramid to capture long-range temporal dependencies. A dual-pathway fusion strategy integrates pooled and entropy-based features from both shallow and deep branches, enabling robust representation of spatial saliency and statistical complexity. We evaluate RDPNet on two benchmark datasets: the University of Bonn and TUSZ. On the Bonn dataset, RDPNet achieves 99.56–100% accuracy in binary classification, 99.29–99.79% in ternary tasks, and 95.10% in five-class classification. On the clinically realistic TUSZ dataset, it reaches a weighted F1-score of 95.72% across seven seizure types. Compared with several baselines, RDPNet consistently outperforms existing approaches, demonstrating superior robustness, generalizability, and clinical potential for epileptic EEG analysis. Full article
(This article belongs to the Special Issue Complexity, Entropy and the Physics of Information, 2nd Edition)
Show Figures

Figure 1

13 pages, 1879 KB  
Article
Dynamic Graph Convolutional Network with Dilated Convolution for Epilepsy Seizure Detection
by Xiaoxiao Zhang, Chenyun Dai and Yao Guo
Bioengineering 2025, 12(8), 832; https://doi.org/10.3390/bioengineering12080832 - 31 Jul 2025
Viewed by 1131
Abstract
The electroencephalogram (EEG), widely used for measuring the brain’s electrophysiological activity, has been extensively applied in the automatic detection of epileptic seizures. However, several challenges remain unaddressed in prior studies on automated seizure detection: (1) Methods based on CNN and LSTM assume that [...] Read more.
The electroencephalogram (EEG), widely used for measuring the brain’s electrophysiological activity, has been extensively applied in the automatic detection of epileptic seizures. However, several challenges remain unaddressed in prior studies on automated seizure detection: (1) Methods based on CNN and LSTM assume that EEG signals follow a Euclidean structure; (2) Algorithms leveraging graph convolutional networks rely on adjacency matrices constructed with fixed edge weights or predefined connection rules. To address these limitations, we propose a novel algorithm: Dynamic Graph Convolutional Network with Dilated Convolution (DGDCN). By leveraging a spatiotemporal attention mechanism, the proposed model dynamically constructs a task-specific adjacency matrix, which guides the graph convolutional network (GCN) in capturing localized spatial and temporal dependencies among adjacent nodes. Furthermore, a dilated convolutional module is incorporated to expand the receptive field, thereby enabling the model to capture long-range temporal dependencies more effectively. The proposed seizure detection system is evaluated on the TUSZ dataset, achieving AUC values of 88.7% and 90.4% on 12-s and 60-s segments, respectively, demonstrating competitive performance compared to current state-of-the-art methods. Full article
(This article belongs to the Section Biosignal Processing)
Show Figures

Figure 1

15 pages, 3393 KB  
Article
Stereotactically Guided Microsurgical Approach for Deep-Seated Eloquently Located Lesions
by Jun Thorsteinsdottir, Sebastian Siller, Biyan Nathanael Harapan, Robert Forbrig, Jörg-Christian Tonn, Tobias Greve, Stefanie Quach and Christian Schichor
J. Clin. Med. 2025, 14(12), 4175; https://doi.org/10.3390/jcm14124175 - 12 Jun 2025
Cited by 2 | Viewed by 994
Abstract
Background/Objectives: Advancements in neuronavigation and intraoperative imaging have made gross-total resection of deep-seated lesions more feasible. However, in eloquently located regions, brain shift can lead to unintentional damage of functionally critical tissue during the approach. This study analyzes the feasibility and outcomes [...] Read more.
Background/Objectives: Advancements in neuronavigation and intraoperative imaging have made gross-total resection of deep-seated lesions more feasible. However, in eloquently located regions, brain shift can lead to unintentional damage of functionally critical tissue during the approach. This study analyzes the feasibility and outcomes of a stereotactically guided microsurgical approach supported by intraoperative CT (iCT) for such lesions. Methods: Patients with deep-seated, eloquently located lesions treated between 03/2017 and 04/2023 at the Department of Neurosurgery, Ludwig-Maximilians-University (LMU) Munich, Germany, were included. Frame-based, image-guided stereotaxy was used for trajectory planning and catheter placement, verified by iCT. Microsurgical resection was conducted along the catheter trajectory using 2 mm conical blade retractors and continuous neurophysiological monitoring. Postoperative MRI assessed the extent of resection. Neurological outcomes were evaluated postoperatively, at 6 weeks, and at long-term follow-up in 12/2023. Results: A total of 12 patients were treated using the stereotactically guided microsurgical approach described in this study. In all cases, the implanted catheter precisely matched the preoperative trajectory, as confirmed by fused iCT data. Median durations were 23 min for stereotaxy and 3 h 7 min for microsurgery. Complete resection was achieved in all cases. One patient experienced transient hemiparesis and aphasia, both of which were fully resolved. All other patients showed neurological improvement or remained seizure-free at long-term follow-up. Conclusions: In selected cases, a stereotactically guided microsurgical approach with iCT enabled intraoperative localization of the target with high spatial accuracy and without immediate procedure-related complications in this limited cohort. Our findings support the feasibility of the technique; however, conclusions regarding clinical efficacy or broader applicability are limited by the small sample size and non-comparative study design. Full article
Show Figures

Figure 1

Back to TopTop