Transcriptomic Profiles from Stereo-EEGs May Reflect the Local Brain Cell Microenvironment in Human Epilepsy
Abstract
1. Introduction
2. Materials and Methods
2.1. Participant Recruitment, Sample Collection, and Neurophysiological Data Acquisition
2.2. RNA Extraction, Purification, and Sequencing
2.3. Neurophysiological Data Analysis
2.4. Transcriptome Data Analysis
2.5. Statistics and Data Visualisation
3. Results
3.1. Clinical Characteristics
3.2. RNA Sequencing Using Surface Material on Explanted SEEG Electrodes
3.3. Transcripts from the Major Brain Cell Types Are Present on SEEG Electrode Surfaces
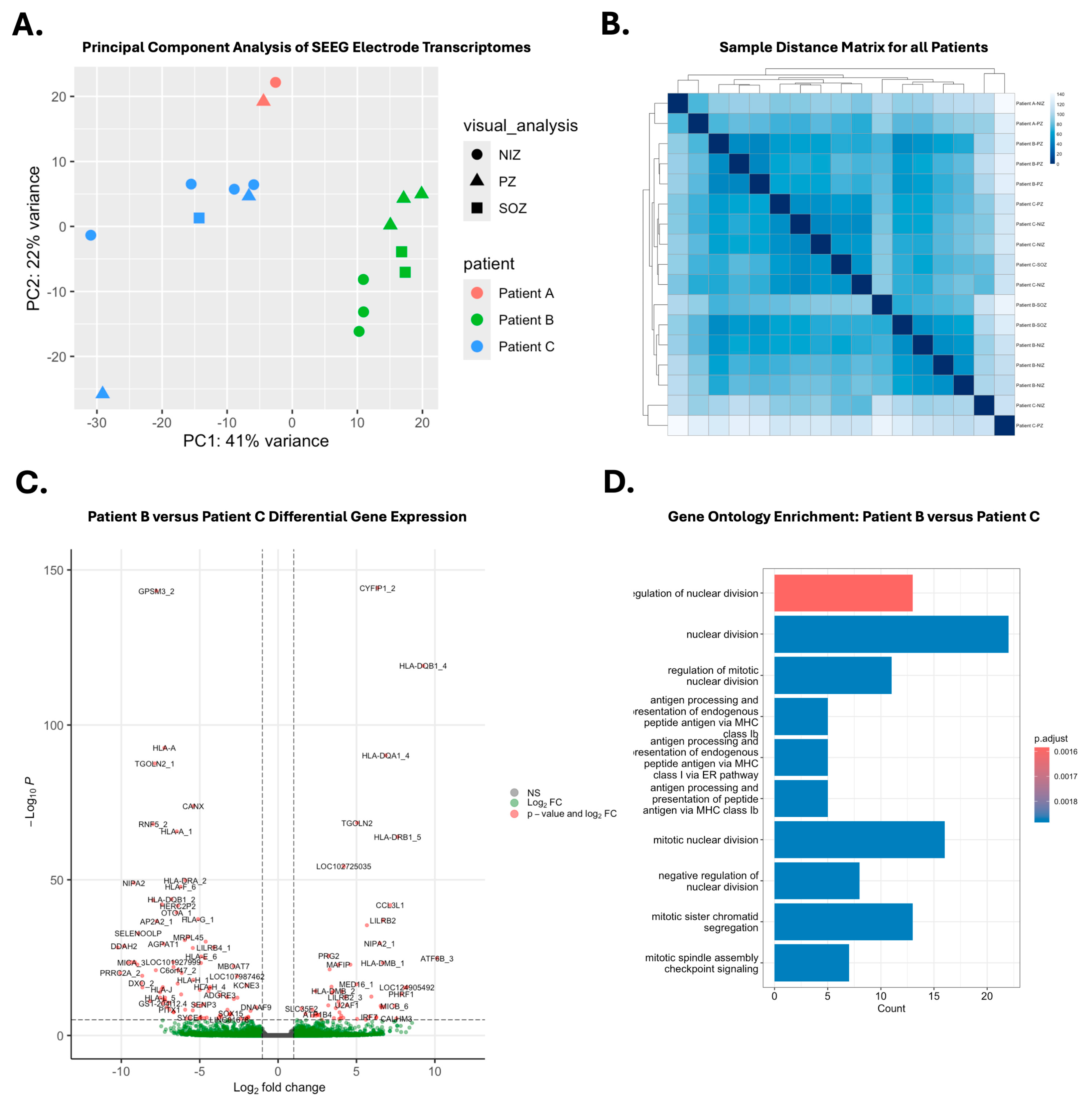
3.4. Cell Type Proportions Estimated by Bulk Transcriptomes Differ According to Patient
3.5. SEEG Contacts Display Brain Region Molecular Profiles from Site of Implantation
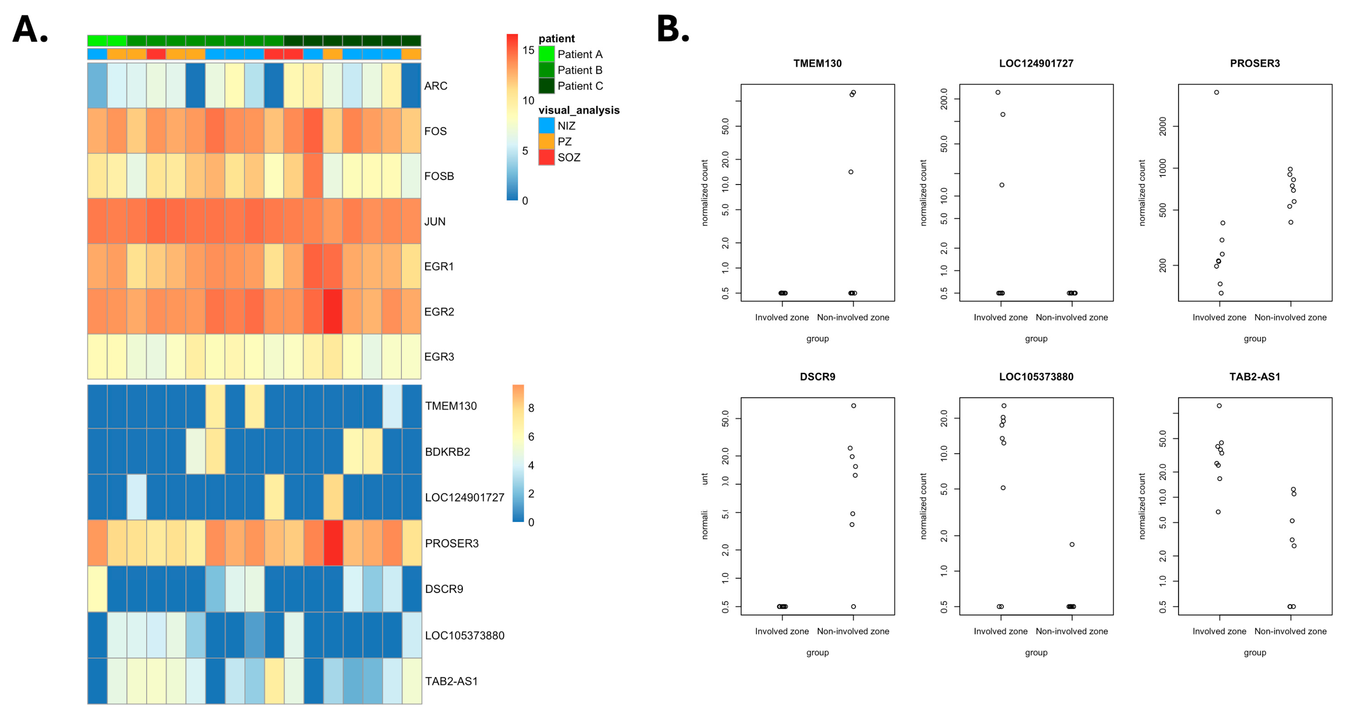
3.6. Identification of Gene Activity Reflective of Epileptogenicity
4. Discussion
5. Conclusions
Supplementary Materials
Author Contributions
Funding
Institutional Review Board Statement
Informed Consent Statement
Data Availability Statement
Acknowledgments
Conflicts of Interest
Abbreviations
| NIZ | Non-involved zone |
| PZ | Propagation zone |
| RNA | Ribonucleic acid |
| SEEG | Stereo-electroencephalography |
| SOZ | Seizure-onset zone |
References
- Kirchner, A.; Dachet, F.; Loeb, J.A. Identifying targets for preventing epilepsy using systems biology of the human brain. Neuropharmacology 2020, 168, 107757. [Google Scholar] [CrossRef] [PubMed]
- Bartolomei, F.; Lagarde, S.; Wendling, F.; McGonigal, A.; Jirsa, V.; Guye, M.; Bénar, C. Defining epileptogenic networks: Contribution of SEEG and signal analysis. Epilepsia 2017, 58, 1131–1147. [Google Scholar] [CrossRef]
- Samanta, D. Recent developments in stereo electroencephalography monitoring for epilepsy surgery. Epilepsy Behav. 2022, 135, 108914. [Google Scholar] [CrossRef]
- Montier, L.; Haneef, Z.; Gavvala, J.; Yoshor, D.; North, R.; Verla, T.; Van Ness, P.C.; Drabek, J.; Goldman, A.M. A somatic mutation in MEN1 gene detected in periventricular nodular heterotopia tissue obtained from depth electrodes. Epilepsia 2019, 60, e104–e109. [Google Scholar] [CrossRef]
- Ye, Z.; Bennett, M.F.; Neal, A.; Laing, J.A.; Hunn, M.K.; Wittayacharoenpong, T.; Todaro, M.; Patel, S.K.; Bahlo, M.; Kwan, P.; et al. Somatic mosaic pathogenic variant gradient detected in trace brain tissue from stereo-EEG depth electrodes. Neurology 2022, 99, 1036–1041. [Google Scholar] [CrossRef]
- Checri, R.; Chipaux, M.; Ferrand-Sorbets, S.; Raffo, E.; Bulteau, C.; Rosenberg, S.D.; Doladilhe, M.; Dorfmüller, G.; Adle-Biassette, H.; Baldassari, S.; et al. Detection of brain somatic mutations in focal cortical dysplasia during epilepsy presurgical workup. Brain Commun. 2023, 5, fcad174. [Google Scholar] [CrossRef]
- Phillips, H.W.; D’GAma, A.M.; Wang, Y.; Chahine, Y.; Chiu, M.; Swanson, A.C.; Ahtam, B.; Bolton, J.B.; Madsen, J.R.; Lee, E.A.; et al. Somatic mosaicism in PIK3CA variant correlates with stereoelectroencephalography-derived electrophysiology. Neurol. Genet. 2024, 10, e200117. [Google Scholar] [CrossRef]
- Gatesman, T.A.; Hect, J.L.; Phillips, H.W.; Johnson, B.J.; Wald, A.I.; McClung, C.; Nikiforova, M.N.; Skaugen, J.M.; Pollack, I.F.; Abel, T.J.; et al. Characterization of low-grade epilepsy-associated tumor from implanted stereoelectroencephalography electrodes. Epilepsia Open 2024, 9, 409–416. [Google Scholar] [CrossRef]
- Klein, K.M.; Mascarenhas, R.; Merrikh, D.; Khanbabaei, M.; Maroilley, T.; Kaur, N.; Liu, Y.; Soule, T.; Manalo, M.; Tamura, G.; et al. Identification of a mosaic MTOR variant in purified neuronal DNA in a patient with focal cortical dysplasia using a novel depth electrode harvesting technique. Epilepsia 2024, 65, 1768–1776. [Google Scholar] [CrossRef]
- D’Gama, A.M.; Phillips, H.W.; Wang, Y.; Chiu, M.Y.; Chahine, Y.; Swanson, A.C.; Smith, R.S.; Pearl, P.L.; Tsuboyama, M.; Madsen, J.R.; et al. Analysis of DNA from brain tissue on stereo-EEG electrodes reveals mosaic epilepsy-related variants. Brain Commun. 2025, 7, fcaf113. [Google Scholar] [CrossRef] [PubMed]
- Dwivedi, A.K.; Mahesh, A.; Sanfeliu, A.; Larkin, J.; Siwicki, R.A.; Sweeney, K.J.; O’Brien, D.F.; Widdess-Walsh, P.; Picelli, S.; Henshall, D.C.; et al. High-resolution multimodal profiling of human epileptic brain activity via explanted depth electrodes. JCI Insight 2025, 10, e184518. [Google Scholar] [CrossRef]
- Hahaut, V.; Pavlinic, D.; Carbone, W.; Schuierer, S.; Balmer, P.; Quinodoz, M.; Renner, M.; Roma, G.; Cowan, C.S.; Picelli, S. Fast and highly sensitive full-length single-cell RNA sequencing using FLASH-seq. Nat. Biotechnol. 2022, 40, 1447–1451. [Google Scholar] [CrossRef]
- Martin, M. Cutadapt removes adapter sequences from high-throughput sequencing reads. EMBnet J. 2011, 17, 10. [Google Scholar] [CrossRef]
- Dobin, A.; Davis, C.A.; Schlesinger, F.; Drenkow, J.; Zaleski, C.; Jha, S.; Batut, P.; Chaisson, M.; Gingeras, T.R. STAR: Ultrafast universal RNA-seq aligner. Bioinformatics 2013, 29, 15–21. [Google Scholar] [CrossRef] [PubMed]
- Colombet, B.; Woodman, M.; Badier, J.M.; Bénar, C.G. AnyWave: A cross-platform and modular software for visualizing and processing electrophysiological signals. J. Neurosci. Methods 2015, 242, 118–126. [Google Scholar] [CrossRef]
- Bartolomei, F.; Chauvel, P.; Wendling, F. Epileptogenicity of brain structures in human temporal lobe epilepsy: A quantified study from intracerebral EEG. Brain 2008, 131 Pt 7, 1818–1830. [Google Scholar] [CrossRef] [PubMed]
- Love, M.I.; Huber, W.; Anders, S. Moderated estimation of fold change and dispersion for RNA-seq data with DESeq2. Genome Biol. 2014, 15, 550. [Google Scholar] [CrossRef]
- Wu, T.; Hu, E.; Xu, S.; Chen, M.; Guo, P.; Dai, Z.; Feng, T.; Zhou, L.; Tang, W.; Zhan, L.; et al. clusterProfiler 4.0: A universal enrichment tool for interpreting omics data. Innovation 2021, 2, 100141. [Google Scholar] [CrossRef]
- McKenzie, A.T.; Wang, M.; Hauberg, M.E.; Fullard, J.F.; Kozlenkov, A.; Keenan, A.; Hurd, Y.L.; Dracheva, S.; Casaccia, P.; Roussos, P.; et al. Brain cell type specific gene expression and co-expression network architectures. Sci. Rep. 2018, 8, 8868. [Google Scholar] [CrossRef]
- Shen, E.H.; Overly, C.C.; Jones, A.R. The Allen Human Brain Atlas: Comprehensive gene expression mapping of the human brain. Trends Neurosci. 2012, 35, 711–714. [Google Scholar] [CrossRef] [PubMed]
- Waskom, M. Seaborn: Statistical data visualization. J. Open Source Softw. 2021, 6, 3021. [Google Scholar] [CrossRef]
- VanderPlas, J.; Granger, B.; Heer, J.; Moritz, D.; Wongsuphasawat, K.; Satyanarayan, A.; Lees, E.; Timofeev, I.; Welsh, B.; Sievert, S. Altair: Interactive statistical visualizations for Python. J. Open Source Softw. 2018, 3, 1057. [Google Scholar] [CrossRef]
- Spencer, S.S. Neural Networks in Human Epilepsy: Evidence of and Implications for Treatment. Epilepsia 2002, 43, 219–227. [Google Scholar] [CrossRef] [PubMed]
- Checri, R.; Baldassari, S.; Baulac, S. Detection of brain somatic mutations from stereo-EEG electrodes in focal epilepsy: Current advances and future perspectives. Rev. Neurol. 2025, 181, 425–431. [Google Scholar] [CrossRef]
- Askar, M.; Daghstani, J.; Thomas, D.; Leahy, N.; Dunn, P.; Claas, F.; Doran, S.; Saji, H.; Kanangat, S.; Karoichane, M.; et al. 16 (th) IHIW: Global distribution of extended HLA haplotypes. Int. J. Immunogenet. 2013, 40, 31–38. [Google Scholar] [CrossRef]
- Patel, D.C.; Tewari, B.P.; Chaunsali, L.; Sontheimer, H. Neuron–glia interactions in the pathophysiology of epilepsy. Nat. Rev. Neurosci. 2019, 20, 282–297. [Google Scholar] [CrossRef]
- Vezzani, A.; Ravizza, T.; Bedner, P.; Aronica, E.; Steinhäuser, C.; Boison, D. Astrocytes in the initiation and progression of epilepsy. Nat. Rev. Neurol. 2022, 18, 707–722. [Google Scholar] [CrossRef]
- Knowles, J.K.; Xu, H.; Soane, C.; Batra, A.; Saucedo, T.; Frost, E.; Tam, L.T.; Fraga, D.; Ni, L.; Villar, K.; et al. Maladaptive myelination promotes generalized epilepsy progression. Nat. Neurosci. 2022, 25, 596–606. [Google Scholar] [CrossRef]
- Varadkar, S.; Bien, C.G.; Kruse, C.A.; Jensen, F.E.; Bauer, J.; Pardo, C.A.; Vincent, A.; Mathern, G.W.; Cross, J.H. Rasmussen’s encephalitis: Clinical features, pathobiology, and treatment advances. Lancet Neurol. 2014, 13, 195–205. [Google Scholar] [CrossRef] [PubMed]
- Sakuma, S.; Halliday, W.C.; Nomura, R.; Ochi, A.; Otsubo, H. Increased population of oligodendroglia-like cells in pediatric intractable epilepsy. Neurosci. Lett. 2014, 566, 188–193. [Google Scholar] [CrossRef] [PubMed]
- Gibson, E.M.; Purger, D.; Mount, C.W.; Goldstein, A.K.; Lin, G.L.; Wood, L.S.; Inema, I.; Miller, S.E.; Bieri, G.; Zuchero, J.B.; et al. Neuronal activity promotes oligodendrogenesis and adaptive myelination in the mammalian brain. Science 2014, 344, 1252304. [Google Scholar] [CrossRef]
- Dirnagl, U.; Simon, R.P.; Hallenbeck, J.M. Ischemic tolerance and endogenous neuroprotection. Trends Neurosci. 2003, 26, 248–254. [Google Scholar] [CrossRef]
- Jimenez-Mateos, E.M.; Henshall, D.C. Seizure preconditioning and epileptic tolerance: Models and mechanisms. Int. J. Physiol. Pathophysiol. Pharmacol. 2009, 1, 180–191. [Google Scholar]
- Jimenez-Mateos, E.M.; Hatazaki, S.; Johnson, M.B.; Bellver-Estelles, C.; Mouri, G.; Bonner, C.; Prehn, J.H.; Meller, R.; Simon, R.P.; Henshall, D.C. Hippocampal transcriptome after status epilepticus in mice rendered seizure damage-tolerant by epileptic preconditioning features suppressed calcium and neuronal excitability pathways. Neurobiol. Dis. 2008, 32, 442–453. [Google Scholar] [CrossRef]
- Miller-Delaney, S.F.C.; Das, S.; Sano, T.; Jimenez-Mateos, E.M.; Bryan, K.; Buckley, P.G.; Stallings, R.L.; Henshall, D.C. Differential DNA methylation patterns define status epilepticus and epileptic tolerance. J. Neurosci. 2012, 32, 1577–1588. [Google Scholar] [CrossRef] [PubMed]
- Kiessling, M.; Gass, P. Immediate early gene expression in experimental epilepsy. Brain Pathol. 1993, 3, 381–393. [Google Scholar] [CrossRef]
- Upton, D.H.; Popovic, K.; Fulton, R.; Kassiou, M. Anaesthetic-dependent changes in gene expression following acute and chronic exposure in the rodent brain. Sci. Rep. 2020, 10, 9366. [Google Scholar] [CrossRef]
- Bunting, K.M.; Nalloor, R.I.; Vazdarjanova, A. Influence of isoflurane on immediate-early gene expression. Front. Behav. Neurosci. 2016, 9, 363. [Google Scholar] [CrossRef] [PubMed]
- Jones, R.S.; da Silva, A.B.; Whittaker, R.G.; Woodhall, G.L.; Cunningham, M.O. Human brain slices for epilepsy research: Pitfalls, solutions and future challenges. J. Neurosci. Methods 2016, 260, 221–232. [Google Scholar] [CrossRef]
- Liang, Y.; Lehrich, B.M.; Zheng, S.; Lu, M. Emerging methods in biomarker identification for extracellular vesicle-based liquid biopsy. J. Extracell. Vesicles 2021, 10, e12090. [Google Scholar] [CrossRef] [PubMed]
- Malhotra, S.; Miras, M.C.M.; Pappolla, A.; Montalban, X.; Comabella, M. Liquid biopsy in neurological diseases. Cells 2023, 12, 1911. [Google Scholar] [CrossRef] [PubMed]
- Kumar, A.; Nader, M.A.; Deep, G. Emergence of extracellular vesicles as “Liquid Biopsy” for neurological disorders: Boom or bust. Pharmacol. Rev. 2024, 76, 199–227. [Google Scholar] [CrossRef] [PubMed]
- Baldassari, S.; Klingler, E.; Teijeiro, L.G.; Doladilhe, M.; Raoux, C.; Roig-Puiggros, S.; Bizzotto, S.; Couturier, J.; Gilbert, A.; Sami, L.; et al. Single-cell genotyping and transcriptomic profiling of mosaic focal cortical dysplasia. Nat. Neurosci. 2025, 28, 964–972. [Google Scholar] [CrossRef]
- Brändl, B.; Steiger, M.; Kubelt, C.; Rohrandt, C.; Zhu, Z.; Evers, M.; Wang, G.; Schuldt, B.; Afflerbach, A.-K.; Wong, D.; et al. Rapid brain tumor classification from sparse epigenomic data. Nat. Med. 2025, 31, 840–848. [Google Scholar] [CrossRef]
- Patel, A.; Göbel, K.; Ille, S.; Hinz, F.; Schoebe, N.; Bogumil, H.; Meyer, J.; Brehm, M.; Kardo, H.; Schrimpf, D.; et al. Prospective, multicenter validation of a platform for rapid molecular profiling of central nervous system tumors. Nat. Med. 2025, 31, 1567–1577. [Google Scholar] [CrossRef] [PubMed]






Disclaimer/Publisher’s Note: The statements, opinions and data contained in all publications are solely those of the individual author(s) and contributor(s) and not of MDPI and/or the editor(s). MDPI and/or the editor(s) disclaim responsibility for any injury to people or property resulting from any ideas, methods, instructions or products referred to in the content. |
© 2025 by the authors. Licensee MDPI, Basel, Switzerland. This article is an open access article distributed under the terms and conditions of the Creative Commons Attribution (CC BY) license (https://creativecommons.org/licenses/by/4.0/).
Share and Cite
Larkin, J.; Dwivedi, A.K.; Mahesh, A.; Sanfeliu, A.; Sweeney, K.J.; O’Brien, D.F.; Tiwari, V.K.; Widdess-Walsh, P.; Henshall, D.C. Transcriptomic Profiles from Stereo-EEGs May Reflect the Local Brain Cell Microenvironment in Human Epilepsy. Biomolecules 2025, 15, 1684. https://doi.org/10.3390/biom15121684
Larkin J, Dwivedi AK, Mahesh A, Sanfeliu A, Sweeney KJ, O’Brien DF, Tiwari VK, Widdess-Walsh P, Henshall DC. Transcriptomic Profiles from Stereo-EEGs May Reflect the Local Brain Cell Microenvironment in Human Epilepsy. Biomolecules. 2025; 15(12):1684. https://doi.org/10.3390/biom15121684
Chicago/Turabian StyleLarkin, Julian, Anuj Kumar Dwivedi, Arun Mahesh, Albert Sanfeliu, Kieron J. Sweeney, Donncha F. O’Brien, Vijay K. Tiwari, Peter Widdess-Walsh, and David C. Henshall. 2025. "Transcriptomic Profiles from Stereo-EEGs May Reflect the Local Brain Cell Microenvironment in Human Epilepsy" Biomolecules 15, no. 12: 1684. https://doi.org/10.3390/biom15121684
APA StyleLarkin, J., Dwivedi, A. K., Mahesh, A., Sanfeliu, A., Sweeney, K. J., O’Brien, D. F., Tiwari, V. K., Widdess-Walsh, P., & Henshall, D. C. (2025). Transcriptomic Profiles from Stereo-EEGs May Reflect the Local Brain Cell Microenvironment in Human Epilepsy. Biomolecules, 15(12), 1684. https://doi.org/10.3390/biom15121684

