Sign in to use this feature.

Years

Between: -

Subjects

remove_circle_outline
remove_circle_outline
remove_circle_outline
remove_circle_outline
remove_circle_outline
remove_circle_outline
remove_circle_outline
remove_circle_outline
remove_circle_outline

Journals

remove_circle_outline
remove_circle_outline
remove_circle_outline
remove_circle_outline
remove_circle_outline
remove_circle_outline
remove_circle_outline
remove_circle_outline
remove_circle_outline
remove_circle_outline
remove_circle_outline

Article Types

Countries / Regions

remove_circle_outline
remove_circle_outline
remove_circle_outline
remove_circle_outline

Search Results (790)

Search Parameters:
Keywords = satellite-cells

Order results
Result details
Results per page
Select all
Export citation of selected articles as:
19 pages, 6483 KB  
Article
Mapping Forest Climate-Sensitivity Belts in a Mountainous Region of Namyangju, South Korea, Using Satellite-Derived Thermal and Vegetation Phenological Variability
by Joon Kim, Whijin Kim, Woo-Kyun Lee and Moonil Kim
Forests 2026, 17(1), 14; https://doi.org/10.3390/f17010014 - 22 Dec 2025
Abstract
Mountain forests play a key role in buffering local climate, yet their climate sensitivity is seldom mapped in a way that is directly usable for spatial planning. This study investigates how phenological thermal and vegetation variability are organized within the forested landscape of [...] Read more.
Mountain forests play a key role in buffering local climate, yet their climate sensitivity is seldom mapped in a way that is directly usable for spatial planning. This study investigates how phenological thermal and vegetation variability are organized within the forested landscape of Namyangju, a mountainous region in central Korea, and derives spatial indicators of forest climate sensitivity. Using monthly, cloud-screened Landsat-8/9 land surface temperature (LST) and normalized difference vegetation index (NDVI) images over a recent multi-year period, we calculated phenological coefficients of variation for 34,123 forest grid cells and applied local clustering analysis to identify belts of high and low variability. Forest areas where LST and NDVI variability simultaneously occupied the upper tail of their distributions (top 5%/10%/20%) were interpreted as climate-sensitivity hotspots, whereas co-located coldspots were treated as microclimatic refugia. Across the mountainous terrain, sensitivity hotspots formed continuous belts along high-elevation ridges and steep, dissected slopes, while coldspots were concentrated in sheltered valley floors. Notably, the most sensitive belts were dominated by high-elevation conifer stands, despite the limited seasonal fluctuation typically expected in evergreen canopies. This pattern suggests that elevation strongly amplifies the coupling between thermal responsiveness and vegetation health, whereas valley-bottom forests act as stabilizers that maintain comparatively constant microclimatic and phenological conditions. We refer to these patterns as “forest climate-sensitivity belts,” which translate satellite observations into spatially explicit information on where climate-buffering functions are most vulnerable or resilient. Incorporating climate-sensitivity belts into forest plans and adaptation strategies can guide elevation-aware species selection in new afforestation, targeted restoration and fuel-load management in upland sensitivity zones, and the protection of valley refugia that support biodiversity, thermal buffering, and hydrological regulation. Because the framework relies on standard satellite products and transparent calculations, it can be updated as new imagery becomes available and transferred to other seasonal, mountainous regions, providing a practical basis for climate-resilient forest planning. Full article
Show Figures

Figure 1

25 pages, 16838 KB  
Article
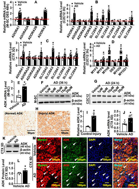
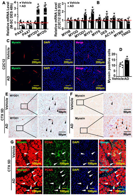
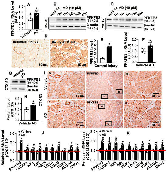
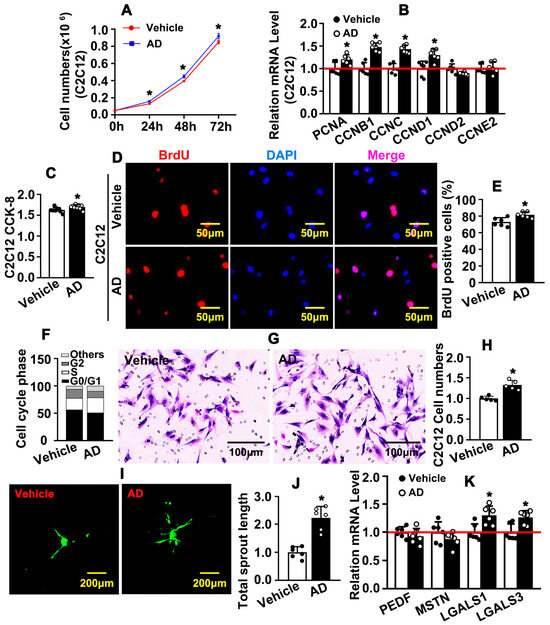
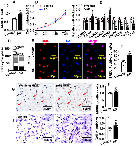
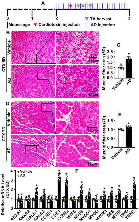
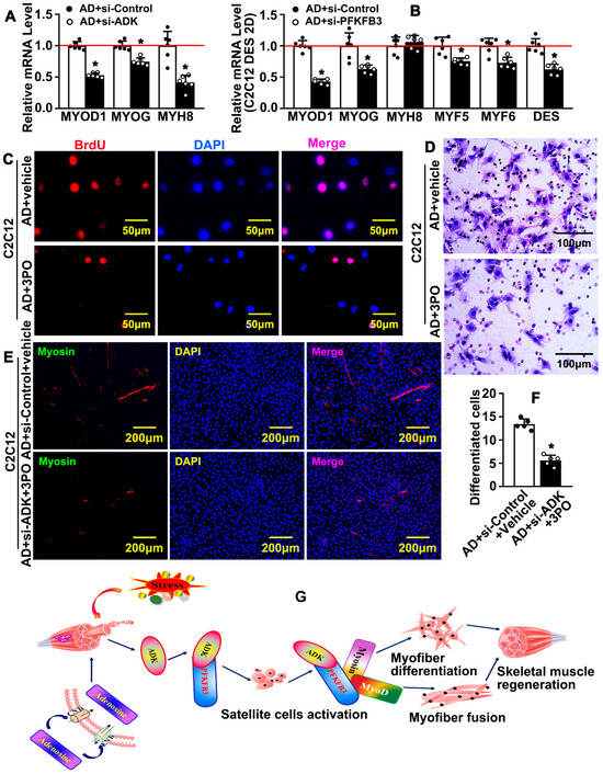
Adenosine Triggers an ADK-Dependent Intracellular Signaling Pathway Interacts PFKFB3-Mediated Glycolytic Metabolism to Promote Newly Formed Myofibers Development
by Xiao Wu, Dawei Zeng, Baojia Wang, Jie Liu, Yue Zhang, Cong Huang, Qian Nie, Liangqin Shi and Yong Wang
Int. J. Mol. Sci. 2025, 26(24), 12184; https://doi.org/10.3390/ijms262412184 - 18 Dec 2025
Viewed by 103
Abstract
Myopathy encompasses a group of diseases characterized by abnormalities in both muscle function and structure. However, the underlying regulatory mechanisms of newly formed myofiber development remain poorly defined. No promising therapeutic approach has been developed, but numerous medication options are available to alleviate [...] Read more.
Myopathy encompasses a group of diseases characterized by abnormalities in both muscle function and structure. However, the underlying regulatory mechanisms of newly formed myofiber development remain poorly defined. No promising therapeutic approach has been developed, but numerous medication options are available to alleviate symptoms. Our previous studies demonstrated that adenosine kinase (ADK) is critical in regulating adenosine metabolism, pathological angiogenesis, pathological vascular remodeling, and vascular inflammatory diseases. Adenosine dynamically distributes between extracellular and intracellular, and adenosine concentration regulates ADK expression. However, the mechanism by which adenosine triggers an ADK-dependent intracellular signaling pathway to regulate skeletal muscle regeneration is not well defined. This study aimed to evaluate whether the adenosine-induced intracellular signaling pathway is involved in regulating myopathy, and how it regulates the development of newly formed myofibers. In this study, an intramuscular injection of cardiotoxin was used to induce a skeletal muscle injury model; satellite cells and C2C12 cells were employed. Whether adenosine regulates satellite cell activity, new myofiber formation and differentiation, as well as fusion of myofibers, were determined by H&E staining, BrdU incorporation assay, and spheroid sprouting assay. Interaction between ADK and PFKFB3 was evaluated by IF staining, PPI network analysis, molecular docking simulation, and CO-immunoprecipitation assay. The results demonstrated that adenosine dynamically distributes between extracellular and intracellular through concentrative nucleoside transports or equilibrative nucleoside transporters, and it rapidly induces an ADK-dependent intracellular signaling pathway, which interacts with PFKFB3-mediated glycolytic metabolism to promote satellite cell activity, new myofiber formation, differentiation, and fusion, and eventually enhances skeletal muscle regeneration after injury stress. The remarkable endogenous regeneration capacity of skeletal muscle, which is regulated by adenosine-triggered intracellular signaling, presents a promising therapeutic strategy for treating muscle trauma and muscular dystrophies. Full article
(This article belongs to the Section Molecular Endocrinology and Metabolism)
Show Figures

Figure 1

18 pages, 2802 KB  
Article
Screening of Differentially Expressed Genes Related to Growth, Development and Meat Quality Traits of Huanghuai Sheep Based on RNA-Seq Technology
by Wanli Han, Mengke Song, Fuxian Gao, Haoyuan Han, Huibin Shi, Kai Quan and Jun Li
Animals 2025, 15(24), 3612; https://doi.org/10.3390/ani15243612 - 15 Dec 2025
Viewed by 212
Abstract
Huanghuai sheep, a newly developed meat-specialized breed in China, are valued for their rapid growth and high meat quality, but the optimal slaughter age and the molecular basis of these traits remain poorly understood. Gaining insight into these mechanisms is vital for improving [...] Read more.
Huanghuai sheep, a newly developed meat-specialized breed in China, are valued for their rapid growth and high meat quality, but the optimal slaughter age and the molecular basis of these traits remain poorly understood. Gaining insight into these mechanisms is vital for improving production efficiency and guiding molecular breeding in this economically important breed. Although previous studies have described the phenotypic characteristics of Huanghuai sheep, the genetic regulatory networks controlling muscle growth and meat quality at different developmental stages remain unclear. No thorough analysis of growth traits and transcriptomic variations across key age points has been conducted. Therefore, in this study, we aimed to evaluate how growth stage influences muscle development, carcass characteristics, and meat quality in Huanghuai sheep by integrating phenotypic characterization with transcriptomic profiling to identify key genes and molecular pathways underlying these economically important traits throughout development. Sixty Huanghuai sheep were assigned to three groups (twenty per group) representing key developmental stages (3, 9, and 18 months of age). Carcass traits and meat quality were evaluated. RNA sequencing of the longissimus dorsi muscle was performed to identify differentially expressed genes (DEGs), followed by bioinformatics analysis and experimental validation. The results indicated that the 9-month-old sheep presented a favorable balance of dressing percentage and intramuscular unsaturated fatty acid content, while those aged 18 months old exhibited the highest dressing percentage (61.23%). Transcriptome analysis identified 1395 DEGs (p < 0.05 and |log2FC| > 1) and enrichment analysis revealed key pathways involved in thyroid hormone synthesis, skeletal muscle satellite cell proliferation, and skeletal muscle tissue growth. Several candidate genes for muscle development (e.g., ACTC1, SIX2, HK2) and meat quality (e.g., TLR2, CHI3L1, ACOT7) were identified and validated. Their expression patterns showed significant correlations between critical growth performance and fatty acid composition metrics. These findings provide novel insights into the molecular networks regulating economically important traits in Huanghuai sheep, offering valuable targets for future molecular breeding programs aimed at enhancing productivity and meat quality. Full article
(This article belongs to the Section Animal Genetics and Genomics)
Show Figures

Figure 1

22 pages, 4484 KB  
Article
Transcriptomic Insights Reveal PRTFDC1 as a Novel Regulator of Myogenic Differentiation in Sujiang Pig Satellite Cells
by Li Zhang, Xiaowei Ye, Suyi Sun, Lei Zhang, Yixin Gu, Shinuo Cao, Mo Zhou, Weixiang Sun, Changyao Fu, Qingqing Zhang, Mei Li, Ziyue Xu, Wei Miao, Qinse Xu and Shanyuan Zhu
Vet. Sci. 2025, 12(12), 1197; https://doi.org/10.3390/vetsci12121197 - 14 Dec 2025
Viewed by 221
Abstract
Sujiang pigs, a high-quality local Chinese breed, represent a valuable model for investigating muscle development and improving meat production through genetic selection. Skeletal muscle satellite cells (MuSCs) are essential regulators of muscle growth, with differentiation tightly controlled by specific genes and signaling pathways. [...] Read more.
Sujiang pigs, a high-quality local Chinese breed, represent a valuable model for investigating muscle development and improving meat production through genetic selection. Skeletal muscle satellite cells (MuSCs) are essential regulators of muscle growth, with differentiation tightly controlled by specific genes and signaling pathways. In this study, MuSCs were isolated from the gastrocnemius muscle and subjected to mRNA sequencing during proliferation (GM) and differentiation stages (DM1, DM2, and DM4, collectively referred to as DM). A total of 2790 differentially expressed genes (DEGs) were identified, including 1551 upregulated and 1239 downregulated genes. Time-series analysis revealed 16 significant expression patterns. These DEGs were primarily associated with muscle development and differentiation and were enriched in Wnt, PI3K–Akt, JAK–STAT, p53, Hippo, and Apelin signaling pathways. Among them, phosphoribosyl transferase domain containing 1 (PRTFDC1) exhibited pronounced downregulation during differentiation. Functional validation demonstrated that PRTFDC1 overexpression promoted myotube formation and upregulated MYOD1, MYOG, and MYH1 expression, whereas knockdown significantly inhibited differentiation. Furthermore, PRTFDC1 enhanced phosphorylation of key proteins in the cGAS–STING signaling pathway. Collectively, this study elucidates the temporal transcriptional regulation of MuSC differentiation in Sujiang pigs and identifies PRTFDC1 as a novel regulatory factor, providing a molecular foundation for breeding strategies and meat quality improvement. Full article
Show Figures

Figure 1

21 pages, 13266 KB  
Article
Evolution of the Shoreline Between the Ports of Valencia and Sagunto, Spain (1957–2024)
by Joan Ortiz Vivas, Ana María Blázquez Morilla and Borja Martínez-Clavel Valles
J. Mar. Sci. Eng. 2025, 13(12), 2359; https://doi.org/10.3390/jmse13122359 - 11 Dec 2025
Viewed by 245
Abstract
Coastal areas are increasingly affected by erosion due to climate change and human interventions, threatening the stability of many shorelines. Understanding coastal dynamics is therefore crucial for developing effective conservation and management strategies. This study analyzes the evolution of the coastline between the [...] Read more.
Coastal areas are increasingly affected by erosion due to climate change and human interventions, threatening the stability of many shorelines. Understanding coastal dynamics is therefore crucial for developing effective conservation and management strategies. This study analyzes the evolution of the coastline between the Port of Valencia and the Port of Sagunto from 1957 to the present, one of the most anthropized littoral cells in the Eastern Mediterranean, where urban development, groyne fields, and major harbor structures strongly modify longshore transport. Using Geographic Information Systems (GIS), including QGIS and the DSAS extension, five shoreline change indicators (EPR, LRR, NSM, SCE, and WLR) were calculated based on coastlines extracted from orthophotos and satellite images. The analysis was conducted across five distinct zones and three temporal scales (long, medium, and short term) to capture spatial and temporal variations. The results reveal significant heterogeneity: the Arenas–Malvarrosa–Patacona area shows long-term accretion but recent erosion (LRR = +0.88 m/year; NSM = +58 m), Port Saplaya shows moderate erosion (LRR ≈ 0.27 m/year), Pobla de Farnals is undergoing strong erosion (LRR = −0.57 m/year; NSM = −44 m), Puzol appears recently stabilized (2015–2024; LRR ≈ +0.06 m/year) and Marjal dels Moros, historically stable, now exhibits a short-term retreat of −0.53 m/year. Overall, coastal evolution in the study area exhibits a clear pattern, being influenced by both natural processes and human actions: long-term accretion occurs exclusively in sectors located updrift of major infrastructures, while most remaining areas show persistent or recently accelerated erosion, reflecting the cumulative impact of sediment scarcity, coastal armoring and increasing storm intensity. The data provide valuable insights for medium- and long-term coastal planning and sustainable territorial management. Full article
(This article belongs to the Section Geological Oceanography)
Show Figures

Figure 1

20 pages, 2027 KB  
Review
The Molecular Mechanisms of Muscle–Adipose Crosstalk: Myokines, Adipokines, Lipokines and the Mediating Role of Exosomes
by An Li, Zili Zhou, Dandan Li, Peiran Sha, Hanzhuo Hu, Yaqiu Lin, Binglin Yue, Jian Li and Yan Xiong
Cells 2025, 14(24), 1954; https://doi.org/10.3390/cells14241954 - 9 Dec 2025
Viewed by 521
Abstract
Adipose tissue and skeletal muscle are the foremost energy depots and locomotor organs; they orchestrate metabolic homeostasis through the secretion of cytokines via autocrine, paracrine, and endocrine pathways. This intricate interplay is pivotal in the pathogenesis of numerous metabolic disorders, encompassing obesity and [...] Read more.
Adipose tissue and skeletal muscle are the foremost energy depots and locomotor organs; they orchestrate metabolic homeostasis through the secretion of cytokines via autocrine, paracrine, and endocrine pathways. This intricate interplay is pivotal in the pathogenesis of numerous metabolic disorders, encompassing obesity and muscle atrophy, as well as influencing meat quality in animal production. Despite its significance, unraveling the molecular mechanisms underlying muscle–adipose crosstalk remains a major challenge. Recent advancements in multi-omics technologies have facilitated the identification of a multitude of cytokines derived from adipose tissue and muscle, including adipokines, lipokines, myokines, and myogenic exosomes and adipose-derived exosomes containing various biomolecules. The functional roles of these cytokines have been elucidated through meticulous studies employing trans-well cultures and recombinant proteins. In this comprehensive review, we summarize the bidirectional roles of adipokines and myokines in key biological processes—such as muscle satellite cell differentiation, mitochondrial thermogenesis, insulin sensitivity, and lipid metabolism. By synthesizing these findings, we aim to provide novel insights into the treatment of metabolic diseases and the improvement of animal production. Full article
(This article belongs to the Section Cell Signaling)
Show Figures

Graphical abstract

29 pages, 11796 KB  
Article
Vitamin B12-Loaded Chitosan Nanoparticles Promote Skeletal Muscle Injury Repair in Aged Rats via Amelioration of Aging-Suppressed Efferocytosis
by Walaa Bayoumie El Gazzar, Amina A. Farag, Heba Bayoumi, Shaimaa E. Radwaan, Lina Abdelhady Mohammed, Hend Elsayed Nasr, Nashwa E. Ahmed, Reham M. Ibrahim, Mahmoud Mostafa, Shimaa K. Mohamed, Dania Abdelhady, Eman E. Elwakeel, Amira M. Badr and Sahar Soliman
Biomolecules 2025, 15(12), 1709; https://doi.org/10.3390/biom15121709 - 7 Dec 2025
Viewed by 346
Abstract
Muscle gradually loses its regenerative capacity with aging. Recent evidence highlights age-related immune dysregulation as a key driver of satellite cell dysfunction and reduced muscle regeneration. Timely elimination of apoptotic cells by phagocytes through efferocytosis is essential for tissue repair. Therefore, exploring age-related [...] Read more.
Muscle gradually loses its regenerative capacity with aging. Recent evidence highlights age-related immune dysregulation as a key driver of satellite cell dysfunction and reduced muscle regeneration. Timely elimination of apoptotic cells by phagocytes through efferocytosis is essential for tissue repair. Therefore, exploring age-related alterations in the molecular machinery of efferocytosis and their impact on muscle regeneration is of great relevance. This study examined the efferocytic machinery in the gastrocnemius muscle tissue of young and aged rats after doxorubicin-induced acute myotoxicity and assessed the potential of Vitamin B12-loaded chitosan nanoparticles (B12 CS NPS) to enhance efferocytosis and promote skeletal muscle injury repair in aged rats. Aged rats exhibited impaired efferocytosis with a significant reduction in MerTK, PPARγ, and miR-124 expression, and increased ADAM17 expression. B12 CS NPS administration significantly improved efferocytosis and reduced necrotic tissue areas, accompanied by increased MerTK, PPARγ, and miR-124, and reduced ADAM17 expression. Supplementation with B12 CS NPS significantly enhanced satellite cell proliferation and differentiation, which was indicated by upregulated expression of Pax7, Myog, and MyoD. These findings reveal that age-related alterations in regulatory molecules impair efferocytosis in aged muscle and demonstrate the potential of B12 CS NPs to enhance efferocytosis and improve skeletal muscle repair. Full article
(This article belongs to the Section Molecular Medicine)
Show Figures

Figure 1

16 pages, 3281 KB  
Article
Assessment of Android Network Positioning as an Alternate Source for Robust PNT
by Joohan Chun, Jacob Spagnolli, Tanner Holmes and Dennis Akos
Sensors 2025, 25(23), 7324; https://doi.org/10.3390/s25237324 - 2 Dec 2025
Viewed by 326
Abstract
Android devices employ several methods to calculate their position. This paper’s focus is the Network Location Provider (NLP), which leverages Wi-Fi and cell tower signals via the fingerprinting/database approach. Unlike GNSS-based positioning, the NLP should be able to compute positions even when the [...] Read more.
Android devices employ several methods to calculate their position. This paper’s focus is the Network Location Provider (NLP), which leverages Wi-Fi and cell tower signals via the fingerprinting/database approach. Unlike GNSS-based positioning, the NLP should be able to compute positions even when the device is indoors or experiencing GNSS radio frequency interference (RFI), making it an enticing candidate for ensuring robust PNT solutions. However, the inner workings of NLP are largely undisclosed, remaining as a ‘black-box’ system. Using the Samsung S24 and Xiaomi Redmi K80 Ultra, we explored the NLP’s response to GNSS spoofing and offline operation (no network connection), as well as attempting NLP spoofing. The GNSS spoofing test confirmed that when satellite signals are spoofed, the NLP solution is maintained at the truth location. This reinforces the robustness of the NLP in RFI environments. In offline mode, NLP continued to operate without a Google server connection, indicating that it can compute positions locally using internally stored cache data. This behavior deviates from the conventional understanding of NLP and offers valuable insights into the latest NLP mechanism. These findings build upon previous work to uncover the inner workings of the NLP and ultimately contribute to robust smartphone PNT. Full article
Show Figures

Figure 1

21 pages, 6280 KB  
Article
Bovine Adipocyte-Derived Exosomes Transport LncRNAs to Regulate Adipogenic Transdifferentiation of Bovine Muscle Satellite Cells
by Guangyao Meng, Jiasu Zhang, Zewen Wu, Jixuan Song, Qian Sun, Xinxin Zhang, Mengxia Sun, Yang Yi and Guangjun Xia
Animals 2025, 15(23), 3459; https://doi.org/10.3390/ani15233459 - 30 Nov 2025
Viewed by 235
Abstract
Intramuscular fat content is a key factor in determining the quality and value of beef. Intramuscular adipocytes and satellite cells can interact with each other, and both are the source cells for intramuscular fat formation. To better understand the mechanism of bovine adipocytes [...] Read more.
Intramuscular fat content is a key factor in determining the quality and value of beef. Intramuscular adipocytes and satellite cells can interact with each other, and both are the source cells for intramuscular fat formation. To better understand the mechanism of bovine adipocytes regulating adipogenic transdifferentiation of muscle satellite cells (MSCs), this study established a co-culture system of bovine adipocytes and bovine MSCs, identified and isolated exosomes secreted by bovine adipocytes, co-cultured exosomes with bovine MSCs, and performed lncRNA sequencing of exosomes. The results showed that lipid droplets appeared in bovine MSCs under the co-culture system, and the expression levels of the PPARγ and CEBPA, which were lipogenesis-related genes, were significantly elevated. In addition, this study identified 3425 lncRNAs in adipocyte-derived exosomes, and the target genes of these lncRNAs were significantly enriched in gene functions and pathways related to transcriptional regulation, cellular differentiation, lipogenesis, and metabolism. It is worth noting that lncRNA-DGAT2 (lncDGAT2) can competitively bind to bta-miR-2455, increase the expression of target gene DGAT2, and promote adipogenic transdifferentiation of MSCs. In summary, bovine adipocytes can regulate the adipogenic transdifferentiation of MSCs through exosomes and exosomal lncRNAs. This study provides new insights into the regulation mechanism of bovine intramuscular fat deposition. Full article
(This article belongs to the Section Cattle)
Show Figures

Figure 1

15 pages, 1890 KB  
Article
High-Intensity Interval Exercise Drives Vitamin D Receptor Expression in Skeletal Muscle via Recruitment of Non-Parenchymal Cells, Not Upregulation in Muscle Fibers
by Kenneth Ladd Seldeen, Ni Wang, Rupadevi Muthaiah, Owen Paul Treanor, Anna Leigh Davis, Lee Daniel Chaves, Ramkumar Thiyagarajan, Brandon J. Marzullo, Donald Albert Yergeau and Bruce Robert Troen
Nutrients 2025, 17(23), 3733; https://doi.org/10.3390/nu17233733 - 28 Nov 2025
Viewed by 396
Abstract
Background: High-intensity interval exercise (HIIE) is gaining interest as an alternative to traditional moderate-intensity exercise due to its shorter exercise regimens. Yet, it still induces significant muscular adaptations, including metabolic remodeling, enhanced mitochondrial biogenesis, and improved endurance capacity. Exercise has been shown to [...] Read more.
Background: High-intensity interval exercise (HIIE) is gaining interest as an alternative to traditional moderate-intensity exercise due to its shorter exercise regimens. Yet, it still induces significant muscular adaptations, including metabolic remodeling, enhanced mitochondrial biogenesis, and improved endurance capacity. Exercise has been shown to increase vitamin D receptor (VDR) expression acutely; however, the role of this effect and whether it occurs during HIIE remain to be elucidated. Objectives/Methods: Here, we investigated the time-dependent effects of a single bout of high-intensity interval exercise (HIIE) on systemic inflammatory cytokine profiles and gene expression, including VDR, in aged skeletal muscle. Sedentary aged mice (male C57Bl/6J at 24 months of age) were provided a 10-min HIIE session, and blood and tissues were harvested at 1-, 4-, and 24-h post-exercise, and compared with sedentary mice. Results: Our findings indicate that HIIE elicits a transient systemic inflammatory response peaking at 4 h post-exercise and returning to pre-exercise levels by 24 h. Using principal component analysis, we identified a similar pattern in the mRNA profiles, with clear clusters separating sedentary groups at 1 and 4 h after acute HIIE, but not after 24 h. Although VDR mRNA follows this pattern, protein expression, as determined by Western blot and immunohistochemical analysis, reveals persistence at 24 h. As VDR was localized to the periphery of muscle fibers, we investigated and found that VDR co-localizes with PAX7 (a marker for satellite cells) and F4/80-expressing macrophages. This suggests that the observed increase in VDR expression following exercise may be attributed to ancillary cell response during muscle remodeling. Conclusions: Together, these results provide novel insights into the transient molecular changes occurring 1 and 4 h after HIIE, which subsequently return to baseline after 24 h. This highlights the potential of HIIE in muscle adaptation and recovery, particularly in older individuals. Full article
(This article belongs to the Special Issue Vitamins and Nutraceuticals in Muscle Tissue and Stem Cell Biology)
Show Figures

Graphical abstract

13 pages, 1246 KB  
Article
Downregulation of Gene Expression by Alpha Satellite Transcripts
by Sven Ljubić, Maja Matulić, Damir Đermić, Maria Chiara Feliciello, Alfredo Procino, Francesco Passaro, Đurđica Ugarković and Isidoro Feliciello
Int. J. Mol. Sci. 2025, 26(22), 11204; https://doi.org/10.3390/ijms262211204 - 20 Nov 2025
Viewed by 434
Abstract
Satellite DNAs are highly abundant sequences that build functional centromeres and pericentromeric heterochromatin in many eukaryotes. Apart from this structural role, their involvement in gene expression modulation has been demonstrated, although a detailed understanding of the molecular mechanisms is still lacking. Here, using [...] Read more.
Satellite DNAs are highly abundant sequences that build functional centromeres and pericentromeric heterochromatin in many eukaryotes. Apart from this structural role, their involvement in gene expression modulation has been demonstrated, although a detailed understanding of the molecular mechanisms is still lacking. Here, using the major human alpha satellite as a model system, we investigate the role of satellite transcripts in gene expression regulation. We generated cell lines with forced, exogenous overexpression of alpha satellite RNA and followed the expression levels of genes containing alpha satellite repeats within introns. Our results reveal a positive correlation between exogenous alpha satellite expression and the downregulation of alpha-associated genes, strongly suggesting that alpha satellite RNA affects their transcription. Notably, the elevated levels of exogenous alpha satellite RNA did not affect histone modifications characteristic of pericentromeric heterochromatin (e.g., H3K9me3 or H3K18Ac) or euchromatin (e.g., H3K4me2) at intronic alpha satellite loci. We propose that alpha satellite RNA directly interacts with homologous DNA at dispersed intronic satellite loci by forming RNA-DNA hybrid structures, which may affect chromatin structure and transcriptional activity. The results demonstrate that alpha satellite RNA is not only involved in centromere and heterochromatin assembly but, as shown here for the first time, also plays a role in modulating the expression of alpha-associated genes. Full article
(This article belongs to the Special Issue Repetitive DNA)
Show Figures

Figure 1

47 pages, 2950 KB  
Review
Neural Cues and Genomic Clues: NGS Insights into Neurogenic Sarcopenia and Muscle Atrophy
by Darya Kupriyanova, Airat Bilyalov, Nikita Filatov, Sergei Brovkin, Dmitrii Shestakov, Natalia Bodunova and Oleg Gusev
Int. J. Mol. Sci. 2025, 26(22), 11185; https://doi.org/10.3390/ijms262211185 - 19 Nov 2025
Viewed by 1063
Abstract
Sarcopenia is a progressive loss of skeletal muscle mass and strength with major clinical and economic consequences. While traditional models emphasize mitochondrial dysfunction, inflammation, and proteostasis imbalance, emerging data highlight a neurogenic component involving motor neuron loss, fiber denervation, neuromuscular junction remodeling, and [...] Read more.
Sarcopenia is a progressive loss of skeletal muscle mass and strength with major clinical and economic consequences. While traditional models emphasize mitochondrial dysfunction, inflammation, and proteostasis imbalance, emerging data highlight a neurogenic component involving motor neuron loss, fiber denervation, neuromuscular junction remodeling, and disrupted trophic signaling. To synthesize current evidence on neurogenic mechanisms of sarcopenia revealed by next-generation sequencing and related multi-omics, to map molecular networks across cell types, and to outline translational opportunities for diagnostics and targeted therapy. A narrative review of human and animal studies indexed in PubMed, Web of Science, and Scopus through November 2025. Search terms combined sarcopenia, denervation, neuromuscular junction, neurotrophic signaling, genomics, transcriptomics, epigenomics, single-cell, and spatial transcriptomics. Eligible studies reported omics or physiological endpoints related to neuromuscular function. Convergent omics data support a central role of the nervous system in the onset and progression of sarcopenia. Genetic and regulatory factors linked to denervation, transcriptomic signatures of junctional disassembly, and cell-specific dysfunctions in motor neurons, Schwann cells, satellite cells, and fibro-adipogenic progenitors have been identified. Epigenetic and transcriptional networks underlying neuromuscular homeostasis, along with candidate circulating biomarkers, provide targets for clinical translation. Neurogenic sarcopenia represents a tractable target for precision prevention and therapy. Integration of multi-omics, artificial intelligence, and advanced models such as innervated organoids and NMJ-on-chip systems can accelerate target validation and enable personalized strategies to preserve neuromuscular function. Full article
Show Figures

Figure 1

18 pages, 5640 KB  
Article
Single-Cell Cloning and Transcriptomic Analysis Support a Myogenic Origin of Bovine Intramuscular Adipocytes
by Zhendong Tan, Binod Pokhrel and Honglin Jiang
Cells 2025, 14(22), 1807; https://doi.org/10.3390/cells14221807 - 18 Nov 2025
Viewed by 537
Abstract
Intramuscular fat (IMF) refers to the adipose tissue located between muscle fibers and is a major determinant of meat quality in cattle. The cellular origin of bovine intramuscular adipocytes remains unclear. Therefore, the objective of this study was to investigate this origin. We [...] Read more.
Intramuscular fat (IMF) refers to the adipose tissue located between muscle fibers and is a major determinant of meat quality in cattle. The cellular origin of bovine intramuscular adipocytes remains unclear. Therefore, the objective of this study was to investigate this origin. We derived single-preadipocyte clones from IMF and subcutaneous fat (SF) of cattle through single-cell cloning and subsequent validation of their potential to differentiate into adipocytes. Transcriptomic analysis of selected single-preadipocyte clones revealed that although both IMF- and SF-derived preadipocyte clones expressed classical preadipocyte markers such as PDGFRA, DLK1, and ZNF423, they differed significantly in global gene expression profile. Notably, many muscle-specific genes (e.g., MYOG, MB, and MYH3) were expressed at high levels in IMF-derived preadipocyte clones while not expressed in SF-derived clones. Functional enrichment analysis of differentially expressed genes between IMF- and SF-derived preadipocyte clones indicated that many muscle-related functions were enriched in the former. Furthermore, high-level expression of muscle-specific genes persisted in mature adipocytes differentiated from IMF-derived preadipocyte clones. We also found that bovine satellite cells, the widely considered progenitor cells of myocytes in postnatal animals, had the ability to form both myocytes and adipocytes under respective differentiation conditions. Based on these findings, we conclude that in cattle, at least some intramuscular adipocytes are derived from satellite cells. Full article
Show Figures

Figure 1

38 pages, 6711 KB  
Review
Anatomy, Imaging, and Clinical Significance of the Cervicothoracic (Stellate) Ganglion
by Mugurel Constantin Rusu, Ionuţ Mădălin Munteanu, Alexandra Diana Vrapciu, Adelina Maria Jianu, Sorin Hostiuc, Răzvan Costin Tudose and Andrei Gheorghe Marius Motoc
Diagnostics 2025, 15(22), 2911; https://doi.org/10.3390/diagnostics15222911 - 17 Nov 2025
Viewed by 855
Abstract
Background/Objectives: The stellate ganglion (SG), formed by the fusion of the inferior cervical and first thoracic sympathetic ganglia in approximately 80% of individuals, plays crucial roles in cardiac innervation, pain management, and autonomic regulation. This review examines the anatomical variations, histological structure, [...] Read more.
Background/Objectives: The stellate ganglion (SG), formed by the fusion of the inferior cervical and first thoracic sympathetic ganglia in approximately 80% of individuals, plays crucial roles in cardiac innervation, pain management, and autonomic regulation. This review examines the anatomical variations, histological structure, clinical applications, and therapeutic implications of the SG and stellate ganglion block (SGB), presenting original high-resolution magnetic resonance imaging (MRI) evidence of SG visualization, an underutilized approach in autonomic nervous system research. Methods: We conducted a comprehensive literature review of anatomical, physiological, and clinical studies on the SG, incorporating original anatomical dissections and high-resolution MRI. Contemporary research on SGB applications, complications, and mechanisms of action was analysed and correlated with imaging characteristics. Results: The SG demonstrates significant anatomical variability, including the presence of intermediate ganglia, accessory nerve pathways, and variable relationships with surrounding vascular structures. Our original MRI imaging consistently identified the SG at the thoracic inlet, anterior to the neck of the first rib, lateral to the longus colli muscle, and posterior to the vertebral artery, demonstrating that advanced imaging can reliably visualize this critical autonomic structure and its anatomical variants. Histologically, it contains typical sympathetic architecture, comprising postganglionic neurons, satellite glial cells, and specialized SIF cells that modulate ganglionic transmission. SGB shows therapeutic efficacy across diverse conditions, including cardiac arrhythmias, chronic pain syndromes, post-traumatic stress disorder, sleep disorders, and immune dysfunction. The procedure’s mechanisms involve both direct sympathetic blockade and complex neuroimmune pathways that affect central autonomic centers and lymphoid organs. Complications include vascular injury, pneumothorax, and nerve blocks affecting the recurrent laryngeal and phrenic nerves. Conclusions: The SG represents a critical autonomic structure with expanding clinical applications. This work advances the field by demonstrating that high-resolution MRI can consistently and non-invasively visualize the SG and its anatomical variations, knowledge previously mostly limited to cadaveric studies. Understanding these imaging-defined anatomical variations is essential for optimizing therapeutic interventions. Advanced imaging guidance integrated with comprehensive anatomical knowledge is crucial for maximizing efficacy while minimizing complications in stellate ganglion block procedures. Full article
Show Figures

Figure 1

2 pages, 536 KB  
Correction
Correction: Dai et al. Leucine Promotes Proliferation and Differentiation of Primary Preterm Rat Satellite Cells in Part through mTORC1 Signaling Pathway. Nutrients 2015, 7, 3387–3400
by Jie-Min Dai, Mu-Xue Yu, Zhen-Yu Shen, Chu-Yi Guo, Si-Qi Zhuang and Xiao-Shan Qiu
Nutrients 2025, 17(22), 3554; https://doi.org/10.3390/nu17223554 - 14 Nov 2025
Viewed by 198
Abstract
In the original publication [...] Full article
Show Figures

Figure 5

Back to TopTop