Transcriptomic Insights Reveal PRTFDC1 as a Novel Regulator of Myogenic Differentiation in Sujiang Pig Satellite Cells
Simple Summary
Abstract
1. Introduction
2. Materials and Methods
2.1. Derivation, Cultivation, and Induction of MuSCs from Sujiang Pigs
2.2. RNA Isolation, cDNA Library Preparation, and Sequencing
2.3. Differentially Expressed Gene (DEGs) Analysis
2.4. Expression Trend Analysis
2.5. Gene Ontology (GO) and Kyoto Encyclopedia of Genes and Genomes (KEGG) Pathway Analysis
2.6. Quantitative Real-Time PCR (qRT-PCR) Validation
2.7. Immunofluorescence Analysis
2.8. Western Blotting
2.9. Construction and Packaging of Lentiviral Particles
2.10. In Vitro Overexpression and Knockdown of PRTFDC1
2.11. Statistical Analysis
3. Results
3.1. Differentiation Process and Temporal Regulation of Transcription in Sujiang Pig MuSCs
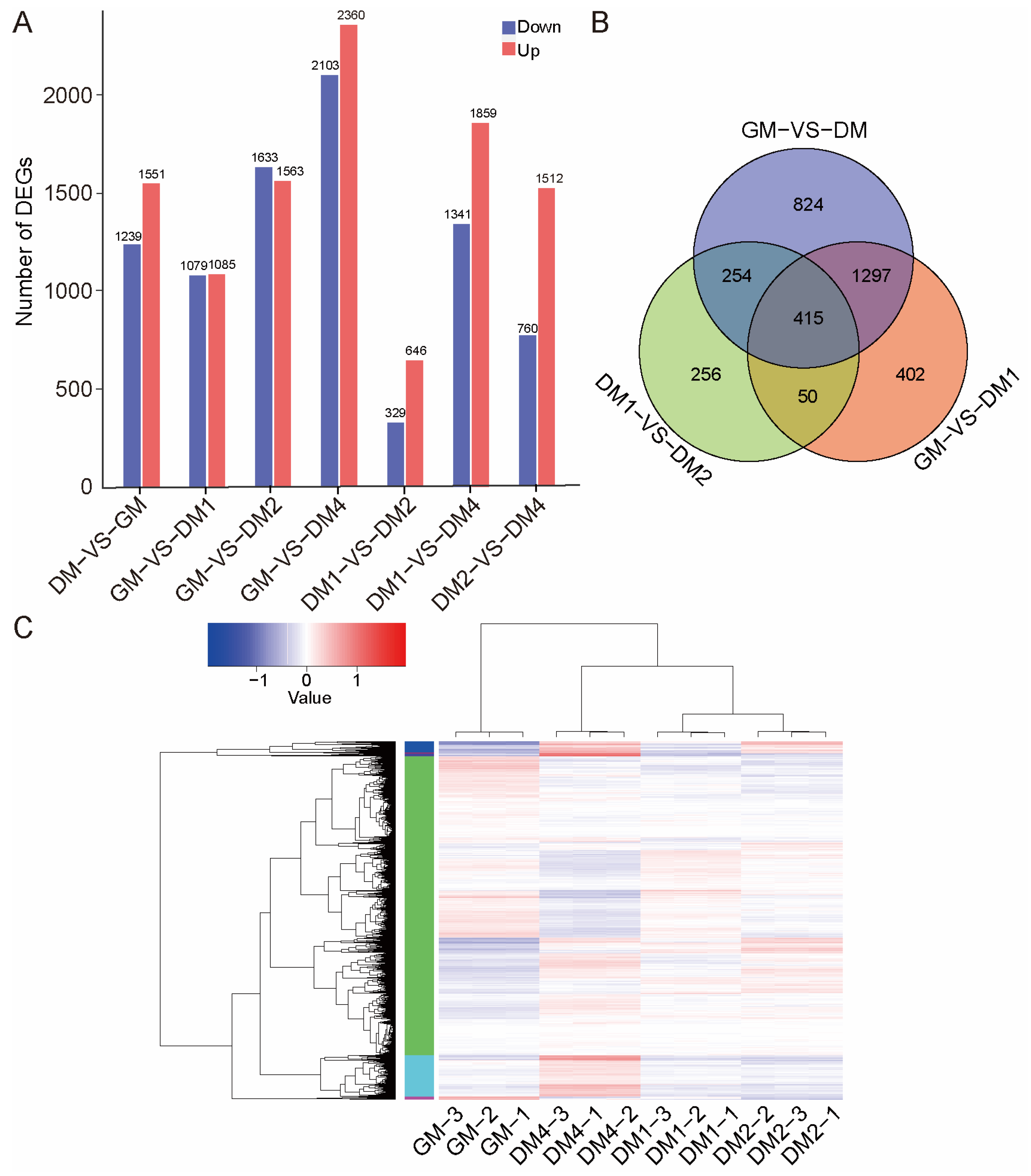
3.2. Analysis of Differentially Expressed Genes (DEGs) During Satellite Cell Differentiation
3.3. Temporal Expression Patterns of DEGs During Satellite Cell Differentiation
3.4. Functional and Pathway Analysis of DEGs Based on GO and KEGG
3.5. Validation of RNA-Seq Results Using qRT-PCR
3.6. Expression Profiling of PRTFDC1 in Sujiang Pig Tissues and During MuSC Differentiation
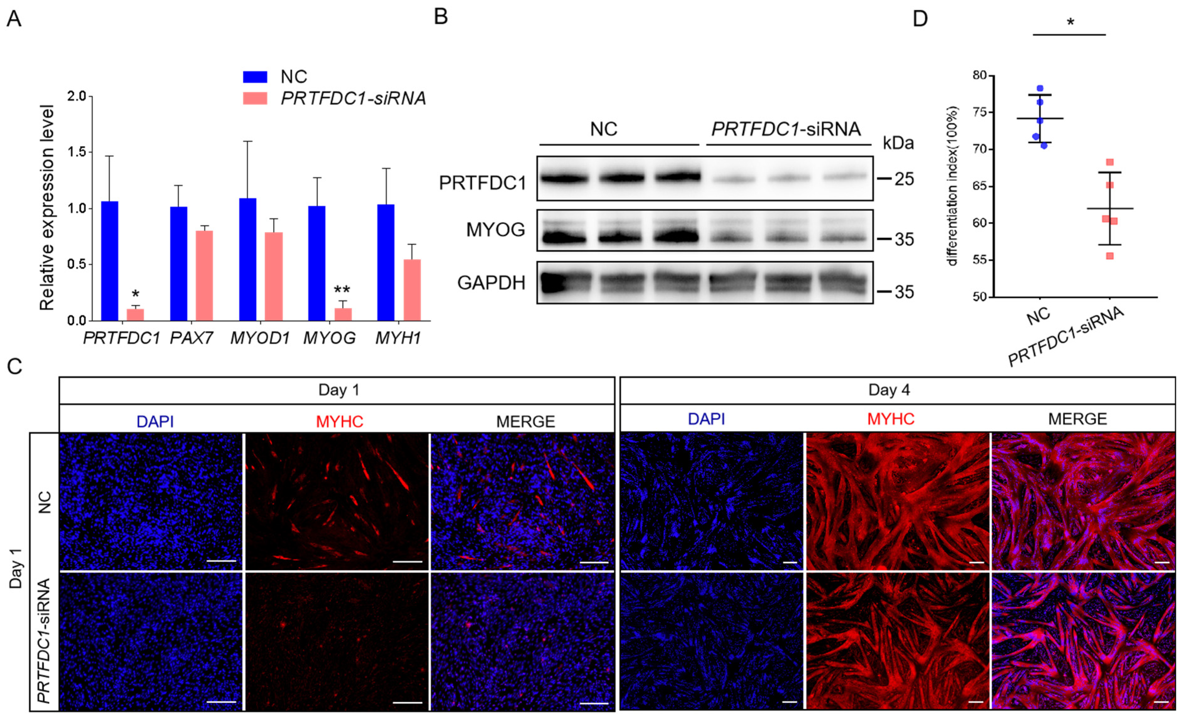
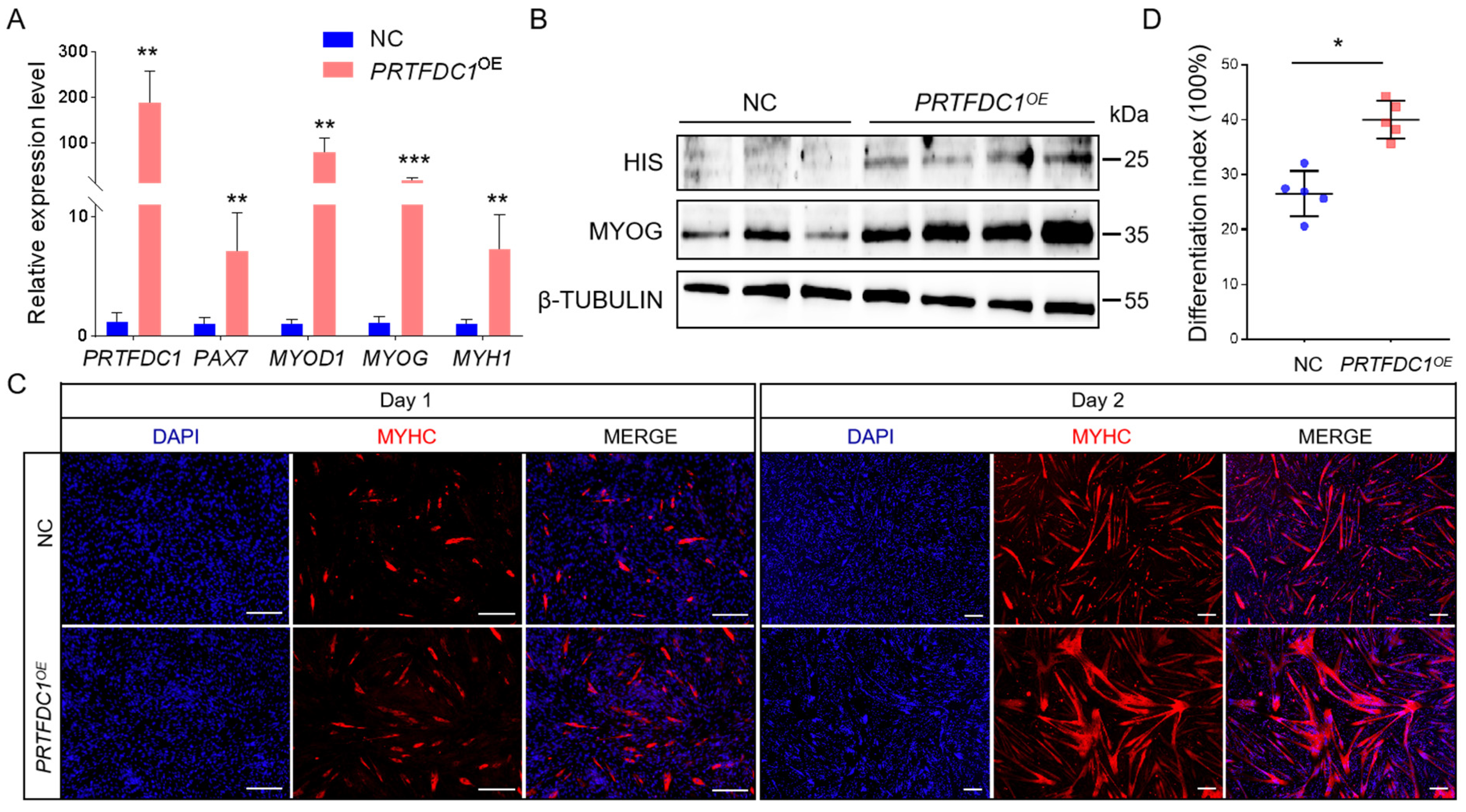
3.7. Effects of PRTFDC1 Overexpression and Knockdown on the Differentiation of Sujiang Pig MuSCs
3.8. Effects of PRTFDC1 on the cGAS–STING Signaling Pathway
4. Discussion
5. Conclusions
Supplementary Materials
Author Contributions
Funding
Institutional Review Board Statement
Informed Consent Statement
Data Availability Statement
Acknowledgments
Conflicts of Interest
Abbreviations
| MuSCs | Skeletal muscle satellite cells |
| DEGs | Differentially expressed genes |
| mRNA-Seq | mRNA sequencing |
| GO | Gene Ontology |
| KEGG | Kyoto Encyclopedia of Genes and Genomes |
| PCA | Principal component analysis |
| BP | Biological process |
| CC | Cellular component |
| MF | Molecular function |
References
- Dumont, N.A.; Bentzinger, C.F.; Sincennes, M.C.; Rudnicki, M.A. Satellite cells and skeletal muscle regeneration. Compr. Physiol. 2015, 5, 1027–1059. [Google Scholar] [CrossRef] [PubMed]
- Danoviz, M.E.; Yablonka-Reuveni, Z. Skeletal muscle satellite cells: Background and methods for isolation and analysis in a primary culture system. Myogenesis Methods Protoc. 2012, 798, 21–52. [Google Scholar]
- Mauro, A. Satellite cell of skeletal muscle fibers. J. Biophys. Biochem. Cytol. 1961, 9, 493. [Google Scholar] [CrossRef] [PubMed]
- Kaczmarek, A.; Kaczmarek, M.; Ciałowicz, M.; Clemente, F.M.; Wolański, P.; Badicu, G.; Murawska-Ciałowicz, E. The role of satellite cells in skeletal muscle regeneration—The effect of exercise and age. Biology 2021, 10, 1056. [Google Scholar] [CrossRef]
- Sousa-Victor, P.; García-Prat, L.; Muñoz-Cánoves, P. Control of satellite cell function in muscle regeneration and its disruption in ageing. Nat. Rev. Mol. Cell Biol. 2022, 23, 204–226. [Google Scholar] [CrossRef]
- Ma, L.; Meng, Y.; An, Y.; Han, P.; Zhang, C.; Yue, Y.; Wen, C.; Shi, X.E.; Jin, J.; Yang, G.; et al. Single-cell RNA-seq reveals novel interaction between muscle satellite cells and fibro-adipogenic progenitors mediated with FGF7 signalling. J. Cachexia Sarcopenia Muscle 2024, 15, 1388–1403. [Google Scholar] [CrossRef]
- Zammit, P.S. Function of the myogenic regulatory factors Myf5, MyoD, Myogenin and MRF4 in skeletal muscle, satellite cells and regenerative myogenesis. Semin. Cell Dev. Biol. 2017, 72, 19–32. [Google Scholar] [CrossRef]
- Schmidt, M.; Schüler, S.C.; Hüttner, S.S.; von Eyss, B.; von Maltzahn, J. Adult stem cells at work: Regenerating skeletal muscle. Cell. Mol. Life Sci. 2019, 76, 2559–2570. [Google Scholar] [CrossRef]
- Chen, Z.; Wu, X.; Zheng, D.; Wang, Y.; Chai, J.; Zhang, T.; Wu, P.; Wei, M.; Zhou, T.; Long, K. Single-Nucleus RNA Sequencing Reveals Cellular Transcriptome Features at Different Growth Stages in Porcine Skeletal Muscle. Cells 2025, 14, 37. [Google Scholar] [CrossRef]
- Rudar, M.; Fiorotto, M.L.; Davis, T.A. Regulation of muscle growth in early postnatal life in a swine model. Annu. Rev. Anim. Biosci. 2019, 7, 309–335. [Google Scholar] [CrossRef]
- Zhang, L.; Fu, C.; Zhou, M.; Miao, W.; Sun, W.; Xu, J.; Cao, S.; Zhu, S. Deletion of RBM20 exon 9 impairs skeletal muscle growth and satellite cell function in pigs. Biochem. Biophys. Res. Commun. 2025, 742, 151076. [Google Scholar] [CrossRef]
- Yang, Y.; Wu, J.; Liu, W.; Zhao, Y.; Chen, H. The Function and Regulation Mechanism of Non-Coding RNAs in Muscle Development. Int. J. Mol. Sci. 2023, 24, 14534. [Google Scholar] [CrossRef] [PubMed]
- Hong, L.; Sun, Z.; Xu, D.; Li, W.; Cao, N.; Fu, X.; Huang, Y.; Tian, Y.; Li, B. Transcriptome and lipidome integration unveils mechanisms of fatty liver formation in Shitou geese. Poult. Sci. 2024, 103, 103280. [Google Scholar] [CrossRef]
- Jing, J.; Jiang, X.; Zhu, C.; Zheng, Q.; Ji, Q.; Yin, H.; Huang, J.; Zhu, Y.; Wang, J.; Qin, S. Dynamic changes of miRNAs in skeletal muscle development at New Zealand rabbits. BMC Genom. 2021, 22, 577. [Google Scholar] [CrossRef]
- Zhan, S.; Zhai, H.; Tang, M.; Xue, Y.; Li, D.; Wang, L.; Zhong, T.; Dai, D.; Cao, J.; Guo, J. Profiling and Functional Analysis of mRNAs during Skeletal Muscle Differentiation in Goats. Animals 2022, 12, 1048. [Google Scholar] [CrossRef]
- Ye, J.; Zhao, X.; Xue, H.; Zou, X.; Liu, G.; Deng, M.; Sun, B.; Guo, Y.; Liu, D.; Li, Y. RNA-Seq reveals miRNA and mRNA co-regulate muscle differentiation in fetal Leizhou goats. Front. Vet. Sci. 2022, 9, 829769. [Google Scholar] [CrossRef]
- Chen, Q.; Huang, C.; Su, Y.; Zhao, Q.; Pu, Y.; He, X.; Jiang, L.; Ma, Y.; Zhao, Q.; Ye, S. Transcriptomic analysis reveals mRNA and alternative splicing events in ovine skeletal muscle satellite cells during proliferation and differentiation. Animals 2023, 13, 1076. [Google Scholar] [CrossRef]
- Zhang, R.; Wang, J.; Xiao, Z.; Zou, C.; An, Q.; Li, H.; Zhou, X.; Wu, Z.; Shi, D.; Deng, Y. The expression profiles of mRNAs and lncRNAs in buffalo muscle stem cells driving myogenic differentiation. Front. Genet. 2021, 12, 643497. [Google Scholar] [CrossRef]
- Jensen, J.H.; Madsen, L.B.; Panitz, F.; Hornshøj, H.; Nielsen, R.O.; Bendixen, C.; Oksbjerg, N.; Thomsen, B. Transcriptome dynamics during proliferation and differentiation of porcine primary satellite cells. Gene Rep. 2017, 7, 169–175. [Google Scholar] [CrossRef]
- Ren, Z.; Zhang, S.; Shi, L.; Zhou, A.; Lin, X.; Zhang, J.; Zhu, X.; Huang, L.; Li, K. Integrated ATAC-seq and RNA-seq Analysis of In Vitro Cultured Skeletal Muscle Satellite Cells to Understand Changes in Cell Proliferation. Cells 2024, 13, 1031. [Google Scholar] [CrossRef]
- Yi, X.-D.; Yu, H.; Li, R.; Zhao, T.-T.; He, Z.-Z.; Pang, W.-J. Single-cell transcriptional profiling of porcine muscle satellite cells and myoblasts during myogenesis. Agric. Commun. 2024, 2, 100026. [Google Scholar] [CrossRef]
- Xu, P.; Ni, L.; Tao, Y.; Ma, Z.; Hu, T.; Zhao, X.; Yu, Z.; Lu, C.; Zhao, X.; Ren, J. Genome-wide association study for growth and fatness traits in Chinese Sujiang pigs. Anim. Genet. 2020, 51, 314–318. [Google Scholar] [CrossRef] [PubMed]
- Wang, X.; D’Alessandro, E.; Chi, C.; Moawad, A.S.; Zong, W.; Chen, C.; Song, C. Genetic evaluation and population structure of jiangsu native pigs in China revealed by sine insertion polymorphisms. Animals 2022, 12, 1345. [Google Scholar] [CrossRef] [PubMed]
- Decout, A.; Katz, J.D.; Venkatraman, S.; Ablasser, A. The cGAS-STING pathway as a therapeutic target in inflammatory diseases. Nat. Rev. Immunol. 2021, 21, 548–569. [Google Scholar] [CrossRef]
- Garcia, P.; Jarassier, W.; Brun, C.; Giordani, L.; Agostini, F.; Kung, W.H.; Peccate, C.; Ravent, J.; Fall, S.; Petit, V.; et al. Setdb1 protects genome integrity in murine muscle stem cells to allow for regenerative myogenesis and inflammation. Dev. Cell 2024, 59, 2375–2392.e2378. [Google Scholar] [CrossRef]
- Li, Y.; Cui, J.; Liu, L.; Hambright, W.S.; Gan, Y.; Zhang, Y.; Ren, S.; Yue, X.; Shao, L.; Cui, Y.; et al. mtDNA release promotes cGAS-STING activation and accelerated aging of postmitotic muscle cells. Cell Death Dis. 2024, 15, 523. [Google Scholar] [CrossRef]
- Ma, J.; Wang, P.Y.; Zhuang, J.; Son, A.Y.; Karius, A.K.; Syed, A.M.; Nishi, M.; Wu, Z.; Mori, M.P.; Kim, Y.C.; et al. CHCHD4-TRIAP1 regulation of innate immune signaling mediates skeletal muscle adaptation to exercise. Cell Rep. 2024, 43, 113626. [Google Scholar] [CrossRef]
- Le Moal, E.; Liu, Y.; Collerette-Tremblay, J.; Dumontier, S.; Fabre, P.; Molina, T.; Dort, J.; Orfi, Z.; Denault, N.; Boutin, J.; et al. Apelin stimulation of the vascular skeletal muscle stem cell niche enhances endogenous repair in dystrophic mice. Sci. Transl. Med. 2024, 16, eabn8529. [Google Scholar] [CrossRef]
- Miyazaki, M.; Esser, K.A. REDD2 is enriched in skeletal muscle and inhibits mTOR signaling in response to leucine and stretch. Am. J. Physiol. Cell Physiol. 2009, 296, C583–C592. [Google Scholar] [CrossRef]
- Simonson, B.; Subramanya, V.; Chan, M.C.; Zhang, A.; Franchino, H.; Ottaviano, F.; Mishra, M.K.; Knight, A.C.; Hunt, D.; Ghiran, I.; et al. DDiT4L promotes autophagy and inhibits pathological cardiac hypertrophy in response to stress. Sci. Signal. 2017, 10, eaaf5967. [Google Scholar] [CrossRef]
- Wang, Q.; Lin, J.L.; Erives, A.J.; Lin, C.I.; Lin, J.J. New insights into the roles of Xin repeat-containing proteins in cardiac development, function, and disease. Int. Rev. Cell Mol. Biol. 2014, 310, 89–128. [Google Scholar] [PubMed]
- Lindqvist, J.; Torvaldson, E.; Gullmets, J.; Karvonen, H.; Nagy, A.; Taimen, P.; Eriksson, J.E. Nestin contributes to skeletal muscle homeostasis and regeneration. J. Cell Sci. 2017, 130, 2833–2842. [Google Scholar] [CrossRef]
- Pallari, H.M.; Lindqvist, J.; Torvaldson, E.; Ferraris, S.E.; He, T.; Sahlgren, C.; Eriksson, J.E. Nestin as a regulator of Cdk5 in differentiating myoblasts. Mol. Biol. Cell 2011, 22, 1539–1549. [Google Scholar] [CrossRef] [PubMed]
- Khanal, P.; He, L.; Stebbings, G.; Onambele-Pearson, G.L.; Degens, H.; Williams, A.; Thomis, M.; Morse, C.I. Prevalence and association of single nucleotide polymorphisms with sarcopenia in older women depends on definition. Sci. Rep. 2020, 10, 2913. [Google Scholar] [CrossRef] [PubMed]
- Liu, X.G.; Tan, L.J.; Lei, S.F.; Liu, Y.J.; Shen, H.; Wang, L.; Yan, H.; Guo, Y.F.; Xiong, D.H.; Chen, X.D.; et al. Genome-wide association and replication studies identified TRHR as an important gene for lean body mass. Am. J. Hum. Genet. 2009, 84, 418–423. [Google Scholar] [CrossRef]
- von Maltzahn, J.; Chang, N.C.; Bentzinger, C.F.; Rudnicki, M.A. Wnt signaling in myogenesis. Trends Cell Biol. 2012, 22, 602–609. [Google Scholar] [CrossRef]
- Son, Y.; Lorenz, W.W.; Paton, C.M. Linoleic acid-induced ANGPTL4 inhibits C2C12 skeletal muscle differentiation by suppressing Wnt/β-catenin. J. Nutr. Biochem. 2023, 116, 109324. [Google Scholar] [CrossRef]
- Girardi, F.; Le Grand, F. Wnt Signaling in Skeletal Muscle Development and Regeneration. Prog. Mol. Biol. Transl. Sci. 2018, 153, 157–179. [Google Scholar]
- Lacour, F.; Vezin, E.; Bentzinger, C.F.; Sincennes, M.C.; Giordani, L.; Ferry, A.; Mitchell, R.; Patel, K.; Rudnicki, M.A.; Chaboissier, M.C.; et al. R-spondin1 Controls Muscle Cell Fusion through Dual Regulation of Antagonistic Wnt Signaling Pathways. Cell Rep. 2017, 18, 2320–2330. [Google Scholar] [CrossRef]
- Rudolf, A.; Schirwis, E.; Giordani, L.; Parisi, A.; Lepper, C.; Taketo, M.M.; Le Grand, F. β-Catenin Activation in Muscle Progenitor Cells Regulates Tissue Repair. Cell Rep. 2016, 15, 1277–1290. [Google Scholar] [CrossRef]
- Schiaffino, S.; Dyar, K.A.; Ciciliot, S.; Blaauw, B.; Sandri, M. Mechanisms regulating skeletal muscle growth and atrophy. FEBS J. 2013, 280, 4294–4314. [Google Scholar] [CrossRef]
- Goldbraikh, D.; Neufeld, D.; Eid-Mutlak, Y.; Lasry, I.; Gilda, J.E.; Parnis, A.; Cohen, S. USP1 deubiquitinates Akt to inhibit PI3K-Akt-FoxO signaling in muscle during prolonged starvation. EMBO Rep. 2020, 21, e48791. [Google Scholar] [CrossRef]
- Yoshida, T.; Delafontaine, P. Mechanisms of IGF-1-Mediated Regulation of Skeletal Muscle Hypertrophy and Atrophy. Cells 2020, 9, 1970. [Google Scholar] [CrossRef]
- Moresi, V.; Adamo, S.; Berghella, L. The JAK/STAT Pathway in Skeletal Muscle Pathophysiology. Front. Physiol. 2019, 10, 500. [Google Scholar] [CrossRef]
- Addinsall, A.B.; Cacciani, N.; Akkad, H.; Salah, H.; Tchkonia, T.; Kirkland, J.L.; Larsson, L. JAK/STAT inhibition augments soleus muscle function in a rat model of critical illness myopathy via regulation of complement C3/3R. J. Physiol. 2021, 599, 2869–2886. [Google Scholar] [CrossRef]
- Setiawan, I.; Sanjaya, A.; Lesmana, R.; Yen, P.M.; Goenawan, H. Hippo pathway effectors YAP and TAZ and their association with skeletal muscle ageing. J. Physiol. Biochem. 2021, 77, 63–73. [Google Scholar] [CrossRef]
- Beyfuss, K.; Hood, D.A. A systematic review of p53 regulation of oxidative stress in skeletal muscle. Redox Rep. Commun. Free Radic. Res. 2018, 23, 100–117. [Google Scholar] [CrossRef]
- Ruan, X.; Cao, M.; Yan, W.; Jones, Y.Z.; Gustafsson, Å.B.; Patel, H.H.; Schenk, S.; Wang, S.E. Cancer-cell-secreted extracellular vesicles target p53 to impair mitochondrial function in muscle. EMBO Rep. 2023, 24, e56464. [Google Scholar] [CrossRef]
- Langer, H.T.; Mossakowski, A.A.; Sule, R.; Gomes, A.; Baar, K. Dominant-negative p53-overexpression in skeletal muscle induces cell death and fiber atrophy in rats. Cell Death Dis. 2022, 13, 716. [Google Scholar] [CrossRef]
- Enoki, Y.; Nagai, T.; Hamamura, Y.; Osa, S.; Nakamura, H.; Taguchi, K.; Watanabe, H.; Maruyama, T.; Matsumoto, K. The G protein-coupled receptor ligand apelin-13 ameliorates skeletal muscle atrophy induced by chronic kidney disease. J. Cachexia Sarcopenia Muscle 2023, 14, 553–564. [Google Scholar] [CrossRef]
- Welin, M.; Egeblad, L.; Johansson, A.; Stenmark, P.; Wang, L.; Flodin, S.; Nyman, T.; Trésaugues, L.; Kotenyova, T.; Johansson, I.; et al. Structural and functional studies of the human phosphoribosyltransferase domain containing protein 1. FEBS J. 2010, 277, 4920–4930. [Google Scholar] [CrossRef]
- Keebaugh, A.C.; Sullivan, R.T.; Thomas, J.W. Gene duplication and inactivation in the HPRT gene family. Genomics 2007, 89, 134–142. [Google Scholar] [CrossRef][Green Version]
- Keebaugh, A.C.; Mitchell, H.A.; Gaval-Cruz, M.; Freeman, K.G.; Edwards, G.L.; Weinshenker, D.; Thomas, J.W. PRTFDC1 is a genetic modifier of HPRT-deficiency in the mouse. PLoS ONE 2011, 6, e22381. [Google Scholar] [CrossRef] [PubMed]
- Nievergelt, C.M.; Maihofer, A.X.; Mustapic, M.; Yurgil, K.A.; Schork, N.J.; Miller, M.W.; Logue, M.W.; Geyer, M.A.; Risbrough, V.B.; O’Connor, D.T.; et al. Genomic predictors of combat stress vulnerability and resilience in U.S. Marines: A genome-wide association study across multiple ancestries implicates PRTFDC1 as a potential PTSD gene. Psychoneuroendocrinology 2015, 51, 459–471. [Google Scholar] [CrossRef] [PubMed]
- Araida, J.; Ohka, S.; Soeda, M.; Nishizawa, D.; Hasegawa, J.; Nakayama, K.; Ebata, Y.; Ogai, Y.; Fukuda, K.I.; Ikeda, K. rs12411980 single-nucleotide polymorphism related to PRTFDC1 expression is significantly associated with phantom tooth pain. Mol. Pain 2024, 20, 17448069241272215. [Google Scholar] [CrossRef] [PubMed]
- Suzuki, E.; Imoto, I.; Pimkhaokham, A.; Nakagawa, T.; Kamata, N.; Kozaki, K.I.; Amagasa, T.; Inazawa, J. PRTFDC1, a possible tumor-suppressor gene, is frequently silenced in oral squamous-cell carcinomas by aberrant promoter hypermethylation. Oncogene 2007, 26, 7921–7932. [Google Scholar] [CrossRef]
- Yao, J.; Zhang, Q.; Zhong, C.; Zhang, H.; Lei, X.; Li, D. Decoding PRTFDC1’s Role in Lung Adenocarcinoma: From Gene Expression to Clinical Implications. Curr. Med. Chem. 2025; in press. [Google Scholar] [CrossRef]
- Huang, P.; Chen, Y.; Shi, Y.; Zhong, C.; Lin, H.; Yu, X.; Chen, K.; Huang, Z.; Zhang, L.; Fang, S.; et al. Phosphoribosyl transferase domain containing 1: A prognostic biomarker in testicular germ cell tumors. Mol. Ther. Oncol. 2025, 33, 200958. [Google Scholar] [CrossRef]
- Ou, L.; Zhang, A.; Cheng, Y.; Chen, Y. The cGAS-STING Pathway: A Promising Immunotherapy Target. Front. Immunol. 2021, 12, 795048. [Google Scholar] [CrossRef]
- Wei, M.; Li, Q.; Li, S.; Wang, D.; Wang, Y. Multifaceted roles of cGAS-STING pathway in the lung cancer: From mechanisms to translation. PeerJ 2024, 12, e18559. [Google Scholar] [CrossRef]










Disclaimer/Publisher’s Note: The statements, opinions and data contained in all publications are solely those of the individual author(s) and contributor(s) and not of MDPI and/or the editor(s). MDPI and/or the editor(s) disclaim responsibility for any injury to people or property resulting from any ideas, methods, instructions or products referred to in the content. |
© 2025 by the authors. Licensee MDPI, Basel, Switzerland. This article is an open access article distributed under the terms and conditions of the Creative Commons Attribution (CC BY) license (https://creativecommons.org/licenses/by/4.0/).
Share and Cite
Zhang, L.; Ye, X.; Sun, S.; Zhang, L.; Gu, Y.; Cao, S.; Zhou, M.; Sun, W.; Fu, C.; Zhang, Q.; et al. Transcriptomic Insights Reveal PRTFDC1 as a Novel Regulator of Myogenic Differentiation in Sujiang Pig Satellite Cells. Vet. Sci. 2025, 12, 1197. https://doi.org/10.3390/vetsci12121197
Zhang L, Ye X, Sun S, Zhang L, Gu Y, Cao S, Zhou M, Sun W, Fu C, Zhang Q, et al. Transcriptomic Insights Reveal PRTFDC1 as a Novel Regulator of Myogenic Differentiation in Sujiang Pig Satellite Cells. Veterinary Sciences. 2025; 12(12):1197. https://doi.org/10.3390/vetsci12121197
Chicago/Turabian StyleZhang, Li, Xiaowei Ye, Suyi Sun, Lei Zhang, Yixin Gu, Shinuo Cao, Mo Zhou, Weixiang Sun, Changyao Fu, Qingqing Zhang, and et al. 2025. "Transcriptomic Insights Reveal PRTFDC1 as a Novel Regulator of Myogenic Differentiation in Sujiang Pig Satellite Cells" Veterinary Sciences 12, no. 12: 1197. https://doi.org/10.3390/vetsci12121197
APA StyleZhang, L., Ye, X., Sun, S., Zhang, L., Gu, Y., Cao, S., Zhou, M., Sun, W., Fu, C., Zhang, Q., Li, M., Xu, Z., Miao, W., Xu, Q., & Zhu, S. (2025). Transcriptomic Insights Reveal PRTFDC1 as a Novel Regulator of Myogenic Differentiation in Sujiang Pig Satellite Cells. Veterinary Sciences, 12(12), 1197. https://doi.org/10.3390/vetsci12121197

