Sign in to use this feature.

Years

Between: -

Subjects

remove_circle_outline
remove_circle_outline
remove_circle_outline
remove_circle_outline
remove_circle_outline
remove_circle_outline
remove_circle_outline
remove_circle_outline
remove_circle_outline

Journals

remove_circle_outline
remove_circle_outline
remove_circle_outline
remove_circle_outline
remove_circle_outline
remove_circle_outline
remove_circle_outline
remove_circle_outline
remove_circle_outline
remove_circle_outline
remove_circle_outline
remove_circle_outline
remove_circle_outline
remove_circle_outline
remove_circle_outline
remove_circle_outline
remove_circle_outline
remove_circle_outline
remove_circle_outline
remove_circle_outline
remove_circle_outline
remove_circle_outline
remove_circle_outline
remove_circle_outline
remove_circle_outline
remove_circle_outline
remove_circle_outline
remove_circle_outline
remove_circle_outline
remove_circle_outline
remove_circle_outline
remove_circle_outline

Article Types

Countries / Regions

remove_circle_outline
remove_circle_outline
remove_circle_outline
remove_circle_outline
remove_circle_outline
remove_circle_outline

Search Results (3,783)

Search Parameters:
Keywords = safe concentration

Order results
Result details
Results per page
Select all
Export citation of selected articles as:
19 pages, 1107 KB  
Review
Reflections on the Theoretical Prerequisites for Initial Oral Antibiotic Treatment for Paediatric Bone and Joint Infections: A Narrative Review
by Pablo Rodriguez, Ahmer Khan, Giacomo De Marco, Oscar Vazquez, Andreas Tsoupras, Ardian Ramadani, Christina Steiger, Romain Dayer and Dimitri Ceroni
Antibiotics 2026, 15(4), 353; https://doi.org/10.3390/antibiotics15040353 - 30 Mar 2026
Abstract
Paediatric osteoarticular infections (OAIs) encompass a heterogeneous group of musculoskeletal infections associated with acute septic complications, prolonged morbidity and potentially long-term sequelae. Over the past two decades, advances in microbiological diagnostics—particularly nucleic acid amplification assays—have refined the aetiological understanding of OAIs and started [...] Read more.
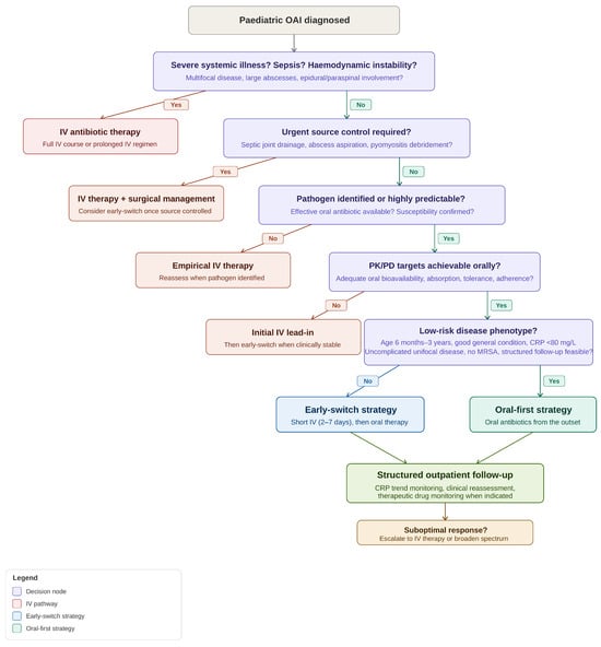
Paediatric osteoarticular infections (OAIs) encompass a heterogeneous group of musculoskeletal infections associated with acute septic complications, prolonged morbidity and potentially long-term sequelae. Over the past two decades, advances in microbiological diagnostics—particularly nucleic acid amplification assays—have refined the aetiological understanding of OAIs and started a new therapeutic debate regarding the most appropriate routes of antibiotic administration. Clinicians now evaluate which children can be treated safely using oral antibiotics from the outset (oral-first), which require an initial intravenous (IV) phase before a step-down to oral therapy, and which will need IV therapy all along their care pathway. Treatment debates are particularly relevant in contexts involving constrained healthcare resources and limited hospital bed availability. This narrative review summarises the essential prerequisites for prescribing oral antibiotic therapy for paediatric OAIs and proposes a pharmacokinetic/pharmacodynamic (PK/PD) framework for guiding clinical decision-making. Key considerations include: pathogen identification and resistance profiling; contemporary bacteriological epidemiology; the comparative effectiveness of IV versus oral therapy; the availability of active oral antibiotics and their penetration into bone and joint compartments; achieving adequate systemic exposure and hitting PK/PD targets after oral administration; and the clinical limitations of oral antibiotic therapy, including patient selection criteria. We argue that oral-first and early-switch strategies are best framed as structured selection processes that integrate clinical severity and source control, pathogen/minimal inhibitory concentration constraints, the feasibility of attaining PK/PD targets orally and the reliability of follow-up. No single strategy should be seen as a universal default strategy. Full article
Show Figures

Figure A1

11 pages, 919 KB  
Article
Safety and Efficacy of Vancomycin–Gentamicin PMMA Bead Pouch Therapy in the Management of Pyogenic Soft Tissue Infections of the Extremities: A Case Series of 19 Patients
by Stavros Goumenos, Sebastian Meller, Konstantinos Dimas, Ioannis Trikoupis, Sokratis Varitimidis, Charalampos Zalavras and Vasileios Kontogeorgakos
Antibiotics 2026, 15(4), 352; https://doi.org/10.3390/antibiotics15040352 - 29 Mar 2026
Abstract
Objective: The aim of this case series was to investigate the safety and efficacy of vancomycin–gentamicin embedded PMMA beads (VGPB) in the setting of acute pyogenic soft tissue infections (STIs) of the extremities. Materials and Methods: A retrospective study of 19 [...] Read more.
Objective: The aim of this case series was to investigate the safety and efficacy of vancomycin–gentamicin embedded PMMA beads (VGPB) in the setting of acute pyogenic soft tissue infections (STIs) of the extremities. Materials and Methods: A retrospective study of 19 cases diagnosed with pyogenic STIs of the lower or upper extremity in two academic institutions was conducted between January 2017 and December 2023. All patients underwent surgical debridement, systemic antibiotics and intrawound deposition of vancomycin and gentamicin embedded cement beads (2 g of vancomycin plus 1 g of gentamicin diluted in 40 g of PMMA). Upon second look (4th–7th day post-index surgery) the cement beads were removed, serum samples from the surgical site of infection and from peripheral blood were obtained and the concentration of eluted vancomycin and gentamicin was measured. Furthermore, the white blood cell count (WBC), C reactive protein serum levels (CRP) and erythrocyte sedimentation rate (ESR) were measured before the surgical debridement and after the end of the bead therapy. All patients were reevaluated after discharge with a mean follow-up of 4.4 years (range, 1 to 7.6). Results: Wound vancomycin and gentamicin levels were significantly higher than those measured in the serum (34.01 ± 4.47 μg/mL versus 11.96 ± 2.79 μg/mL, p < 0.001 and 5.75 ± 1.22 μg/mL versus 0.51 ± 0.14 μg/mL, p < 0.001 respectively). Serum vancomycin and gentamicin concentrations were below the level of toxicity and no adverse events related to antibiotic-embedded bead treatment were documented. Serum WBC, ESR and CRP levels before debridement (13,446 ± 935.7 c/μL, 42.3 ± 18.7 mm/h and 113.9 ± 20.26 mg/L respectively) were significantly higher than those after the end of treatment (7889 ± 1203.6 c/μL, p < 0.001; 30.3 ± 9.14 mm/h, p = 0.017; and 22.7 ± 6.68 mg/L, p < 0.001 respectively). Two cases (10.5%) had a local recurrence of their STIs. Both of them relapsed within 4 months after their treatment and both had Gram-negative pathogens. Conclusions: Vancomycin–gentamicin PMMA bead pouch therapy appears to be a safe and effective adjuvant treatment for pyogenic soft tissue infections, offering high local antibiotic availability without systemic adverse effects. Full article
Show Figures

Figure 1

20 pages, 4312 KB  
Article
Sustainable Valorisation of Hazardous MSWI Air Pollution Control Fly Ash in Portland Composite Cement: Performance, Environmental Safety and Circular Economy Perspective
by Beata Łaźniewska-Piekarczyk and Monika Czop
Sustainability 2026, 18(7), 3322; https://doi.org/10.3390/su18073322 - 29 Mar 2026
Abstract
The management of hazardous municipal solid waste incineration (MSWI) residues represents a critical challenge for sustainable development due to their increasing generation and environmental risk. At the same time, the cement industry faces urgent pressure to reduce CO2 emissions associated with clinker [...] Read more.
The management of hazardous municipal solid waste incineration (MSWI) residues represents a critical challenge for sustainable development due to their increasing generation and environmental risk. At the same time, the cement industry faces urgent pressure to reduce CO2 emissions associated with clinker production, creating a demand for alternative supplementary cementitious materials. The aim of this study was to evaluate the feasibility of valorising hazardous municipal solid waste incineration (MSWI) air pollution control fly ash (EWC 19 01 07*) as a constituent of Portland composite cement, in line with circular economy principles and the need to reduce CO2 emissions associated with clinker production. The investigated fly ash, originating from flue gas cleaning processes, is characterised by high alkalinity and elevated concentrations of heavy metals, which currently necessitate controlled landfilling. To enable its safe reuse, the ash was subjected to high-temperature thermal treatment following granulation and subsequently incorporated into cement formulations under semi-industrial conditions. Two Portland composite cements were produced with different ash contents, corresponding to CEM II/A-07 and CEM II/B-07, while a Portland cement manufactured from the same clinker was used as a reference material. The chemical and phase composition of the ash before and after thermal treatment was analysed using XRF and XRD, supported by SEM/EDS observations. The results demonstrate that thermal treatment at 1150 °C induces partial phase stabilisation of APC fly ash without full vitrification, allowing its integration into cement systems under semi-industrial conditions. The incorporation of ash significantly alters hydration behaviour through increased water demand governed by particle porosity, CaO-rich phase composition, and early ionic interactions in the pore solution, leading to reduced workability and mechanical performance. While immobilisation efficiencies exceeding 99.5% were achieved for most heavy metals due to precipitation and incorporation into hydration products, barium exhibited persistent leaching controlled by its solubility under highly alkaline conditions and limited incorporation into C–S–H phases. These findings define both the technological feasibility and the key environmental constraints of APC fly ash utilisation in Portland composite cement. From a sustainability perspective, the proposed approach contributes to the reduction in hazardous waste landfilling and supports clinker substitution in cement production. The results demonstrate the potential of integrating waste management and low-carbon material design within a circular economy framework while highlighting current environmental limitations related to barium leaching. Full article
11 pages, 1104 KB  
Article
Enhancement of Drying Performance of Biologic Paint Using Cellulose Nanocrystals and Chitosan
by Rathan Duggirala, Prasamsi Mikkilineni and Venkateswarlu Kondragunta
Coatings 2026, 16(4), 412; https://doi.org/10.3390/coatings16040412 (registering DOI) - 29 Mar 2026
Abstract
Conventional paints pose major environmental and health concerns due to their reliance on heavy-metal pigments and volatile organic compound (VOC)-emitting binders, emphasizing the need for sustainable alternatives. Previous formulations of biologic paints that combined bacteria-derived dsRED pigment protein and casein-based binders, while devoid [...] Read more.
Conventional paints pose major environmental and health concerns due to their reliance on heavy-metal pigments and volatile organic compound (VOC)-emitting binders, emphasizing the need for sustainable alternatives. Previous formulations of biologic paints that combined bacteria-derived dsRED pigment protein and casein-based binders, while devoid of toxic components, suffered from prolonged drying times (~16 min), limiting their practical applicability. The present study addresses this key limitation by incorporating cellulose nanocrystals (CNC) and chitosan as biologic additives to enhance drying kinetics. Paint formulations containing 2%, 5%, and 10% of each additive were tested under controlled environmental conditions (20 °C, 60% relative humidity) following the GB/T 1728–2020 standard. Both CNC and chitosan significantly reduced drying time in a concentration-dependent manner (p < 0.001). The 10% CNC and 10% chitosan formulations achieved 61% and 44% reductions in drying time, respectively, relative to the unmodified biologic paint (12.96 ± 1.07 min at baseline). Regression analyses indicated that each 1% increase in CNC or chitosan concentration reduced drying time by 0.77 min and 0.58 min, respectively. The optimized paints exhibited acceptable drying times (5–7 min). These findings demonstrate an advancement in the development of biologically derived coatings, providing a feasible pathway toward safe and sustainable alternatives to conventional synthetic paints. Full article
(This article belongs to the Section Bioactive Coatings and Biointerfaces)
Show Figures

Figure 1

14 pages, 354 KB  
Review
Anticoagulation Stewardship Program in the DOAC Era
by Jian Xiong Ng, Su Ching Tan, Pei Lin Koh and Eng Soo Yap
J. Clin. Med. 2026, 15(7), 2597; https://doi.org/10.3390/jcm15072597 - 29 Mar 2026
Abstract
Background: Direct oral anticoagulants (DOACs) have transformed antithrombotic therapy but carry significant bleeding risks requiring prompt reversal. Recent regulatory changes have altered the reversal landscape, notably with the withdrawal of andexanet alfa from the U.S. market. Anticoagulation stewardship programs (ASPs) are essential for [...] Read more.
Background: Direct oral anticoagulants (DOACs) have transformed antithrombotic therapy but carry significant bleeding risks requiring prompt reversal. Recent regulatory changes have altered the reversal landscape, notably with the withdrawal of andexanet alfa from the U.S. market. Anticoagulation stewardship programs (ASPs) are essential for navigating this evolving environment and optimizing safe use of anticoagulants. Methods: This narrative review synthesizes evidence from landmark clinical trials (RE-VERSE AD, ANNEXA-4, ANNEXA-I), contemporary guidelines, emerging literature on reversal agents, and critical regulatory updates including the 2025 U.S Food and Drug Administration (FDA) withdrawal of andexanet alfa. Results: Idarucizumab remains the only FDA-approved specific antidote for dabigatran. Following the withdrawal of andexanet alfa, prothrombin complex concentrates (PCCs), both 4-factor and activated are now the primary reversal options for Factor Xa inhibitors, with recent evidence demonstrating comparable hemostatic efficacy. Ciraparantag, a universal reversal agent, is currently in Phase III development. Effective ASPs must now adapt protocols to the post-andexanet era while ensuring timely access to alternative reversal strategies. Conclusions: The reversal landscape has undergone a fundamental transformation with the loss of andexanet alfa. Success in DOAC-associated bleeding management now depends on optimizing PCC-based strategies, integrating systematic stewardship approaches, and preparing for emerging universal antidotes. Institutions must urgently update algorithms, ensure PCC availability, and monitor outcomes in this new therapeutic environment. Full article
(This article belongs to the Special Issue Thromboembolic Disease and Antithrombotic Therapy: 2nd Edition)
Show Figures

Figure 1

16 pages, 1561 KB  
Article
L-Arginine as an Adjuvant Chemosensitizer: Enhancement of Intestinal Permeability and Cytotoxic Activity of Doxorubicin
by Ghada Saad, Rana M. Alquwayi, Hanin B. Alanazi, Farah B. Aldahmashi, Aryam M. Alahmary, Shouq K. Almutairi, Fatima R. Alshammari, Ghadah T. Alshammari, Afnan J. Alrashidi, Norah K. Aldousari, Haifa F. Alsubiei, Lama H. Alanazi, Meaad H. Aldossary and Amal A. Sultan
Pharmaceuticals 2026, 19(4), 546; https://doi.org/10.3390/ph19040546 (registering DOI) - 28 Mar 2026
Viewed by 41
Abstract
Background/Objectives: Doxorubicin is an anthracycline chemotherapeutic agent widely used in the treatment of breast cancer. However, its clinical utility is limited by the drug’s resistance development, low oral bioavailability, and dose-dependent side effects. The semi-essential amino acid, L-arginine, has gained attention as [...] Read more.
Background/Objectives: Doxorubicin is an anthracycline chemotherapeutic agent widely used in the treatment of breast cancer. However, its clinical utility is limited by the drug’s resistance development, low oral bioavailability, and dose-dependent side effects. The semi-essential amino acid, L-arginine, has gained attention as a potential adjuvant that could improve the drug distribution and cytotoxic effectiveness of chemotherapeutics. This study aimed to explore the multifunctional effect of L-arginine on the intestinal absorption and anti-breast cancer activity of doxorubicin. Methods: The rabbit in situ intestinal perfusion technique was employed to investigate the membrane transport parameters of doxorubicin both in the absence and presence of L-arginine. Furthermore, the effect of L-arginine on the cytotoxic activity of doxorubicin against breast cancer cells (MCF-7) was assessed using the MTT assay. Results: Co-perfusion of L-arginine with doxorubicin enhanced the fraction of doxorubicin absorbed, with a recorded 4.3-fold enhancement in the jejuno-ileum and a 1.5-fold enhancement in the colon segment. In MCF-7 cells, co-treatment with L-arginine resulted in a significant potentiation of doxorubicin cytotoxicity. At L-arginine concentrations of 10 μM and 50 μM, the recorded IC50 decreased from 41.3 μM to 8.2 μM and to 22.1 μM, respectively. The superior efficacy of 10 μM L-arginine compared to 50 μM reflected a biphasic concentration-dependent response. Conclusions: L-arginine modulated two critical aspects of doxorubicin efficacy, intestinal absorption and cytotoxic activity. The biphasic response emphasizes the importance of L-arginine dose optimization. These findings support the potential of L-arginine as a safe adjuvant for developing oral doxorubicin formulations. This approach can reduce the dose-related toxicity of doxorubicin and improve therapeutic outcomes. Full article
(This article belongs to the Special Issue Adjuvant Therapies for Cancer Treatment: 2nd Edition)
Show Figures

Graphical abstract

20 pages, 1018 KB  
Article
Tissue-Specific Mercury Bioaccumulation and Probabilistic Human Health Risk in Freshwater Fish from the Arda River Reservoir Cascade (Bulgaria)
by Violina R. Angelova, Ljudmila N. Nikolova, Stanimir G. Bonev and Georgi K. Georgiev
Toxics 2026, 14(4), 291; https://doi.org/10.3390/toxics14040291 - 28 Mar 2026
Viewed by 40
Abstract
Mercury (Hg) bioaccumulation in freshwater fish represents a major pathway of human exposure, particularly in cascade reservoir systems where hydrological retention and legacy contamination can enhance methylmercury (MeHg) formation and trophic transfer. This study quantified total mercury (THg) concentrations in seven tissues of [...] Read more.
Mercury (Hg) bioaccumulation in freshwater fish represents a major pathway of human exposure, particularly in cascade reservoir systems where hydrological retention and legacy contamination can enhance methylmercury (MeHg) formation and trophic transfer. This study quantified total mercury (THg) concentrations in seven tissues of seven fish species from the Arda River cascade (Bulgaria). Multi-tissue measurements were integrated with morphometric predictors, multivariate statistical analyses, and combined deterministic and probabilistic human-health risk assessments. Muscle and liver contained the highest THg concentrations, whereas gills and gonads exhibited the lowest levels. Predatory species and larger individuals accumulated significantly more Hg, reflecting trophic magnification and size-dependent exposure. A longitudinal gradient across the cascade reservoirs suggests hydrological retention effects influencing mercury distribution. Species- and tissue-specific size–Hg relationships further indicate heterogeneous bioaccumulation dynamics among taxa. Risk assessment indicated acceptable exposure for adults and pregnant women at average consumption (140 g·week−1), but elevated exposure for children consuming high-Hg predators. Monte Carlo simulations (N = 30,000) revealed upper-tail risks, while Safe Weekly Intake thresholds provided species-specific consumption limits. These findings highlight the value of integrating multi-tissue monitoring with probabilistic risk modelling to support evidence-based fish-consumption advisories in contaminated freshwater systems. Full article
(This article belongs to the Special Issue Health Effects of Exposure to Environmental Pollutants—2nd Edition)
22 pages, 9384 KB  
Article
Kefiran as a Novel Biomaterial Ink Component: Preliminary Assessment of 3D Printing Feasibility and Biocompatibility
by Elena Utoiu, Andreea Plangu, Vasile-Sorin Manoiu, Elena Iulia Oprita, Rodica Tatia, Claudiu Utoiu and Oana Craciunescu
Gels 2026, 12(4), 279; https://doi.org/10.3390/gels12040279 - 26 Mar 2026
Viewed by 134
Abstract
The development of biomimetic scaffolds requires balancing structural integrity with biological signaling. This study evaluates kefiran, a microbial exopolysaccharide, as a bioactive component in establishing printing feasibility of 3D composite constructs. Kefiran from Romanian artisanal cultures was characterized via 1H-NMR, HPLC, and [...] Read more.
The development of biomimetic scaffolds requires balancing structural integrity with biological signaling. This study evaluates kefiran, a microbial exopolysaccharide, as a bioactive component in establishing printing feasibility of 3D composite constructs. Kefiran from Romanian artisanal cultures was characterized via 1H-NMR, HPLC, and SEM/TEM, confirming a high-quality hexasaccharide repeating unit. Three composite inks (K100, K70, and K50) were developed by integrating kefiran, chondroitin sulfate, and Si-substituted hydroxyapatite into an alginate matrix and processed using a Bio X 3D-printer. Results showed that higher kefiran concentrations improved printing feasibility, providing enhanced structural fidelity and stability during the layer-by-layer deposition process. All bioprinted scaffolds demonstrated high cytocompatibility with L929 fibroblasts, maintaining viability above 70%. Notably, kefiran exhibited dual-functional therapeutic potential: concentrations above 500 mg/L showed a concentration-dependent antiproliferative effect against HT-29 cells at 72 h while remaining safe for normal cells. These findings establish kefiran-based biomaterial inks as robust, bioactive platforms for regenerative medicine. By enhancing both the mechanical printability of alginate composites and the biological response of cultured cells, kefiran proves to be a versatile component for advanced tissue engineering and potential biological activity applications. Full article
(This article belongs to the Special Issue Hydrogels for Tissue Repair: Innovations and Applications)
Show Figures

Figure 1

13 pages, 3674 KB  
Article
A Study on the Impact of Ice-Covered Pantograph–Catenary Arc Characteristics and Ablation Mechanisms
by Zhiliang Wang, Zhuo Li, Keqiao Zeng, Wenfu Wei, Zefeng Yang and Huan Zhang
Inventions 2026, 11(2), 32; https://doi.org/10.3390/inventions11020032 - 25 Mar 2026
Viewed by 161
Abstract
Under severe ice and snow weather, ice-covered pantograph–catenary arcs affect the safe operation of high-speed trains. This study investigates the impact of ice-covered arc electrical characteristics, plasma parameters, and material ablation mechanisms. By constructing a comprehensive pantograph–catenary icing experimental platform, arc voltage, current [...] Read more.
Under severe ice and snow weather, ice-covered pantograph–catenary arcs affect the safe operation of high-speed trains. This study investigates the impact of ice-covered arc electrical characteristics, plasma parameters, and material ablation mechanisms. By constructing a comprehensive pantograph–catenary icing experimental platform, arc voltage, current signals, high-speed dynamic images, and emission spectra were synchronously collected under different icing thicknesses ranging from 0 to 15 mm. Research indicates that ice coverture causes frequent “extinction–reignition” phenomena during the arc initiation stage due to the latent heat absorbed by melting ice, significantly reducing the initial stability of arc combustion. Spectral analysis confirms that the arc excitation temperature and energy density are positively correlated with the concentration of hydrogen ions produced by water vapor ionization, reaching a peak under the 5 mm icing condition. Experimental results show that the average energy density of ice-covered arcs is approximately double that of the non-iced condition, causing the ablation pits on the carbon strip to exhibit characteristics of greater depth and wider copper deposition zones. This study reveals the unique mechanisms and damage characteristics of icing pantograph–catenary arcs, providing an important basis for the safe design and maintenance of pantograph–catenary systems in high-cold railway environments. Full article
Show Figures

Figure 1

26 pages, 1292 KB  
Article
Evaluation of Plant Nutrition Strategies with Zn and Mn Obtained from Black Mass in Citrus
by Ana Isabel Escudero, Rubén Simeón, Alba Agenjos-Moreno, Enric Cruzado-Campos and Alberto San Bautista
Appl. Sci. 2026, 16(7), 3143; https://doi.org/10.3390/app16073143 - 24 Mar 2026
Viewed by 84
Abstract
The valorization of industrial waste in agriculture represents a key strategy within the circular economy framework. In this context, the present study aimed to assess the feasibility and potential of fertilizers derived from black mass, a by-product of alkaline battery recycling, as alternative [...] Read more.
The valorization of industrial waste in agriculture represents a key strategy within the circular economy framework. In this context, the present study aimed to assess the feasibility and potential of fertilizers derived from black mass, a by-product of alkaline battery recycling, as alternative sources of Zn and Mn in citrus cultivation, evaluating their effects on fruit quality and food safety. The experiment was conducted in Pedreguer (Alicante, Spain) in ‘Navelina’ cultivar using Carrizo and C-35 rootstocks, comparing conventional fertilization with black mass-based formulations applied as sulfates (BMSs) and lignosulfonates (BMLSs). The results showed that the evaluated micronutrient sources significantly increased foliar Zn concentrations up to 17.9 mg·kg−1 and Mn concentrations up to 28.1 mg·kg−1, values markedly higher than those observed in the Control treatment (15.20 mg·kg−1 Zn and 11.5 mg·kg−1 Mn). No adverse effects on yield or fruit quality were detected: Average fruit weight remained close to 200 g per fruit, and the proportion of non-marketable fruit did not exceed 2% in any treatment. Regarding food safety, Pb, Cr, and Ni concentrations in pulp and peel were below the maximum levels established by European Union regulations, with maximum values of 0.02 mg·kg−1 for Ni and 0.04 mg·kg−1 for Pb on a dry matter basis, while Cd, Co, and Hg were not detected. Overall, black mass-derived fertilizers enhanced Zn and Mn availability in plants without compromising plant physiology or fruit quality and maintained safe levels of heavy metals. These results support their use as a sustainable alternative for mineral fertilization in citrus orchards and reinforce their contribution to reducing the consumption of virgin raw materials and advancing toward more circular agricultural systems. Full article
(This article belongs to the Special Issue Soil Fertility and Nutrients in Sustainable Agriculture)
Show Figures

Figure 1

25 pages, 7130 KB  
Article
Computational and Experimental Analysis on the Insulation Strength and Temperature Rise of 35 kV Electric-Slip Ring Prototype Used in Offshore Single-Point Mooring System
by Haiyan Wu, Wendong Li, Nenghui Wang, Fangzhou Lu, Yunyi Zhu, Gaopeng Shuai, Chuanfeng Wang and Jiayu Ye
Electronics 2026, 15(7), 1352; https://doi.org/10.3390/electronics15071352 - 24 Mar 2026
Viewed by 92
Abstract
With the shift of oil and gas exploitation to deep seas, the 35 kV high-voltage electric slip ring in Single-Point Mooring (SPM) systems faces critical challenges of insulation failure and thermal failure, threatening operational safety. This study aims to investigate its insulation strength [...] Read more.
With the shift of oil and gas exploitation to deep seas, the 35 kV high-voltage electric slip ring in Single-Point Mooring (SPM) systems faces critical challenges of insulation failure and thermal failure, threatening operational safety. This study aims to investigate its insulation strength and temperature rise characteristics. A three-dimensional electric field model and a magnetic–thermal coupling model considering the skin effect were established using the finite element method (FEM). Simulations were conducted under four high-voltage configurations and various high-current operating conditions, followed by AC breakdown tests and high-current temperature rise experiments for validation. The results show that the maximum electric field (up to 19.53 kV/mm) concentrates at the inlet polytetrafluoroethylene (PTFE) bushing, which is the insulation weak point. The maximum temperature rise at the center ring can be predicted by a power-law model. Moreover, simulation results agree well with experimental data, confirming the reliability of the computational studies. This work provides a theoretical and experimental basis for the optimal design and safe operation of high-voltage slip rings in offshore SPM systems. Full article
(This article belongs to the Special Issue Polyphase Insulation and Discharge in High-Voltage Technology)
Show Figures

Figure 1

18 pages, 1130 KB  
Article
Extract from Syringa vulgaris L. Flowers—A Special Emphasis on Its Biological Activity: Evaluation of Antioxidant Properties and Modulation of Coagulation Process in Human Plasma In Vitro
by Natalia Sławińska, Jerzy Żuchowski, Barbara Moniuszko-Szajwaj, Bartosz Skalski and Beata Olas
Nutrients 2026, 18(7), 1022; https://doi.org/10.3390/nu18071022 - 24 Mar 2026
Viewed by 174
Abstract
Background/Objectives: Syringa vulgaris L. (common lilac) is one of the most popular ornamental plant species. Through the ages, many parts of S. vulgaris, including fruits, flowers, leaves, and branches, have been used in folk medicine due to their beneficial biological activity. [...] Read more.
Background/Objectives: Syringa vulgaris L. (common lilac) is one of the most popular ornamental plant species. Through the ages, many parts of S. vulgaris, including fruits, flowers, leaves, and branches, have been used in folk medicine due to their beneficial biological activity. Lilac flowers are the basis of many supplements available on the market. Moreover, its petals and flowers are edible and are an aromatic ingredient in preserves and desserts. However, the data about the antioxidant properties of various parts of S. vulgaris is limited only to the in vitro antioxidant capacity of the extracts—so far, the effect of S. vulgaris flower extract on the parameters of oxidative stress in biological materials, including plasma, has not been demonstrated. Therefore, the aim of our study was to investigate the protective effects of the extract from S. vulgaris L. flowers against oxidative stress in human plasma, and its influence on the coagulation process in vitro. Methods: We measured the levels of three parameters of oxidative stress in human plasma treated with H2O2/Fe2+ (the donor of hydroxyl radicals): lipid peroxidation (based on the level of thiobarbituric acid reactive substances (TBARS)), protein carbonylation, and thiol oxidation. Ascorbic acid (vitamin C) was used as a reference antioxidant. In addition, we studied the effect of the extract on three coagulation parameters of human plasma-activated partial thromboplastin time (APTT), prothrombin time (PT), and thrombin time (TT). We also compared the biological properties of the extract from S. vulgaris flowers with the properties of a phenolic extract from Taraxacum officinalis (dandelion) flowers, as they have proven antioxidant activity in both in vitro and in vivo models and can modulate hemostasis in vitro. Results: Our UHPLC-HRMS analyses of S. vulgaris extract led to a tentative identification of 50 compounds, mainly phenolics and secoiridoids. For the first time, the present study demonstrated that the extract from S. vulgaris flowers (at the concentrations of 1–50 µg/mL) significantly reduced plasma lipid peroxidation and protein carbonylation induced by H2O2/Fe2+. Moreover, the concentrations of 1–25 µg/mL significantly reduced the oxidation of thiol groups in plasma treated with H2O2/Fe2+. The anticoagulant tests also demonstrated that S. vulgaris flowers extract, at physiologically relevant concentrations (1–50 µg/mL), did not affect blood clotting times in vitro, suggesting that it is hemostatically safe. Conclusions: Despite the differences in composition, the extracts from lilac flowers and dandelion flowers exhibited similar protective effects against oxidative damage to human plasma components. However, the extract from S. vulgaris flowers had a stronger inhibitory effect on lipid peroxidation than the extract from dandelion flowers. Full article
(This article belongs to the Section Phytochemicals and Human Health)
Show Figures

Figure 1

17 pages, 2437 KB  
Case Report
Acute Intoxication with Caffeine-Containing Tablets: A Case Report with a Fatal Outcome
by Maya Radeva-Ilieva, Stanila Stoeva-Grigorova, Ivanesa Yarabanova, Ivelina Panayotova, Georgi Bonchev, Nadezhda Hvarchanova, Mario Milkov, Simeon Marinov, Petko Marinov and Snezha Zlateva
J. Xenobiot. 2026, 16(2), 56; https://doi.org/10.3390/jox16020056 - 24 Mar 2026
Viewed by 257
Abstract
Caffeine is widely consumed and generally considered safe at customary doses. How-ever, high-dose preparations available online pose a risk of severe and potentially fatal intoxication. Although uncommon, lethal caffeine poisoning is associated with profound cardiovascular and neurological toxicity. A rare case of intentional [...] Read more.
Caffeine is widely consumed and generally considered safe at customary doses. How-ever, high-dose preparations available online pose a risk of severe and potentially fatal intoxication. Although uncommon, lethal caffeine poisoning is associated with profound cardiovascular and neurological toxicity. A rare case of intentional acute caffeine intoxication with fatal outcome is presented. A 25-year-old woman ingested an estimated 60 tablets containing 200 mg of caffeine each, purchased online. She was admitted to hospital shortly after ingestion of the caffeine tablets with palpitations, agitation, dizziness, and repeated vomiting. On examination, she presented with arterial hypotension (90/60 mmHg) and marked sinus tachycardia (150 beats/min), accompanied by psychomotor agitation. Her blood caffeine concentration measured by means of high-performance liquid chromatography (HPLC) was 177 µg/mL. The patient’s condition rapidly deteriorated, with the development of convulsive syndrome progressing to coma, extreme ventricular tachycardia, exotoxic shock, and toxic cardiomyopathy. Despite intensive care management, including mechanical ventilation and advanced cardiopulmonary resuscitation, the patient died several hours after admission. In conclusion, this case underscores the life-threatening potential of acute high-dose caffeine ingestion and highlights the risk associated with unrestricted access to concentrated caffeine products. Early recognition and aggressive management are crucial, yet may be insufficient in cases of massive overdose. Full article
Show Figures

Graphical abstract

29 pages, 48057 KB  
Article
Study on the Mechanisms of Hard Roof Instability and Rock Burst Under Faults
by Wenhao Guo, Haonan Liu, Chaorui Jiang, Weiming Guan, Yingyuan Wen, Anye Cao, Songwei Wang, Lizhen Xu and Zhen Lv
Symmetry 2026, 18(3), 542; https://doi.org/10.3390/sym18030542 - 23 Mar 2026
Viewed by 176
Abstract
Rock bursts frequently occur in the fault group area in China, seriously restricting the safe and efficient production of coal mines. Based on field investigation, physical experiments, and numerical simulation, this study investigates the rupture types and spatial evolution of microseismic events during [...] Read more.
Rock bursts frequently occur in the fault group area in China, seriously restricting the safe and efficient production of coal mines. Based on field investigation, physical experiments, and numerical simulation, this study investigates the rupture types and spatial evolution of microseismic events during the excavation of working face through fault group areas in the TB Coal Mine, where the hard roof asymmetric is cut by faults. It reveals the cooperative instability mechanism of faults and hard roof, as well as the mechanisms of rock burst. Targeted rock burst prevention measures are proposed, including “roof blasting to cut off dynamic and static load transfer” and “coal blasting to reduce abutment stress”. The results demonstrate the following: (1) during mining in fault group areas, the synchronous activation of faults induces shear-type and high-energy microseismic events and the subsequent movement of hard roof, which has been cut by faults, forms asymmetric parallelograms and symmetric inverted trapezoids, and induces tensile-type and high-energy microseismic events. The synchronous activation of faults and the breaking of the hard roof are identified as the primary reason for high-energy microseismic events. (2) As the fault dip angle approaches 90º, the compressive strength of the fault-segmented hard roof strata decreases. Under synchronous activation of faults, roof failure concentrates in the central, right, and left sections for fault combinations with dip angles of 70° + 70°, 90° + 70°, and 110° + 70°, respectively. (3) Numerical simulations reveal two rock burst mechanisms in faults—hard roof systems: a forward “high dynamic stress and high static stress” type and a rear “low dynamic stress and high static stress “ type, which is consistent with in situ monitoring data. (4) For the three stages in which the 502 working face approaches, passes through, and mines away from the fault group area, a stress relief scheme combining roof blasting and coal blasting is proposed. Compared with the 501 working face, during the mining of the 502 working face, the total microseismic frequency and energy decreased by 71.9% and 87.9%, respectively, and the effectiveness of these measures is verified. Full article
(This article belongs to the Section Engineering and Materials)
Show Figures

Figure 1

20 pages, 2248 KB  
Article
Effect of Silicon on Tobacco Growth and Antioxidant Defense System Under Cadmium Stress
by Lijuan Luo, Yan Li, Da Su and Liangquan Wu
Agriculture 2026, 16(6), 708; https://doi.org/10.3390/agriculture16060708 - 23 Mar 2026
Viewed by 264
Abstract
Tobacco (Nicotiana tabacum L.) is an economically important crop in China. The risk of cadmium (Cd) pollution is increasing, making the mitigation of Cd stress critical for the safe production of tobacco. Silicon (Si) has been demonstrated to enhance plant growth under [...] Read more.
Tobacco (Nicotiana tabacum L.) is an economically important crop in China. The risk of cadmium (Cd) pollution is increasing, making the mitigation of Cd stress critical for the safe production of tobacco. Silicon (Si) has been demonstrated to enhance plant growth under heavy metal stress. To elucidate the physiological and biochemical mechanisms by which Si alleviates Cd stress in tobacco, this study conducted a hydroponic experiment with three replicates using tobacco variety Yunyan 87 and employed one-way analysis of variance (ANOVA) for statistical analysis. The effects of Si on tobacco growth and the antioxidant defense system under Cd stress were investigated. The results showed that Cd stress significantly inhibited tobacco growth, increased Cd accumulation, and induced oxidative damage. Si treatment alleviated Cd stress in tobacco, increased biomass, reduced Cd concentration in different plant organs, and decreased the Cd translocation factor and bioconcentration factor. Meanwhile, the activities of superoxide dismutase (SOD), peroxidase (POD), and catalase (CAT) in tobacco roots and leaves were significantly enhanced, while the activities of ascorbate peroxidase (APX) and glutathione reductase (GR) were also elevated. The accumulation of ascorbic acid (AsA) and glutathione (GSH) increased, and malondialdehyde (MDA) concentration decreased. Overall, these results demonstrate that Si mitigates Cd stress in tobacco by limiting Cd accumulation and transport and by coordinately activating both enzymatic and non-enzymatic antioxidant systems. Full article
Show Figures

Figure 1

Back to TopTop