error_outline You can access the new MDPI.com website here. Explore and share your feedback with us.
 
 
Sign in to use this feature.

Years

Between: -

Subjects

remove_circle_outline
remove_circle_outline
remove_circle_outline
remove_circle_outline
remove_circle_outline
remove_circle_outline
remove_circle_outline

Journals

Article Types

Countries / Regions

Search Results (12)

Search Parameters:
Keywords = repeated freeze drying method

Order results
Result details
Results per page
Select all
Export citation of selected articles as:
15 pages, 4116 KB  
Article
Performance of Eco-Friendly Zero-Cement Particle Board under Harsh Environment
by Arman Hatami Shirkouh, Farshad Meftahi, Ahmed Soliman, Stéphane Godbout and Joahnn Palacios
Appl. Sci. 2024, 14(7), 3118; https://doi.org/10.3390/app14073118 - 8 Apr 2024
Cited by 4 | Viewed by 2874
Abstract
The increasing scarcity of virgin natural resources and the need for sustainable waste management in densely populated urban areas have heightened the importance of developing new recycling technologies. One promising approach involves recycling agricultural waste in construction applications and transforming it into secondary [...] Read more.
The increasing scarcity of virgin natural resources and the need for sustainable waste management in densely populated urban areas have heightened the importance of developing new recycling technologies. One promising approach involves recycling agricultural waste in construction applications and transforming it into secondary products. This is anticipated to reduce the demand for new resources and lower the environmental impact, aligning with industrial ecology principles. Combined with a low carbon emission binder (i.e., alkali-activated), utilizing agro-waste to produce zero-cement particle boards is a promising method for green construction. Traditionally, particle boards are engineered from wood or agricultural waste products that are pressed and bonded with a binder, such as cement or synthetic resins. However, alternative binders replace cement in zero-cement particle boards to address environmental concerns, such as the carbon dioxide emissions associated with cement production. This study investigated the effects of accelerated aging on the performance of alkali-activated agro-waste particle boards. Accelerated aging conditions simulate natural aging phenomena. Repeated wetting–drying and freezing–thawing cycles increased water absorption and thickness swelling and reduced flexural strength. The thermal performance of the alkali-activated particle boards did not exhibit significant changes. Hence, it was confirmed that agro-waste has a high potential for utilization in producing particle boards provided that the working environment is carefully selected to optimize performance. Full article
(This article belongs to the Special Issue Alkali-Activated Materials: Advances and Novel Applications)
Show Figures

Figure 1

16 pages, 295 KB  
Article
Analysis of Seed Amino Acids in Vegetable Soybeans Dried by Freeze and Thermal Drying
by Guo-Liang Jiang, William Townsend and Shuxin Ren
Agronomy 2023, 13(2), 574; https://doi.org/10.3390/agronomy13020574 - 17 Feb 2023
Cited by 5 | Viewed by 3251
Abstract
Vegetable soybean (Glycine max), known as edamame, has a high nutritional and market value. It is a relatively new crop in North America and Africa. The amino acid profile is important for the nutritional quality of edamame, and a challenge facing [...] Read more.
Vegetable soybean (Glycine max), known as edamame, has a high nutritional and market value. It is a relatively new crop in North America and Africa. The amino acid profile is important for the nutritional quality of edamame, and a challenge facing its genetic improvement is evaluating its amino acids rapidly. To explore a drying method suitable for the fast evaluation of edamame nutritional profiles, fresh seed samples of 20 soybean genotypes were dried using freeze, low- and high-heat drying methods, and their amino acid contents were analyzed by near-infrared reflectance (NIR) technology. Three-year results indicated that there were significant differences between the years of samplings and among genotypes for all amino acids. Significant differences existed between the drying methods for most amino acids except for leucine and the total amino acid. Low-heat drying at 65 °C and freeze drying showed similar results and were highly comparable to each other for ANOVA and repeatability estimation. The estimates of repeatability under the individual drying methods were 73–94%, except for tryptophan, cysteine and methionine; meanwhile, higher estimates (85–99%) were computed using the combined data of all three drying methods, with few exceptions. Two sulfur-containing amino acids were showed to be more sensitive to high temperature than the others. Six genotypes exhibited higher contents of all the 18 major amino acids and are recommended to be used for the nutritional quality improvement of edamame and other food-grade specialty soybeans. In conclusion, the low-heat drying method can serve as an alternative to freeze drying, and can be used in the large-scale drying of fresh edamame and in the evaluation of seed amino acids in research. Full article
17 pages, 2091 KB  
Article
Development of an Innovative Soft Piezoresistive Biomaterial Based on the Interconnection of Elastomeric PDMS Networks and Electrically-Conductive PEDOT:PSS Sponges
by Maria Antonia Cassa, Martina Maselli, Alice Zoso, Valeria Chiono, Letizia Fracchia, Chiara Ceresa, Gianluca Ciardelli, Matteo Cianchetti and Irene Carmagnola
J. Funct. Biomater. 2022, 13(3), 135; https://doi.org/10.3390/jfb13030135 - 29 Aug 2022
Cited by 3 | Viewed by 3930
Abstract
A deeply interconnected flexible transducer of polydimethylsiloxane (PDMS) and poly(3,4-ethylenedioxythiophene):polystyrenesulfonate (PEDOT:PSS) was obtained as a material for the application of soft robotics. Firstly, transducers were developed by crosslinking PEDOT:PSS with 3-glycidyloxypropryl-trimethoxysilane (GPTMS) (1, 2 and 3% v/v) and using freeze-drying [...] Read more.
A deeply interconnected flexible transducer of polydimethylsiloxane (PDMS) and poly(3,4-ethylenedioxythiophene):polystyrenesulfonate (PEDOT:PSS) was obtained as a material for the application of soft robotics. Firstly, transducers were developed by crosslinking PEDOT:PSS with 3-glycidyloxypropryl-trimethoxysilane (GPTMS) (1, 2 and 3% v/v) and using freeze-drying to obtain porous sponges. The PEDOT:PSS sponges were morphologically characterized, showing porosities mainly between 200 and 600 µm2; such surface area dimensions tend to decrease with increasing degrees of crosslinking. A stability test confirmed a good endurance for up to 28 days for the higher concentrations of the crosslinker tested. Consecutively, the sponges were electromechanically characterized, showing a repeatable and linear resistance variation by the pressure triggers within the limits of their working range (RR0  max = 80% for 1–2% v/v of GPTMS). The sponges containing 1% v/v of GPTMS were intertwined with a silicon elastomer to increase their elasticity and water stability. The flexible transducer obtained with this method exhibited moderately lower sensibility and repeatability than the PEDOT:PSS sponges, but the piezoresistive response remained stable under mechanical compression. Furthermore, the transducer displayed a linear behavior when stressed within the limits of its working range. Therefore, it is still valid for pressure sensing and contact detection applications. Lastly, the flexible transducer was submitted to preliminary biological tests that indicate a potential for safe, in vivo sensing applications. Full article
(This article belongs to the Special Issue State-of-the-Art Functional Biomaterials in Italy)
Show Figures

Figure 1

13 pages, 592 KB  
Article
A Study of Application and Comparison of Thermal Drying and Freeze Drying of Fresh Edamame Seeds in the Analysis of Seed Composition
by Guo-Liang Jiang, William Townsend, Edward Sismour and Yixiang Xu
Agronomy 2022, 12(9), 1993; https://doi.org/10.3390/agronomy12091993 - 24 Aug 2022
Cited by 3 | Viewed by 3017
Abstract
Edamame is a vegetable soybean (Glycine max) with high nutritional and market value. It is mainly grown in Asia and has expanded to North America and Africa. Freeze and low- and high-heat drying methods were used to dry fresh edamame seeds [...] Read more.
Edamame is a vegetable soybean (Glycine max) with high nutritional and market value. It is mainly grown in Asia and has expanded to North America and Africa. Freeze and low- and high-heat drying methods were used to dry fresh edamame seeds of 20 soybean lines and cultivars for analysis of their composition using near-infrared reflectance (NIR) technology. The results indicated that significant differences existed between years of samplings for all seed composition traits investigated. Differences between drying methods were significant for all the traits with whole-seed samples, while they were not significant in protein, raffinose and linoleic acid for flour samples. Ground flour and whole-seed samples were similar or comparable in most cases for freeze and low-heat drying methods, but differences in seed composition between sample types were observed for high-heat drying. Among the traits investigated, protein content was the most consistent for all three drying methods, with an over 91% estimate of repeatability, showing high stability during drying. Oil content also showed a repeatability estimate of over 86% for all three drying methods. Low-heat drying generated results more comparable to freeze drying, while high-heat drying exhibited larger differences in most cases. Estimates of repeatability and correlation coefficients further confirmed that, low-heat drying, similar to freeze drying, was appropriate for drying fresh edamame seeds, but high-heat drying was not. Therefore, low-heat drying is a suitable method for drying fresh edamame and rapid analysis of seed composition, and it can be used as an alternative of freeze-drying method. Full article
Show Figures

Figure 1

17 pages, 4823 KB  
Article
Influence of Freeze–Thaw Cycles on the Mechanical Properties of Highly Rubberised Asphalt Mixtures Made with Warm and Cold Asphalt Binders
by Christina Makoundou and Cesare Sangiorgi
Materials 2022, 15(7), 2701; https://doi.org/10.3390/ma15072701 - 6 Apr 2022
Cited by 5 | Viewed by 2900
Abstract
The present study has been developed to investigate the effect of freeze and thaw (F–T) cycles on the characteristics of highly rubberised asphalt materials to be used as impact-absorbing pavement (IAP) in urban road infrastructures. The tested samples were produced in the laboratory [...] Read more.
The present study has been developed to investigate the effect of freeze and thaw (F–T) cycles on the characteristics of highly rubberised asphalt materials to be used as impact-absorbing pavement (IAP) in urban road infrastructures. The tested samples were produced in the laboratory following the dry process incorporation. Two main types of crumb rubber particles in the range of 0–4 mm were used. Moreover, two types of binders, one warm and one cold, were utilised to prove the feasibility of cold-produced admixtures. The temperature range of the F–T procedure was comprised between −18 ± 2 °C (dry freezing), and 4 ± 2 °C (in water), and the cycles were repeated, on the samples, 10 times. At 0, 1, 5, and 10 cycles, the samples were tested with non-destructive and destructive testing methods, including air voids content, ITSM, ITS, and Cantabro loss. The waters of the thawing period were collected, and the pH, electric conductivity, and particle loss were measured. A consequent change in mechanical behaviour has been recorded between warm and cold produced samples. However, the tests found that the F–T cycles had limited influence on the deterioration of the highly rubberised samples. The loss of particles in the thaw waters were identified as being potentially caused by the temperature stresses. The research suggested various ways to optimise the material to enhance the cold-produced layer mechanical performances, aiming at a fume and smell-free industrialised solution and reducing the potential leaching and particle losses. Full article
(This article belongs to the Special Issue Advances in Sustainable Asphalt Pavements)
Show Figures

Figure 1

13 pages, 5627 KB  
Article
Effective Removal of Calcium and Magnesium Ions from Water by a Novel Alginate–Citrate Composite Aerogel
by Zhuqing Wang, Zhongmin Feng, Leilei Yang and Min Wang
Gels 2021, 7(3), 125; https://doi.org/10.3390/gels7030125 - 25 Aug 2021
Cited by 29 | Viewed by 7837
Abstract
In this work, a novel alginate/citrate composite aerogel (CA–SC) was synthesized by chemical grafting technology combined with vacuum freeze-drying method, and CA–SC was used for removing calcium (Ca2+) and magnesium (Mg2+) ions from water. The experimental results indicate that [...] Read more.
In this work, a novel alginate/citrate composite aerogel (CA–SC) was synthesized by chemical grafting technology combined with vacuum freeze-drying method, and CA–SC was used for removing calcium (Ca2+) and magnesium (Mg2+) ions from water. The experimental results indicate that the as-prepared CA–SC has a high affinity for Ca2+ and Mg2+ and can remove 96.5% of Ca2+ (or 96.8% of Mg2+) from the corresponding solution. The maximum adsorption capacities of CA–SC for Ca2+ and Mg2+ are 62.38 and 36.23 mg/g, respectively. These values are higher than those of the most reported Ca2+-sorbents and Mg2+-sorbents. The CA–SC adsorbent can be regenerated through a simple pickling step, and its adsorption performance keeps stable after repeated use. Analysis of the adsorption mechanism shows that the CA–SC combines Ca2+ and Mg2+ in water mainly through coordination effect. Full article
(This article belongs to the Special Issue Aerogels 2021)
Show Figures

Graphical abstract

14 pages, 3383 KB  
Article
Assessment of Phycocyanin Extraction from Cyanidium caldarium by Spark Discharges, Compared to Freeze-Thaw Cycles, Sonication, and Pulsed Electric Fields
by Marie-Christine Sommer, Martina Balazinski, Raphael Rataj, Sebastian Wenske, Juergen F. Kolb and Katja Zocher
Microorganisms 2021, 9(7), 1452; https://doi.org/10.3390/microorganisms9071452 - 6 Jul 2021
Cited by 31 | Viewed by 4869
Abstract
Phycocyanin is a blue colored pigment, synthesized by several species of cyanobacteria and red algae. Besides the application as a food-colorant, the pigmented protein is of high interest as a pharmaceutically and nutritionally valuable compound. Since cyanobacteria-derived phycocyanin is thermolabile, red algae that [...] Read more.
Phycocyanin is a blue colored pigment, synthesized by several species of cyanobacteria and red algae. Besides the application as a food-colorant, the pigmented protein is of high interest as a pharmaceutically and nutritionally valuable compound. Since cyanobacteria-derived phycocyanin is thermolabile, red algae that are adapted to high temperatures are an interesting source for phycocyanin extraction. Still, the extraction of high quality phycocyanin from red algae is challenging due to the strong and rigid cell wall. Since standard techniques show low yields, alternative methods are needed. Recently, spark discharges have been shown to gently disintegrate microalgae and thereby enable the efficient extraction of susceptible proteins. In this study, the applicability of spark discharges for phycocyanin extraction from the red alga Cyanidium caldarium was investigated. The efficiency of 30 min spark discharges was compared with standard treatment protocols, such as three times repeated freeze-thaw cycles, sonication, and pulsed electric fields. Input energy for all physical methods were kept constant at 11,880 J to ensure comparability. The obtained extracts were evaluated by photometric and fluorescent spectroscopy. Highest extraction yields were achieved with sonication (53 mg/g dry weight (dw)) and disintegration by spark discharges (4 mg/g dw) while neither freeze-thawing nor pulsed electric field disintegration proved effective. The protein analysis via LC-MS of the former two extracts revealed a comparable composition of phycobiliproteins. Despite the lower total concentration of phycocyanin after application of spark discharges, the purity in the raw extract was higher in comparison to the extract attained by sonication. Full article
(This article belongs to the Special Issue Natural Products from Microalgae and Cyanobacteria)
Show Figures

Figure 1

15 pages, 6511 KB  
Article
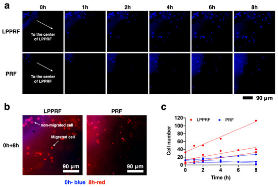
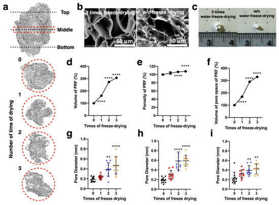
Large-Pore Platelet-Rich Fibrin with a Mg Ring to Allow MC3T3-E1 Preosteoblast Migration and to Improve Osteogenic Ability for Bone Defect Repair
by Pei-Chun Wong, Chen-Yun Wang, Jason Shian-Ching Jang, Chian-Her Lee and Jia-Lin Wu
Int. J. Mol. Sci. 2021, 22(8), 4022; https://doi.org/10.3390/ijms22084022 - 14 Apr 2021
Cited by 13 | Viewed by 3172
Abstract
Platelet-rich fibrin (PRF) is a natural fibrin meshwork material with multiple functions that are suitable for tissue engineering applications. PRF provides a suitable scaffold for critical-size bone defect treatment due to its platelet cytokines and rich growth factors. However, the structure of PRF [...] Read more.
Platelet-rich fibrin (PRF) is a natural fibrin meshwork material with multiple functions that are suitable for tissue engineering applications. PRF provides a suitable scaffold for critical-size bone defect treatment due to its platelet cytokines and rich growth factors. However, the structure of PRF not only promotes cell attachment but also, due to its density, provides a pool for cell migration into the PRF to facilitate regeneration. In our study, we used repeated freeze drying to enlarge the pores of PRF to engineer large-pore PRF (LPPRF), a type of PRF that has expanded pores for cell migration. Moreover, a biodegradable Mg ring was used to provide stability to bone defects and the release of Mg ions during degradation may enhance osteoconduction and osteoinduction. Our results revealed that cell migration was more extensive when LPPRF was used rather than when PRF was used and that LPPRF retained the growth factors present in PRF. Moreover, the Mg ions released from the Mg ring during degradation significantly enhanced the calcium deposition of MC3T3-E1 preosteoblasts. In the present study, a bone substitute comprising LPPRF combined with a Mg ring was demonstrated to have much potential for critical-size bone defect repair. Full article
(This article belongs to the Section Materials Science)
Show Figures

Figure 1

15 pages, 3256 KB  
Article
Fabrication of Cellulose Nanocrystal-g-Poly(Acrylic Acid-Co-Acrylamide) Aerogels for Efficient Pb(II) Removal
by Yifan Chen, Qian Li, Yujie Li, Qijun Zhang, Jingda Huang, Qiang Wu and Siqun Wang
Polymers 2020, 12(2), 333; https://doi.org/10.3390/polym12020333 - 5 Feb 2020
Cited by 44 | Viewed by 6958
Abstract
In this work, cellulose nanocrystals (CNCs) obtained by the acid hydrolysis of waste bamboo powder were used to synthesize cellulose nanocrystal-g-poly(acrylic acid-co-acrylamide) (CNC-g-P(AA/AM)) aerogels via graft copolymerization followed by freeze-drying. The structure and morphology of the resulting aerogels were characterized by Fourier transform [...] Read more.
In this work, cellulose nanocrystals (CNCs) obtained by the acid hydrolysis of waste bamboo powder were used to synthesize cellulose nanocrystal-g-poly(acrylic acid-co-acrylamide) (CNC-g-P(AA/AM)) aerogels via graft copolymerization followed by freeze-drying. The structure and morphology of the resulting aerogels were characterized by Fourier transform infrared spectroscopy (FTIR) and scanning electron microscopy (SEM), and the CNC-g-P(AA/AM) aerogels exhibited excellent absorbent properties and adsorption capacities. Subsequent Pb(II) adsorption studies showed that the kinetic data followed the pseudo-second-order equation, while the adsorption isotherms were best described using the Langmuir model. The maximum Pb(II) adsorption capacity calculated by the Langmuir model reached up to 366.3 mg/g, which is a capacity that outperformed that of the pure CNC aerogel. The CNC-g-P (AA/AM) aerogels become structurally stable through chemical cross-linking, which enabled them to be easily regenerated in HCl solution and retain the adsorption capacity after repeated use. The aerogels were found to maintain 81.3% removal efficiency after five consecutive adsorption–desorption cycles. Therefore, this study demonstrated an effective method for the fabrication of an aerogel adsorbent with an excellent reusability in the effective removal of Pb(II) from aqueous solutions. Full article
(This article belongs to the Collection Design and Synthesis of Polymers)
Show Figures

Graphical abstract

22 pages, 1061 KB  
Article
Freeze-Dried Immobilized Kefir Culture in Low Alcohol Winemaking
by Anastasios Nikolaou, Georgios Sgouros, Gregoria Mitropoulou, Valentini Santarmaki and Yiannis Kourkoutas
Foods 2020, 9(2), 115; https://doi.org/10.3390/foods9020115 - 21 Jan 2020
Cited by 21 | Viewed by 4942
Abstract
Low alcohol wines represent a rising trend in the global market. Since for ethanol removal, certain physicochemical methods that negatively affect wine quality are applied, the aim of this present study was to evaluate the efficiency of freeze-dried, immobilized kefir culture on natural [...] Read more.
Low alcohol wines represent a rising trend in the global market. Since for ethanol removal, certain physicochemical methods that negatively affect wine quality are applied, the aim of this present study was to evaluate the efficiency of freeze-dried, immobilized kefir culture on natural supports (apple pieces, grape skins and delignified cellulosic material) in low alcohol winemaking at various temperatures (5–30 °C). Initially, genetic analysis of kefir culture was performed by Next Generation Sequencing. There was an immobilization of kefir culture on grape skins-enhanced cell survival during freeze-drying in most cases, even when no cryoprotectant was used. Simultaneous alcoholic and malolactic fermentations were performed in repeated batch fermentations for >12 months, using freeze-dried free or immobilized cells produced with no cryoprotectant, suggesting the high operational stability of the systems. Values of great industrial interest for daily ethanol productivity and malic acid conversion [up to 39.5 g/(Ld) and 67.3%, respectively] were recorded. Principal Component Analysis (PCA) showed that freeze-drying rather than the fermentation temperature affected significantly minor volatiles. All low alcohol wines produced were accepted during the preliminary sensory evaluation. Full article
(This article belongs to the Special Issue New Frontiers in Wine Microbiology)
Show Figures

Graphical abstract

19 pages, 3251 KB  
Article
Frost Resistance Number to Assess Freeze and Thaw Resistance of Non-Autoclaved Aerated Concretes Containing Ground Granulated Blast-Furnace Slag and Micro-Silica
by Eldar Sharafutdinov, Chang-Seon Shon, Dichuan Zhang, Chul-Woo Chung, Jong Kim and Saltanat Bagitova
Materials 2019, 12(24), 4151; https://doi.org/10.3390/ma12244151 - 11 Dec 2019
Cited by 8 | Viewed by 3236
Abstract
Aerated concrete (AC), such as cellular concrete, autoclaved aerated concrete (AAC), and non-autoclaved aerated concrete (NAAC), having excellent insulation properties, is commonly used in buildings located in cold regions, such as Nur-Sultan in Kazakhstan, the second coldest capital city in the world, because [...] Read more.
Aerated concrete (AC), such as cellular concrete, autoclaved aerated concrete (AAC), and non-autoclaved aerated concrete (NAAC), having excellent insulation properties, is commonly used in buildings located in cold regions, such as Nur-Sultan in Kazakhstan, the second coldest capital city in the world, because it can contribute to a large energy saving. However, when the AC is directly exposed to the repeated freeze and thaw (F-T) cycles, its F-T resistance can be critical because of lower density and scaling resistance of the AC. Moreover, the evaluation of the F-T resistance of the AC based on the durability factor (DF) calculated by using the relative dynamic modulus of elasticity may overestimate the frost resistance of the AC due to the millions of evenly distributed air voids in spite of its weak scaling resistance. In the present study, the F-T resistance of NAAC mixtures with various binary or ternary combinations of ground granulated blast-furnace slag (GGBFS) and micro-silica was assessed mainly using the ASTM C 1262/C1262M-16 Standard Test Method for Evaluating the Freeze-Thaw Durability of Dry-Cast Segmental Retaining Wall Units and Related Concrete Units. Critical parameters to affect the F-T resistance performance of the NAAC mixture such as compressive strength, density, water absorption, air–void ratio (VR), moisture uptake, durability factor (DF), weight loss (Wloss), the degree of saturation (Sd), and residual strength (Sres) were determined. Based on the determined parameter values, frost resistance number (FRN) has been developed to evaluate the F-T resistance of the NAAC mixture. Test results showed that all NAAC mixtures had good F-T resistance when they were evaluated with DF. Binary NAAC mixtures generally showed higher Sd and Wloss and lower DF and Sres than those of ternary NAAC mixtures. It was determined that the Sd was a key factor for the F-T resistance of NAAC mixtures. Finally, the developed FRN could be an appropriate tool to evaluate the F-T resistance of the NAAC mixture. Full article
(This article belongs to the Section Construction and Building Materials)
Show Figures

Figure 1

7 pages, 410 KB  
Article
Antioxidant Activity of Commercial Soluble Coffees
by Carolina Tolentino Marcucci, Rafael Carlos Eloy Dias, Mariana Bortholazzi Almeida and Marta De Toledo Benassi
Beverages 2017, 3(2), 27; https://doi.org/10.3390/beverages3020027 - 21 Jun 2017
Cited by 9 | Viewed by 7659
Abstract
A product of easy preparation and high added value, soluble/instant coffee is obtained by drying the aqueous extract of roasted coffee and presents a high amount of bioactive compounds. The aim of the study was to evaluate the antioxidant activity of 33 Brazilian [...] Read more.
A product of easy preparation and high added value, soluble/instant coffee is obtained by drying the aqueous extract of roasted coffee and presents a high amount of bioactive compounds. The aim of the study was to evaluate the antioxidant activity of 33 Brazilian commercial soluble coffees considering the radical scavenging activity (via the ABTS method) and the reducing capacity (via the Folin–Ciocalteu method). Soluble coffees of several brands and types (regular, gourmet, and decaffeinated), subjected to different drying processes (agglomeration, atomization, and freeze-drying) (n = 85), were evaluated. In general, regular and decaffeinated soluble coffees presented high antioxidant activity. The reducing capacity ranged from 9.9 to 15.4 g of gallic acid per 100 g, while the radical scavenging activity ranged from 20.4 to 37.0 g of Trolox per 100 g. Good repeatability—with coefficients of variation of 2.4% for Folin–Ciocalteu and of 5.2% for ABTS—and high correlations between the values of antioxidant activity obtained by both methods (r = 0.66) were observed. Gourmet coffees presented less antioxidant activity compared to the regular samples. No correlation was verified between drying processes and antioxidant activity. Full article
(This article belongs to the Special Issue Beverage Powder)
Show Figures

Graphical abstract

Back to TopTop