Sign in to use this feature.

Years

Between: -

Subjects

remove_circle_outline
remove_circle_outline
remove_circle_outline
remove_circle_outline
remove_circle_outline
remove_circle_outline
remove_circle_outline
remove_circle_outline
remove_circle_outline

Journals

remove_circle_outline
remove_circle_outline
remove_circle_outline
remove_circle_outline
remove_circle_outline
remove_circle_outline
remove_circle_outline
remove_circle_outline
remove_circle_outline
remove_circle_outline
remove_circle_outline
remove_circle_outline
remove_circle_outline
remove_circle_outline
remove_circle_outline
remove_circle_outline
remove_circle_outline
remove_circle_outline

Article Types

Countries / Regions

remove_circle_outline
remove_circle_outline
remove_circle_outline
remove_circle_outline
remove_circle_outline

Search Results (1,776)

Search Parameters:
Keywords = reconstruction costs

Order results
Result details
Results per page
Select all
Export citation of selected articles as:
48 pages, 6739 KB  
Review
Advances in Alkaline Water Electrolysis—The Role of In Situ Ionic Activation in Green Hydrogen Production
by Vladimir M. Nikolić, Katarina M. Dimić-Mišić, Slađana Lj. Maslovara, Dejana P. Popović, Mihajlo N. Gigov, Sanja S. Krstić and Milica P. Marčeta Kaninski
Catalysts 2026, 16(1), 98; https://doi.org/10.3390/catal16010098 (registering DOI) - 18 Jan 2026
Abstract
Alkaline water electrolysis remains one of the leading and most mature technologies for large-scale hydrogen production. Its advantages stem from the use of inexpensive, earth-abundant materials and well-established industrial deployment, yet the technology continues to face challenges, including sluggish hydrogen evolution reaction (HER) [...] Read more.
Alkaline water electrolysis remains one of the leading and most mature technologies for large-scale hydrogen production. Its advantages stem from the use of inexpensive, earth-abundant materials and well-established industrial deployment, yet the technology continues to face challenges, including sluggish hydrogen evolution reaction (HER) kinetics and energy-efficiency limitations compared with acidic electrolysis systems. This review provides a comprehensive overview of the fundamental principles governing alkaline electrolysis, encompassing electrolyte chemistry, electrode materials, electrochemical mechanisms, and the roles of overpotentials, cell resistances, and surface morphology in determining system performance. Key developments in catalytic materials are discussed, highlighting both noble-metal and non-noble-metal electrocatalysts, as well as advanced approaches to surface modification and nanostructuring designed to enhance catalytic activity and long-term stability. Particular emphasis is placed on the emerging strategy of in situ ionic activation, wherein transition-metal ions and oxyanions are introduced directly into the operating electrolyte. These species dynamically interact with electrode surfaces under polarization, inducing real-time surface reconstruction, improving water dissociation kinetics, tuning hydrogen adsorption energies, and extending electrode durability. Results derived from polarization measurements, electrochemical impedance spectroscopy, and surface morphology analyses consistently demonstrate that ionic activators, such as Ni–Co–Mo systems, significantly increase the HER performance through substantial increase in surface roughness and increased intrinsic electrocatalytic activity through synergy of d-metals. By integrating both historical context and recent research findings, this review underscores the potential of ionic activation as a scalable and cost-effective way toward improving the efficiency of alkaline water electrolysis and accelerating progress toward sustainable, large-scale green hydrogen production. Full article
(This article belongs to the Section Electrocatalysis)
25 pages, 32460 KB  
Article
Physically Consistent Radar High-Resolution Range Profile Generation via Spectral-Aware Diffusion for Robust Automatic Target Recognition Under Data Scarcity
by Shuai Li, Yu Wang, Jingyang Xie and Biao Tian
Remote Sens. 2026, 18(2), 316; https://doi.org/10.3390/rs18020316 (registering DOI) - 16 Jan 2026
Viewed by 29
Abstract
High-Resolution Range Profile (HRRP) represents the electromagnetic backscattering distribution of targets and plays a pivotal role in remote-sensing-based Automatic Target Recognition (RATR). However, in non-cooperative sensing scenarios, acquiring sufficient measured data is severely constrained by operational costs and physical limitations, leading to data [...] Read more.
High-Resolution Range Profile (HRRP) represents the electromagnetic backscattering distribution of targets and plays a pivotal role in remote-sensing-based Automatic Target Recognition (RATR). However, in non-cooperative sensing scenarios, acquiring sufficient measured data is severely constrained by operational costs and physical limitations, leading to data scarcity that hampers model robustness. To overcome this, we propose SpecM-DDPM, a spectral-aware Denoising Diffusion Probabilistic Models (DDPM) tailored for generating high-fidelity HRRPs that preserve physical scattering properties. Unlike generic generative models, SpecM-DDPM incorporates radar signal physics into the diffusion process. Specifically, a parallel multi-scale block is designed to adaptively capture both local scattering centers and global target resonance structures. To ensure spectral fidelity, a spectral gating mechanism serves as a physics-constrained filter to calibrate the energy distribution in the frequency domain. Furthermore, a Frequency-Aware Curriculum Learning (FACL) strategy is introduced to guide the progressive reconstruction from low-frequency structural components to high-frequency scattering details. Experiments on measured aircraft data demonstrate that SpecM-DDPM generates samples with high physical consistency, significantly enhancing the generalization performance of radar recognition systems in data-limited environments. Full article
28 pages, 3390 KB  
Article
SDC-YOLOv8: An Improved Algorithm for Road Defect Detection Through Attention-Enhanced Feature Learning and Adaptive Feature Reconstruction
by Hao Yang, Yulong Song, Yue Liang, Enhao Tang and Danyang Cao
Sensors 2026, 26(2), 609; https://doi.org/10.3390/s26020609 - 16 Jan 2026
Viewed by 54
Abstract
Road defect detection is essential for timely road damage repair and traffic safety assurance. However, existing object detection algorithms suffer from insufficient accuracy in detecting small road surface defects and are prone to missed detections and false alarms under complex lighting and background [...] Read more.
Road defect detection is essential for timely road damage repair and traffic safety assurance. However, existing object detection algorithms suffer from insufficient accuracy in detecting small road surface defects and are prone to missed detections and false alarms under complex lighting and background conditions. To address these challenges, this study proposes SDC-YOLOv8, an improved YOLOv8-based algorithm for road defect detection that employs attention-enhanced feature learning and adaptive feature reconstruction. The model incorporates three key innovations: (1) an SPPF-LSKA module that integrates Fast Spatial Pyramid Pooling with Large Separable Kernel Attention to enhance multi-scale feature representation and irregular defect modeling capabilities; (2) DySample dynamic upsampling that replaces conventional interpolation methods for adaptive feature reconstruction with reduced computational cost; and (3) a Coordinate Attention module strategically inserted to improve spatial localization accuracy under complex conditions. Comprehensive experiments on a public pothole dataset demonstrate that SDC-YOLOv8 achieves 78.0% mAP@0.5, 81.0% Precision, and 70.7% Recall while maintaining real-time performance at 85 FPS. Compared to the baseline YOLOv8n model, the proposed method improves mAP@0.5 by 2.0 percentage points, Precision by 3.3 percentage points, and Recall by 1.8 percentage points, yielding an F1 score of 75.5%. These results demonstrate that SDC-YOLOv8 effectively enhances small-target detection accuracy while preserving real-time processing capability, offering a practical and efficient solution for intelligent road defect detection applications. Full article
(This article belongs to the Section Fault Diagnosis & Sensors)
Show Figures

Figure 1

18 pages, 2929 KB  
Article
Vector Bending Sensor Based on Power-Monitored Tapered Few-Mode Multi-Core Fiber
by Qixuan Wu, Zhuyixiao Liu, Hao Wu and Ming Tang
Sensors 2026, 26(2), 607; https://doi.org/10.3390/s26020607 - 16 Jan 2026
Viewed by 43
Abstract
We propose a vector bending sensor based on a tapered few-mode multi-core fiber (FM-MCF). A seven-core six-mode fiber is tapered with an optimized taper ratio, enabling bending sensing through power monitoring. When the tapered FM-MCF bends, coupling occurs between the central core and [...] Read more.
We propose a vector bending sensor based on a tapered few-mode multi-core fiber (FM-MCF). A seven-core six-mode fiber is tapered with an optimized taper ratio, enabling bending sensing through power monitoring. When the tapered FM-MCF bends, coupling occurs between the central core and side cores in the tapered region. By monitoring the power of all cores and employing a power differential method, the bending direction and curvature can be reconstructed. The results show that within a curvature range of 2.5 m−1 to 10 m−1, the sensitivity of the ratio of the side core’s power to the middle core’s power with respect to curvature is not less than 0.14/m−1. A deep fully connected feedforward neural network (DNN) is used to demodulate all power information and predict the bending shape of the optical fiber. The algorithm predicts the bending radius and rotation angle with mean absolute errors less than 0.038 m and 3.087°, respectively. This method is expected to achieve low-cost, high-sensitivity bending measurement applications with vector direction perception, providing an effective solution for scenarios with small curvatures that are challenging to detect using conventional sensing methods. Full article
(This article belongs to the Section Optical Sensors)
Show Figures

Figure 1

21 pages, 6376 KB  
Article
Carbon Reduction Benefits and Economic Performance Analysis of Lattice Structural Systems Utilizing Small-Diameter Round Timber as the Primary Material
by Ying Wu, Jianmei Wu, Hongpeng Xu, Jiayi Li and Yuncheng Ji
Buildings 2026, 16(2), 372; https://doi.org/10.3390/buildings16020372 - 15 Jan 2026
Viewed by 82
Abstract
To address the imbalance between the “ecological advantage” and “economic benefit” of wooden structure buildings, this study examines two structural construction methods utilizing inexpensive and readily available small-diameter round timber as the primary material. It demonstrates the advantages of these two structural systems [...] Read more.
To address the imbalance between the “ecological advantage” and “economic benefit” of wooden structure buildings, this study examines two structural construction methods utilizing inexpensive and readily available small-diameter round timber as the primary material. It demonstrates the advantages of these two structural systems in terms of material consumption, life cycle carbon emissions, and economic efficiency. Through the research methods and processes of “Preliminary analysis–Proposing the construction system–The feasibility analysis of structural technology–Efficiency assessment”, the sustainable wood structure technical system suitable for the development of China is explored. The main conclusions are as follows: (1) Employing the preliminary analysis method, this paper examines and analyzes construction cases that primarily utilize small-diameter round timber as the main material. It delineates specific construction types based on the characteristics of small-diameter round timber. Additionally, it technically reconstructs the methodology for utilizing small-diameter round timber. (2) Two lattice structural systems are proposed, leveraging the mechanical properties and fundamental morphological characteristics of inexpensive and readily available small-diameter round timber of fast-growing Northeast larch. The technical feasibility of these two small-diameter log structure systems is validated through simulation analysis of their spatial threshold suitability. (3) This study conducted a comprehensive comparison between the two small-diameter round timber structural systems and the conventional grain-parallel glued laminated timber (Cross-Laminated Timber) frame structural systems. The analysis was performed from three perspectives. As the primary structural material, grain-parallel glued laminated timber frame structural systems exhibits significant advantages in terms of timber utilization per unit area of the structural system. From a life cycle carbon emission analysis perspective, compared to grain-parallel glued laminated timber frame structures, small-diameter round timber structures can achieve carbon emission reductions ranging from 79.19% to 97.74%. Additionally, the unit area cost of small-diameter round timber structures is reduced by 21.02% to 40.42% relative to grain-parallel glued laminated timber frame structures. Consequently, it can be concluded that small-diameter round timber structural systems possess technical feasibility and construction advantages for small and medium-sized buildings, offering practical value in optimizing technical systems to meet the objective needs of ecological construction. Full article
(This article belongs to the Section Architectural Design, Urban Science, and Real Estate)
Show Figures

Figure 1

24 pages, 1009 KB  
Article
HiSem-RAG: A Hierarchical Semantic-Driven Retrieval-Augmented Generation Method
by Dongju Yang and Junming Wang
Appl. Sci. 2026, 16(2), 903; https://doi.org/10.3390/app16020903 - 15 Jan 2026
Viewed by 73
Abstract
Traditional retrieval-augmented generation (RAG) methods struggle with hierarchical documents, often causing semantic fragmentation, structural loss, and inefficient retrieval due to fixed strategies. To address these challenges, this paper proposes HiSem-RAG, a hierarchical semantic-driven RAG method. It comprises three key modules: (1) hierarchical semantic [...] Read more.
Traditional retrieval-augmented generation (RAG) methods struggle with hierarchical documents, often causing semantic fragmentation, structural loss, and inefficient retrieval due to fixed strategies. To address these challenges, this paper proposes HiSem-RAG, a hierarchical semantic-driven RAG method. It comprises three key modules: (1) hierarchical semantic indexing, which preserves boundaries and relationships between sections and paragraphs to reconstruct document context; (2) a bidirectional semantic enhancement mechanism that incorporates titles and summaries to facilitate two-way information flow; and (3) a distribution-aware adaptive threshold strategy that dynamically adjusts retrieval scope based on similarity distributions, balancing accuracy with computational efficiency. On the domain-specific EleQA dataset, HiSem-RAG achieves 82.00% accuracy, outperforming HyDE and RAPTOR by 5.04% and 3.98%, respectively, with reduced computational costs. On the LongQA dataset, it attains a ROUGE-L score of 0.599 and a BERT_F1 score of 0.839. Ablation studies confirm the complementarity of these modules, particularly in long-document scenarios. Full article
Show Figures

Figure 1

24 pages, 39327 KB  
Article
Forest Surveying with Robotics and AI: SLAM-Based Mapping, Terrain-Aware Navigation, and Tree Parameter Estimation
by Lorenzo Scalera, Eleonora Maset, Diego Tiozzo Fasiolo, Khalid Bourr, Simone Cottiga, Andrea De Lorenzo, Giovanni Carabin, Giorgio Alberti, Alessandro Gasparetto, Fabrizio Mazzetto and Stefano Seriani
Machines 2026, 14(1), 99; https://doi.org/10.3390/machines14010099 - 14 Jan 2026
Viewed by 112
Abstract
Forest surveying and inspection face significant challenges due to unstructured environments, variable terrain conditions, and the high costs of manual data collection. Although mobile robotics and artificial intelligence offer promising solutions, reliable autonomous navigation in forest, terrain-aware path planning, and tree parameter estimation [...] Read more.
Forest surveying and inspection face significant challenges due to unstructured environments, variable terrain conditions, and the high costs of manual data collection. Although mobile robotics and artificial intelligence offer promising solutions, reliable autonomous navigation in forest, terrain-aware path planning, and tree parameter estimation remain open challenges. In this paper, we present the results of the AI4FOREST project, which addresses these issues through three main contributions. First, we develop an autonomous mobile robot, integrating SLAM-based navigation, 3D point cloud reconstruction, and a vision-based deep learning architecture to enable tree detection and diameter estimation. This system demonstrates the feasibility of generating a digital twin of forest while operating autonomously. Second, to overcome the limitations of classical navigation approaches in heterogeneous natural terrains, we introduce a machine learning-based surrogate model of wheel–soil interaction, trained on a large synthetic dataset derived from classical terramechanics. Compared to purely geometric planners, the proposed model enables realistic dynamics simulation and improves navigation robustness by accounting for terrain–vehicle interactions. Finally, we investigate the impact of point cloud density on the accuracy of forest parameter estimation, identifying the minimum sampling requirements needed to extract tree diameters and heights. This analysis provides support to balance sensor performance, robot speed, and operational costs. Overall, the AI4FOREST project advances the state of the art in autonomous forest monitoring by jointly addressing SLAM-based mapping, terrain-aware navigation, and tree parameter estimation. Full article
Show Figures

Figure 1

25 pages, 4703 KB  
Article
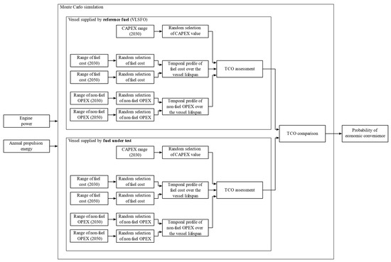
Technological Solutions and the Potential of Alternative Fuels for the Decarbonization of Maritime Transport
by Claudio Carlini, Marco Rossi and Danilo Bertini
Energies 2026, 19(2), 418; https://doi.org/10.3390/en19020418 - 14 Jan 2026
Viewed by 85
Abstract
European and national maritime regulations, aimed at promoting navigation powered by alternative fuels, highlight the need to explore the adoption of various alternative fuel options for maritime transport. This assessment should consider both technical and practical aspects, particularly for freight and passenger services, [...] Read more.
European and national maritime regulations, aimed at promoting navigation powered by alternative fuels, highlight the need to explore the adoption of various alternative fuel options for maritime transport. This assessment should consider both technical and practical aspects, particularly for freight and passenger services, within the national context in which the sector operates. This document provides a detailed analysis of what is available on the market and the expected results between 2030 and 2050 for the conversion of routes using alternative fuel vessels, both in terms of investment and operational costs. Assessments of vessel fuelling needs were conducted, identifying the potential of different fuels on several key Italian routes, reconstructing their technical characteristics and considering the uncertainty associated with potential changes in fuelling costs (over the life of the vessels) and technological progress. Full article
(This article belongs to the Section L: Energy Sources)
Show Figures

Figure 1

20 pages, 3743 KB  
Article
Unsupervised Learning-Based Anomaly Detection for Bridge Structural Health Monitoring: Identifying Deviations from Normal Structural Behaviour
by Jabez Nesackon Abraham, Minh Q. Tran, Jerusha Samuel Jayaraj, Jose C. Matos, Maria Rosa Valluzzi and Son N. Dang
Sensors 2026, 26(2), 561; https://doi.org/10.3390/s26020561 - 14 Jan 2026
Viewed by 138
Abstract
Structural Health Monitoring (SHM) of large-scale civil infrastructure is essential to ensure safety, minimise maintenance costs, and support informed decision-making. Unsupervised anomaly detection has emerged as a powerful tool for identifying deviations in structural behaviour without requiring labelled damage data. The study initially [...] Read more.
Structural Health Monitoring (SHM) of large-scale civil infrastructure is essential to ensure safety, minimise maintenance costs, and support informed decision-making. Unsupervised anomaly detection has emerged as a powerful tool for identifying deviations in structural behaviour without requiring labelled damage data. The study initially reproduces and implements a state-of-the-art methodology that combines local density estimation through the Cumulative Distance Participation Factor (CDPF) with Semi-parametric Extreme Value Theory (SEVT) for thresholding, which serves as an essential baseline reference for establishing normal structural behaviour and for benchmarking the performance of the proposed anomaly detection framework. Using modal frequencies extracted via Stochastic Subspace Identification from the Z24 bridge dataset, the baseline method effectively identifies structural anomalies caused by progressive damage scenarios. However, its performance is constrained when dealing with subtle or non-linear deviations. To address this limitation, we introduce an innovative ensemble anomaly detection framework that integrates two complementary unsupervised methods: Principal Component Analysis (PCA) and Autoencoder (AE) are dimensionality reduction methods used for anomaly detection. PCA captures linear patterns using variance, while AE learns non-linear representations through data reconstruction. By leveraging the strengths of these techniques, the ensemble achieves improved sensitivity, reliability, and interpretability in anomaly detection. A comprehensive comparison with the baseline approach demonstrates that the proposed ensemble not only captures anomalies more reliably but also provides improved stability to environmental and operational variability. These findings highlight the potential of ensemble-based unsupervised methods for advancing SHM practices. Full article
Show Figures

Figure 1

18 pages, 11774 KB  
Article
Retrieval Augment: Robust Path Planning for Fruit-Picking Robot Based on Real-Time Policy Reconstruction
by Binhao Chen, Shuo Zhang, Zichuan He and Liang Gong
Sustainability 2026, 18(2), 829; https://doi.org/10.3390/su18020829 - 14 Jan 2026
Viewed by 74
Abstract
The working environment of fruit-picking robots is highly complex, involving numerous obstacles such as branches. Sampling-based algorithms like Rapidly Exploring Random Trees (RRTs) are faster but suffer from low success rates and poor path quality. Deep reinforcement learning (DRL) has excelled in high-degree-of-freedom [...] Read more.
The working environment of fruit-picking robots is highly complex, involving numerous obstacles such as branches. Sampling-based algorithms like Rapidly Exploring Random Trees (RRTs) are faster but suffer from low success rates and poor path quality. Deep reinforcement learning (DRL) has excelled in high-degree-of-freedom (DOF) robot path planning, but typically requires substantial computational resources and long training cycles, which limits its applicability in resource-constrained and large-scale agricultural deployments. However, picking robot agents trained by DRL underperform because of the complexity and dynamics of the picking scenes. We propose a real-time policy reconstruction method based on experience retrieval to augment an agent trained by DRL. The key idea is to optimize the agent’s policy during inference rather than retraining, thereby reducing training cost, energy consumption, and data requirements, which are critical factors for sustainable agricultural robotics. We first use Soft Actor–Critic (SAC) to train the agent with simple picking tasks and less episodes. When faced with complex picking tasks, instead of retraining the agent, we reconstruct its policy by retrieving experience from similar tasks and revising action in real time, which is implemented specifically by real-time action evaluation and rejection sampling. Overall, the agent evolves into an augment agent through policy reconstruction, enabling it to perform much better in complex tasks with narrow passages and dense obstacles than the original agent. We test our method both in simulation and in the real world. Results show that the augment agent outperforms the original agent and sampling-based algorithms such as BIT* and AIT* in terms of success rate (+133.3%) and path quality (+60.4%), demonstrating its potential to support reliable, scalable, and sustainable fruit-picking automation. Full article
(This article belongs to the Section Sustainable Agriculture)
Show Figures

Figure 1

14 pages, 3347 KB  
Article
Enhancing Li-S Battery Kinetics via Cation-Engineered Al3+/Fe3+-Substituted Co3O4 Spinels
by Zhiying Lin, Mingyu Wang, Wen Fu, Zhixin Gu, Zhenkai Yang, Kai Guan, Zaixing Yang, Lulu Wang, Wenjun Wang and Kaixing Zhu
Materials 2026, 19(2), 326; https://doi.org/10.3390/ma19020326 - 13 Jan 2026
Viewed by 196
Abstract
Lithium–sulfur (Li-S) batteries promise high energy density and low cost but are hindered by polysulfide shuttling, sluggish redox kinetics, poor sulfur conductivity, and lithium dendrite formation. Here, a targeted cation-substitution strategy is applied to Co3O4 spinels by replacing octahedral Co [...] Read more.
Lithium–sulfur (Li-S) batteries promise high energy density and low cost but are hindered by polysulfide shuttling, sluggish redox kinetics, poor sulfur conductivity, and lithium dendrite formation. Here, a targeted cation-substitution strategy is applied to Co3O4 spinels by replacing octahedral Co3+ sites with trivalent Al3+ or Fe3+, generating Al2CoO4 and Fe2CoO4 with exclusively tetrahedral Co2+ sites. Structural characterizations confirm the reconstructed cationic environments, and electrochemical analyses show that both substituted spinels surpass pristine Co3O4 in LiPS adsorption and catalytic activity, with Al2CoO4 delivering the strongest LiPS binding, fastest Li+ transport, and most efficient redox conversion. As a result, Li-S cells equipped with Al2CoO4-modified separators exhibit an initial capacity of 1327.5 mAh g−1 at 0.1C, maintain 883.3 mAh g−1 after 200 cycles, and deliver 958.6 mAh g−1 at 1C with an ultralow decay rate of 0.034% per cycle over 1000 cycles. These findings demonstrate that selective Co-site substitution effectively tailors spinel chemistry to boost polysulfide conversion kinetics, ion transport, and long-term cycling stability in high-performance Li-S batteries. Full article
(This article belongs to the Section Energy Materials)
Show Figures

Figure 1

14 pages, 1068 KB  
Systematic Review
Use of CAD/CAM Workflow and Patient-Specific Implants for Maxillary Reconstruction: A Systematic Review
by Diana D’Alpaos, Giovanni Badiali, Francesco Ceccariglia, Ali Nosrati and Achille Tarsitano
J. Clin. Med. 2026, 15(2), 647; https://doi.org/10.3390/jcm15020647 - 13 Jan 2026
Viewed by 115
Abstract
Background: Reconstruction of the maxilla and midface remains one of the most demanding challenges in craniofacial surgery, requiring precise planning and a clear understanding of defect geometry to achieve functional and esthetic restoration. Advances in computer-assisted surgery (CAS) and virtual surgical planning [...] Read more.
Background: Reconstruction of the maxilla and midface remains one of the most demanding challenges in craniofacial surgery, requiring precise planning and a clear understanding of defect geometry to achieve functional and esthetic restoration. Advances in computer-assisted surgery (CAS) and virtual surgical planning (VSP), based on 3D segmentation of radiologic imaging, have significantly improved the management of maxillary deformities, allowing for further knowledge of patient-specific information, including anatomy, pathology, surgical planning, and reconstructive issues. The integration of computer-aided design and manufacturing (CAD/CAM) and 3D printing has further transformed reconstruction through customized titanium meshes, implants, and surgical guides. Methods:This systematic review, conducted following PRISMA 2020 guidelines, synthesizes evidence from clinical studies on CAD/CAM-assisted reconstruction of maxillary and midfacial defects of congenital, acquired, or post-resection origin. It highlights the advantages and drawbacks of maxillary reconstruction with patient-specific implants (PSISs). Primary outcomes are represented by accuracy in VSP reproduction, while secondary outcomes included esthetic results, functions, and assessment of complications. Results: Of the 44 identified articles, 10 met inclusion criteria with a time frame from April 2013 to July 2022. The outcomes of 24 treated patients are reported. CAD/CAM-guided techniques seemed to improve osteotomy accuracy, flap contouring, and implant adaptation. Conclusions: Although current data support the efficacy and safety of CAD/CAM-based approaches, limitations persist, including high costs, technological dependency, and variable long-term outcome data. This article critically evaluates the role of PSISs in maxillofacial reconstruction and outlines future directions for its standardization and broader adoption in clinical practice. Full article
(This article belongs to the Special Issue Innovations in Head and Neck Surgery)
Show Figures

Figure 1

16 pages, 2843 KB  
Article
Analysis of a Fiber-Coupled RGB Color Sensor for Luminous Flux Measurement of LEDs
by László-Zsolt Turos and Géza Csernáth
Sensors 2026, 26(2), 486; https://doi.org/10.3390/s26020486 - 12 Jan 2026
Viewed by 168
Abstract
Accurate measurement of luminous flux from solid-state light sources typically requires spectroradiometric equipment or integrating spheres. This work investigates a compact alternative based on a fiber-coupled RGB photodiode system and develops the optical, spectral, and geometric foundations required to obtain traceable flux estimates [...] Read more.
Accurate measurement of luminous flux from solid-state light sources typically requires spectroradiometric equipment or integrating spheres. This work investigates a compact alternative based on a fiber-coupled RGB photodiode system and develops the optical, spectral, and geometric foundations required to obtain traceable flux estimates from reduced-channel measurements. The system under study comprises an LED with known spectral power distribution (SPD), optical head, optical fiber, a protective sensor window, and a photodiode matrix type sensor. A complete end-to-end analysis of the optical path is presented, including geometric coupling efficiency, fiber transmission and angular redistribution, Fresnel losses in the sensor window, and the mosaic structure of the sensor. Additional effects such as fiber–sensor alignment, fiber-facet tilt, air gaps, and LED placement tolerances are quantified and incorporated into a formal uncertainty budget. Using the manufacturer-supplied SPD of the reference LED together with the measured R, G, and B channel responsivity functions of the sensor, a calibration-based mapping is established to reconstruct photopic luminous flux from the three-channel outputs. These results demonstrate that, with appropriate modeling and calibration of all optical stages, a fiber-coupled RGB photodiode mosaic can provide practical and scientifically meaningful luminous-flux estimation for white LEDs, offering a portable and cost-effective alternative to conventional photometric instrumentation in mid-accuracy applications. Further optimization of computation speed can enable fully integrated measurement systems in resource-constrained environments. Full article
(This article belongs to the Section Optical Sensors)
Show Figures

Figure 1

23 pages, 5292 KB  
Article
Research on Rapid 3D Model Reconstruction Based on 3D Gaussian Splatting for Power Scenarios
by Huanruo Qi, Yi Zhou, Chen Chen, Lu Zhang, Peipei He, Xiangyang Yan and Mengqi Zhai
Sustainability 2026, 18(2), 726; https://doi.org/10.3390/su18020726 - 10 Jan 2026
Viewed by 251
Abstract
As core infrastructure of power transmission networks, power towers require high-precision 3D models, which are critical for intelligent inspection and digital twin applications of power transmission lines. Traditional reconstruction methods, such as LiDAR scanning and oblique photogrammetry, suffer from issues including high operational [...] Read more.
As core infrastructure of power transmission networks, power towers require high-precision 3D models, which are critical for intelligent inspection and digital twin applications of power transmission lines. Traditional reconstruction methods, such as LiDAR scanning and oblique photogrammetry, suffer from issues including high operational risks, low modeling efficiency, and loss of fine details. To address these limitations, this paper proposes a 3D Gaussian Splatting (3DGS)-based method for power tower 3D reconstruction to enhance reconstruction efficiency and detail preservation capability. First, a multi-view data acquisition scheme combining “unmanned aerial vehicle + oblique photogrammetry” was designed to capture RGB images acquired by Unmanned Aerial Vehicle (UAV) platforms, which are used as the primary input for 3D reconstruction. Second, a sparse point cloud was generated via Structure from Motion. Finally, based on 3DGS, Gaussian model initialization, differentiable rendering, and adaptive density control were performed to produce high-precision 3D models of power towers. Taking two typical power tower types as experimental subjects, comparisons were made with the oblique photogrammetry + ContextCapture method. Experimental results demonstrate that 3DGS not only achieves high model completeness (with the reconstructed model nearly indistinguishable from the original images) but also excels in preserving fine details such as angle steels and cables. Additionally, the final modeling time is reduced by over 70% compared to traditional oblique photogrammetry. 3DGS enables efficient and high-precision reconstruction of power tower 3D models, providing a reliable technical foundation for digital twin applications in power transmission lines. By significantly improving reconstruction efficiency and reducing operational costs, the proposed method supports sustainable power infrastructure inspection, asset lifecycle management, and energy-efficient digital twin applications. Full article
Show Figures

Figure 1

20 pages, 4633 KB  
Article
Teleoperation System for Service Robots Using a Virtual Reality Headset and 3D Pose Estimation
by Tiago Ribeiro, Eduardo Fernandes, António Ribeiro, Carolina Lopes, Fernando Ribeiro and Gil Lopes
Sensors 2026, 26(2), 471; https://doi.org/10.3390/s26020471 - 10 Jan 2026
Viewed by 242
Abstract
This paper presents an immersive teleoperation framework for service robots that combines real-time 3D human pose estimation with a Virtual Reality (VR) interface to support intuitive, natural robot control. The operator is tracked using MediaPipe for 2D landmark detection and an Intel RealSense [...] Read more.
This paper presents an immersive teleoperation framework for service robots that combines real-time 3D human pose estimation with a Virtual Reality (VR) interface to support intuitive, natural robot control. The operator is tracked using MediaPipe for 2D landmark detection and an Intel RealSense D455 RGB-D (Red-Green-Blue plus Depth) camera for depth acquisition, enabling 3D reconstruction of key joints. Joint angles are computed using efficient vector operations and mapped to the kinematic constraints of an anthropomorphic arm on the CHARMIE service robot. A VR-based telepresence interface provides stereoscopic video and head-motion-based view control to improve situational awareness during manipulation tasks. Experiments in real-world object grasping demonstrate reliable arm teleoperation and effective telepresence; however, vision-only estimation remains limited for axial rotations (e.g., elbow and wrist yaw), particularly under occlusions and unfavorable viewpoints. The proposed system provides a practical pathway toward low-cost, sensor-driven, immersive human–robot interaction for service robotics in dynamic environments. Full article
(This article belongs to the Section Intelligent Sensors)
Show Figures

Figure 1

Back to TopTop