Due to scheduled maintenance work on our servers, there may be short service disruptions on this website between 11:00 and 12:00 CEST on March 28th.
Sign in to use this feature.

Years

Between: -

Subjects

remove_circle_outline
remove_circle_outline
remove_circle_outline
remove_circle_outline
remove_circle_outline
remove_circle_outline
remove_circle_outline
remove_circle_outline
remove_circle_outline

Journals

remove_circle_outline
remove_circle_outline
remove_circle_outline
remove_circle_outline
remove_circle_outline
remove_circle_outline
remove_circle_outline
remove_circle_outline
remove_circle_outline
remove_circle_outline
remove_circle_outline
remove_circle_outline
remove_circle_outline
remove_circle_outline

Article Types

Countries / Regions

remove_circle_outline
remove_circle_outline
remove_circle_outline
remove_circle_outline
remove_circle_outline
remove_circle_outline
remove_circle_outline

Search Results (3,199)

Search Parameters:
Keywords = proteomics response

Order results
Result details
Results per page
Select all
Export citation of selected articles as:
26 pages, 3253 KB  
Article
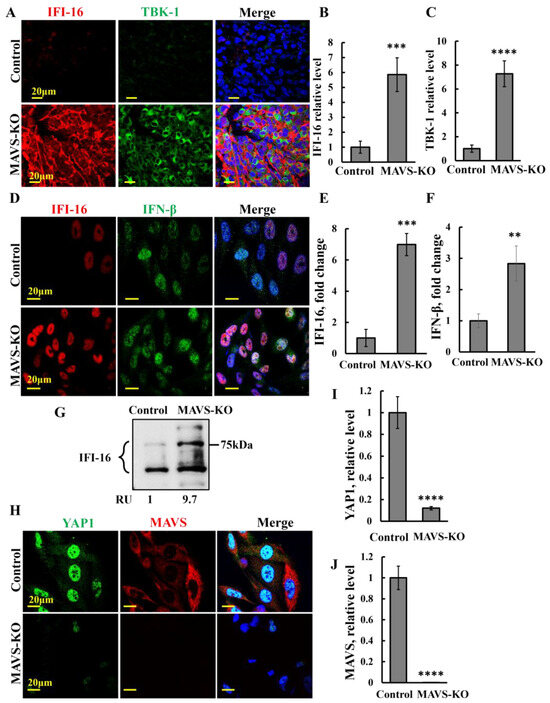
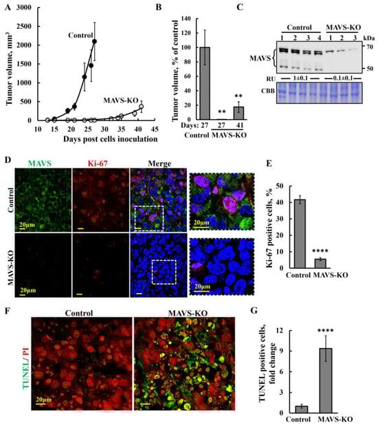
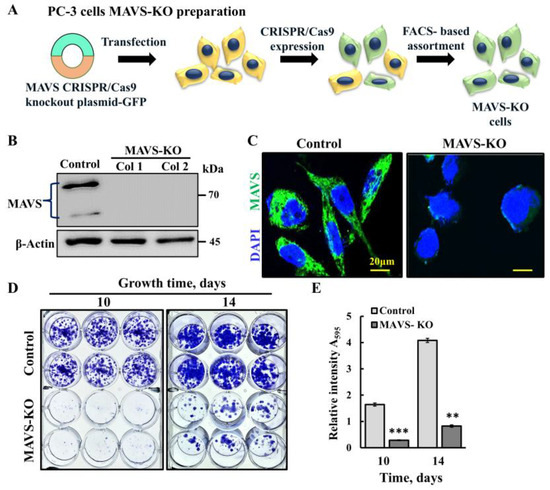
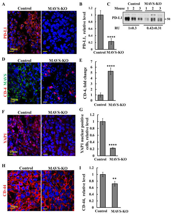
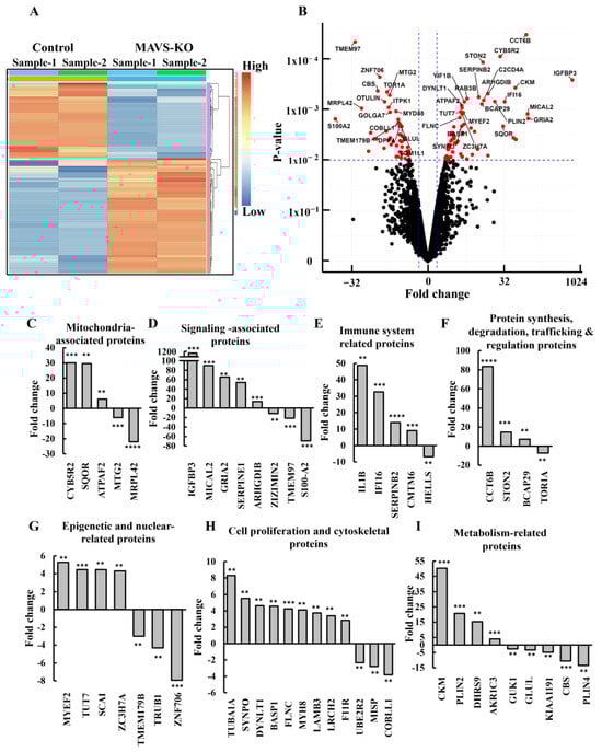
MAVS as a Key Regulator of Tumor Proliferation, Survival, the Tumor Microenvironment, and Immunity
by Sweta Trishna, Anna Shteinfer-Kuzmine, Vered Chalifa-Caspi and Varda Shoshan-Barmatz
Biomolecules 2026, 16(4), 501; https://doi.org/10.3390/biom16040501 - 26 Mar 2026
Abstract
The mitochondrial anti-viral signaling protein, MAVS, is a central regulator of innate anti-viral immunity. Recently, we demonstrated that MAVS is overexpressed in cancer, where its downregulation resulted in reduced cell proliferation and the expression and nuclear translocation of proteins associated with transcriptional regulation [...] Read more.
The mitochondrial anti-viral signaling protein, MAVS, is a central regulator of innate anti-viral immunity. Recently, we demonstrated that MAVS is overexpressed in cancer, where its downregulation resulted in reduced cell proliferation and the expression and nuclear translocation of proteins associated with transcriptional regulation and inflammation. In this study, we demonstrate that CRISPR/Cas9-mediated MAVS depletion in PC-3 prostate cancer cells suppresses proliferation, disrupts immune evasion, and alters the tumor microenvironment. Proteomic profiling of the MAVS-KO cells by LC-MS/MS revealed changes in the expression of proteins associated with immunity, cell signaling, mitochondrial function, metabolism, protein synthesis and degradation, and epigenetic regulation. In contrast to MAVS-expressing cells, MAVS-KO cells implanted subcutaneously in mice formed very small tumors. This inhibited tumor growth was linked to reduced proliferation, and enhanced apoptosis, as indicated by strong TUNEL staining and elevated activated caspase-3. Importantly, the small “tumors” derived from MAVS-KO cells displayed a distinct morphology: diminished cancer stem-cell populations, an altered tumor microenvironment and inflammatory response, increased immune cell infiltration, and reduced PD-L1 expression. Together, these findings establish MAVS as a key mediator of cancer-cell survival, inflammation, and immune regulation, and, thus, its upregulation in tumors makes it a potential anti-cancer target. Full article
(This article belongs to the Section Cellular Biochemistry)
Show Figures

Figure 1

17 pages, 1996 KB  
Article
Investigating the Secreted Proteome of Primary and Metastatic Human Brain Tumour Explants Maintained on a Miniaturised Perfusion Device
by Samuel G. Perkins, Sabrina F. Samuel, Richard J. Digby, Heiko Wurdak, John Greenman and Ryan K. Mathew
Curr. Oncol. 2026, 33(4), 182; https://doi.org/10.3390/curroncol33040182 - 25 Mar 2026
Abstract
Background: Non-invasive approaches to brain tumour detection and diagnosis are limited by the absence of clinically validated circulating biomarkers. This study utilised a miniaturised tissue perfusion model to maintain human brain tumour tissue ex vivo with the aim of identifying tissue-derived proteins with [...] Read more.
Background: Non-invasive approaches to brain tumour detection and diagnosis are limited by the absence of clinically validated circulating biomarkers. This study utilised a miniaturised tissue perfusion model to maintain human brain tumour tissue ex vivo with the aim of identifying tissue-derived proteins with potential biomarker utility. Methods: 55 tumour samples from 11 different brain tumours (glioblastoma n = 4, low-grade glioma n = 4, brain metastases n = 3) were micro-dissected and maintained ex vivo on a continuous-flow perfusion device for 168 h. Proteomic analysis of tumour effluent was performed by reversed-phase capillary liquid chromatography-mass spectrometry. Two candidate proteins—extracellular matrix protein 1 (ECM1) and cathepsin D—were quantified using ELISA. Results: All tumour subtypes retained tissue viability over 168 h of perfusion. Proteomic profiling identified 90 tissue-derived proteins in the tumour effluent. Many proteins corresponded to previously described cancer biomarkers such as glial fibrillary acidic protein (GFAP) while others, including Serpin A12 and collapsin response mediator protein-2 (CRMP2), had not yet been described in a brain tumour context. ELISA confirmed significantly higher ECM1 levels in high-grade glioma effluent compared with low-grade glioma (p = 0.0407), whereas cathepsin D levels did not differ significantly between tumour types. Conclusions: The ex vivo perfusion model effectively preserved primary and metastatic human brain tumour tissue and enabled direct characterisation of tumour-secreted proteins. The proteins identified here warrant further validation as tumour biomarkers in patient serum or cerebrospinal fluid. Full article
(This article belongs to the Section Oncology Biomarkers)
Show Figures

Figure 1

27 pages, 3773 KB  
Article
Multiepitope-Based Peptide Vaccine Against A35R Glycoprotein and E8L Membrane Protein of Monkeypox Virus Using an Immunoinformatics Approach
by Laaiba Attique, Syed Babar Jamal, Tayyaba Gulistan, Adnan Haider, Deeba Amraiz, Sumra Wajid Abbasi, Sajjad Ahmad and Mohammad Abdullah Aljasir
Biology 2026, 15(7), 524; https://doi.org/10.3390/biology15070524 - 25 Mar 2026
Abstract
Monkeypox virus, a zoonotic DNA virus belonging to the Orthopoxvirus genus, has emerged as a global health issue because of its fast spread to 104 nations over six continents. In the current study, an immunoinformatics pipeline was used to design a multiepitope-based prophylactic [...] Read more.
Monkeypox virus, a zoonotic DNA virus belonging to the Orthopoxvirus genus, has emerged as a global health issue because of its fast spread to 104 nations over six continents. In the current study, an immunoinformatics pipeline was used to design a multiepitope-based prophylactic vaccine targeting the A35R glycoprotein and E8L membrane proteins of the monkeypox virus. Selected target proteins were surface-exposed, non-homologous to the human proteome, and essential for viral pathogenesis. B-cell and T-cell (MHC-I and MHC-II) epitopes with high antigenicity (>0.5), non-allergenicity, non-toxicity, and highly soluble in water with strong affinity towards innate and adaptive receptors, were prioritized. Shortlisted epitopes were combined to design the final vaccine utilizing an adjuvant (50S ribosomal L7/L12) and appropriate linkers for improved immunogenicity. Population coverage analysis showed wide HLA representation with 83.57% (MHC-I) and 88.8% (MHC-II) global coverage, including 89.6% for West Africa and 87.3% for Central Africa. Docking analysis of the vaccine construct with the TLR-4 receptor revealed stable interactions (−695.6 kcal/mol). Molecular dynamics simulations and binding free energies further confirmed structural stability. Immune simulations predicted strong activation of both humoral and cellular immune responses. These results indicate that the designed multiepitope vaccine construct is a viable option for additional experimental validation against the monkeypox virus. Full article
(This article belongs to the Special Issue Feature Papers in Immunology)
Show Figures

Figure 1

15 pages, 266 KB  
Article
Preliminary Investigation on Salivary Enzymes of Massese Sheep
by Simona Sagona, Alessia Di Rosso, Francesca Coppola, Chiara Benedetta Boni, Claudia Russo, Lionella Palego, Laura Betti, Gino Giannaccini, Antonio Felicioli and Lucia Casini
Animals 2026, 16(7), 1008; https://doi.org/10.3390/ani16071008 - 25 Mar 2026
Abstract
Saliva is an important biological matrix that allows the investigation of various welfare parameters; in ruminants, it is abundant and can be easily collected without requiring professional veterinary intervention. The aim of the investigation was to provide additional information on both digestive and [...] Read more.
Saliva is an important biological matrix that allows the investigation of various welfare parameters; in ruminants, it is abundant and can be easily collected without requiring professional veterinary intervention. The aim of the investigation was to provide additional information on both digestive and antioxidant enzymes of sheep farmed in good welfare conditions, assessed with the Animal welfare indicators (AWIN) protocol. Small surgical forceps holding a Salivette® device (Sarstedt, Nümbrecht, Germany) were gently inserted into the sheep’s mouths without any force. The sheep chewed the swabs independently for a few seconds, allowing saliva collection. Seventeen enzymes from the saliva of 15 sheep were analyzed: antioxidant enzymes (catalase, glutathione S transferase), proteolytic enzymes (trypsin, chymotrypsin, N-aminopeptidases, carboxypeptidase A and B), carbohydrases (glucose oxidase, amylase, cellulase, lignin peroxidase, chitinase and α-glycosidase), and esterases (alkaline and acidic phosphatases, lipase and esterase). Esterase activity showed the highest value (12.95 ± 1.25 U/mg of proteins), whereas lignin peroxidase activity showed the lowest (2.23 ± 0.37 µU/mg of proteins). The activity of all enzymes was observed except for glutathione S transferase and α-glycosidase. Among the enzymes, lipase activity has already been identified as a biomarker of stress in sheep saliva. This investigation may represent a basis for further investigations into the diet and adaptive responses of sheep to different environmental conditions. Furthermore, samples collected using the Salivette® device can be easily obtained without requiring specialized staff and without causing any stress to the animals. Further investigations into the origin of individual enzymes using a proteomic approach are desirable. Full article
(This article belongs to the Section Small Ruminants)
24 pages, 2688 KB  
Article
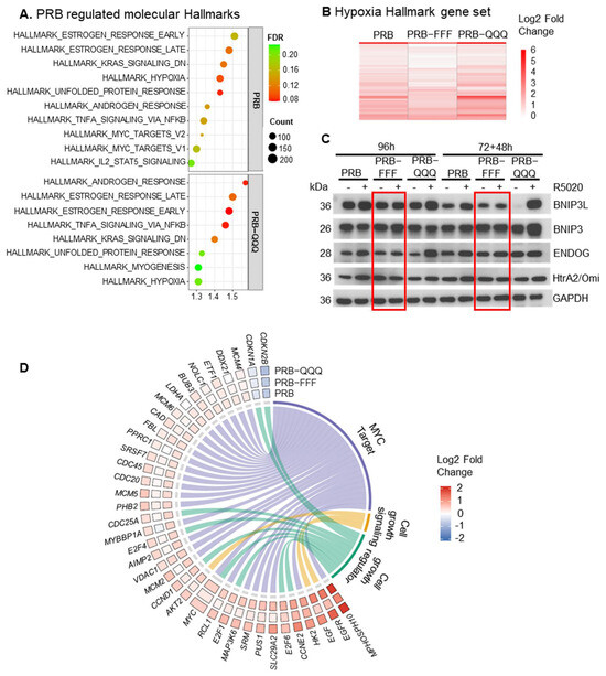
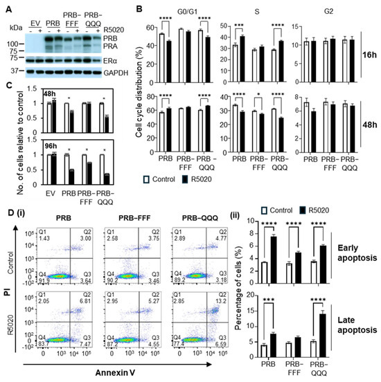
Ligand-Dependent and -Independent Functions of Activation Function 1 of Progesterone Receptor in Genome-Wide Gene Regulation and in Cell Proliferation and Apoptosis of Breast Cancer Cells
by Pheck Khee Lau, Bernett Lee Teck Kwong, Shi Hao Lee, Chew Leng Lim, Qian Yee Woo, Amanda Rui En Woo, Jace Koh and Valerie C. L. Lin
Int. J. Mol. Sci. 2026, 27(6), 2916; https://doi.org/10.3390/ijms27062916 - 23 Mar 2026
Viewed by 192
Abstract
Progesterone receptor (PR) regulates gene expression through recruiting coregulators and general transcription factors by activation functions AF1 and AF2. AF1 localizes to the non-conserved and disordered N-terminal domain and is believed to facilitate tissue- and gene-specific activity. Our previous proteomic analysis identified three [...] Read more.
Progesterone receptor (PR) regulates gene expression through recruiting coregulators and general transcription factors by activation functions AF1 and AF2. AF1 localizes to the non-conserved and disordered N-terminal domain and is believed to facilitate tissue- and gene-specific activity. Our previous proteomic analysis identified three key residues (K464, K481 and R492) in AF1 that are monomethylated. Methylation mimic mutations KKR → FFF created hypoactive PR, whereas the KKR → QQQ mutation generated hyperactive PR in gene reporter assays. The current study used these mutants to determine the roles of AF1 in PR regulation of cellular activities and global gene regulation in breast cancer cells MCF-7. AF1-FFF mutation attenuated PR regulation of cell proliferation and apoptosis in response to progestin, whereas AF1-QQQ mutation enhanced these effects. AF1-FFF mutation attenuated gene regulation by progestin in ~60% of PR target genes, including genes involved in cell proliferation, hypoxia and TNFα signaling. However, the AF1-FFF mutation had little effect on ligand-independent gene regulation, suggesting distinct mechanisms of gene regulation by liganded and unliganded PR. Intriguingly, impaired activity of methylation mimic mutant PRB-FFF is associated with greater chromatin binding in ChIP-Seq analysis, corresponding to a stronger association between PRB-FFF and Steroid Receptor Coactivator-1 (SRC-1), a member of the p160 family of nuclear receptor coactivators, as was previously reported. In conclusion, PR AF1 is important for the core activities of liganded PR in regulating ~half of target genes and cell proliferation. AF1 monomethylation may modulate PR-chromatin interactions through stronger association with coregulators, thereby decelerating chromatin binding kinetics. This is supported by PRODIGY’s prediction of higher binding affinities of monomethylated AF1 and methylation mimic mutant with SRC-1. Full article
(This article belongs to the Special Issue New Insights into the Structure and Function of Nuclear Receptors)
Show Figures

Figure 1

30 pages, 11413 KB  
Article
Bumped Kinase Inhibitor BKI-1708 Interferes in Cytokinesis and Drives Baryzoite Conversion in the Cyst-Forming Apicomplexan Parasites Toxoplasma gondii, Neospora caninum and Besnoitia besnoiti
by Maria Cristina Sousa, Joachim Müller, Kai Pascal Alexander Hänggeli, Manfred Heller, Anne-Christine Uldry, Sophie Braga-Lagache, Alexandre Leitao, Luis-Miguel Ortega-Mora, Kayode K. Ojo, Wesley C. Van Voorhis and Andrew Hemphill
Int. J. Mol. Sci. 2026, 27(6), 2914; https://doi.org/10.3390/ijms27062914 - 23 Mar 2026
Viewed by 171
Abstract
Bumped kinase inhibitors (BKIs) have demonstrated safety and promising efficacy against various apicomplexan pathogens both in vitro and in vivo, but do not act parasiticidal in vitro. In the closely related cyst-forming coccidians Toxoplasma gondii, Neospora caninum and Besnoitia besnoiti, treatments [...] Read more.
Bumped kinase inhibitors (BKIs) have demonstrated safety and promising efficacy against various apicomplexan pathogens both in vitro and in vivo, but do not act parasiticidal in vitro. In the closely related cyst-forming coccidians Toxoplasma gondii, Neospora caninum and Besnoitia besnoiti, treatments with BKI-1708 induce the conversion of intracellular tachyzoites into atypical multinucleated complexes named “baryzoites”. In this study, we comparatively assessed tachyzoites and baryzoites of all three species with respect to ultrastructure, differential antigen expression by immunofluorescence, and overall differential protein expression by MS-proteomics. TEM demonstrated common, but also distinguishing, structural features in baryzoites of the three species. They contained newly formed zoites, unable to complete cytokinesis, and thus they were trapped intracellularly. An electron-dense cyst wall-like structure was found only in T. gondii baryzoites. Species-specific differences in antigen expression were observed by immunofluorescence. Comparative proteomic analysis of baryzoites versus tachyzoites revealed a downregulation of ribosomal proteins, proteins associated with secretory organelles, as well as of transcription and translation factors in baryzoites across all species. Bradyzoite-specific markers were upregulated only in T. gondii baryzoites. Two alveolin-domain filament proteins and a hypothetical protein (TGME49_236950, NCLIV_050850, BESB_060040) were detected at higher abundance in all three species. Thus, baryzoites exhibit distinct phenotypic and proteomic profiles, with ambiguous expression of tachyzoite and bradyzoite antigens, suggesting a reversible response to stress rather than progression into a fully differentiated form. Full article
(This article belongs to the Section Molecular Microbiology)
Show Figures

Figure 1

28 pages, 6155 KB  
Article
Plasma Proteomics Reveals Persistent and Surgery-Responsive Molecular Signatures in Osteoarthritis Patients
by Duygu Sari-Ak, Fatih Con, Melike Guvendi, Hayriye E. Yelkenci, Nazli Helvaci-Kurt, Alev Kural, Marcel Zamocky, Cemal Kural and Mustafa C. Beker
Int. J. Mol. Sci. 2026, 27(6), 2862; https://doi.org/10.3390/ijms27062862 - 21 Mar 2026
Viewed by 142
Abstract
Osteoarthritis (OA) represents a degenerative joint disease which advances through cartilage breakdown, synovial inflammation, and subchondral bone transformation until it causes persistent pain and mobility loss. The scientific community lacks complete knowledge about OA disease mechanisms and post-operative healing processes despite arthroplasty surgery [...] Read more.
Osteoarthritis (OA) represents a degenerative joint disease which advances through cartilage breakdown, synovial inflammation, and subchondral bone transformation until it causes persistent pain and mobility loss. The scientific community lacks complete knowledge about OA disease mechanisms and post-operative healing processes despite arthroplasty surgery providing effective symptom relief. This study investigated plasma proteomic changes in OA patients before and after arthroplasty. The cohort included eight OA patients undergoing knee or hip arthroplasty and ten age-, sex-, and body mass index-matched healthy controls. Plasma proteins were analyzed using liquid chromatography–tandem mass spectrometry following enzymatic digestion and depletion of high-abundance components. The bioinformatic analysis together with quantitative methods showed that OA patients experienced changes in inflammatory pathways, extracellular matrix remodeling, immune system regulation and coagulation processes. A total of 93 proteins were differentially abundant in the pre-operative comparison. Among these, 63 proteins were consistently up-regulated and 23 were consistently down-regulated across both pre- and post-operative time points. In addition, 20 proteins exhibited post-operative-specific changes. These findings highlight both persistent disease-associated alterations and transient proteomic shifts linked to post-operative recovery. Overall, this study identifies candidate plasma proteomic signatures associated with OA and surgical intervention, providing exploratory insights into disease monitoring and potential personalized therapeutic strategies. Full article
(This article belongs to the Section Molecular Biology)
Show Figures

Figure 1

22 pages, 816 KB  
Review
Understanding Eosinophil Heterogeneity: The Known and Unknown
by Alexander Ruzic, Michael Trus, Roma Sehmi and Manali Mukherjee
Cells 2026, 15(6), 564; https://doi.org/10.3390/cells15060564 - 21 Mar 2026
Viewed by 189
Abstract
Eosinophils are multifunctional granulocytes with central roles in the pathobiology of chronic airway diseases. While systemic eosinophilia (>300 cells/μL) is a well-established biomarker to guide therapeutic decision-making, accumulating evidence indicates that eosinophils are not a uniform population but instead exhibit substantial phenotypic and [...] Read more.
Eosinophils are multifunctional granulocytes with central roles in the pathobiology of chronic airway diseases. While systemic eosinophilia (>300 cells/μL) is a well-established biomarker to guide therapeutic decision-making, accumulating evidence indicates that eosinophils are not a uniform population but instead exhibit substantial phenotypic and functional heterogeneity across biological compartments, inflammatory states, and disease contexts. In this review, we synthesize the current understanding of eosinophil heterogeneity in airway diseases and critically evaluate the strengths and limitations of surface marker-based approaches, with emphasis on CD62L/L-selectin-defined subpopulations. Although CD62L-based stratification has provided valuable insight into eosinophil activation and tissue localization, its limited specificity, inconsistent clinical associations, and reliance on murine models restrict its utility as a framework for eosinophil subtyping in humans. We highlight how transcriptomic and proteomic profiling has transformed the field by revealing that peripheral blood eosinophils are largely quiescent, whereas disease-relevant functional specialization is predominantly acquired within inflamed tissues in response to cues from the local microenvironment. These molecular studies support a model in which eosinophil heterogeneity represents a continuum of activation rather than discrete, fixed subsets. A refined, integrative approach to understanding eosinophil heterogeneity is critical for improving patient stratification, predicting therapeutic responsiveness, and optimizing precision medicine strategies in chronic airway diseases. Full article
(This article belongs to the Special Issue Eosinophils and Their Role in Allergy and Related Diseases)
Show Figures

Figure 1

48 pages, 4538 KB  
Review
Beyond Sensory Properties: Molecular Interactions of Antioxidant Flavour-Active Polyphenols Across the Food-Oral-Gut Axis
by Inês M. Ferreira, Sara A. Martins, Leonor Gonçalves, Mónica Jesus, Elsa Brandão and Susana Soares
Antioxidants 2026, 15(3), 397; https://doi.org/10.3390/antiox15030397 - 21 Mar 2026
Viewed by 311
Abstract
Dietary antioxidants are widely valued for their potential health benefits, but incorporating them into functional foods is not straightforward. Polyphenols are among the most abundant and important antioxidants in foods, and this review focuses on them because the same structural features linked to [...] Read more.
Dietary antioxidants are widely valued for their potential health benefits, but incorporating them into functional foods is not straightforward. Polyphenols are among the most abundant and important antioxidants in foods, and this review focuses on them because the same structural features linked to their health-promoting effects can also cause pronounced bitterness and astringency, ultimately limiting consumer acceptance. This review examines how these challenges are interconnected across three levels: food matrix interactions, bioavailability, and consumer psychobiology. We describe how non-covalent interactions between polyphenols, proteins, and polysaccharides can have both positive and negative effects. While these interactions may alter oral lubrication and flavour release, they also protect highly reactive bioactive compounds from gastric degradation. Furthermore, we broaden the concept of bioavailability by exploring the microbiota-mediated “colonic rescue” of polyphenols that are not released during earlier digestion. We also highlight the role of extraoral bitter taste receptors (TAS2Rs) along the gastrointestinal (GI) tract. Activation of these receptors during digestion can trigger relevant metabolic and endocrine responses, indicating that systemic absorption is not the only pathway to bioactivity. Finally, we connect these mechanisms to individual differences in food acceptance, showing that genetic factors (e.g., TAS2R38 and the salivary proteome) and psychological traits (such as neophobia and reward sensitivity) can shape rejection or flavour-nutrient learning. Overall, the successful development of functional foods will require a “sensory-by-design” approach. This strategy utilises matrix interactions strategically to improve both consumer acceptance and physiological efficacy. Full article
(This article belongs to the Section Natural and Synthetic Antioxidants)
Show Figures

Figure 1

27 pages, 5831 KB  
Article
The Carnosine–HNE Michael Adduct as a Redox-Active Species Associated with Nrf2-Dependent Antioxidant and Anti-Inflammatory Responses
by Alessandra Altomare, Giovanna Baron, Francesca Gado, Larissa Della Vedova, Giulio Ferrario, Lara Davani, Ettore Gilardoni, Rebecca Ferrisi, Clara Mocchetti, Lavpreet Singh, Barbora De Courten, Marina Carini, Rosalba Siracusa, Ramona D’Amico, Rosanna Di Paola, Clelia Dallanoce, Daniela Impellizzeri and Giancarlo Aldini
Antioxidants 2026, 15(3), 388; https://doi.org/10.3390/antiox15030388 - 19 Mar 2026
Viewed by 273
Abstract
Carnosine (CAR), an endogenous histidine-containing dipeptide, exhibits antioxidant and anti-inflammatory activity in various experimental models; however, its molecular mechanism of action remains poorly understood. Here, we demonstrate that the Michael adduct between CAR and 4-hydroxy-2-nonenal (HNE), which has been detected in previous studies [...] Read more.
Carnosine (CAR), an endogenous histidine-containing dipeptide, exhibits antioxidant and anti-inflammatory activity in various experimental models; however, its molecular mechanism of action remains poorly understood. Here, we demonstrate that the Michael adduct between CAR and 4-hydroxy-2-nonenal (HNE), which has been detected in previous studies in both in vitro and in vivo settings, mediates its bioactivity, particularly its antioxidant and anti-inflammatory responses, through Nrf2 activation. The CAR–HNE adduct was synthesized and its physicochemical, metabolic, and biological properties were evaluated. CAR–HNE exhibited high stability in biological matrices and retained the ability to transfer HNE to thiol nucleophiles at a slow rate under physiologically relevant conditions, consistent with electrophile-mediated Nrf2 activation. This kinetic behavior limits the cytotoxicity typically associated with free HNE while preserving the redox signaling capacity. CAR–HNE induced dose-dependent Nrf2 activation and NF-κB inhibition in cell-based assays without the hormetic toxicity observed for free HNE. Mechanistically, CAR–HNE may act as a redox-tunable electrophilic reservoir, restoring nucleophilic tone and modulating redox-sensitive transcription factors. In vivo, CAR–HNE attenuated DSS-induced colitis more effectively than equimolar doses of either carnosine or HNE alone. Proteomic analyses revealed modulation of canonical Nrf2-dependent antioxidant pathways. Our findings suggest a conceptual shift in carnosine biology: rather than acting as a classical antioxidant or carbonyl quencher, carnosine functions as a precursor of redox-active electrophilic adducts that transduce anti-inflammatory and antioxidant responses via controlled RCS signaling. Full article
Show Figures

Graphical abstract

22 pages, 14631 KB  
Article
The NLRP3–CASP1 Axis Contributes to Pyroptosis in Bovine Mammary Epithelial Cells During Clinical Mastitis
by Bohao Zhang, Zhen Yang, Yumeng Gao, Na Chen, Weitao Dong, Yong Zhang, Xingxu Zhao and Quanwei Zhang
Antioxidants 2026, 15(3), 385; https://doi.org/10.3390/antiox15030385 - 19 Mar 2026
Viewed by 204
Abstract
Pyroptosis is a pro-inflammatory form of programmed cell death mediated by inflammasomes and caspases and has been implicated in various inflammatory diseases. However, its function and regulatory role in dairy cows with clinical mastitis (CM) remain poorly understood. This study was conducted to [...] Read more.
Pyroptosis is a pro-inflammatory form of programmed cell death mediated by inflammasomes and caspases and has been implicated in various inflammatory diseases. However, its function and regulatory role in dairy cows with clinical mastitis (CM) remain poorly understood. This study was conducted to investigate the differentially expressed proteins (DEPs) involved in biological processes (BPs) and the Kyoto Encyclopedia of Genes and Genomes pathways related to inflammasome-mediated pyroptosis based on proteomic data and to further explore their potential involvement in mastitis using in vivo and in vitro models. Histopathological analysis revealed morphological features consistent with pyroptosis in the mammary glands of CM-affected cows, including mammary epithelial cell (MEC) membrane disruption, increased reactive oxygen species production, elevated TUNEL–gasdermin D (GSDMD)-positive staining, and inflammatory cell infiltration. Proteomic profiling identified 276 DEPs and 17 BPs, among which NOD-like receptor family pyrin domain-containing 3 (NLRP3) was identified as a key candidate associated with cytokine production, immune defense, and inflammatory responses. Pathway enrichment analysis indicated that NLRP3, caspase-1 (CASP1), and GSDMD were enriched in the NOD-like receptor signaling pathway and were closely associated with mastitis. Immunohistochemical and molecular analyses demonstrated cytoplasmic localization and significant upregulation of NLRP3, CASP1, and GSDMD at both the mRNA and protein levels in CM-affected tissues. In both in vitro and in vivo models, a dose-dependent increase in the expression of pyroptosis-related targets and pro-inflammatory cytokines was observed with the progression of inflammation. Moreover, the pharmacological inhibition of CASP1 attenuated pyroptosis-associated changes and inflammatory responses in BMECs. Collectively, these findings suggest that the NLRP3–CASP1 axis is associated with inflammation-related pyroptosis in bovine mastitis and may represent a potential therapeutic target for clinical mastitis. Full article
Show Figures

Figure 1

16 pages, 1791 KB  
Review
Application of Omics Analysis in the Clinical Practice and Research of Transthyretin Amyloidosis
by Hidenori Moriyama, Faiyza Akil Shaikh and Toshifumi Yokota
Genes 2026, 17(3), 333; https://doi.org/10.3390/genes17030333 - 18 Mar 2026
Viewed by 216
Abstract
Transthyretin amyloidosis (ATTR) is a progressive disease characterized by systemic deposition of transthyretin-derived amyloid. Although the recent advent of disease-modifying therapies has expanded treatment options, substantial unmet needs remain, such as understanding disease heterogeneity, predicting treatment response, and prognostic stratification. In this review, [...] Read more.
Transthyretin amyloidosis (ATTR) is a progressive disease characterized by systemic deposition of transthyretin-derived amyloid. Although the recent advent of disease-modifying therapies has expanded treatment options, substantial unmet needs remain, such as understanding disease heterogeneity, predicting treatment response, and prognostic stratification. In this review, we highlight the current and emerging roles of omics technologies in both clinical and research settings of ATTR, including genomics and its integration with other modalities. Currently, omics technologies are applied in clinical settings for accurate disease typing. Clinical samples are utilized to identify risk factors beyond specific transthyretin variants via genomics and epigenomics and to discover promising biomarkers via proteomics. Accumulating findings from omics analyses using cell and animal models are also facilitating the elucidation of the complex pathology of ATTR. Nevertheless, the application of omics analysis in ATTR research is still developing. Moving forward, it is expected to play a central role in accumulating datasets, leveraging cutting-edge technologies, utilizing integrated multi-omics, and bridging basic and clinical research. These advancements are expected to further accelerate the implementation of next-generation therapeutic strategies and precision medicine. Full article
(This article belongs to the Special Issue Utilizing Multi-Omics to Investigate Neurodegenerative Disorders)
Show Figures

Figure 1

21 pages, 2837 KB  
Article
Comparative Proteomic Profiling of Responses to Standard Systemic Treatment Regimens in Pancreatic Cancer
by Amirsalar Mansouri, Olivia Hart, Sina Aslanabadi, Conner Hartupee, Dicle Yalcin, Garima Sinha, Chiswili Yves Chabu, Aleksandra Cios, Zetao Cheng, Sudhakar Ammanamanchi, Jovanny Zabaleta, John H. Stewart, John T. West, Mitesh J. Borad, Bolni Marius Nagalo, Jiri Adamec and Omeed Moaven
Cells 2026, 15(6), 531; https://doi.org/10.3390/cells15060531 - 17 Mar 2026
Viewed by 279
Abstract
Pancreatic ductal adenocarcinoma (PDAC) is an aggressive malignancy with a 5-year survival rate of 13.3%. First-line treatment relies on two chemotherapy regimens, FOLFIRINOX (FOLFNX) or gemcitabine plus nab-paclitaxel (GEMPAC). However, direct clinical comparisons between these regimens have yielded inconsistent results across survival and [...] Read more.
Pancreatic ductal adenocarcinoma (PDAC) is an aggressive malignancy with a 5-year survival rate of 13.3%. First-line treatment relies on two chemotherapy regimens, FOLFIRINOX (FOLFNX) or gemcitabine plus nab-paclitaxel (GEMPAC). However, direct clinical comparisons between these regimens have yielded inconsistent results across survival and toxicity endpoints, and the molecular basis of heterogeneous treatment responses remains poorly defined. To investigate regimen-specific tumor-cell-intrinsic mechanisms, we performed quantitative proteomic profiling of a primary PDAC-derived MIA PaCa-2 cell line following treatment with FOLFNX or GEMPAC. Differentially expressed proteins were analyzed using Gene Ontology, KEGG, and Ingenuity Pathway Analysis to define pathway-level alterations, and findings were contextualized using TCGA transcriptomic data. Proteomic analyses revealed that FOLFNX and GEMPAC engage in distinct cytotoxic programs. FOLFNX predominantly suppressed ribosome biogenesis and mitochondrial translation, consistent with sustained metabolic and biosynthetic stress, whereas GEMPAC preferentially disrupted mitotic cytokinesis and phosphatidylinositol phosphate biosynthesis, consistent with mitotic failure. Integration with TCGA data showed that FOLFNX-altered proteins aligned with favorable prognostic expression signatures, whereas GEMPAC-associated proteins were enriched among adverse profiles, reflecting engagement of distinct tumor-intrinsic programs. Together, these findings provide mechanistic insight into differential chemotherapy responses and establish a foundation for proteomics-based biomarkers to guide personalized chemotherapy selection in PDAC. Full article
Show Figures

Graphical abstract

29 pages, 15822 KB  
Article
Acute E-Cigarette Aerosol Condensate Exposure Disrupts the Transcriptome and Proteome Profiles of Human Bronchial Epithelial BEAS-2B Cells
by Sara Trifunovic, Jelena Kušić-Tišma, Katarina Smiljanić, Aleksandra Divac Rankov, Jelena Dinić and Mila Ljujić
Cells 2026, 15(6), 525; https://doi.org/10.3390/cells15060525 - 16 Mar 2026
Viewed by 369
Abstract
The growing popularity of electronic cigarettes (e-cigarettes) necessitates a better understanding of their biological effects. In this study, we aimed to evaluate the effects of e-cigarette aerosol condensates generated from either e-cigarette carrier liquid alone or with e-cigarette liquid with nicotine and flavor [...] Read more.
The growing popularity of electronic cigarettes (e-cigarettes) necessitates a better understanding of their biological effects. In this study, we aimed to evaluate the effects of e-cigarette aerosol condensates generated from either e-cigarette carrier liquid alone or with e-cigarette liquid with nicotine and flavor on bronchial epithelial cells. BEAS-2B cells were exposed to e-cigarettes for 24 h, and transcriptional and proteomic profiling, including assessment of protein modifications, was performed. Additionally, cell-based assays were used to evaluate mitochondrial function, rate of protein synthesis, lysosomal signal, lipid droplet quantity and actin formation. Our findings reveal that short-term exposure to both types of aerosol condensates altered transcriptome and proteome profiles, disrupting cellular homeostasis in BEAS-2B cells through impaired proteostasis and mitochondrial function in response to both types of condensates. Changes in lipid and lysosome content, as well as a reduction in polymerized actin, were observed with nicotine- and flavor-containing condensate. E-cigarette exposure also induced irreversible protein modifications, including different chemical derivatives (25 out of 49 in nicotine/flavor condensate; 20 out of 48 in nicotine/flavor-free condensate; 4 out of 35 in control), suggesting their particularly harmful effect. Together, these findings point to early-onset cellular stress and impaired lung epithelial fitness caused by acute e-cigarette exposure. Full article
Show Figures

Graphical abstract

19 pages, 2413 KB  
Perspective
Primary Biliary Cholangitis—The Changing Biomarker Paradigms for Staging Fibrosis
by Terence N. Moyana
Livers 2026, 6(2), 23; https://doi.org/10.3390/livers6020023 - 16 Mar 2026
Viewed by 280
Abstract
Primary biliary cholangitis (PBC) is an autoimmune-mediated disease characterized by chronic, non-suppurative, small-duct lymphocytic cholangitis. The prognosis largely depends on early disease recognition and treatment. Suboptimal response to first-line therapy (ursodeoxycholic acid) is associated with risk for disease progression. Reliable biomarkers are also [...] Read more.
Primary biliary cholangitis (PBC) is an autoimmune-mediated disease characterized by chronic, non-suppurative, small-duct lymphocytic cholangitis. The prognosis largely depends on early disease recognition and treatment. Suboptimal response to first-line therapy (ursodeoxycholic acid) is associated with risk for disease progression. Reliable biomarkers are also required to enhance risk stratification. The traditional gold standard for assessing fibrosis is liver biopsy, but it is invasive and unsuitable for serial evaluations. Hence, trends are towards non-invasive surrogate biomarkers (blood-based and imaging biomarkers respectively) which have a much better safety profile. Blood-based biomarkers include: (i) Fibrosis-4 [Fib-4], (ii) Aspartate Aminotransferase to Platelet Ratio Index [APRI], (iii) Enhanced Liver Fibrosis score [ELF], and (iv) total bile acid to platelet ratio [TPR]. They show much potential but are not particularly sensitive tests. Ultrasound-based imaging biomarkers are increasingly being utilized for liver stiffness measurement (LSM), with vibration-controlled transient elastography (VCTE) emerging as the preferred technique. However, despite its growing popularity, VCTE is limited by technical issues. Hence, currently, none of the non-invasive tests fulfill the prerequisites to be the new gold standard as defined by the FDA. Nonetheless, there may be value to combining LSM with various serum biomarkers such as Fib-4, APRI, as aforementioned. The hope is to create nomograms for predicting liver-related events and decision tree algorithms. Newer studies are investigating microbiota in the gut-liver axis, biomolecules such as nanovesicles/nanofibers, and metabolic reprogramming as it pertains to e.g., proteomics and lipidomics. These approaches hold much promise, and if validated, could significantly change the management of PBC. Full article
(This article belongs to the Special Issue Mechanistic and Prognostic Biomarkers in Liver Diseases)
Show Figures

Figure 1

Back to TopTop