Acute E-Cigarette Aerosol Condensate Exposure Disrupts the Transcriptome and Proteome Profiles of Human Bronchial Epithelial BEAS-2B Cells
Abstract
1. Introduction
2. Materials and Methods
2.1. Cells
2.2. Preparation of E-Cigarette Aerosol Condensates
2.3. MTT Viability Assay
2.4. RNA-Extraction, RNA-Sequencing, and Transcriptomic Analysis
2.5. Preparation of Cells Protein Extracts for Nano Liquid Chromatography Coupled to High Resolution Tandem Mass Spectrometry (nLC-MS/MS)
2.6. nLC-MS/MS
2.7. Identification and Label-Free Quantification of Cell Treatments and Quantitative Protein Modifications (PM) Profiling
2.8. Mitochondrial Membrane Potential Analysis
2.9. Protein Synthesis Assay
2.10. Lysosome Staining
2.11. Lipid Staining
2.12. Filamentous Actin Staining Analysis
2.13. Statistical Analyses
3. Results
3.1. Analysis of Differentially Expressed Genes (DEGs)
3.2. Effect on BEAS-2B Proteome
3.3. Protein Modifications
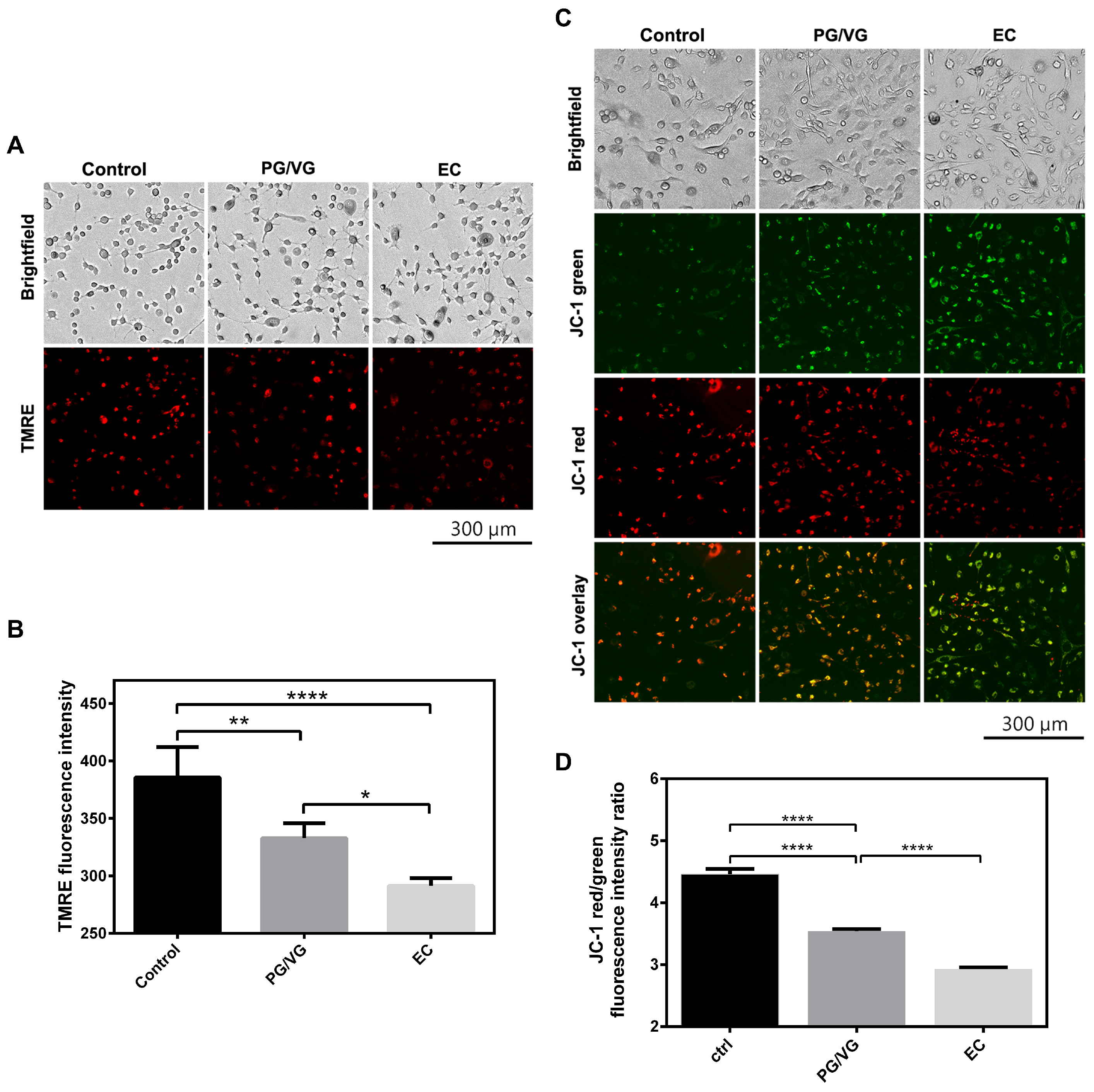
3.4. Determination of Mitochondrial Membrane Potential
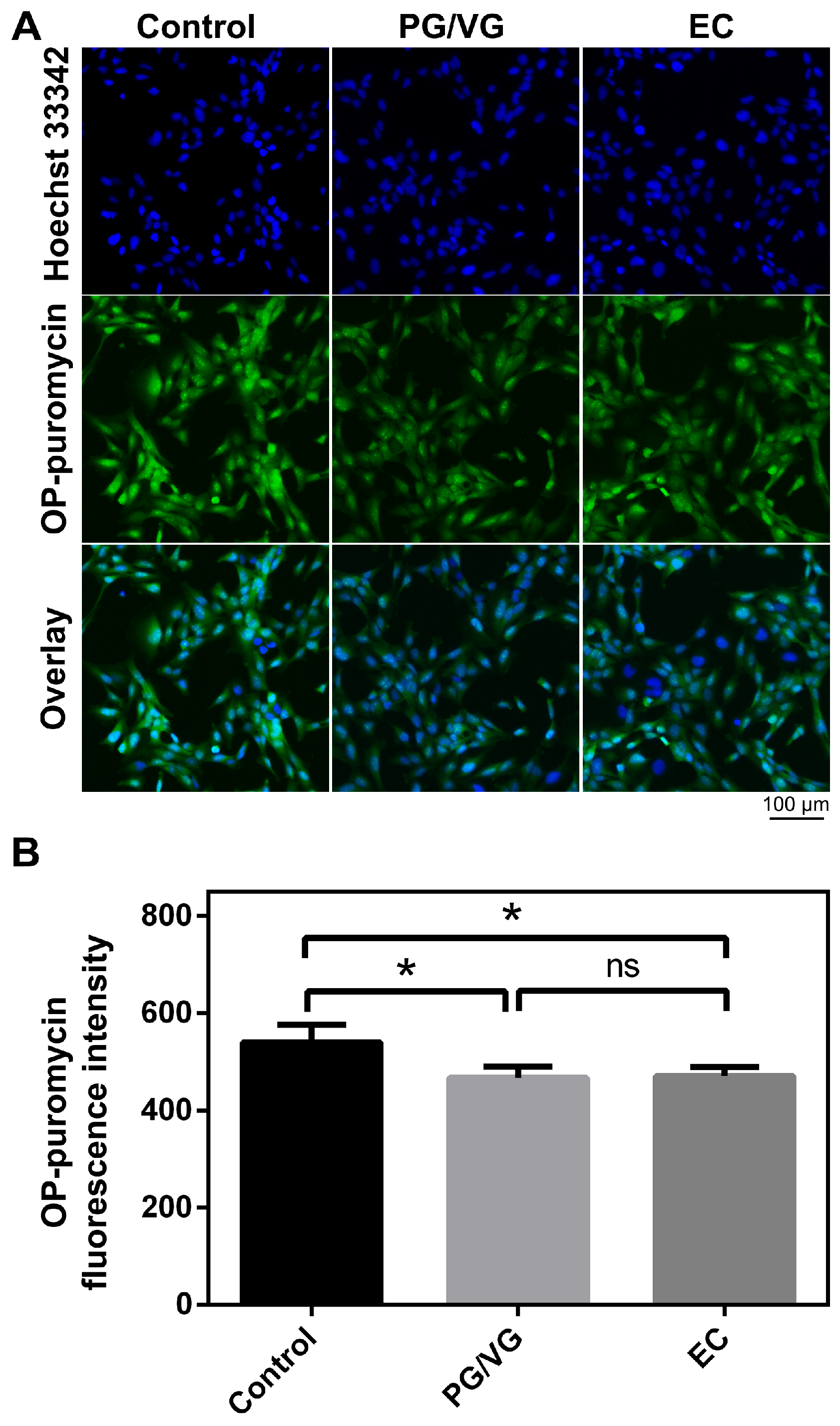
3.5. E-Cigarette Aerosol Condensate Attenuates Protein Synthesis in BEAS-2B Cells
3.6. E-Cigarette Aerosol Increases Lysosomal Signal in BEAS-2B Cells
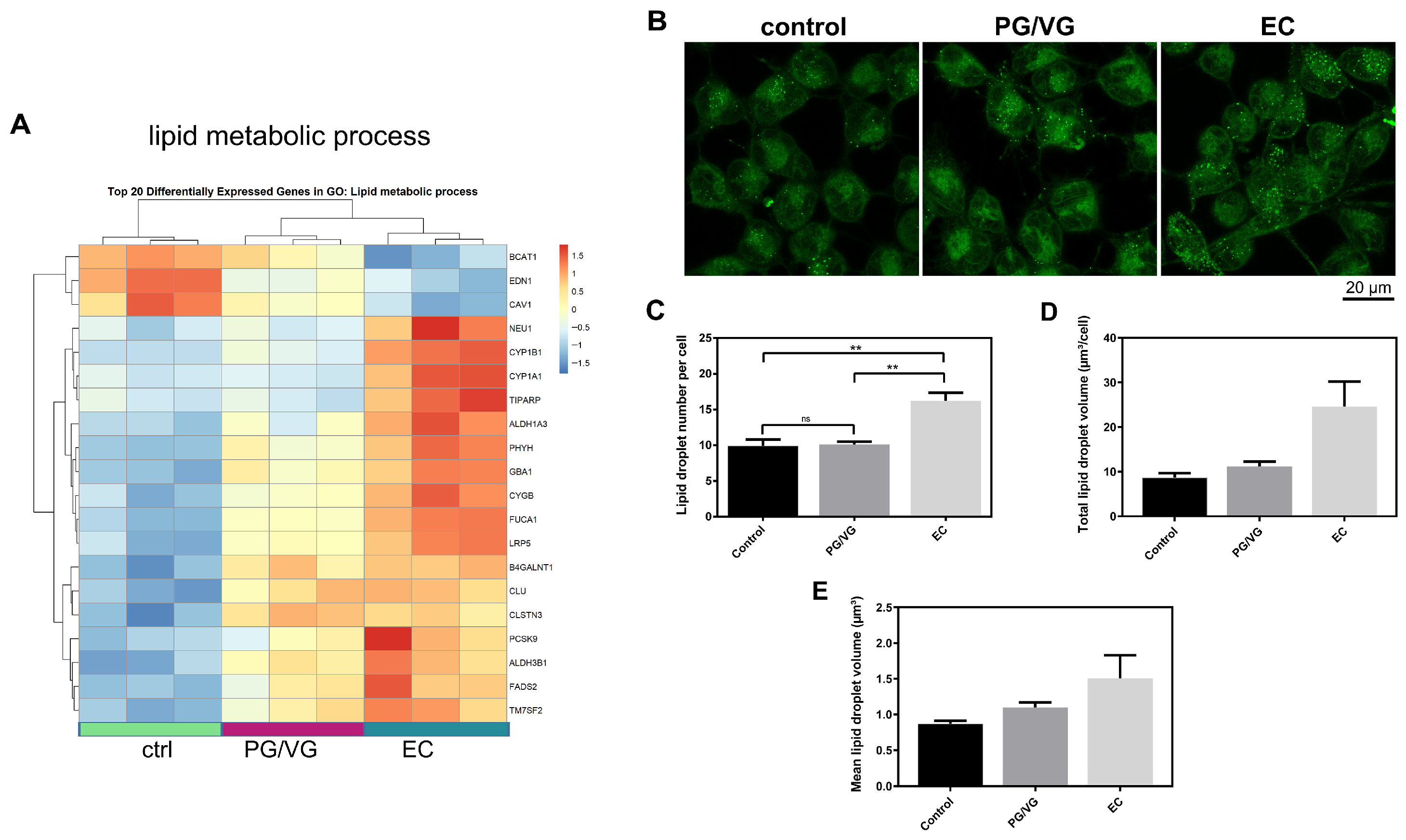
3.7. E-Cigarette Aerosol Condensate Increases Lipid Droplet Formation in BEAS-2B Cells
3.8. E-Cigarette Aerosol Condensate Reduces Total Polymerized Actin in BEAS-2B Cells
4. Discussion
Supplementary Materials
Author Contributions
Funding
Institutional Review Board Statement
Informed Consent Statement
Data Availability Statement
Acknowledgments
Conflicts of Interest
Abbreviations
| A | Artefact |
| AT2 | Alveolar epithelial type II cells |
| a.u. | Arbitrary units |
| BAL | Bronchial alveolar fluid |
| BP | Biological process |
| CD | Chemical derivative |
| CC | Cellular compartment |
| CTRL | Control |
| DEGs | Differentially expressed genes |
| DEPs | Differentially expressed proteins |
| DMSO | Dimethyl sulfoxide |
| EC | Electronic cigarette containing propylene glycol, glycerol, nicotine and flavor |
| FDR | False discovery rate |
| GO | Gene ontology |
| LFC | Log fold change |
| LFQ | Label free quantification |
| MTT | Thiazolyl Blue Tetrazolium Blue |
| MF | Molecular function |
| nLC-MS/MS | Nano liquid chromatography coupled to high resolution tandem mass spectrometry |
| P | Physiological modification |
| PBS | Phosphate-buffered saline |
| PG | Propylene glycol |
| PM | Protein modification |
| PM2.5 | Fine particulate matter |
| PTM | Post translational modification |
| SDS PAGE | Sodium dodecyl sulphate-polyacrylamide gel electrophoresis |
| TMRE | Tetramethyl rhodamine ethyl ester |
| VG | Vegetable glycerin |
References
- Grana, R.; Benowitz, N.; Glantz, S.A. Background Paper on E-Cigarettes (Electronic Nicotine Delivery Systems); University of California: Berkeley, CA, USA, 2013. [Google Scholar]
- Yamin, C.K.; Bitton, A.; Bates, D.W. E-Cigarettes: A Rapidly Growing Internet Phenomenon. Ann. Intern. Med. 2010, 153, 607–609. [Google Scholar] [CrossRef]
- Farsalinos, K.E.; Romagna, G.; Voudris, V. Factors Associated with Dual Use of Tobacco and Electronic Cigarettes: A Case Control Study. Int. J. Drug Policy 2015, 26, 595–600. [Google Scholar] [CrossRef]
- Kosmider, L.; Sobczak, A.; Fik, M.; Knysak, J.; Zaciera, M.; Kurek, J.; Goniewicz, M.L. Carbonyl Compounds in Electronic Cigarette Vapors: Effects of Nicotine Solvent and Battery Output Voltage. Nicotine Tob. Res. 2014, 16, 1319–1326. [Google Scholar] [CrossRef]
- Geiss, O.; Bianchi, I.; Barrero-Moreno, J. Correlation of Volatile Carbonyl Yields Emitted by E-Cigarettes with the Temperature of the Heating Coil and the Perceived Sensorial Quality of the Generated Vapours. Int. J. Hyg. Environ. Health 2016, 219, 268–277. [Google Scholar] [CrossRef] [PubMed]
- Noël, A.; Ghosh, A. Carbonyl Profiles of Electronic Nicotine Delivery System (ENDS) Aerosols Reflect Both the Chemical Composition and the Numbers of E-Liquid Ingredients-Focus on the In Vitro Toxicity of Strawberry and Vanilla Flavors. Int. J. Environ. Res. Public Health 2022, 19, 16774. [Google Scholar] [CrossRef]
- Williams, M.; Villarreal, A.; Bozhilov, K.; Lin, S.; Talbot, P. Metal and Silicate Particles Including Nanoparticles Are Present in Electronic Cigarette Cartomizer Fluid and Aerosol. PLoS ONE 2013, 8, e57987. [Google Scholar] [CrossRef]
- Kaur, G.; Lamb, T.; Tjitropranoto, A.; Rahman, I. Single-Cell Transcriptomics Identifies an Increased Ly6G- Neutrophil Population and Accentuated T-Cell Cytotoxicity in Tobacco Flavored e-Cigarette Exposed Mouse Lungs. eLife 2025, 14, RP106380. [Google Scholar] [CrossRef] [PubMed]
- Wang, Q.; Khan, N.A.; Muthumalage, T.; Lawyer, G.R.; McDonough, S.R.; Chuang, T.-D.; Gong, M.; Sundar, I.K.; Rehan, V.K.; Rahman, I. Dysregulated Repair and Inflammatory Responses by E-Cigarette-Derived Inhaled Nicotine and Humectant Propylene Glycol in a Sex-Dependent Manner in Mouse Lung. FASEB Bioadv. 2019, 1, 609–623. [Google Scholar] [CrossRef] [PubMed]
- Lerner, C.A.; Sundar, I.K.; Yao, H.; Gerloff, J.; Ossip, D.J.; McIntosh, S.; Robinson, R.; Rahman, I. Vapors Produced by Electronic Cigarettes and E-Juices with Flavorings Induce Toxicity, Oxidative Stress, and Inflammatory Response in Lung Epithelial Cells and in Mouse Lung. PLoS ONE 2015, 10, e0116732. [Google Scholar] [CrossRef]
- Chitteti, R.; Zuniga-Hertz, J.P.; Masso-Silva, J.A.; Shin, J.; Niesman, I.; Bojanowski, C.M.; Kumar, A.J.; Hepokoski, M.; Crotty Alexander, L.E.; Patel, H.H.; et al. E-Cigarette-Induced Changes in Cell Stress and Mitochondrial Function. Free Radic. Biol. Med. 2025, 228, 329–338. [Google Scholar] [CrossRef] [PubMed]
- Tommasi, S.; Pabustan, N.; Li, M.; Chen, Y.; Siegmund, K.D.; Besaratinia, A. A Novel Role for Vaping in Mitochondrial Gene Dysregulation and Inflammation Fundamental to Disease Development. Sci. Rep. 2021, 11, 22773. [Google Scholar] [CrossRef] [PubMed]
- Kidane, B.; Kahnamoui, S.; Srinathan, S.; Liu, R.; Tan, L.; Morris, M.; Shawyer, A.; Halayko, A.J.; Pascoe, C.D. Lung Transcriptome of E-Cigarette Users Reveals Changes Related to Chronic Lung Disease. Eur. Respir. J. 2024, 63, 2301623. [Google Scholar] [CrossRef] [PubMed]
- Beaumont, A.L.; Raduka, A.; Gao, N.; Lee, C.E.; Chatburn, R.L.; Rezaee, F. The Impact of Electronic Cigarettes on Airway Epithelial Barrier Integrity in Preclinical Mouse Model. Am. J. Physiol. Lung Cell. Mol. Physiol. 2025, 328, L564–L570. [Google Scholar] [CrossRef]
- Raduka, A.; Gao, N.; Chatburn, R.L.; Rezaee, F. Electronic Cigarette Exposure Disrupts Airway Epithelial Barrier Function and Exacerbates Viral Infection. Am. J. Physiol. Lung Cell. Mol. Physiol. 2023, 325, L580–L593. [Google Scholar] [CrossRef] [PubMed]
- Muthumalage, T.; Lamb, T.; Friedman, M.R.; Rahman, I. E-Cigarette Flavored Pods Induce Inflammation, Epithelial Barrier Dysfunction, and DNA Damage in Lung Epithelial Cells and Monocytes. Sci. Rep. 2019, 9, 19035. [Google Scholar] [CrossRef] [PubMed]
- Chung, S.; Baumlin, N.; Dennis, J.S.; Moore, R.; Salathe, S.F.; Whitney, P.L.; Sabater, J.; Abraham, W.M.; Kim, M.D.; Salathe, M. Electronic Cigarette Vapor with Nicotine Causes Airway Mucociliary Dysfunction Preferentially via TRPA1 Receptors. Am. J. Respir. Crit. Care Med. 2019, 200, 1134–1145. [Google Scholar] [CrossRef]
- Moses, E.; Wang, T.; Corbett, S.; Jackson, G.R.; Drizik, E.; Perdomo, C.; Perdomo, C.; Kleerup, E.; Brooks, D.; O’Connor, G.; et al. Molecular Impact of Electronic Cigarette Aerosol Exposure in Human Bronchial Epithelium. Toxicol. Sci. 2017, 155, 248–257. [Google Scholar] [CrossRef]
- Meo, S.A.; Ansary, M.A.; Barayan, F.R.; Almusallam, A.S.; Almehaid, A.M.; Alarifi, N.S.; Alsohaibani, T.A.; Zia, I. Electronic Cigarettes: Impact on Lung Function and Fractional Exhaled Nitric Oxide Among Healthy Adults. Am. J. Mens Health 2019, 13, 1557988318806073. [Google Scholar] [CrossRef]
- Joshi, D.; Duong, M.; Kirkland, S.; Raina, P. Impact of Electronic Cigarette Ever Use on Lung Function in Adults Aged 45-85: A Cross-Sectional Analysis from the Canadian Longitudinal Study on Aging. BMJ Open 2021, 11, e051519. [Google Scholar] [CrossRef] [PubMed]
- Tommasi, S.; Caliri, A.W.; Caceres, A.; Moreno, D.E.; Li, M.; Chen, Y.; Siegmund, K.D.; Besaratinia, A. Deregulation of Biologically Significant Genes and Associated Molecular Pathways in the Oral Epithelium of Electronic Cigarette Users. Int. J. Mol. Sci. 2019, 20, 738. [Google Scholar] [CrossRef]
- Moshensky, A.; Brand, C.S.; Alhaddad, H.; Shin, J.; Masso-Silva, J.A.; Advani, I.; Gunge, D.; Sharma, A.; Mehta, S.; Jahan, A.; et al. Effects of Mango and Mint Pod-Based e-Cigarette Aerosol Inhalation on Inflammatory States of the Brain, Lung, Heart, and Colon in Mice. eLife 2022, 11, e67621. [Google Scholar] [CrossRef]
- Basma, H.; Tatineni, S.; Dhar, K.; Qiu, F.; Rennard, S.; Lowes, B.D. Electronic Cigarette Extract Induced Toxic Effect in iPS-Derived Cardiomyocytes. BMC Cardiovasc. Disord. 2020, 20, 357. [Google Scholar] [CrossRef]
- Basma, H.; Dhar, K.; Payne, J.; Rennard, S.; Lowes, B.D. Electronic and Regular Cigarettes Induce Transcriptional and Physiological Changes in Cardiomyocytes. BMC Cardiovasc. Disord. 2025, 25, 536. [Google Scholar] [CrossRef] [PubMed]
- Dabdoub, S.; Greenlee, A.; Abboud, G.; Brengartner, L.; Zuiker, E.; Gorr, M.W.; Wold, L.E.; Kumar, P.S.; Cray, J. Acute Exposure to Electronic Cigarette Components Alters mRNA Expression of Pre-Osteoblasts. FASEB J. 2024, 38, e70017. [Google Scholar] [CrossRef] [PubMed]
- McAlinden, K.D.; Lu, W.; Ferdowsi, P.V.; Myers, S.; Markos, J.; Larby, J.; Chia, C.; Weber, H.C.; Haug, G.; Eapen, M.S.; et al. Electronic Cigarette Aerosol Is Cytotoxic and Increases ACE2 Expression on Human Airway Epithelial Cells: Implications for SARS-CoV-2 (COVID-19). J. Clin. Med. 2021, 10, 1028. [Google Scholar] [CrossRef]
- Stephens, M. False Discovery Rates: A New Deal. Biostatistics 2017, 18, 275–294. [Google Scholar] [CrossRef]
- Heberle, H.; Meirelles, G.V.; da Silva, F.R.; Telles, G.P.; Minghim, R. InteractiVenn: A Web-Based Tool for the Analysis of Sets through Venn Diagrams. BMC Bioinform. 2015, 16, 169. [Google Scholar] [CrossRef]
- Shevchenko, A.; Tomas, H.; Havlis, J.; Olsen, J.V.; Mann, M. In-Gel Digestion for Mass Spectrometric Characterization of Proteins and Proteomes. Nat. Protoc. 2006, 1, 2856–2860. [Google Scholar] [CrossRef]
- Smiljanić, K.; Stokanić, M.M.; Cvetić, T.; Babović, M.; Jensen, O.N.; Savić, A.; Mitić, D.; Jovanović, V.; Apostolović, D.; van Hage, M.; et al. Identification and Characterization of Novel Allergen Candidates in Blood Clams (Anadara broughtonii and Tegillarca granosa) Using Proteomics and Immunoinformatics. Food Chem. 2026, 504, 147914. [Google Scholar] [CrossRef]
- Zhang, J.; Xin, L.; Shan, B.; Chen, W.; Xie, M.; Yuen, D.; Zhang, W.; Zhang, Z.; Lajoie, G.A.; Ma, B. PEAKS DB: De Novo Sequencing Assisted Database Search for Sensitive and Accurate Peptide Identification. Mol. Cell. Proteom. 2012, 11, M111.010587. [Google Scholar] [CrossRef] [PubMed]
- Smiljanic, K.; Prodic, I.; Apostolovic, D.; Cvetkovic, A.; Veljovic, D.; Mutic, J.; van Hage, M.; Burazer, L.; Cirkovic Velickovic, T. In-Depth Quantitative Profiling of Post-Translational Modifications of Timothy Grass Pollen Allergome in Relation to Environmental Oxidative Stress. Environ. Int. 2019, 126, 644–658. [Google Scholar] [CrossRef]
- Trifunovic, S.; Smiljanić, K.; Sickmann, A.; Solari, F.A.; Kolarevic, S.; Divac Rankov, A.; Ljujic, M. Electronic Cigarette Liquids Impair Metabolic Cooperation and Alter Proteomic Profiles in V79 Cells. Respir. Res. 2022, 23, 191. [Google Scholar] [CrossRef]
- Perez-Riverol, Y.; Bandla, C.; Kundu, D.J.; Kamatchinathan, S.; Bai, J.; Hewapathirana, S.; John, N.S.; Prakash, A.; Walzer, M.; Wang, S.; et al. The PRIDE Database at 20 Years: 2025 Update. Nucleic Acids Res. 2024, 53, D543–D553. [Google Scholar] [CrossRef] [PubMed]
- Qiu, B.; Simon, M.C. BODIPY 493/503 Staining of Neutral Lipid Droplets for Microscopy and Quantification by Flow Cytometry. Bio-Protocol 2016, 6, e1912. [Google Scholar] [CrossRef]
- Zhu, Y.; Gamare, S.; Polverino, F.; Owen, C.A.; Somanath, P.R.; Wang, X.; Zhang, D. CYP1B1 Mediates Cigarette Smoke–Induced Lipid Accumulation in Alveolar Type 2 Cells. FASEB J. 2025, 39, e71062. [Google Scholar] [CrossRef]
- Mao, L.; Chen, J.; Lu, X.; Yang, C.; Ding, Y.; Wang, M.; Zhang, Y.; Tian, Y.; Li, X.; Fu, Y.; et al. Proteomic Analysis of Lung Cancer Cells Reveals a Critical Role of BCAT1 in Cancer Cell Metastasis. Theranostics 2021, 11, 9705–9720. [Google Scholar] [CrossRef]
- Lu, Q.; Sakhatskyy, P.; Grinnell, K.; Newton, J.; Ortiz, M.; Wang, Y.; Sanchez-Esteban, J.; Harrington, E.O.; Rounds, S. Cigarette Smoke Causes Lung Vascular Barrier Dysfunction via Oxidative Stress-Mediated Inhibition of RhoA and Focal Adhesion Kinase. Am. J. Physiol. Lung Cell. Mol. Physiol. 2011, 301, L847–L857. [Google Scholar] [CrossRef]
- Garcia-Vilanova, A.; Olmo-Fontánez, A.M.; Moliva, J.I.; Allué-Guardia, A.; Singh, H.; Merritt, R.E.; Maselli, D.J.; Peters, J.I.; Restrepo, B.I.; Wang, Y.; et al. The Aging Human Lung Mucosa: A Proteomics Study. J. Gerontol. A Biol. Sci. Med. Sci. 2022, 77, 1969–1974. [Google Scholar] [CrossRef]
- Wang, Z.; Liu, G.; Jiang, J. Profiling of Apoptosis- and Autophagy-Associated Molecules in Human Lung Cancer A549 Cells in Response to Cisplatin Treatment Using Stable Isotope Labeling with Amino Acids in Cell Culture. Int. J. Oncol. 2019, 54, 1071–1085. [Google Scholar] [CrossRef] [PubMed]
- Notification Detail|TRIS-European Commission. Available online: https://technical-regulation-information-system.ec.europa.eu/en/notification/18358 (accessed on 9 December 2025).
- Center for Tobacco Products, Food and Drug Administration. Enforcement Priorities for Electronic Nicotine Delivery Systems and Other Deemed Products on the Market Without Premarket Authorization (Revised); Guidance for Industry; Availability. Available online: https://www.federalregister.gov/documents/2020/04/30/2020-09164/enforcement-priorities-for-electronic-nicotine-delivery-systems-and-other-deemed-products-on-the (accessed on 9 December 2025).
- Wang, M.; Cheng, Q.; Wu, Z.; Fan, L.; Zeng, L.; Chen, H. Multidimensional Assessment of the Biological Effects of Electronic Cigarettes on Lung Bronchial Epithelial Cells. Sci. Rep. 2024, 14, 4445. [Google Scholar] [CrossRef] [PubMed]
- Yang, W.; Yang, X.; Jiang, L.; Song, H.; Huang, G.; Duan, K.; Jiang, X.; Li, M.; Liu, P.; Chen, J. Combined Biological Effects and Lung Proteomics Analysis in Mice Reveal Different Toxic Impacts of Electronic Cigarette Aerosol and Combustible Cigarette Smoke on the Respiratory System. Arch. Toxicol. 2022, 96, 3331–3347. [Google Scholar] [CrossRef]
- Park, H.-R.; Vallarino, J.; O’Sullivan, M.; Wirth, C.; Panganiban, R.A.; Webb, G.; Shumyatcher, M.; Himes, B.E.; Park, J.-A.; Christiani, D.C.; et al. Electronic Cigarette Smoke Reduces Ribosomal Protein Gene Expression to Impair Protein Synthesis in Primary Human Airway Epithelial Cells. Sci. Rep. 2021, 11, 17517. [Google Scholar] [CrossRef]
- Grilli, A.; Bengalli, R.; Longhin, E.; Capasso, L.; Proverbio, M.C.; Forcato, M.; Bicciato, S.; Gualtieri, M.; Battaglia, C.; Camatini, M. Transcriptional Profiling of Human Bronchial Epithelial Cell BEAS-2B Exposed to Diesel and Biomass Ultrafine Particles. BMC Genom. 2018, 19, 302. [Google Scholar] [CrossRef] [PubMed]
- Kim, J.H.; Sherman, M.E.; Curriero, F.C.; Guengerich, F.P.; Strickland, P.T.; Sutter, T.R. Expression of Cytochromes P450 1A1 and 1B1 in Human Lung from Smokers, Non-Smokers, and Ex-Smokers. Toxicol. Appl. Pharmacol. 2004, 199, 210–219. [Google Scholar] [CrossRef]
- Alshutairi, A.M.; Alzahrani, A.H.; Almontshry, A.M. The Levels of Polycyclic Aromatic Hydrocarbons in Traditional Cigarettes and E-Cigarettes in Saudi Arabia Markets: A Comparative Risk Assessment Study. BMC Public Health 2024, 24, 2860. [Google Scholar] [CrossRef]
- Sun, Y.-W.; Kosinska, W.; Guttenplan, J.B. E-Cigarette Aerosol Condensate Enhances Metabolism of Benzo(a)Pyrene to Genotoxic Products, and Induces CYP1A1 and CYP1B1, Likely by Activation of the Aryl Hydrocarbon Receptor. Int. J. Environ. Res. Public Health 2019, 16, 2468. [Google Scholar] [CrossRef] [PubMed]
- Shields, P.G.; Song, M.-A.; Freudenheim, J.L.; Brasky, T.M.; McElroy, J.P.; Reisinger, S.A.; Weng, D.Y.; Ren, R.; Eissenberg, T.; Wewers, M.D.; et al. Lipid Laden Macrophages and Electronic Cigarettes in Healthy Adults. eBioMedicine 2020, 60, 102982. [Google Scholar] [CrossRef] [PubMed]
- Madison, M.C.; Landers, C.T.; Gu, B.-H.; Chang, C.-Y.; Tung, H.-Y.; You, R.; Hong, M.J.; Baghaei, N.; Song, L.-Z.; Porter, P.; et al. Electronic Cigarettes Disrupt Lung Lipid Homeostasis and Innate Immunity Independent of Nicotine. J. Clin. Investig. 2019, 129, 4290–4304. [Google Scholar] [CrossRef]
- Nie, B.; Liu, X.; Lei, C.; Liang, X.; Zhang, D.; Zhang, J. The Role of Lysosomes in Airborne Particulate Matter-Induced Pulmonary Toxicity. Sci. Total Environ. 2024, 919, 170893. [Google Scholar] [CrossRef]
- Fernández, E.; Ballbè, M.; Sureda, X.; Fu, M.; Saltó, E.; Martínez-Sánchez, J.M. Particulate Matter from Electronic Cigarettes and Conventional Cigarettes: A Systematic Review and Observational Study. Curr. Environ. Health Rep. 2015, 2, 423–429. [Google Scholar] [CrossRef]
- Arora, P.K.; Bae, H. Toxicity and Microbial Degradation of Nitrobenzene, Monochloronitrobenzenes, Polynitrobenzenes, and Pentachloronitrobenzene. J. Chem. 2014, 2014, 265140. [Google Scholar] [CrossRef]
- López-Bao, J.V.; Mateo-Tomás, P. Wipe out Highly Hazardous Pesticides to Deter Wildlife Poisoning: The Case of Carbofuran and Aldicarb. Biol. Conserv. 2022, 275, 109747. [Google Scholar] [CrossRef]
- Blake, L.I.; Cann, M.J. Carbon Dioxide and the Carbamate Post-Translational Modification. Front. Mol. Biosci. 2022, 9, 825706. [Google Scholar] [CrossRef]
- Brutus, M.E.; Girard, C.S.; Jacob-Dolan, J.W.; Scheck, R.A. A Cyclic Arginine Adduct Eclipses Carboxymethylation as the Primary Glyoxal-Derived Advanced Glycation End-Product. bioRxiv 2025. bioRxiv:2025.05.27.656459. [Google Scholar] [CrossRef]
- Yamagishi, S.; Maeda, S.; Matsui, T.; Ueda, S.; Fukami, K.; Okuda, S. Role of Advanced Glycation End Products (AGEs) and Oxidative Stress in Vascular Complications in Diabetes. Biochim. Biophys. Acta (BBA)-Gen. Subj. 2012, 1820, 663–671. [Google Scholar] [CrossRef]
- Del Turco, S.; Basta, G. An Update on Advanced Glycation Endproducts and Atherosclerosis. BioFactors 2012, 38, 266–274. [Google Scholar] [CrossRef]
- Prasad, A.; Bekker, P.; Tsimikas, S. Advanced Glycation End Products and Diabetic Cardiovascular Disease. Cardiol. Rev. 2012, 20, 177–183. [Google Scholar] [CrossRef]
- Li, J.; Liu, D.; Sun, L.; Lu, Y.; Zhang, Z. Advanced Glycation End Products and Neurodegenerative Diseases: Mechanisms and Perspective. J. Neurol. Sci. 2012, 317, 1–5. [Google Scholar] [CrossRef] [PubMed]
- Larson, J.; Tokmina-Lukaszewska, M.; Malone, J.; Hasenoehrl, E.J.; Kelly, W.; Fang, X.; White, A.; Patterson, A.; Bothner, B. The Use of Dansyl Chloride to Probe Protein Structure and Dynamics. Int. J. Mol. Sci. 2025, 26, 456. [Google Scholar] [CrossRef]
- Lockridge, O.; Schopfer, L.M. Review: Organophosphorus Toxicants, in Addition to Inhibiting Acetylcholinesterase Activity, Make Covalent Adducts on Multiple Proteins and Promote Protein Crosslinking into High Molecular Weight Aggregates. Chem. Biol. Interact. 2023, 376, 110460. [Google Scholar] [CrossRef] [PubMed]
- Orwar, O.; Fishman, H.A.; Ziv, N.E.; Scheller, R.H.; Zare, R.N. Use of 2,3-Naphthalenedicarboxaldehyde Derivatization for Single-Cell Analysis of Glutathione by Capillary Electrophoresis and Histochemical Localization by Fluorescence Microscopy. Anal. Chem. 1995, 67, 4261–4268. [Google Scholar] [CrossRef] [PubMed]
- Vettore, L.A.; Westbrook, R.L.; Tennant, D.A. Proline Metabolism and Redox; Maintaining a Balance in Health and Disease. Amino Acids 2021, 53, 1779–1788. [Google Scholar] [CrossRef]
- Đukić, T.; Smiljanić, K.; Mihailović, J.; Prodić, I.; Apostolović, D.; Liu, S.-H.; Epstein, M.M.; van Hage, M.; Stanić-Vučinić, D.; Veličković, T.Ć.; et al. Proteomic Profiling of Major Peanut Allergens and Their Post-Translational Modifications Affected by Roasting. Foods 2022, 11, 3993. [Google Scholar] [CrossRef] [PubMed]
- Cvetić, T.; Savić, A.; Jovanović, V.; Prodić, I.; Radosavljević, J.; Sickmann, A.; Smiljanić, K. Why Protein Modifications Matter for Digestibility: The Case of Ara h 1 Peanut Allergen and Trypsin Cleavage. J. Agric. Food Chem. 2025, 73, 21186–21198. [Google Scholar] [CrossRef]
- Jin, H.; Webb-Robertson, B.-J.; Peterson, E.S.; Tan, R.; Bigelow, D.J.; Scholand, M.B.; Hoidal, J.R.; Pounds, J.G.; Zangar, R.C. Smoking, COPD, and 3-Nitrotyrosine Levels of Plasma Proteins. Environ. Health Perspect. 2011, 119, 1314–1320. [Google Scholar] [CrossRef] [PubMed][Green Version]
- Sugiura, H.; Ichinose, M.; Tomaki, M.; Ogawa, H.; Koarai, A.; Kitamuro, T.; Komaki, Y.; Akita, T.; Nishino, H.; Okamoto, S.; et al. Quantitative Assessment of Protein-Bound Tyrosine Nitration in Airway Secretions from Patients with Inflammatory Airway Disease. Free Radic. Res. 2004, 38, 49–57. [Google Scholar] [CrossRef] [PubMed]








| Modification Type | Unimod Label | Average Δm Shift (a.u.) | Control (CTRL) | PG/VG | EC | |||
|---|---|---|---|---|---|---|---|---|
| Ratio | % | Ratio | % | Ratio | % | |||
| OXIDATIVE MODIFICATIONS | ||||||||
| I Carbonylation due to direct oxidation of Lys, Thr and Pro amino acid side chains | ||||||||
| Proline oxidation to pyrrolidinone | CD | −30.0260 | N/A | 0 | N/A | 0 | ∞ | 100 |
| Pyrrolidone from Pro | CD | −28.0101 | N/A | 0 | N/A | 0 | ∞ | 14 |
| 2-amino-3-oxo-butanoic_acid from Thr | P/CD | −2.0159 | 1.0 ± 1.2 | 6 ± 7 | 0.5 ± 0.5 | 4 ± 3 | 0.03 ± 0.01 | 0.5 ± 0.2 |
| Lysine oxidation to aminoadipic semialdehyde | P/CD | −1.0311 | N/A | 0 | 1.0 ± 0.1 | 43 ± 37 | 2.2 | 62 |
| II Carbonylation due to Michael addition reaction of α,β-unsaturated aldehydes derived from lipid peroxidation | ||||||||
| Levuglandinyl-lysine anhyropyrrole adduct | P/CD | 298.4192 | 1.0 ± 0.1 | 39 ± 4 | 1.1 ± 0.5 | 34 ± 12 | 1.7 ± 1.4 | 24 ± 10 |
| Levuglandinyl-arginine lactam adduct | P/CD | 290.3939 | N/A | 0 | ∞ | 100 | N/A | 0 |
| III Carbonylation events due to AGEs formation | ||||||||
| Condensation product of glucosone on Arg | CD | 160.12470 | N/A | 0 | 1.0 | 3 | 1.6 | 56 |
| Carboxyethyl (H) | CD | 72.06270 | N/A | 0 | N/A | 0 | ∞ | 0.4 |
| Other direct oxidative modifications | ||||||||
| Ethanolation (K and R) | CD | 44.0526 | N/A | 0 | N/A | 0 | ∞ | 12 ± 6 |
| Dihydroxy (K) | P | 31.9988 | 1 | 21 | 0 | 0 | 0 | 0 |
| Dihydroxy (R and/or P) | P | 31.9988 | N/A | 0 | N/A | 0 | ∞ | 97 ± 3 |
| Met double oxidation (sulphone) | A | 31.9988 | 1.0 ± 0.7 | 4 | 0 | 0 | 0.2 | 2 |
| Met single oxidation (sulfoxide) | P/CD | 15.9994 | 1.0 ± 0.2 | 28 ± 7 | 1.0 ± 0.5 | 23 ± 6 | 0.7 ± 0.1 * | 23 ± 6 |
| His and Trp oxidation | A | 15.9994 | 1.0 ± 0.5 | 8 ± 2 | 1.3 ± 0.4 | 4 ± 2 | 0.7 ± 0.1 | 8 ± 1 |
| Oxidation or Hydroxylation of Asn | P | 15.9994 | 1 | 38 | 0 | 0 | 0 | 0 |
| Tyrosine oxidation to 2-aminotyrosine | CD | 15.0146 | N/A | 0 | N/A | 0 | ∞ | 5 |
| Proline oxidation to pyroglutamic acid | A | 13.9835 | 1 | 3 | 0 | 0 | 0 | 0 |
| Tryptophan oxidation to oxolactone | CD | 13.9835 | N/A | 0 | N/A | 0 | ∞ | 25 |
| PHYSIOLOGICAL MODIFICATIONS (PTMs) | ||||||||
| Acetylation (K) | P/CD | 42.0367 | 1.0 ± 1.0 | 93 ± 12 | 1.4 ± 0.4 | 73 ± 15 | 0.7 ± 0.5 | 67 ± 2 |
| Acetylation (Protein N-term) | P/CD | 42.0367 | 1.0 ± 0.1 | 94 ± 2 | 1.0 ± 0.1 | 91 ± 3 | 1.2 ± 0.3 | 93 ± 2 |
| Methylation(KR) | P | 14.0266 | 1.0 ± 0.2 | 86 ± 13 | 3.4 ± 1.5 | 13 ± 10 | 1.3 ± 1.6 | 60 ± 49 |
| Biotinylation (GNLK) | P | 226.2954 | 1.0 ± 0.8 | 22 ± 16 | 1.5 ± 0.2 | 22 ± 8 | 1.0 ± 1.2 | 49 ± 15 |
| Dimethylation (KR) | P | 28.0532 | 1.0 ± 0.2 | 86 ± 13 | 2.1 ± 0.2 | 100 ± 0 | 1.5 ± 1.4 | 92 ± 5 |
| Diethylation | P | 56.1063 | 1.0 ± 0.3 | 41 ± 29 | 2.2 | 51 | 1.6 ± 0.7 | 42 ± 8 |
| Heme (H) | P | 616.4873 | 1.0 ± 0.6 | 63 ± 19 | 1.4 ± 0.6 | 70 ± 1 | 1.6 ± 0.6 | 62 ± 1 |
| Dehydration (S,T,N,Q,Y) | P | −18.0153 | 1.0 | 30 | 2.2 ± 0.4 | 37 ± 11 | 0.7 | 18 |
| Myristoylation (GCK) | P | 210.3556 | 1.0 ± 0.1 | 52 ± 68 | 4.3 ± 4.3 | 100 ± 0 | 4.6 | 100 |
| Dehydration (D) | P | −18.0153 | 1.0 ± 0.3 | 3 ± 1 | 0 | 0 | 0 | 0 |
| Hydroxyheme E | P | 614.4714 | N/A | 0 | ∞ | 0.4 | N/A | 0 |
| Phosphorylation (STY) | P | 79.9799 | 1.0 | 9 | 5.1 | 43 | 4.3 ± 1.0 | 44 ± 2 |
| Palmitoylation (KT) | P | 238.4088 | 1.0 ± 0.8 | 52 ± 67 | 0 | 0 | 0 | 0 |
| Decanoyl (S) | P | 154.2493 | N/A | 0 | N/A | 0 | ∞ | 5 |
| Octanoyl (T) | P | 126.1962 | 1.0 ± 0.5 | 5 ± 2 | 1.1 ± 0.3 | 4 ± 1 | 0.9 ± 0.0 | 5 ± 1 |
| Lipoyl (K) | P | 188.3103 | N/A | 0 | ∞ | 100 | ∞ | 100 |
| O3-(riboflavin) phosphoryl (T) | P | 438.3285 | 1.0 | 1 | 0 | 0 | 0 | 0 |
| Triglutamyl on Glu | P | 387.3419 | 1.0 | 5 | 0 | 0 | 0 | 0 |
| Phosphopantetheine (S) | P | 340.333 | 1.0 | 98 | 0 | 0 | 0 | 0 |
| Deamidation (R) | P | −0.9848 | 1.0 ± 1.2 | 43 | 0 | 0 | 0 | 0 |
| N-acetyl neuraminic acid (T) | P | 291.2546 | 1.0 | 19 | 0 | 0 | 0.6 | 17 |
| Sulfation (S) | P | 80.0632 | N/A | 0 | N/A | 0 | ∞ | 1 |
| Pyridoxal phosphate (K) | P | 229.1266 | N/A | 0 | ∞ | 100 | N/A | 0 |
| Hypusine (K) | P | 87.1204 | 1.0 | 31 | 0 | 0 | 0 | 0 |
| TOXIC/BIOHAZARD MODIFICATIONS (Chemical derivatives-CD) | ||||||||
| Tri nitro benzene (R) | CD | 211.0886 | N/A | 0 | N/A | 0 | ∞ | 5 |
| 2 3-dihydro-2 2-dimethyl-7-benzofuranol N-methyl carbamate (S) | CD | 57.0153 | N/A | 0 | N/A | 0 | ∞ | 48 |
| Bis(hydroxphenylglyoxal) arginine | CD | 282.2476 | N/A | 0 | N/A | 0 | ∞ | 6 |
| 5-dimethylaminonaphthalene-1-sulfonyl (V) | CD | 233.2862 | N/A | 0 | N/A | 0 | ∞ | 0.3 |
| O-Diisopropylphosphorylation (AV) | CD | 164.1394 | N/A | 0 | N/A | 0 | ∞ | 100 |
| N-Succinimidyl-2-morpholine acetate (LIP) | CD | 127.1412 | N/A | 0 | ∞ | 48 ± 23 | ∞ | 70 |
| Naphthalene-2 3-dicarboxaldehyde (LNW) | CD | 175.1855 | N/A | 0 | N/A | 0 | ∞ | 50 ± 70 |
| Acetaldehyde +26 (H) | CD | 26.0373 | N/A | 0 | ∞ | 100 | N/A | 0 |
| Chlorination of tyrosine residues | CD | 34.4451 | N/A | 0 | ∞ | 100 | N/A | 0 |
| Fluorination (FWYA) | CD | 17.9905 | N/A | 0 | ∞ | 1 | N/A | 0 |
| ENVIRONMENTAL MODIFICATIONS (Chemical derivatives-CD) | ||||||||
| Ubiquitination (K) | CD | 383.446 | 1.0 ± 0.9 | 59 ± 36 | 1.2 ± 0.2 | 52 ± 50 | 1.3 ± 0.8 | 41 ± 13 |
| Phenethyl isothiocyanate (ES) | CD | 163.2395 | N/A | 0 | ∞ | 100 | N/A | 0 |
| Nucleophilic addition to cytopiloyne (KT) | CD | 362.3738 | N/A | 0 | ∞ | 57 ± 61 | N/A | 0 |
| Methylmalonylation (S) | CD | 100.0728 | N/A | 0 | ∞ | 34 | N/A | 0 |
| Arginine replacement by Nitropyrimidyl ornithine | CD | 81.0297 | N/A | 0 | ∞ | 13 | N/A | 0 |
| Addition of DFDNB crosslinker (K) | CD | 164.0752 | N/A | 0 | ∞ | 67 ± 11 | N/A | 0 |
| Beta-methylthiolation (C) | CD | 46.0196 | N/A | 0 | ∞ | 100 | N/A | 0 |
| Aminoethylcysteine (T) | CD | 59.1334 | N/A | 0 | ∞ | 5.0 ± 0.4 | N/A | 0 |
| Iminobiotinylation (T) | CD | 225.3106 | N/A | 0 | ∞ | 8 ± 3 | N/A | 0 |
| Piperidination (EY) | CD | 68.1170 | N/A | 0 | ∞ | 3 | ∞ | 47 ± 5 |
| EDT-maleimide-PEO-biotin (T) | CD | 601.8201 | N/A | 0 | ∞ | 48 | N/A | 0 |
| Maleimide (K) | CD | 97.0721 | N/A | 0 | N/A | 0 | ∞ | 5 |
| ARTEFACT MODIFICATIONS | ||||||||
| Amidation (any C term) | A | −0.9848 | 1 | 86 | 1.1 ± 0.6 | 71 ± 41 | 0 | 0 |
| Carbamoylation (KR) | A | 43.0247 | 1 | 1 | 2.5 | 1 | 1.2 ± 1.0 | 1 ± 1 |
| Deamidation (NQ) | A | 0.9848 | 1.0 ± 0.1 | 10 ± 3 | 3.8 ± 4.5 | 40 ± 18 | 1.1 ± 0.2 | 14 ± 3 |
| Formylation (KR) | A | 28.0101 | 1.0 ± 1.3 | 28 ± 35 | 1.1 ± 0.9 | 66 ± 19 | 2.0 ± 0.3 | 55 ± 15 |
| Pyro-glu from Q | A | −17.0305 | 1.0 ± 0.5 | 14 ± 5 | 1.1 ± 0.3 | 25 ± 14 | 1.0 ± 0.4 | 26 ± 2 |
| Pyro-glu from E | A | −18.0153 | 1.0 ± 0.4 | 4 ± 5 | 0.2 ± 0.1 | 2.0 ± 0.4 | 0.3 ± 0.3 | 23 ± 16 |
Disclaimer/Publisher’s Note: The statements, opinions and data contained in all publications are solely those of the individual author(s) and contributor(s) and not of MDPI and/or the editor(s). MDPI and/or the editor(s) disclaim responsibility for any injury to people or property resulting from any ideas, methods, instructions or products referred to in the content. |
© 2026 by the authors. Licensee MDPI, Basel, Switzerland. This article is an open access article distributed under the terms and conditions of the Creative Commons Attribution (CC BY) license.
Share and Cite
Trifunovic, S.; Kušić-Tišma, J.; Smiljanić, K.; Divac Rankov, A.; Dinić, J.; Ljujić, M. Acute E-Cigarette Aerosol Condensate Exposure Disrupts the Transcriptome and Proteome Profiles of Human Bronchial Epithelial BEAS-2B Cells. Cells 2026, 15, 525. https://doi.org/10.3390/cells15060525
Trifunovic S, Kušić-Tišma J, Smiljanić K, Divac Rankov A, Dinić J, Ljujić M. Acute E-Cigarette Aerosol Condensate Exposure Disrupts the Transcriptome and Proteome Profiles of Human Bronchial Epithelial BEAS-2B Cells. Cells. 2026; 15(6):525. https://doi.org/10.3390/cells15060525
Chicago/Turabian StyleTrifunovic, Sara, Jelena Kušić-Tišma, Katarina Smiljanić, Aleksandra Divac Rankov, Jelena Dinić, and Mila Ljujić. 2026. "Acute E-Cigarette Aerosol Condensate Exposure Disrupts the Transcriptome and Proteome Profiles of Human Bronchial Epithelial BEAS-2B Cells" Cells 15, no. 6: 525. https://doi.org/10.3390/cells15060525
APA StyleTrifunovic, S., Kušić-Tišma, J., Smiljanić, K., Divac Rankov, A., Dinić, J., & Ljujić, M. (2026). Acute E-Cigarette Aerosol Condensate Exposure Disrupts the Transcriptome and Proteome Profiles of Human Bronchial Epithelial BEAS-2B Cells. Cells, 15(6), 525. https://doi.org/10.3390/cells15060525

