Sign in to use this feature.

Years

Between: -

Subjects

remove_circle_outline
remove_circle_outline
remove_circle_outline
remove_circle_outline
remove_circle_outline
remove_circle_outline
remove_circle_outline
remove_circle_outline
remove_circle_outline

Journals

remove_circle_outline
remove_circle_outline
remove_circle_outline
remove_circle_outline
remove_circle_outline
remove_circle_outline
remove_circle_outline
remove_circle_outline
remove_circle_outline
remove_circle_outline
remove_circle_outline
remove_circle_outline
remove_circle_outline

Article Types

Countries / Regions

remove_circle_outline
remove_circle_outline
remove_circle_outline
remove_circle_outline
remove_circle_outline
remove_circle_outline
remove_circle_outline

Search Results (2,420)

Search Parameters:
Keywords = proteasome

Order results
Result details
Results per page
Select all
Export citation of selected articles as:
18 pages, 3117 KB  
Article
Pyrimethamine Restores KEAP1-Mediated Degradation of Select NRF2 Mutants in Esophageal Squamous Cell Carcinoma
by Zhaohui Xiong, Chorlada Paiboonrungruang, Haining Wang, Boopathi Subramaniyan, Candice Bui-Linh, Yahui Li, Huan Li, Michael C. Wang, Francis Spitz and Xiaoxin Chen
Cancers 2026, 18(9), 1354; https://doi.org/10.3390/cancers18091354 - 24 Apr 2026
Abstract
Background: Esophageal squamous cell carcinoma (ESCC) remains a highly lethal malignancy with limited therapeutic options, in part due to frequent activation of nuclear factor erythroid 2-related factor 2 (NFE2L2 or NRF2). Gain-of-function mutations in NRF2 disrupt its negative regulation by Kelch-like ECH-associated [...] Read more.
Background: Esophageal squamous cell carcinoma (ESCC) remains a highly lethal malignancy with limited therapeutic options, in part due to frequent activation of nuclear factor erythroid 2-related factor 2 (NFE2L2 or NRF2). Gain-of-function mutations in NRF2 disrupt its negative regulation by Kelch-like ECH-associated protein 1 (KEAP1), resulting in sustained NRF2 signaling that promotes tumor growth and resistance to chemotherapy and radiation. We previously identified the FDA-approved drug pyrimethamine (PYR) as an NRF2 inhibitor and demonstrated that inhibition of dihydrofolate reductase (DHFR) represents the primary mechanism underlying its NRF2-suppressive activity, supporting its advancement into a Phase I window-of-opportunity clinical trial (NCT 05678348). Meanwhile, in NRF2W24C-KYSE70 and NRF2D77V-KYSE180 cells, PYR promoted NRF2Mut ubiquitination and proteasomal degradation and shortened its half-life. This study aims to explore additional modes of action by which PYR inhibits NRF2. Methods: Cell cycle analysis was performed by flow cytometry. Cell proliferation, apoptosis and chemosensitivity were assessed by Live-Cell Analysis System, while radiosensitivity was evaluated using X-ray irradiation and the CellTiter-Glo assay. Molecular interactions between NRF2 and KEAP1 were examined through Co-IP and PLA, and the direct binding of PYR to KEAP1 was quantified using ITC and SPR. Molecular docking and dynamic simulations were employed to predict potential PYR-binding pockets within the Kelch domain. Results: Using genetically defined isogenic ESCC cell models, we show that activation of mutant NRF2 (NRF2Mut) or wild-type NRF2 (NRF2WT) produces distinct, context-dependent effects on squamous differentiation, proliferation, and therapeutic response. We further demonstrate that PYR restores sensitivity to chemotherapy and ionizing radiation in NRF2Mut ESCC cells. Mechanistically, short-term PYR treatment promotes KEAP1-dependent proteasome-mediated degradation of NRF2W24C. Biochemical and biophysical assays indicate that PYR enhances the interaction between KEAP1 and NRF2W24C in a manner associated with KEAP1-dependent proteasomal degradation. Computational modeling further suggests that PYR may engage a pocket within the Kelch domain to facilitate the NRF2W24C-KEAP1 interaction. Conclusions: These findings show that PYR functionally restores KEAP1-mediated NRF2 degradation of select NRF2Mut through a glue-like effect and overcomes therapy resistance in ESCC. Although the proposed glue-like mechanism remains hypothetical, this work supports further investigation into the NRF2–KEAP1 interaction and may inform the development of KEAP1-targeted strategies for NRF2Mut cancers, including ESCC. Full article
(This article belongs to the Special Issue Advances in Esophageal Cancer)
Show Figures

Figure 1

32 pages, 3607 KB  
Review
Trastuzumab Resistance, a Potential Roadblock for Most Successful Therapy of Breast Cancer—An Updated Review of Underlying Mechanisms, Clinical Trials and Patents to Evade the Resistance
by Gul Hasan, Soudipta Pramanik, Sandhya Singh, Pravin Gurav, Sudha Madhavi Penumaka, Sudheer Kumar and Debabrata Mandal
Pharmaceutics 2026, 18(5), 514; https://doi.org/10.3390/pharmaceutics18050514 - 22 Apr 2026
Viewed by 351
Abstract
Trastuzumab is the first humanised monoclonal antibody (Mab) developed for breast cancer (BC) therapy. The high affinity of Trastuzumab Fab-domain binding to the human epidermal growth factor receptor 2 (HER2) receptor, with a Kd value of <1 nM, is also accompanied by [...] Read more.
Trastuzumab is the first humanised monoclonal antibody (Mab) developed for breast cancer (BC) therapy. The high affinity of Trastuzumab Fab-domain binding to the human epidermal growth factor receptor 2 (HER2) receptor, with a Kd value of <1 nM, is also accompanied by Fc domain interaction with Fc-receptors in natural killer cells and leukocytes, enabling the killing of tumour cells through antibody-directed cellular cytotoxicity (ADCC). Trastuzumab blocks the over-expressed HER2 receptor-mediated dimerization and consequent intracellular signalling, leading to cancerous growth. However, the trastuzumab resistance (TR) became the major problem within 1 year of treatment. The mutation in phosphatidylinositol 3′-kinase (PI3K) pathway, cross-talk with estrogen receptors, over-expression of Mucin 1 (MUC1) protein, insulin-like growth factor I receptor, etc., are key pathways involved in TR. In this review, we have provided a molecular view of TR and the possible remedies for overcoming TR using BC stem cell (BCSC)-based therapy, PI3K pathway inhibitors, MUC1-based treatment, etc. We have also analysed the patents and clinical trials from the pre-TR and post-TR era to rationalise the possible steps to overcome TR. Our analysis implies that Trastuzumab monotherapy no longer applies to HER2+ BC treatment. Further, combination therapy using other antibodies like pertuzumab and protein kinase inhibitors and targeting pathways like the ubiquitin proteasome pathway will be the future option for BC Treatment. Overall, this review provides a detailed summary of the molecular mechanisms involving TR and its potential ways of evasion, based on updated information from published research articles, clinical trial outcomes, and patent data. Full article
Show Figures

Graphical abstract

28 pages, 2136 KB  
Review
Loss of Proteostasis and Early-Onset Neurodegeneration in Down Syndrome: From Mechanisms to Interventions
by Antonella Tramutola, Chiara Lanzillotta, Fabio Di Domenico, Eugenio Barone and Marzia Perluigi
Antioxidants 2026, 15(4), 520; https://doi.org/10.3390/antiox15040520 - 21 Apr 2026
Viewed by 257
Abstract
Down syndrome (DS), caused by trisomy 21, is the most prevalent genetic condition associated with accelerated aging and near-universal development of early-onset Alzheimer’s disease (AD). Beyond gene-dosage imbalance, trisomy 21 induces widespread transcriptional, metabolic, and proteomic remodeling that establishes a chronic state of [...] Read more.
Down syndrome (DS), caused by trisomy 21, is the most prevalent genetic condition associated with accelerated aging and near-universal development of early-onset Alzheimer’s disease (AD). Beyond gene-dosage imbalance, trisomy 21 induces widespread transcriptional, metabolic, and proteomic remodeling that establishes a chronic state of proteotoxic and oxidative stress from early development. Increasing evidence identifies DS as a disorder of proteostasis network failure, in which sustained translational pressure, redox disequilibrium, and degradation pathway insufficiency progressively erode cellular resilience. In the DS brain, persistent endoplasmic reticulum stress with PERK-dominant signaling, mitochondrial dysfunction characterized by oxidative phosphorylation deficits and excessive reactive oxygen species production, and impaired antioxidant responses create a highly vulnerable intracellular environment. Concomitantly, degradation systems become compromised: proteasomal catalytic activity declines, ubiquitin-dependent signaling is remodeled, and chronic mTOR hyperactivation suppresses autophagic and mitophagic flux. The coordinated impairment of the ubiquitin–proteasome system and autophagy establish a feed-forward cycle of proteotoxic accumulation and redox amplification. Within this framework, Alzheimer-like neuropathology in DS emerges not solely from amyloid precursor protein triplication but as the late manifestation of decades-long proteostasis exhaustion. Therapeutic strategies aimed at restoring global proteostasis and redox balance may therefore represent a more effective systems-level approach to mitigating neurodegeneration in DS. Full article
(This article belongs to the Special Issue Oxidative Stress and Its Mitigation in Neurodegenerative Disorders)
Show Figures

Figure 1

17 pages, 2447 KB  
Article
miR-136-5p Preferentially Suppresses Cancer Stem-like Cells in Pancreatic Cancer
by Hiroyuki Yamamoto, Yuhki Yokoyama, Shihori Kouda, Ruijia Yang, Yingjue Zhang, Jiaqi Wang, Yoshihiro Morimoto, Tsuyoshi Hata, Akira Inoue, Daisuke Okuzaki, Naotsugu Haraguchi, Hidekazu Takahashi, Satoshi Shibata, Hirofumi Yamamoto and Masaki Mori
Int. J. Mol. Sci. 2026, 27(8), 3686; https://doi.org/10.3390/ijms27083686 - 21 Apr 2026
Viewed by 182
Abstract
In pancreatic cancer, cancer stem-like cells (CSCs) contribute to tumor initiation, reduced drug sensitivity, and recurrence. Limited strategies are currently available to target this cell population. Here we used a proteasome-low CSC enrichment system to identify microRNAs that negatively regulate CSC-like properties. From [...] Read more.
In pancreatic cancer, cancer stem-like cells (CSCs) contribute to tumor initiation, reduced drug sensitivity, and recurrence. Limited strategies are currently available to target this cell population. Here we used a proteasome-low CSC enrichment system to identify microRNAs that negatively regulate CSC-like properties. From PANC-1 cells expressing a ZsGreen–ODC degron reporter, a proteasome-low population was isolated through sequential fluorescence-activated cell sorting of ZsGreen-positive cells. Molecular and functional analyses confirmed the CSC-like phenotype of this cell population. Integrated in silico analysis was used to select 31 microRNAs predicted to target CSC-related molecules, which were then evaluated by in vitro viability-based screening to identify candidates that selectively suppressed the viability of CSC-like cells, relative to non-CSCs. Moreover, comprehensive miRNA expression profiling revealed that miR-136-5p was downregulated in the CSC-like population and was therefore selected for further analysis. Mechanistically, miR-136-5p directly targets the 3′ untranslated region of DCLK1 and reduces its expression, with a greater reduction in the short isoform. Finally, in a CSC-derived xenograft mouse model, systemic delivery of miR-136-5p using super carbonate apatite nanoparticles significantly suppressed tumor growth. Taken together, these findings suggest that miR-136-5p restoration may provide a therapeutic approach for targeting CSC-driven tumor growth in pancreatic cancer. Full article
(This article belongs to the Special Issue Advanced Research on Cancer Stem Cells)
Show Figures

Figure 1

16 pages, 3091 KB  
Article
Dual Pathways of UBE4B Inhibit Apoptosis in p53-Positive Tumor Cells via CCAR2 Degradation
by Bo Jin, Junyao Qu, Peng Xu, Bo Zhao and Xianting Jiao
Int. J. Mol. Sci. 2026, 27(8), 3682; https://doi.org/10.3390/ijms27083682 - 21 Apr 2026
Viewed by 102
Abstract
Apoptosis, or programmed cell death, is a fundamental process essential for tissue homeostasis, development, and the elimination of damaged or potentially cancerous cells. Here, we identify the E3/E4 ubiquitin ligase UBE4B as a critical suppressor of apoptosis in p53-proficient tumor cells, functioning through [...] Read more.
Apoptosis, or programmed cell death, is a fundamental process essential for tissue homeostasis, development, and the elimination of damaged or potentially cancerous cells. Here, we identify the E3/E4 ubiquitin ligase UBE4B as a critical suppressor of apoptosis in p53-proficient tumor cells, functioning through a previously uncharacterized dual mechanism. Initially, an orthogonal ubiquitin transfer screening approach identified CCAR2 as a UBE4B substrate. We demonstrate that UBE4B interacts with and ubiquitinates CCAR2, promoting its proteasomal degradation. Furthermore, we found that UBE4B concurrently targets p53 itself for ubiquitin-dependent degradation. Functionally, UBE4B overexpression suppresses apoptosis, whereas rescue experiments indicate that restoring p53 expression reverses this suppression more effectively than restoring CCAR2, highlighting the dominance of the direct p53 degradation pathway. Mechanistically, UBE4B deficiency leads to CCAR2 accumulation, which inhibits SIRT1 activity, thereby enhancing p53 acetylation and stability; this effect is reversed upon CCAR2 co-depletion. Consistently, transcriptional profiling confirms that UBE4B downregulates key p53 target genes (e.g., BAX, PUMA) through this dual-pathway regulation. In summary, our study establishes that UBE4B acts as a key apoptosis suppressor by coordinately degrading both p53 and its positive regulator CCAR2, revealing a targetable vulnerability in p53-wild-type tumors. Full article
Show Figures

Graphical abstract

24 pages, 30525 KB  
Article
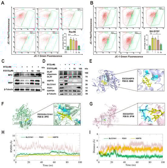
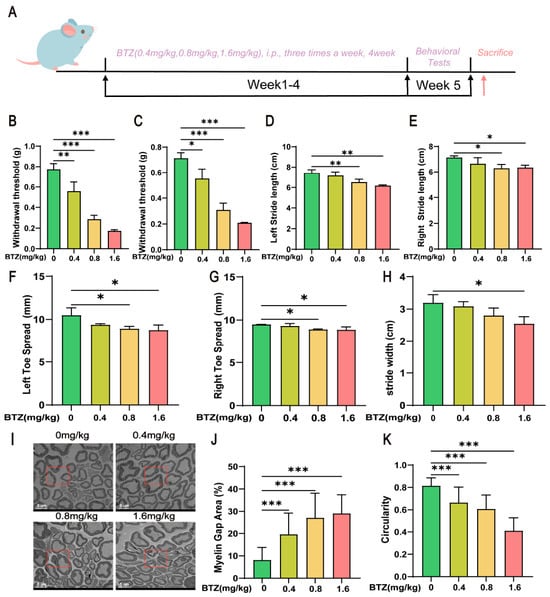
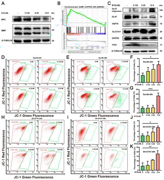
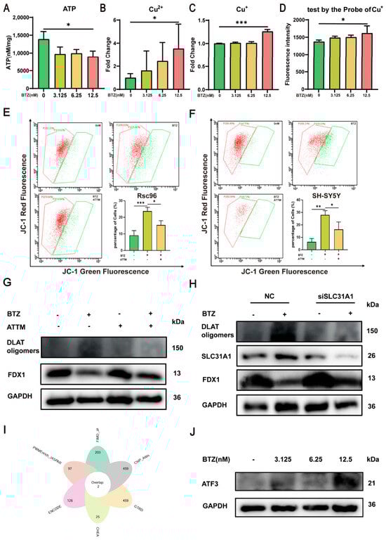
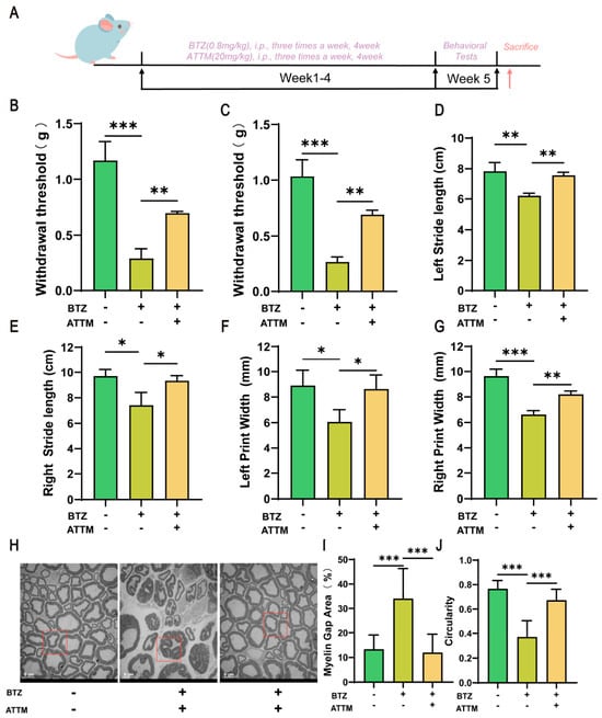
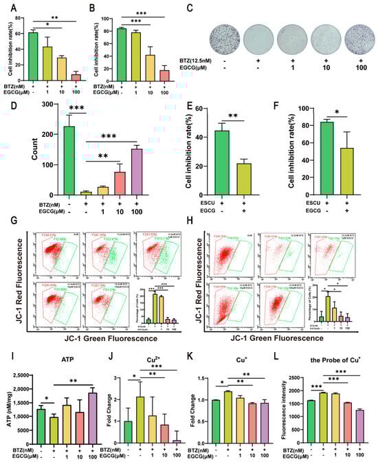
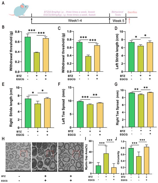
ATF3/SLC31A1-Mediated Cuproptosis Contributes to Bortezomib-Induced Peripheral Neurotoxicity and Intervention by (−)-Epigallocatechin Gallate
by Yonghai Wang, Jiabin Lu, Xuejing Feng, Bo Yang, Qiaojun He, Peihua Luo and Xiaochun Yang
Int. J. Mol. Sci. 2026, 27(8), 3680; https://doi.org/10.3390/ijms27083680 - 21 Apr 2026
Viewed by 137
Abstract
Bortezomib (BTZ), the first-generation proteasome inhibitor, has been approved for the treatment of relapsed, refractory, and newly diagnosed multiple myeloma. Despite its remarkable antitumor efficacy, BTZ treatment is severely limited by a high incidence of systemic adverse reactions, primarily due to its non-selective [...] Read more.
Bortezomib (BTZ), the first-generation proteasome inhibitor, has been approved for the treatment of relapsed, refractory, and newly diagnosed multiple myeloma. Despite its remarkable antitumor efficacy, BTZ treatment is severely limited by a high incidence of systemic adverse reactions, primarily due to its non-selective cytotoxicity toward rapidly dividing normal cells and its potent neurotoxic effects on peripheral neurons. Bortezomib-induced peripheral neurotoxicity (BIPN) manifests as neuropathic pain and sensory abnormalities, affecting up to 31% to 64% of patients and limiting BTZ’s clinical use. Currently, the underlying mechanisms of BIPN are poorly understood. To evaluate the effects of BTZ on the functions of peripheral nerves in mice, we administered an intraperitoneal injection treatment for four weeks. Results indicated that BIPN caused mechanical allodynia, gait abnormalities, and pathological changes in myelin and axons in mice. This study confirms that BTZ upregulates the expression of the activating transcription factor 3 (ATF3), which in turn mediates the increased expression of the copper transporter SLC31A1, causing dysregulation of intracellular copper ion homeostasis and subsequent copper accumulation, and ultimately inducing the development of peripheral neurotoxicity. Elevated intracellular copper concentration exerts a dual effect: it directly promotes the oligomerization of Dihydrolipoamide S-acetyltransferase (DLAT) and concurrently damages the iron–sulfur cluster protein ferredoxin 1 (FDX1), collectively triggering the onset of cuproptosis. Green tea has garnered attention for its rich content of catechins, with (−)-Epigallocatechin Gallate (EGCG) being the most abundant catechin present. This study uncovers the molecular mechanism by which EGCG inhibits BTZ-induced cuproptosis through targeted regulation of copper homeostasis. Analyses demonstrate that EGCG significantly downregulates the expression of the copper transporter SLC31A1, thereby effectively suppressing transmembrane influx of extracellular copper ions. This intervention markedly reduces intracellular copper overload, eliciting a dual regulatory effect: on one hand, the decreased copper concentration directly inhibits the oligomerization of DLAT; on the other hand, it effectively protects the iron–sulfur cluster protein FDX1 from damage. This study aims to systematically elucidate the molecular mechanisms underlying BIPN and to evaluate the therapeutic potential of EGCG in alleviating BIPN, offering a novel therapeutic strategy for the prevention and treatment of BIPN. Full article
Show Figures

Graphical abstract

29 pages, 5408 KB  
Article
Environmental Regulation, Molecular Profiling, and Preliminary Functional Evaluation of Extracellular Vesicles from Pleurotus tuber-regium
by Wen Li, Junyi Fang, Xiaoyan Zhang, Mengmeng Xu, Peter Chi Keung Cheung, Guiyang Shi, Lei Chen and Zhongyang Ding
Foods 2026, 15(8), 1439; https://doi.org/10.3390/foods15081439 - 21 Apr 2026
Viewed by 279
Abstract
Extracellular vesicles (EVs) from the edible mushroom Pleurotus tuber-regium (PTR) were investigated with respect to their environmental responsiveness, molecular features, and preliminary functional properties. PTR-EVs were characterized by dynamic light scattering, nanoparticle tracking analysis, and transmission electron microscopy. Proteomic analysis revealed enrichment of [...] Read more.
Extracellular vesicles (EVs) from the edible mushroom Pleurotus tuber-regium (PTR) were investigated with respect to their environmental responsiveness, molecular features, and preliminary functional properties. PTR-EVs were characterized by dynamic light scattering, nanoparticle tracking analysis, and transmission electron microscopy. Proteomic analysis revealed enrichment of ribosomal and proteasomal proteins, redox-related enzymes, and vesicle trafficking components, suggesting non-random molecular representation. Small RNA sequencing identified abundant novel miRNAs with predicted targets involved in nitrogen metabolism, cell wall remodeling, redox regulation, and ubiquitin-mediated proteolysis. Among the tested factors, temperature showed the strongest association with vesicle production, with particle concentration increasing from 1.22 × 109 to 7.31 × 109 particles/mL at 34 °C, approximately six-fold higher than at 30 °C. Transcriptomic profiling showed coordinated repression of cell wall-associated genes and redox enzymes, together with induction of endoplasmic reticulum proteostasis pathways, consistent with stress-associated changes in the cellular context of vesicle release. Ultrasonicated PTR-EVs exhibited enhanced DPPH and ABTS radical-scavenging activities in chemical assays, with DPPH increasing from 59.52% to 71.73% and ABTS from 38.25% to 40.51%. Encapsulation efficiencies reached 32.67% ± 1.3% for proanthocyanidins and 46.01% ± 0.5% for curcumin. PTR-EVs showed the best short-term stability at pH 7 and 4 °C, supporting their further evaluation as an edible fungal vesicle platform for food-related nanoscale delivery. Full article
(This article belongs to the Section Food Microbiology)
Show Figures

Figure 1

18 pages, 9235 KB  
Article
Critical Role for Malic Enzymes in MYC-Mediated Cellular Adaptation to Glutamine Depletion
by Yufan Si, Wei Li, Yang Chen, Jiayang Yuan, Chenrui Hu, Yanan Liu and Li Li
Metabolites 2026, 16(4), 282; https://doi.org/10.3390/metabo16040282 - 20 Apr 2026
Viewed by 162
Abstract
Background/Objectives: MYC-driven tumors exhibit significant glutamine addiction, but the metabolic adaptation mechanisms enabling their survival under glutamine deprivation remain incompletely understood. Malic enzymes catalyze the oxidative decarboxylation of malate to pyruvate while generating NADPH, linking central carbon metabolism to redox homeostasis. This study [...] Read more.
Background/Objectives: MYC-driven tumors exhibit significant glutamine addiction, but the metabolic adaptation mechanisms enabling their survival under glutamine deprivation remain incompletely understood. Malic enzymes catalyze the oxidative decarboxylation of malate to pyruvate while generating NADPH, linking central carbon metabolism to redox homeostasis. This study investigates whether and how ME1 and ME2 mediate cell adaptation to glutamine starvation and explores their functional division in relation to p53 status. Methods: Using MYC-amplified, p53-mutant (G266E) SF188 glioblastoma cells, we performed siRNA-mediated knockdown, overexpression, and rescue experiments. Cell survival was assessed by trypan blue exclusion and Annexin V/PI staining. ROS levels and NADP+/NADPH ratios were measured by DCFH-DA fluorescence and enzymatic assays. Metabolite tracing was conducted using [U-13C5] glutamine followed by LC-MS. Key findings were validated in additional cell lines including HCT116, U2OS and MDA-MB-231. Results: ME1 and ME2 promote SF188 cell survival under glutamine deprivation, an effect that depends on their catalytic activity but is independent of TCA cycle anaplerosis. ME1 maintains redox balance by generating NADPH, and antioxidant treatment rescues the survival defect caused by ME1 knockdown. In contrast, ME2 does not contribute to redox regulation but stabilizes mutant p53 (G266E) via proteasome inhibition. Both of these pro-survival functions are attenuated upon MYC knockdown, suggesting a dependency on MYC expression. Across all cell lines tested, ME1 and ME2 also promote survival through redox maintenance, although the isoform responsible for antioxidant function differs. Conclusions: ME1 and ME2 support metabolic adaptation to glutamine starvation through distinct, isoform-specific mechanisms that depend on MYC expression and p53 mutation status. These findings suggest malic enzymes as potential therapeutic targets in MYC-driven, p53-mutant tumors. Full article
(This article belongs to the Section Cell Metabolism)
Show Figures

Figure 1

19 pages, 4315 KB  
Article
Hepatocyte-Specific Deletion of Betaine-Homocysteine Methyltransferase Disrupts Methionine Metabolism and Promotes the Spontaneous Development of Hepatic Steatosis
by Ramachandran Rajamanickam, Sathish Kumar Perumal, Ramesh Bellamkonda, Sundararajan Mahalingam, Kurt W. Fisher, Rolen Quadros, Channabasavaiah B. Gurumurthy, Madan Kumar Arumugam, Karuna Rasineni and Kusum K. Kharbanda
Biomolecules 2026, 16(4), 606; https://doi.org/10.3390/biom16040606 - 20 Apr 2026
Viewed by 257
Abstract
Betaine-homocysteine methyltransferase (BHMT) is an enzyme involved in one-carbon metabolism and plays a crucial role in maintaining liver health. In this study, we investigated the impact of liver-specific deletion of BHMT on liver dysfunction using a mouse model. We generated BHMT floxed mice [...] Read more.
Betaine-homocysteine methyltransferase (BHMT) is an enzyme involved in one-carbon metabolism and plays a crucial role in maintaining liver health. In this study, we investigated the impact of liver-specific deletion of BHMT on liver dysfunction using a mouse model. We generated BHMT floxed mice and bred them with albumin Cre to generate liver-specific BHMT knockout (BHMT LKO) mice. Liver tissues harvested from six-month-old chow-fed BHMT floxed and LKO mice were characterized through histological, biochemical, and molecular analyses. BHMT LKO mice displayed a complete loss of hepatic expression of BHMT mRNA, protein and enzyme activity. Histopathological analysis revealed the development of hepatic steatosis in BHMT LKO mice compared to the floxed mice. These morphological changes were supported by biochemical analysis showing elevated levels of hepatic triglycerides in conjunction with a profound decrease in the methylation potential (i.e., reduced S-adenosylmethionine (SAM): S-adenosylhomocysteine (SAH) ratio), which was mainly driven by a six- to sevenfold increase in SAH levels. BHMT LKO mice also exhibited increased lipid peroxidation and lysosomal dysfunction compared to floxed mice. Early signs of inflammation were seen in the livers of BHMT LKO mice of both sexes, as evident from significant increase in CD68-positive cells and interleukin 1β levels. Additionally, there was a moderate increase in fibrosis, as evidenced by the upregulated expression of α-smooth muscle actin and collagen II levels and the histological assessment of picrosirius red-stained liver sections of BHMT LKO mice of both sexes compared to their respective counterparts. These findings demonstrate that hepatic BHMT deficiency promotes lipid accumulation, lysosomal/proteasomal dysfunction, and early inflammatory and fibrotic changes in the liver by reducing the methylation potential. Collectively, our results underscore BHMT as a critical regulator of liver homeostasis and a potential therapeutic target in liver-related disorders. Full article
(This article belongs to the Section Cellular Biochemistry)
Show Figures

Figure 1

16 pages, 1297 KB  
Article
Oxidative Stress Markers in the Common Bream Abramis brama Parasitized with Ligula intestinalis
by Nadezhda P. Kantserova, Irina V. Sukhovskaya, Albina A. Tsekova, Daria I. Lebedeva and Liudmila A. Lysenko
Vet. Sci. 2026, 13(4), 400; https://doi.org/10.3390/vetsci13040400 - 19 Apr 2026
Viewed by 240
Abstract
The present study investigated the effect of Ligula intestinalis L. infection on several components of the antioxidant system and on protein oxidation in the host fish, common bream Abramis brama L. In ligulosed bream, the hepatopancreatic antioxidant system response included a decrease in [...] Read more.
The present study investigated the effect of Ligula intestinalis L. infection on several components of the antioxidant system and on protein oxidation in the host fish, common bream Abramis brama L. In ligulosed bream, the hepatopancreatic antioxidant system response included a decrease in catalase (CAT) activity, an increase in glutathione S-transferase (GST) activity, and no change in superoxide dismutase (SOD) activity. The contents of molecular antioxidants in the organs of infected bream were inconsistent; for instance, hepatopancreatic α-tocopherol content was significantly lower, whereas retinol content was significantly higher than in uninfected individuals. In contrast, no significant differences were found in the α-tocopherol or retinol content in the skeletal muscles of infected and uninfected fish. The protein oxidation, estimated via protein carbonyl content, was unaffected by ligulosis, as was the activity of proteasomes. However, the activity of calpain, another protease, was significantly higher in the skeletal muscle of infected fish. Overall, the data reveal moderate and tissue-specific alterations in oxidative stress markers in A. brama infected with L. intestinalis, suggesting a complex host–parasite interaction that does not result in severe systemic oxidative damage under the studied conditions. Full article
(This article belongs to the Special Issue Advances in Aquatic Animal Diseases)
Show Figures

Figure 1

20 pages, 8157 KB  
Article
(5R)-5-Hydroxytriptolide (LLDT-8) Ameliorates Experimental Autoimmune Myositis via Suppression of the NLRC5/MHC-I Signaling Pathway
by Tingting Hao, Qing Qi, Cancan Xie, Li Chen, Meijuan Shao, Que Wang, Zemin Lin, Fenghua Zhu, Xiaoqian Yang, Shijun He and Jianping Zuo
Pharmaceuticals 2026, 19(4), 631; https://doi.org/10.3390/ph19040631 - 17 Apr 2026
Viewed by 221
Abstract
Background: Idiopathic inflammatory myopathies (IIMs), characterized by muscle weakness and chronic inflammation, currently lack highly effective therapies. This study investigated the therapeutic potential and underlying mechanism of (5R)-5-hydroxytriptolide (LLDT-8), a triptolide derivative with reduced toxicity, using an experimental autoimmune myositis (EAM) mouse model [...] Read more.
Background: Idiopathic inflammatory myopathies (IIMs), characterized by muscle weakness and chronic inflammation, currently lack highly effective therapies. This study investigated the therapeutic potential and underlying mechanism of (5R)-5-hydroxytriptolide (LLDT-8), a triptolide derivative with reduced toxicity, using an experimental autoimmune myositis (EAM) mouse model and in vitro assays. Methods: Forty female BALB/c mice were randomly assigned to five groups: normal, vehicle, methylprednisolone (MP), LLDT-8 (0.0625 mg/kg), and LLDT-8 (0.125 mg/kg). EAM mice were treated with LLDT-8 (0.0625 or 0.125 mg/kg) or methylprednisolone as a positive control. Cellular experiments and molecular docking were performed to investigate potential mechanisms of LLDT-8. Results: LLDT-8 significantly attenuated clinicopathological features, including muscle weakness and pain sensitivity, while reducing serum levels of aspartate aminotransferase and lactate dehydrogenase. Histological analysis revealed that LLDT-8 reduced inflammatory cell infiltration and the presence of CD4+ and CD8+ T cells in muscle tissues. Mechanistically, LLDT-8 inhibited the expression of nucleotide-binding oligomerization domain receptor caspase recruitment domain 5 (NLRC5), a key transcriptional regulator of major histocompatibility complex-I (MHC-I). This suppression extended to downstream antigen presentation-related molecules, including the transporter associated with antigen processing and proteasome 20S subunit beta. Molecular docking further confirmed the high binding affinity of LLDT-8 to both NLRC5 and MHC-I. Conclusions: LLDT-8 alleviates inflammatory muscle injury by targeting the NLRC5/MHC-I signaling axis, suggesting it may be a promising therapeutic candidate for IIMs. Full article
(This article belongs to the Section Pharmacology)
Show Figures

Figure 1

19 pages, 9380 KB  
Article
High Temperature Stress Impairs Muscle Quality in Largemouth Bass (Micropterus salmoides) Through Textural Deterioration and Flavor Compounds Depletion
by Wanjie Cai, Hui You, Meiyu Wang, Yanjian Jin, Zhiyong Dong, Bo Shi, Yuexing Zhang and Liying Huang
Biology 2026, 15(8), 634; https://doi.org/10.3390/biology15080634 - 17 Apr 2026
Viewed by 267
Abstract
While the detrimental effects of high temperature stress on fish growth and disease resistance have been widely reported, its impact on muscle quality has received limited attention. In this study, largemouth bass Micropterus salmoides with an initial body weight of 45.73 g were [...] Read more.
While the detrimental effects of high temperature stress on fish growth and disease resistance have been widely reported, its impact on muscle quality has received limited attention. In this study, largemouth bass Micropterus salmoides with an initial body weight of 45.73 g were subjected to a 60-day growth trial (~25 °C), followed by a 5-day acute warming phase and a subsequent 30-day chronic high temperature exposure (32 °C). Through integrated analyses of morphological parameters, texture characteristics, TUNEL assay, gene expression analysis, and metabolomics in muscle, the effects of high temperature stress on the meat quality of largemouth bass were systematically examined. The results showed that high temperature stress significantly upregulated key genes in the ubiquitin-proteasome pathway (trim13, foxo1α) and key genes in the autophagy-lysosome pathways (lc3α, lc3β, bcl2l1, ctsl2), induced apoptosis in muscle cells, and led to significant reductions in myofiber diameter and density. In terms of textural properties, high temperature stress significantly decreased parameters such as springiness, adhesiveness, and cohesiveness, as well as water holding capacity. Metabolomic analysis further revealed that high temperature induced remodeling of energy metabolism and significant reprogramming of purine and amino acid metabolic pathways, resulting in decreased levels of key flavor compounds, including IMP, GMP, flavor amino acids (glutamic acid, alanine, methionine, arginine, proline), and peptides (glu-glu-lys and glu-cys-gly), thereby adversely affecting muscle flavor quality. The findings of this study provide a theoretical basis for understanding the impact of thermal stress on the eating quality of farmed fish. Full article
Show Figures

Figure 1

16 pages, 2369 KB  
Article
Selection and Validation of Suitable Reference Genes for RT-qPCR Normalization in Euonymus bungeanus Across Various Tissues and Under Abiotic Stress/Hormone Treatments
by Yongbin Ou, Hong Lu, Xincheng Zhao, Yueping Qin, Xinghong Zhong, Bo Zhou and Yinan Yao
Plants 2026, 15(8), 1230; https://doi.org/10.3390/plants15081230 - 16 Apr 2026
Viewed by 248
Abstract
Euonymus bungeanus is a highly valued ornamental tree/shrub species widely utilized in landscaping and afforestation in Northeast Asia, yet molecular studies on this species remain limited due to the lack of validated reference genes for reverse transcription quantitative real-time polymerase chain reaction (RT-qPCR). [...] Read more.
Euonymus bungeanus is a highly valued ornamental tree/shrub species widely utilized in landscaping and afforestation in Northeast Asia, yet molecular studies on this species remain limited due to the lack of validated reference genes for reverse transcription quantitative real-time polymerase chain reaction (RT-qPCR). In this study, 16 candidate reference genes were selected based on classical plant reference genes and our previous transcriptome data. Their expression stability was comprehensively evaluated using 64 samples collected from diverse tissues and plants subjected to various abiotic stress/hormone treatments across multiple time points. Across all samples analyzed, PBG1 (20S proteasome beta subunit G1) exhibited the highest overall expression stability, followed by VAPD (vacuolar ATP synthase subunit D) and EIF4A (eukaryotic translation initiation factor 4A). For tissue-specific analysis, TSR2 (pre-rRNA-processing protein), VAPD, and PBG1 demonstrated the greatest stability. Under specific stress conditions, PBG1 and EIF4A were identified as the most stable genes under low- and high-temperature conditions. PP2A (protein phosphatase 2A) and TUB6 (beta-6 tubulin) were optimal for drought stress, while TSR2, SRP (nuclear speckle splicing regulatory-like protein), and PBG1 exhibited superior stability under salt stress. These findings establish a validated panel of reference genes enabling accurate and reliable gene expression normalization in E. bungeanus, thereby facilitating future functional genomics studies in this economically and ecologically important species. Full article
(This article belongs to the Special Issue Horticultural Plant Physiology and Molecular Biology—2nd Edition)
Show Figures

Figure 1

31 pages, 13455 KB  
Article
LRRK2 I1371V Mutation Drives Astrocytic Glucose Metabolism Failure and Induces Integrated ER–Mitochondria–Lysosome Dysfunction in Parkinson’s Disease
by Roon Banerjee, Rashmi Santhoshkumar, Vikram Holla, Nitish Kamble, Ravi Yadav, Pramod Kumar Pal and Indrani Datta
Int. J. Mol. Sci. 2026, 27(8), 3463; https://doi.org/10.3390/ijms27083463 - 12 Apr 2026
Viewed by 349
Abstract
Although LRRK2 mutations modulate systemic glucose homeostasis and metabolic dysfunction precedes Parkinson’s disease (PD) motor symptoms; the way in which pathogenic variants of LRRK2 disrupt astrocytic glucose metabolism and organellar homeostasis remains poorly understood. Here, we demonstrate that LRRK2-I1371V mutation causes profound metabolic [...] Read more.
Although LRRK2 mutations modulate systemic glucose homeostasis and metabolic dysfunction precedes Parkinson’s disease (PD) motor symptoms; the way in which pathogenic variants of LRRK2 disrupt astrocytic glucose metabolism and organellar homeostasis remains poorly understood. Here, we demonstrate that LRRK2-I1371V mutation causes profound metabolic and organellar dysfunction in LRRK2-I1371V PD-iPSC-derived astrocytes and U87 cells overexpressing I1371V variant. LRRK2-I1371V astrocytes exhibit significantly reduced GLUT1 expression and cell surface localization, resulting in impaired glucose uptake and decreased lactate production. This metabolic insufficiency correlates with cascading mitochondrial dysfunction, characterized by membrane depolarization, elevated reactive oxygen species, enhanced ubiquitination and reduced proteasomal activity. Reduced LAMP1/LAMP2 expression, impaired lysosomal acidification, and selective cathepsin D deficiency were observed. Accumulation of undegraded cargo was confirmed by transmission electron microscopy upon α-synuclein exposure. ER stress was evident by upregulation of GADD34/CHOP, increased phospho-PERK, and reduced nascent protein synthesis. Increased ER–mitochondrial contact via MAMs and enhanced STIM1-ORAI3 clustering reflect compensatory but ultimately insufficient responses to energy stress. Our results reveal that LRRK2-I1371V induces glucose uptake deficits, leading to energy depletion and integrated ER–mitochondria–lysosome dysfunction, thus indicating restoration of astrocytic metabolic capacity as a potential therapeutic strategy for LRRK2-associated PD. Full article
Show Figures

Graphical abstract

35 pages, 1499 KB  
Review
The Pharmacology and Dual Role of Proteostasis in Amyloidoses
by Angela Albanese, Manasi M. Natu and Paul M. Seidler
Biophysica 2026, 6(2), 31; https://doi.org/10.3390/biophysica6020031 - 12 Apr 2026
Viewed by 371
Abstract
Cellular protein quality control comprises the ubiquitin proteasome system, autophagy, and molecular chaperones, which maintain proteostasis in healthy tissues. The failure of these cellular and molecular pathways, which normally safeguard the proteome, can cause and even exacerbate amyloidoses, the abnormal accumulation of proteins [...] Read more.
Cellular protein quality control comprises the ubiquitin proteasome system, autophagy, and molecular chaperones, which maintain proteostasis in healthy tissues. The failure of these cellular and molecular pathways, which normally safeguard the proteome, can cause and even exacerbate amyloidoses, the abnormal accumulation of proteins into amyloid fibrils that drive neurodegeneration. Amyloidoses can also damage peripheral organs; examples include light chain amyloidosis, cardiac amyloidosis, and renal amyloidosis. Restoring proteostasis and preventing protein aggregation is therefore an active area of research, with several promising strategies under investigation. Among these approaches, small-molecule modulators that restore proteostasis are attractive candidates because they may simultaneously rescue multiple quality control mechanisms and remodel aggregates to improve their accessibility to endogenous degradation pathways. Here, we propose that amyloid pathology disrupts multiple proteostasis pathways simultaneously, creating a feedforward cascade in which the breakdown of interconnected proteostasis networks drives progressive protein aggregation, which in turn propels proteostasis collapse. Pharmacological interventions targeting protein aggregation offer opportunity to rescue interconnected proteostasis networks, which could, in turn, cooperatively manage or eliminate pathogenic amyloid burden. Full article
Show Figures

Figure 1

Back to TopTop