Sign in to use this feature.

Years

Between: -

Subjects

remove_circle_outline
remove_circle_outline
remove_circle_outline
remove_circle_outline
remove_circle_outline
remove_circle_outline
remove_circle_outline
remove_circle_outline
remove_circle_outline

Journals

remove_circle_outline
remove_circle_outline
remove_circle_outline
remove_circle_outline
remove_circle_outline
remove_circle_outline
remove_circle_outline
remove_circle_outline
remove_circle_outline
remove_circle_outline

Article Types

Countries / Regions

remove_circle_outline
remove_circle_outline
remove_circle_outline
remove_circle_outline

Search Results (308)

Search Parameters:
Keywords = process feedback gain

Order results
Result details
Results per page
Select all
Export citation of selected articles as:
44 pages, 2527 KB  
Article
Managing Uncertainty and Information Dynamics with Graphics-Enhanced TOGAF Architecture in Higher Education
by A’aeshah Alhakamy
Entropy 2026, 28(3), 361; https://doi.org/10.3390/e28030361 - 22 Mar 2026
Viewed by 78
Abstract
Adaptive learning at scale requires explicit handling of uncertainty and information flow across diverse educational technologies. This paper proposes a TOGAF-conformant enterprise architecture for the University of Tabuk (UT) that embeds entropy- and uncertainty-aware requirements from the outset and aligns them with institutional [...] Read more.
Adaptive learning at scale requires explicit handling of uncertainty and information flow across diverse educational technologies. This paper proposes a TOGAF-conformant enterprise architecture for the University of Tabuk (UT) that embeds entropy- and uncertainty-aware requirements from the outset and aligns them with institutional goals in teaching, research, and administration. Using the Architecture Development Method (ADM), we map information-theoretic requirements to architectural artifacts across the architecture vision, business, information systems, and technology domains; formally specify core entropy-informed observables, including predictive entropy, expected information gain, workflow variability entropy, and uncertainty hot-spot severity; and define semantic and metadata standards for their near-real-time computation. These indicators are positioned explicitly across the TOGAF domains: business architecture identifies where uncertainty matters, information systems architecture defines the computable data and application representations, technology architecture operationalizes secure and scalable computation, and later ADM phases use the resulting metrics for prioritization and governance. The architecture also establishes governance that ranks initiatives by their expected uncertainty reduction through Architecture Review Board (ARB) decision gates. We address three research questions: (R.Q.1) how to design a TOGAF-conformant architecture for UT that natively encodes uncertainty-aware requirements and aligns with institutional needs; (R.Q.2) how to integrate dispersed data, achieve semantic harmonization, and deliver analytics-ready streams that support information-theoretic indicators for personalization without delay; and (R.Q.3) how to embed IT demand planning in opportunities and solutions and migration planning using uncertainty reduction and expected information gain as prioritization criteria. The resulting architecture offers a university-wide foundation for adaptive learning: it unifies learner and system interaction data under governed schemas, supports low-latency analytics, and formalizes decision processes that treat uncertainty as a primary metric. Though learner-level operational validation is future work, the design establishes the technical and organizational foundations for responsible, large-scale deployment of entropy-driven learner modeling, content sequencing, and feedback optimization. Full article
Show Figures

Figure 1

29 pages, 5347 KB  
Article
Optimized Reinforcement Learning-Driven Model for Remote Sensing Change Detection
by Yan Zhao, Zhiyun Xiao, Tengfei Bao and Yulong Zhou
J. Imaging 2026, 12(3), 139; https://doi.org/10.3390/jimaging12030139 - 19 Mar 2026
Viewed by 25
Abstract
In recent years, deep learning has driven remarkable progress in remote sensing change detection (CD); however, practical deployment is still hindered by two limitations. First, CD results are easily degraded by imaging-induced uncertainties—mixed pixels and blurred boundaries, radiometric inconsistencies (e.g., shadows and seasonal [...] Read more.
In recent years, deep learning has driven remarkable progress in remote sensing change detection (CD); however, practical deployment is still hindered by two limitations. First, CD results are easily degraded by imaging-induced uncertainties—mixed pixels and blurred boundaries, radiometric inconsistencies (e.g., shadows and seasonal illumination changes), and slight residual misregistration—leading to pseudo-changes and fragmented boundaries. Second, prevailing methods follow a static one-pass inference paradigm and lack an explicit feedback mechanism for adaptive error correction, which weakens generalization in complex or unseen scenes. To address these issues, we propose a feedback-driven CD framework that integrates a dual-branch U-Net with deep reinforcement learning (RL) for pixel-level probabilistic iterative refinement of an initial change probability map. The backbone produces a preliminary posterior estimate of change likelihood from multi-scale bi-temporal features, while a PPO-based RL agent formulates refinement as a Markov decision process. The agent leverages a state representation that fuses multi-scale features, prediction confidence/uncertainty, and spatial consistency cues (e.g., neighborhood coherence and edge responses) to apply multi-step corrective actions. From an imaging and interpretation perspective, the RL module can be viewed as a learnable, self-adaptive imaging optimization mechanism: for high-risk regions affected by blurred boundaries, radiometric inconsistencies, and local misalignment, the agent performs feedback-driven multi-step corrections to improve boundary fidelity and spatial coherence while suppressing pseudo-changes caused by shadows and illumination variations. Experiments on four datasets (CDD, SYSU-CD, PVCD, and BRIGHT) verify consistent improvements. Using SiamU-Net as an example, the proposed RL refinement increases mIoU by 3.07, 2.54, 6.13, and 3.1 points on CDD, SYSU-CD, PVCD, and BRIGHT, respectively, with similarly consistent gains observed when the same RL module is integrated into other representative CD backbones. Full article
(This article belongs to the Section AI in Imaging)
Show Figures

Figure 1

21 pages, 9175 KB  
Article
Multi-Objective Grey Wolf Optimizer-Tuned LQR Attitude Control of a Three-DOF Hover System
by Abdullah Çakan
Biomimetics 2026, 11(3), 215; https://doi.org/10.3390/biomimetics11030215 - 17 Mar 2026
Viewed by 189
Abstract
Attitude control of unmanned aerial vehicles is a problem that needs to be solved in a reliable manner. The research presented in this paper examines a systematic approach to the design of an LQR state feedback controller for the three-DOF hover system. The [...] Read more.
Attitude control of unmanned aerial vehicles is a problem that needs to be solved in a reliable manner. The research presented in this paper examines a systematic approach to the design of an LQR state feedback controller for the three-DOF hover system. The state space model is used to derive the feedback gain K, with the diagonal elements of the weighting matrices Q and R used as design variables. A multi-objective grey wolf optimizer is used to obtain Q–R matrices based on closed-loop simulations under representative roll, pitch and yaw reference commands. There are four separate multi-objective optimization runs, each using one of four standard error indices which are the integral of absolute error (IAE), the integral of time-weighted absolute error (ITAE), the integral of squared error (ISE) and the integral of time-weighted squared error (ITSE). Each index is used to track roll, pitch and yaw errors at the same time and the resulting non-dominated solution sets are post-processed using TOPSIS to select a compromise knee-point design. The simulation results show that the adjusted LQR parameters lead to feasible tracking performance. The proposed framework provides a systematic and replicable method for LQR weight selection in hover-type attitude control problems under the considered simulation settings. Full article
(This article belongs to the Special Issue Bio-Inspired Optimization Algorithms)
Show Figures

Graphical abstract

43 pages, 9233 KB  
Article
3D Printing Technology as Facilitator for Agricultural Automation: Experimentation, Considerations and Future Perspectives
by Ioannis-Vasileios Kyrtopoulos, Dimitrios Loukatos, Emmanouil Zoulias, Chrysanthos Maraveas and Konstantinos G. Arvanitis
AgriEngineering 2026, 8(3), 104; https://doi.org/10.3390/agriengineering8030104 - 10 Mar 2026
Viewed by 409
Abstract
The increasing demand for agricultural products, intensified by natural resource degradation and the lack of human labor in the agri-food sector, favors the adoption of advanced automated technologies in the entire farm-to-fork chain. Despite skepticism, 3D (three-dimensional) printing is amongst the methods that [...] Read more.
The increasing demand for agricultural products, intensified by natural resource degradation and the lack of human labor in the agri-food sector, favors the adoption of advanced automated technologies in the entire farm-to-fork chain. Despite skepticism, 3D (three-dimensional) printing is amongst the methods that have drawn increasing attention and encourage expectations for tackling the aforementioned challenges. In this context, the current work has a multiperspective character. Firstly, it sheds light on the recent progress in the 3D printing fabrication area and focuses on laboratory-implemented parts improving the efficiency of typical agricultural processes. These cost-effective solutions vary from covers for damaged electric water pumps and joints for greenhouse structures to adjustable ventilation grilles, automatic irrigation valves and specialized fruit-harvesting grippers. Secondly, it reports on lessons learned, highlighting potential strengths/weaknesses during the fabrication process, assisted by complementary feedback collected via questionnaires from agricultural engineering students, their professors, and farmers. Experiences gained justify the optimism about the capacity of 3D printing to foster agriculture, but there are still concerns about the easiness of the 3D printing process and the ability of the 3D-printed parts to withstand harsh agricultural field conditions. Finally, it indicates future directions for the incorporation of 3D printing in agriculture toward increased sustainability pathways. Full article
Show Figures

Figure 1

14 pages, 211 KB  
Article
Developing Intercultural Competence Through Short-Term Academic Exchange: Emotional Regulation and Identity Formation in a Multicultural Co-Living Context
by Nadia Dimitrova Lilova-Zhelyazkova and Milena Ivova Ilieva
Societies 2026, 16(3), 85; https://doi.org/10.3390/soc16030085 - 7 Mar 2026
Viewed by 256
Abstract
Intercultural Competence (IC) has gained prominence as a strategic priority in higher education; however, the socio-emotional mechanisms through which it develops in structured short-term academic mobility remain underexplored. This qualitative study addresses this gap by examining the intercultural learning experiences of undergraduate, graduate, [...] Read more.
Intercultural Competence (IC) has gained prominence as a strategic priority in higher education; however, the socio-emotional mechanisms through which it develops in structured short-term academic mobility remain underexplored. This qualitative study addresses this gap by examining the intercultural learning experiences of undergraduate, graduate, and doctoral students from Trakia University, Bulgaria, who participated in a two-week winter academic program in Zhuhai, China, hosted by the Beijing Institute of Technology. Employing a triangulated qualitative design that combines semi-structured interviews, participant observation, and content analysis of institutional discourse, the study foregrounds emotional regulation as a central process underpinning intercultural competence development. The findings indicate that navigating culturally unfamiliar situations and “disorienting dilemmas” within a multicultural co-living environment facilitated stable behavioral adaptations, including active listening, reflective pausing, empathy, and tolerance. These adaptations supported emotional well-being by reducing uncertainty and fostering a sense of belonging and psychological safety within the multicultural learning community. Repeated emotional engagement with cultural difference enabled participants to internalize values of openness and mutual respect, contributing to the formation of intercultural attitudes that extended beyond the immediate learning context. These processes functioned as a feedback loop through which intercultural competence became integrated into participants’ emerging personal and professional identities. The study demonstrates that even short-term academic exchanges, when pedagogically structured and emotionally immersive, can foster meaningful intercultural learning, leadership readiness, and professional orientation. By highlighting emotional regulation as a pathway to emotional well-being (belonging and psychological safety) and to identity integration, the findings contribute to broader social science discussions on student well-being and identity formation in transnational higher education. Full article
22 pages, 803 KB  
Article
Hierarchical Reinforcement Learning–Based Optimal Control for Model-Free Linear Systems
by Yong Zhang, Xiangrui Yan, Weiqing Yang and Yuyang Zhou
Mathematics 2026, 14(5), 895; https://doi.org/10.3390/math14050895 - 6 Mar 2026
Viewed by 279
Abstract
A novel model-free hierarchical reinforcement learning (HRL)–based Linear Quadratic Regulator (LQR) control framework with adaptive weight selection is proposed to address the reliance of conventional LQR methods on accurate system models and manual parameter tuning. The proposed approach adopts a two-level learning architecture [...] Read more.
A novel model-free hierarchical reinforcement learning (HRL)–based Linear Quadratic Regulator (LQR) control framework with adaptive weight selection is proposed to address the reliance of conventional LQR methods on accurate system models and manual parameter tuning. The proposed approach adopts a two-level learning architecture in which a high-level meta-agent adaptively optimizes the LQR weighting matrices Q and R through entropy-based trajectory evaluation, while a low-level base-agent performs model-free policy iteration to update the state-feedback control law under unknown system dynamics. By decoupling weight optimization from control-law learning, the framework enables simultaneous adaptation of the cost-function parameters and the feedback gain without requiring explicit model information. To enhance learning stability and exploration during weight adaptation, Gaussian noise and an experience replay mechanism are incorporated into the learning process. Numerical simulations on second- and third-order linear systems demonstrate that the proposed HRL-based LQR method achieves effective control performance, reliable convergence, and improved adaptability in model-free environments. Full article
(This article belongs to the Special Issue Dynamic Modeling and Simulation for Control Systems, 3rd Edition)
Show Figures

Figure 1

20 pages, 2315 KB  
Article
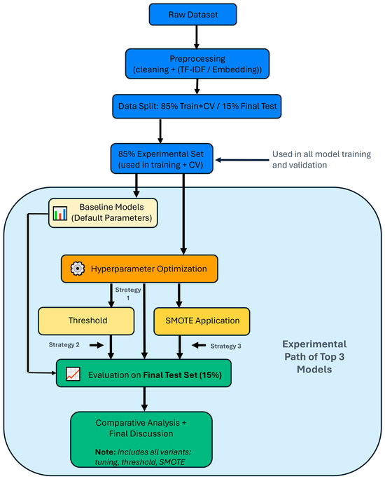
A Context-Aware Framework for Sentiment Analysis of Student Feedback to Inform Educational Strategies in Latin America
by Anabel Pineda-Briseño, Jimy Oblitas Cruz, Laura Cleofas Sánchez, Wendy Sanchez and Rosario Baltazar
Educ. Sci. 2026, 16(3), 399; https://doi.org/10.3390/educsci16030399 - 5 Mar 2026
Viewed by 241
Abstract
Understanding student feedback is essential for informing pedagogical strategies and institutional decision-making in higher education. Sentiment analysis offers scalable mechanisms for extracting insights from open-ended student evaluations; however, many existing approaches prioritize technical performance without sufficient consideration of contextual and institutional constraints, particularly [...] Read more.
Understanding student feedback is essential for informing pedagogical strategies and institutional decision-making in higher education. Sentiment analysis offers scalable mechanisms for extracting insights from open-ended student evaluations; however, many existing approaches prioritize technical performance without sufficient consideration of contextual and institutional constraints, particularly in underrepresented regions. This study proposes a context-aware framework for sentiment analysis of student feedback, designed to support educational decision-making within Latin American universities. Rather than introducing new algorithms, the framework systematically evaluates established machine learning and deep learning models through a multi-phase process that includes data preprocessing, Bayesian optimization, threshold calibration, and class balancing. The framework is validated using authentic Spanish-language student feedback collected from a public university in Peru. Experimental results indicate that while advanced models can achieve strong predictive performance, simpler and more interpretable approaches often provide comparable institutional value when deployment feasibility, computational efficiency, and transparency are considered. These findings highlight that marginal performance gains do not necessarily translate into meaningful advantages for routine educational use. Overall, this work contributes a replicable and resource-sensitive framework that bridges learning analytics research and practical educational application. By prioritizing contextual suitability and interpretability, the proposed approach enables higher education institutions to leverage student sentiment data as an actionable input for continuous improvement and evidence-based educational strategies. Full article
Show Figures

Figure 1

25 pages, 3227 KB  
Article
Research and Development of Intelligent Control Systems for High-Frequency Ozone Generators
by Askar Abdykadyrov, Dina Ermanova, Maxat Mamadiyarov, Seidulla Abdullayev, Nurzhigit Smailov and Nurlan Kystaubayev
J. Sens. Actuator Netw. 2026, 15(2), 26; https://doi.org/10.3390/jsan15020026 - 3 Mar 2026
Viewed by 328
Abstract
This paper presents the development and investigation of an intelligent control system for a high-frequency ozone generator integrated into an IoT-based and telecommunication environment. A cyber-physical nonlinear mathematical model combining the electrical, thermal, gas-dynamic, and chemical subsystems of the ozone generation process is [...] Read more.
This paper presents the development and investigation of an intelligent control system for a high-frequency ozone generator integrated into an IoT-based and telecommunication environment. A cyber-physical nonlinear mathematical model combining the electrical, thermal, gas-dynamic, and chemical subsystems of the ozone generation process is proposed. The model was implemented in discrete-time form and experimentally validated using the corona–discharge-based high-frequency ozonator ETRO-02. The deviation between simulation and experimental results did not exceed 5.3% for settling time, 6.7% for overshoot, 1.6% for steady-state ozone concentration, and 0.9% for gas temperature, confirming the adequacy of the proposed model. Based on this model, a hierarchical two-level intelligent control architecture is synthesized, consisting of a fast local control loop with a cycle time of 1–5 ms and a supervisory monitoring layer. The proposed adaptive state-feedback control law with online gain adjustment ensures stable real-time operation under nonlinear dynamics, ±20% parameter variations, network delays of 1–10 ms, and packet loss probabilities of up to 5%. As a result, the settling time is reduced from 420 ms to 160 ms, the overshoot from 12.5% to 3.1%, and the steady-state error from 6.5% to 1.6%, while the specific energy consumption decreases from 11.8 to 6.2 Wh/m3. The obtained results demonstrate that the integration of a cyber-physical model with a millisecond-level intelligent control system significantly improves the dynamic performance, robustness, and energy efficiency of high-frequency ozone generators compared to classical control and monitoring-oriented IoT systems. Unlike cloud-centric IoT monitoring architectures that operate at second-level update cycles, the proposed system closes the control loop locally at the millisecond scale, enabling stabilization of fast nonlinear electro-plasma dynamics. The results demonstrate that edge-intelligent adaptive control significantly enhances both dynamic performance and energy efficiency, confirming the feasibility of millisecond-level cyber-physical regulation for industrial ozone generation systems. Full article
(This article belongs to the Section Big Data, Computing and Artificial Intelligence)
Show Figures

Figure 1

14 pages, 3814 KB  
Article
A Low-Noise Equalizing Transimpedance Amplifier for LED-Limited Visible Light Communication
by Neethu Mohan, Diaaeldin Abdelrahman and Mohamed Atef
Electronics 2026, 15(5), 1032; https://doi.org/10.3390/electronics15051032 - 1 Mar 2026
Viewed by 290
Abstract
Solid-state lighting, especially light-emitting diodes (LEDs), is revolutionizing indoor lighting due to its energy efficiency, long lifespan, low heat output, and enhanced color rendering. LEDs can quickly adjust light intensity, enabling the development of visible light communication (VLC) technology. However, the modulation bandwidth [...] Read more.
Solid-state lighting, especially light-emitting diodes (LEDs), is revolutionizing indoor lighting due to its energy efficiency, long lifespan, low heat output, and enhanced color rendering. LEDs can quickly adjust light intensity, enabling the development of visible light communication (VLC) technology. However, the modulation bandwidth of phosphor-converted white LEDs commonly used for illumination is limited, potentially affecting the speed of the VLC links. This paper presents a receiver-side equalization technique to overcome bandwidth limitations in VLC links due to LEDs. The proposed approach utilizes a novel transimpedance amplifier with an embedded T-network shunt-feedback equalizer (TIA-TE) to introduce adjustable high-frequency peaking in the TIA’s frequency response. By incorporating this peaking, the system’s bandwidth is extended without sacrificing important performance parameters like gain, noise, or power dissipation. The TIA-TE is followed by a main amplifier and a standalone continuous-time linear equalizer (CTLE) for further signal conditioning, while a 50 Ω buffer interfaces the receiver with measurement equipment. Post-layout simulations in a 0.35 µm CMOS process validate the approach. Using a 4 pF photodiode, the system bandwidth was initially limited by the LED’s 3 MHz modulation bandwidth. The proposed TIA-TE extends the bandwidth to 8.4 GHz without sacrificing the gain or power dissipation. The subsequent CTLE further extends the bandwidth to 14 MHz. The receiver front end achieves a mid-band transimpedance of 110 dBΩ and an input-referred noise current of 7.2 nArms, while dissipating 2.48 mW (excluding the 50 Ω buffer). Simulated 28 Mb/s NRZ eye diagrams demonstrate the feasibility of the proposed TIA-TE architecture for LED-limited VLC links. Full article
Show Figures

Figure 1

23 pages, 527 KB  
Article
Time-Domain Oversampling-Enabled Multi-NS Reception for MoCDMA
by Weidong Gao, Yuanhui Wang and Jun Li
Symmetry 2026, 18(2), 380; https://doi.org/10.3390/sym18020380 - 20 Feb 2026
Viewed by 214
Abstract
In molecular communication via diffusion (MCvD) uplinks where multiple nano-sensors report concurrently to a fusion center (FC), the long channel memory and the near–far imbalance jointly create strong multiple access interference (MAI) coupled with residual inter-symbol/inter-chip effects. This paper studies an oversampling-enabled time-domain [...] Read more.
In molecular communication via diffusion (MCvD) uplinks where multiple nano-sensors report concurrently to a fusion center (FC), the long channel memory and the near–far imbalance jointly create strong multiple access interference (MAI) coupled with residual inter-symbol/inter-chip effects. This paper studies an oversampling-enabled time-domain reception for an uplink molecular code-division multiple-access (MoCDMA) system employing bipolar molecular signalling. By exploiting intra-chip oversampling at the FC, three linear detectors following the principles of maximum ratio combining (MRC), zero-forcing (ZF), and minimum mean-square error (MMSE) are developed and further enhanced through a feedback-assisted interference subtraction (FAIS) scheme that combines single-tap ISI feedback equalization with near-to-far successive MAI subtraction. Owing to the complementary structure of bipolar molecular emissions, the signal-dependent counting noise corresponding to the two molecule types can be jointly modeled in a symmetric and information-independent manner to support unified linear detection and FAIS processing. Numerical results demonstrate that oversampling effectively improves detection reliability, while increasing the molecular emission budget alone is insufficient to mitigate near–far effects. Moreover, FAIS provides significant performance gains, particularly for far NSs. Full article
(This article belongs to the Section Computer)
Show Figures

Figure 1

14 pages, 15601 KB  
Article
Hardware-Efficient Stochastic Computing-Based Neural Networks with SNN-Isomorphic LIF Activation
by Jiho Kim, Kaeun Lim and Youngmin Kim
Electronics 2026, 15(4), 768; https://doi.org/10.3390/electronics15040768 - 11 Feb 2026
Viewed by 326
Abstract
Recent advances in artificial intelligence have made power efficiency a primary objective in system design. In this context, stochastic computing (SC), which processes probabilistic bitstreams using simple logic, and spiking neural networks (SNNs), a neuromorphic paradigm, have gained prominence as alternative approaches. This [...] Read more.
Recent advances in artificial intelligence have made power efficiency a primary objective in system design. In this context, stochastic computing (SC), which processes probabilistic bitstreams using simple logic, and spiking neural networks (SNNs), a neuromorphic paradigm, have gained prominence as alternative approaches. This study proposes a Stochastic Computing Neural Network (SC-NN) framework that minimizes the intrinsic errors of stochastic computing and leverages the isomorphism between one-count operations on bitstreams and spike-rate computations in spiking neural networks, yielding improvements in accuracy and hardware efficiency. In contrast to earlier studies that utilized independent random number sequences of 10 bits or higher, our study employed a practically implementable 8-bit linear feedback shift Register (LFSR)-based pseudo-random bitstream. Using 4 taps and 255 seeds improves the realism of the hardware. Despite the inherent accuracy ceiling of pseudo-random sequences, the proposed method achieves higher accuracy. Applied to an 8-bit SC-based neural network accelerator, the proposed design improves accuracy by 35% over a conventional FSM baseline, while reducing power and area by 43.8% and 17.2%, respectively, and decreasing delay by 5.5%. These improvements translate to a 2.3× enhancement in the Figure of Merit (FoM), which was further verified through physical layout and FPGA results. Overall, this work introduces a new paradigm that enables simultaneous gains in accuracy and efficiency for low-power AI by suppressing the error sources and embedding the structural similarity between SNNs and SC into the design. Full article
(This article belongs to the Special Issue Design of Low-Power Circuits and Systems)
Show Figures

Figure 1

25 pages, 1165 KB  
Review
Multiple Roles of Cannabinoids in the Olfactory System
by Thomas Heinbockel and Edward A. Brown
Brain Sci. 2026, 16(2), 190; https://doi.org/10.3390/brainsci16020190 - 5 Feb 2026
Viewed by 697
Abstract
The endocannabinoid system is a ubiquitous neuromodulatory network that links internal physiological state to neural circuit function across the brain. While its roles in memory, reward, pain, and motor control are well established, its contribution to olfactory processing has only recently gained attention. [...] Read more.
The endocannabinoid system is a ubiquitous neuromodulatory network that links internal physiological state to neural circuit function across the brain. While its roles in memory, reward, pain, and motor control are well established, its contribution to olfactory processing has only recently gained attention. This review synthesizes the current knowledge on the anatomical, cellular, and functional interactions between the endocannabinoid system and the olfactory pathway, from the olfactory epithelium and main olfactory bulb to higher order cortical targets. We highlight how endocannabinoid signaling, primarily via cannabinoid receptor type 1 (CB1), shapes synaptic transmission within olfactory bulb microcircuits, modulates centrifugal feedback, and adjusts sensory gain in a state-dependent manner, particularly in relation to hunger, feeding behavior, stress, and reward. In addition, we review evidence that the endocannabinoid system regulates olfactory neurodevelopment and adult neurogenesis by influencing neural stem cell proliferation, migration, and integration into existing circuits. Emerging links between endocannabinoid signaling, olfactory dysfunction, neuropsychiatric disease, metabolic disorders, and neurodegeneration underscore the translational relevance of this system. We also discuss methodological challenges inherent to studying endocannabinoid signaling and outline future directions, including circuit-specific targeting and intranasal delivery strategies. Together, these findings position the olfactory system as a powerful and accessible model for understanding how endocannabinoids couple internal state to perception and behavior, with important implications for therapeutic development. Full article
(This article belongs to the Special Issue Brain Plasticity in Health and Disease: From Molecules to Circuits)
Show Figures

Figure 1

21 pages, 812 KB  
Article
Improving Hand Hygiene Compliance in a Resource-Limited ICU Using a Low-Cost Multimodal Quality Improvement Intervention
by Sadia Qazi, Muhammad Amir Khan, Athar Ud Din, Naimat Saleem, Eshal Atif and Muhammad Atif Mazhar
Healthcare 2026, 14(3), 363; https://doi.org/10.3390/healthcare14030363 - 30 Jan 2026
Viewed by 536
Abstract
Background/Objective: Hand hygiene is a cornerstone of infection prevention; however, compliance is inconsistent in intensive care units (ICUs), particularly in resource-constrained settings. This study evaluated whether a low-cost, multimodal quality improvement intervention could improve process-level hand hygiene compliance using routine, episode-based audits embedded [...] Read more.
Background/Objective: Hand hygiene is a cornerstone of infection prevention; however, compliance is inconsistent in intensive care units (ICUs), particularly in resource-constrained settings. This study evaluated whether a low-cost, multimodal quality improvement intervention could improve process-level hand hygiene compliance using routine, episode-based audits embedded in the ICU practice. Methods: We conducted a single-cycle Plan-Do-Study-Act quality improvement project in a 12-bed mixed medical–surgical ICU in Pakistan (December 2023–January 2024). Hand hygiene performance was assessed using the unit’s routine weekly episode-based audit protocol, aligned with the WHO Five Moments framework. A targeted multimodal intervention comprising education, point-of-care visual reminders, audit feedback, and leadership engagement was implemented between the pre- and post-intervention phases (four weeks each). Non-applicable moments were scored as “compliant by default” according to the institutional protocol. A sensitivity analysis was performed excluding these moments to calculate pure adherence. Compliance proportions were summarized using exact 95% Clopper–Pearson confidence intervals without inferential testing. Results: A total of 942 audit episodes (471 per phase) generated 4710 moment-level assessments were generated. Composite hand hygiene compliance increased from 63.1% pre-intervention to 82.0% post-intervention [absolute increase: 18.9 percentage points (pp)]. Sensitivity analysis excluding non-applicable moments demonstrated pure adherence improvement from 54.2% to 82.5% (+28.3 pp), confirming a genuine behavioral change rather than a measurement artifact. Compliance improved across all five WHO moments, with the largest gains in awareness-dependent moments targeted by the intervention: before touching the patient (+27.0 pp) and after touching patient surroundings (+40.0 pp). Week-by-week compliance remained stable within both phases, without immediate post-intervention decay. Conclusions: A pragmatic, low-cost multimodal intervention embedded in routine ICU workflows was associated with substantial short-term improvements in hand hygiene compliance over a four-week observation period, particularly for awareness-dependent behaviors. Episode-based audit systems can support directional process monitoring in resource-limited critical care settings without the need for electronic surveillance. However, its long-term sustainability beyond one month and generalizability to other settings remain unknown. Sensitivity analyses are essential when using “compliant by default” scoring to distinguish adherence patterns from measurement artifacts. Full article
Show Figures

Figure 1

16 pages, 3131 KB  
Article
DOVCII-Based Notch Filter Employing a Single Tunable Active Inductor
by Riccardo Olivieri, Tobia Carini, Gianluca Barile, Vincenzo Stornelli and Giuseppe Ferri
Electronics 2026, 15(2), 383; https://doi.org/10.3390/electronics15020383 - 15 Jan 2026
Viewed by 265
Abstract
This work presents a notch filter architecture based on a dual-output second-generation voltage conveyor, designed with a current-mode approach. The proposed topology employs a single frequency-selective LC branch and directly uses the two voltage outputs of the DOVCII to generate a notch response [...] Read more.
This work presents a notch filter architecture based on a dual-output second-generation voltage conveyor, designed with a current-mode approach. The proposed topology employs a single frequency-selective LC branch and directly uses the two voltage outputs of the DOVCII to generate a notch response without additional active stages. Analytical expressions for the transfer function, notch frequency, and quality factor are derived, highlighting independent control of the passband gain and notch parameters. A sensitivity analysis demonstrates that the notch frequency depends exclusively on the LC product with half-order sensitivities, while the quality factor is predominantly controlled by a single resistor, resulting in predictable tuning and improved tolerance to passive component variations. Transistor-level analysis of the proposed filter was carried out using a standard AMS 0.35 μm CMOS process and has been validated through both circuit-level simulations and experimental measurements using a DOVCII implementation based on the AD844 current-feedback amplifier. Prototypes operating at 100 kHz and 50 Hz notch frequencies have been implemented, the latter employing a current-mode inductance simulator to avoid bulky passive inductors. Full article
(This article belongs to the Section Circuit and Signal Processing)
Show Figures

Figure 1

20 pages, 3678 KB  
Article
A Low-Noise, Low-Power, and Wide-Bandwidth Regulated Cascode Transimpedance Amplifier with Cascode-Feedback in 40 nm CMOS
by Xiangyi Zhang, Yuansheng Zhao, Guoyi Yu, Zhenghao Lu and Chao Wang
Sensors 2026, 26(2), 465; https://doi.org/10.3390/s26020465 - 10 Jan 2026
Viewed by 509
Abstract
The dramatic growth in the emerging optical applications, including Lidar, short-range optical communication, and optical integrated sensing and communication (ISAC) calls for high-bandwidth transimpedance amplifiers (TIA) with low noise and low power in advanced CMOS technology nodes. To address the issues of existing [...] Read more.
The dramatic growth in the emerging optical applications, including Lidar, short-range optical communication, and optical integrated sensing and communication (ISAC) calls for high-bandwidth transimpedance amplifiers (TIA) with low noise and low power in advanced CMOS technology nodes. To address the issues of existing TIA design, including the conventional RGC structure and the dual-feedback regulated cascode (RGC) TIA, design with complex feedback paths, i.e., limited bandwidth, extra noise, and high power consumption for enough bandwidth, this paper presents a novel TIA with the following key contributions. A novel RGC structure with cascode-feedback is proposed to increase feedback gain, thereby extending bandwidth and reducing noise. Design strategy of the proposed RGC TIA in a low-power advanced CMOS process is carried out to exploit weak inversion operation to achieve better power efficiency. Frequency response and noise analysis are also conducted to achieve target bandwidth and noise performance. The proposed TIA is designed and simulated in 40 nm CMOS with a target PD capacitance of 0.15 pF, achieving a −3 dB bandwidth of 9.2 GHz and a transimpedance gain of 71 dBΩ. The average input-referred noise current spectral density is 18.3 pA/Hz. Operating at 1.2 V, the core circuits consume only 6.6 mW, excluding the output buffer. Compared with prior RGC TIA designs, the proposed TIA achieves a 7.4×~243× enhancement in figure of merit. Full article
(This article belongs to the Section Optical Sensors)
Show Figures

Figure 1

Back to TopTop