Sign in to use this feature.

Years

Between: -

Subjects

remove_circle_outline
remove_circle_outline
remove_circle_outline

Journals

Article Types

Countries / Regions

Search Results (9)

Search Parameters:
Keywords = prep-HPLC combination

Order results
Result details
Results per page
Select all
Export citation of selected articles as:
20 pages, 2611 KB  
Article
Novel Antimicrobial Activities of Albofungin, Albonoursin, and Ribonucleosides Produced by Streptomyces sp. Caat 5-35 Against Phytopathogens and Their Potential as a Biocontrol Agent
by Carmen Julia Pedroza-Padilla, Sergio Orduz, Danilo Tosta Souza, Geraldo Antonio Astolpho-Barbão and Luiz Alberto Beraldo Moraes
Molecules 2026, 31(1), 21; https://doi.org/10.3390/molecules31010021 - 20 Dec 2025
Viewed by 740
Abstract
The genus Streptomyces is the largest group within the phylum Actinobacteria, recognized for producing antibiotics and enzymes, with wide applications in medicine and biological control for crop protection against phytopathogens. In this study, the Streptomyces sp. Caat 5-35 strain, isolated from soil of [...] Read more.
The genus Streptomyces is the largest group within the phylum Actinobacteria, recognized for producing antibiotics and enzymes, with wide applications in medicine and biological control for crop protection against phytopathogens. In this study, the Streptomyces sp. Caat 5-35 strain, isolated from soil of the Caatinga biome in Brazil, and identified by analysis of the 16S rRNA gene, demonstrated its antagonistic effect in vitro in dual cultures against Phytophthora palmivora, Colletotrichum acutatum, Fusarium oxysporum, Rhizoctonia solani, Sclerotinia sclerotiorum, and Fusarium graminearum. Caat 5-35 inhibited mycelial growth ranging from 19% to 73.3%. Compounds purified by prep-HPLC from extracts were identified by spectral data analysis using UHPLC-triple-TOF-MS/MS, or nuclear magnetic resonance (NMR). This work demonstrated for the first time the anti-oomycete activity of albofungin, its derivatives, and albonoursin against P. palmivora. Moreover, the growth inhibition of Colletotrichum gloeosporioides by albonoursin and the antibacterial effect of 2-chloroadenosine and 5′-O-sulfamoyl-2-chloroadenosine against Pectobacterium carotovorum were demonstrated as novel findings. Caat 5-35 exhibited the ability to solubilize phosphates and produce cellulases on CMC agar. The findings of this study, in combination with in vitro bioassays on cacao pods (Theobroma cacao L.) inoculated with the antagonist strain and P. palmivora APB-35, demonstrate that Streptomyces sp. Caat 5-35 is a source of natural products with applications in agriculture and could serve as an alternative for crop protection. Full article
Show Figures

Graphical abstract

22 pages, 4014 KB  
Article
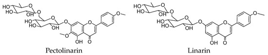
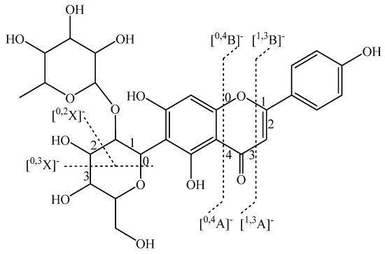
Purification Process and In Vitro and In Vivo Bioactivity Evaluation of Pectolinarin and Linarin from Cirsium japonicum
by Yana Ye, Zhenlin Chen, Yonglin Wu, Mengmeng Gao, Anqi Zhu, Xinyuan Kuai, Duosheng Luo, Yanfen Chen and Kunping Li
Molecules 2022, 27(24), 8695; https://doi.org/10.3390/molecules27248695 - 8 Dec 2022
Cited by 14 | Viewed by 3147
Abstract
Pectolinarin and linarin are two major flavone O-glycosides of Cirsium japonicum, which has been used for thousands of years in traditional Chinese medicine. Pharmacological research on pectolinarin and linarin is meaningful and necessary. Here, a process for the purification of pectolinarin and linarin [...] Read more.
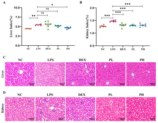
Pectolinarin and linarin are two major flavone O-glycosides of Cirsium japonicum, which has been used for thousands of years in traditional Chinese medicine. Pharmacological research on pectolinarin and linarin is meaningful and necessary. Here, a process for the purification of pectolinarin and linarin from C. japonicum was established using macroporous resin enrichment followed by prep-HPLC separation. The results show the purity of pectolinarin and linarin reached 97.39% and 96.65%, respectively. The in vitro bioactivities result shows the ORAC values of pectolinarin and linarin are 4543 and 1441 µmol TE/g, respectively, meanwhile their inhibition rate of BSA-MGO-derived AGEs is 63.58% and 19.31% at 2 mg/mL, which is 56.03% and 30.73% in the BSA-fructose system, respectively. The COX-2 inhibition rate at 50 µg/mL of linarin and pectolinarin reached 55.35% and 40.40%, respectively. Furthermore, the in vivo bioassay combining of histopathologic evaluation and biochemical analysis of liver glutamic oxaloacetic transaminase, serum creatinine and TNF-α show pectolinarin can alleviate lipopolysaccharide (LPS)-induced acute liver and kidney injury in mice. Metabolomics analysis shows that pectolinarin attenuates LPS-challenged liver and kidney stress through regulating the arachidonic acid metabolism and glutathione synthesis pathways. Collectively, our work presents a solid process for pectolinarin and linarin purification and has discovered a promising natural therapeutic agent—pectolinarin. Full article
Show Figures

Graphical abstract

20 pages, 4203 KB  
Article
Antibacterial Activity and Components of the Methanol-Phase Extract from Rhizomes of Pharmacophagous Plant Alpinia officinarum Hance
by Junfeng Fu, Yaping Wang, Meng Sun, Yingwei Xu and Lanming Chen
Molecules 2022, 27(13), 4308; https://doi.org/10.3390/molecules27134308 - 5 Jul 2022
Cited by 21 | Viewed by 4238
Abstract
The rhizomes of Alpinia officinarum Hance (known as the smaller galangal) have been used as a traditional medicine for over 1000 years. Nevertheless, little research is available on the bacteriostatic activity of the herb rhizomes. In this study, we employed, for the first [...] Read more.
The rhizomes of Alpinia officinarum Hance (known as the smaller galangal) have been used as a traditional medicine for over 1000 years. Nevertheless, little research is available on the bacteriostatic activity of the herb rhizomes. In this study, we employed, for the first time, a chloroform and methanol extraction method to investigate the antibacterial activity and components of the rhizomes of A. officinarum Hance. The results showed that the growth of five species of pathogenic bacteria was significantly inhibited by the galangal methanol-phase extract (GMPE) (p < 0.05). The GMPE treatment changed the bacterial cell surface hydrophobicity, membrane fluidity and/or permeability. Comparative transcriptomic analyses revealed approximately eleven and ten significantly altered metabolic pathways in representative Gram-positive Staphylococcus aureus and Gram-negative Enterobacter sakazakii pathogens, respectively (p < 0.05), demonstrating different antibacterial action modes. The GMPE was separated further using a preparative high-performance liquid chromatography (Prep-HPLC) technique, and approximately 46 and 45 different compounds in two major component fractions (Fractions 1 and 4, respectively) were identified using ultra-HPLC combined with mass spectrometry (UHPLC-MS) techniques. o-Methoxy cinnamaldehyde (40.12%) and p-octopamine (62.64%) were the most abundant compounds in Fractions 1 and 4, respectively. The results of this study provide data for developing natural products from galangal rhizomes against common pathogenic bacteria. Full article
Show Figures

Figure 1

15 pages, 2261 KB  
Article
Phytochemical Profile and Antidepressant Effect of Ormosia henryi Prain Leaf Ethanol Extract
by Ying Lu, Shihao Zhu, Yingjie He, Changfu Peng, Zhi Wang and Qi Tang
Int. J. Mol. Sci. 2019, 20(14), 3396; https://doi.org/10.3390/ijms20143396 - 10 Jul 2019
Cited by 21 | Viewed by 4396
Abstract
The Ormosia henryi Prain leaf (OHPL) is a new bioactive resource with potential antidepressant activity, but few reports have confirmed its chemical composition or antidepressant effect. To investigate the phytochemical profile of OHPL ethanol extract (OHPLE), six flavone C-glycosides and two flavone [...] Read more.
The Ormosia henryi Prain leaf (OHPL) is a new bioactive resource with potential antidepressant activity, but few reports have confirmed its chemical composition or antidepressant effect. To investigate the phytochemical profile of OHPL ethanol extract (OHPLE), six flavone C-glycosides and two flavone O-glycosides were purified by high-speed counter-current chromatography combined with preparative high-performance liquid chromatography (HSCCC-prep-HPLC). The eight isolated compounds were identified by NMR and MS. Forty-six flavonoids, including flavones, flavone C-glycosides, flavone O-glycosides, isoflavones, isoflavone O-glycosides, prenylflavones and polymethoxyflavones were definitively or tentatively identified from OHPLE using ultra-performance liquid chromatography/ electrospray ionization quadrupole time-of-flight mass spectrometry (UPLC-ESI-QTOF-MS/MS) on the basis of fragment ions that are characteristic of these isolated compounds. The results of the antidepressant assay suggest that OHPLE significantly improved depression-related behaviors of chronic unpredictable mild stress (CUMS) mice. The observed changes in these mice after OHPLE treatment were an increased sucrose preference index, reduced feeding latency, prolonged tail suspension time, and upregulated expression of brain-derived neurotrophic factor (BDNF). The details of the phytochemicals and the antidepressant effect of OHPLE are reported here for the first time. This study indicates that the OHPL, enriched in flavone C-glycosides, is a new resource that might be potentially applied in the field of nutraceuticals (or functional additives) with depression-regulating functions. Full article
(This article belongs to the Section Bioactives and Nutraceuticals)
Show Figures

Graphical abstract

17 pages, 2803 KB  
Article
Simultaneous Separation and Purification of Five Polymethoxylated Flavones from “Dahongpao” Tangerine (Citrus tangerina Tanaka) Using Macroporous Adsorptive Resins Combined with Prep-HPLC
by Zhenqing Li, Ziyan Zhao and Zhiqin Zhou
Molecules 2018, 23(10), 2660; https://doi.org/10.3390/molecules23102660 - 16 Oct 2018
Cited by 31 | Viewed by 5246
Abstract
In this study, a preparative separation method was established to simultaneously isolate the polymethoxylated flavones (PMFs) from the peel of “Dahongpao” tangerine using macroporous adsorptive resins (MARs) combined with prep-HPLC. The total PMFs were enriched using MARs to remove most sugars, water-soluble pigments, [...] Read more.
In this study, a preparative separation method was established to simultaneously isolate the polymethoxylated flavones (PMFs) from the peel of “Dahongpao” tangerine using macroporous adsorptive resins (MARs) combined with prep-HPLC. The total PMFs were enriched using MARs to remove most sugars, water-soluble pigments, and flavanones, and the eluents obtained were analyzed by ultra-performance liquid chromatography (UPLC) to determine the PMF composition. The separation and purification of PMFs were carried out by using a mass spectrometry-guided prep-HPLC with a gradient elution of acetonitrile-water (v/v), simultaneously. The purity of these PMFs was determined by UPLC, and their chemical structures were confirmed by electrospray ionization mass spectrometry (ESI-MS-MS), ultraviolet (UV), and nuclear magnetic resonance (NMR). Using the present method, five PMFs, including 5,6,7,4’-tetramethoxyflavone (1), nobiletin (2), tangeretin (3), sinensetin (4), and 5-hydroxy-6,7,8,3’,4’-pentamethoxyflavone (5), can be purified simultaneously, and the purity of the compounds obtained were 95.3%, 99.7%, 99.5%, 98.9%, and 98.1%, respectively. The method reported here is simple, rapid, and efficient, and it can be used to separate PMFs from citrus fruit peels and, potentially, other plant materials. Full article
Show Figures

Figure 1

12 pages, 938 KB  
Article
Isolation and Antimicrobial Activity of Coumarin Derivatives from Fruits of Peucedanum luxurians Tamamsch
by Jarosław Widelski, Simon Vlad Luca, Adrianna Skiba, Ioanna Chinou, Laurence Marcourt, Jean-Luc Wolfender and Krystyna Skalicka-Wozniak
Molecules 2018, 23(5), 1222; https://doi.org/10.3390/molecules23051222 - 20 May 2018
Cited by 53 | Viewed by 7321
Abstract
As a continuation of searching for phytoconstituents that act as promising agents for antimicrobial therapy, rare coumarins were isolated from fruits of Peucedanum luxurians and tested. In a first step, the content of major compounds in the aerial parts and fruits of P. [...] Read more.
As a continuation of searching for phytoconstituents that act as promising agents for antimicrobial therapy, rare coumarins were isolated from fruits of Peucedanum luxurians and tested. In a first step, the content of major compounds in the aerial parts and fruits of P. luxurians were compared. The results clearly showed that the fruits with dichloromethane as a solvent yielded, in most cases, higher concentrations of almost all the analyzed coumarins than the aerial parts, with peucedanin detected as the most abundant compound with a concentration of 4563.94 ± 3.35 mg/100 g. Under this perspective, the dichloromethane extract from the fruits of P. luxurians was further submitted to high performance countercurrent chromatography with a mixture of n-hexane, ethyl acetate, methanol, and water 6:5:6:5 (v/v). Combination of HPCCC and prep-HPLC yielded 6′,7′-dihydroxybergamottin (1), officinalin (2), stenocarpin isobutyrate (3), officinalin isobutyrate (4), 8-methoxypeucedanin (5), and peucedanin (6). Isolated compounds were tested against several Gram-positive and Gram-negative bacteria strains. 6′,7′-Dihydroxybergamottin, peucedanin, and officinalin isobutyrate appeared to be the most active against all tested bacteria strains with minimum inhibitory concentration (MIC) values between 1.20 and 4.80 mg/mL. To the best of our knowledge, this is the first report about countercurrent isolation of mentioned coumarins, as well as the first information about their antimicrobial activity. Full article
(This article belongs to the Section Natural Products Chemistry)
Show Figures

Graphical abstract

17 pages, 3027 KB  
Article
Cellulose Acetate Phthalate and Antiretroviral Nanoparticle Fabrications for HIV Pre-Exposure Prophylaxis
by Subhra Mandal, Karl Khandalavala, Rachel Pham, Patrick Bruck, Marisa Varghese, Andrew Kochvar, Ashley Monaco, Pavan Kumar Prathipati, Christopher Destache and Annemarie Shibata
Polymers 2017, 9(9), 423; https://doi.org/10.3390/polym9090423 - 7 Sep 2017
Cited by 21 | Viewed by 8097
Abstract
To adequately reduce new HIV infections, development of highly effective pre-exposure prophylaxis (PrEP) against HIV infection in women is necessary. Cellulose acetate phthalate (CAP) is a pH sensitive polymer with HIV-1 entry inhibitory properties. Dolutegravir (DTG) is an integrase strand transfer inhibitor with [...] Read more.
To adequately reduce new HIV infections, development of highly effective pre-exposure prophylaxis (PrEP) against HIV infection in women is necessary. Cellulose acetate phthalate (CAP) is a pH sensitive polymer with HIV-1 entry inhibitory properties. Dolutegravir (DTG) is an integrase strand transfer inhibitor with potent antiretroviral activity. DTG delivered in combination with CAP may significantly improve current PrEP against HIV. In the present study, the development of DTG-loaded CAP nanoparticles incorporated in thermosensitive (TMS) gel at vaginal pH 4.2 and seminal fluid pH 7.4 is presented as proof-of-concept for improved PrEP. Water–oil–in–water homogenization was used to fabricate DTG-loaded CAP nanoparticles (DTG–CAP–NPs). Size, polydispersity, and morphological analyses illustrate that DTG–CAP–NPs were smooth and spherical, ≤200 nm in size, and monodispersed with a polydispersity index PDI ≤ 0.2. The drug encapsulation (EE%) and release profile of DTG–CAP–NPs was determined by HPLC analysis. The EE% of DTG in DTG–CAP–NPs was evaluated to be ~70%. The thermal sensitivity of the TMS gel was optimized and the pH dependency was evaluated by rheological analysis. DTG release studies in TMS gel revealed that DTG–CAP–NPs were stable in TMS gel at pH 4.2 while DTG–CAP–NPs in TMS gel at pH 7.4 rapidly release DTG (≥80% release within 1 h). Cytotoxicity studies using vaginal cell lines revealed that DTG–CAP–NPs were relatively non-cytotoxic at concentration <1 µg/mL. Confocal microscopic studies illustrate that ≥98% cells retained DTG–CAP–NPs intracellularly over seven days. Antiretroviral drug loaded nanocellulose fabrications in TMS gel delivered intravaginally may enhance both microbicidal and antiretroviral drug efficacy and may present a novel option for female PrEP against HIV. Full article
(This article belongs to the Special Issue Cellulose Nanomaterials)
Show Figures

Graphical abstract

13 pages, 2869 KB  
Article
An Efficient Method for the Preparative Isolation and Purification of Flavonoid Glycosides and Caffeoylquinic Acid Derivatives from Leaves of Lonicera japonica Thunb. Using High Speed Counter-Current Chromatography (HSCCC) and Prep-HPLC Guided by DPPH-HPLC Experiments
by Daijie Wang, Ning Du, Lei Wen, Heng Zhu, Feng Liu, Xiao Wang, Jinhua Du and Shengbo Li
Molecules 2017, 22(2), 229; https://doi.org/10.3390/molecules22020229 - 2 Feb 2017
Cited by 46 | Viewed by 8598
Abstract
In this work, the n-butanol extract from leaves of Lonicera japonica Thunb. (L. japonica) was reacted with DPPH and subjected to a HPLC analysis for the guided screening antioxidants (DPPH-HPLC experiments). Then, nine antioxidants, including flavonoid glycosides and caffeoylquinic acid derivatives, were isolated [...] Read more.
In this work, the n-butanol extract from leaves of Lonicera japonica Thunb. (L. japonica) was reacted with DPPH and subjected to a HPLC analysis for the guided screening antioxidants (DPPH-HPLC experiments). Then, nine antioxidants, including flavonoid glycosides and caffeoylquinic acid derivatives, were isolated and purified from leaves of L. japonica using high speed counter-current chromatography (HSCCC) and prep-HPLC. The n-butanol extract was firstly isolated by HSCCC using methyl tert-butyl ether/n-butanol/acetonitrile/water (0.5% acetic acid) (2:2:1:5, v/v), yielding five fractions F1, F2 (rhoifolin), F3 (luteoloside), F4 and F5 (collected from the column after the separation). The sub-fractions F1, F4 and F5 were successfully separated by prep-HPLC. Finally, nine compounds, including chlorogenic acid (1), lonicerin (2), rutin (3), rhoifolin (4), luteoloside (5), 3,4-Odicaffeoylquinic acid (6), hyperoside (7), 3,5-O-dicaffeoylquinic acid (8), and 4,5-O-dicaffeoylquinic acid (9) were obtained, respectively, with the purities over 94% as determined by HPLC. The structures were identified by electrospray ionization mass spectrometry (ESI-MS), 1H- and 13C-NMR. Antioxidant activities were tested, and the isolated compounds showed strong antioxidant activities. Full article
(This article belongs to the Section Natural Products Chemistry)
Show Figures

Figure 1

12 pages, 1807 KB  
Article
Purification of Flavonoids from Chinese Bayberry (Morella rubra Sieb. et Zucc.) Fruit Extracts and α-Glucosidase Inhibitory Activities of Different Fractionations
by Shuxia Yan, Xianan Zhang, Xin Wen, Qiang Lv, Changjie Xu, Chongde Sun and Xian Li
Molecules 2016, 21(9), 1148; https://doi.org/10.3390/molecules21091148 - 31 Aug 2016
Cited by 30 | Viewed by 9398
Abstract
Chinese bayberry (Morella rubra Sieb. et Zucc.) fruit have a diverse flavonoid composition responsible for the various medicinal activities, including anti-diabetes. In the present study, efficient simultaneous purification of four flavonoid glycosides, i.e., cyanidin-3-O-glucoside (1), myricetin-3-O-rhamnoside [...] Read more.
Chinese bayberry (Morella rubra Sieb. et Zucc.) fruit have a diverse flavonoid composition responsible for the various medicinal activities, including anti-diabetes. In the present study, efficient simultaneous purification of four flavonoid glycosides, i.e., cyanidin-3-O-glucoside (1), myricetin-3-O-rhamnoside (2), quercetin-3-O-galactoside (3), quercetin-3-O-rhamnoside (4), from Chinese bayberry pulp was established by the combination of solid phase extract (SPE) by C18 Sep-Pak® cartridge column chromatography and semi-preparative HPLC (Prep-HPLC), which was followed by HPLC and LC-MS identification. The purified flavonoid glycosides, as well as different fractions of fruit extracts of six bayberry cultivars, were investigated for α-glucosidase inhibitory activities. The flavonol extracts (50% methanol elution fraction) of six cultivars showed strong α-glucosidase inhibitory activities (IC50 = 15.4–69.5 μg/mL), which were higher than that of positive control acarbose (IC50 = 383.2 μg/mL). Four purified compounds 14 exerted α-glucosidase inhibitory activities, with IC50 values of 1444.3 μg/mL, 418.8 μg/mL, 556.4 μg/mL, and 491.8 μg/mL, respectively. Such results may provide important evidence for the potential anti-diabetic activity of different cultivars of Chinese bayberry fruit and the possible bioactive compounds involved. Full article
(This article belongs to the Collection Bioactive Compounds)
Show Figures

Graphical abstract

Back to TopTop