Sign in to use this feature.

Years

Between: -

Subjects

remove_circle_outline
remove_circle_outline
remove_circle_outline
remove_circle_outline
remove_circle_outline
remove_circle_outline
remove_circle_outline

Journals

Article Types

Countries / Regions

Search Results (288)

Search Parameters:
Keywords = porcine intestinal cells

Order results
Result details
Results per page
Select all
Export citation of selected articles as:
10 pages, 2298 KB  
Article
Evaluation of a Newly Developed Live Attenuated Vaccine Candidate Against Lawsonia intracellularis
by Huixing Lin, Xuan Liu, Jingzhi Yuan, Ning Xiao, Hong Zhou and Hongjie Fan
Vaccines 2026, 14(1), 15; https://doi.org/10.3390/vaccines14010015 - 22 Dec 2025
Viewed by 312
Abstract
Background/Objectives: Lawsonia intracellularis (L. intracellularis) is an important intestinal pathogen that causes porcine proliferative enteropathy (PPE) in swine production worldwide. Currently, only a few commercially available vaccines are available for PPE prevention. Methods: In this study, an attenuated L. [...] Read more.
Background/Objectives: Lawsonia intracellularis (L. intracellularis) is an important intestinal pathogen that causes porcine proliferative enteropathy (PPE) in swine production worldwide. Currently, only a few commercially available vaccines are available for PPE prevention. Methods: In this study, an attenuated L. intracellularis variant of JS-G90 was obtained through subculturing of L. intracellularis JS isolates in McCoy cells for 90 generations, and its immune response was evaluated in pigs. Results: The results demonstrated that pigs who underwent intragastric administration of JS-G90 had lower fecal bacterial shedding and no histopathological lesions, indicating that it was safe in pigs. Therefore, JS-G90 was selected to develop the attenuated PPE vaccine. The immune response of JS-G90 in pigs was further evaluated based on fecal bacterial shedding, histopathological lesions, and humoral and cell-mediated immune responses following challenge with pathogenic L. intracellularis. The results revealed that JS-G90 significantly decreased the copies of L. intracellularis in rectal swabs containing feces and ileum infection (p < 0.001), reduced histopathological lesions in the ileum, and elicited non-specific humoral (IgG and sIgA) and cell-mediated immune responses (p < 0.001) compared with the challenge control and mock groups. Conclusions: In conclusion, the attenuated vaccine JS-G90 is safe and induced humoral and cell-mediated immune responses in pigs against pathogenic L. intracellularis infection. It may serve as an effective strategy for preventing and controlling PPE. Full article
Show Figures

Figure 1

15 pages, 2775 KB  
Article
Transcriptome-Wide Identification and Analysis Reveals m6A Regulation of Porcine Intestinal Epithelial Cells Under TGEV Infection
by Ying Liu, Gang Zhou, Guolian Wang and Zhengchang Wu
Vet. Sci. 2026, 13(1), 10; https://doi.org/10.3390/vetsci13010010 - 21 Dec 2025
Viewed by 311
Abstract
Transmissible gastroenteritis virus (TGEV) represents a critical intestinal pathogen responsible for acute enteritis in pigs, posing significant challenges to global swine production biosecurity. N6-methyladenosine (m6A), the most abundant epitranscriptomic mark in eukaryotic messenger RNA, has emerged as a regulatory [...] Read more.
Transmissible gastroenteritis virus (TGEV) represents a critical intestinal pathogen responsible for acute enteritis in pigs, posing significant challenges to global swine production biosecurity. N6-methyladenosine (m6A), the most abundant epitranscriptomic mark in eukaryotic messenger RNA, has emerged as a regulatory factor in host–virus interactions. Despite its recognized importance, the functional significance of m6A modifications during TGEV infection of porcine jejunal epithelial (IPEC-J2) cells remains unexplored. Here, we established a TGEV-infected IPEC-J2 cell model and we employed methylated RNA immunoprecipitation sequencing (MeRIP-seq) to comprehensively profile the m6A epitranscriptomic landscape and identify N6-methyladenosine-bearing transcripts in IPEC-J2 cells following TGEV challenge. A total of 14,813 m6A peaks were identified in the IPEC-J2, distributed in 7728 genes, mainly enriched in the CDS and 3′-UTRs. After TGEV infection, we identified 832 m6A peaks and 1660 genes with significant changes. Integrative analysis revealed a direct positive relationship between N6-methyladenosine modification abundance and transcript expression levels. Through integrated examination of MeRIP-Seq and RNA-Seq datasets, we identified 105 transcripts bearing m6A modifications, which were mainly enriched in the mTOR signaling pathway. Protein–protein interaction (PPI) network and RT-qPCR analysis demonstrated that SOS2 probably acts an important moderator in TGEV infection. This work contributes to understanding the m6A modification landscape in the TGEV-swine model and suggests SOS2 as potential target for future antiviral strategies. Full article
(This article belongs to the Special Issue Emerging Viral Pathogens in Domestic and Wild Animals)
Show Figures

Figure 1

15 pages, 1760 KB  
Article
Anti-Fibrotic Properties of a Decellularized Extracellular Matrix Scaffold from Porcine Small Intestinal Submucosa in Normal Human and Keloid Fibroblasts
by Pradipta Banerjee, Rae Ritchie, Grace Lander, Amitava Das, Michael Hiles, Gayle Gordillo, Chandan K. Sen and Sashwati Roy
Int. J. Mol. Sci. 2025, 26(24), 11764; https://doi.org/10.3390/ijms262411764 - 5 Dec 2025
Viewed by 560
Abstract
Uncontrolled fibrosis via excess deposition of extracellular matrix (ECM) is a hallmark of hypertrophic scars and keloids. A decellularized ECM biomaterial from porcine small intestinal submucosa (SIS; Biodesign or BioD, Cook Biotech, Inc.) is widely used in clinical applications for tissue repair. The [...] Read more.
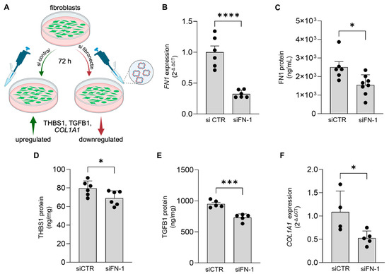
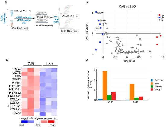
Uncontrolled fibrosis via excess deposition of extracellular matrix (ECM) is a hallmark of hypertrophic scars and keloids. A decellularized ECM biomaterial from porcine small intestinal submucosa (SIS; Biodesign or BioD, Cook Biotech, Inc.) is widely used in clinical applications for tissue repair. The objective of the current study was to test the effects of BioD scaffolds, as compared with collagen constructs, on normal human skin (nFB) and keloid fibroblasts (kFBs). Immortalized human dermal fibroblasts (hFBs) and human keloid fibroblasts (hKFs) were utilized for all experiments. Cells were cultured either on BioD membranes or on collagen gel (used as a control). To investigate pro-fibrotic signaling pathways, real-time quantitative PCR (qPCR), ELISA, and gene knockdown studies were conducted on cultured cells. ECM gene expression array revealed that BioD significantly attenuated (p < 0.05) the expression of thrombospondin-1 and fibronectin-1, two drivers of fibrosis in nFB as well as kFB. BioD-repressed thrombospondin-1 and fibronectin-1 gene expression manifested as significant downregulation (n = 5–6; p < 0.05) of both proteins in nFB and kFB. The levels of latent transforming-growth factor (LAP-TGFβ-1) were markedly reduced (n = 5; p < 0.05) in both nFB and kFB cultured on BioD, but not the other constructs. Knockdown of FN1 using siRNA significantly attenuated (n = 5, p < 0.05) pro-fibrotic responses, including expression of Col1A1 and the levels of LAP-TGFβ-1 in nFB, suggesting that downregulation of FN1 by BioD is one of the primary underlying mechanisms of attenuated pro-fibrotic responses in keloid fibroblasts. This study reports that a decellularized ECM scaffold may significantly attenuate pro-fibrotic responses in both normal and keloid fibroblasts via TSP1 and FN1-dependent mechanisms. Full article
(This article belongs to the Section Molecular Biology)
Show Figures

Figure 1

12 pages, 2612 KB  
Article
A Novel Liposomal Palmitoylethanolamide (PEA) with Enhanced Gastrointestinal Permeating Properties
by Giada Ceccarelli, Chiara Pennetta, Francesco Montalbano, Mariano Licciardi, Valentina Melfi and Rossana G. Iannitti
Nutraceuticals 2025, 5(4), 34; https://doi.org/10.3390/nutraceuticals5040034 - 20 Oct 2025
Viewed by 1881
Abstract
Palmitoylethanolamide (PEA) is a naturally occurring fatty acid amide and an endocannabinoid-related lipid that has been extensively studied for its analgesic, immunomodulatory, antimicrobial, and anti-inflammatory properties. It has demonstrated efficacy in various applications and is currently utilized as a nutraceutical for its antinociceptive, [...] Read more.
Palmitoylethanolamide (PEA) is a naturally occurring fatty acid amide and an endocannabinoid-related lipid that has been extensively studied for its analgesic, immunomodulatory, antimicrobial, and anti-inflammatory properties. It has demonstrated efficacy in various applications and is currently utilized as a nutraceutical for its antinociceptive, neuroprotective, and immunomodulatory effects, particularly in supporting brain and joint health and in mitigating inflammatory processes. Background/Objectives: Despite its significant therapeutic potential, the clinical effectiveness of PEA is limited by its poor water solubility and, consequently, low oral bioavailability. Additionally, degradation in the acidic gastrointestinal environment further compromises its absorption. To address these challenges, several technological strategies have been explored to improve its pharmacokinetic profile, including conventional micronization and ultra-micronization techniques. The objective of this study was to characterize a novel liposomal formulation based on PEA and evaluate its intestinal permeation and absorption. Methods: Comparative permeation studies of PEA were conducted using ex vivo models to evaluate its absorption characteristics across gastrointestinal mucosae. The experiments were performed in a Franz diffusion cell system using a porcine colon mucosa in two physiologically relevant media: Simulated Gastric Fluid (SGF) and Fasted State Simulated Intestinal Fluid (FaSSIF). Results: Liposomal PEA showed a more efficient and continuous release over time, reaching higher concentrations of PEA permeated through the membrane. Conclusions: Our findings demonstrate a significant improvement in PEA’s permeability and absorption in an ex vivo simulated gastrointestinal environment. Liposomal PEA appears to be more affine to biological membranes. These results suggest that liposomal PEA may represent a promising therapeutic strategy for managing chronic pain and inflammatory conditions such as chronic pelvic pain. Full article
(This article belongs to the Special Issue New Insights into Nano Nutraceuticals)
Show Figures

Figure 1

13 pages, 1734 KB  
Article
Chimeric Fimbrial Multiepitope Antigen Fused to Double-Mutant LT (dmLT) Induces Antibodies That Inhibit Enterotoxigenic E. coli Adhesion in Porcine IPEC-J2 Cells
by Jinxin He, Hongrui Liu, Yuexin Li, Jiashu Chang, Yayun Yang and Shaopeng Gu
Animals 2025, 15(19), 2858; https://doi.org/10.3390/ani15192858 - 30 Sep 2025
Viewed by 549
Abstract
This study focused on utilizing the double-mutant heat-labile toxin (R192G/L211A) (dmLT) as a backbone protein, into which neutralizing epitopes of ETEC (FaeG, FedF, FanC, FasA, and Fim41a) were embedded. A combination of computational modeling and immunogenicity analysis was conducted to evaluate the dmLT [...] Read more.
This study focused on utilizing the double-mutant heat-labile toxin (R192G/L211A) (dmLT) as a backbone protein, into which neutralizing epitopes of ETEC (FaeG, FedF, FanC, FasA, and Fim41a) were embedded. A combination of computational modeling and immunogenicity analysis was conducted to evaluate the dmLT(R192G/L211A) multiepitope fusion antigen (MEFA). Both the computational modeling and experimental results confirmed that all relevant epitopes were clearly exposed on the surface of the MEFA. Subcutaneous immunizations of rabbits with the MEFA protein yielded the development of IgG antibodies that targeted all five fimbriae. Furthermore, these antibodies demonstrated significant inhibition of adhesion for K88+, K99+, 987P+, F18+, and F41+ ETEC strains to porcine small intestinal epithelial cell line IPEC-J2 cells. These results indicated that the dmLT toxoid-based MEFA protein effectively elicits high-titer, functional antibodies capable of neutralizing the attachment of multiple prevalent ETEC fimbrial types, highlighting its potential as a broad-spectrum vaccine candidate. Consequently, it shows promising potential as a broad and effective vaccine against ETEC. Full article
(This article belongs to the Section Pigs)
Show Figures

Figure 1

24 pages, 7021 KB  
Article
Goblet Cells and Mucus Composition in Jejunum and Ileum Containing Peyer’s Patches and in Colon: A Study in Pigs
by Vladimir Ginoski, José Luis Cortés Sánchez, Stefan Kahlert, Johannes Schulze Holthausen, Łukasz Grześkowiak, Jürgen Zentek and Hermann-Josef Rothkötter
Animals 2025, 15(19), 2852; https://doi.org/10.3390/ani15192852 - 29 Sep 2025
Viewed by 3476
Abstract
The intestinal mucus layer is a dynamic protective barrier that maintains gut homeostasis, supports immune defense, and regulates host–microbiota interactions. Rodent models have yielded valuable insights, but their intestinal structure and physiology differ from those of humans and pigs. By contrast, the omnivorous [...] Read more.
The intestinal mucus layer is a dynamic protective barrier that maintains gut homeostasis, supports immune defense, and regulates host–microbiota interactions. Rodent models have yielded valuable insights, but their intestinal structure and physiology differ from those of humans and pigs. By contrast, the omnivorous pig shares closer anatomical and immunological features with humans, making it a relevant large-animal model in translational studies. In this study, we established a histological workflow for porcine intestine by combining Carnoy’s fixation with Alcian Blue–Periodic Acid–Schiff and Mucicarmine staining. This enabled accurate visualization and quantification of goblet-cell density and mucus thickness across intestinal segments, with a particular focus on Peyer’s patches—key sites of immune surveillance. Both stains produced consistent results. We observed a clear proximal-to-distal gradient, from jejunum to colon, in mucus thickness: the colon displayed the thickest layer (~100 μm), whereas the follicle-associated epithelium over Peyer’s patches in the jejunum and ileum showed a markedly thinner layer (<12 μm) and fewer goblet cells. Immunofluorescence further revealed strong cytokeratin-18 expression in goblet cells, delineating their morphology and polarity. These findings demonstrate region-specific differences in mucus architecture and goblet-cell distribution that likely reflect specialized immune functions, advancing our understanding of the intestinal barrier and informing future strategies to support gut health and immunity. Full article
(This article belongs to the Section Pigs)
Show Figures

Figure 1

15 pages, 10820 KB  
Article
Wnt/β-Catenin Pathway Activation Confers Fumonisin B1 Tolerance in Chicken Intestinal Organoid Monolayers by Enhancing Intestinal Stem Cell Function
by Shuai Zhang, Yanan Cao, Yiyi Shan, Xueli Zhang, Liangxing Xia, Haifei Wang, Shenglong Wu and Wenbin Bao
Animals 2025, 15(19), 2850; https://doi.org/10.3390/ani15192850 - 29 Sep 2025
Viewed by 870
Abstract
Fumonisin B1 (FB1) is a prevalent mycotoxin in moldy grains and feeds, highly toxic to livestock and compromising product quality while threatening food safety. Poultry exhibit low susceptibility to FB1, but the underlying tolerance mechanisms remain unclear. Traditional 3D chicken intestinal organoid models [...] Read more.
Fumonisin B1 (FB1) is a prevalent mycotoxin in moldy grains and feeds, highly toxic to livestock and compromising product quality while threatening food safety. Poultry exhibit low susceptibility to FB1, but the underlying tolerance mechanisms remain unclear. Traditional 3D chicken intestinal organoid models cannot simulate direct interaction between the epithelial monolayer and FB1, limiting the study of FB1–chicken intestinal crosstalk. Here, we established a 2D chicken intestinal organoid monolayer model, derived from intestinal crypts of 18-day-old specific pathogen-free chicken embryos, to systematically explore poultry’s resistance mechanisms against FB1. Using this model, we compared FB1-induced effects with those in a porcine intestinal epithelial cell model. Results showed that FB1 exposure did not reduce transepithelial electrical resistance, induce abnormal expression of tight junction genes, or cause significant fluctuations in inflammatory factor levels in chicken intestinal organoid monolayers. Mechanistically, FB1 enhances chicken intestinal stem cell function by activating the Wnt/β-catenin pathway, thereby promoting epithelial regeneration and renewal to increase FB1 resistance and decrease toxin sensitivity in chickens. This study reveals a strategy for enhancing FB1 tolerance in poultry by promoting intestinal stem cell function, providing a new perspective for developing mycotoxin prevention and control strategies. Full article
(This article belongs to the Section Poultry)
Show Figures

Figure 1

14 pages, 2068 KB  
Article
Integrative Analysis of Metabolome and Transcriptome Identifies the Role of γ-Glutamylcysteine in Mitigating Deoxynivalenol-Induced Toxicity
by Xiaocheng Bao, Xiaolei Chen, Shuai Chen, Ming-An Sun and Hairui Fan
Toxins 2025, 17(9), 457; https://doi.org/10.3390/toxins17090457 - 12 Sep 2025
Viewed by 795
Abstract
Deoxynivalenol (DON), a prevalent environmental toxin produced by Fusarium fungi, frequently contaminates feed and food products. However, the critical metabolites and regulatory factors involved in DON toxicity remain poorly understood. Building upon our established DON-induced porcine intestinal epithelial cells (IPEC-J2) injury model, this [...] Read more.
Deoxynivalenol (DON), a prevalent environmental toxin produced by Fusarium fungi, frequently contaminates feed and food products. However, the critical metabolites and regulatory factors involved in DON toxicity remain poorly understood. Building upon our established DON-induced porcine intestinal epithelial cells (IPEC-J2) injury model, this study employed liquid chromatography-tandem mass spectrometry (LC-MS/MS) to conduct metabolomic analysis, and integrated analysis with transcriptomic data from DON-exposed IPEC-J2. Results identified 1524 differentially expressed metabolites, and revealed significant enrichment in Glutathione metabolism and Mucin-type O-glycan biosyn-thesis pathways. Notably, γ-glutamylcysteine (γGC), the rate-limiting precursor for glutathione synthesis, showed significant reduction following DON exposure. To explore the biological function of γGC, this study found through exogenous supplementation experiments that γGC pretreatment could significantly alleviate the inhibition of IPEC-J2 cell viability, effectively reduce intracellular ROS accumulation and inhibit DON-induced apoptosis in IPEC-J2 cells. These results indicated that the severe oxidative stress induced by DON is closely related to the blockage of glutathione synthesis caused by the exhaustion of intracellular γGC, and revealed the application potential of γGC as an exogenous supplement in the prevention and treatment of DON exposure. In conclusion, this study offers valuable insights into the metabolic and transcriptional alterations, along with the key metabolites and regulators involved in the cellular response to DON pollution. It also lays a theoretical foundation for more effective prevention and treatment strategies against DON pollution. Full article
(This article belongs to the Special Issue Alleviation of Mycotoxin-Induced Toxicity)
Show Figures

Figure 1

15 pages, 6859 KB  
Article
Dose-Dependent Porcine Deltacoronavirus Infection Reveals Linkage Between Infectious Dose and Immune Response
by Xiaocheng Bao, Liangxin Xia, Wenbin Bao, Ming’an Sun and Shuai Zhang
Animals 2025, 15(17), 2536; https://doi.org/10.3390/ani15172536 - 28 Aug 2025
Cited by 1 | Viewed by 1060
Abstract
Porcine deltacoronavirus (PDCoV), an emerging enteropathogenic coronavirus, has inflicted substantial economic losses on the global swine industry. While the severity of infectious disease depends on the dynamic interplay between inoculum dose and host response, the molecular mechanism by which PDCoV dose modulates host [...] Read more.
Porcine deltacoronavirus (PDCoV), an emerging enteropathogenic coronavirus, has inflicted substantial economic losses on the global swine industry. While the severity of infectious disease depends on the dynamic interplay between inoculum dose and host response, the molecular mechanism by which PDCoV dose modulates host immunity remains unclear. Hence, we systematically compared the transcriptomic changes in intestinal epithelial cells infected with different doses of PDCoV, and investigated the relationships between inoculum dose, host immune responses, and disease progression. PDCoV replication peaked at 24 h post-infection, and host responses showed a distinct dose-dependent pattern, with high-dose infection inducing more extensive transcriptional remodeling than low-dose infection. Both doses significantly activated the transcription of STAT1 and its downstream interferon-stimulated genes, while high-dose infection additionally triggered a cytokine storm characterized by excessive IL-6 and TNF-α expression. Functional validation demonstrated that STAT1 overexpression markedly inhibited PDCoV infection by enhancing ISRE promoter activity, and overexpression of its downstream ISG15 and MX2 also exerted independent and significant antiviral effects. These findings reveal the biphasic nature of PDCoV dose-dependent regulation of immunopathological mechanisms and identify STAT1 and specific ISGs (ISG15, MX2) as potent antiviral effectors, providing crucial insights into PDCoV pathogenicity and offering promising targets for developing immunomodulatory therapeutics or vaccines to control PDCoV outbreaks in swine. Full article
(This article belongs to the Section Pigs)
Show Figures

Figure 1

19 pages, 2393 KB  
Article
Curcumin Can Inhibit Zearalenone-Induced Ferroptosis in Porcine Intestinal Epithelial Cells via the p53/SLC7A11/GPX4 Pathway
by Dongwei Xiong, Weidong Qi and Miao Long
Toxics 2025, 13(9), 713; https://doi.org/10.3390/toxics13090713 - 24 Aug 2025
Viewed by 984
Abstract
Zearalenone (ZEA) is a widely distributed estrogenic mycotoxin that can disrupt intestinal barrier integrity by inducing ferroptosis, thereby posing serious risks to animal health. Curcumin (CUR), as a natural polyphenolic compound with multi-target regulatory properties, has attracted increasing attention for its antioxidative and [...] Read more.
Zearalenone (ZEA) is a widely distributed estrogenic mycotoxin that can disrupt intestinal barrier integrity by inducing ferroptosis, thereby posing serious risks to animal health. Curcumin (CUR), as a natural polyphenolic compound with multi-target regulatory properties, has attracted increasing attention for its antioxidative and cytoprotective effects; however, its role in ZEA-induced ferroptosis remains poorly understood. In this study, the protective effects of curcumin (CUR) were evaluated in IPEC-J2 cells by co-treating the cells with zearalenone (ZEA) at its LC50 (75.23 μM) and curcumin (5 or 15 μM) for 24 h. CCK-8 assays showed that CUR significantly (p < 0.05) and highly significantly (p < 0.01) improved cell viability in the 5 μM and 15 μM groups, respectively, compared with ZEA alone. CUR co-treatment significantly (p < 0.01) restored glutathione (GSH) levels, and markedly (p < 0.01) reduced Fe2+ accumulation, reactive oxygen species (ROS) production, malondialdehyde (MDA) content, and lipid peroxidation (LPO). Transmission electron microscopy revealed pronounced mitochondrial cristae loss and membrane collapse in ZEA-treated cells, which were visibly alleviated by CUR. At the molecular level, ZEA downregulated GPX4 and SLC7A11 and upregulated ACSL4, FTH1, and p53 (all p < 0.01), whereas these changes were significantly reversed (p < 0.05 or p < 0.01) by CUR. In conclusion, CUR exerts cytoprotective effects against ZEA-induced ferroptosis, likely via modulation of the p53/SLC7A11/GPX4 signaling pathway. Full article
Show Figures

Graphical abstract

23 pages, 4589 KB  
Article
Curcumin and Selenium Synergistically Alleviate Oxidative Stress in IPEC-J2 Cells and ICR Mice
by Yu Zheng, Jiali Liu, Junxin Li, Bohan Zheng, Qinjin Li, Xiaohong Huang and Zhaoyan Lin
Biology 2025, 14(9), 1117; https://doi.org/10.3390/biology14091117 - 23 Aug 2025
Viewed by 1097
Abstract
Oxidative stress is closely associated with diarrhea in piglets, and alleviating intestinal oxidative stress may emerge as an effective strategy for porcine diarrhea. Curcumin (Cur) and selenium (Se) are both well recognized for their potent antioxidant effects. This study established in vitro (IPEC-J2 [...] Read more.
Oxidative stress is closely associated with diarrhea in piglets, and alleviating intestinal oxidative stress may emerge as an effective strategy for porcine diarrhea. Curcumin (Cur) and selenium (Se) are both well recognized for their potent antioxidant effects. This study established in vitro (IPEC-J2 cells) and in vivo (ICR mice) intestinal oxidative stress models to investigate the effects and mechanisms of Cur combined with Se in alleviating oxidative stress. The results showed that Cur and Se exhibited synergistic antioxidant effects in vitro, outperforming individual treatments. Additionally, pretreatment with Cur and Se significantly attenuated dextran sulfate sodium (DSS)-induced colitis in ICR mice and improved serum antioxidant indices. Specifically, the mRNA levels of Nrf2, HO-1, and NQO-1 were upregulated, while the mRNA levels of NF-κB, IL-1β, and TNF-α were downregulated in colonic tissues. Finally, the 16S rRNA sequencing showed that DSS reduced alpha diversity and increased Simpson indices, while Cur and Se restored diversity indices and normalized beta diversity. To summarize, Cur and Se synergistically alleviate oxidative stress in IPEC-J2 cells and ICR mice, demonstrating therapeutic potential for intestinal disorders in pigs. Full article
(This article belongs to the Section Physiology)
Show Figures

Figure 1

14 pages, 2952 KB  
Article
Euphorbia hypericifolia Attenuates Citrinin-Induced Oxidative Stress and Maintains Tight Junction Integrity in Porcine Intestinal Epithelial Cells
by Seung Joon Lim, Sangsu Shin, Tae Hyun Kim and Sang In Lee
Int. J. Mol. Sci. 2025, 26(16), 7773; https://doi.org/10.3390/ijms26167773 - 12 Aug 2025
Viewed by 908
Abstract
Citrinin (CTN), a mycotoxin commonly found in contaminated food and animal feed, impairs intestinal barrier integrity through oxidative stress and cytotoxicity. However, its link to ferroptosis, an iron-dependent form of regulated cell death, remains unclear. This study investigated whether CTN induces ferroptosis in [...] Read more.
Citrinin (CTN), a mycotoxin commonly found in contaminated food and animal feed, impairs intestinal barrier integrity through oxidative stress and cytotoxicity. However, its link to ferroptosis, an iron-dependent form of regulated cell death, remains unclear. This study investigated whether CTN induces ferroptosis in intestinal epithelial cells and evaluated the protective role of Euphorbia hypericifolia (EH) against CTN-induced oxidative damage and tight junction (TJ) disruption. Using IPEC-J2 cells exposed to CTN, intracellular ferrous ion (Fe2+) levels, reactive oxygen species (ROS) accumulation, and TJ integrity were assessed using FerroOrange and DCFH-DA staining, RT-qPCR, immunofluorescence, and WST-1 assays. Additionally, a high-throughput screen of 459 natural products identified EH extract as a top candidate in mitigating CTN toxicity. The CTN treatment significantly elevated intracellular Fe2+ and ROS levels, downregulated antioxidant genes (notably CAT), and disrupted ZO-1 expression and TJ morphology in IPEC-J2 cells, all hallmarks of ferroptosis-like cell death. Co-treatment with EH extract effectively reversed these effects, restoring antioxidant gene expression, reducing Fe2+ and ROS accumulation, and preserving TJ structure. Phytochemical profiling of EH extract revealed several bioactive compounds potentially responsible for its protective effects. These findings suggest that CTN induces ferroptosis-related cytotoxicity in IPEC-J2 cells, but EH alleviates this toxicity by modulating oxidative stress and iron homeostasis, supporting its potential use as a natural feed additive for intestinal protection Full article
(This article belongs to the Section Molecular Toxicology)
Show Figures

Figure 1

17 pages, 2436 KB  
Article
Integrated Cytotoxicity and Metabolomics Analysis Reveals Cell-Type-Specific Responses to Co-Exposure of T-2 and HT-2 Toxins
by Weihua He, Zuoyin Zhu, Jingru Xu, Chengbao Huang, Jianhua Wang, Qinggong Wang, Xiaohu Zhai and Junhua Yang
Toxins 2025, 17(8), 381; https://doi.org/10.3390/toxins17080381 - 30 Jul 2025
Viewed by 1213
Abstract
T-2 toxin and HT-2 toxin are commonly found in agricultural products and animal feed, posing serious effects to both humans and animals. This study employed combination index (CI) modeling and metabolomics to assess the combined cytotoxic effects of T-2 and HT-2 on four [...] Read more.
T-2 toxin and HT-2 toxin are commonly found in agricultural products and animal feed, posing serious effects to both humans and animals. This study employed combination index (CI) modeling and metabolomics to assess the combined cytotoxic effects of T-2 and HT-2 on four porcine cell types: intestinal porcine epithelial cells (IPEC-J2), porcine Leydig cells (PLCs), porcine ear fibroblasts (PEFs), and porcine hepatocytes (PHs). Cell viability assays revealed a dose-dependent reduction in viability across all cell lines, with relative sensitivities in the order: IPEC-J2 > PLCs > PEFs > PHs. Synergistic cytotoxicity was observed at low concentrations, while antagonistic interactions emerged at higher doses. Untargeted metabolomic profiling identified consistent and significant metabolic perturbations in four different porcine cell lines under co-exposure conditions. Notably, combined treatment with T-2 and HT-2 resulted in a uniform downregulation of LysoPC (22:6), LysoPC (20:5), and LysoPC (20:4), implicating disruption of membrane phospholipid integrity. Additionally, glycerophospholipid metabolism was the most significantly affected pathway across all cell lines. Ether lipid metabolism was markedly altered in PLCs and PEFs, whereas PHs displayed a unique metabolic response characterized by dysregulation of tryptophan metabolism. This study identified markers of synergistic toxicity and common alterations in metabolic pathways across four homologous porcine cell types under the combined exposure to T-2 and HT-2 toxins. These findings enhance the current understanding of the molecular mechanisms underlying mycotoxin-induced the synergistic toxicity. Full article
Show Figures

Graphical abstract

16 pages, 3054 KB  
Article
Naringenin Inhibits Enterotoxigenic Escherichia coli-Induced Ferroptosis via Targeting HSP90 in IPEC-J2 Cells
by Pengxin Jiang, Kangping Liu, Yanan Cui, Puyu Liu, Xutao Wang, Zijuan Hou, Jiamei Cui, Ning Chen, Jinghui Fan, Jianguo Li, Yuzhu Zuo and Yan Li
Antioxidants 2025, 14(8), 914; https://doi.org/10.3390/antiox14080914 - 25 Jul 2025
Cited by 1 | Viewed by 986
Abstract
Enterotoxigenic Escherichia coli (ETEC) leads to severe diarrhea in piglets. Naringenin (Nar), a natural flavonoid compound, is known for its antibacterial and anti-antioxidant properties. However, the protective effects of Nar against ETEC-induced diarrhea have not been reported yet. This study investigated the protective [...] Read more.
Enterotoxigenic Escherichia coli (ETEC) leads to severe diarrhea in piglets. Naringenin (Nar), a natural flavonoid compound, is known for its antibacterial and anti-antioxidant properties. However, the protective effects of Nar against ETEC-induced diarrhea have not been reported yet. This study investigated the protective mechanisms of Nar against ETEC infection in porcine intestinal epithelial cells (IPEC-J2). ETEC infection induced oxidative stress and ferroptosis in IPEC-J2 cells by elevating intracellular iron content and ROS accumulation, increasing MDA levels, downregulating SOD activity and GPX4 expression, and upregulating the transcription of CHAC1 and SLC7A11. In contrast, Nar suppressed ETEC-induced ferroptosis of IPEC-J2 cells by inhibiting the SLC7A11/GPX4 pathway. Specifically, Nar mitigated mitochondrial damage, reduced intracellular iron levels and ROS accumulation, and ultimately reversed the oxidative stress. Network pharmacology and molecular docking identified heat-shock protein 90 (HSP90) as a potential target of Nar. Overexpression and knockdown experiments revealed that ETEC-induced ferroptosis was mediated by upregulation of HSP90, while the protective effects of Nar against ETEC-induced ferroptosis were dependent on the downregulation of HSP90. In conclusion, Nar targets host HSP90 to protect IPEC-J2 cells from ferroptosis caused by ETEC infection. This study demonstrates that Nar is a potent antioxidant natural compound with potential for preventing ETEC-induced intestinal damage. Full article
(This article belongs to the Special Issue Oxidative Stress in Livestock and Poultry—3rd Edition)
Show Figures

Figure 1

19 pages, 6650 KB  
Article
Multi-Strain Probiotic Regulates the Intestinal Mucosal Immunity and Enhances the Protection of Piglets Against Porcine Epidemic Diarrhea Virus Challenge
by Xueying Wang, Qi Zhang, Weijian Wang, Xiaona Wang, Baifen Song, Jiaxuan Li, Wen Cui, Yanping Jiang, Weichun Xie and Lijie Tang
Microorganisms 2025, 13(8), 1738; https://doi.org/10.3390/microorganisms13081738 - 25 Jul 2025
Cited by 2 | Viewed by 1403
Abstract
Porcine epidemic diarrhea virus (PEDV) infection induces severe, often fatal, watery diarrhea and vomiting in neonatal piglets, characterized by profound dehydration, villus atrophy, and catastrophic mortality rates approaching 100% in unprotected herds. This study developed a composite probiotic from Min-pig-derived Lactobacillus crispatus LCM233, [...] Read more.
Porcine epidemic diarrhea virus (PEDV) infection induces severe, often fatal, watery diarrhea and vomiting in neonatal piglets, characterized by profound dehydration, villus atrophy, and catastrophic mortality rates approaching 100% in unprotected herds. This study developed a composite probiotic from Min-pig-derived Lactobacillus crispatus LCM233, Ligilactobacillus salivarius LSM231, and Lactiplantibacillus plantarum LPM239, which exhibited synergistic growth, potent acid/bile salt tolerance, and broad-spectrum antimicrobial activity against pathogens. In vitro, the probiotic combination disrupted pathogen ultrastructure and inhibited PEDV replication in IPI-2I cells. In vivo, PEDV-infected piglets administered with the multi-strain probiotic exhibited decreased viral loads in anal and nasal swabs, as well as in intestinal tissues. This intervention was associated with the alleviation of diarrhea symptoms and improved weight gain. Furthermore, the multi-strain probiotic facilitated the repair of intestinal villi and tight junctions, increased the number of goblet cells, downregulated pro-inflammatory cytokines, enhanced the expression of barrier proteins, and upregulated antiviral interferon-stimulated genes. These findings demonstrate that the multi-strain probiotic mitigates PEDV-induced damage by restoring intestinal barrier homeostasis and modulating immune responses, providing a novel strategy for controlling PEDV infections. Full article
(This article belongs to the Special Issue Viral Infection on Swine: Pathogenesis, Diagnosis and Control)
Show Figures

Figure 1

Back to TopTop