Sign in to use this feature.

Years

Between: -

Subjects

remove_circle_outline
remove_circle_outline
remove_circle_outline
remove_circle_outline
remove_circle_outline
remove_circle_outline
remove_circle_outline
remove_circle_outline
remove_circle_outline

Journals

remove_circle_outline
remove_circle_outline
remove_circle_outline
remove_circle_outline
remove_circle_outline
remove_circle_outline
remove_circle_outline
remove_circle_outline

Article Types

Countries / Regions

remove_circle_outline
remove_circle_outline
remove_circle_outline
remove_circle_outline
remove_circle_outline

Search Results (2,586)

Search Parameters:
Keywords = phytohormone

Order results
Result details
Results per page
Select all
Export citation of selected articles as:
14 pages, 2721 KB  
Article
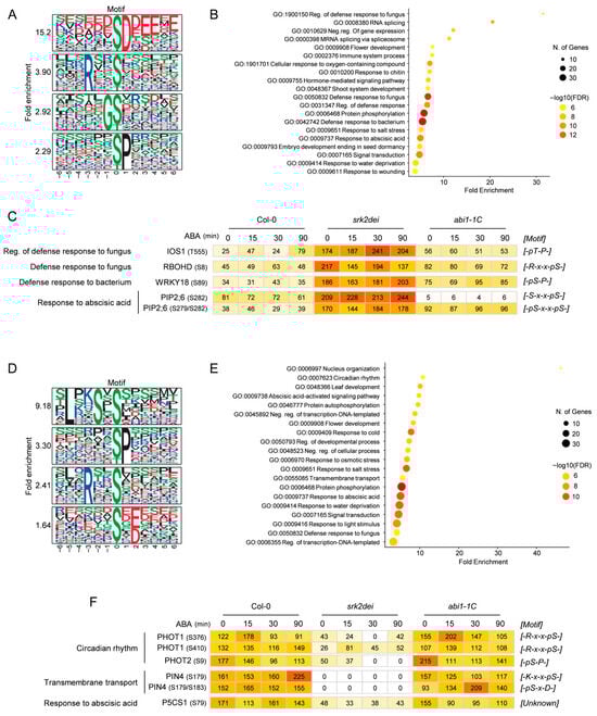
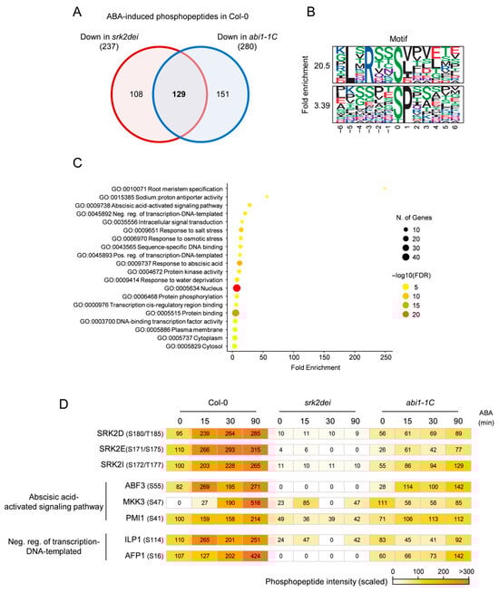
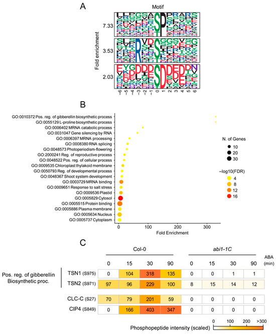
Dynamic and Basal Phosphorylation Landscapes of Abscisic Acid Signaling Revealed by Phosphoproteome Analysis in Arabidopsis
by Hinano Takase, Mizuki Saigusa, Kota Yamashita and Taishi Umezawa
Int. J. Mol. Sci. 2026, 27(8), 3532; https://doi.org/10.3390/ijms27083532 - 15 Apr 2026
Abstract
Abscisic acid (ABA) is a major phytohormone regulating plant growth and stress responses. Subclass III SnRK2 kinases and clade A type 2C protein phosphatases (PP2Cs) are core components of ABA signaling. Despite advances from phosphoproteomics, major gaps remain, particularly in mapping PP2C dephosphorylation [...] Read more.
Abscisic acid (ABA) is a major phytohormone regulating plant growth and stress responses. Subclass III SnRK2 kinases and clade A type 2C protein phosphatases (PP2Cs) are core components of ABA signaling. Despite advances from phosphoproteomics, major gaps remain, particularly in mapping PP2C dephosphorylation targets and SnRK2-dependent phosphorylation dynamics under non-stress conditions. Here, we performed large-scale LC–MS/MS phosphoproteomic analyses using the subclass III SnRK2 triple mutant srk2dei and the constitutively active PP2C mutant abi1–1C, with and without ABA treatment in Arabidopsis thaliana. We identified 2757 and 2886 differentially regulated phosphopeptides in srk2dei and abi1–1C, respectively. Beyond known ABA signaling components, these datasets revealed numerous previously uncharacterized candidate proteins involved in metabolism, membrane transport, transcription, and cytoskeletal regulation. Integrative analysis uncovered a core set of candidate proteins oppositely regulated by SnRK2-mediated phosphorylation and ABI1-mediated dephosphorylation, defining a coordinated hierarchical network. These results indicate that the SnRK2–PP2C module functions not only in stress-induced ABA responses but also as a central regulator of phosphorylation homeostasis under basal conditions. This study provides a systematic framework for the global SnRK2–PP2C phosphorylation network and reframes ABA signaling as a dynamic homeostatic system. Full article
Show Figures

Figure 1

23 pages, 32795 KB  
Article
Genome-Wide Identification and Expression Profiling of HD-Zip Family Genes in Flax (Linum usitatissimum L.)
by Yamin Niu, Yanni Qi, Limin Wang, Wenjuan Li, Zhao Dang, Yaping Xie, Wei Zhao, Gang Wang, Zuyu Hu, Nan Lu, Xiaoyan Zhu, Jing Zheng, Junyan Wu and Jianping Zhang
Curr. Issues Mol. Biol. 2026, 48(4), 402; https://doi.org/10.3390/cimb48040402 - 14 Apr 2026
Abstract
The homeodomain-leucine zipper (HD-Zip) transcription factor family is conserved in land plants and is critical for regulating growth, development, and stress responses. Flax (Linum usitatissimum L.) is an economically valuable dual-purpose crop valued for its high nutrition and notable drought tolerance; however, [...] Read more.
The homeodomain-leucine zipper (HD-Zip) transcription factor family is conserved in land plants and is critical for regulating growth, development, and stress responses. Flax (Linum usitatissimum L.) is an economically valuable dual-purpose crop valued for its high nutrition and notable drought tolerance; however, its HD-Zip gene family has not been systematically characterized. In this study, a comprehensive genome-wide analysis was performed to identify and characterize the HD-Zip family in flax. A total of 34 LuHD-Zip genes were identified, which were unevenly distributed across 15 chromosomes and exhibited substantial variation in physicochemical properties. The encoded proteins ranged from 200 to 372 amino acids in length, with molecular weights of 22.7–40.3 kDa and theoretical isoelectric points (pI) of 4.49–9.46. All LuHD-Zip proteins were predicted to be hydrophilic and localized to the nucleus. Phylogenetic analysis divided these proteins into two major subfamilies (Group 1 and Group 2), a classification strongly supported by conserved gene structures and motif compositions, implying potential functional redundancy within each group. Gene duplication analysis revealed that segmental duplication events (29 pairs) were the primary drivers of family expansion. Comparative syntenic analysis further indicated that the LuHD-Zip gene family has remained relatively conserved throughout evolution. Promoter cis-element analysis identified multiple regulatory elements associated with hormone signaling and abiotic stress responses, suggesting complex transcriptional control in response to environmental stimuli. Expression profiling via quantitative real-time PCR (qRT-PCR) demonstrated that LuHD-Zip genes exhibit tissue-specific expression patterns and are differentially regulated by various phytohormone treatments and abiotic stresses. This study provides the first genome-wide characterization of the HD-Zip gene family in flax, offering valuable insights into its evolution and potential functions. These findings establish a solid foundation for future functional investigations of the LuHD-Zip gene family. Full article
(This article belongs to the Special Issue Molecular Breeding and Genetics Research in Plants—3rd Edition)
Show Figures

Figure 1

31 pages, 4910 KB  
Article
Multi-Omics Reveals Light-Quality-Dependent Phytohormone and Transcription Factor Networks Regulating Flavonoid Biosynthesis in Ludisia discolor
by Mingyue Qiu, Yuman Shi, Tiankai Shen, Kunxiu Cai, Luan Li, Xiaoyue Qiu, Tao Zheng and Ying Chen
Genes 2026, 17(4), 445; https://doi.org/10.3390/genes17040445 - 13 Apr 2026
Abstract
Background/Objectives: Ludisia discolor, an endangered medicinal orchid, is a vital source of bioactive flavonoids which requires in vitro tissue culture for propagation and metabolite production. While light quality influences metabolic processes, the mechanisms connecting light conditions, phytohormone signaling, and flavonoid biosynthesis [...] Read more.
Background/Objectives: Ludisia discolor, an endangered medicinal orchid, is a vital source of bioactive flavonoids which requires in vitro tissue culture for propagation and metabolite production. While light quality influences metabolic processes, the mechanisms connecting light conditions, phytohormone signaling, and flavonoid biosynthesis remain unclear. This study investigates how specific light qualities trigger secondary metabolism to improve tissue culture and conservation strategies. Methods: L. discolor was cultivated under strictly regulated LED environments (blue, red, yellow, and green). An integrated multi-omics approach, combining transcriptomic sequencing and targeted metabolomic profiling, was employed to analyze leaves, correlating plant hormone changes with flavonoid metabolite levels. Results: LED light qualities significantly altered flavonoid and phytohormone profiles, yielding 80 unique flavonoids. Blue and red light effectively promoted flavonoid accumulation, whereas yellow light suppressed it. Transcriptomics, validated by qRT-PCR, revealed distinct expression patterns in key structural genes (e.g., 4CL, PAL, CYP73A, FLS, CCoAOMT, C12RT1). Ten transcription factors (including MYB93, bZIP36, bHLH4, and bZIP44) with hormone-responsive cis-elements were co-expressed with 16 structural genes. Notably, blue light induced reactive oxygen species (ROS) signaling, activating phytohormone production (IAA, GA, ABA). These hormones subsequently stimulated transcription factors, increasing the biosynthesis of compounds like neohesperidin and hesperetin. Conclusions: We propose a novel regulatory model where light-induced ROS and phytohormone cascades activate specific transcription factors, enhancing structural gene expression in the flavonoid pathway. These findings elucidate the molecular mechanisms of light-driven secondary metabolism, providing valuable insights for the sustainable agriculture and ex situ conservation of endangered medicinal orchids. Full article
(This article belongs to the Special Issue Abiotic Stress in Plant: Molecular Genetics and Genomics)
Show Figures

Figure 1

19 pages, 5562 KB  
Article
Integrative Transcriptomic and Biochemical Profiling Reveals Bacillus amyloliquefaciens JL54 Primes Larix olgensis Defenses Against Neofusicoccum laricinum Attack
by Xiangyu Zhao, Fengze Yang, Lingyu Kong, Yanru Wang, Kexin Liu, Yinjuan Zhao, Xun Deng, Liwen Song, Ke Wei and Jiajin Tan
Plants 2026, 15(8), 1181; https://doi.org/10.3390/plants15081181 - 11 Apr 2026
Viewed by 205
Abstract
Larix olgensis, a keystone timber species in Northeast China, is increasingly threatened by Neofusicoccum laricinum-induced shoot blight, a devastating disease that compromises forest health and necessitates sustainable management strategies. Here, we demonstrate that the endophytic bacterium Bacillus amyloliquefaciens JL54 elicits multifaceted [...] Read more.
Larix olgensis, a keystone timber species in Northeast China, is increasingly threatened by Neofusicoccum laricinum-induced shoot blight, a devastating disease that compromises forest health and necessitates sustainable management strategies. Here, we demonstrate that the endophytic bacterium Bacillus amyloliquefaciens JL54 elicits multifaceted defense responses in L. olgensis, enhancing resistance to pathogen infection. Greenhouse assays revealed that JL54 pretreatment reduced disease incidence by 12.5% and achieved 43.75% control efficacy while maintaining host vigor. Histochemical analyses identified JL54-induced rapid hydrogen peroxide (H2O2) accumulation, extensive lignin deposition, and localized programmed cell death (PCD), indicative of a primed immune response. Transcriptomic analyses uncovered distinct temporal defense patterns: early-stage responses (0 h post-inoculation) were characterized by upregulation of cutin, suberin, and wax biosynthesis pathways, reinforcing physical barriers, whereas late-stage responses (12 h post-inoculation) were dominated by ribosome- and proteostasis-related pathways (e.g., heat shock proteins [HSPs], glutathione S-transferases [GSTs]) to mitigate cellular damage. Biochemical assays corroborated these findings, with JL54 colonization reducing membrane lipid peroxidation (27.2% decrease in malondialdehyde content) and significantly elevating the activity of key defense enzymes, including peroxidase (POD), phenylalanine ammonia-lyase (PAL), and GST. Phytohormone profiling implicated jasmonic acid (JA) as the central mediator of induced systemic resistance (ISR), with JL54-potentiated JA signaling preceding pathogen containment. Collectively, these results demonstrate that JL54 contributes to a coordinated defense strategy in L. olgensis, integrating structural reinforcement (cuticle/lignin), oxidative stress management, and JA-mediated immune priming. These insights advance the understanding of endophyte-conferred resistance in conifers and highlight JL54’s potential as a biocontrol agent for sustainable forestry. Full article
(This article belongs to the Section Plant Protection and Biotic Interactions)
Show Figures

Figure 1

22 pages, 844 KB  
Review
The Role of Salicylic Acid in Shaping Plant Resistance to Environmental Stresses
by Piotr Kostiw and Mariola Staniak
Agronomy 2026, 16(8), 785; https://doi.org/10.3390/agronomy16080785 - 10 Apr 2026
Viewed by 166
Abstract
Salicylic acid (SA) is a key endogenous regulator involved in plant defense responses to biotic and abiotic stresses. The increasing resistance of pathogens to chemical plant protection products and growing environmental restrictions have intensified the search for alternative strategies to enhance plant health [...] Read more.
Salicylic acid (SA) is a key endogenous regulator involved in plant defense responses to biotic and abiotic stresses. The increasing resistance of pathogens to chemical plant protection products and growing environmental restrictions have intensified the search for alternative strategies to enhance plant health and stress tolerance. Among these strategies, the induction of natural defense mechanisms, in which SA plays a central signaling role, has gained particular attention. This review summarizes current knowledge on the role of SA in shaping plant resistance to environmental factors. The fundamental mechanisms of plant defense, including innate immunity, induced systemic resistance (ISR), and systemic acquired resistance (SAR), are discussed, with emphasis on the signaling function of SA and its interaction with other phytohormones, especially jasmonic acid and ethylene. The role of SA in regulating physiological processes associated with stress tolerance, such as antioxidant system activity, photosynthesis, plant growth, and senescence, is highlighted. The review of research results indicates that appropriately selected doses and timing of SA treatments can enhance resistance to selected pathogens and improve plant tolerance to adverse environmental conditions. However, treatment effectiveness depends on multiple factors, particularly SA concentration and plant–pathogen interactions. Salicylic acid is a promising component of integrated and sustainable plant protection strategies. Further research, especially under field conditions, is necessary to optimize its practical use and fully determine its potential in modern agriculture. Full article
(This article belongs to the Special Issue Plant Stress Tolerance: From Genetic Mechanism to Cultivation Methods)
27 pages, 8653 KB  
Article
Genome-Wide Identification and Characterization of the NAC Transcription Factor Family in Sinojackia xylocarpa Hu
by Yifei Hong, Yaoyuan Wang, Yifan Duan and Sheng Zhu
Plants 2026, 15(8), 1163; https://doi.org/10.3390/plants15081163 - 9 Apr 2026
Viewed by 148
Abstract
NAC (NAM, ATAF1/2 and CUC2) transcription factors constitute one of the largest plant-specific transcription factor families and play pivotal roles in plant growth, development, and responses to environmental stresses. Systematic characterization of NAC genes is essential for understanding regulatory networks underlying key agronomic [...] Read more.
NAC (NAM, ATAF1/2 and CUC2) transcription factors constitute one of the largest plant-specific transcription factor families and play pivotal roles in plant growth, development, and responses to environmental stresses. Systematic characterization of NAC genes is essential for understanding regulatory networks underlying key agronomic and adaptive traits. As a conservation-priority woody species with distinctive biological and horticultural value, Sinojackia xylocarpa Hu lacks comprehensive knowledge of its NAC repertoire, and elucidating its NAC family will facilitate functional studies related to development and environmental adaptation. Based on whole-genome data of S. xylocarpa, we conducted a systematic survey and characterization of the NAC transcription factor family. In total, 115 SxyNAC genes encoding the conserved NAC domain were identified, and their loci were unevenly distributed across 12 chromosomes. Analyses of gene-duplication modes and collinearity indicated that whole-genome/segmental duplication events were the major driving force for the expansion of this family. Phylogenetic relationships, gene structures, and conserved motifs classified the SxyNAC members into 15 subfamilies, revealing a highly conserved N-terminal NAC domain and a markedly diversified C-terminal regulatory region with pronounced member- and lineage-specific differences. Promoter cis-element prediction showed extensive enrichment of light-responsive, phytohormone-responsive, and stress-related elements, suggesting that SxyNAC genes may participate in coordinated regulation of multiple environmental cues and endogenous hormone pathways. Transcriptome data from six fruit developmental stages, together with qRT-PCR validation of ten representative genes, demonstrated diverse temporal and tissue-specific expression patterns during fruit development and close associations with fruit growth regulation. Overall, our findings establish a framework for exploring the evolutionary trajectories and functional diversification of NAC genes in S. xylocarpa, and they offer a valuable resource for NAC-family research and conservation-focused functional genomics in other rare or threatened plant species. Full article
Show Figures

Figure 1

28 pages, 8538 KB  
Review
Advances in the Function Roles of Hydroxycinnamoyl-CoA Shikimate/Quinate Hydroxycinnamoyl Transferases: A Key Enzyme Linking Phenylpropanoid Metabolism to Plant Terrestrial Adaptation
by Jingyi Chen, Chuting Liang, Xian He, Jiayi Huang, Wanying Huang, Anqi Huang, Ying Yang, Gaojie Hong, Yue Chen, Dali Zeng, Jiangfan Guo and Yi He
Plants 2026, 15(8), 1162; https://doi.org/10.3390/plants15081162 - 9 Apr 2026
Viewed by 151
Abstract
Hydroxycinnamoyl-CoA shikimate/quinate hydroxycinnamoyl transferase, a key acyltransferase in the phenylpropanoid pathway and a canonical member of the BAHD acyltransferase family (BAHD), catalyzes the formation of pivotal intermediates in the biosynthesis of secondary metabolites such as lignin, chlorogenic acid, and flavonoids. These compounds serve [...] Read more.
Hydroxycinnamoyl-CoA shikimate/quinate hydroxycinnamoyl transferase, a key acyltransferase in the phenylpropanoid pathway and a canonical member of the BAHD acyltransferase family (BAHD), catalyzes the formation of pivotal intermediates in the biosynthesis of secondary metabolites such as lignin, chlorogenic acid, and flavonoids. These compounds serve indispensable protective functions in terrestrial plants, underpinning their adaptive responses to abiotic stresses such as drought, ultraviolet (UV) radiation, and oxidative damage. Although the role of HCT/HQT in the core phenylpropanoid pathway has been extensively characterized, its precise functional contributions to the flavonoid biosynthetic branch—particularly with respect to substrate selectivity, kinetic regulation, and metabolic channeling—remain incompletely understood. This review systematically analyzes the structural features, spatial conformation, catalytic mechanism, and substrate promiscuity of HCT/HQT to clarify its molecular determinants of activity and specificity. Furthermore, it highlights regulatory factors influencing HCT/HQT gene expression, such as transcription factors (MYB, bHLH, WRKY), phytohormones (GA3, Eth, MeJA, 6-BA, MT), and abiotic/biotic stressors (temperature, blue light, nitric oxide, nano-selenium). Collectively, these insights illuminate how plants dynamically fine-tune phenylpropanoid metabolism in coordination with developmental programs and environmental challenges. This work provides a foundation for further research on HCT/HQT and supports efforts to develop improved crop varieties through targeted regulation of this central metabolic node. Full article
Show Figures

Figure 1

14 pages, 3777 KB  
Article
Genome-Wide Analysis of the KNOX Gene Family in Malus sieversii
by Da Zhang, Guodong Zhao, Dongmei Chen, Tongsheng Zhao, Linguang Jia, Han Wang, Xin Liu, Bowei Zhu, Gang Niu, Xinsheng Zhang, Chao Zhao and Chaohong Zhang
Plants 2026, 15(8), 1152; https://doi.org/10.3390/plants15081152 - 9 Apr 2026
Viewed by 195
Abstract
KNOTTED1-LIKE HOMEOBOX (KNOX) genes are conserved transcription factors that play crucial roles in plant growth, development, and stress responses. However, systematic characterization of the KNOX family in Malus sieversii, a valuable germplasm resource with outstanding stress tolerance and flavonoid accumulation, [...] Read more.
KNOTTED1-LIKE HOMEOBOX (KNOX) genes are conserved transcription factors that play crucial roles in plant growth, development, and stress responses. However, systematic characterization of the KNOX family in Malus sieversii, a valuable germplasm resource with outstanding stress tolerance and flavonoid accumulation, remains lacking. In this study, we performed a genome-wide identification of the KNOX gene family in M. sieversii and identified 21 MsiKNOX genes. Phylogenetic analysis classified these genes into three subfamilies (Class I, II, and M), with structural features and motif compositions consistent with those of their orthologs in Arabidopsis thaliana and cultivated apple. Chromosomal localization revealed an uneven distribution across 13 chromosomes, and synteny analysis indicated both conserved evolution and lineage-specific expansion of the KNOX family in M. sieversii. Promoter cis-element analysis suggested that MsiKNOX genes are potentially involved in responses to multiple abiotic stresses and hormone signaling. Expression profiling under ABA and GA treatments showed that most MsiKNOX genes responded differentially to these phytohormones. Notably, MsiKNOX09 was significantly upregulated by ABA and downregulated by GA, and was further shown to physically interact with the anthocyanin-associated MsiMYB1 in yeast two-hybrid and split-luciferase assays. These findings provide a comprehensive overview of the KNOX gene family in M. sieversii and suggest that MsiKNOX09 acts as a hormone-responsive regulator and may participate in MsiMYB1-mediated regulatory pathways. Full article
(This article belongs to the Section Plant Genetics, Genomics and Biotechnology)
Show Figures

Figure 1

19 pages, 4518 KB  
Article
Genome-Wide Identification of the FWL Gene Family in Rice Reveals Critical Roles in Abiotic Stress Response
by Xuefei Ma, Yi Ji, Minghao Wang, Linlin Liu, Fanhao Nie, Xin Meng, Juan Zhao and Qingpo Liu
Plants 2026, 15(8), 1146; https://doi.org/10.3390/plants15081146 - 8 Apr 2026
Viewed by 151
Abstract
The Fruit Weight 2.2-like (FWL) gene family, characterized by the conserved PLAC8 domain, plays important roles in plant organ development and metal ion homeostasis. However, the systematic characterization of FWL genes in rice (Oryza sativa) and their involvement in [...] Read more.
The Fruit Weight 2.2-like (FWL) gene family, characterized by the conserved PLAC8 domain, plays important roles in plant organ development and metal ion homeostasis. However, the systematic characterization of FWL genes in rice (Oryza sativa) and their involvement in abiotic stress responses remain insufficiently understood. In this study, a genome-wide identification of the FWL gene family in rice was performed, resulting in the identification of nine OsFWL genes, including a previously unreported member, OsFWL9. Phylogenetic analysis of FWL proteins from rice, maize, soybean, and Arabidopsis thaliana classified the family into three distinct subgroups, indicating both conserved and divergent evolutionary relationships. Structural and conserved motif analyses revealed that OsFWL proteins share similar domain architectures, while promoter analysis uncovered abundant cis-acting elements associated with stress responses, phytohormone signaling, and plant growth and development. Expression profiling demonstrated that most OsFWL genes were rapidly induced by drought, high temperature, salt, and arsenic stresses at the seedling stage, suggesting their broad involvement in abiotic stress adaptation. Notably, OsFWL8 exhibited a unique expression pattern, being significantly suppressed under arsenic stress. Functional characterization using CRISPR/Cas9-generated knockout mutants and overexpression lines revealed that OsFWL8 negatively regulates arsenic tolerance in rice. Overexpression of OsFWL8 markedly increased plant sensitivity to arsenic stress. Furthermore, arsenic detoxification-related genes, including OsABCC1 and OsPCS2, were significantly upregulated in fwl8 mutants under arsenic treatment. These results indicate that OsFWL8 may modulate arsenic tolerance by influencing arsenic sequestration and detoxification pathways. Overall, this study provides a comprehensive overview of the FWL gene family in rice and identifies OsFWL8 as a key regulator of arsenic stress response, offering valuable insights for improving rice tolerance to heavy metal stress. Full article
Show Figures

Figure 1

20 pages, 3014 KB  
Article
Hormonal Status and the Probable Role of Phytohormones in Response of Pea Cultivar Sparkle and Mutant E107 (brz) to Aluminum and Iron Toxicity
by Oleg S. Yuzikhin, Alexander I. Shaposhnikov, Tatiana S. Azarova, Polina V. Guro, Miroslav I. Lebedinskii, Edgar A. Sekste, Nadezhda A. Vishnevskaya, Vera I. Safronova and Andrey A. Belimov
Plants 2026, 15(7), 1129; https://doi.org/10.3390/plants15071129 - 7 Apr 2026
Viewed by 260
Abstract
Toxic aluminum (Al) and iron (Fe) alter the hormonal balance of plants, leading to metabolic disorders and growth inhibition. Plants adapt to abiotic stress by optimizing phytohormone biosynthesis. However, the impact of toxic Al and Fe on plant hormonal status is poorly understood. [...] Read more.
Toxic aluminum (Al) and iron (Fe) alter the hormonal balance of plants, leading to metabolic disorders and growth inhibition. Plants adapt to abiotic stress by optimizing phytohormone biosynthesis. However, the impact of toxic Al and Fe on plant hormonal status is poorly understood. Pea cultivar Sparkle and its mutant E107 (brz), accumulating Al and Fe due to disfunction of metal transporter gene OPT3, were cultivated in hydroponics supplemented or not with 80 µM of AlCl3 or 300 µM of FeCl3. Root and shoot biomass of E107 decreased due to Al or Fe treatments approximately by 30%, whereas growth of Sparkle was not affected. The Al and Fe content in the roots and shoots of the metal-treated mutant was circa twice that of Sparkle. Treatment with Al and Fe reduced the content of nutrients (Ca, K, Mg, S) in roots and/or shoots in both genotypes. Compared with Sparkle, untreated E107 possessed lower IAA and higher ethylene and tZR contents in roots but lower GA3, DHZ and tZ content in shoots. Mutant E107 had: lower GA3 and ethylene but higher DHZ, tZ and tZR contents in Al-treated roots; higher ABA, SA, IAA, GA3, DHZ, and tZ contents in Al-treated shoots; lower ABA and SA but higher JA, GA3, DHZ and ethylene contents in Fe-treated roots; higher ABA, SA, IAA, GA3, DHZ, and tZ contents in Al-treated shoots; higher ABA, JA, and GA3 but lower ethylene and tZR contents in Fe-treated shoots. Metal toxicity mainly reduced the content of phytohormones in roots and increased it in shoots. Hormonal disturbances were more significant in E107 than in Sparkle, and the effect of Al was stronger than Fe. Thus, toxic Al and Fe lead to complex, metal- and organ-specific changes in the hormonal status of E107. Hormonal changes might be associated with both defense reactions and the toxic effects of metals on plants. Full article
(This article belongs to the Special Issue Plant Stress Physiology and Molecular Biology (3rd Edition))
Show Figures

Figure 1

19 pages, 3728 KB  
Article
Paraburkholderia Mediates Salt Stress Alleviation in Cucumber Seedlings
by Xinyu Jia, Bin Tian, Jingwen Li, Shanyu Li, Mengxin Chen, Sai Wang, Yonghui Zhao, Lin Hao and Wei Fu
Plants 2026, 15(7), 1104; https://doi.org/10.3390/plants15071104 - 3 Apr 2026
Viewed by 270
Abstract
To elucidate the cooperative regulatory mechanisms underlying Paraburkholderia sp. GD17-mediated salt tolerance in cucumber plants. Hydroponically grown cucumber plants were inoculated with GD17 and subsequently subjected to NaCl treatment. Physiological, biochemical parameters, as well as gene expression profiles, were comprehensively analyzed. GD17 inoculation [...] Read more.
To elucidate the cooperative regulatory mechanisms underlying Paraburkholderia sp. GD17-mediated salt tolerance in cucumber plants. Hydroponically grown cucumber plants were inoculated with GD17 and subsequently subjected to NaCl treatment. Physiological, biochemical parameters, as well as gene expression profiles, were comprehensively analyzed. GD17 inoculation significantly improved plant growth, developmental performance, and salinity tolerance. Under salt stress, GD17-inoculated plants exhibited higher leaf nutrient contents compared to non-inoculated controls, particularly an elevated K+/Na+ ratio, which was closely associated with the upregulated expression of Na+ extrusion-related genes. A substantial increase in proline content and the corresponding biosynthesis-related gene expression indicated that enhanced osmoprotectant synthesis played a critical role in GD17-conferred salt tolerance. Phytohormone levels and their signaling-related gene expression were also significantly upregulated in GD17-inoculated plants under salt stress. Moreover, transcription factor gene expression was markedly increased in GD17-treated plants following salt exposure. GD17 inoculation alleviated salt-induced photosynthetic inhibition, as demonstrated by improved photosynthetic efficiency and reduced suppression of photosynthesis-related gene expression. Transcriptional profiling further revealed that starch degradation, photorespiration, and the pentose phosphate pathway were crucial for GD17-mediated salt tolerance. Reduced oxidative damage, driven by enhanced antioxidative activity, further contributed to the observed protective mechanisms. This study demonstrates that the application of Paraburkholderia sp. GD17 concurrently enhances cucumber growth and salinity tolerance, effectively resolving the trade-off between growth and defense. Multi-level analyses provided comprehensive mechanistic insights into these synergistic effects. Full article
Show Figures

Figure 1

15 pages, 2540 KB  
Article
Development of a Cost-Effective and Food-Grade Medium for Rice Cellular Agriculture
by Moeto Matsumoto and Keisuke Igarashi
Foods 2026, 15(7), 1203; https://doi.org/10.3390/foods15071203 - 2 Apr 2026
Viewed by 275
Abstract
The global challenge of feeding a growing population while minimizing environmental impacts necessitates novel food production systems. Plant cellular agriculture offers a sustainable alternative for producing food ingredients; however, its commercial viability is hindered by the high costs and regulatory hurdles associated with [...] Read more.
The global challenge of feeding a growing population while minimizing environmental impacts necessitates novel food production systems. Plant cellular agriculture offers a sustainable alternative for producing food ingredients; however, its commercial viability is hindered by the high costs and regulatory hurdles associated with conventional reagent-grade culture media. In this study, we developed a novel, cost-effective, and food-grade basal culture medium, FG-N6CI, for rice cellular agriculture. By replacing reagent-grade basal-medium components of the N6CI medium with food-grade alternatives, specifically by substituting chemical reagents with yeast extract, kelp powder, manganese yeast, and a boron supplement, we formulated a food-grade basal nutrient composition while retaining reagent-grade phytohormones. Rice (Oryza sativa L. ‘Taichung 65’) callus cultured on FG-N6CI medium exhibited significantly higher fresh weight (7.1 g) than the conventional N6CI medium (5.8 g) after 35 days (p < 0.05). Gene expression analysis showed no significant differences between the expression of OsHDA710 and OsTIR1, suggesting that FG-N6CI supports normal cellular proliferation and signaling similar to the standard medium. Economically, the cost of FG-N6CI medium was reduced by approximately 72% compared with that of the commercial reagent-grade mixture (219 JPY/L vs. 795 JPY/L). These results demonstrate that FG-N6CI is an economically competitive basal medium for scaling-up plant cellular agriculture. Full article
(This article belongs to the Special Issue Sustainability in Food Science and Engineering Practices)
Show Figures

Figure 1

14 pages, 1728 KB  
Article
Evaluation of Foliar Application of Salicylic Acid for Plasmodiophora brassicae Infection in Brassica napus
by Emilee Storfie, Sheau-Fang Hwang and Stephen Strelkov
Agrochemicals 2026, 5(2), 18; https://doi.org/10.3390/agrochemicals5020018 - 2 Apr 2026
Viewed by 242
Abstract
Salicylic acid (SA) is a key regulator of plant immunity and contributes to defence against Plasmodiophora brassicae, the causal agent of clubroot disease in canola (Brassica napus) and other crucifers. Exogenous SA applications have reduced clubroot severity in some Brassica [...] Read more.
Salicylic acid (SA) is a key regulator of plant immunity and contributes to defence against Plasmodiophora brassicae, the causal agent of clubroot disease in canola (Brassica napus) and other crucifers. Exogenous SA applications have reduced clubroot severity in some Brassica pathosystems, yet the effectiveness of foliar SA treatment against the predominant resistance-breaking pathotype 3A in western Canada remains unclear. This study evaluated the effects of weekly foliar applications of 0, 1, 5, or 10 mM SA on clubroot development in two B. napus var. napobrassica cultivars under greenhouse and growth chamber conditions. Plants inoculated with pathotype 3A were assessed for disease severity, pathogen resting spore load, plant height, and transcript accumulation of SA-responsive genes. Overall, SA treatments resulted in modest reductions in disease severity and resting spore concentrations; however, treatment effects did not reach statistical significance in most cases. Collectively, foliar SA applications provided limited suppression of clubroot caused by pathotype 3A. Further optimization of SA concentration, timing, and delivery, particularly when targeting the root zone, may be required before SA can be considered a complementary tool in integrated clubroot management. Full article
(This article belongs to the Section Plant Growth Regulators and Other Agrochemicals)
Show Figures

Figure 1

19 pages, 3080 KB  
Article
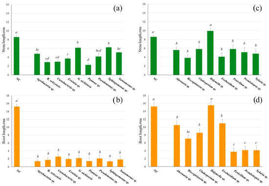
The Influence of Wild Grapevine Endophytes on the Growth of the Model Plant Arabidopsis thaliana (L.) Heynh
by Olga A. Aleynova, Alexey A. Ananev, Nikolay N. Nityagovsky and Konstantin V. Kiselev
Life 2026, 16(4), 566; https://doi.org/10.3390/life16040566 - 31 Mar 2026
Cited by 1 | Viewed by 291
Abstract
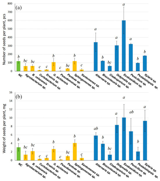
We have evaluated the growth characteristics of the model plant Arabidopsis thaliana after inoculation of A. thaliana seeds with the most common endophytes of wild grapevine Vitis amurensis Rupr., namely bacteria Rhizobium (syn. Agrobacterium) sp., Bacillus velezensis, Curtobacterium sp, Erwinia sp., [...] Read more.
We have evaluated the growth characteristics of the model plant Arabidopsis thaliana after inoculation of A. thaliana seeds with the most common endophytes of wild grapevine Vitis amurensis Rupr., namely bacteria Rhizobium (syn. Agrobacterium) sp., Bacillus velezensis, Curtobacterium sp, Erwinia sp., Gordonia aichiensis, Pantoea sp., Pseudomonas sp., Sphingomonas sp., Xanthomonas sp., and the fungi Biscogniauxia sp., Cladosporium sp., Didymella sp., Exobasidium sp., Penicillium sp., Pestalotiopsis sp, and Xylaria sp. A positive effect on plant growth was observed in A. thaliana following seed inoculation with endophytic fungi (Xylaria sp., Didymella sp., and Exobasidium sp.) and bacteria (Gordonia aichiensis and Sphingomonas sp.). The inoculation with the fungi Xylaria sp., Didymella sp., Exobasidium sp., and Penicillium sp. significantly increased seed production in A. thaliana by 2.5–5-fold. The analysis of the phytohormone-regulating gene transcription in A. thaliana plants following inoculation with the grapevine endophytic microorganisms suggests that plant growth was enhanced through transcriptional changes in individual genes of hormone biosynthetic pathways. Consequently, endophytic bacteria and fungi from V. amurensis may serve as potential natural growth stimulators for agricultural plants. Full article
(This article belongs to the Section Plant Science)
Show Figures

Figure 1

15 pages, 1082 KB  
Review
Significant Benefits of the Rhizosphere Microbiome for Sustainable Agriculture: A Review on Blueberry Rhizosphere Microbiome
by Jilu Che, Yaqiong Wu, Ying Chang, Wenlong Wu, Lianfei Lyu, Fuliang Cao and Weilin Li
Agronomy 2026, 16(7), 718; https://doi.org/10.3390/agronomy16070718 - 30 Mar 2026
Viewed by 374
Abstract
The rhizosphere is a complex microecosystem where soil, roots, and microbes interact to maintain soil ecological functions. Blueberry (Vaccinium spp.), an economically important fruit, has a shallow, fibrous root system with few root hairs, limiting its nutrient absorption. It thrives in acidic, [...] Read more.
The rhizosphere is a complex microecosystem where soil, roots, and microbes interact to maintain soil ecological functions. Blueberry (Vaccinium spp.), an economically important fruit, has a shallow, fibrous root system with few root hairs, limiting its nutrient absorption. It thrives in acidic, high-organic matter soils, restricting its cultivation in many soil types worldwide. Enhancing blueberry productivity and adaptation by leveraging beneficial rhizosphere microbial communities offers a sustainable solution. This review summarizes the composition of blueberry rhizosphere microbial community across different microenvironments and the blueberry rhizosphere core microbiome. We detail the functional roles of beneficial microorganisms in stimulating nutrient bioavailability and secreting phytohormones. Furthermore, factors influencing microbiome assembly, including cultivars, planting age, and metabolites, are evaluated alongside agricultural management practices. Despite extensive taxonomic characterization, a critical gap remains in understanding the functional synergism between blueberry and its rhizosphere microbiome, particularly the ecological mechanisms underlying host adaptation to acidic and nutrient-limited environments. Overall, future research should focus on developing targeted agricultural practices and synthetic microbial communities to reshape the rhizosphere microbiome, thereby establishing productive, resilient rhizosphere-based microbial systems that support eco-friendly and sustainable agricultural ecosystems. Full article
(This article belongs to the Special Issue Rhizosphere Microbiome Association with Agronomic Productivity)
Show Figures

Figure 1

Back to TopTop