Multi-Omics Reveals Light-Quality-Dependent Phytohormone and Transcription Factor Networks Regulating Flavonoid Biosynthesis in Ludisia discolor
Abstract
1. Introduction
2. Materials and Methods
2.1. Plant Material
2.2. Metabolomics Analysis
2.2.1. Metabolite Extraction
2.2.2. LC-MS/MS Analysis
2.2.3. Qualitative and Quantitative Analysis of the Metabolites
2.2.4. Screening of the Differential Metabolites
2.2.5. Correlation Analysis of the Differential Metabolites
2.3. Transcriptomic Sequencing
2.3.1. Sample Detection
2.3.2. Library Preparation
2.3.3. Quality Control of Sequencing Data
2.3.4. Sequence Assembly
2.3.5. Unigene Functional Annotation
2.3.6. Mining of the Target Gene
2.3.7. Screening of the DEGs
2.3.8. Correlation Analysis of Differential Phytohormones and DEGs
2.3.9. Regulatory Network of DEGs and Differential Metabolites
2.3.10. Transcription Factor Prediction
2.3.11. Analysis of the Cis-Element Components of the Transcription Factor Promoters
2.3.12. qRT-PCR Analysis
3. Results
3.1. Metabolomics Analysis
3.1.1. Repeated Correlation Assessment and PCA
3.1.2. Analysis of Phytohormone Differential Metabolites
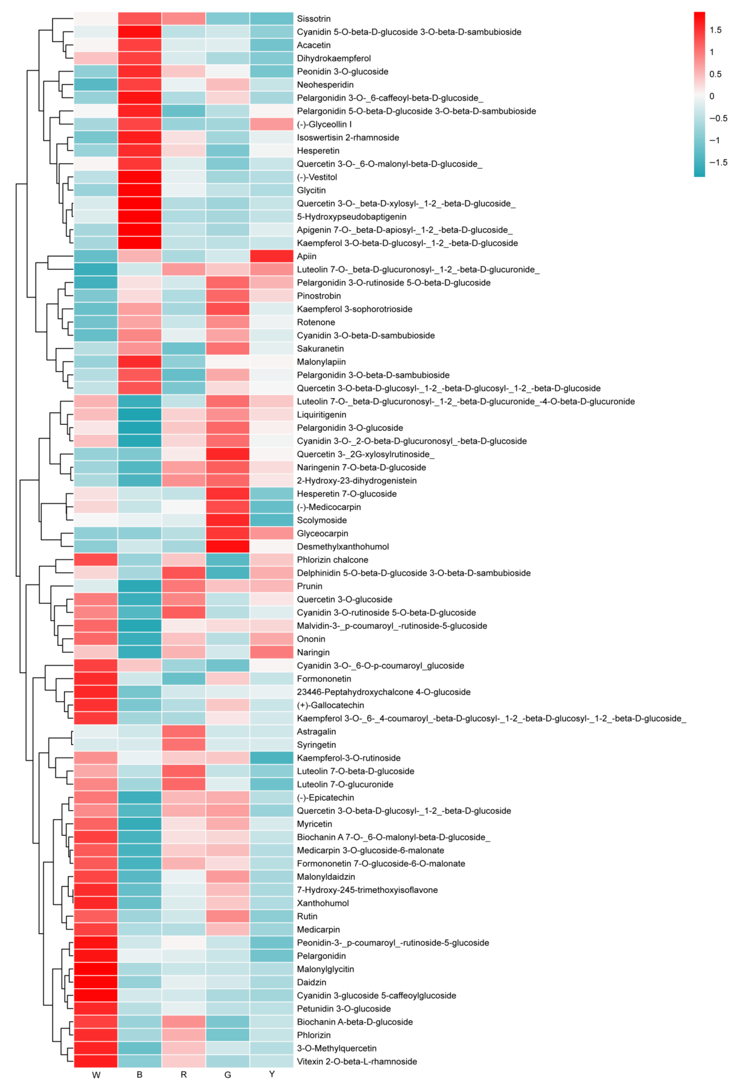
3.1.3. Analysis of the Differential Flavonoid Metabolites
3.1.4. Correlation Analysis Between Differential Phytohormones and Flavonoid Metabolites
3.2. Transcriptomic Analysis
3.2.1. Library Construction
3.2.2. DEG Analysis
3.2.3. Analysis of the Genes Involved in the Biosynthesis of the Flavonoid Metabolites
3.2.4. Analysis of DEGs Associated with Biosynthesis of Flavonoid Compounds
3.2.5. Correlation Analysis of DEGs and Differential Phytohormone and Flavonoid Metabolic Components
3.2.6. Integrated Transcriptome and Metabolome Analysis of the Flavonoid Compound Accumulation Regulatory Network
3.2.7. Prediction Analysis of Transcription Factors and Metabolic Enzyme Genes Using the Transcription Factor Analysis Tool in the PlantTFDB Website
3.2.8. Analysis of the Mechanism by Which Flavonoid Synthesis Is Regulated by the Differential Accumulation of Phytohormones
3.2.9. qRT-PCR Validation of Key Transcription Factors and Enzyme Genes
4. Discussion
4.1. Light Quality Orchestrates the Biosynthesis of Phytohormones and Flavonoids in L. discolor
4.2. Phytohormone-Mediated Modulation of Key Structural Genes in Flavonoid Biosynthesis
4.3. Transcription Factors Act as Crucial Signal Transducers in the Phytohormone-Flavonoid Networ
5. Conclusions
Supplementary Materials
Author Contributions
Funding
Institutional Review Board Statement
Informed Consent Statement
Data Availability Statement
Acknowledgments
Conflicts of Interest
References
- Editorial Committee of Chinese Botany; Chinese Academy of Sciences. Flora of China; Science Press: Beijing, China, 1999; pp. 157–175. [Google Scholar]
- Huang, Z.H.; Shen, X.J. Pharmacognostic identification of folk-herb gongshisong in southern Fujian, China. Subtrop. Plant Sci. 2013, 42, 288–292. [Google Scholar]
- Zhang, H.F.; Li, L.Q.; Liu, Z.J.; Luo, Y.B. The butterfly Pieris rapae resulting in the reproductive success of two transplanted orchids in a botanical garden. Biodivers. Sci. 2010, 18, 11–18. [Google Scholar]
- Yu, X.; Xie, T.X.; Liu, B.; Zhang, D.Y.; Liu, X.D.; Ai, Y.; Liu, Z.J. The complete chloroplast genome sequence of Ludisia discolor from Hainan of China. Mitochondrial DNA Part B 2019, 4, 3663–3664. [Google Scholar] [CrossRef] [PubMed]
- Chen, W.Q.; Li, L.R.; Li, J.; Liao, Y.Z. Analysis about the Climate Suitability of Planting Ludisia discolor in Zhangzhou. Fujian Sci. Technol. Trop. Crops 2022, 47, 5–8. (In Chinese) [Google Scholar]
- Shen, N.; Wang, T.; Gan, Q.; Liu, S.; Wang, L.; Jin, B. Plant flavonoids: Classification, distribution, biosynthesis, and antioxidant activity. Food Chem. 2022, 383, 132531. [Google Scholar] [CrossRef]
- Alseeke, S.; de Souza, L.P.; Benina, M.; Fernie, A.R. The style and substance of plant flavonoid decoration; towards defining both structure and function. Phytochemistry 2020, 174, 112347. [Google Scholar] [CrossRef]
- Selvakumar, P.; Badgeley, A.; Murphy, P.; Anwar, H.; Sharma, U.; Lawrence, K.; Lakshmikuttyamma, A. Flavonoids and other polyphenols act as epigenetic modifiers in breast cancer. Nutrients 2020, 12, 761. [Google Scholar] [CrossRef]
- Imran, M.; Rauf, A.; Abu-Izneid, T.; Nadeem, M.; Shariati, M.A.; Khan, I.A.; Imran, A.; Orhan, I.E.; Rizwan, M.; Atif, M.; et al. Luteolin, a flavonoid, as an anticancer agent: A review. Biomed. Pharmacother. 2019, 112, 108612. [Google Scholar] [CrossRef]
- D’Amelia, V.; Aversano, R.; Chiaiese, P.; Carputo, D. The antioxidant properties of plant flavonoids: Their exploitation by molecular plant breeding. Phytochem. Rev. 2018, 17, 611–625. [Google Scholar] [CrossRef]
- Šamec, D.; Karalija, E.; Šola, I.; Vujčić Bok, V.; Salopek-Sondi, B. The role of polyphenols in abiotic stress response: The influence of molecular structure. Plants 2021, 10, 118. [Google Scholar] [CrossRef]
- Nabavi, S.M.; Šamec, D.; Tomczyk, M.; Milella, L.; Russo, D.; Habtemariam, S.; Suntar, I.; Rastrelli, L.; Daglia, M.; Xiao, J.; et al. Flavonoid biosynthetic pathways in plants: Versatile targets for metabolic engineering. Biotechnol. Adv. 2020, 38, 107316. [Google Scholar] [CrossRef]
- Gao, G.R.; Lv, Z.R.; Zhang, G.Y.; Li, J.; Zhang, J.; He, C. An ABA-flavonoid relationship contributes to the differences in drought resistance between different sea buckthorn subspecies. Tree Physiol. 2021, 41, 744–755. [Google Scholar] [CrossRef]
- Zhang, Q.F.; Ruan, J.Y.; Mumm, R.L.; de Vos, R.C.; Liu, M.Y. Dynamic changes in the antioxidative defense system in the tea plant reveal the photoprotection-mediated temporal accumulation of flavonoids under full sunlight exposure. Plant Cell Physiol. 2022, 63, 1695–1708. [Google Scholar] [CrossRef] [PubMed]
- Jan, R.; Khan, M.-A.; Asaf, S.; Lubna; Waqas, M.; Park, J.-R.; Asif, S.; Kim, N.; Lee, I.-J.; Kim, K.-M. Drought and UV radiation stress tolerance in rice is improved by overaccumulation of non-enzymatic antioxidant flavonoids. Antioxidants 2022, 11, 917. [Google Scholar] [CrossRef] [PubMed]
- Yu, B.; Pan, Y.; Liu, Y.; Chen, Q.; Guo, X.; Tang, Z. A comprehensive analysis of transcriptome and phenolic compound profiles suggests the role of flavonoids in cotyledon greening in Catharanthus roseus seedling. Plant Physiol. Biochem. 2021, 167, 185–197. [Google Scholar] [CrossRef] [PubMed]
- Zhan, X.Q.; Qian, Y.C.; Mao, B.Z. Identification of two GDSL-type esterase/lipase genes related to tissue-specific lipolysis in Dendrobium catenatum by multi-omics analysis. Life 2022, 12, 1563. [Google Scholar] [CrossRef]
- Chen, X.Y.; Tang, Z.C. Plant Physiology and Molecular Biology of the Graduate School of the Chinese Academy of Sciences, 3rd ed.; Higher Education Press: Beijing, China, 2007; pp. 489–738. [Google Scholar]
- Altmann, M.; Altmann, S.; Rodriguez, P.A.; Weller, B.; Elorduy Vergara, L.; Palme, J.; Marín-De la Rosa, N.; Sauer, M.; Wenig, M.; Villaécija-Aguilar, J.A.; et al. Extensive signal integration by the phytohormone protein network. Nature 2020, 583, 271–276. [Google Scholar] [CrossRef]
- Yang, L.; Yan, Y.; Zhao, B.; Xu, H.; Su, X.; Dong, C. Study on the regulation of exogenous hormones on the absorption of elements and the accumulation of secondary metabolites in the medicinal plant Artemisia argyi leaves. Metabolites 2022, 12, 984. [Google Scholar] [CrossRef]
- Wang, C.H.; Lei, X.Y.; Xia, J.; Wang, J.W. Effect of down-regulating 1-deoxy-D-xylulose-5-phosphate reductoisomerase by RNAi on growth and artemisinin biosynthesis in Artemisia annua L. Plant Growth Regul. 2018, 84, 549–559. [Google Scholar] [CrossRef]
- Jirakiattikul, Y.; Rithichai, P.; Kwanthong, P.; Itharat, A. Effect of jasmonic acid elicitation period on enhancement of bioactive compounds and antioxidant activity in callus cultures of Hibicus sabdariffa Linn. Hortic. Environ. Biotechnol. 2021, 62, 629–636. [Google Scholar] [CrossRef]
- Yan, H.; Zheng, W.; Wang, Y.; Wu, Y.; Yu, J.; Xia, P. Integrative metabolome and transcriptome analysis reveals the regulatory network of flavonoid biosynthesis in response to MeJA in Camellia vietnamensis Huang. Int. J. Mol. Sci. 2022, 23, 9370. [Google Scholar] [CrossRef] [PubMed]
- Premathilake, A.T.; Ni, J.; Shen, J.; Bai, S.; Teng, Y. Transcriptome analysis provides new insights into the transcriptional regulation of methyl jasmonate-induced flavonoid biosynthesis in pear calli. BMC Plant Biol. 2020, 20, 388. [Google Scholar] [CrossRef]
- Chiocchio, I.; Barbaresi, A.; Barbanti, L.; Mandrone, M.; Poli, F.; Torreggiani, D.; Trenta, M.; Tassinari, P. Effects of LED supplemental lighting on the growth and metabolomic profile of Taxus baccata cultivated in a smart greenhouse. PLoS ONE 2022, 17, e0266777. [Google Scholar] [CrossRef] [PubMed]
- Wang, Y.C.; Zhang, H.X.; Zhao, B.; Yuan, X. Improved growth of Artemisia annua L. hairy roots and artemisinin production under red light conditions. Biotechnol. Lett. 2001, 23, 1971–1973. [Google Scholar] [CrossRef]
- Wang, W.; Su, M.H.; Li, H.H.; Zeng, B.; Chang, Q.; Lai, Z. Effects of supplemental lighting with different light qualities on growth and secondary metabolite content of Anoectochilus roxburghii. PeerJ 2018, 6, e5274. [Google Scholar] [CrossRef]
- Kokalj, D.; Zlatić, E.; Cigić, B.; Kobav, M.B.; Vidrih, R. Postharvest flavonol and anthocyanin accumulation in three apple cultivars in response to blue-light-emitting diode light. Sci. Hortic. 2019, 257, 108711. [Google Scholar] [CrossRef]
- Dunn, W.B.; Broadhurst, D.; Begley, P.; Zelena, E.; Francis-McIntyre, S.; Anderson, N.; Brown, M.; Knowles, J.D.; Halsall, A.; Haselden, J.N.; et al. Procedures for large-scale metabolic profiling of serum and plasma using gas chromatography and liquid chromatography coupled to mass spectrometry. Nat. Protoc. 2011, 6, 1060–1083. [Google Scholar] [CrossRef]
- Distler, U.; Kuharev, J.; Navarro, P.; Tenzer, S. Drift time-specific collision energies enable deep-coverage data-independent acquisition proteomics. Nat. Methods 2014, 11, 167–170. [Google Scholar] [CrossRef]
- Wang, J.; Zhang, T.; Shen, X.; Liu, J.; Zhao, D.; Sun, Y.; Wang, L.; Liu, Y.; Gong, X.; Liu, Y.; et al. Serum metabolomics for early diagnosis of esophageal squamous cell carcinoma by UHPLC-QTOF/MS. Metabolomics 2016, 12, 116. [Google Scholar] [CrossRef]
- Triba, M.N.; Le Moyec, L.; Amathieu, R.; Goossens, C.; Bouchemal, N.; Nahon, P.; Rutledge, D.N.; Savarin, P. PLS/OPLS models in metabolomics: The impact of permutation of dataset rows on the K-fold cross-validation quality parameters. Mol. Biosyst. 2015, 11, 13–19. [Google Scholar] [CrossRef]
- Shannon, P.; Markiel, A.; Ozier, O.; Baliga, N.S.; Wang, J.T.; Ramage, D.; Amin, N.; Schwikowski, B.; Ideker, T. Cytoscape: A software environment for integrated models of biomolecular interaction networks. Genome Res. 2003, 13, 2498–2504. [Google Scholar] [CrossRef] [PubMed]
- Buchfink, B.; Xie, C.; Huson, D.H. Fast and sensitive protein alignment using DIAMOND. Nat. Methods 2015, 12, 59–60. [Google Scholar] [CrossRef] [PubMed]
- Xie, C.; Mao, X.; Huang, J.; Ding, Y.; Wu, J.; Dong, S.; Kong, L.; Gao, G.; Li, C.-Y.; Wei, L. KOBAS 2.0: A web server for annotation and identification of enriched pathways and diseases. Nucleic Acids Res. 2011, 39, 316–322. [Google Scholar] [CrossRef] [PubMed]
- Jones, P.; Binns, D.; Chang, H.-Y.; Fraser, M.; Li, W.; McAnulla, C.; McWilliam, H.; Maslen, J.; Mitchell, A.; Nuka, G.; et al. InterProScan 5: Genome-scale protein function classification. Bioinformatics 2014, 30, 1236–1240. [Google Scholar] [CrossRef]
- Eddy, S.R. Profile hidden Markov models. Bioinformatics 1998, 14, 755–763. [Google Scholar] [CrossRef]
- Langmead, B.; Trapnell, C.; Pop, M.; Salzberg, S.L. Ultrafast and memory-efficient alignment of short DNA sequences to the human genome. Genome Biol. 2009, 10, R25. [Google Scholar] [CrossRef]
- Li, B.; Colin, N.D. RSEM: Accurate transcript quantification from RNA Seq data with or without a reference genome. BMC Bioinform. 2011, 12, 323. [Google Scholar] [CrossRef]
- Trapnell, C.; Williams, B.A.; Pertea, G.; Mortazavi, A.; Kwan, G.; Van Baren, M.J.; Salzberg, S.L.; Wold, B.J.; Pachter, L. Transcript assembly and quantification by RNA Seq reveals unannotated transcripts and isoform switching during cell differentiation. Nat. Biotechnol. 2010, 28, 511–515. [Google Scholar] [CrossRef]
- Love, M.I.; Huber, W.; Anders, S. Moderated estimation of fold change and dispersion for RNA-seq data with DESeq2. Genome Biol. 2014, 15, 550. [Google Scholar] [CrossRef]
- Ji, X.L.; Ren, J.; Zhang, Y.X.; Lang, S.; Wang, D.; Song, X. Integrated analysis of the metabolome and transcriptome on anthocyanin biosynthesis in four developmental stages of Cerasus humilis peel coloration. Int. J. Mol. Sci. 2021, 22, 11880. [Google Scholar] [CrossRef]
- Pan, J.Q.; Tong, X.R.; Guo, B.L. Progress of effects of light on plant flavonoids. China J. Chin. Mater. Med. 2016, 41, 3897–3903. (In Chinese) [Google Scholar]
- Wang, Y.H. Effects of Supplementary Light Quality on Growth and Physiological Characteristics of Huangguo Ginseng. Master’s Thesis, Jilin Agricultural University, Changchun, China, 2023. [Google Scholar]
- OuYang, F.; Ou, Y.; Zhu, T.; Ma, J.; An, S.; Zhao, J.; Wang, J.; Kong, L.; Zhang, H.; Tigabu, M. Growth and physiological responses of Norway spruce (Picea abies (L.) H. Karst) supplemented with monochromatic red, blue and far-red light. Forests 2021, 12, 164. [Google Scholar] [CrossRef]
- Chen, Z.S. Studies on the Characterization of Chlorogenic Acids Biosynthetic Pathways and Regulation of CGA Content in Lonicera macranthoides Hand.-Mazz. Master’s Thesis, Chongqing University, Chongqing, China, 2016. [Google Scholar]
- Xu, L.Y. Effect of Light Quality on the Growth and Synthesis of Flavonoids of Tetrastigmatis hemsleyani Diels et Gilg. Master’s Thesis, Zhejiang A&F University, Hangzhou, China, 2018. [Google Scholar]
- Peng, L. Effects of light quality and intensity on growth, related enzymes activity, and components of Polygala tenuifolia. Chin. Tradit. Herb. Drugs 2018, 49, 5004–5009. (In Chinese) [Google Scholar]
- Qian, H.; Liu, T.; Deng, M.; Miao, H.; Cai, C.; Shen, W.; Wang, Q. Effects of light quality on main health-promoting compounds and antioxidant capacity of Chinese kale sprouts. Food Chem. 2016, 196, 1232–1238. [Google Scholar] [CrossRef]
- Huang, J.; Zhou, P.; Li, F.; Zhang, M. Effects of LED light sources on growth and nutrient contents in leaves of Vaccinium bracteatum seedlings. J. Jiangsu For. Sci. Technol. 2023, 50, 7–11. (In Chinese) [Google Scholar]
- Guo, P.F.; Lei, J.; Luo, J.J.; Liu, P.D.; Wu, D.G.; Luo, L.J. Response of phenylpropane ammonia-lyase on biotic and abiotic stress in Stylosanthes. Chin. J. Trop. Crops 2019, 40, 1742–1751. (In Chinese) [Google Scholar]
- Zhang, L. Study on the Growth and Flavonol Accumulation of Ginkgo biloba Under Different Light Quality. Master’s Thesis, Nanjing Forestry University, Nanjing, China, 2022. [Google Scholar]
- Lin, J.Z. Functional Analysis of Arabidopsis 4CL3 Gene in Flavonoid Biosynthesis. Ph.D. Thesis, Hunan University, Changsha, China, 2009. [Google Scholar]
- Liao, Z.K.; Liu, X.J.; Zheng, J.; Zhao, C.; Wang, D.; Xu, Y.; Sun, C. A multifunctional true caffeoyl coenzyme A O-methyltransferase enzyme participates in the biosynthesis of polymethoxylated flavones in citrus. Plant Physiol. 2023, 192, 2049–2066. [Google Scholar] [CrossRef]
- Song, J.-L.; Wang, Z.-Y.; Wang, Y.-H.; Du, J.; Wang, C.-Y.; Zhang, X.-Q.; Chen, S.; Huang, X.-L.; Xie, X.-M.; Zhong, T.-X. Overexpression of Pennisetum purpureum CCoAOMT contributes to lignin deposition and drought tolerance by promoting the accumulation of flavonoids in transgenic tobacco. Front. Plant Sci. 2022, 13, 884456. [Google Scholar] [CrossRef]
- Do, C.T.; Pollet, B.; Thévenin, J.; Sibout, R.; Denoue, D.; Barrière, Y.; Lapierre, C.; Jouanin, L. Both caffeoyl Coenzyme A 3-O-methyltransferase 1 and caffeic acid O-methyltransferase 1 are involved in redundant functions for lignin, flavonoids and sinapoyl malate biosynthesis in Arabidopsis. Planta 2007, 226, 1117–1129. [Google Scholar] [CrossRef]
- Liu, H.; Xu, R.-X.; Zhang, X.-S.; Zhu, T.-T.; Lou, H.-X.; Cheng, A.-X. The identification and functional characterization of three liverwort class I O-methyltransferases. Phytochemistry 2019, 159, 190–198. [Google Scholar] [CrossRef]
- Yu, W.; Liu, H.; Luo, J.; Zhang, S.; Xiang, P.; Wang, W.; Cai, J.; Lu, Z.; Zhou, Z.; Hu, J.; et al. Partial root-zone simulated drought induces greater flavonoid accumulation than full root-zone simulated water deficiency in the leaves of Ginkgo biloba. Environ. Exp. Bot. 2022, 201, 104998. [Google Scholar] [CrossRef]
- Yan, Y.R.; Qi, B.W.; Mo, T.; Wang, X.H.; Wang, J.; Shi, S.P.; Liu, X.; Tu, P.F. Research Progress of Rhamnosyltransferase. Chin. J. Org. Chem. 2018, 38, 2281–2295. [Google Scholar] [CrossRef]
- Ru, M.; Li, Y.; Guo, M.; Chen, L.; Tan, Y.; Peng, L.; Liang, Z. Increase in rosmarinic acid accumulation and transcriptional responses of synthetic genes in hairy root cultures of Prunella vulgaris induced by methyl jasmonate. Plant Cell Tissue Organ Cult. 2022, 149, 371–379. [Google Scholar] [CrossRef]
- Guan, C.; Song, X.; Ji, J.; Li, X.; Jin, C.; Guan, W.; Li, J.; Wang, G. Salicylic acid treatment enhances expression of chalcone isomerase gene and accumulation of corresponding flavonoids during fruit maturation of Lycium chinense. Eur. Food Res. Technol. 2014, 239, 857–865. [Google Scholar] [CrossRef]
- Reid, J.B.; Botwright, N.A.; Smith, J.J.; O’Neill, D.P.; Kerckhoffs, L.H.J. Control of gibberellin levels and gene expression during de-etiolation in pea. Eur. Food Res. Technol. 2002, 128, 734–741. [Google Scholar] [CrossRef]
- Yamgauchi, S.; Kamiya, Y. Gibberellins and light-stimulated seed germination. J. Plant Growth Regul. 2001, 20, 369–376. [Google Scholar] [CrossRef]
- Lei, H.; Chen, H.R.; Yu, D.; Yang, J.J.; Ji, L. Effects of different wavelength lights on germination and endogenous hormones of Mung Bean (Vigna radiata) seeds. Hunan Agric. Sci. 2020, 11, 24–26+39. (In Chinese) [Google Scholar]
- Li, T.J. Clonal Growth of Tree Species Hippophae rhamnoides L. spp. sinensis in Response to Exogenous Plant Hormone. Master’s Thesis, Southwest Forestry University, Kunming, China, 2008. [Google Scholar]
- Huang, S.; Dai, Q.; Peng, S.; Chavez, A.Q.; Miranda, M.L.L.; Visperas, R.M.; Vergara, B.S. Influence of supplemental ultraviolet-B on indoleacetic acid and calmodulin in the leaves of rice (Oryza sativa L.). Plant Growth Regul. 1997, 21, 59–64. [Google Scholar] [CrossRef]
- Buer, C.S.; Muday, G.K. The transparent testa4 mutation prevents flavonoid synthesis and alters auxin transport and the response of Arabidopsis roots to gravity and light. Plant Cell 2004, 16, 1191–1205. [Google Scholar] [CrossRef]
- Yin, R.; Han, K.; Heller, W.; Albert, A.; Dobrev, P.I.; Zažímalová, E.; Schäffner, A.R. Kaempferol 3-O-rhamnoside-7-O-rhamnoside is an endogenous flavonol inhibitor of polar auxin transport in Arabidopsis shoots. New Phytol. 2014, 201, 466–475. [Google Scholar] [CrossRef]
- Guo, J.N.; Fu, H.B.; Zhang, Y.; Wang, P.F.; Mu, X.P.; Du, J.J.; Zhang, J.C. Effects of GA3 spraying on antioxidant capability in Cerasus humilis. Non-Wood For. Res. 2019, 37, 198–203. (In Chinese) [Google Scholar]
- Park, C.H.; Yeo, H.J.; Park, Y.J.; Morgan, A.M.A.; Valan Arasu, M.; Al-Dhabi, N.A.; Park, S.U. Influence of indole-3-acetic acid and gibberellic acid on phenylpropanoid accumulation in common buckwheat (Fagopyrum esculentum Moench) sprouts. Molecules 2017, 22, 374. [Google Scholar] [CrossRef] [PubMed]
- Weng, W.X.; Xuan, J.P.; Wang, G.; Zhang, J.Y.; Jia, X.D.; Guo, Z.R. Comparison and correlation analysis on some indexes of Prunus salicina ‘Huaxiu’ fruit during flesh coloring progress. J. Plant Resour. Environ. 2018, 27, 39–45. (In Chinese) [Google Scholar]
- Tan, H.J.; Man, C.; Xie, Y.; Yan, J.; Chu, J.; Huang, J. A crucial role of GA-Regulated flavonol biosynthesis in root growth of Arabidopsis. Mol. Plant 2019, 12, 521–537. [Google Scholar] [CrossRef]
- Weeda, S.; Zhang, N.; Zhao, X.; Ndip, G.; Guo, Y.; Buck, G.A.; Fu, C.; Ren, S. Arabidopsis transcriptome analysis reveals key roles of melatonin in plant defense systems. PLoS ONE 2014, 9, e93462. [Google Scholar] [CrossRef]
- Arnao, M.B.; Hernández-Ruiz, J. Functions of melatonin in plants: A review. J. Pineal Res. 2015, 59, 133–150. [Google Scholar] [CrossRef]
- Song, Z.; Yang, Q.; Dong, B.; Li, N.; Wang, M.; Du, T.; Liu, N.; Niu, L.; Jin, H.; Meng, D.; et al. Melatonin enhances stress tolerance in pigeon pea by promoting flavonoid enrichment, particularly luteolin in response to salt stress. J. Exp. Bot. 2022, 73, 5992–6008. [Google Scholar] [CrossRef]
- Inukai, S.; Kock, K.H.; Bulyk, M.L. Transcription factor-DNA binding: Beyond binding site motifs. Curr. Opin. Genet. Dev. 2017, 43, 110–119. [Google Scholar] [CrossRef]
- Yang, W. Identification of R2R3-MYB in Ananas comosus var. bracteatus and Functional Study of AbMYB5 in Regulating the Synthesis of Anthocyanins in Leaves. Master’s Thesis, Sichuan Agricultural University, Ya’an, China, 2022. [Google Scholar]
- Schweizer, F.; Fernández-Calvo, P.; Zander, M.; Diez-Diaz, M.; Fonseca, S.; Glauser, G.; Lewsey, M.G.; Ecker, J.R.; Solano, R.; Reymond, P. Arabidopsis basic helix-loop-helix transcription factors MYC2, MYC3, and MYC4 regulate glucosinolate biosynthesis, insect performance, and feeding behavior. Plant Cell 2013, 25, 3117–3132. [Google Scholar] [CrossRef]
- Gao, Q.; Song, W.; Li, X.; Xiang, C.; Chen, G.; Xiang, G.; Liu, X.; Zhang, G.; Li, X.; Yang, S.; et al. Genome-wide identification of bHLH transcription factors: Discovery of a candidate regulator related to flavonoid biosynthesis in Erigeron breviscapus. Front. Plant Sci. 2022, 13, 977649. [Google Scholar] [CrossRef]
- Rai, N.; Kumari, S.; Singh, S.; Saha, P.; Pandey-Rai, S. Genome-wide identification of bZIP transcription factor family in Artemisia annua, its transcriptional profiling and regulatory role in phenylpropanoid metabolism under different light conditions. Physiol. Mol. Biol. Plants 2023, 29, 905–925. [Google Scholar] [CrossRef] [PubMed]
- Liu, X.-F.; Yin, X.-R.; Allan, A.C.; Lin-Wang, K.; Shi, Y.-N.; Huang, Y.-J.; Ferguson, I.B.; Xu, C.-J.; Chen, K.-S. The role of MrbHLH1 and MrMYB1 in regulating anthocyanin biosynthetic genes in tobacco and Chinese bayberry (Myrica rubra) during anthocyanin biosynthesis. Plant Cell Tissue Organ Cult. 2013, 115, 285–298. [Google Scholar] [CrossRef]
- Wang, X.; Chai, X.; Gao, B.; Deng, C.; Günther, C.S.; Wu, T.; Zhang, X.; Xu, X.; Han, Z.; Wang, Y. Multi-omics analysis reveals the mechanism of bHLH130 responding to low-nitrogen stress of apple rootstock. Plant Physiol. 2023, 191, 1305–1323. [Google Scholar] [CrossRef] [PubMed]
- Wang, H.; Xu, K.; Li, X.; Blanco-Ulate, B.; Yang, Q.; Yao, G.; Wei, Y.; Wu, J.; Sheng, B.; Chang, Y.; et al. A pear S1-bZIP transcription factor PpbZIP44 modulates carbohydrate metabolism, amino acid, and flavonoid accumulation in fruits. Hortic. Res. 2023, 10, uhad140. [Google Scholar] [CrossRef]
- Malacarne, G.; Coller, E.; Czemmel, S.; Vrhovsek, U.; Engelen, K.; Goremykin, V.; Bogs, J.; Moser, C. The grapevine VvibZIPC22 transcription factor is involved in the regulation of flavonoid biosynthesis. J. Exp. Bot. 2016, 67, 3509–3522. [Google Scholar] [CrossRef]
- Weng, W.F.; Wu, X.F.; Zhang, K.X.; Tang, Y.; Jiang, Y.; Yuan, J.J.; Zhou, M.L. The overexpression of FtbZIP5 improves accumulation of flavonoid in the hairy roots of tartary buckwheat and its salt tolerance. Crops 2021, 4, 1–9. (In Chinese) [Google Scholar]
- Song, Y.; Ma, B.; Guo, Q.; Zhou, L.; Lv, C.; Liu, X.; Wang, J.; Zhou, X.; Zhang, C. UV-B induces the expression of flavonoid biosynthetic pathways in blueberry (Vaccinium corymbosum) calli. Front. Plant Sci. 2022, 13, 1079087. [Google Scholar] [CrossRef]
- Sun, W.J.; Ma, Z.; Chen, H.; Liu, M. MYB gene family in potato (Solanum tuberosum L.): Genome-wide identification of hormone-responsive reveals their potential functions in growth and development. Int. J. Mol. Sci. 2019, 20, 4847. [Google Scholar] [CrossRef]
- Li, W.L.; Li, W.C.; Sun, Q.; Yu, Y.L.; Zhao, M.; Lu, S.P.; Li, Y.J.; Meng, S.D. A study of expression pattern of auxin response factor family genes in maize (Zea mays L.). Acta Agron. Sin. 2021, 47, 1138–1148. [Google Scholar] [CrossRef]
- Jiang, W.B.; Xia, Y.Y.; Su, X.J.; Pang, Y. ARF2 positively regulates flavonols and proanthocyanidins biosynthesis in Arabidopsis thaliana. Planta 2022, 256, 44. [Google Scholar] [CrossRef]














| Gene | Gene ID | Forward Primer (5′-3′) | Reverse Primer (5′-3′) |
|---|---|---|---|
| 26SrRNA | - | CTGATTTCCAGTGCGAATACGA | TCCGAACGACTAAAGGATCGA |
| PAL | TRINITY_DN2373_c0_g2 | GGCTGATAGGGCGAAGGTT | CGATGCCATTGCTGATACTGT |
| C12RT1 | TRINITY_DN3551_c0_g1 | GTCCCTGTTGGTGCTCTTG | TTCCTGGCGACCGTAAAA |
| CCoAOMT | TRINITY_DN9119_c0_g1 | ATAACCGCCATCGACATCT | GAGCATCATCTCGCCGTAG |
| CYP81E | TRINITY_DN759_c1_g1 | CTGTGCCTCACTACCCATTG | GAACCTCATCCGCCCTTAT |
| IF7MAT | TRINITY_DN43293_c0_g1 | GCCACCACAAATGAAGAAATG | GGAGCGAGCAAAGAAGGAG |
| F3′5′H | TRINITY_DN16239_c0_g1 | CGCCATTGAACGAACCAG | GCAAAGTATCCAGCCTCCAC |
| bHLH4 | TRINITY_DN1499_c0_g1 | AGGAAGTGACTGACACCGAATG | TACCGGGATGCAGACCAAG |
| MYB93 | TRINITY_DN6460_c0_g1 | ACACCCACCTGAAGAAGAAGC | GGAGGATGTATTGAAGGCACTG |
| bZIP44 | TRINITY_DN1743_c1_g1 | AAACCACCATCTTTCTACCGC | GGAAGGCAACATCAATCAGG |
| bZIP36 | TRINITY_DN4112_c0_g1 | CCTTCTAAGCCCTCTATCTACG | GCGATTCAATGCAAACTGG |
Disclaimer/Publisher’s Note: The statements, opinions and data contained in all publications are solely those of the individual author(s) and contributor(s) and not of MDPI and/or the editor(s). MDPI and/or the editor(s) disclaim responsibility for any injury to people or property resulting from any ideas, methods, instructions or products referred to in the content. |
© 2026 by the authors. Licensee MDPI, Basel, Switzerland. This article is an open access article distributed under the terms and conditions of the Creative Commons Attribution (CC BY) license.
Share and Cite
Qiu, M.; Shi, Y.; Shen, T.; Cai, K.; Li, L.; Qiu, X.; Zheng, T.; Chen, Y. Multi-Omics Reveals Light-Quality-Dependent Phytohormone and Transcription Factor Networks Regulating Flavonoid Biosynthesis in Ludisia discolor. Genes 2026, 17, 445. https://doi.org/10.3390/genes17040445
Qiu M, Shi Y, Shen T, Cai K, Li L, Qiu X, Zheng T, Chen Y. Multi-Omics Reveals Light-Quality-Dependent Phytohormone and Transcription Factor Networks Regulating Flavonoid Biosynthesis in Ludisia discolor. Genes. 2026; 17(4):445. https://doi.org/10.3390/genes17040445
Chicago/Turabian StyleQiu, Mingyue, Yuman Shi, Tiankai Shen, Kunxiu Cai, Luan Li, Xiaoyue Qiu, Tao Zheng, and Ying Chen. 2026. "Multi-Omics Reveals Light-Quality-Dependent Phytohormone and Transcription Factor Networks Regulating Flavonoid Biosynthesis in Ludisia discolor" Genes 17, no. 4: 445. https://doi.org/10.3390/genes17040445
APA StyleQiu, M., Shi, Y., Shen, T., Cai, K., Li, L., Qiu, X., Zheng, T., & Chen, Y. (2026). Multi-Omics Reveals Light-Quality-Dependent Phytohormone and Transcription Factor Networks Regulating Flavonoid Biosynthesis in Ludisia discolor. Genes, 17(4), 445. https://doi.org/10.3390/genes17040445
