Sign in to use this feature.

Years

Between: -

Subjects

remove_circle_outline
remove_circle_outline
remove_circle_outline
remove_circle_outline
remove_circle_outline
remove_circle_outline
remove_circle_outline
remove_circle_outline
remove_circle_outline

Journals

remove_circle_outline
remove_circle_outline
remove_circle_outline
remove_circle_outline
remove_circle_outline

Article Types

Countries / Regions

remove_circle_outline
remove_circle_outline
remove_circle_outline
remove_circle_outline
remove_circle_outline

Search Results (470)

Search Parameters:
Keywords = physical parameterizations

Order results
Result details
Results per page
Select all
Export citation of selected articles as:
36 pages, 7325 KB  
Article
Intelligent Scheduling of Rail-Guided Shuttle Cars via Deep Reinforcement Learning Integrating Dynamic Graph Neural Networks and Transformer Model
by Fang Zhu and Shanshan Peng
Algorithms 2026, 19(4), 289; https://doi.org/10.3390/a19040289 - 8 Apr 2026
Abstract
With the rapid development of e-commerce and smart manufacturing, automated warehouse systems have become critical infrastructure for modern logistics. In China’s vast market, the dynamic scheduling of Rail-Guided Vehicles (RGVs) faces significant challenges due to complex task uncertainties, hierarchical supply chain structures, and [...] Read more.
With the rapid development of e-commerce and smart manufacturing, automated warehouse systems have become critical infrastructure for modern logistics. In China’s vast market, the dynamic scheduling of Rail-Guided Vehicles (RGVs) faces significant challenges due to complex task uncertainties, hierarchical supply chain structures, and real-time collision avoidance requirements. Traditional rule-based methods and static optimization models often fail to adapt to such dynamic environments. To address these issues, this paper proposes a novel hybrid deep reinforcement learning framework integrating a Dynamic Graph Neural Network (DGNN) and a Transformer model. The DGNN captures the spatiotemporal dependencies of the warehouse network topology, while the Transformer mechanism enhances long-range feature extraction for task prioritization. Furthermore, we design a centralized Deep Q-network (DQN) framework with parameterized action spaces to coordinate multiple RGVs collaboratively. While the system manages multiple physical vehicles, the learning architecture employs a single-agent global scheduler to avoid the non-stationarity issues inherent in multi-agent reinforcement learning. Experimental results based on real-world data from a large-scale electronics manufacturing warehouse demonstrate that our method reduces average task completion time by 18.5% and improves system throughput by 22.3% compared to state-of-the-art baselines. The proposed approach demonstrates potential for intelligent warehouse management in dynamic industrial scenarios. Full article
Show Figures

Figure 1

19 pages, 3057 KB  
Article
Advancing Masonry Engineering: Effective Prediction of Prism Strength via Machine Learning Techniques
by Panumas Saingam, Burachat Chatveera, Adnan Nawaz, Muhammad Hassan Ali, Sandeerah Choudhary, Muhammad Salman, Muhammad Noman, Preeda Chaimahawan, Chisanuphong Suthumma, Qudeer Hussain, Tahir Mehmood, Suniti Suparp and Gritsada Sua-Iam
Buildings 2026, 16(8), 1471; https://doi.org/10.3390/buildings16081471 (registering DOI) - 8 Apr 2026
Abstract
Masonry buildings have shaped construction history since about 6500 BCE. They offer durability, strength, and cost effectiveness, especially in developing countries. Yet assessing compressive strength during construction remains challenging due to the constituent materials soil, cement, and stone, complicating standardization worldwide. In the [...] Read more.
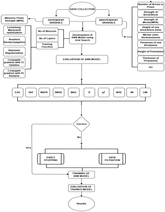
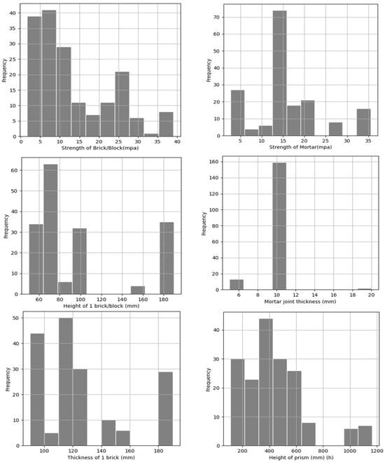
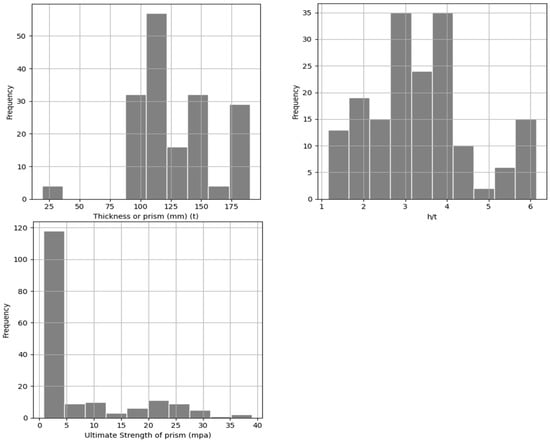
Masonry buildings have shaped construction history since about 6500 BCE. They offer durability, strength, and cost effectiveness, especially in developing countries. Yet assessing compressive strength during construction remains challenging due to the constituent materials soil, cement, and stone, complicating standardization worldwide. In the present study, an innovative model based on a machine learning algorithm is put forth to predict the compressive strengths of prisms. Some important factors considered as input to the algorithm based on traditional methods are the brick and mortar strengths, prism geometry, mortar bed thickness, and empirically derived height-to-thickness (t) (h/t) ratios. Three different ANN algorithms are coded and trained on the input data, and they are based on the Levenberg–Marquardt algorithm, the resilient backpropagation algorithm, and the conjugate gradient algorithm. The optimal ANN model trained using the conjugate gradient Polak–Ribière algorithm (traincgp) achieves superior performance, with R2 = 0.9881, R2 = 0.9927, RMSE = 0.9914 MPa, MAE = 0.6039 MPa, MAPE = 20.9141%, VAF = 0.9881, and WI = 0.9970. Sensitivity analysis shows the height-to-thickness (h/t) ratio is the dominant influence on compressive strength, consistent with structural mechanics. The primary contributions are the systematically curated, richly parameterized dataset and its use to produce robust, physically interpretable predictions with established ANN methods. Full article
Show Figures

Figure 1

31 pages, 16943 KB  
Article
Intelligent Design and Optimization of a 3 mm Micro-Turbine Blade Profile Using Physics-Informed Neural Networks and Active Learning
by Yizhou Hu, Leheng Zhang, Sirui Gong and Zhenlong Wang
Aerospace 2026, 13(4), 331; https://doi.org/10.3390/aerospace13040331 - 2 Apr 2026
Viewed by 215
Abstract
The design of millimeter-scale micro-turbine blades is challenging due to conflicting requirements: achieving aerodynamic performance while remaining compatible with microfabrication, and exploring high-dimensional morphological design spaces without prohibitive computational cost. To address these challenges, this study proposes an intelligent framework for the design [...] Read more.
The design of millimeter-scale micro-turbine blades is challenging due to conflicting requirements: achieving aerodynamic performance while remaining compatible with microfabrication, and exploring high-dimensional morphological design spaces without prohibitive computational cost. To address these challenges, this study proposes an intelligent framework for the design and optimization of the three-dimensional blade profile of a 3 mm diameter micro-turbine. The blade morphology is parameterized using 22 variables, ensuring geometric feasibility for micro-EDM (Electrical Discharge Machining) fabrication. A physics-informed neural network (PINN) surrogate model, efficiently trained through a two-stage active learning strategy combining KD-tree exploration and residual-based sampling, provides accurate predictions of flow fields. Multi-objective optimization using Non-dominated Sorting Genetic Algorithm II (NSGA-II) is then performed to maximize torque and thrust. Experimental results show that the optimized blade achieves a 38.6% increase in rotational speed while retaining 75.1% of thrust at 0.2 MPa inlet pressure, validating the framework’s effectiveness. This methodology offers a systematic solution for designing microfluidic devices characterized by high-dimensional parameters and high-fidelity simulation requirements. Full article
(This article belongs to the Section Aeronautics)
Show Figures

Figure 1

23 pages, 7468 KB  
Article
FPGA-Based Real-Time Simulation of Externally Excited Synchronous Machines
by Yannick Bergheim, Fabian Jonczyk, René Scheer and Jakob Andert
Energies 2026, 19(7), 1661; https://doi.org/10.3390/en19071661 - 27 Mar 2026
Viewed by 302
Abstract
Externally excited synchronous machines (EESMs) are a rare-earth-free solution for traction applications. However, variable field excitation and magnetic coupling increase control complexity. Efficient validation of the resulting control functionalities can be carried out using hardware-in-the-loop (HIL) testing, which requires high-fidelity real-time simulation models. [...] Read more.
Externally excited synchronous machines (EESMs) are a rare-earth-free solution for traction applications. However, variable field excitation and magnetic coupling increase control complexity. Efficient validation of the resulting control functionalities can be carried out using hardware-in-the-loop (HIL) testing, which requires high-fidelity real-time simulation models. This paper presents a semi-analytical, discrete-time EESM model tailored for HIL applications. Nonlinear magnetic saturation and magnetic coupling are captured using an inverted flux–current characteristic combined with a rotating coordinate transformation, which improves resource utilization. Spatial harmonics are included through a Fourier decomposition of the angle-dependent inverse characteristics. Additionally, different loss mechanisms are considered to accurately represent the physical behavior of the machine. The model is parameterized using finite element analysis (FEA) results from a 100kW salient-pole EESM. It is implemented on a field-programmable gate array to achieve real-time capability at a simulation frequency of 2.5MHz. Validation results for the typical operating range show deviations below 0.1% compared to detailed FEA results, demonstrating accurate real-time simulation of the electromagnetic behavior. Full article
Show Figures

Figure 1

15 pages, 3549 KB  
Article
Application and Comparison of Two Transformer-Based Deep Learning Models in Short-Term Precipitation Nowcasting
by Chuhan Lu and Qilong Pan
Water 2026, 18(6), 757; https://doi.org/10.3390/w18060757 - 23 Mar 2026
Viewed by 343
Abstract
Against the background of intensifying global climate change, extreme precipitation events have become increasingly frequent. Improving the accuracy of short-term precipitation nowcasting is therefore essential for disaster prevention and mitigation. Traditional numerical weather prediction (NWP) approaches are constrained by computational latency and errors [...] Read more.
Against the background of intensifying global climate change, extreme precipitation events have become increasingly frequent. Improving the accuracy of short-term precipitation nowcasting is therefore essential for disaster prevention and mitigation. Traditional numerical weather prediction (NWP) approaches are constrained by computational latency and errors arising from physical parameterizations, making it difficult to satisfy real-time forecasting requirements at high spatiotemporal resolution. Using the SEVIR dataset, this study conducts a systematic comparison of two Transformer-based deep learning models—Earthformer and LLMDiff—for short-term extreme precipitation nowcasting. Model performance is evaluated using the Critical Success Index (CSI), Probability of Detection (POD), and Success Ratio (SUCR). Results indicate that, for 0–30 min lead times, Earthformer more efficiently captures both local and long-range spatiotemporal dependencies via its Cuboid Attention mechanism and shows a slight advantage for low-intensity precipitation. As the lead time extends to 60 min, LLMDiff demonstrates stronger longer-horizon skill due to its diffusion-based probabilistic modeling and a frozen large language model (LLM) module, which enhance the representation of uncertainty and longer-term evolution of precipitation systems. However, LLMDiff tends to produce a higher false-alarm rate. Overall, Earthformer is better suited for rapid early warning of light precipitation, whereas LLMDiff is more appropriate for high-accuracy nowcasting of heavy precipitation, offering useful insights for intelligent forecasting of extreme weather. Full article
(This article belongs to the Special Issue Analysis of Extreme Precipitation Under Climate Change, 2nd Edition)
Show Figures

Figure 1

21 pages, 15340 KB  
Article
Distinguishing Between Internal Ice Deformation, Weertman Sliding, and Coulomb Friction in Antarctic Ice Sheet Surface Speeds
by Hillel Rosenshine and Victor C. Tsai
Glacies 2026, 3(1), 5; https://doi.org/10.3390/glacies3010005 - 23 Mar 2026
Viewed by 343
Abstract
Future contributions to sea level rise from the Antarctic Ice Sheet due to climate change remain one of the largest uncertainties for future sea level. Improving predictions of ice mass loss is a major goal of numerical ice sheet models, but a major [...] Read more.
Future contributions to sea level rise from the Antarctic Ice Sheet due to climate change remain one of the largest uncertainties for future sea level. Improving predictions of ice mass loss is a major goal of numerical ice sheet models, but a major difficulty is that ice sheet models assume an empirical fit to modern-day observed speeds to infer sliding parameters. While this results in accurate modern-day comparisons, predictions for future or past climates that have substantially different conditions will be inaccurate if the empirical sliding law used is not appropriate. To help constrain which basal physics is most appropriate and therefore which basal parameterizations should be used in ice sheet models, here, we pursue an understanding of which physical mechanisms are most likely to explain the spatial variability in flowline speeds throughout the Antarctic Ice Sheet. Specifically, we compare observed flowline surface speeds with predictions of speeds from internal ice deformation and Weertman sliding using a conservative range of physical parameters. Despite large uncertainties, we find a number of flowlines where the predictions can be distinguished from each other and one can infer that one of the two mechanisms, or a third mechanism, Coulomb frictional failure, may likely be principally responsible. Geographic patterns in the dominant mechanism are observed. Weertman sliding appears dominant in several flowline clusters in East Antarctica, and there are regional consistencies in the estimated nearness to flotation at locations of inferred initiation of Coulomb failure. Weertman sliding at faster rates is also observed within regions of inferred Coulomb failure, consistent with theoretical expectations. The key finding that the dominant deformation mechanism varies along and between Antarctic flowlines may complicate how ice sheet models need to be parameterized if accurate predictions of future ice loss and sea level rise are to be accurate. Full article
Show Figures

Figure 1

22 pages, 3785 KB  
Article
Determination and Analysis of Martian Height Anomalies Using GMM-3 and JGMRO_120D Gravity Field Models
by Dongfang Zhao, Houpu Li and Shaofeng Bian
Appl. Sci. 2026, 16(6), 2982; https://doi.org/10.3390/app16062982 - 19 Mar 2026
Viewed by 239
Abstract
Height anomaly, defined as the separation between the quasi-geoid and the reference ellipsoid, is fundamental to quasi-geoid refinement. While the Goddard Mars Model-3 (GMM-3) developed by NASA’s Goddard Space Flight Center (GSFC) and the JPL Mars gravity field MRO120D (JGMRO_120D) model developed by [...] Read more.
Height anomaly, defined as the separation between the quasi-geoid and the reference ellipsoid, is fundamental to quasi-geoid refinement. While the Goddard Mars Model-3 (GMM-3) developed by NASA’s Goddard Space Flight Center (GSFC) and the JPL Mars gravity field MRO120D (JGMRO_120D) model developed by NASA’s Jet Propulsion Laboratory (JPL) stand as two representative Martian gravity field models, the systematic differences between them and their associated physical implications remain insufficiently quantified. This study establishes a validated computational framework for Martian height anomaly determination using updated physical parameters and spherical harmonic expansions. Validation against terrestrial datasets confirms high reliability (standard deviation: 0.0695 m relative to International Centre for Global Earth Models (ICGEM)), ensuring confidence in subsequent analysis. Our analysis reveals three critical findings: (1) Systematic latitudinal biases between GMM-3 and JGMRO_120D exhibit a monotonic gradient from −1.3 m near the equator to +3.9 m at the North Pole, suggesting differential parameterization of polar mass loading or tidal models between the two centers. (2) Polar clustering of uncertainties and outliers exceeding the 95th percentile (>7 m) concentrate non-randomly at latitudes >60°, which is attributed to sparse satellite tracking and seasonal ice cap modeling limitations. (3) There is error amplification in lowland terrains, where relative errors exceed 60% in flat regions (near-zero anomalies), posing critical risks for precision landing missions. While global consistency between models is high (R2 = 0.9999), the identified discrepancies provide new constraints on Mars’s geophysical models and essential guidance for future gravity field improvements and mission planning. Full article
(This article belongs to the Section Earth Sciences)
Show Figures

Figure 1

24 pages, 3321 KB  
Article
On the Stable Integration of Neural Network Parameterization in Numerical Models
by Yifan Wang, Weizhi Huang, Hao Geng, Yi Ma and Leyi Wang
Atmosphere 2026, 17(3), 306; https://doi.org/10.3390/atmos17030306 - 17 Mar 2026
Viewed by 204
Abstract
Deep learning-based parameterizations of subgrid-scale processes have become a major research focus in recent years, offering the potential to remedy inaccuracies inherent in traditional physics-based schemes. However, their integral stability within numerical models remains insufficiently explored. In this study, we develop deep learning [...] Read more.
Deep learning-based parameterizations of subgrid-scale processes have become a major research focus in recent years, offering the potential to remedy inaccuracies inherent in traditional physics-based schemes. However, their integral stability within numerical models remains insufficiently explored. In this study, we develop deep learning parameterizations for the tropical cyclone boundary layer and implement them in the WRF model. We find that one-dimensional convolutional neural network fails to integrate stably, whereas a fully connected network succeeds. Further analysis shows that the limited receptive field of the convolutional network makes its outputs overly sensitive to certain input perturbations, ultimately causing integral instability. We examine three stabilization strategies—training data augmentation with Gaussian noise, spectral norm regularization, and L2 regularization—and find that all three methods effectively mitigate the network’s output sensitivity to input perturbations, enabling stable integration in WRF and yielding physically reasonable tropical cyclone simulations. Full article
(This article belongs to the Special Issue Atmospheric Modeling with Artificial Intelligence Technologies)
Show Figures

Figure 1

31 pages, 13082 KB  
Article
Design and Evaluation of Chaos-Based Excitation Strategies for Brushless DC Motor Drives: A Multi-Domain Framework for Application-Specific Selection
by Asad Shafique, Georgii Kolev, Oleg Bayazitov, Varvara Sheptunova and Ekaterina Kopets
Designs 2026, 10(2), 33; https://doi.org/10.3390/designs10020033 - 17 Mar 2026
Viewed by 265
Abstract
This paper presents the design and multi-domain evaluation of three chaos-based excitation strategies for brushless DC (BLDC) motor drives implemented using Chua circuit-generated deterministic chaotic signals injected at three distinct control points: the PWM duty cycle, the commutation sequence, and the current feedback [...] Read more.
This paper presents the design and multi-domain evaluation of three chaos-based excitation strategies for brushless DC (BLDC) motor drives implemented using Chua circuit-generated deterministic chaotic signals injected at three distinct control points: the PWM duty cycle, the commutation sequence, and the current feedback loop. A systematic design methodology is established for each injection architecture, including signal normalization, amplitude parameterization, and injection point characterization, evaluated across the electromagnetic, thermal, mechanical, and acoustic domains through MATLAB (R2024a) simulation and physical test stand validation. PWM injection produces controlled spectral dispersion with 5–7% speed reduction and a 10–15 dB SNR decrease, making it the recommended design choice for acoustic signature masking in stealth UAV applications. Commutation injection achieves severe system destabilization with speed reduction exceeding 56% and SNR losses greater than 30 dB, establishing it as a design tool for accelerated stress testing and fault emulation. Current feedback injection delivers a balanced excitation profile with 12–20% efficiency loss and 16–30% SNR reduction, making it suitable as a design method for online parameter identification and adaptive control development. This study establishes the first multi-domain comparative design framework for application-specific selection of chaos excitation strategies in BLDC drives, supported by nonparametric statistical validation and experimental acoustic confirmation, providing drive engineers with quantitative selection criteria across four physical domains. Full article
(This article belongs to the Section Electrical Engineering Design)
Show Figures

Figure 1

19 pages, 8606 KB  
Article
The Influence of Near-Surface Ground Features on Near-Surface Airflow
by Kaijia Pan, Zhengcai Zhang, Guangqiang Qian and Yan Zhang
Sustainability 2026, 18(6), 2910; https://doi.org/10.3390/su18062910 - 16 Mar 2026
Viewed by 198
Abstract
Dust and sand storms occurring in northern China are strongly controlled by near-surface aerodynamics, yet the spatial heterogeneity of these processes remains poorly understood. We obtained field measurements of the wind above gobis, sandy surfaces, and dry lakebeds in the Hexi Corridor Desert [...] Read more.
Dust and sand storms occurring in northern China are strongly controlled by near-surface aerodynamics, yet the spatial heterogeneity of these processes remains poorly understood. We obtained field measurements of the wind above gobis, sandy surfaces, and dry lakebeds in the Hexi Corridor Desert and Heihe River Basin, and sandy surfaces in northern China. First, the slope of wind profile (a1) reveals distinct drag reversal with increasing wind speed: under low winds, a1 increases from sandy to dry lakebed to gobi surfaces, whereas under high winds, actively saltating sandy surfaces exhibit the highest a1, surpassing gobi and dry lakebed. Second, the dynamic feedback between sediment transport and aerodynamics is clear: at below-threshold winds, friction velocity (u*) and aerodynamic roughness length (z0) are lowest for sand; however, as wind speed increases to initiate significant saltation, the sandy surface develops the highest u* and z0, highlighting the dominant role of grain-borne roughness. Third, the focal height (zf) shows regional disparity, varying by up to two orders of magnitude for both sandy and gobi surfaces, with a strong correlation to local gravel coverage. This work provides spatially explicit parameterizations of surface type, offering a physical basis for modeling dust emission and transport in northern China and similar arid regions globally. Such parameterizations are essential for developing reliable early warning systems and evidence-based land management strategies. These advances contribute directly to ecosystem sustainability and community resilience in vulnerable arid and semi-arid regions under climate change. Full article
Show Figures

Figure 1

21 pages, 3204 KB  
Article
An Optimized Pedestrian Inertial Navigation Method Based on the Birkhoff Pseudospectral Method
by Zihong Zhang, Dangjun Zhao and Di Tian
Sensors 2026, 26(6), 1850; https://doi.org/10.3390/s26061850 - 15 Mar 2026
Viewed by 238
Abstract
Pedestrian inertial navigation is a pivotal technology for achieving seamless indoor and outdoor positioning. Traditional methods based on the Extended Kalman Filter (EKF) suffer from cumulative errors induced by inertial measurement unit (IMU) noise, which severely degrade the accuracy of pedestrian trajectory estimation [...] Read more.
Pedestrian inertial navigation is a pivotal technology for achieving seamless indoor and outdoor positioning. Traditional methods based on the Extended Kalman Filter (EKF) suffer from cumulative errors induced by inertial measurement unit (IMU) noise, which severely degrade the accuracy of pedestrian trajectory estimation over long durations. To address this critical limitation, a post-processing trajectory optimization approach for pedestrian inertial navigation based on the Birkhoff pseudospectral method is proposed in this paper. Leveraging the initial attitude and position estimates derived from the Zero-Velocity Update (ZUPT) technique and the EKF framework, the proposed method first parameterizes continuous-time acceleration measurements by adopting Chebyshev nodes as collocation points, and then formulates and solves the trajectory optimization problem via a Birkhoff pseudospectral framework, which effectively suppresses noise interference from the IMU accelerometer. Simulation experiments validate the superior noise suppression capability of the proposed algorithm. Furthermore, physical experiments conducted with a foot-mounted IMU demonstrate that the final position error is reduced by approximately 90% in comparison with the traditional EKF-based method. Full article
(This article belongs to the Section Navigation and Positioning)
Show Figures

Figure 1

21 pages, 5404 KB  
Article
An Overlooked Sink: Quantifying the Impact of Aerosol Deposition on Building Walls with Large Eddy Simulation
by Alexander Varentsov, Evgeny Mortikov, Victor Stepanenko and Andrey Glazunov
Atmosphere 2026, 17(3), 293; https://doi.org/10.3390/atmos17030293 - 14 Mar 2026
Viewed by 278
Abstract
Urban air quality is influenced by the removal of particulate matter through dry deposition, yet this process is often simplified in models, potentially underestimating the role of vertical building surfaces. This study investigates the impact of aerosol deposition on building walls on PM [...] Read more.
Urban air quality is influenced by the removal of particulate matter through dry deposition, yet this process is often simplified in models, potentially underestimating the role of vertical building surfaces. This study investigates the impact of aerosol deposition on building walls on PM2.5 concentrations and the deposition budget within the urban canopy. We utilized a Large Eddy Simulation model coupled with a Lagrangian Particle Transport module to simulate aerosol dispersion in randomized urban configurations corresponding to Local Climate Zones (LCZs) 4, 5, and 6. The results indicate that under the considered conditions, vertical walls can act as a primary sink for PM2.5, capturing over 70% of deposited particles downwind from sources in high-rise environments. We observed a non-linear sensitivity of airborne concentrations to wall deposition efficiency; a relatively low capture probability (10%) reduced near-surface concentrations by 25–30%. Furthermore, for fine and coarse particles (up to ~20 µm), the uncertainty in wall deposition parameterization appeared to outweigh the influence of particle physical properties on dispersion patterns. These findings suggest that neglecting wall deposition may lead to overestimation of urban pollution levels, highlighting the importance of refining particle–wall interaction parameterizations in air quality models. Full article
(This article belongs to the Section Atmospheric Techniques, Instruments, and Modeling)
Show Figures

Figure 1

24 pages, 7825 KB  
Article
A Novel Dynamic Surge Modeling Framework for Gas Turbines: Integration of Compressor Variable Geometry
by Jinshi Du, Yu Zhang, Miguel Martínez García and Adrian Spencer
Machines 2026, 14(3), 327; https://doi.org/10.3390/machines14030327 - 13 Mar 2026
Viewed by 379
Abstract
Gas turbines are complex mechatronic systems that require reliable dynamic models to support automated operation under varying aerodynamic conditions. This study presents a novel dynamic surge modeling framework that integrates compressor variable geometry into a gas turbine component-level model. A physics-based formulation is [...] Read more.
Gas turbines are complex mechatronic systems that require reliable dynamic models to support automated operation under varying aerodynamic conditions. This study presents a novel dynamic surge modeling framework that integrates compressor variable geometry into a gas turbine component-level model. A physics-based formulation is developed in which the influence of inlet guide vane (IGV) deflection is incorporated through sensitivity-based parameterization and a physics-informed extension of compressor performance characteristics. The proposed framework captures the nonlinear interaction between compressor surge dynamics and component-level system behavior, enabling consistent prediction of instability onset and dynamic stability margins over a wide range of operating conditions. Model verification through stability analysis, phase-space characterization, and time-domain simulations demonstrates that the framework reproduces key features of classical compressor surge and quantifies the impact of variable geometry on system stability. The results show that the proposed model provides a practical and computationally efficient basis for control-oriented surge analysis, including stability monitoring and surge delay assessment. By coupling the IGV-aware surge dynamics with a gas turbine component-level model, the proposed method enables control-oriented, automation-ready simulation for gas turbine design and control. Full article
Show Figures

Figure 1

21 pages, 8746 KB  
Article
A Hybrid STPA-BN Framework for Quantitative Risk Assessment of Runway Incursions: A Case Study of the Austin–Bergstrom Incident
by Yujiang Feng, Weijun Pan, Rundong Wang, Yanqiang Jiang, Dajiang Song and Xiqiao Dai
Appl. Sci. 2026, 16(6), 2711; https://doi.org/10.3390/app16062711 - 12 Mar 2026
Viewed by 293
Abstract
The escalating complexity of airport surface operations challenges traditional risk quantification methods. Conventional linear models often fail to capture the non-linear interactions within sociotechnical systems. While hybrid System-Theoretic Process Analysis (STPA) and Bayesian Network (BN) models provide an alternative, existing integrations are frequently [...] Read more.
The escalating complexity of airport surface operations challenges traditional risk quantification methods. Conventional linear models often fail to capture the non-linear interactions within sociotechnical systems. While hybrid System-Theoretic Process Analysis (STPA) and Bayesian Network (BN) models provide an alternative, existing integrations are frequently constrained by ad hoc structural translations and rare-event data sparsity. To address these methodological limitations, this study proposes an enhanced STPA-BN framework. A formalized mapping mechanism (M1–M4) translates qualitative STPA scenarios into a BN topology to quantify non-linear causal dependencies across environmental precursors, operator cognitive states, unsafe control actions, and systemic hazards. Parameterization is achieved via a logic-guided strategy, fusing historical incident data mining with deterministic physical constraints to correct rare-event probabilities. The framework is validated through a reconstruction of the 2023 Austin–Bergstrom runway incursion incident. Results indicate that under low visibility and degraded surveillance, incursion probability escalates to 86%. Sensitivity analysis reveals that while restoring surveillance infrastructure reduces collision risk by ~13%, communication compliance improvements prove insufficient in sensory-deprived environments. These findings quantitatively demonstrate that administrative controls cannot substitute for robust engineering safeguards in complex operations. Full article
Show Figures

Figure 1

29 pages, 15419 KB  
Article
Algorithm-Driven Placement Optimization of Aircraft-Mounted VHF Antennas for Mutual Coupling Reduction
by Emre Oz, Baris Gurcan Hakanoglu, Yaser Dalveren, Ali Kara and Mohammad Derawi
Appl. Sci. 2026, 16(6), 2718; https://doi.org/10.3390/app16062718 - 12 Mar 2026
Viewed by 313
Abstract
This study investigates algorithm-driven placement optimization of two aircraft-mounted VHF monopole antennas to mitigate mutual coupling under realistic installation constraints. A parameterized 3D aircraft model inspired by general-aviation platforms is analyzed using full-wave electromagnetic simulations over the 30–100 MHz band. The optimization problem [...] Read more.
This study investigates algorithm-driven placement optimization of two aircraft-mounted VHF monopole antennas to mitigate mutual coupling under realistic installation constraints. A parameterized 3D aircraft model inspired by general-aviation platforms is analyzed using full-wave electromagnetic simulations over the 30–100 MHz band. The optimization problem is formulated to reduce inter-antenna coupling across the operating band while restricting the search space to physically installable regions on the airframe. Two global optimization methods, Genetic Algorithm and Particle Swarm Optimization, are applied and compared under the identical constraints and objective definitions. The results show that both optimizers achieve a significant reduction in coupling relative to non-optimized placements, with comparable overall performance. Installed far-field radiation characteristics are further evaluated to verify that the optimized solutions preserve, and in some cases improve, the omnidirectional coverage required for airborne VHF communication. The proposed workflow provides a practical, simulation-driven framework for electromagnetic compatibility (EMC)-oriented antenna integration on complex aircraft platforms. Full article
Show Figures

Figure 1

Back to TopTop