Sign in to use this feature.

Years

Between: -

Subjects

remove_circle_outline
remove_circle_outline
remove_circle_outline
remove_circle_outline
remove_circle_outline
remove_circle_outline
remove_circle_outline

Journals

Article Types

Countries / Regions

Search Results (50)

Search Parameters:
Keywords = photon denoising

Order results
Result details
Results per page
Select all
Export citation of selected articles as:
14 pages, 2658 KB  
Article
Comparative Evaluation of Combined Denoising and Resolution Enhancement Algorithms for Intravital Two-Photon Imaging of Organs
by Saeed Bohlooli Darian, Woo June Choi, Jeongmin Oh and Jun Ki Kim
Biosensors 2025, 15(9), 616; https://doi.org/10.3390/bios15090616 - 17 Sep 2025
Viewed by 344
Abstract
Intravital two-photon microscopy enables deep-tissue imaging of subcellular structures in live animals, but its original spatial resolution and image quality are limited by scattering, motion, and low signal-to-noise ratios. To address these challenges, we used a combination of tissue stabilization, denoising methods, and [...] Read more.
Intravital two-photon microscopy enables deep-tissue imaging of subcellular structures in live animals, but its original spatial resolution and image quality are limited by scattering, motion, and low signal-to-noise ratios. To address these challenges, we used a combination of tissue stabilization, denoising methods, and motion correction, together with resolution enhancement algorithms, including enhanced Super-Resolution Radial Fluctuations (eSRRF) and deconvolution, to acquire high-fidelity time-lapse images of internal organs. We applied this imaging pipeline to image genetically labeled mitochondria in vivo, in Dendra2 mice. Our results demonstrate that the eSRRF-combined method, compared to other evaluated algorithms, significantly shows improved spatial resolution and mitochondrial structure visualization, while each method exhibiting distinct strengths in terms of noise tolerance, edge preservation, and computational efficiency. These findings provide a practical framework for selecting enhancement strategies in intravital imaging studies targeting dynamic subcellular processes. Full article
(This article belongs to the Special Issue Optical Sensors for Biological Detection)
Show Figures

Figure 1

19 pages, 2140 KB  
Article
Restoration of Streak Tube Imaging LiDAR 3D Images in Photon Starved Regime Using Multi-Sparsity Constraints and Adaptive Regularization
by Zelin Yue, Ping Ruan, Mengyan Fang, Peiquan Chen, Xing Wang, Youjin Xie, Meilin Xie, Wei Hao and Songmao Chen
Remote Sens. 2025, 17(17), 3089; https://doi.org/10.3390/rs17173089 - 4 Sep 2025
Viewed by 756
Abstract
Streak Tube Imaging Lidar (STIL) offers significant advantages in long-range sensing and ultrafast diagnostics by encoding spatial-temporal information as streaks, and hence decodes 3D images using tailored algorithm. However, under low-photon conditions that caused either long-range or reduced exposure time, the reconstructed image [...] Read more.
Streak Tube Imaging Lidar (STIL) offers significant advantages in long-range sensing and ultrafast diagnostics by encoding spatial-temporal information as streaks, and hence decodes 3D images using tailored algorithm. However, under low-photon conditions that caused either long-range or reduced exposure time, the reconstructed image suffer from low contrast, strong noise and blurring, hindering the application in various scenarios. To address this challenge, we propose a Multi-Sparsity Constraints and Adaptive Regularization (MSC-AR) algorithm based on the Maximum a Posteriori (MAP) framework, which jointly denoises and deblurs degraded streak images and efficiently solved using the Alternating Direction Method of Multipliers (ADMM). MSC-AR considers gradient sparsity, intensity sparsity, and an adaptively weighted Total Variation (TV) regularization along the temporal dimension of the streak image which collaboratively optimizing image quality and structural detail, thus better 3D restoration results in low-photon conditions. Experimental results demonstrate that MSC-AR significantly outperforms existing approaches under low-photon conditions. At an exposure time of 300 ms, it achieves millimeter-level RMSE and over 88% SSIM in depth image reconstruction, while maintaining robustness and generalization across different reconstruction strategies and target types. Full article
(This article belongs to the Section Remote Sensing Image Processing)
Show Figures

Figure 1

22 pages, 5526 KB  
Article
Coarse-to-Fine Denoising for Micro-Pulse Photon-Counting LiDAR Data: A Multi-Stage Adaptive Framework
by Zhaodong Chen, Chengdong Zhang, Xing Wang, Rongwei Fan, Zhiwei Dong, Lansong Cao and Deying Chen
Remote Sens. 2025, 17(17), 2931; https://doi.org/10.3390/rs17172931 - 23 Aug 2025
Viewed by 593
Abstract
Micro-pulse photon-counting LiDAR has difficulty accurately extracting geophysical information in strong-noise environments, with solar noise interference being a key limiting factor. This study proposes a hierarchical coarse-to-fine denoising framework, combining grid-based pre-filtering with an optimized horizontal and vertical recursive division method using Otsu’s [...] Read more.
Micro-pulse photon-counting LiDAR has difficulty accurately extracting geophysical information in strong-noise environments, with solar noise interference being a key limiting factor. This study proposes a hierarchical coarse-to-fine denoising framework, combining grid-based pre-filtering with an optimized horizontal and vertical recursive division method using Otsu’s method to achieve high time efficiency and denoising accuracy. First, an adaptive meshing strategy is employed to remove most of the noise in the data while retaining more than 99.1% of the signal. Subsequently, an alternating horizontal and vertical recursive division algorithm with automatically selected parameters is applied for denoising; the method was validated on ICESat-2 ATL03 data, GlobeLand30 V2020 data, and USGS 3DEP airborne radar data, where the method achieved a classification accuracy of more than 91.2%, with a several-fold reduction in runtime compared to traditional clustering methods. The framework demonstrates high efficiency, robustness, and computational scalability across diverse terrains, including polar, forest, and plains. It can contribute to geographic mapping, environmental protection, and ecological monitoring. Full article
Show Figures

Figure 1

25 pages, 9720 KB  
Article
ICESat-2 Water Photon Denoising and Water Level Extraction Method Combining Elevation Difference Exponential Attenuation Model with Hough Transform
by Xilai Ju, Yongjian Li, Song Ji, Danchao Gong, Hao Liu, Zhen Yan, Xining Liu and Hao Niu
Remote Sens. 2025, 17(16), 2885; https://doi.org/10.3390/rs17162885 - 19 Aug 2025
Viewed by 546
Abstract
For addressing the technical challenges of photon denoising and water level extraction in ICESat-2 satellite-based water monitoring applications, this paper proposes an innovative solution integrating Gaussian function fitting with Hough transform. The method first employs histogram Gaussian fitting to achieve coarse denoising of [...] Read more.
For addressing the technical challenges of photon denoising and water level extraction in ICESat-2 satellite-based water monitoring applications, this paper proposes an innovative solution integrating Gaussian function fitting with Hough transform. The method first employs histogram Gaussian fitting to achieve coarse denoising of water body regions. Subsequently, a probability attenuation model based on elevation differences between adjacent photons is constructed to accomplish refined denoising through iterative optimization of adaptive thresholds. Building upon this foundation, the Hough transform technique from image processing is introduced into photon cloud processing, enabling robust water level extraction from ICESat-2 data. Through rasterization, discrete photon distributions are converted into image space, where straight lines conforming to the photon distribution are then mapped as intersection points of sinusoidal curves in Hough space. Leveraging the noise-resistant characteristics of the Hough space accumulator, the interference from residual noise photons is effectively eliminated, thereby achieving high-precision water level line extraction. Experiments were conducted across five typical water bodies (Qinghai Lake, Long Land, Ganquan Island, Qilian Yu Islands, and Miyun Reservoir). The results demonstrate that the proposed denoising method outperforms DBSCAN and OPTICS algorithms in terms of accuracy, precision, recall, F1-score, and computational efficiency. In water level estimation, the absolute error of the Hough transform-based line detection method remains below 2 cm, significantly surpassing the performance of mean value, median value, and RANSAC algorithms. This study provides a novel technical framework for effective global water level monitoring. Full article
Show Figures

Figure 1

24 pages, 30364 KB  
Article
Bayesian Denoising Algorithm for Low SNR Photon-Counting Lidar Data via Probabilistic Parameter Optimization Based on Signal and Noise Distribution
by Qi Liu, Jian Yang, Yue Ma, Wenbo Yu, Qijin Han, Zhibiao Zhou and Song Li
Remote Sens. 2025, 17(13), 2182; https://doi.org/10.3390/rs17132182 - 25 Jun 2025
Viewed by 506
Abstract
The Ice, Cloud, and land Elevation Satellite-2 has provided unprecedented global surface elevation measurements through photon-counting Lidar (Light detection and ranging), yet its low signal-to-noise ratio (SNR) poses significant challenges for denoising algorithms. Existing methods, relying on fixed parameters, struggle to adapt to [...] Read more.
The Ice, Cloud, and land Elevation Satellite-2 has provided unprecedented global surface elevation measurements through photon-counting Lidar (Light detection and ranging), yet its low signal-to-noise ratio (SNR) poses significant challenges for denoising algorithms. Existing methods, relying on fixed parameters, struggle to adapt to dynamic noise distribution in rugged mountain regions where signal and noise change rapidly. This study proposes an adaptive Bayesian denoising algorithm integrating minimum spanning tree (MST) -based slope estimation and probabilistic parameter optimization. First, a simulation framework based on ATL03 data generates point clouds with ground truth labels under varying SNRs, achieving correlation coefficients > 0.9 between simulated and measured distributions. The algorithm then extracts surface profiles via MST and coarse filtering, fits slopes with >0.9 correlation to reference data, and derives the probability distribution function (PDF) of neighborhood photon counts. Bayesian estimation dynamically selects optimal clustering parameters (search radius and threshold), achieving F-scores > 0.9 even at extremely low SNR (1 photon/10 MHz noise). Validation against three benchmark algorithms (OPTICS, quadtree, DRAGANN) on simulated and ATL03 datasets demonstrates superior performance in mountainous terrain, with precision and recall improvements of 10–20% under high noise conditions. This work provides a robust framework for adaptive parameter selection in low-SNR photon-counting Lidar applications. Full article
Show Figures

Graphical abstract

17 pages, 2287 KB  
Article
A Self-Adaptive K-SVD Denoising Algorithm for Fiber Bragg Grating Spectral Signals
by Hang Gao, Xiaojia Liu, Da Qiu, Jingyi Liu, Kai Qian, Zhipeng Sun, Song Liu, Shiqiang Chen, Tingting Zhang and Yang Long
Symmetry 2025, 17(7), 991; https://doi.org/10.3390/sym17070991 - 23 Jun 2025
Viewed by 507
Abstract
In fiber Bragg grating (FBG) sensing demodulation systems, high-precision peak detection is a core requirement for demodulation algorithms. However, practical spectral signals are often susceptible to environmental noise interference, which leads to significant degradation in the accuracy of traditional demodulation methods. This study [...] Read more.
In fiber Bragg grating (FBG) sensing demodulation systems, high-precision peak detection is a core requirement for demodulation algorithms. However, practical spectral signals are often susceptible to environmental noise interference, which leads to significant degradation in the accuracy of traditional demodulation methods. This study proposes a self-adaptive K-SVD (SAK-SVD) denoising algorithm based on adaptive window parameter optimization, establishing a closed-loop iterative feedback mechanism through dual iterations between dictionary learning and parameter adjustment. This approach achieves a synergistic enhancement of noise suppression and signal fidelity. First, a dictionary learning framework based on K-SVD is constructed for initial denoising, and the peak feature region is extracted by differentiating the denoised signals. By constructing statistics on the number of sign changes, an adaptive adjustment model for the window size is established. This model dynamically tunes the window parameters in dictionary learning for iterative denoising, establishing a closed-loop architecture that integrates denoising evaluation with parameter optimization. The performance of SAK-SVD is evaluated through three experimental scenarios, demonstrating that SAK-SVD overcomes the rigid parameter limitations of traditional K-SVD in FBG spectral processing, enhances denoising performance, and thereby improves wavelength demodulation accuracy. For denoising undistorted waveforms, the optimal mean absolute error (MAE) decreases to 0.300 pm, representing a 25% reduction compared to the next-best method. For distorted waveforms, the optimal MAE drops to 3.9 pm, achieving a 63.38% reduction compared to the next-best method. This study provides both theoretical and technical support for high-precision fiber-optic sensing under complex working conditions. Crucially, the SAK-SVD framework establishes a universal, adaptive denoising paradigm for fiber Bragg grating (FBG) sensing. This paradigm has direct applicability to Raman spectroscopy, industrial ultrasound-based non-destructive testing, and biomedical signal enhancement (e.g., ECG artefact removal), thereby advancing high-precision measurement capabilities across photonics and engineering domains. Full article
(This article belongs to the Section Computer)
Show Figures

Figure 1

16 pages, 1447 KB  
Article
Noise Suppressed Image Reconstruction for Quanta Image Sensors Based on Transformer Neural Networks
by Guanjie Wang and Zhiyuan Gao
J. Imaging 2025, 11(5), 160; https://doi.org/10.3390/jimaging11050160 - 17 May 2025
Cited by 1 | Viewed by 771
Abstract
The photon detection capability of quanta image sensors make them an optimal choice for low-light imaging. To address Possion noise in QIS reconstruction caused by spatio-temporal oversampling characteristic, a deep learning-based noise suppression reconstruction method is proposed in this paper. The proposed neural [...] Read more.
The photon detection capability of quanta image sensors make them an optimal choice for low-light imaging. To address Possion noise in QIS reconstruction caused by spatio-temporal oversampling characteristic, a deep learning-based noise suppression reconstruction method is proposed in this paper. The proposed neural network integrates convolutional neural networks and Transformers. Its architecture combines the Anscombe transformation with serial and parallel modules to enhance denoising performance and adaptability across various scenarios. Experimental results demonstrate that the proposed method effectively suppresses noise in QIS image reconstruction. Compared with representative methods such as TD-BM3D, QIS-Net and DPIR, our approach achieves up to 1.2 dB improvement in PSNR, demonstrating superior reconstruction quality. Full article
(This article belongs to the Section Image and Video Processing)
Show Figures

Figure 1

26 pages, 5622 KB  
Article
UMFNet: Frequency-Guided Multi-Scale Fusion with Dynamic Noise Suppression for Robust Low-Light Object Detection
by Shihao Gong, Zheng Ma and Xiang Li
Appl. Sci. 2025, 15(10), 5362; https://doi.org/10.3390/app15105362 - 11 May 2025
Cited by 1 | Viewed by 847
Abstract
The dominant low-light object detectors face the following spectral trilemma: (1) the loss of high-frequency structural details during denoising, (2) the amplification of low-frequency illumination distortion, and (3) cross-band interference in multi-scale features. To resolve these intertwined challenges, we present UMFNet—a frequency-guided [...] Read more.
The dominant low-light object detectors face the following spectral trilemma: (1) the loss of high-frequency structural details during denoising, (2) the amplification of low-frequency illumination distortion, and (3) cross-band interference in multi-scale features. To resolve these intertwined challenges, we present UMFNet—a frequency-guided detection framework that unifies adaptive frequency distillation with inter-band attention coordination. Our technical breakthroughs manifest through three key innovations: (1) a frequency-adaptive fusion (FAF) module employing learnable wavelet kernels (16–64 decomposition basis) with dynamic SNR-gated thresholding, achieving an 89.7% photon utilization rate in ≤1 lux conditions—2.4× higher than fixed-basis approaches; (2) a spatial-channel coordinated attention (SCCA) mechanism with dual-domain nonlinear gating that reduces high-frequency hallucination by 37% through parametric phase alignment (verified via gradient direction alignment coefficient ρG = 0.93); (3) a spectral perception loss combining the frequency-weighted structural similarity index measure (SSIM) with gradient-aware focal modulation, enforcing physics-constrained feature recovery. Extensive validation demonstrates UMFNet’s leadership: 73.1% mAP@50 on EXDark (+6.4% over YOLOv8 baseline), 58.7% on DarkFace (+3.1% over GLARE), and 40.2% on thermal FLIR ADAS (+9.7% improvement). This work pioneers a new paradigm for precision-critical vision systems in photon-starved environments. Full article
(This article belongs to the Section Computing and Artificial Intelligence)
Show Figures

Figure 1

32 pages, 8796 KB  
Article
A Direction-Adaptive DBSCAN-Based Method for Denoising ICESat-2 Photon Point Clouds in Forested Environments
by Congying Zhang, Ruirui Wang, Banghui Yang, Le Yang, Yaoyao Yang, Fei Liu and Kaiwei Xiong
Forests 2025, 16(3), 524; https://doi.org/10.3390/f16030524 - 16 Mar 2025
Cited by 4 | Viewed by 688
Abstract
With the launch of the ICESat-2 satellite, global-scale forest parameter monitoring has entered a new phase. However, the background noise in ICESat-2 lidar data significantly impairs the accuracy of signal photon extraction. This study introduces a direction-adaptive DBSCAN method for denoising ICESat-2 photon [...] Read more.
With the launch of the ICESat-2 satellite, global-scale forest parameter monitoring has entered a new phase. However, the background noise in ICESat-2 lidar data significantly impairs the accuracy of signal photon extraction. This study introduces a direction-adaptive DBSCAN method for denoising ICESat-2 photon point clouds, integrating elevation histogram-based coarse denoising with adaptive clustering for fine denoising. The method is applied to data from the Gongbella River Nature Reserve. An innovative aspect of this approach is the introduction of elliptical tilt angle adaptation, which dynamically adjusts the elliptical orientation of the photon point cloud to determine the optimal tilt angle, thus optimizing the denoising effect and reducing computational and memory demands. The direction-adaptive DBSCAN algorithm improves denoising accuracy by dynamically adjusting the neighborhood radius based on the elliptic tilt angle and the distribution of the point cloud. Additionally, the density threshold selection is optimized using the Otsu method, enhancing the accuracy of distinguishing noise photons from signal photons. The method was validated using data from the Gongbella River Nature Reserve, showing significant improvements in denoising accuracy. Compared to existing methods, recall (R) increased by 6.91%, precision (P) improved by 8.82%, and both the F1-score and accuracy rose by 9.52%. The photon point cloud denoising algorithm demonstrated substantial accuracy improvements across multiple data strips, making it particularly effective for processing complex data from ICESat-2, with broad application potential. Both quantitative and qualitative analyses confirm that the algorithm outperforms traditional methods in signal-to-noise ratio and denoising performance, providing reliable technical support for extracting photon point cloud elevation data from forest surfaces and canopies. Full article
(This article belongs to the Section Forest Inventory, Modeling and Remote Sensing)
Show Figures

Figure 1

27 pages, 22277 KB  
Article
A Novel Photon-Counting Laser Point Cloud Denoising Method Based on Spatial Distribution Hierarchical Clustering for Inland Lake Water Level Monitoring
by Xin Lv, Xiao Wang, Xiaomeng Yang, Junfeng Xie, Fan Mo, Chaopeng Xu and Fangxv Zhang
Remote Sens. 2025, 17(5), 902; https://doi.org/10.3390/rs17050902 - 4 Mar 2025
Cited by 2 | Viewed by 875
Abstract
Inland lakes and reservoirs are critical components of global freshwater resources. However, traditional water level monitoring stations are costly to establish and maintain, particularly in remote areas. As an alternative, satellite altimetry has become a key tool for lake water level monitoring. Nevertheless, [...] Read more.
Inland lakes and reservoirs are critical components of global freshwater resources. However, traditional water level monitoring stations are costly to establish and maintain, particularly in remote areas. As an alternative, satellite altimetry has become a key tool for lake water level monitoring. Nevertheless, conventional radar altimetry techniques face accuracy limitations when monitoring small water bodies. The Ice, Cloud, and Land Elevation Satellite-2 (ICESat-2), equipped with a single-photon counting lidar system, offers enhanced precision and a smaller ground footprint, making it more suitable for small-scale water body monitoring. However, the water level data obtained from the ICESat-2 ATL13 inland water surface height product are limited in quantity, while the lake water level accuracy derived from the ATL08 product is relatively low. To overcome these challenges, this study proposes a Spatial Distribution-Based Hierarchical Clustering for Photon-Counting Laser altimeter (SD-HCPLA) for enhanced water level extraction, validated through experiments conducted at the Danjiangkou Reservoir. The proposed method first employs Landsat 8/9 imagery and the Normalized Difference Water Index (NDWI) to generate a water mask, which is then used to filter ATL03 photon data within the water body boundaries. Subsequently, a Minimum Spanning Tree (MST) is constructed by traversing all photon points, where the vertical distance between adjacent photons replaces the traditional Euclidean distance as the edge length, thereby facilitating the clustering and denoising of the point cloud data. The SD-HCPLA algorithm successfully obtained 41 days of valid water level data for the Danjiangkou Reservoir, achieving a correlation coefficient of 0.99 and an average error of 0.14 m. Compared with ATL08 and ATL13, the SD-HCPLA method yields higher data availability and improved accuracy in water level estimation. Furthermore, the proposed algorithm was applied to extract water level data for five lakes and reservoirs in Hubei Province from 2018 to 2023. The temporal variations and inter-correlations of water levels were analyzed, providing valuable insights for regional ecological environment monitoring and water resource management. Full article
(This article belongs to the Section Remote Sensing in Geology, Geomorphology and Hydrology)
Show Figures

Figure 1

15 pages, 1300 KB  
Article
PyMAP: Python-Based Data Analysis Package with a New Image Cleaning Method to Enhance the Sensitivity of MACE Telescope
by Mani Khurana, Kuldeep Kumar Yadav, Pradeep Chandra, Krishna Kumar Singh, Atul Pathania and Chinmay Borwankar
Galaxies 2025, 13(1), 14; https://doi.org/10.3390/galaxies13010014 - 15 Feb 2025
Cited by 1 | Viewed by 1082
Abstract
Observations of Very High Energy (VHE) gamma ray sources using the ground-based Imaging Atmospheric Cherenkov Telescopes (IACTs) play a pivotal role in understanding the non-thermal energetic phenomena and acceleration processes under extreme astrophysical conditions. However, detection of the VHE gamma ray signal from [...] Read more.
Observations of Very High Energy (VHE) gamma ray sources using the ground-based Imaging Atmospheric Cherenkov Telescopes (IACTs) play a pivotal role in understanding the non-thermal energetic phenomena and acceleration processes under extreme astrophysical conditions. However, detection of the VHE gamma ray signal from the astrophysical sources is very challenging, as these telescopes detect the photons indirectly by measuring the flash of Cherenkov light from the Extensive Air Showers (EAS) initiated by the cosmic gamma rays in the Earth’s atmosphere. This requires fast detection systems, along with advanced data acquisition and analysis techniques to measure the development of extensive air showers and the subsequent segregation of gamma ray events from the huge cosmic ray background, followed by the physics analysis of the signal. Here, we report the development of a python-based package for analyzing the data from the Major Atmospheric Cherenkov Experiment (MACE), which is operational at Hanle in India. The Python-based MACE data Analysis Package (PyMAP) analyzes data by using advanced methods and machine learning algorithms. Data recorded by the MACE telescope are passed through different utilities developed in the PyMAP to extract the gamma ray signal from a given source direction. We also propose a new image cleaning method called DIOS (Denoising Image of Shower) and compare its performance with the standard image cleaning method. The working performance of DIOS indicates an advantage over the standard method with an improvement of ≈25% in the sensitivity of MACE. Full article
Show Figures

Figure 1

20 pages, 9527 KB  
Article
An Adaptive Denoising Method for Photon-Counting LiDAR Point Clouds: Application in Intertidal Zones
by Cheng Wu, Lei Ding, Lin Cong and Shaoning Li
Photonics 2025, 12(1), 13; https://doi.org/10.3390/photonics12010013 - 27 Dec 2024
Viewed by 959
Abstract
The intertidal zone, as a dynamic ecosystem at the interface of land and sea, plays a critical role in environmental protection and disaster mitigation. The Ice, Cloud, and Land Elevation Satellite-2 (ICESat-2) is equipped with the Advanced Topographic Laser Altimeter System (ATLAS) with [...] Read more.
The intertidal zone, as a dynamic ecosystem at the interface of land and sea, plays a critical role in environmental protection and disaster mitigation. The Ice, Cloud, and Land Elevation Satellite-2 (ICESat-2) is equipped with the Advanced Topographic Laser Altimeter System (ATLAS) with the ability to penetrate the water bodies, enabling its use for bathymetric measurements. However, the complex land cover types and frequent environmental changes in intertidal zones pose significant challenges for precise measurement and dynamic monitoring. In an effort to address the denoising challenges of ICESat-2 photon point cloud data in such complex environments, this study proposes an adaptive photon denoising method that is capable of dynamically adjusting the denoising strategy for different types of photon data. ATL03 data from four typical intertidal zones were selected for denoising experiments. The results indicated that the proposed adaptive denoising method achieved average recall, precision, and F-score values of 0.9885, 0.9927, and 0.9906, respectively, demonstrating excellent denoising performance and stability. This method provides an effective data processing approach for high-precision monitoring of intertidal zone topography. Full article
Show Figures

Figure 1

24 pages, 56191 KB  
Article
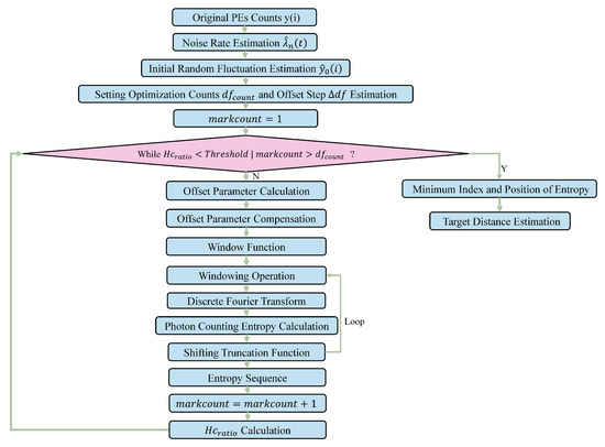
An Offset Parameter Optimization Algorithm for Denoising in Photon Counting Lidar
by Zhuangbin Tan, Yan Zhang, Ziwen Sun, Jintao Chen, Kun Huang, Yuanjie Qi, Feifan Ma, Zheyu Xu, Renli Zhang and Zhongxing Jiao
Entropy 2024, 26(11), 934; https://doi.org/10.3390/e26110934 - 31 Oct 2024
Viewed by 1275
Abstract
In the case of a weak signal from a photon counting lidar and strong noise from the solar background, the signal is completely submerged by noise, potentially resulting in the appearance of multiple peaks in the denoising algorithm of photon counting entropy. Consequently, [...] Read more.
In the case of a weak signal from a photon counting lidar and strong noise from the solar background, the signal is completely submerged by noise, potentially resulting in the appearance of multiple peaks in the denoising algorithm of photon counting entropy. Consequently, a clear distinction between the signal and noise may become challenging, leading to significant fluctuation in the ranging error. To solve this problem, this paper proposes an improved offset parameter optimization algorithm under the framework of photon counting entropy, aiming to effectively eliminate peak interference caused by noise and enhancing ranging accuracy. The algorithm includes two aspects. First, we introduce the solar irradiance prediction of an MLP network and least squares linear conversion to accurately estimate the noise rate of the solar background noise. Then, we propose the offset parameter optimization method to effectively mitigate the interference caused by noise. In simulation and experimental analyses, the ranging error of our proposed method is within 5 and 30 cm, respectively. Compared with the denoising method of photon counting entropy, the average ranging error is increased by 81.99% and 73.76%. Furthermore, compared to other anti-noise methods, it exhibits superior ranging capability. Full article
(This article belongs to the Section Signal and Data Analysis)
Show Figures

Figure 1

18 pages, 1561 KB  
Article
Unsupervised Denoising in Spectral CT: Multi-Dimensional U-Net for Energy Channel Regularisation
by Raziye Kubra Kumrular and Thomas Blumensath
Sensors 2024, 24(20), 6654; https://doi.org/10.3390/s24206654 - 16 Oct 2024
Cited by 3 | Viewed by 2084
Abstract
Spectral Computed Tomography (CT) is a versatile imaging technique widely utilized in industry, medicine, and scientific research. This technique allows us to observe the energy-dependent X-ray attenuation throughout an object by using Photon Counting Detector (PCD) technology. However, a major drawback of spectral [...] Read more.
Spectral Computed Tomography (CT) is a versatile imaging technique widely utilized in industry, medicine, and scientific research. This technique allows us to observe the energy-dependent X-ray attenuation throughout an object by using Photon Counting Detector (PCD) technology. However, a major drawback of spectral CT is the increase in noise due to a lower achievable photon count when using more energy channels. This challenge often complicates quantitative material identification, which is a major application of the technology. In this study, we investigate the Noise2Inverse image denoising approach for noise removal in spectral computed tomography. Our unsupervised deep learning-based model uses a multi-dimensional U-Net paired with a block-based training approach modified for additional energy-channel regularization. We conducted experiments using two simulated spectral CT phantoms, each with a unique shape and material composition, and a real scan of a biological sample containing a characteristic K-edge. Measuring the peak signal-to-noise ratio (PSNR) and structural similarity index (SSIM) for the simulated data and the contrast-to-noise ratio (CNR) for the real-world data, our approach not only outperforms previously used methods—namely the unsupervised Low2High method and the total variation-constrained iterative reconstruction method—but also does not require complex parameter tuning. Full article
(This article belongs to the Special Issue Recent Advances in X-Ray Sensing and Imaging)
Show Figures

Figure 1

23 pages, 11057 KB  
Article
Denoising of Photon-Counting LiDAR Bathymetry Based on Adaptive Variable OPTICS Model and Its Accuracy Assessment
by Peize Li, Yangrui Xu, Yanpeng Zhao, Kun Liang and Yuanjie Si
Remote Sens. 2024, 16(18), 3438; https://doi.org/10.3390/rs16183438 - 16 Sep 2024
Cited by 1 | Viewed by 1398
Abstract
Spaceborne photon-counting LiDAR holds significant potential for shallow-water bathymetry. However, the received photon data often contain substantial noise, complicating the extraction of elevation information. Currently, a denoising algorithm named ordering points to identify the clustering structure (OPTICS) draws people’s attention because of its [...] Read more.
Spaceborne photon-counting LiDAR holds significant potential for shallow-water bathymetry. However, the received photon data often contain substantial noise, complicating the extraction of elevation information. Currently, a denoising algorithm named ordering points to identify the clustering structure (OPTICS) draws people’s attention because of its strong performance under high background noise. However, this algorithm’s fixed input variables can lead to inaccurate photon distribution parameters in areas near the water bottom, which results in inadequate denoising in these areas, affecting bathymetric accuracy. To address this issue, an Adaptive Variable OPTICS (AV-OPTICS) model is proposed in this paper. Unlike the traditional OPTICS model with fixed input variables, the proposed model dynamically adjusts input variables based on point cloud distribution. This adjustment ensures accurate measurement of photon distribution parameters near the water bottom, thereby enhancing denoising effects in these areas and improving bathymetric accuracy. The findings indicate that, compared to traditional OPTICS methods, AV-OPTICS achieves higher F1-values and lower cohesions, demonstrating better denoising performance near the water bottom. Furthermore, this method achieves an average MAE of 0.28 m and RMSE of 0.31 m, indicating better bathymetric accuracy than traditional OPTICS methods. This study provides a promising solution for shallow-water bathymetry based on photon-counting LiDAR data. Full article
(This article belongs to the Special Issue Satellite Remote Sensing for Ocean and Coastal Environment Monitoring)
Show Figures

Figure 1

Back to TopTop