Sign in to use this feature.

Years

Between: -

Subjects

remove_circle_outline
remove_circle_outline
remove_circle_outline
remove_circle_outline
remove_circle_outline
remove_circle_outline

Journals

Article Types

Countries / Regions

Search Results (110)

Search Parameters:
Keywords = phage surface display

Order results
Result details
Results per page
Select all
Export citation of selected articles as:
17 pages, 2405 KB  
Article
A High-Affinity Nanobody Selectively Recognizing KPC-2/KPC-3: Biochemical and Structural Insights
by Emna Hamdi, Oussema Khamessi, Alessandra Piccirilli, Sayda Dhaouadi, Sinda Zarrouk, Fabrizia Brisdelli, Hafedh Dabbek, Mohamed Hedi Saihi, Balkiss Bouhaouala-Zahar, Rahma Ben Abderrazek and Mariagrazia Perilli
Biomolecules 2026, 16(3), 369; https://doi.org/10.3390/biom16030369 - 28 Feb 2026
Viewed by 258
Abstract
Carbapenemase-producing bacteria, particularly those expressing the KPC-3 variant, pose a critical global health threat due to their resistance to nearly all β-lactam antibiotics, including carbapenems. Rapid and reliable detection tools are urgently needed to improve infection control and guide patient management. Nanobodies (VHHs) [...] Read more.
Carbapenemase-producing bacteria, particularly those expressing the KPC-3 variant, pose a critical global health threat due to their resistance to nearly all β-lactam antibiotics, including carbapenems. Rapid and reliable detection tools are urgently needed to improve infection control and guide patient management. Nanobodies (VHHs) present a promising alternative to conventional antibodies thanks to their high stability, small size, and capacity to access cryptic epitopes. Here, we report the generation and characterization of a nanobody specifically targeting KPC-3. An immune VHH phage display library was constructed, with over 90% of clones containing correctly sized inserts. After three rounds of biopanning, high-specificity binders were identified by ELISA screening. Sequencing identified a nanobody with hallmark VHH features, which was expressed and validated by ELISA and Western blot. Although kinetic assays showed no inhibition of KPC-3 enzymatic activity, interestingly, the nanobody demonstrated high-binding recognition of both KPC-2 and KPC-3 in periplasmic extracts from clinical strains. Structural modeling further supported these results, highlighting favorable interaction surfaces. This study provides the first evidence of a nanobody raised against KPC-3 that recognizes a conserved epitope shared by KPC-3 and KPC-2, underscoring its promising use as a molecular tool for detecting KPC variants and establishing a basis for future affinity maturation toward therapeutic applications. Full article
(This article belongs to the Section Molecular Biology)
Show Figures

Figure 1

24 pages, 3276 KB  
Article
In Vitro and Clinical Evaluation of the Anti-Wrinkle Efficacy of Medipep-6PN, a Novel Peptide Identified by Phage Display
by Jinho Bang, Kyuhyuk Im, Yul-Lye Hwang, Mi Yoon Kim, Jae Nam Yun, Min Youl Chang, Sunghyun Kim and Jeung-hoon Lee
Int. J. Mol. Sci. 2026, 27(4), 1753; https://doi.org/10.3390/ijms27041753 - 11 Feb 2026
Viewed by 566
Abstract
Face wrinkles caused by skin aging can be classified into dynamic wrinkles, which are caused by repetitive contraction of facial expression muscles, and static wrinkles, which are related to extracellular matrix damage and collagen breakdown caused by ultraviolet and oxidative stress. These two [...] Read more.
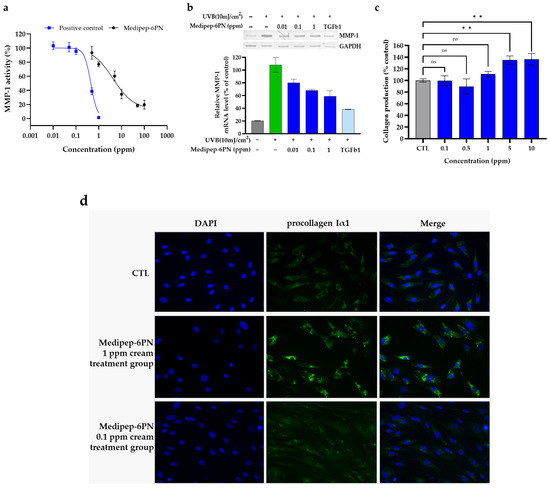
Face wrinkles caused by skin aging can be classified into dynamic wrinkles, which are caused by repetitive contraction of facial expression muscles, and static wrinkles, which are related to extracellular matrix damage and collagen breakdown caused by ultraviolet and oxidative stress. These two mechanisms are closely related, and prolonged, repetitive muscle contractions act as mechanical stress that promotes extracellular matrix degradation within the dermis, accelerating wrinkle formation. In this study, we used phage display to develop a novel peptide, Medipep-6PN, that targets both muscle-type nicotinic acetylcholine receptor (muscle nAChR), a major cause of dynamic wrinkles, and matrix metalloproteinase-1 (MMP-1), a cause of static wrinkles. In this study, the kinetic analysis of Medipep-6PN using surface plasmon resonance analysis showed that the equilibrium dissociation constant (KD) for muscle nAChR α1 was 9.56 × 10−6 M, and the KD for MMP-1 was 1.25 × 10−6 M. Calcium imaging analysis in TE671 cells expressing the muscle nAChR pentamer determined that Medipep-6PN inhibited muscle nAChR channel activity in a concentration-dependent manner, and in particular, it was confirmed that about 80% of muscle nAChR channel activity was inhibited under 30 μM of Medipep-6PN. In addition, in an in vitro test performed to evaluate MMP-1 activity, Medipep-6PN inhibited MMP-1 activity in a concentration-dependent manner, and the IC50 was 4.2 ppm. When measuring MMP-1 gene expression in UVB-induced human fibroblasts, 1 ppm of Medipep-6PN showed a 52.3% decrease compared to UVB irradiation alone. When measuring type I procollagen synthesis in human fibroblasts, Medipep-6PN increased procollagen Iα1 production in a concentration-dependent manner, and concentrations between 5 and 10 ppm of Medipep-6PN significantly increased collagen I production. No significant toxicity was observed in cytotoxicity tests, demonstrating its safety. Furthermore, in a clinical study evaluating wrinkle improvement efficacy in 25 adults over a four-week period, the Medipep-6PN group demonstrated statistically significant reductions in wrinkle depth (by 10.16%) and wrinkle volume (by 13.00%), demonstrating efficacy comparable to that of commercially available functional anti-wrinkle ingredients. In conclusion, this study demonstrates that Medipep-6PN, developed to target two mechanisms—the relaxation of muscle contraction and the inhibition of collagen degradation—is a functional peptide effective in improving skin wrinkles, confirmed through in vitro evaluation and clinical studies. Full article
(This article belongs to the Section Molecular Biology)
Show Figures

Figure 1

28 pages, 4643 KB  
Article
Bacteriophage-Based Control of Methicillin-Resistant Staphylococcus aureus: Anti-Biofilm Activity, Surface-Active Formulation Compatibility, and Genomic Context
by Peechanika Chopjitt, Wanwisa Kanha, Achiraya Sachit, Juthamas Thongkam, Phinkan Kanthain, Pornnapa Pradabsri, Supreeya Paiboon, Sirinan Thananchai, Surasak Khankhum, Anusak Kerdsin and Nuchsupha Sunthamala
Antibiotics 2026, 15(2), 155; https://doi.org/10.3390/antibiotics15020155 - 2 Feb 2026
Viewed by 619
Abstract
Background/Objectives: Methicillin-resistant Staphylococcus aureus (MRSA) continues to pose a significant challenge for infection prevention, particularly because of its ability to persist on surfaces and form resilient biofilms. Although bacteriophages have attracted renewed interest as alternatives or complements to chemical disinfectants, their applied use [...] Read more.
Background/Objectives: Methicillin-resistant Staphylococcus aureus (MRSA) continues to pose a significant challenge for infection prevention, particularly because of its ability to persist on surfaces and form resilient biofilms. Although bacteriophages have attracted renewed interest as alternatives or complements to chemical disinfectants, their applied use requires careful assessment of antimicrobial performance, formulation tolerance, and genomic context. Methods: Staphylococcus-infecting bacteriophages were isolated from environmental sources and examined against reference Staphylococcus isolates. Two phage isolates, designated MRSA-W3 and SA-W2, displayed lytic activity against a broad subset of clinical MRSA strains. Using a time-resolved agar-based infection assay, phage exposure resulted in a multiplicity-of-infection-dependent decline in viable MRSA populations. Results: Time-resolved infection assays revealed a multiplicity-of-infection-dependent reduction in viable MRSA, with a pronounced decrease observed approximately 40 min post-infection. At this time point, phage-treated cultures showed a reduction of 1.2–1.8 log10 CFU/mL relative to untreated controls (mean Δlog10 = 1.5; 95% CI, 1.1–1.9), while control cultures remained stable. Quantitative biofilm assays demonstrated that both phages reduced biofilm biomass compared with untreated conditions, with inhibition values ranging from 20% to 45% across isolates (p ≤ 0.05), reflecting strain-dependent but reproducible effects. Assessment of formulation compatibility indicated that both phages retained infectivity following exposure to sodium dodecyl sulfate, Triton X-100, and Tween 80, whereas ethanol (≥10%) and higher concentrations of dimethyl sulfoxide were associated with rapid loss of activity. In surface disinfection models, selected phage–surfactant formulations achieved a maximum reduction of 2.18 log10 CFU/cm2 compared with untreated controls (p ≤ 0.05). Infection-coupled whole-genome sequencing of MRSA-infecting phage MRSA-W3 produced a high-quality assembly (99.99% completeness; 0.13% contamination) and revealed a mosaic genome containing incomplete prophage-like regions, which were interpreted conservatively as evidence of shared phage ancestry rather than active temperate behavior. Conclusions: Therefore, these findings suggest that bacteriophage-based approaches may be feasible for MRSA surface decontamination, while clearly emphasizing the need for context-specific validation before practical implementation. Full article
Show Figures

Figure 1

17 pages, 3569 KB  
Article
Complete Neutralization of Tetanus Neurotoxin by Alpaca-Derived Trivalent Nanobodies Aimed at Veterinary Medical Applications
by Chiyomi Sakamoto, Chie Shitada, Norihiko Kiyose, Nobuo Miyazaki, Sena Kamesawa, Hiroshi Morioka, Kazunori Morokuma, Kazuhiko Tomokiyo and Motohide Takahashi
Vet. Sci. 2026, 13(1), 98; https://doi.org/10.3390/vetsci13010098 - 19 Jan 2026
Viewed by 318
Abstract
Tetanus is a zoonotic disease posing significant threats to both humans and animals, particularly horses, sheep, and ruminants. Current antitoxin therapies rely on animal-derived immunoglobulins, presenting challenges including animal welfare concerns, pathogen contamination risks, and manufacturing complexity. Alpaca-derived nanobodies (VHH) are promising alternatives [...] Read more.
Tetanus is a zoonotic disease posing significant threats to both humans and animals, particularly horses, sheep, and ruminants. Current antitoxin therapies rely on animal-derived immunoglobulins, presenting challenges including animal welfare concerns, pathogen contamination risks, and manufacturing complexity. Alpaca-derived nanobodies (VHH) are promising alternatives owing to their high antigen-binding affinity, thermostability, and potential for microbial production. We developed highly active trivalent VHH antibodies (tVHH) that target multiple epitopes of tetanus neurotoxin (TeNT). Following alpaca immunization with tetanus toxoid, 41 VHH clones were isolated using phage display. Six VHH clones were selected through in vivo neutralization assays, from which three clones of VHH (8, 11, 36) were selected to construct tVHH-8/11/36 and tVHH-8/36/11. Using an improved 21-day mouse neutralization assay, tVHH-8/11/36 demonstrated exceptional neutralizing activity of approximately 1580 IU/mg against 4000 LD50 of toxin, substantially exceeding current human and veterinary anti-tetanus immunoglobulin preparations. Surface plasmon resonance and ELISA confirmed that each VHH recognizes different TeNT domains, producing synergistic neutralizing effects through multimerization. Since antitoxin therapy challenges are common to both animals and humans, this tVHH technology supports One Health by providing a unified therapeutic platform applicable across species through sustainable microbial production. Full article
(This article belongs to the Section Veterinary Microbiology, Parasitology and Immunology)
Show Figures

Figure 1

15 pages, 2358 KB  
Article
Protective Effect of Nanobodies Targeting Sip Protein Against Streptococcus agalactiae Infection in Tilapia (Oreochromis niloticus)
by Zhishen Wang, Huiling Wu, Weihao He, Shunqiang Wei, Xuemin Wei, Chaoshuai Wei, Yinghui Wang and Aiguo Huang
Animals 2025, 15(21), 3207; https://doi.org/10.3390/ani15213207 - 4 Nov 2025
Viewed by 810
Abstract
Streptococcus agalactiae (GBS) has emerged as one of the most prevalent bacterial pathogens causing severe economic losses in tilapia aquaculture due to its highly contagious and lethal nature. Nanobodies (Nbs), characterized by their small molecular size, enhanced tissue penetration, high tolerance, and exceptional [...] Read more.
Streptococcus agalactiae (GBS) has emerged as one of the most prevalent bacterial pathogens causing severe economic losses in tilapia aquaculture due to its highly contagious and lethal nature. Nanobodies (Nbs), characterized by their small molecular size, enhanced tissue penetration, high tolerance, and exceptional antigen-binding affinity, represent a promising green alternative to conventional antibiotics. In the present study, the objective was to explore the potential of specific Nbs in the treatment of tilapia GBS disease. We first screened specific Nbs targeting the surface immunogenic (Sip) protein of GBS from a naïve phage display library, and a novel nanobody Nb30 was obtained. Nb30 was expressed in Escherichia coli and purified using the Ni-NTA Agarose column. Indirect ELISA showed that Nb30 had a high affinity against Sip and GBS in vitro. Moreover, Nb30 significantly reduced GBS colonization in the liver, spleen, and brain of GBS-infected tilapia. The survival rate in the control groups was 53%, whereas it was increased to 86% after treatment with 100 mg/kg Nb30. Transcriptome profiling revealed that Nb30 could modulate critical biological processes, including antioxidant defense, immune regulation, amino acid/protein synthesis, and energy metabolism in the liver tissues of GBS-infection tilapia. Notably, the expression levels of antioxidant enzymes (cat and gpx) were significantly up-regulated, and the TLR/MyD88/NF-κB pathway-related genes (tlr5, myd88, irak4, traf6, Rela, and NF-κB2) were significantly down-regulated after treatment with Nb30. Collectively, these findings establish a novel therapeutic strategy for controlling GBS infection in tilapia and provide evidence supporting the application of nanobodies as sustainable alternatives to antibiotics in aquaculture disease management. Full article
Show Figures

Figure 1

15 pages, 3697 KB  
Article
Virus-like Particles Formed by the Coat Protein of the Single-Stranded RNA Phage PQ465 as a Carrier for Antigen Presentation
by Egor A. Vasyagin, Eugenia S. Mardanova and Nikolai V. Ravin
Molecules 2025, 30(20), 4056; https://doi.org/10.3390/molecules30204056 - 11 Oct 2025
Cited by 1 | Viewed by 1122
Abstract
Virus-like particles (VLPs) formed as a result of self-assembly of viral capsid proteins are widely used as a platform for antigen presentation in vaccine development. However, since the inclusion of a foreign peptide into the capsid protein can alter its spatial structure and [...] Read more.
Virus-like particles (VLPs) formed as a result of self-assembly of viral capsid proteins are widely used as a platform for antigen presentation in vaccine development. However, since the inclusion of a foreign peptide into the capsid protein can alter its spatial structure and interfere with VLP assembly, such insertions are usually limited to short peptides. In this study, we have demonstrated the potential of capsid protein (CP) of single-stranded RNA phage PQ465 to present long peptides using green fluorescent protein (GFP) as a model. GFP was genetically linked to either the N- or C-terminus of PQ465 CP. Hybrid proteins were expressed in Escherichia coli and Nicotiana benthamiana plants. Spherical virus-like particles (~35 nm according to transmission electron microscopy) were successfully formed by both N- and C-terminal fusions expressed in E. coli, and by plant-produced CP with GFP fused to the C-terminus. ELISA revealed that GFP in VLPs was accessible for specific antibodies suggesting that it is exposed on the surface of PQ465-GFP particles. VLPs carrying GFP were recognized by anti-CP antibodies with less efficiency than VLPs formed by empty CP, which indicates shielding of the CP core in PQ465-GFP particles. Therefore, PQ465 CP can be used as a chimeric VLP platform for the display of relatively large protein antigens, which can operate in bacterial and plant expression systems. Full article
(This article belongs to the Special Issue Recent Advances in Peptide Assembly and Bioactivity)
Show Figures

Figure 1

11 pages, 1143 KB  
Communication
Development of Nanobody-Based Sandwich ELISA Resistant to SpA Interference for Sensitive Detection of Staphylococcal Enterotoxin A
by Chenghao Hu, Di Wang, Yangwei Ou, Ruoyu Li, Qi Chen and Peng Liu
Biosensors 2025, 15(10), 666; https://doi.org/10.3390/bios15100666 - 3 Oct 2025
Viewed by 1301
Abstract
Staphylococcus aureus is a major pathogen responsible for staphylococcal food poisoning (SFP), with its pathogenicity primarily dependent on staphylococcal enterotoxins (SEs). Among these, staphylococcal enterotoxin A (SEA) is a critical risk factor due to its high toxicity, high detection rate (accounting for 80% [...] Read more.
Staphylococcus aureus is a major pathogen responsible for staphylococcal food poisoning (SFP), with its pathogenicity primarily dependent on staphylococcal enterotoxins (SEs). Among these, staphylococcal enterotoxin A (SEA) is a critical risk factor due to its high toxicity, high detection rate (accounting for 80% of SFP cases), strong thermal stability, and resistance to hydrolysis. Traditional SEA immunoassays, such as enzyme-linked immunosorbent assay (ELISA), are prone to false-positive results caused by nonspecific binding interference from S. aureus surface protein A (SpA). In recent years, nanobodies (single-domain heavy-chain antibodies) have emerged as an ideal alternative to address SpA interference owing to their small molecular weight (15 kDa), high affinity, robust stability, and lack of Fc regions. In this study, based on a previously developed highly specific monoclonal antibody against SEA (mAb-4C6), four anti-SEA nanobodies paired with mAb-4C6 were obtained through two-part (four-round) of biopanning from a naive nanobody phage display library. Among these, SEA-4-20 and SEA-4-31 were selected as optimal candidates and paired with mAb-4C6 to construct double-antibody sandwich ELISAs. The detection limits for SEA were 0.135 ng/mL and 0.137 ng/mL, respectively, with effective elimination of SpA interference. This approach provides a reliable tool for rapid and accurate detection of SEA in food, clinical, and environmental samples. Full article
(This article belongs to the Special Issue Immunoassays and Biosensing (2nd Edition))
Show Figures

Figure 1

16 pages, 2388 KB  
Article
Generation Using Phage-Display of pH-Dependent Antibodies Against the Tumor-Associated Antigen AXL
by Tristan Mangeat, Célestine Mairaville, Myriam Chentouf, Madeline Neiveyans, Martine Pugnière, Giang Ngo, Vincent Denis, Corentin Catherine, Alexandre Pichard, Emmanuel Deshayes, Margaux Maurel, Matthieu Gracia, Anne Bigot, Vincent Mouly, Sébastien Estaran, Alain Chavanieu, Pierre Martineau and Bruno Robert
Antibodies 2025, 14(4), 83; https://doi.org/10.3390/antib14040083 - 30 Sep 2025
Cited by 1 | Viewed by 1800
Abstract
Background/Objectives: Tumor-associated antigens are not tumor-specific antigens but proteins that are overexpressed by tumor cells and also weakly expressed at the surface of healthy tissues. Therefore, some side effects are observed when targeted by therapeutic antibodies, a phenomenon named “on-target, off-tumor toxicity”. As [...] Read more.
Background/Objectives: Tumor-associated antigens are not tumor-specific antigens but proteins that are overexpressed by tumor cells and also weakly expressed at the surface of healthy tissues. Therefore, some side effects are observed when targeted by therapeutic antibodies, a phenomenon named “on-target, off-tumor toxicity”. As tumors generate an acidic microenvironment, we investigated whether we could generate pH-dependent antibodies to increase their tumor specificity. For this proof-of-concept study, we selected the tyrosine kinase receptor AXL because we already developed several antibodies against this target. Methods: To generate a pH-dependent anti-AXL antibody, we performed classical panning of a single-chain variable fragment (scFv) library using phage display at an acidic pH throughout the process. Results: After the third round of panning, 9 scFvs, among the 96 picked clones, bound to AXL at acidic pH and showed very low binding at a neutral pH. After reformatting them into IgG, two clones were selected for further study due to their strong pH-sensitive binding. Using molecular docking and alanine scanning, we found that their binding strongly depended on two histidine residues present on AXL at positions 61 and 116. Conclusions: To conclude, we set-up an easy process to generate pH-dependent antibodies that may increase their tumor-binding specificity and potentially decrease toxicity towards healthy tissues. Full article
(This article belongs to the Section Antibody Discovery and Engineering)
Show Figures

Figure 1

34 pages, 4504 KB  
Review
A Beautiful Bind: Phage Display and the Search for Cell-Selective Peptides
by Babak Bakhshinejad and Saeedeh Ghiasvand
Viruses 2025, 17(7), 975; https://doi.org/10.3390/v17070975 - 12 Jul 2025
Cited by 4 | Viewed by 4152
Abstract
Phage display has advanced the discovery of peptides that selectively bind to a wide variety of cell surface molecules, offering new modalities to modulate disease-related protein–protein interactions (PPIs). These cell-binding peptides occupy a unique pharmaceutical space between small molecules and large biologics, and [...] Read more.
Phage display has advanced the discovery of peptides that selectively bind to a wide variety of cell surface molecules, offering new modalities to modulate disease-related protein–protein interactions (PPIs). These cell-binding peptides occupy a unique pharmaceutical space between small molecules and large biologics, and their growing popularity has opened up new avenues for targeting cell surface proteins that were previously considered undruggable. This work provides an overview of methods for identifying cell-selective peptides using phage display combinatorial libraries, covering in vitro, ex vivo, and in vivo biopanning approaches. It addresses key considerations in library design, including the peptide conformation (linear vs. cyclic) and length, and highlights examples of clinically approved peptides developed through phage display. It also discusses the on-phage chemical cyclization of peptides to overcome the limitations of genetically encoded disulfide bridges and emphasizes advances in combining next-generation sequencing (NGS) with phage display to improve peptide selection and analysis workflows. Furthermore, due to the often suboptimal binding affinity of peptides identified in phage display selections, this article discusses affinity maturation techniques, including random mutagenesis and rational design through structure–activity relationship (SAR) studies to optimize initial peptide candidates. By integrating these developments, this review outlines practical strategies and future directions for harnessing phage display in targeting challenging cell surface proteins. Full article
(This article belongs to the Special Issue The Application of Viruses to Biotechnology 3.0)
Show Figures

Figure 1

19 pages, 2643 KB  
Article
Applying Unbiased, Functional Criteria Allows Selection of Novel Cyclic Peptides for Effective Targeted Drug Delivery to Malignant Prostate Cancer Cells
by Anna Cohen, Maysoon Kashkoosh, Vipin Sharma, Akash Panja, Sagi A. Shpitzer, Shay Golan, Andrii Bazylevich, Gary Gellerman, Galia Luboshits and Michael A. Firer
Pharmaceutics 2025, 17(7), 866; https://doi.org/10.3390/pharmaceutics17070866 - 1 Jul 2025
Viewed by 2938
Abstract
Background: Metastatic prostate cancer (mPrC), with a median survival of under 2 years, represents an important unmet medical need which may benefit from the development of more effective targeted drug delivery systems. Several cell surface receptors have been identified as candidates for targeted [...] Read more.
Background: Metastatic prostate cancer (mPrC), with a median survival of under 2 years, represents an important unmet medical need which may benefit from the development of more effective targeted drug delivery systems. Several cell surface receptors have been identified as candidates for targeted drug delivery to mPrC cells; however, these receptors were selected for their overabundance on PrC cells rather than for their suitability for targeted delivery and uptake of cytotoxic drug payloads. Methods: We describe a novel, unbiased strategy to isolate peptides that fulfill functional criteria required for effective intracellular drug delivery and the specific cytotoxicity of PrC cells without prior knowledge of the targeted receptor. Phage clones displaying 7-mer cyclic peptides were negatively selected in vivo and then positively biopanned through a series of parent and drug-resistant mPrC cells. Peptides from the internalized clones were then subjected to a panel of biochemical and functional tests that led to the selection of several peptide candidates. Results: The selected peptides do not bind PSMA. Peptide-drug conjugates (PDCs) incorporating one of the peptides selectively killed wild-type and drug-resistant PrC cell lines and patient PrC cells but not normal prostate tissue cells in vitro. The PDC also halted the growth of PC3 tumors in a xenograft model. Conclusions: Our study demonstrates that adding unbiased, functional criteria into drug carrier selection protocols can lead to the discovery of novel peptides with appropriate properties required for effective targeted drug delivery into target cancer cells. Full article
(This article belongs to the Section Drug Delivery and Controlled Release)
Show Figures

Figure 1

22 pages, 4178 KB  
Article
A High-Affinity Monoclonal Antibody Against the Pancreatic Ductal Adenocarcinoma Target, Anterior Gradient-2 (AGR2/PDIA17)
by Reeder M. Robinson, Leticia Reyes, Benjamin N. Christopher, Ravyn M. Duncan, Rachel A. Burge, Julie Siegel, Patrick Nasarre, Pingping Wang, John P. O’Bryan, G. Aaron Hobbs, Nancy Klauber-DeMore and Nathan G. Dolloff
Antibodies 2024, 13(4), 101; https://doi.org/10.3390/antib13040101 - 5 Dec 2024
Viewed by 3292
Abstract
Background/Objectives: Anterior Gradient-2 (AGR2/PDIA17) is a member of the protein disulfide isomerase (PDI) family of oxidoreductases. AGR2 is up-regulated in several solid tumors, including pancreatic ductal adenocarcinoma (PDAC). Given the dire need for new therapeutic options for PDAC patients, we investigated the expression [...] Read more.
Background/Objectives: Anterior Gradient-2 (AGR2/PDIA17) is a member of the protein disulfide isomerase (PDI) family of oxidoreductases. AGR2 is up-regulated in several solid tumors, including pancreatic ductal adenocarcinoma (PDAC). Given the dire need for new therapeutic options for PDAC patients, we investigated the expression and function of AGR2 in PDAC and developed a novel series of affinity-matured AGR2-specific single-chain variable fragments (scFvs) and monoclonal antibodies. Results: We found that AGR2 was expressed in approximately 90% of PDAC but not normal pancreas biopsies, and the level of AGR2 expression correlated with increasing disease stage. AGR2 expression was inversely related to SMAD4 status in PDAC and colorectal cancer cell models and was secreted from cells into their media. In normal tissues, a high density of AGR2 was detected in the epithelium of cells in the digestive tract but was lacking in most other normal tissue systems. The addition of recombinant AGR2 to cell culture and genetic overexpression of AGR2 increased the adhesion, motility, and invasiveness of both human and mouse PDAC cells. Human phage display library screening led to the discovery of multiple AGR2-specific scFv clones that were affinity-matured to produce monoclonal antibody (MAb) clones with low picomolar binding affinity (S31R/A53F/Y). These high-affinity MAbs inhibited AGR2-mediated cell adhesion, migration, and binding to LYPD3, which is a putative cell surface binding partner of AGR2. Conclusions: Our study provides novel, high-affinity, fully human, anti-AGR2 MAbs that neutralize the pro-tumor effects of extracellular AGR2 in PDAC. Full article
(This article belongs to the Section Antibody-Based Therapeutics)
Show Figures

Figure 1

13 pages, 2701 KB  
Article
A Computationally Guided Approach to Improve Expression of VHH Binders
by Emine Sila Ozdemir, Jessica Tolley, Florian Goncalves, Michelle Gomes, Eli Wagnell, Bruce Branchaud, Viktoriya Dubrovskaya and Srivathsan V. Ranganathan
Biophysica 2024, 4(4), 573-585; https://doi.org/10.3390/biophysica4040038 - 27 Nov 2024
Cited by 1 | Viewed by 3705
Abstract
The variable heavy chain fragments derived from camelid antibodies, called VHHs or nanobodies, have recently shown promise as high-affinity reagents. They offer higher stability compared to conventional antibodies and fragments thereof. Furthermore, their smaller size (~15–20 kDa) allows better targeting of molecules localized [...] Read more.
The variable heavy chain fragments derived from camelid antibodies, called VHHs or nanobodies, have recently shown promise as high-affinity reagents. They offer higher stability compared to conventional antibodies and fragments thereof. Furthermore, their smaller size (~15–20 kDa) allows better targeting of molecules localized inside the cell and in crowded environments, like tissues and protein aggregates. Despite these advantages, nanobody clones screened using phage display can suffer from poor soluble expression, which we hypothesized is due to the presence of hydrophobic hotspots on their surface. In this work, we propose a novel, computationally guided workflow for screening and production of nanobody binders for optimized expression. After an initial round of phage display screens against our target (K-Ras), we modeled the lead candidates to generate spatial aggregation propensity (SAP) maps to highlight the hydrophobic hotspots with single amino acid resolution, which were subsequently used to guide mutagenesis of the binders for soluble expression. We followed two approaches to perform point hydrophilic mutations: (i) performing point hydrophilic mutations in the hydrophobic hotspots; (ii) combining point mutation resulting from a round of random mutagenesis that show favorable SAP scores. Both approaches led to a remarkable increase in soluble expression, which allowed production and characterization of their binding to their target (K-Ras) on soluble ELISA and biolayer interferometry. We observed that the latter approach resulted in clones with stronger binding affinity compared to the former approach. Our results emphasize the need to perform a round of random mutagenesis to identify point mutations, which can then be used in an in silico guided pipeline to identify the right combination of mutations for high soluble expression. Full article
Show Figures

Figure 1

15 pages, 2794 KB  
Article
Genetically Engineered Filamentous Bacteriophages Displaying TGF-β1 Promote Angiogenesis in 3D Microenvironments
by In-Hyuk Baek, Volkhard Helms and Youngjun Kim
J. Funct. Biomater. 2024, 15(11), 314; https://doi.org/10.3390/jfb15110314 - 24 Oct 2024
Cited by 1 | Viewed by 1926
Abstract
Combined 3D cell culture in vitro assays with microenvironment-mimicking systems are effective for cell-based screening tests of drug and chemical toxicity. Filamentous bacteriophages have diverse applications in material science, drug delivery, tissue engineering, energy, and biosensor development. Specifically, genetically modified bacteriophages have the [...] Read more.
Combined 3D cell culture in vitro assays with microenvironment-mimicking systems are effective for cell-based screening tests of drug and chemical toxicity. Filamentous bacteriophages have diverse applications in material science, drug delivery, tissue engineering, energy, and biosensor development. Specifically, genetically modified bacteriophages have the potential to deliver therapeutic molecules or genes to targeted tumor tissues. The engineered bacteriophages in this study significantly enhanced endothelial cell migration and tube formation within the extracellular matrix (ECM). Compared to TGF-β1 alone and non-modified phages, the presence of TGF-β1 on the bacteriophages demonstrated superior performance as a continuous stimulant in the microenvironment, effectively promoting these angiogenic processes. Assays, including RT-qPCR, ELISA, and fluorescence microscopy, confirmed the expression of angiogenic markers such as CD31, validating the formation of 3D angiogenic structures. Our findings indicate that the TGF-β1 displayed by bacteriophages likely acted as a chemotactic factor, promoting the migration, proliferation, and tube formation of endothelial cells (ECs) within the ECM. Although direct contact between ECs and bacteriophages was not explicitly confirmed, the observed effects strongly suggest that TGF-β1-RGD bacteriophages contributed to the stimulation of angiogenic processes. The formation of angiogenic structures by ECs in the ECM was confirmed as three-dimensional and regulated by the surface treatment of microfluidic channels. These results suggest that biocompatible TGF-β1-displaying bacteriophages could continuously stimulate the microenvironment in vitro for angiogenesis models. Furthermore, we demonstrated that these functionalized bacteriophages have the potential to be utilized as versatile biomaterials in the field of biomedical engineering. Similar strategies could be applied to develop angiogenic matrices for tissue engineering in in vitro assays. Full article
(This article belongs to the Special Issue Design, Synthesis and Medical Application of Porous Biomaterials)
Show Figures

Figure 1

15 pages, 3792 KB  
Article
Second-Generation Phage Lambda Platform Employing SARS-CoV-2 Fusion Proteins as a Vaccine Candidate
by Alexis Catala, Bennett J. Davenport, Thomas E. Morrison and Carlos E. Catalano
Vaccines 2024, 12(11), 1201; https://doi.org/10.3390/vaccines12111201 - 22 Oct 2024
Cited by 1 | Viewed by 2128
Abstract
The recent SARS-CoV-2 (COVID-19) pandemic exemplifies how newly emerging and reemerging viruses can quickly overwhelm and cripple global infrastructures. Coupled with synergistic factors such as increasing population densities, the constant and massive mobility of people across geographical areas and substantial changes to ecosystems [...] Read more.
The recent SARS-CoV-2 (COVID-19) pandemic exemplifies how newly emerging and reemerging viruses can quickly overwhelm and cripple global infrastructures. Coupled with synergistic factors such as increasing population densities, the constant and massive mobility of people across geographical areas and substantial changes to ecosystems worldwide, these pathogens pose serious health concerns on a global scale. Vaccines form an indispensable defense, serving to control and mitigate the impact of devastating outbreaks and pandemics. Towards these efforts, we developed a tunable vaccine platform that can be engineered to simultaneously display multiple viral antigens. Here, we describe a second-generation version wherein chimeric proteins derived from SARS-CoV-2 and bacteriophage lambda are engineered and used to decorate phage-like particles with defined surface densities and retention of antigenicity. This streamlines the engineering of particle decoration, thus improving the overall manufacturing potential of the system. In a prime-boost regimen, mice immunized with particles containing as little as 42 copies of the chimeric protein on their surface develop potent neutralizing antibody responses, and immunization protects mice against virulent SARS-CoV-2 challenge. The platform is highly versatile, making it a promising strategy to rapidly develop vaccines against a potentially broad range of infectious diseases. Full article
Show Figures

Graphical abstract

15 pages, 8243 KB  
Review
Solid-Binding Peptide for Enhancing Biocompatibility of Metallic Biomaterials
by Satoshi Migita
SynBio 2024, 2(4), 329-343; https://doi.org/10.3390/synbio2040020 - 25 Sep 2024
Cited by 2 | Viewed by 3153
Abstract
Solid-binding peptides (SBPs) are a powerful tool for surface modification of metallic biomaterials which improve the biocompatibility and functionality of medical devices. This review provides a comprehensive overview of SBP technology for metallic biomaterials. We begin with a focus on phage display technology, [...] Read more.
Solid-binding peptides (SBPs) are a powerful tool for surface modification of metallic biomaterials which improve the biocompatibility and functionality of medical devices. This review provides a comprehensive overview of SBP technology for metallic biomaterials. We begin with a focus on phage display technology, the cornerstone method for selecting and developing SBPs. The application of SBPs to major metallic biomaterials, including titanium, stainless steel, and cobalt–chromium alloys, is then extensively discussed with specific examples and outcomes. We also address the advantages of SBPs compared to traditional surface modification methods, such as their high specificity and biocompatibility. Furthermore, this review explores current challenges in the field, such as the integration of computational approaches for rational SBP design. To create multifunctional surfaces, the combination of SBPs with other advanced technologies is also considered. This review aims to provide a thorough understanding of the current state and future potential of SBP technology in enhancing metallic biomaterials for medical application. Full article
(This article belongs to the Special Issue Feature Paper Collection in Synthetic Biology)
Show Figures

Figure 1

Back to TopTop