Sign in to use this feature.

Years

Between: -

Subjects

remove_circle_outline
remove_circle_outline
remove_circle_outline
remove_circle_outline
remove_circle_outline
remove_circle_outline
remove_circle_outline
remove_circle_outline
remove_circle_outline

Journals

remove_circle_outline
remove_circle_outline
remove_circle_outline
remove_circle_outline
remove_circle_outline
remove_circle_outline
remove_circle_outline
remove_circle_outline
remove_circle_outline
remove_circle_outline
remove_circle_outline
remove_circle_outline

Article Types

Countries / Regions

remove_circle_outline
remove_circle_outline
remove_circle_outline
remove_circle_outline

Search Results (592)

Search Parameters:
Keywords = persuasive

Order results
Result details
Results per page
Select all
Export citation of selected articles as:
12 pages, 516 KB  
Article
Bidirectional Associations Between Engagement with Tobacco Information on Social Media and Young Adults’ Depressive Symptoms: A Longitudinal Cross-Lagged Analysis
by Qinghua Yang, C. Nathan Marti, Jacob E. Thomas and Alexandra Loukas
Behav. Sci. 2026, 16(5), 653; https://doi.org/10.3390/bs16050653 - 26 Apr 2026
Viewed by 148
Abstract
This study examined the cross-lagged associations between self-reported exposure to and engagement with tobacco/nicotine information on social media and depressive symptoms among young adults. Participants were 4267 20–32-year-olds (Mage 23.28, SD = 2.30 at baseline, 64.8% females) recruited in the Marketing [...] Read more.
This study examined the cross-lagged associations between self-reported exposure to and engagement with tobacco/nicotine information on social media and depressive symptoms among young adults. Participants were 4267 20–32-year-olds (Mage 23.28, SD = 2.30 at baseline, 64.8% females) recruited in the Marketing and Promotions across Colleges in Texas study. Data for this study were collected in spring 2017 (baseline) and spring 2018 (follow-up). Results indicate that although self-reported exposure to and engagement with tobacco information, which were dichotomized, did not significantly predict subsequent depressive symptoms, young adults with clinically significant symptoms of depression were more likely than their peers to be exposed to (β = 0.10, p < 0.001) and engage with (βpro = 0.08, p < 0.01; βanti = 0.08, p < 0.05) tobacco information on social media one year later. The findings indicate that young adults with depressive symptoms may be susceptible to persuasive tobacco marketing on social media and in turn to potentially using tobacco and nicotine products. Findings call for regulation around tobacco marketing information on social media, especially for young adults with elevated depressive symptoms, a group at heightened risk for tobacco and ENDS use. Full article
(This article belongs to the Special Issue Promoting Health Behaviors in the New Media Era)
Show Figures

Figure 1

14 pages, 628 KB  
Article
The Environment Takes a Back Seat: A Content Analysis of Persuasive Appeals in Electric Vehicle Advertisements
by Abel Gustafson and Hayley R. Clark
Sustainability 2026, 18(9), 4286; https://doi.org/10.3390/su18094286 - 26 Apr 2026
Viewed by 790
Abstract
Electric vehicles represent a promising path toward reducing transportation-related greenhouse gas emissions, but partisan polarization presents a significant barrier to their widespread adoption in the United States. This study provides a detailed look at the auto industry’s strategies for reframing electric vehicles (EVs) [...] Read more.
Electric vehicles represent a promising path toward reducing transportation-related greenhouse gas emissions, but partisan polarization presents a significant barrier to their widespread adoption in the United States. This study provides a detailed look at the auto industry’s strategies for reframing electric vehicles (EVs) to resonate with mainstream American consumers, and it contributes to scholarly understanding of how sustainable products are framed to politically diverse audiences. Through a comprehensive content analysis, we analyze the persuasive strategies in all available EV video advertisements run in the U.S. from 2018 to 2023. Spanning 263 unique advertisements and 62 vehicle models, our analyses reveal the ways that nature and the environment are used in EV ads. Our data show that 90% of EV ads do not make any reference to sustainability, and 71% do not employ nature in any way. Instead, EV ads tend to emphasize vehicle features and performance, and they portray EVs as a futuristic transportation revolution. We situate these findings within the broader literature on partisan polarization of environmental issues, identity signaling in green consumer behavior, and green marketing strategy. We argue that the near-total absence of sustainability messaging in EV advertising reflects an industry-wide strategy to decouple electric vehicles from environmental identity and reframe them as mainstream consumer products. Full article
Show Figures

Figure 1

43 pages, 1928 KB  
Review
Hesperidin: A Multifunctional Flavonoid with Therapeutic Potential in the Management of Pathogenesis
by Arshad Husain Rahmani, Fahad M. Alshabrmi, Hajed Obaid A. Alharbi, Amjad Ali Khan, Fahad A. Alhumaydhi and Ahmad Almatroudi
Int. J. Mol. Sci. 2026, 27(9), 3806; https://doi.org/10.3390/ijms27093806 - 24 Apr 2026
Viewed by 171
Abstract
Hesperidin, a flavonoid abundantly found in citrus fruits, has demonstrated a substantial role in the management of various pathogeneses. Furthermore, the wide range of health-promoting properties of hesperidin, including antioxidant, anti-inflammatory, anti-cancerous, hepatoprotective, neuroprotective, nephroprotective, and cardioprotective effects, has been well documented. Additionally, [...] Read more.
Hesperidin, a flavonoid abundantly found in citrus fruits, has demonstrated a substantial role in the management of various pathogeneses. Furthermore, the wide range of health-promoting properties of hesperidin, including antioxidant, anti-inflammatory, anti-cancerous, hepatoprotective, neuroprotective, nephroprotective, and cardioprotective effects, has been well documented. Additionally, persuasive evidence from both in vivo and in vitro studies highlights its substantial roles in combating obesity, protecting the kidneys, liver, and lung tissue architecture, promoting wound healing, and modulating immune responses. This flavonoid acts as an effective antimicrobial agent against a wide range of microorganisms by inhibiting biofilm formation and disrupting the cell membrane. This review aims to deliver comprehensive insights into the therapeutic potential of hesperidin across different pathogenesis through distinct mechanisms. Moreover, it provides up-to-date evidence on the synergistic properties of this compound with other drugs as well as compounds, and emerging plans to enhance its efficiency in health management through various nanoformulation approaches. Despite its considerable therapeutic potential, the clinical application of hesperidin remains constrained by poor bioavailability, rapid degradation, and dosage-related limitations. Addressing these challenges will require extensive further research to clarify its mechanisms of action, safety profile, and therapeutic efficacy in managing underlying pathogenic conditions. Full article
(This article belongs to the Special Issue New Advances in Bioactive Compounds in Health and Disease)
24 pages, 431 KB  
Article
The Consumer Decision Journey of Gen Z in Cross-Platform Commerce: From Social Commerce Stimuli to E-Marketplace Purchase Completion
by Anh Viet Tran and Bui Thanh Khoa
J. Theor. Appl. Electron. Commer. Res. 2026, 21(5), 132; https://doi.org/10.3390/jtaer21050132 - 24 Apr 2026
Viewed by 374
Abstract
Generation Z (Gen Z) consumers exhibit a distinctive multi-platform purchase behavior: they habitually discover products through social commerce (S-commerce) stimuli—including influencer content and livestream shopping—yet systematically migrate to e-marketplaces to complete their transactions. Despite the strategic importance of this behavioral pattern for platform [...] Read more.
Generation Z (Gen Z) consumers exhibit a distinctive multi-platform purchase behavior: they habitually discover products through social commerce (S-commerce) stimuli—including influencer content and livestream shopping—yet systematically migrate to e-marketplaces to complete their transactions. Despite the strategic importance of this behavioral pattern for platform operators, brand managers, and policymakers, the underlying mechanisms remain poorly understood. This study advances a Consumer Decision Journey framework comprising five stages—Social Commerce Stimuli, Discovery, Risk Evaluation, Marketplace Evaluation, and Purchase Decision—and integrates Stimulus-Organism-Response theory and the Elaboration Likelihood Model to explain how Gen Z consumers navigate cross-platform purchase decisions. Employing a sequential explanatory mixed-methods design, we conducted a large-scale survey (n = 423 Gen Z respondents) analyzed via Partial Least Squares Structural Equation Modeling, complemented by 18 in-depth qualitative interviews. Results confirm that influencer persuasion, livestream engagement, and perceived product authenticity drive product discovery; price comparison mediates, and price sensitivity moderates the discovery-to-risk pathway. Critically, perceived risk in S-commerce paradoxically accelerates cross-platform migration and elevates trust in e-marketplaces. Trust in e-marketplaces and logistics reliability each moderate the risk-to-purchase relationship. Qualitative analysis reveals that cross-platform behavior is a deliberate, internalized strategy among Gen Z—a platform arbitrage norm. These findings have substantial implications for S-commerce platform design, influencer marketing strategy, and e-marketplace positioning in emerging economies. Full article
(This article belongs to the Collection The Connected Consumer)
Show Figures

Figure 1

19 pages, 875 KB  
Article
“Just Communicate, Communicate, Communicate”: Communication and Community College Leadership During Crisis
by Jill Channing
Educ. Sci. 2026, 16(5), 677; https://doi.org/10.3390/educsci16050677 - 23 Apr 2026
Viewed by 119
Abstract
The COVID-19 pandemic intensified communication challenges for community college leaders navigating prolonged uncertainty and organizational disruption. This qualitative study examines how community college administrators described and interpreted their communication practices during the pandemic. Guided by the Elaboration Likelihood Model (ELM), this study explores [...] Read more.
The COVID-19 pandemic intensified communication challenges for community college leaders navigating prolonged uncertainty and organizational disruption. This qualitative study examines how community college administrators described and interpreted their communication practices during the pandemic. Guided by the Elaboration Likelihood Model (ELM), this study explores how leaders made sense of message design, audience responsiveness, and trust under conditions of information overload and emotional strain. Semi-structured interviews were conducted with twelve administrators from community colleges across the United States, including presidents, vice presidents, and senior-level directors. Data were analyzed using reflexive thematic analysis. Five themes emerged: communication breakdowns between employee groups; tailored messaging for specific constituencies; preferences for in-person and interactive communication; trust-building through transparency; and reliance on collaborative communication structures. Participants described communication as an ongoing relational and organizational practice rather than a one-time transmission of information. Administrators reported adapting strategies by combining repetition, audience-specific framing, interactive formats, and structural supports to manage uncertainty and sustain institutional trust. Findings are not intended to be generalizable but provide contextually grounded insight into leadership communication during an extended crisis. This study contributes to scholarship on higher education leadership and crisis communication by illustrating how persuasion, sensemaking, and relational cues intersected in administrators’ communication practices. Full article
(This article belongs to the Section Higher Education)
19 pages, 472 KB  
Article
Rethinking Commerciality: How Content Commerciality Contributes to YouTube Beauty Content Performance
by Jaeyoung Park, Sewon Eom, Eugene Choi, Jinho Park and Seongcheol Kim
J. Theor. Appl. Electron. Commer. Res. 2026, 21(4), 118; https://doi.org/10.3390/jtaer21040118 - 14 Apr 2026
Viewed by 451
Abstract
Creative expression is no longer separate from monetization. It is increasingly structured by the business models that platforms provide. Content monetization has evolved rapidly: early models focused on advertising revenue, followed by brand partnerships, and most recently, the integration of commerce-oriented features at [...] Read more.
Creative expression is no longer separate from monetization. It is increasingly structured by the business models that platforms provide. Content monetization has evolved rapidly: early models focused on advertising revenue, followed by brand partnerships, and most recently, the integration of commerce-oriented features at the platform level. YouTube, for example, launched its YouTube Shopping service in South Korea in June 2024, enabling creators to sell products directly through their content. This development demonstrates that commerciality has become intrinsic to the creator economy. While prior research has emphasized factors such as authenticity, less focus has been placed on commerciality itself. This study addresses this gap by analyzing how varying levels of content commerciality affect performance, using real-world data from a Korean YouTube beauty creator agency (N = 286 short-form videos). The analysis tests the effects of three revenue models (organic, sponsored, and content-driven commerce) and two content types (context-focused and product-focused) through multiple regression. Results reveal a trade-off between engagement and revenue, as while content-driven commerce generates significantly higher engagement than sponsored content, it yields lower immediate revenue. Regarding content strategy, contrary to expectations, product-focused content consistently outperforms context-focused content in driving engagement, except within sponsored videos where a context-focused approach effectively mitigates the negative impact of overt commercial intent. These findings demonstrate the divergent efficacy of monetization models and content strategies in the short-form ecosystem. By empirically validating the relationship between commerciality and performance, this study advances theoretical discussions on the platform-driven creator economy and offers practical insights for creators, brands, and platforms navigating this evolving environment. Full article
(This article belongs to the Topic Livestreaming and Influencer Marketing)
35 pages, 1266 KB  
Essay
Towards a List of Clans and Families in Scotland—Identity Politics, Cultural Appropriation and Romantic Idealism
by Bruce Durie
Genealogy 2026, 10(2), 44; https://doi.org/10.3390/genealogy10020044 - 14 Apr 2026
Viewed by 422
Abstract
The question of which Scottish surnames constitute a Clan and which do not is hotly contested. It is wrongly felt, especially in the Scots-abroad communities, that Clan is somehow of higher status than “Family” or “House” and/or applies to everyone of Scottish heritage. [...] Read more.
The question of which Scottish surnames constitute a Clan and which do not is hotly contested. It is wrongly felt, especially in the Scots-abroad communities, that Clan is somehow of higher status than “Family” or “House” and/or applies to everyone of Scottish heritage. Opinions and assertions are on a spectrum between two absolutes: (a) “everyone in Scotland is in a Clan, and everyone should wear kilts and tartans”; to (b) “Clans disappeared in the 18th century and there is no point clinging to a Romantic notion with no modern relevance”. Historically, the Clan is a phenomenon of the Gaelic-speaking Highlands and Islands and was not found as a social structure in the Lowlands; the Southern Uplands (Scottish Borders) are a special case. The “everyone” persuasion leads to cultural nonsenses such as Lowland-ancestry Scots abroad forming “Clan” Societies and adopting Highland dress. Scots overseas are looking for an authoritative statement as to whether their surname constitutes a Clan, a family, or some other nomenclature. Yet, there is no official or agreed historically based list of who are Clans and who are not. There is no such list—or a formula by which an answer can be derived. This essay is intended as a step towards that. Also, the non-historical concept of “Septs” is dismissed. Full article
Show Figures

Figure 1

33 pages, 807 KB  
Article
Recognition and Resistance as Dual Pathways in Self-Relevant Advertising: The Role of Narcissistic Admiration and Rivalry
by Avi Besser, Virgil Zeigler-Hill and Iris Gertner Moryossef
Behav. Sci. 2026, 16(4), 551; https://doi.org/10.3390/bs16040551 - 7 Apr 2026
Viewed by 682
Abstract
This study examined how distinct dimensions of grandiose narcissism shape responses to self-relevant video advertising framed as either recognition/validation or status challenge. Drawing on the Narcissistic Admiration and Rivalry Concept, we tested a dual-path process model in which two proximal mechanisms–perceived recognition and [...] Read more.
This study examined how distinct dimensions of grandiose narcissism shape responses to self-relevant video advertising framed as either recognition/validation or status challenge. Drawing on the Narcissistic Admiration and Rivalry Concept, we tested a dual-path process model in which two proximal mechanisms–perceived recognition and autonomy-related resistance (operationalized as perceived freedom threat and state reactance)–are associated with advertising-related outcomes. Community adults (N = 598) were randomly assigned to view one of two video advertisements and subsequently reported perceived recognition, resistance, and consumer responses. Recognition framing increased perceived recognition but did not directly influence consumer outcomes. Process analyses revealed distinct personality-linked patterns that were consistent with the proposed dual-path model. Narcissistic admiration was associated with more favorable attitudes toward the advertisement and brand, as well as stronger purchase intentions, indirectly through higher perceived recognition. In contrast, narcissistic rivalry showed contrasting indirect associations, with positive indirect associations through recognition alongside negative indirect associations through resistance. Moderated mediation by message framing was not supported. Overall, the findings are consistent with the view that self-relevant advertising can simultaneously activate affirmation-related and autonomy-protective processes that may partially offset one another at the aggregate level. Importantly, consumer responses appear to depend on whether the persuasive encounter is construed as authentic recognition or as an autonomy threat–an interpretive dynamic that is especially pronounced among individuals high in narcissistic rivalry. Full article
Show Figures

Figure 1

29 pages, 691 KB  
Article
Influencers’ Persuasive Power and Parasocial Relationships in Digital Consumption: Insights from Instagram and TikTok
by Abdalfatah Damaj and Reema Nofal
J. Theor. Appl. Electron. Commer. Res. 2026, 21(4), 112; https://doi.org/10.3390/jtaer21040112 - 3 Apr 2026
Viewed by 1731
Abstract
Social media influencers (SMIs) are becoming increasingly powerful in shaping customers’ perceptions and behaviors regarding the products they purchase and the brands within digital marketing environments. This research proposes to assess the extent to which social media platforms, particularly Instagram and TikTok, affect [...] Read more.
Social media influencers (SMIs) are becoming increasingly powerful in shaping customers’ perceptions and behaviors regarding the products they purchase and the brands within digital marketing environments. This research proposes to assess the extent to which social media platforms, particularly Instagram and TikTok, affect SMIs’ capacity to persuade their followers concerning brand credibility and purchase intention. Using an online survey of 701 active users of both platforms in Palestine, the data were analyzed using structural equation modeling (SEM) through SmartPLS 4.0 for the simultaneous evaluation of both the measurement models and the structural models. The research findings indicate that follower involvement, interactivity, and emotional attachment positively influence the persuasive outcomes through the creation of parasocial relationships (PSRs) between followers and SMIs, and that these influences are different for each platform. Results show that Instagram had a larger overall influence compared to TikTok, whereas there were no differences between platforms regarding how PSRs shape follower perceptions of brand credibility and emotional attachment to SMIs; both of these perceptions are strongly linked to PSRs. Therefore, these findings underscore the importance of platform-specific engagement mechanisms in shaping PSRs and offer theoretical and practical implications for influencer marketing strategies. The findings further suggest that platform affordances may condition not only overall engagement levels but also the relative strength of persuasion mechanisms underlying PSRs and their behavioral consequences. By situating the analysis within a non-Western digital market, this study provides context-specific insights and highlights avenues for future research in comparable digital consumption environments. Full article
Show Figures

Figure 1

15 pages, 899 KB  
Article
Visitor Perceptions of Reusable Foodware Implementation at Grand Canyon National Park: A Pilot Study for Messaging and Graphic Design Considerations
by Megan Wagaman, Brendan Derrick Taff, Jeremy Shellhorn, Haven Everhart, Jennifer Carrigan, Melissa Jung and Elizabeth A. Himschoot
Recycling 2026, 11(4), 68; https://doi.org/10.3390/recycling11040068 - 1 Apr 2026
Viewed by 443
Abstract
The Grand Canyon National Park (GRCA) attracts roughly five million visitors annually, creating immense pressure on the waste stream managed in the park. To reduce environmental impacts, the National Park Service, collaborating organizations and concessionaires are in the process of implementing large-scale reusable [...] Read more.
The Grand Canyon National Park (GRCA) attracts roughly five million visitors annually, creating immense pressure on the waste stream managed in the park. To reduce environmental impacts, the National Park Service, collaborating organizations and concessionaires are in the process of implementing large-scale reusable foodware systems, replacing single-use plastics. This pilot study aimed to engage visitors in the design process to inform preferences and attitudes to further support management decision-making regarding the design and implementation of reusable foodware systems in the park. During September 2025, park visitors were intercepted at key concessionaire food vending locations and asked to complete a brief survey. The survey contained attitudinal questions, persuasive phrases, and potential logos and graphic designs that could be used with program implementation, which were evaluated via Likert scales by n = 164 respondents. Results suggest that respondents have overwhelmingly positive attitudes and norms towards reusing foodware at the park. Results highlight phrases and graphic designs that will be most effective as the program launches and can be used to inform future research. Full article
Show Figures

Graphical abstract

36 pages, 1212 KB  
Systematic Review
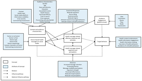
Humor in Social Media Health Communication: A Systematic Review of Strategic Uses and Effects
by Yangna Hu, Cindy Sing Bik Ngai and Alex Chun Koon
Behav. Sci. 2026, 16(4), 509; https://doi.org/10.3390/bs16040509 - 28 Mar 2026
Viewed by 697
Abstract
Social media has become an important venue for health communication. Although prior research has examined the effects of humor, evidence on the mechanisms through which humor shapes communication effectiveness in social media health communication remains fragmented and has not been systematically synthesized. This [...] Read more.
Social media has become an important venue for health communication. Although prior research has examined the effects of humor, evidence on the mechanisms through which humor shapes communication effectiveness in social media health communication remains fragmented and has not been systematically synthesized. This systematic review examines how humor functions as a communication strategy in social media health communication designed by healthcare professionals, health organizations, and researchers. Following the Preferred Reporting Items for Systematic Reviews and Meta-Analyses (PRISMA) guidelines, 32 empirical studies were identified and synthesized. Findings indicate that humor is primarily used in two ways: as a content-level strategy to enhance audience engagement and as a psychological persuasive appeal in health message design and dissemination. Across studies, humor not only enhanced platform-level engagement but also influenced affective responses, attitudes, cognitions, and perceptions, which in turn shaped health-related behavioral intentions. Importantly, the effectiveness of humor was also contingent upon contextual and audience characteristics. This review integrates fragmented evidence into a conceptual framework that clarifies the pathways and boundary conditions of humor-based health communication on social media. It also highlights key limitations associated with the use of humor in health messaging and outlines directions for future research. Overall, this study provides theoretical insights and practical guidance for the strategic use of humor in digital health communication. Full article
(This article belongs to the Special Issue Towards Media Effects and Humor)
Show Figures

Figure 1

37 pages, 1587 KB  
Article
Impact of Social Media Influencer Capability on Brand Loyalty in Saudi Arabia: The Mediating Role of Brand Trust and Moderating Effect of Authentic Leadership
by Ahmed Saif Abu-Alhaija and Mahmoud Mohamed Elsawy
J. Theor. Appl. Electron. Commer. Res. 2026, 21(4), 105; https://doi.org/10.3390/jtaer21040105 - 28 Mar 2026
Viewed by 1542
Abstract
Social media influencers (SMIs) have become effective intermediaries that influence consumer perceptions, attitudes, and behavioral intentions through their online presence and persuasion skills; this has made it imperative to comprehend how buyer-related variables contribute to brand loyalty within contemporary marketing research. This study, [...] Read more.
Social media influencers (SMIs) have become effective intermediaries that influence consumer perceptions, attitudes, and behavioral intentions through their online presence and persuasion skills; this has made it imperative to comprehend how buyer-related variables contribute to brand loyalty within contemporary marketing research. This study, therefore, examines the effect of social media influencer capability on brand loyalty in Saudi Arabia, using brand trust as a mediating variable and authentic leadership as a moderating variable. Utilizing Social Exchange Theory and Authentic Leadership Theory, the study applied a quantitative cross-sectional survey design. Data were purposively collected from 476 active social media users in three major commercial hubs in Saudi Arabia (Riyadh, Jeddah, and Dammam). The data were analyzed using Partial Least Squares Structural Equation Modeling (PLS-SEM). The findings reveal that authenticity and communication skills have a positive and significant influence on brand trust and brand loyalty, but expertise and influence only have a significant and positive influence on brand trust, not on brand loyalty directly, which means that the two constructs are indirectly influencing brand loyalty. The study also finds that authentic leadership significantly moderates the relationship between expertise, influence, and communication skills and brand loyalty, while the interaction with authenticity is not significant. Moreover, the mediation analysis shows that brand trust plays a significant mediating role in the relationships between communication skills, expertise and influence and brand loyalty, implying that the antecedents play a leading role in fostering loyalty by first developing trust. The study contributes to theory by offering a process-based perspective on the concept of brand loyalty that positions brand trust as a fundamental mechanism and authentic leadership as a vital enabling context. The findings have practical implications for organizations that want to strengthen brand loyalty through authentic communication, trust-building strategies, and leadership practices in social media-based contexts. Full article
(This article belongs to the Section Digital Marketing and the Evolving Consumer Experience)
Show Figures

Figure 1

11 pages, 1055 KB  
Review
The Role of Humor in Inoculation Theory
by Josh Compton and Sander van der Linden
Behav. Sci. 2026, 16(4), 502; https://doi.org/10.3390/bs16040502 - 27 Mar 2026
Viewed by 533
Abstract
Inoculation is serious business, but that does not mean it cannot be viewed through a perspective of humor, nor that humor cannot be part of the process of attitude resistance. This applies to both medical and communication-based inoculation, with scientists examining how humor [...] Read more.
Inoculation is serious business, but that does not mean it cannot be viewed through a perspective of humor, nor that humor cannot be part of the process of attitude resistance. This applies to both medical and communication-based inoculation, with scientists examining how humor could function as an adjuvant and facilitate resistance to persuasive attacks. Though relatively limited, considerations of humor have been part of inoculation theory from the beginning—dating back from McGuire’s seminal 1964 review to the prominent role of humor in modern gamified inoculation interventions against misinformation. In this article, we explore humor’s role in inoculation theory, review emerging research, and propose promising directions for future theory and application. Full article
(This article belongs to the Special Issue Towards Media Effects and Humor)
Show Figures

Figure 1

26 pages, 1076 KB  
Article
Verifiable Eco-Recommendations by AI Travel Assistants: Eye-Tracking and GSR Evidence on Verification, Trust Calibration, and Sustainable Hotel Booking
by Stefanos Balaskas and Kyriakos Komis
Sustainability 2026, 18(7), 3185; https://doi.org/10.3390/su18073185 - 24 Mar 2026
Viewed by 298
Abstract
AI travel assistants are increasingly designating hotels as “eco”, yet when the evidence is not independently verifiable, these recommendations may serve as persuasive cues or credible decision support. We present a preregistered 2 × 2 between-subject laboratory experiment (n = 63) that manipulates [...] Read more.
AI travel assistants are increasingly designating hotels as “eco”, yet when the evidence is not independently verifiable, these recommendations may serve as persuasive cues or credible decision support. We present a preregistered 2 × 2 between-subject laboratory experiment (n = 63) that manipulates autonomy framing (Recommend vs. Plan) and evidence verifiability (verifiable vs. non-verifiable) in a realistic hotel-booking workflow with a standardized “Verify eco-claim” drawer. Phasic arousal was recorded at recommendation onset (E1) and verification initiation (E3), employing eye-tracking indexed verification behavior (verify clicks, time-to-verify, verification depth) and event-locked galvanic skin response (GSR). Verifiability did not directly speed up or deepen verification (H1 not supported), but verification was common (74.6% clicked Verify). Rather, autonomy influenced checking: Plan slowed verification and altered verification depth. E1 SCR revealed an Evidence × Autonomy interaction, which is consistent with an autonomy-boundary account (H4), rather than credibility stress emerging as a simple evidence main effect at E1 (H2 not supported as stated). Verification served as a repair moment: depending on the availability of diagnostic cues, arousal dynamics from E1 to E3 supported differential “repair” (H3). SCR dynamics explained incremental variance in perceived manipulation/greenwashing concern beyond condition and eye-tracking indices (H5b supported), but verification depth did not mediate effects on trust or delegation (H5a not supported). Overall, users’ interpretation of AI sustainability advice is influenced by autonomy, and multimodal process measures offer useful signals for auditing eco-recommendation designs in travel platforms. Full article
Show Figures

Figure 1

19 pages, 1317 KB  
Article
AI Review Bots vs. Humans in Handling Negative Reviews: Who Builds More Trust?
by Yizhen Wei, David (Jingjun) Xu and Kai Li
J. Theor. Appl. Electron. Commer. Res. 2026, 21(3), 94; https://doi.org/10.3390/jtaer21030094 - 22 Mar 2026
Viewed by 912
Abstract
As artificial intelligence (AI) increasingly engages in managing consumer interactions on e-commerce platforms, an important question arises: how do public AI-generated replies to negative reviews compare with human replies in fostering consumer trust? This study investigates consumer trust in reply source (AI review [...] Read more.
As artificial intelligence (AI) increasingly engages in managing consumer interactions on e-commerce platforms, an important question arises: how do public AI-generated replies to negative reviews compare with human replies in fostering consumer trust? This study investigates consumer trust in reply source (AI review bots vs. human agents) across three reply strategies, namely, default, thinking, and feeling, in a public review context. AI review bots are defined as automated systems that publicly respond to consumer reviews. Using a controlled laboratory experiment, we find that when using the default strategy, human replies elicit greater trust than AI replies, mediated by higher perceived authenticity and persuasiveness. Conversely, when using the thinking strategy, AI replies outperform human replies in building consumer trust, as they are perceived as more authentic and persuasive. In the feeling strategy, there is a convergence between AI and human replies. These findings demonstrate that the effectiveness of AI versus human replies depends on the strategy adopted. Theoretically, this study extends research on human–AI interaction by introducing a three-strategy framework to systematically compare AI and human communicators in public review contexts. Practically, the results guide e-commerce sellers and platforms on when and how to deploy AI review bots to effectively manage consumer trust in response to negative reviews. Full article
Show Figures

Figure 1

Back to TopTop