Sign in to use this feature.

Years

Between: -

Subjects

remove_circle_outline
remove_circle_outline
remove_circle_outline
remove_circle_outline
remove_circle_outline
remove_circle_outline
remove_circle_outline

Journals

Article Types

Countries / Regions

Search Results (48)

Search Parameters:
Keywords = peroxisome proliferator-activated receptor γ coactivator 1 α

Order results
Result details
Results per page
Select all
Export citation of selected articles as:
11 pages, 3820 KB  
Article
Changes in Skeletal Muscle Atrophy over Time in a Rat Model of Adenine-Induced Chronic Kidney Disease
by Kento Okamoto, Yuji Kasukawa, Koji Nozaka, Hiroyuki Tsuchie, Daisuke Kudo, Hayato Kinoshita, Yuichi Ono, Shun Igarashi, Fumihito Kasama, Shuntaro Harata, Keita Oya, Takashi Kawaragi, Kenta Tominaga, Manabu Watanabe and Naohisa Miyakoshi
Appl. Sci. 2024, 14(19), 9106; https://doi.org/10.3390/app14199106 - 9 Oct 2024
Cited by 1 | Viewed by 2273
Abstract
This study evaluated changes over time in skeletal muscle atrophy, expressions of skeletal muscle anabolic and catabolic genes, and mitochondrial activity by skeletal muscle type in an adenine-induced chronic kidney disease (CKD) model. A CKD model was successfully established by feeding male Wistar [...] Read more.
This study evaluated changes over time in skeletal muscle atrophy, expressions of skeletal muscle anabolic and catabolic genes, and mitochondrial activity by skeletal muscle type in an adenine-induced chronic kidney disease (CKD) model. A CKD model was successfully established by feeding male Wistar rats a 0.75% adenine diet for 4 weeks starting at 8 weeks of age. Control and CKD groups were sacrificed at 12 and 20 weeks of age. The back muscles were analyzed histologically, and succinate dehydrogenase (SDH) staining was performed to evaluate mitochondrial activity. Gene expressions of myogenic determination gene number 1 and myogenin as indicators of muscle anabolism, atrogin-1 and muscle RING-finger protein-1 (MuRF1) as indicators of muscle catabolism, and peroxisome proliferator-activated receptor-γ coactivator-1-α as a marker of mitochondrial biogenesis were assessed. Type I and type II muscle cross-sectional areas (CSAs) were decreased at 12 weeks, but type I muscle CSA was recovered at 20 weeks. SDH staining was lower in CKD than in control rats at 12 weeks, but no significant difference was observed at 20 weeks. Increased expressions of myogenin, atrogin-1, and MuRF-1 were observed only at 12 weeks, but no differences were observed at 20 weeks. The adenine-induced CKD rat model appears to show changes in muscle atrophy over time. Full article
Show Figures

Figure 1

16 pages, 3265 KB  
Article
Vigeo Promotes Myotube Differentiation and Protects Dexamethasone-Induced Skeletal Muscle Atrophy via Regulating the Protein Degradation, AKT/mTOR, and AMPK/Sirt-1/PGC1α Signaling Pathway In Vitro and In Vivo
by Yoon-Hee Cheon, Chang-Hoon Lee, Chong-Hyuk Chung, Ju-Young Kim and Myeung-Su Lee
Nutrients 2024, 16(16), 2687; https://doi.org/10.3390/nu16162687 - 13 Aug 2024
Cited by 10 | Viewed by 3579
Abstract
Sarcopenia, a condition caused by an imbalance between muscle growth and loss, can severely affect the quality of life of elderly patients with metabolic, inflammatory, and cancer diseases. Vigeo, a nuruk-fermented extract of three plants (Eleutherococcus senticosus Maxim (ESM), Achyranthes japonica (Miq.) [...] Read more.
Sarcopenia, a condition caused by an imbalance between muscle growth and loss, can severely affect the quality of life of elderly patients with metabolic, inflammatory, and cancer diseases. Vigeo, a nuruk-fermented extract of three plants (Eleutherococcus senticosus Maxim (ESM), Achyranthes japonica (Miq.) Nakai (AJN), and Atractylodes japonica Koidzumi (AJK)) has been reported to have anti-osteoporotic effects. However, evidence of the effects of Vigeo on muscle atrophy is not available. Here, in the in vivo model of dexamethasone (Dex)-induced muscle atrophy, Vigeo treatment significantly reversed Dex-induced decreases in calf muscle volume, gastrocnemius (GA) muscle weight, and histological cross-section area. In addition, in mRNA and protein analyses isolated from GA muscle, we observed that Vigeo significantly protected against Dex-induced mouse muscle atrophy by inhibiting protein degradation regulated by atrogin and MuRF-1. Moreover, we demonstrated that Vigeo significantly promoted C2C12 cell line differentiation, as evidenced by the increased width and length of myotubes, and the increased number of fused myotubes with three or more nuclei. Vigeo alleviated the formation of myotubes compared to the control group. Vigeo also significantly increased the mRNA and protein expression of myosin heavy chain (MyHC), MyoD, and myogenin compared to that in the control. Vigeo treatment significantly reduced the mRNA and protein expression of muscle degradation markers atrogin-1 and muscle RING Finger 1 (MuRF-1) in the C2C12 cell line in vitro. Vigeo also activated the AMP-activated protein kinase (AMPK)/silent information regulator 1 (Sirt-1)/peroxisome proliferator-activated receptor-γ co-activator-1α (PGC1α) mitochondrial biogenesis pathway and the Akt/mTOR protein synthesis signaling pathway in Dex-induced myotube atrophy. These findings suggest that Vigeo may have protective effects against Dex-induced muscle atrophy. Therefore, we propose Vigeo as a supplement or potential therapeutic agent to prevent or treat sarcopenia accompanied by muscle atrophy and degeneration. Full article
(This article belongs to the Section Sports Nutrition)
Show Figures

Figure 1

16 pages, 4223 KB  
Article
Impacts of Dietary Standardized Ileal Digestible Lysine to Net Energy Ratio on Lipid Metabolism in Finishing Pigs Fed High-Wheat Diets
by Jiguang Wang, Haojie Li, He Zhu, Shuangshuang Xia, Fang Zhang, Hui Zhang, Chunxue Liu, Weijiang Zheng and Wen Yao
Animals 2024, 14(12), 1824; https://doi.org/10.3390/ani14121824 - 19 Jun 2024
Cited by 3 | Viewed by 2233
Abstract
The present study aimed to investigate the impacts of dietary standardized ileal digestible lysine to net energy (SID Lys:NE) ratio on lipid metabolism in pigs fed high-wheat diets. Thirty-six crossbred growing barrows (65.20 ± 0.38 kg) were blocked into two treatment groups, fed [...] Read more.
The present study aimed to investigate the impacts of dietary standardized ileal digestible lysine to net energy (SID Lys:NE) ratio on lipid metabolism in pigs fed high-wheat diets. Thirty-six crossbred growing barrows (65.20 ± 0.38 kg) were blocked into two treatment groups, fed high-wheat diets with either a high SID Lys:NE ratio (HR) or a low SID Lys:NE ratio (LR). Each treatment group consisted of three replicates, with six pigs per pen in each replicate. The diminishing dietary SID Lys:NE ratio exhibited no adverse impacts on the carcass trait (p > 0.05) but increased the marbling score of the longissimus dorsi muscle (p < 0.05). Meanwhile, LR diets tended to increase the serum triglyceride concentration (p < 0.1). LR diets upregulated fatty acid transport protein 4 and acetyl-coA carboxylase α expression levels and downregulated the expression level of adipose triglyceride lipase (p < 0.05). LR diets improved energy metabolism via decreasing the expression levels of AMP-activated protein kinase (AMPK) α1, sirtuin 1 (SIRT1), and peroxisome proliferator-activated receptor-γ coactivator-1α (PGC-1α) (p < 0.05). Additionally, LR diets stimulated hepatic bile acid synthesis via upregulating the expression levels of cytochrome P450 family 7 subfamily A member 1 and cytochrome P450 family 27 subfamily A member 1, and downregulating farnesol X receptor (FXR) and small heterodimer partner (SHP) expression levels (p < 0.05). A lowered SID Lys:NE ratio affected the colonic microbial composition, characterized by increased relative abundances of YRC22, Parabacteroides, Sphaerochaeta, and Bacteroides, alongside a decreased in the proportion of Roseburia, f_Lachnospiraceae_g_Clostridium, Enterococcus, Shuttleworthia, Exiguobacterium, Corynebacterium, Subdoligranulum, Sulfurospirillum, and Marinobacter (p < 0.05). The alterations in microbial composition were accompanied by a decrease in colonic butyrate concentration (p < 0.1). The metabolomic analysis revealed that LR diets affected primary bile acid synthesis and AMPK signaling pathway (p < 0.05). And the mantel analysis indicated that Parabacteroides, Sphaerochaeta, f_Lachnospiraceae_g_Clostridium, Shuttleworthia, and Marinobacter contributed to the alterations in body metabolism. A reduced dietary SID Lys:NE ratio improves energy metabolism, stimulates lipogenesis, and inhibits lipolysis in finishing pigs by regulating the AMPKα/SIRT1/PGC-1α pathway and the FXR/SHP pathway. Parabacteroides and Sphaerochaeta benefited bile acids synthesis, whereas f_Lachnospiraceae_g_Clostridium, Shuttleworthia, and Marinobacter may contribute to the activation of the AMPK signaling pathway. Overall, body metabolism and colonic microbiota collectively controlled the lipid metabolism in finishing pigs. Full article
(This article belongs to the Special Issue Exploration of Sustainable Feed Resources and Pig Dietary Strategies)
Show Figures

Figure 1

15 pages, 6050 KB  
Article
Potential Role of Pig UCP3 in Modulating Adipocyte Browning via the Beta-Adrenergic Receptor Signaling Pathway
by Sangwoo Kim, Takashi Yazawa, Akari Koide, Erina Yoneda, Risa Aoki, Tatsuki Okazaki, Kisaki Tomita, Hiroyuki Watanabe, Yoshikage Muroi, Masafumi Testuka and Yuki Muranishi
Biology 2024, 13(5), 284; https://doi.org/10.3390/biology13050284 - 23 Apr 2024
Cited by 5 | Viewed by 2639
Abstract
Adipose tissue plays an important role in regulating body temperature and metabolism, with white adipocytes serving as storage units for energy. Recent research focused on the browning of white adipocytes (beige adipocytes), causing thermogenesis and lipolysis. The process of browning is linked to [...] Read more.
Adipose tissue plays an important role in regulating body temperature and metabolism, with white adipocytes serving as storage units for energy. Recent research focused on the browning of white adipocytes (beige adipocytes), causing thermogenesis and lipolysis. The process of browning is linked to the activation of uncoupling protein (UCP) expression, which can be mediated by the β3 adrenergic receptor pathway. Transcriptional factors, such as peroxisome proliferator activated receptor γ (PPARγ) and PPARγ coactivator 1 alpha, play vital roles in cell fate determination for fat cells. Beige adipocytes have metabolic therapeutic potential to combat diseases such as obesity, diabetes mellitus, and dyslipidemia, owing to their significant impact on metabolic functions. However, the molecular mechanisms that cause the induction of browning are unclear. Therefore, research using animal models and primary culture is essential to provide an understanding of browning for further application in human metabolic studies. Pigs have physiological similarities to humans; hence, they are valuable models for research on adipose tissue. This study demonstrates the browning potential of pig white adipocytes through primary culture experiments. The results show that upregulation of UCP3 gene expression and fragmentation of lipid droplets into smaller particles occur due to isoproterenol stimulation, which activates beta-adrenergic receptor signaling. Furthermore, PPARγ and PGC-1α were found to activate the UCP3 promoter region, similar to that of UCP1. These findings suggest that pigs undergo metabolic changes that induce browning in white adipocytes, providing a promising approach for metabolic research with potential implications for human health. This study offers valuable insights into the mechanism of adipocyte browning using pig primary culture that can enhance our understanding of human metabolism, leading to cures for commonly occurring diseases. Full article
(This article belongs to the Section Cell Biology)
Show Figures

Figure 1

24 pages, 3974 KB  
Article
The Effect of Cold-Water Swimming on Energy Metabolism, Dynamics, and Mitochondrial Biogenesis in the Muscles of Aging Rats
by Mateusz Bosiacki, Maciej Tarnowski, Kamila Misiakiewicz-Has and Anna Lubkowska
Int. J. Mol. Sci. 2024, 25(7), 4055; https://doi.org/10.3390/ijms25074055 - 5 Apr 2024
Cited by 4 | Viewed by 6605
Abstract
Our study aimed to explore the potential positive effects of cold water exercise on mitochondrial biogenesis and muscle energy metabolism in aging rats. The study involved 32 male and 32 female rats aged 15 months, randomly assigned to control sedentary animals, animals training [...] Read more.
Our study aimed to explore the potential positive effects of cold water exercise on mitochondrial biogenesis and muscle energy metabolism in aging rats. The study involved 32 male and 32 female rats aged 15 months, randomly assigned to control sedentary animals, animals training in cold water at 5 ± 2 °C, or animals training in water at thermal comfort temperature (36 ± 2 °C). The rats underwent swimming training for nine weeks, gradually increasing the duration of the sessions from 2 min to 4 min per day, five days a week. The results demonstrated that swimming in thermally comfortable water improved the energy metabolism of aging rat muscles (increased metabolic rates expressed as increased ATP, ADP concentration, TAN (total adenine nucleotide) and AEC (adenylate energy charge value)) and increased mRNA and protein expression of fusion regulatory proteins. Similarly, cold-water swimming improved muscle energy metabolism in aging rats, as shown by an increase in muscle energy metabolites and enhanced mitochondrial biogenesis and dynamics. It can be concluded that the additive effect of daily activity in cold water influenced both an increase in the rate of energy metabolism in the muscles of the studied animals and an intensification of mitochondrial biogenesis and dynamics (related to fusion and fragmentation processes). Daily activity in warm water also resulted in an increase in the rate of energy metabolism in muscles, but at the same time did not cause significant changes in mitochondrial dynamics. Full article
(This article belongs to the Section Molecular Endocrinology and Metabolism)
Show Figures

Figure 1

19 pages, 13668 KB  
Article
Glucagon Promotes Gluconeogenesis through the GCGR/PKA/CREB/PGC-1α Pathway in Hepatocytes of the Japanese Flounder Paralichthys olivaceus
by Mengxi Yang, Mingzhu Pan, Dong Huang, Jiahuan Liu, Yanlin Guo, Yue Liu and Wenbing Zhang
Cells 2023, 12(7), 1098; https://doi.org/10.3390/cells12071098 - 6 Apr 2023
Cited by 11 | Viewed by 6634
Abstract
In order to investigate the mechanism of glucagon regulation of gluconeogenesis, primary hepatocytes of the Japanese flounder (Paralichthys olivaceus) were incubated with synthesized glucagon, and methods based on inhibitors and gene overexpression were employed. The results indicated that glucagon promoted glucose [...] Read more.
In order to investigate the mechanism of glucagon regulation of gluconeogenesis, primary hepatocytes of the Japanese flounder (Paralichthys olivaceus) were incubated with synthesized glucagon, and methods based on inhibitors and gene overexpression were employed. The results indicated that glucagon promoted glucose production and increased the mRNA levels of glucagon receptor (gcgr), guanine nucleotide-binding protein Gs α subunit (gnas), adenylate cyclase 2 (adcy2), protein kinase A (pka), cAMP response element-binding protein 1 (creb1), peroxisome proliferator-activated receptor-γ coactivator 1α (pgc-1α), phosphoenolpyruvate carboxykinase 1 (pck1), and glucose-6-phosphatase (g6pc) in the hepatocytes. An inhibitor of GCGR decreased the mRNA expression of gcgr, gnas, adcy2, pka, creb1, pgc-1α, pck1, g6pc, the protein expression of phosphorylated CREB and PGC-1α, and glucose production. The overexpression of gcgr caused the opposite results. An inhibitor of PKA decreased the mRNA expression of pgc-1α, pck1, g6pc, the protein expression of phosphorylated-CREB, and glucose production in hepatocytes. A CREB-targeted inhibitor significantly decreased the stimulation by glucagon of the mRNA expression of creb1, pgc-1α, and gluconeogenic genes, and glucose production decreased accordingly. After incubating the hepatocytes with an inhibitor of PGC-1α, the glucagon-activated mRNA expression of pck1 and g6pc was significantly down-regulated. Together, these results demonstrate that glucagon promotes gluconeogenesis through the GCGR/PKA/CREB/PGC-1α pathway in the Japanese flounder. Full article
(This article belongs to the Section Cell Signaling)
Show Figures

Figure 1

11 pages, 2058 KB  
Article
Vitamin D Increases Irisin Serum Levels and the Expression of Its Precursor in Skeletal Muscle
by Lorenzo Sanesi, Manuela Dicarlo, Patrizia Pignataro, Roberta Zerlotin, Flavia Pugliese, Carla Columbu, Vincenzo Carnevale, Silvia Tunnera, Alfredo Scillitani, Maria Grano, Graziana Colaianni and Silvia Colucci
Int. J. Mol. Sci. 2023, 24(4), 4129; https://doi.org/10.3390/ijms24044129 - 18 Feb 2023
Cited by 17 | Viewed by 6731
Abstract
Irisin is a myokine synthesized by skeletal muscle, which performs key actions on whole-body metabolism. Previous studies have hypothesized a relationship between irisin and vitamin D, but the pathway has not been thoroughly investigated. The purpose of the study was to evaluate whether [...] Read more.
Irisin is a myokine synthesized by skeletal muscle, which performs key actions on whole-body metabolism. Previous studies have hypothesized a relationship between irisin and vitamin D, but the pathway has not been thoroughly investigated. The purpose of the study was to evaluate whether vitamin D supplementation affected irisin serum levels in a cohort of 19 postmenopausal women with primary hyperparathyroidism (PHPT) treated with cholecalciferol for six months. In parallel, to understand the possible link between vitamin D and irisin, we analyzed the expression of the irisin precursor, Fndc5, in the C2C12 myoblast cell line treated with a biologically active form of vitamin D, 1α,25-dihydroxyvitamin D3 (1,25(OH)2D3). Our results demonstrate that vitamin D supplementation resulted in a significant increase in irisin serum levels (p = 0.031) in PHPT patients. In vitro, we show that vitamin D treatment on myoblasts enhanced Fndc5 mRNA after 48 h (p = 0.013), while it increased mRNAs of sirtuin 1 (Sirt1) (p = 0.041) and peroxisome proliferator-activated receptor γ coactivator 1α (Pgc1α) (p = 0.017) over a shorter time course. Overall, our data suggest that vitamin-D-induced modulation of Fndc5/irisin occurs through up-regulation of Sirt1, which together with Pgc1α, is an important regulator of numerous metabolic processes in skeletal muscle. Full article
(This article belongs to the Special Issue Musculoskeletal Development and Skeletal Pathophysiologies 2.0)
Show Figures

Figure 1

15 pages, 1515 KB  
Review
Mitochondrial Homeostasis in VSMCs as a Central Hub in Vascular Remodeling
by Yi Xia, Xu Zhang, Peng An, Junjie Luo and Yongting Luo
Int. J. Mol. Sci. 2023, 24(4), 3483; https://doi.org/10.3390/ijms24043483 - 9 Feb 2023
Cited by 50 | Viewed by 5561
Abstract
Vascular remodeling is a common pathological hallmark of many cardiovascular diseases. Vascular smooth muscle cells (VSMCs) are the predominant cell type lining the tunica media and play a crucial role in maintaining aortic morphology, integrity, contraction and elasticity. Their abnormal proliferation, migration, apoptosis [...] Read more.
Vascular remodeling is a common pathological hallmark of many cardiovascular diseases. Vascular smooth muscle cells (VSMCs) are the predominant cell type lining the tunica media and play a crucial role in maintaining aortic morphology, integrity, contraction and elasticity. Their abnormal proliferation, migration, apoptosis and other activities are tightly associated with a spectrum of structural and functional alterations in blood vessels. Emerging evidence suggests that mitochondria, the energy center of VSMCs, participate in vascular remodeling through multiple mechanisms. For example, peroxisome proliferator-activated receptor-γ coactivator-1α (PGC-1α)-mediated mitochondrial biogenesis prevents VSMCs from proliferation and senescence. The imbalance between mitochondrial fusion and fission controls the abnormal proliferation, migration and phenotypic transformation of VSMCs. Guanosine triphosphate-hydrolyzing enzymes, including mitofusin 1 (MFN1), mitofusin 2 (MFN2), optic atrophy protein 1 (OPA1) and dynamin-related protein 1 (DRP1), are crucial for mitochondrial fusion and fission. In addition, abnormal mitophagy accelerates the senescence and apoptosis of VSMCs. PINK/Parkin and NIX/BINP3 pathways alleviate vascular remodeling by awakening mitophagy in VSMCs. Mitochondrial DNA (mtDNA) damage destroys the respiratory chain of VSMCs, resulting in excessive ROS production and decreased ATP levels, which are related to the proliferation, migration and apoptosis of VSMCs. Thus, maintaining mitochondrial homeostasis in VSMCs is a possible way to relieve pathologic vascular remodeling. This review aims to provide an overview of the role of mitochondria homeostasis in VSMCs during vascular remodeling and potential mitochondria-targeted therapies. Full article
(This article belongs to the Special Issue Molecular Basis of Vascular Remodeling 2.0)
Show Figures

Figure 1

19 pages, 6811 KB  
Article
Standardized Ethanol Extract of Cassia mimosoides var. nomame Makino Ameliorates Obesity via Regulation of Adipogenesis and Lipogenesis in 3T3-L1 Cells and High-Fat Diet-Induced Obese Mice
by So-Won Heo, Kyung-Sook Chung, Young-Seo Yoon, Soo-Yeon Kim, Hye-Shin Ahn, Yu-Kyong Shin, Sun-Hee Lee and Kyung-Tae Lee
Nutrients 2023, 15(3), 613; https://doi.org/10.3390/nu15030613 - 25 Jan 2023
Cited by 18 | Viewed by 4569
Abstract
Obesity is a major cause of conditions such as type 2 diabetes and non-alcoholic fatty liver disease, posing a threat to public health worldwide. Here, we analyzed the anti-obesity effects of a standardized ethanol extract of Cassia mimosoides var. nomame Makino (EECM) in [...] Read more.
Obesity is a major cause of conditions such as type 2 diabetes and non-alcoholic fatty liver disease, posing a threat to public health worldwide. Here, we analyzed the anti-obesity effects of a standardized ethanol extract of Cassia mimosoides var. nomame Makino (EECM) in vitro and in vivo. Treatment of 3T3-L1 adipocytes with EECM suppressed adipogenesis and lipogenesis via the AMP-activated protein kinase pathway by downregulating the expression levels of CCAAT/enhancer-binding protein-alpha, peroxisome proliferator-activated receptor (PPAR)-γ, sterol regulatory element-binding protein-1, and fatty acid synthase and upregulating the acetyl-CoA carboxylase. EECM inhibited mitotic clonal expansion during early adipocyte differentiation. Oral administration of EECM for 10 weeks significantly alleviated body weight gain and body fat accumulation in high-fat diet (HFD)-fed mice. EECM mitigated adipogenesis and lipid accumulation in white adipose and liver tissues of HFD-induced obese mice. It regulated the levels of adipogenic hormones including insulin, leptin, and adipokine in the blood plasma. In brown adipose tissue, EECM induced the expression of thermogenic factors such as uncoupling protein-1, PPAR-α, PPARγ co-activator-1α, sirtuin 1, and cytochrome c oxidase IV. EECM restored the gut microbiome composition at the phylum level and alleviated dysbiosis. Therefore, EECM may be used as a promising therapeutic agent for the prevention of obesity. Full article
(This article belongs to the Special Issue High Fat Diet with Chronic Diseases)
Show Figures

Figure 1

20 pages, 6145 KB  
Article
PGC-1α Regulates Cell Proliferation, Migration, and Invasion by Modulating Leucyl-tRNA Synthetase 1 Expression in Human Colorectal Cancer Cells
by Jun Gi Cho, Su-Jeong Park, Sang-Heum Han and Joo-In Park
Cancers 2023, 15(1), 159; https://doi.org/10.3390/cancers15010159 - 27 Dec 2022
Cited by 13 | Viewed by 2841
Abstract
Although mounting evidence has demonstrated that peroxisome proliferator-activated receptor γ coactivator 1α (PGC-1α) can promote tumorigenesis, its role in cancer remains controversial. To find potential target molecules of PGC-1α, GeneFishingTM DEG (differentially expressed genes) screening was performed using stable HEK293 cell lines [...] Read more.
Although mounting evidence has demonstrated that peroxisome proliferator-activated receptor γ coactivator 1α (PGC-1α) can promote tumorigenesis, its role in cancer remains controversial. To find potential target molecules of PGC-1α, GeneFishingTM DEG (differentially expressed genes) screening was performed using stable HEK293 cell lines expressing PGC-1α (PGC-1α-HEK293). As results, leucyl-tRNA synthetase 1 (LARS1) was upregulated. Western blot analysis showed that LARS1 was increased in PGC-1α overexpressed SW480 cells but decreased in PGC-1α shRNA knockdown SW620 cells. Several studies have suggested that LARS1 can be a potential target of anticancer agents. However, the molecular network of PGC-1α and LARS1 in human colorectal cancer cells remains unclear. LARS1 overexpression enhanced cell proliferation, migration, and invasion, whereas LARS1 knockdown reduced them. We also observed that expression levels of cyclin D1, c-Myc, and vimentin were regulated by LARS1 expression. We aimed to investigate whether effects of PGC-1α on cell proliferation and invasion were mediated by LARS1. Our results showed that PGC-1α might modulate cell proliferation and invasion by regulating LARS1 expression. These results suggest that LARS1 inhibitors might be used as anticancer agents in PGC-1α-overexpressing colorectal cancer. Further studies are needed in the future to clarify the detailed molecular mechanism by which PGC-1α regulates LARS1 expression. Full article
(This article belongs to the Special Issue The Biological Mechanism of Cancer Proliferation and Metastasis)
Show Figures

Figure 1

17 pages, 2555 KB  
Article
Lycopene Modulates Oxidative Stress and Inflammation in Hypercholesterolemic Rats
by Tarfa Albrahim
Pharmaceuticals 2022, 15(11), 1420; https://doi.org/10.3390/ph15111420 - 17 Nov 2022
Cited by 16 | Viewed by 4097
Abstract
The complicated disorder of hypercholesterolemia has several underlying factors, including genetic and lifestyle factors. Low LDL cholesterol and elevated serum total cholesterol are its defining features. A carotenoid with antioxidant quality is lycopene. Examining lycopene activity in an animal model of hypercholesterolemia induced [...] Read more.
The complicated disorder of hypercholesterolemia has several underlying factors, including genetic and lifestyle factors. Low LDL cholesterol and elevated serum total cholesterol are its defining features. A carotenoid with antioxidant quality is lycopene. Examining lycopene activity in an animal model of hypercholesterolemia induced using food was the aim of this investigation. Triglycerides, LDL cholesterol, HDL cholesterol, and plasma total cholesterol were all measured. Biomarkers of renal and cardiac function were also examined. Apoptotic indicators, pro-inflammatory markers, and oxidative stress were also assessed. Additionally, the mRNA expression of paraoxonase 1 (PON-1), peroxisome proliferator-activated receptor gamma (PPAR-γ), and PPAR-γ coactivator 1 alpha (PGC-1α) in cardiac and renal tissues was examined. Rats showed elevated serum lipid levels, renal and cardiac dysfunction, significant oxidative stress, and pro-inflammatory and apoptotic markers at the end of the study. Treatment with lycopene significantly corrected and restored these changes. Additionally, lycopene markedly increased the mRNA expression of PGC-1α and PON-1, and decreased PPAR-γ expression. It was determined that lycopene has the capacity to modulate the PPAR-γ and PON-1 signaling pathway in order to preserve the cellular energy metabolism of the heart and kidney, which in turn reduces tissue inflammatory response and apoptosis. According to these findings, lycopene may be utilized as a medication to treat hypercholesterolemia. However, further studies should be conducted first to determine the appropriate dose and any adverse effects that may appear after lycopene usage in humans. Full article
Show Figures

Figure 1

14 pages, 2980 KB  
Article
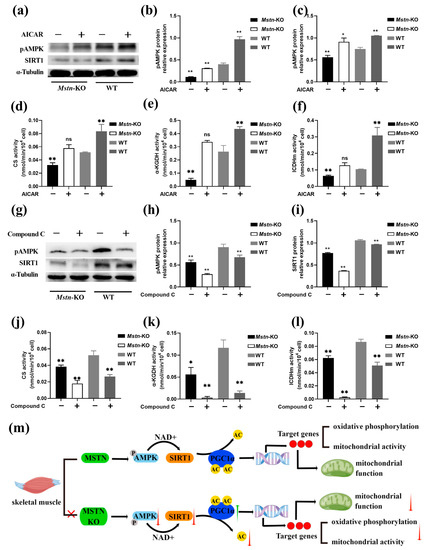
Myostatin Knockout Affects Mitochondrial Function by Inhibiting the AMPK/SIRT1/PGC1α Pathway in Skeletal Muscle
by Mingjuan Gu, Zhuying Wei, Xueqiao Wang, Yang Gao, Dong Wang, Xuefei Liu, Chunling Bai, Guanghua Su, Lei Yang and Guangpeng Li
Int. J. Mol. Sci. 2022, 23(22), 13703; https://doi.org/10.3390/ijms232213703 - 8 Nov 2022
Cited by 27 | Viewed by 5638
Abstract
Myostatin (Mstn) is a major negative regulator of skeletal muscle mass and initiates multiple metabolic changes. The deletion of the Mstn gene in mice leads to reduced mitochondrial functions. However, the underlying regulatory mechanisms remain unclear. In this study, we used [...] Read more.
Myostatin (Mstn) is a major negative regulator of skeletal muscle mass and initiates multiple metabolic changes. The deletion of the Mstn gene in mice leads to reduced mitochondrial functions. However, the underlying regulatory mechanisms remain unclear. In this study, we used CRISPR/Cas9 to generate myostatin-knockout (Mstn-KO) mice via pronuclear microinjection. Mstn-KO mice exhibited significantly larger skeletal muscles. Meanwhile, Mstn knockout regulated the organ weights of mice. Moreover, we found that Mstn knockout reduced the basal metabolic rate, muscle adenosine triphosphate (ATP) synthesis, activities of mitochondrial respiration chain complexes, tricarboxylic acid cycle (TCA) cycle, and thermogenesis. Mechanistically, expressions of silent information regulator 1 (SIRT1) and phosphorylated adenosine monophosphate-activated protein kinase (pAMPK) were down-regulated, while peroxisome proliferator-activated receptor γ coactivator-1α (PGC-1α) acetylation modification increased in the Mstn-KO mice. Skeletal muscle cells from Mstn-KO and WT were treated with AMPK activator 5-aminoimidazole-4-carboxamide riboside (AICAR), and the AMPK inhibitor Compound C, respectively. Compared with the wild-type (WT) group, Compound C treatment further down-regulated the expression or activity of pAMPK, SIRT1, citrate synthase (CS), isocitrate dehydrogenase (ICDHm), and α-ketoglutarate acid dehydrogenase (α-KGDH) in Mstn-KO mice, while Mstn knockout inhibited the AICAR activation effect. Therefore, Mstn knockout affects mitochondrial function by inhibiting the AMPK/SIRT1/PGC1α signaling pathway. The present study reveals a new mechanism for Mstn knockout in regulating energy homeostasis. Full article
(This article belongs to the Section Molecular Biology)
Show Figures

Figure 1

27 pages, 5558 KB  
Article
Sulforaphane Protects against Unilateral Ureteral Obstruction-Induced Renal Damage in Rats by Alleviating Mitochondrial and Lipid Metabolism Impairment
by Ana Karina Aranda-Rivera, Alfredo Cruz-Gregorio, Omar Emiliano Aparicio-Trejo, Edilia Tapia, Laura Gabriela Sánchez-Lozada, Fernando Enrique García-Arroyo, Isabel Amador-Martínez, Marisol Orozco-Ibarra, Francisca Fernández-Valverde and José Pedraza-Chaverri
Antioxidants 2022, 11(10), 1854; https://doi.org/10.3390/antiox11101854 - 20 Sep 2022
Cited by 34 | Viewed by 4903
Abstract
Unilateral ureteral obstruction (UUO) is an animal rodent model that allows the study of obstructive nephropathy in an accelerated manner. During UUO, tubular damage is induced, and alterations such as oxidative stress, inflammation, lipid metabolism, and mitochondrial impairment favor fibrosis development, leading to [...] Read more.
Unilateral ureteral obstruction (UUO) is an animal rodent model that allows the study of obstructive nephropathy in an accelerated manner. During UUO, tubular damage is induced, and alterations such as oxidative stress, inflammation, lipid metabolism, and mitochondrial impairment favor fibrosis development, leading to chronic kidney disease progression. Sulforaphane (SFN), an isothiocyanate derived from green cruciferous vegetables, might improve mitochondrial functions and lipid metabolism; however, its role in UUO has been poorly explored. Therefore, we aimed to determine the protective effect of SFN related to mitochondria and lipid metabolism in UUO. Our results showed that in UUO SFN decreased renal damage, attributed to increased mitochondrial biogenesis. We showed that SFN augmented peroxisome proliferator-activated receptor γ co-activator 1α (PGC-1α) and nuclear respiratory factor 1 (NRF1). The increase in biogenesis augmented the mitochondrial mass marker voltage-dependent anion channel (VDAC) and improved mitochondrial structure, as well as complex III (CIII), aconitase 2 (ACO2) and citrate synthase activities in UUO. In addition, lipid metabolism was improved, observed by the downregulation of cluster of differentiation 36 (CD36), sterol regulatory-element binding protein 1 (SREBP1), fatty acid synthase (FASN), and diacylglycerol O-acyltransferase 1 (DGAT1), which reduces triglyceride (TG) accumulation. Finally, restoring the mitochondrial structure reduced excessive fission by decreasing the fission protein dynamin-related protein-1 (DRP1). Autophagy flux was further restored by reducing beclin and sequestosome (p62) and increasing B-cell lymphoma 2 (Bcl2) and the ratio of microtubule-associated proteins 1A/1B light chain 3 II and I (LC3II/LC3I). These results reveal that SFN confers protection against UUO-induced kidney injury by targeting mitochondrial biogenesis, which also improves lipid metabolism. Full article
(This article belongs to the Special Issue Targeting Antioxidants to Mitochondria: A Novel Therapeutic Direction)
Show Figures

Figure 1

18 pages, 1725 KB  
Article
Type 2 Diabetes Induces a Pro-Oxidative Environment in Rat Epididymis by Disrupting SIRT1/PGC-1α/SIRT3 Pathway
by Antónia Diniz, Marco G. Alves, Emanuel Candeias, Ana I. Duarte, Paula I. Moreira, Branca M. Silva, Pedro F. Oliveira and Luís Rato
Int. J. Mol. Sci. 2022, 23(16), 8912; https://doi.org/10.3390/ijms23168912 - 10 Aug 2022
Cited by 11 | Viewed by 3269
Abstract
Diabetes mellitus type 2 (T2DM) has been associated with alterations in the male reproductive tract, especially in the epididymis. Although it is known that T2DM alters epididymal physiology, disturbing mitochondrial function and favoring oxidative stress, the mechanisms remain unknown. Sirtuin 1 (SIRT1), peroxisome [...] Read more.
Diabetes mellitus type 2 (T2DM) has been associated with alterations in the male reproductive tract, especially in the epididymis. Although it is known that T2DM alters epididymal physiology, disturbing mitochondrial function and favoring oxidative stress, the mechanisms remain unknown. Sirtuin 1 (SIRT1), peroxisome proliferators-activated receptor γ coactivator 1α (PGC-1α), and sirtuin 3 (SIRT3) are key regulators of mitochondrial function and inducers of antioxidant defenses. In this study, we hypothesized that the epididymal SIRT1/PGC-1α/SIRT3 axis mediates T2DM-induced epididymis dysfunction by controlling the oxidative profile. Using 7 Goto-Kakizaki (GK) rats (a non-obese model that spontaneously develops T2DM early in life), and 7 age-matched Wistar control rats, we evaluated the protein levels of SIRT1, PGC-1α, and SIRT3, as well as the expression of mitochondrial respiratory complexes. The activities of epididymal glutathione peroxidase (GPx), glutathione reductase (GR), superoxide dismutase (SOD), and catalase (CAT) were determined, as well as the epididymal antioxidant capacity. We also evaluated protein nitration, carbonylation, and lipid peroxidation in the epididymis. The T2DM rats presented with hyperglycemia and glucose intolerance. Epididymal levels of SIRT1, PGC-1α, and SIRT3 were decreased, as well as the expression of the mitochondrial complexes II, III, and V, in the T2DM rats. We found a significant decrease in the activities of SOD, CAT, and GPx, consistent with the lower antioxidant capacity and higher protein nitration and lipid peroxidation detected in the epididymis of the T2DM rats. In sum, T2DM disrupted the epididymal SIRT1/PGC-1α/SIRT3 pathway, which is associated with a compromised mitochondrial function. This resulted in a decline of the antioxidant defenses and an increased oxidative damage in that tissue, which may be responsible for the impaired male reproductive function observed in diabetic men. Full article
Show Figures

Figure 1

16 pages, 2369 KB  
Article
l-Arginine Induces White Adipose Tissue Browning—A New Pharmaceutical Alternative to Cold
by Andjelika Kalezic, Aleksandra Korac, Bato Korac and Aleksandra Jankovic
Pharmaceutics 2022, 14(7), 1368; https://doi.org/10.3390/pharmaceutics14071368 - 28 Jun 2022
Cited by 8 | Viewed by 7182
Abstract
The beneficial effects of l-arginine supplementation in obesity and type II diabetes involve white adipose tissue (WAT) reduction and increased substrate oxidation. We aimed to test the potential of l-arginine to induce WAT browning. Therefore, the molecular basis of browning was [...] Read more.
The beneficial effects of l-arginine supplementation in obesity and type II diabetes involve white adipose tissue (WAT) reduction and increased substrate oxidation. We aimed to test the potential of l-arginine to induce WAT browning. Therefore, the molecular basis of browning was investigated in retroperitoneal WAT (rpWAT) of rats exposed to cold or treated with 2.25% l-arginine for 1, 3, and 7 days. Compared to untreated control, levels of inducible nitric oxide (NO) synthase protein expression and NO signaling increased in both cold-exposed and l-arginine-treated groups. These increases coincided with the appearance of multilocular adipocytes and increased expression levels of uncoupling protein 1 (UCP1), thermogenic and beige adipocyte-specific genes (Cidea, Cd137, and Tmem26), mitochondriogenesis markers (peroxisome proliferator-activated receptor (PPAR)-γ coactivator-1α, mitochondrial DNA copy number), nuclear respiratory factor 1, PPARα and their respective downstream lipid oxidation enzymes after l-arginine treatment. Such browning phenotype in the l-arginine-treated group was concordant with end-course decreases in leptinaemia, rpWAT mass, and body weight. In conclusion, l-arginine mimics cold-mediated increases in NO signaling in rpWAT and induces molecular and structural fingerprints of rpWAT browning. The results endorse l-arginine as a pharmaceutical alternative to cold exposure, which could be of great interest in obesity and associated metabolic diseases. Full article
(This article belongs to the Special Issue Trends in Obesity Research and Anti-Obesity Therapeutics)
Show Figures

Figure 1

Back to TopTop