Impacts of Dietary Standardized Ileal Digestible Lysine to Net Energy Ratio on Lipid Metabolism in Finishing Pigs Fed High-Wheat Diets
Abstract
Simple Summary
Abstract
1. Introduction
2. Materials and Methods
2.1. Animal and Experimental Design
2.2. Sample Collection
2.3. Collection of Carcass Data and Marbling Score of Longissimus Dorsi Muscle (LD)
2.4. Serum Biochemical Parameters Assays
2.5. Quantitative Real-Time PCR
2.6. DNA Extraction, MiSeq Sequencing, and Bioinformation Analysis
2.7. Short-Chain Fatty Acids Concentration Analysis
2.8. Metabolome Analysis
2.9. Statistical Analysis
3. Results
3.1. Carcass Rraits and Marbling Score of LD
3.2. Serum Biochemical Indexes
3.3. The Energy Metabolism, Bile Acid Synthesis, and Lipid Metabolism-Related Gene Expression in Liver
3.4. Colonic Microbial Community
3.5. SCFAs Concentrations and Their Correlation with Differential Genera
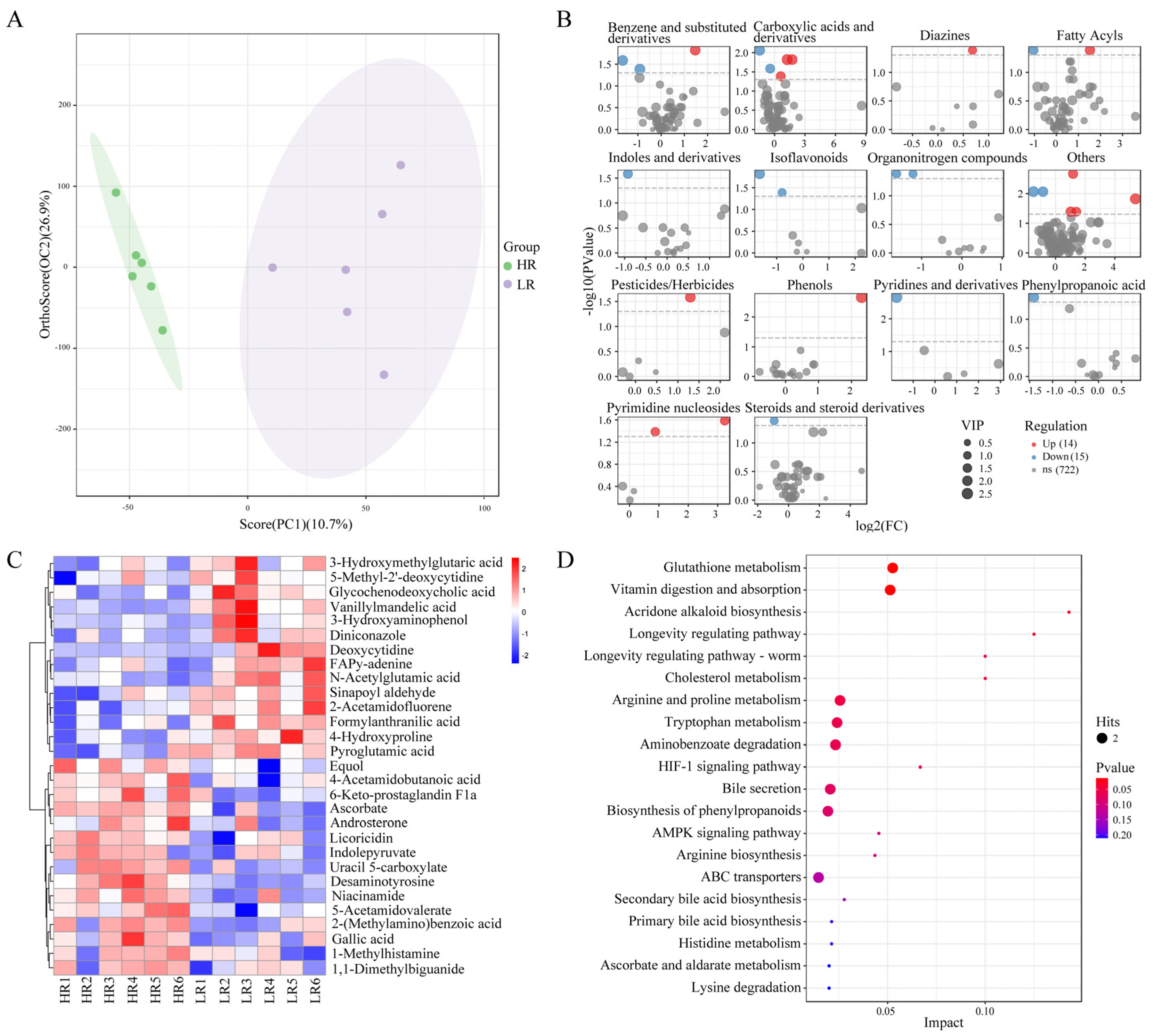
3.6. Nontargeted Metabolomic Analysis
3.7. Microbiota–Metabolites Correlation Analysis
4. Discussion
5. Conclusions
Supplementary Materials
Author Contributions
Funding
Institutional Review Board Statement
Informed Consent Statement
Data Availability Statement
Acknowledgments
Conflicts of Interest
References
- China National Statistical Bureau. China Statistical Yearbook; China Statistical Press: Beijing, China, 2022. [Google Scholar]
- Clarke, L.C.; Sweeney, T.; Duffy, S.K.; Rajauria, G.; O’Doherty, J.V. The variation in hectolitre weight of wheat grain fed with or without enzyme supplementation influences nutrient digestibility and subsequently affects performance in pigs. J. Anim. Physiol. Anim. Nutr. 2019, 103, 583–592. [Google Scholar] [CrossRef] [PubMed]
- Han, T.H.; Hong, J.S.; Fang, L.H.; Do, S.H.; Kim, B.O.; Kim, Y.Y. Effects of wheat supplementation levels on growth performance, blood profiles, nutrient digestibility, and pork quality in growing-finishing pigs. Asian-Australas. J. Anim. 2017, 30, 1150–1159. [Google Scholar] [CrossRef] [PubMed]
- Myrie, S.; Bertolo, R.; Sauer, W.; Ball, R.O. Effect of common antinutritive factors and fibrous feedstuffs in pig diets on amino acid digestibilities with special emphasis on threonine. J. Anim. Sci. 2008, 86, 609–619. [Google Scholar] [CrossRef] [PubMed]
- Sauer, W.; Kennelly, J.; Aherne, F.; Cichon, R. Availabilities of amino acids in barley and wheat for growing pigs. Can. J. Anim. Sci. 1981, 61, 793–802. [Google Scholar] [CrossRef]
- Khan, R.; Raza, S.H.A.; Junjvlieke, Z.; Wang, X.; Garcia, M.; Elnour, I.E.; Wang, H.; Zan, L. Function and Transcriptional Regulation of Bovine TORC2 Gene in Adipocytes: Roles of C/EBP, XBP1, INSM1 and ZNF263. Int. J. Mol. Sci. 2019, 20, 4338. [Google Scholar] [CrossRef] [PubMed]
- Bejerholm, C.; Barton-Gade, P. Effect of intramuscular fat level on eating quality of pig meat. In Proceedings of the 32nd European Meeting of Meat Research Workers, Gent, Belgium, 24–29 August 1986. [Google Scholar]
- DeVol, D.; McKeith, F.; Bechtel, P.J.; Novakofski, J.; Shanks, R.; Carr, T. Variation in composition and palatability traits and relationships between muscle characteristics and palatability in a random sample of pork carcasses. J. Anim. Sci. 1988, 66, 385–395. [Google Scholar] [CrossRef]
- Xie, F.; Pan, L.; Li, Z.; Shi, M.; Liu, L.; Li, Y.; Huang, C.; Li, X.; Piao, X. Digestibility of energy in four cereal grains fed to barrows at four body weights. Anim. Feed. Sci. Technol. 2017, 232, 215–221. [Google Scholar] [CrossRef]
- Xia, Z.; Ye, X.; Chen, D.; Zheng, P. Effect of different dietary energy and protein sources on growth performance, carcass traits and meat quality of growing-finishing pigs. Feed. Ind. 2019, 40, 31–39. [Google Scholar]
- Wang, J.; Xia, S.; Wang, H.; Li, H.; Zheng, W.; Yao, W. Effects of dietary standardized ileal digestible lysine to net energy ratio and wheat level on growth performance, meat quality, intestinal microbiota and body metabolism of finishing pigs. Lives Sci. 2023, 276, 105315. [Google Scholar] [CrossRef]
- Bäckhed, F.; Ding, H.; Wang, T.; Hooper, L.V.; Koh, G.Y.; Nagy, A.; Semenkovich, C.F.; Gordon, J.I. The gut microbiota as an environmental factor that regulates fat storage. Proc. Natl. Acad. Sci. USA 2004, 101, 15718–15723. [Google Scholar] [CrossRef]
- Yan, E.; Guo, J.; Yin, J. Nutritional regulation of skeletal muscle energy metabolism, lipid accumulation and meat quality in pigs. Anim. Nutr. 2023, 7, 185–192. [Google Scholar] [CrossRef] [PubMed]
- Deng, Y.; Han, H.; He, L.; Deng, D.; Wang, J.; Yin, Y.; Li, T. Effects of Lysine-Lysine Dipeptide on Serum Amino Acid Profiles, Intestinal Morphology, and Microbiome in Suckling Piglets. Front. Nutr. 2022, 9, 881371. [Google Scholar] [CrossRef] [PubMed]
- NPPC. National Pork Producers Council. Procedures to Evaluate Market Hogs, 3rd ed.; National Pork Producers Council: Des Moines, IA, USA, 2000. [Google Scholar]
- Zhang, Q.; Yang, G.; Song, Y.; Kou, D.; Wang, G.; Zhang, D.; Qin, S.; Mao, C.; Feng, X.; Yang, Y. Magnitude and drivers of potential methane oxidation and production across the Tibetan alpine permafrost region. Environ. Sci. Technol. 2019, 53, 14243–14252. [Google Scholar] [CrossRef] [PubMed]
- Ding, Y.; Hou, Y.; Ling, Z.; Chen, Q.; Xu, T.; Liu, L.; Yu, N.; Ni, W.; Ding, X.; Zhang, X.; et al. Identification of Candidate Genes and Regulatory Competitive Endogenous RNA (ceRNA) Networks Underlying Intramuscular Fat Content in Yorkshire Pigs with Extreme Fat Deposition Phenotypes. Int. J. Mol. Sci. 2022, 23, 12596. [Google Scholar] [CrossRef] [PubMed]
- Jiang, C.; Xie, C.; Lv, Y.; Li, J.; Krausz, K.W.; Shi, J.; Brocker, C.N.; Desai, D.; Amin, S.G.; Bisson, W.H.; et al. Intestine-selective farnesoid X receptor inhibition improves obesity-related metabolic dysfunction. Nat. Commun. 2015, 6, 10166. [Google Scholar] [CrossRef] [PubMed]
- Schindler, M.; Pendzialek, M.; Grybel, K.J.; Seeling, T.; Gürke, J.; Fischer, B.; Santos, A.N. Adiponectin stimulates lipid metabolism via AMPK in rabbit blastocysts. Hum. Reprod. 2017, 32, 1382–1392. [Google Scholar] [CrossRef]
- Lee, Y.H.; Lim, W.; Sung, M.K. Carnosic Acid Modulates Increased Hepatic Lipogenesis and Adipocytes Differentiation in Ovariectomized Mice Fed Normal or High-Fat Diets. Nutrients 2018, 10, 1984. [Google Scholar] [CrossRef] [PubMed]
- Kim, S.J.; Tang, T.; Abbott, M.; Viscarra, J.A.; Wang, Y.; Sul, H.S. AMPK Phosphorylates Desnutrin/ATGL and Hormone-Sensitive Lipase To Regulate Lipolysis and Fatty Acid Oxidation within Adipose Tissue. Mol. Cell Biol. 2016, 36, 1961–1976. [Google Scholar] [CrossRef]
- Park, M.; Han, J.; Lee, H.J. Anti-Adipogenic Effect of Neferine in 3T3-L1 Cells and Primary White Adipocytes. Nutrients 2020, 12, 1858. [Google Scholar] [CrossRef]
- Jia, X.; Xu, M.; Yang, A.; Zhao, Y.; Liu, D.; Huang, J.; Proksch, P.; Lin, W. Reducing Effect of Farnesylquinone on Lipid Mass in C. elegans by Modulating Lipid Metabolism. Mar. Drugs 2019, 17, 336. [Google Scholar] [CrossRef]
- Charkoftaki, G.; Tan, W.Y.; Berrios-Carcamo, P.; Orlicky, D.J.; Golla, J.P.; Garcia-Milian, R.; Aalizadeh, R.; Thomaidis, N.; Thompson, D.C.; Vasiliou, V. Liver metabolomics identifies bile acid profile changes at early stages of alcoholic liver disease in mice. Chem. Biol. Interact. 2022, 360, 109931. [Google Scholar] [CrossRef] [PubMed]
- Guo, Q.; Tang, Y.; Li, Y.; Xu, Z.; Zhang, D.; Liu, J.; Wang, X.; Xia, W.; Xu, S. Perinatal High-Salt Diet Induces Gut Microbiota Dysbiosis, Bile Acid Homeostasis Disbalance, and NAFLD in Weanling Mice Offspring. Nutrients 2021, 13, 2135. [Google Scholar] [CrossRef] [PubMed]
- Park, M.Y.; Kim, S.J.; Ko, E.K.; Ahn, S.H.; Seo, H.; Sung, M.K. Gut microbiota-associated bile acid deconjugation accelerates hepatic steatosis in ob/ob mice. J. Appl. Microbiol. 2016, 121, 800–810. [Google Scholar] [CrossRef]
- Korecka, A.; Dona, A.; Lahiri, S.; Tett, A.J.; Al-Asmakh, M.; Braniste, V.; D’Arienzo, R.; Abbaspour, A.; Reichardt, N.; Fujii-Kuriyama, Y. Bidirectional communication between the Aryl hydrocarbon Receptor (AhR) and the microbiome tunes host metabolism. NPJ Biofilms Microbiomes 2016, 2, 16014. [Google Scholar] [CrossRef] [PubMed]
- Jiao, A.; Diao, H.; Yu, B.; He, J.; Yu, J.; Zheng, P.; Luo, Y.; Luo, J.; Wang, Q.; Wang, H. Infusion of short chain fatty acids in the ileum improves the carcass traits, meat quality and lipid metabolism of growing pigs. Anim. Nutr. 2021, 7, 94–100. [Google Scholar] [CrossRef] [PubMed]
- Honma, K.; Oshima, K.; Takami, S.; Goda, T. Regulation of hepatic genes related to lipid metabolism and antioxidant enzymes by sodium butyrate supplementation. Metabol. Open. 2020, 7, 100043. [Google Scholar] [CrossRef]
- Liu, Z.; Mi, K.; Xu, Z.Z.; Zhang, Q.; Liu, X. PM2RA: A Framework for Detecting and Quantifying Relationship Alterations in Microbial Community. Genom. Proteom. Bioinform. 2021, 19, 154–167. [Google Scholar] [CrossRef] [PubMed]
- Chen, L.; Zhai, Y.; Wang, Y.; Fearon, E.R.; Núñez, G.; Inohara, N.; Cho, K.R. Altering the Microbiome Inhibits Tumorigenesis in a Mouse Model of Oviductal High-Grade Serous Carcinoma. Cancer Res. 2021, 81, 3309–3318. [Google Scholar] [CrossRef]
- Esquivel-Elizondo, S.; Ilhan, Z.E.; Garcia-Peña, E.I.; Krajmalnik-Brown, R. Insights into Butyrate Production in a Controlled Fermentation System via Gene Predictions. mSystems 2017, 2, e00051–e00117. [Google Scholar] [CrossRef]
- Contreras-Dávila, C.A.; Esveld, J.; Buisman, C.J.N.; Strik, D. nZVI Impacts Substrate Conversion and Microbiome Composition in Chain Elongation from D- and L-Lactate Substrates. Front. Bioeng. Biotechnol. 2021, 9, 666582. [Google Scholar] [CrossRef]
- Khan, S.; Chousalkar, K.K. Salmonella Typhimurium infection disrupts but continuous feeding of Bacillus based probiotic restores gut microbiota in infected hens. J. Anim. Sci. Biotechnol. 2020, 11, 29. [Google Scholar] [CrossRef]
- Hughes, R.L.; Horn, W.H.; Finnegan, P.; Newman, J.W.; Marco, M.L.; Keim, N.L.; Kable, M.E. Resistant Starch Type 2 from Wheat Reduces Postprandial Glycemic Response with Concurrent Alterations in Gut Microbiota Composition. Nutrients 2021, 13, 645. [Google Scholar] [CrossRef] [PubMed]
- Tang, G.; Guo, J.; Zhu, Y.; Huang, Z.; Liu, T.; Cai, J.; Yu, L.; Wang, Z. Metformin inhibits ovarian cancer via decreasing H3K27 trimethylation. Int. J. Oncol. 2018, 52, 1899–1911. [Google Scholar] [CrossRef] [PubMed]
- Yan, H.; Wei, W.; Hu, L.; Zhang, Y.; Zhang, H.; Liu, J. Reduced Feeding Frequency Improves Feed Efficiency Associated with Altered Fecal Microbiota and Bile Acid Composition in Pigs. Front. Microbiol. 2021, 12, 761210. [Google Scholar] [CrossRef] [PubMed]
- Xia, D.; Yang, L.; Cui, J.; Li, Y.; Jiang, X.; Meca, G.; Wang, S.; Feng, Y.; Zhao, Y.; Qin, J.; et al. Combined Analysis of the Effects of Exposure to Blue Light in Ducks Reveals a Reduction in Cholesterol Accumulation Through Changes in Methionine Metabolism and the Intestinal Microbiota. Front. Nutr. 2021, 8, 737059. [Google Scholar] [CrossRef]







| Items | 65–90 kg | 90–110 kg | ||
|---|---|---|---|---|
| HR 4 | LR 5 | HR | LR | |
| Ingredient, g | ||||
| Wheat | 550.00 | 550.00 | 550.00 | 550.00 |
| Corn | 129.40 | 160.40 | 168.00 | 193.00 |
| Soybean meal | 110.00 | 75.00 | 54.00 | 33.00 |
| Wheat middings | 100.00 | 100.00 | 200.00 | 200.00 |
| Rice bran | 75.00 | 75.00 | — | — |
| Limestone | 11.00 | 8.60 | 10.00 | 8.50 |
| Soybean oil | — | 8.00 | — | — |
| L-Lysine·HCl (70%) | 5.80 | 5.45 | 5.20 | 4.50 |
| DL-Methionine | 0.95 | 0.65 | 0.55 | 0.20 |
| L-Tryptophan | 0.40 | 0.30 | — | — |
| L-Threonine | 1.80 | 1.60 | 1.60 | 1.30 |
| Valine | 0.35 | 0.25 | — | — |
| NaCl | 3.80 | 2.70 | 3.70 | 2.70 |
| CaHCO3 | 3.70 | 4.20 | — | — |
| NaHCO3 | 2.10 | 2.40 | 1.90 | 1.70 |
| Choline chloride | 0.50 | 0.50 | 0.20 | 0.20 |
| CuSO4 | 0.30 | 0.30 | 0.30 | 0.30 |
| Premix A 1 | 10.00 | 10.00 | — | — |
| Premix B 2 | — | 10.00 | 10.00 | |
| Total | 1005.10 | 1005.35 | 1005.45 | 1005.40 |
| Nutrient composition 3, % | ||||
| Net energy (NE, MJ/kg) | 9.75 | 10.08 | 9.62 | 9.96 |
| Digestible energy (DE, MJ/kg) | 13.73 | 13.95 | 13.61 | 13.63 |
| Crude protein | 16.07 | 14.74 | 14.44 | 13.63 |
| Crude fat | 3.01 | 3.88 | 2.33 | 2.39 |
| Crude fiber | 3.19 | 3.05 | 2.93 | 2.86 |
| Standardized ileal digestible amino acids, % | ||||
| Lysine (Lys) | 0.94 | 0.85 | 0.80 | 0.72 |
| Methionine + Cysteine | 0.56 | 0.50 | 0.49 | 0.44 |
| Threonine | 0.61 | 0.55 | 0.54 | 0.48 |
| Tryptophan | 0.18 | 0.16 | 0.15 | 0.14 |
| Lys:NE (g/MJ) | 0.96 | 0.84 | 0.83 | 0.72 |
| Lys:DE (g/MJ) | 0.68 | 0.61 | 0.59 | 0.53 |
| Items | HR | LR | p-Value |
|---|---|---|---|
| Initial BW 1 (kg) | 65.72 ± 0.55 | 64.67 ± 0.38 | 0.189 |
| Pre-slaughter BW (kg) | 116.85 ± 2.06 | 121.23 ± 2.52 | 0.208 |
| Hot carcass weight (kg) | 80.95 ± 2.10 | 85.00 ± 1.83 | 0.177 |
| Dressing percentage (%) | 69.49 ± 2.86 | 70.22 ± 1.76 | 0.832 |
| Backfat thickness (mm) | |||
| Thickest shoulders | 34.78 ± 1.60 | 35.52 ± 1.35 | 0.734 |
| Thoracolumbar junction | 20.74 ± 1.63 | 22.68 ± 0.60 | 0.289 |
| Lumbosacral junction | 14.88 ± 1.69 | 13.46 ± 0.72 | 0.456 |
| Average backfat thickness | 23.47 ± 1.20 | 23.88 ± 0.69 | 0.769 |
| Loin-eye area (cm2) | 71.28 ± 3.31 | 72.40 ± 3.67 | 0.826 |
| Marbling score | 1.27 ± 0.14 | 1.94 ± 0.24 * | 0.034 |
| Items | HR | LR | p-Value |
|---|---|---|---|
| GLU (mmol/L) 1 | 4.19 ± 0.28 | 4.62 ± 0.41 | 0.427 |
| TC (mmol/L) 2 | 2.46 ± 0.18 | 2.26 ± 0.12 | 0.381 |
| TG (mmol/L) 3 | 0.48 ± 0.02 | 0.66 ± 0.08 | 0.085 |
| HDL-C (mmol/L) 4 | 1.16 ± 0.04 | 1.20 ± 0.05 | 0.627 |
| LDL-C (mmol/L) 5 | 1.06 ± 0.02 | 1.13 ± 0.09 | 0.495 |
| NEFA (mmol/L) 6 | 0.61 ± 0.04 | 0.60 ± 0.05 | 0.946 |
Disclaimer/Publisher’s Note: The statements, opinions and data contained in all publications are solely those of the individual author(s) and contributor(s) and not of MDPI and/or the editor(s). MDPI and/or the editor(s) disclaim responsibility for any injury to people or property resulting from any ideas, methods, instructions or products referred to in the content. |
© 2024 by the authors. Licensee MDPI, Basel, Switzerland. This article is an open access article distributed under the terms and conditions of the Creative Commons Attribution (CC BY) license (https://creativecommons.org/licenses/by/4.0/).
Share and Cite
Wang, J.; Li, H.; Zhu, H.; Xia, S.; Zhang, F.; Zhang, H.; Liu, C.; Zheng, W.; Yao, W. Impacts of Dietary Standardized Ileal Digestible Lysine to Net Energy Ratio on Lipid Metabolism in Finishing Pigs Fed High-Wheat Diets. Animals 2024, 14, 1824. https://doi.org/10.3390/ani14121824
Wang J, Li H, Zhu H, Xia S, Zhang F, Zhang H, Liu C, Zheng W, Yao W. Impacts of Dietary Standardized Ileal Digestible Lysine to Net Energy Ratio on Lipid Metabolism in Finishing Pigs Fed High-Wheat Diets. Animals. 2024; 14(12):1824. https://doi.org/10.3390/ani14121824
Chicago/Turabian StyleWang, Jiguang, Haojie Li, He Zhu, Shuangshuang Xia, Fang Zhang, Hui Zhang, Chunxue Liu, Weijiang Zheng, and Wen Yao. 2024. "Impacts of Dietary Standardized Ileal Digestible Lysine to Net Energy Ratio on Lipid Metabolism in Finishing Pigs Fed High-Wheat Diets" Animals 14, no. 12: 1824. https://doi.org/10.3390/ani14121824
APA StyleWang, J., Li, H., Zhu, H., Xia, S., Zhang, F., Zhang, H., Liu, C., Zheng, W., & Yao, W. (2024). Impacts of Dietary Standardized Ileal Digestible Lysine to Net Energy Ratio on Lipid Metabolism in Finishing Pigs Fed High-Wheat Diets. Animals, 14(12), 1824. https://doi.org/10.3390/ani14121824
