Sign in to use this feature.

Years

Between: -

Subjects

remove_circle_outline
remove_circle_outline
remove_circle_outline
remove_circle_outline
remove_circle_outline
remove_circle_outline
remove_circle_outline
remove_circle_outline
remove_circle_outline

Journals

remove_circle_outline
remove_circle_outline
remove_circle_outline
remove_circle_outline
remove_circle_outline
remove_circle_outline
remove_circle_outline

Article Types

Countries / Regions

remove_circle_outline
remove_circle_outline
remove_circle_outline
remove_circle_outline
remove_circle_outline

Search Results (1,148)

Search Parameters:
Keywords = orbit error

Order results
Result details
Results per page
Select all
Export citation of selected articles as:
298 KB  
Proceeding Paper
Galileo High Accuracy Service: Exploring Atmospheric Corrections and Phase Biases for PPP Performance
by Camille Parra, Urs Hugentobler, Thomas Pany and Stefan Baumann
Eng. Proc. 2026, 126(1), 47; https://doi.org/10.3390/engproc2026126047 - 7 Apr 2026
Abstract
The Galileo High Accuracy Service (HAS) provides free-of-charge corrections for PPP through both the E6b signal and the internet. Currently, HAS targets a horizontal and vertical accuracy of 15 cm and 20 cm, respectively (68% confidence level) for static users. Although the service [...] Read more.
The Galileo High Accuracy Service (HAS) provides free-of-charge corrections for PPP through both the E6b signal and the internet. Currently, HAS targets a horizontal and vertical accuracy of 15 cm and 20 cm, respectively (68% confidence level) for static users. Although the service is not yet fully operational, it already delivers orbit and clock corrections, as well as satellite code biases. This paper evaluates the current performance of HAS, showing positioning errors below 5 cm in both horizontal and vertical components. However, the convergence time required to reach these accuracies remains relatively long. To address this limitation, ionospheric corrections were estimated from a European network of 34 stations and added to the processing. The results show a clear improvement in both accuracy and convergence time: horizontal and vertical errors were reduced by half, as well as the horizontal convergence time. To complete the HAS correction set, only satellite phase biases were missing. These were also generated using the same European network. Although no improvement was observed when including them, no degradation was found either. This suggests that, with further refinement, HAS could significantly benefit from phase biases and achieve even better positioning performance. Full article
(This article belongs to the Proceedings of European Navigation Conference 2025)
Show Figures

Figure 1

26 pages, 1972 KB  
Article
Multiphysics Design and Fuzzy-Based Optimization of Materials and Geometry for the Triple Scissor Deployable Antenna Mechanism
by Mamoon Aamir, Mohamed Omri, Aqsa Zafar Abbasi and Lioua Kolsi
Math. Comput. Appl. 2026, 31(2), 52; https://doi.org/10.3390/mca31020052 - 2 Apr 2026
Viewed by 228
Abstract
There is a demand for a structurally sound fire detection and suppression system that can support a large deployable ground or space antenna in a lower Earth orbit (LEO) environment and remains thermally stable across the entire range of the LEO environment. This [...] Read more.
There is a demand for a structurally sound fire detection and suppression system that can support a large deployable ground or space antenna in a lower Earth orbit (LEO) environment and remains thermally stable across the entire range of the LEO environment. This paper describes a new type of deployable antenna, i.e., triple scissor deployable antenna mechanism (TSDAM), which has a circumferential modular structure and can deploy into position with one degree of freedom; its deployment does not change its geometric precision or structural stability. This research creates a comprehensive design methodology based on a multiphysics approach, which encompasses nonlinear kinematics analysis, fuzzy logic-based material selection, structural and thermal optimization using fuzzy logic geometries, coupled thermo-structural-dynamic analysis, and finally, dynamic analysis of the deployed structure. The material selection process identified the most suitable candidate material to be the T1100G carbon fiber reinforced plastic as its stiffness-to-weight ratio and thermal performance under LEO cycling was the best in the study. The optimal geometric deployment yield for the antenna was 26.8 m with a total structural weight of 128.4 kg and the base case geometric deployment yielded a feasible ratio of 0.91. This work provides a comparison of the mass savings using traditional deployable truss designs; testing of conventional designs showed a much greater mass overhead compared to the smart design’s mass. From a dynamic analysis perspective, the predicted fundamental frequency for the TSDAM as deployed was 0.09912 Hz and compared favorably to the corresponding finite element models (1.91% error), thereby validating the analytical model. The overall test provides a systematic, scalable methodology for designing ultra-lightweight, geometrically precise deployable reflector systems that satisfy the requirements of next-generation space operations. Full article
Show Figures

Figure 1

21 pages, 4199 KB  
Article
Using Electrodynamic Tethers to Create Artificial Sun-Synchronous Orbits and De-Orbit Remote Sensing Satellites
by Antonio F. B. A. Prado and Vladimir Razoumny
Universe 2026, 12(4), 102; https://doi.org/10.3390/universe12040102 - 2 Apr 2026
Viewed by 175
Abstract
This paper has the goal of exploring the potential of electromagnetic propulsion systems based on tethers to create artificial Sun-synchronous orbits for remote sensing satellites, as well as performing station-keeping maneuvers and de-orbiting of the satellite after the end of its useful life. [...] Read more.
This paper has the goal of exploring the potential of electromagnetic propulsion systems based on tethers to create artificial Sun-synchronous orbits for remote sensing satellites, as well as performing station-keeping maneuvers and de-orbiting of the satellite after the end of its useful life. To create artificial Sun-synchronous orbits, the force is applied to keep the longitude of the ascending node with the same angular velocity of the apparent motion of the Sun around the Earth, which is the definition of a Sun-synchronous orbit. These orbits are very important for remote sensing satellites, because in these orbits the satellite passes by a given point at the same time, helping in analyzing the data collected. The use of electrodynamic tethers can extend the regions of Sun-synchronous orbits, both in terms of inclination and semi-major axis. To perform the de-orbiting of the satellite, the same tether can apply a force in the opposite direction of the motion of the satellite, so reducing its energy and decreasing the semi-major axis until the satellite crashes into the atmosphere of the Earth. This is very important to avoid increasing the presence of space debris in space, a very serious problem nowadays. For the station-keeping maneuvers, we just need to use the appropriate control laws, from time to time, to correct any errors in the Keplerian elements. A significant advantage of employing an electrodynamic tether over traditional thrusters is that it does not require consumption of fuel. The study assumes that a current can flow in both directions through the tether, so interacting with the magnetic field of the Earth to create the Lorentz force. The possibility of using electrodynamic tethers with autonomous charge generation, to avoid dependence on plasma densities and other external factors, is considered. The results presented here help in space and planetary science, since they give more options for remote sensing satellites, which are a key element in planetary science. Full article
Show Figures

Figure 1

23 pages, 9568 KB  
Article
Characteristics of Ionospheric Responses over China During the November 2023 Geomagnetic Storm and Evaluation of Positioning Performance of CORS in Low-Latitude Regions
by Linghui Li, Youkun Wang, Junhua Zhang, Jun Tang, Fengjiao Yu, Jintao Wang and Zhichao Zhang
Sensors 2026, 26(7), 2198; https://doi.org/10.3390/s26072198 - 2 Apr 2026
Viewed by 235
Abstract
This study used Global Navigation Satellite System (GNSS) observations from the China Crustal Movement Observation Network (CMONOC) and the Kunming Continuously Operating Reference Station (KMCORS) network to investigate ionospheric response characteristics over China during the geomagnetic storm of 4–6 November 2023, and to [...] Read more.
This study used Global Navigation Satellite System (GNSS) observations from the China Crustal Movement Observation Network (CMONOC) and the Kunming Continuously Operating Reference Station (KMCORS) network to investigate ionospheric response characteristics over China during the geomagnetic storm of 4–6 November 2023, and to assess their impacts on CORS-based real-time kinematic (RTK) positioning performance in the low-latitude Kunming region. A quantitative assessment was conducted by integrating regional two-dimensional dTEC (%) maps over China, BeiDou Navigation Satellite System (BDS) Geostationary Earth Orbit (GEO) total electron content (TEC), the rate of TEC index (ROTI), and RTK positioning solutions to evaluate ionospheric disturbances, irregularity activity, and associated degradation in positioning performance. Results indicate that, during geomagnetic storms, ionospheric responses over China exhibit pronounced phase-dependent and latitudinal variations. During the second geomagnetic storm on 5–6 November, positive responses were dominant at mid-to-high latitudes, whereas alternating positive and negative responses were observed at low latitudes. During the recovery phase, the Kunming region successively experienced a positive ionospheric storm lasting approximately 10 h, followed by a negative ionospheric storm lasting about 7 h, with relative TEC variations reaching a maximum of approximately 90%. The GEO TEC time series was consistent with the temporal evolution of the two-dimensional dTEC (%), while ROTI increased markedly during the disturbance enhancement period (21:00 UT on 5 November to 07:00 UT on 6 November 2023). During periods of enhanced ionospheric response and irregularities, RTK positioning performance was observed to deteriorate markedly. The fixed-solution rate at medium-to-long baseline stations decreased from nearly 100% to close to 0%, accompanied by an increase in vertical positioning errors to approximately 20 cm, whereas short-baseline stations were only minimally affected. These results indicate that ionospheric disturbances during geomagnetic storms exert a pronounced impact on CORS-based RTK positioning services in the Kunming region, with the magnitude of this impact being closely related to baseline length. Full article
(This article belongs to the Special Issue Advances in GNSS Signal Processing and Navigation—Second Edition)
Show Figures

Figure 1

25 pages, 2080 KB  
Article
Design and Simulation Analysis of Attitude Control Algorithms for OPS-SAT-1
by Juan Carlos Crespo, María Royo, Álvaro Bello, Karl Olfe, Victoria Lapuerta and José Miguel Ezquerro
Aerospace 2026, 13(4), 320; https://doi.org/10.3390/aerospace13040320 - 29 Mar 2026
Viewed by 318
Abstract
This work presents the design of an attitude control experiment for onboard OPS-SAT-1 satellite execution, conceived with inherent extensibility to future mission architectures. OPS-SATs are ESA nanosatellite mission series designed as an in-orbit testbed for validating novel software and control techniques under real [...] Read more.
This work presents the design of an attitude control experiment for onboard OPS-SAT-1 satellite execution, conceived with inherent extensibility to future mission architectures. OPS-SATs are ESA nanosatellite mission series designed as an in-orbit testbed for validating novel software and control techniques under real space conditions, OPS-SAT-1 being the first mission. Equipped with an advanced payload computer, OPS-SAT-1 enabled experimentation with innovative mission operations, including real-time attitude control strategies. Two attitude control algorithms, a modified Proportional–Integral–Derivative (mPID) and a fuzzy logic controller, were designed and implemented for the OPS-SAT-1. The design methodology applied to these controllers consisted of (i) modelling the space environment and satellite characteristics, (ii) assessing actuator feasibility, (iii) determining the operational ranges for attitude error and angular velocity, (iv) parametrizing controllers within these ranges, (v) fine-tuning controllers using multi-objective genetic optimization, and (vi) robustness analysis using the Monte Carlo method. Despite the technical issues related to communication with the OPS-SAT-1 hardware, which prevented the execution of the experiment in orbit, this work presents the simulation results that were obtained. These results indicate that fuzzy logic controllers may outperform PID controllers in terms of the accumulated error, settling time and steady-state error, whereas power efficiency appears to be less robust than in the PID. This suggest that a large uncertainty in the model could lead the PID to become more efficient. Near the nominal scenario, the fuzzy controller achieves superior error–cost trade-offs, enabling precise attitude stabilization with lower energy consumption. These findings suggest the potential advantages of modern control approaches compared to classical methods, which will be further assessed through future in-orbit experiments. Full article
Show Figures

Figure 1

21 pages, 6850 KB  
Article
Design and Simulation-Based Evaluation of the FuzzyBuzz Attitude Control Experiment on the Astrobee Platform
by María Royo, Juan Carlos Crespo, Ali Arshadi, Cristian Flores, Karl Olfe and José Miguel Ezquerro
Aerospace 2026, 13(4), 317; https://doi.org/10.3390/aerospace13040317 - 28 Mar 2026
Viewed by 253
Abstract
Recent space missions demand higher pointing accuracy, smoother attitude transitions and lower energy consumption than those typically achievable with conventional control approaches. This motivates the exploration of intelligent and nonlinear control methods. The FuzzyBuzz experiment investigates the application of fuzzy logic for spacecraft [...] Read more.
Recent space missions demand higher pointing accuracy, smoother attitude transitions and lower energy consumption than those typically achievable with conventional control approaches. This motivates the exploration of intelligent and nonlinear control methods. The FuzzyBuzz experiment investigates the application of fuzzy logic for spacecraft attitude control using NASA’s Astrobee robotic system aboard the International Space Station. Unlike traditional control methods, fuzzy logic introduces a rule-based approach capable of handling uncertainties and nonlinearities inherent in space environments, making it particularly suited for autonomous operations in microgravity. The objective of FuzzyBuzz is to evaluate the effectiveness of fuzzy controllers compared to traditional linear ones, such as Proportional–Integral–Derivative (PID) and H controllers. In addition, a comparison with a nonlinear controller based on a Model Predictive Control (MPC) strategy is considered. The controllers will be tested through predefined attitude maneuvers, evaluating precision, energy efficiency, and real-time adaptability. This work presents the design of the FuzzyBuzz experiment, including the software architecture, simulation environment, experiment protocol, and the development of a fuzzy logic-based attitude control system for Astrobee robots. The proposed fuzzy controller and a PID controller are optimized using a Multi-Objective Particle Swarm Optimization (MOPSO) method, providing a range of operational points with different trade-offs between two metrics, related to convergence time and energy consumption. Results show that the PID controller is better suited for scenarios demanding low convergence times, whereas the fuzzy controller provides smoother responses, reduced steady-state error, and maintains convergence under significant parametric uncertainties. Results from H and MPC controllers will be reported once the in-orbit experiment is performed. Full article
Show Figures

Figure 1

32 pages, 3156 KB  
Article
Closed-Form Heteroclinic Orbits for a Three-Parameter Dynamical System Using a Modified Optimal Parametric Iteration Method
by Remus-Daniel Ene, Romeo Negrea, Rodica Badarau and Nicolina Pop
Mathematics 2026, 14(7), 1126; https://doi.org/10.3390/math14071126 - 27 Mar 2026
Viewed by 204
Abstract
Numerous applications from electrical engineering and mechanical structures are mathematically modeled using dynamical systems theory. Our paper concerns the behaviors of a 3D dynamic system in terms of damped or periodical oscillations and asymptotic representation, considering the dependence on three physical parameters. This [...] Read more.
Numerous applications from electrical engineering and mechanical structures are mathematically modeled using dynamical systems theory. Our paper concerns the behaviors of a 3D dynamic system in terms of damped or periodical oscillations and asymptotic representation, considering the dependence on three physical parameters. This system is explicitly integrated via a smooth-function solution of a third–order nonlinear differential equation, which means that the obtained exact parametric solutions describe a heteroclinical orbit. The modified Optimal Parametric Iteration Method (mOPIM) is used to study the influence of the physical parameters. The advantages of the applied method include the small number of iterations due to due to the appropriate choice of auxiliary convergence control functions. The mOPIM solutions are in good agreement with the corresponding numerical results and this aspect is highlighted qualitatively by figures and quantitatively by tables, respectively, in this work. The accuracy of the obtained solutions is assessed via a comparison with the OPIM method and the iterative solutions using 5–8 iterations, via an iterative method. A qualitative analysis of errors is performed. Full article
Show Figures

Figure 1

28 pages, 394 KB  
Article
A Geometry of Hamiltonian Mechanics
by Gil Elgressy and Lawrence Horwitz
Entropy 2026, 28(4), 379; https://doi.org/10.3390/e28040379 - 27 Mar 2026
Viewed by 265
Abstract
We develop a local, patchwise geometric framework that embeds a broad class of potential Hamiltonian dynamical systems into a family of Riemannian Hamilton patches built over an underlying Gutzwiller manifold. We adopt a conformal (Jacobi) ansatz and a frame-adapted reconstruction procedure, through which [...] Read more.
We develop a local, patchwise geometric framework that embeds a broad class of potential Hamiltonian dynamical systems into a family of Riemannian Hamilton patches built over an underlying Gutzwiller manifold. We adopt a conformal (Jacobi) ansatz and a frame-adapted reconstruction procedure, through which we construct, on each patch, a pulled-back metric, along with a reduced (truncated) connection (not a metric-compatible connection) and a corresponding dynamical curvature tensor governing geodesic deviation in the Hamilton coordinates. Then, using the Poisson–Hodge reconstruction, we reconstruct coordinate potentials, enforcing harmonic obstructions, and along with exactness and Jacobian nondegeneracy conditions, we obtain explicit elliptic bounds that control the connection and curvature residuals. On the basis of this construction, we formalize the notion of a Hamilton manifold such that reparametrized geodesics approximate Newton trajectories with controlled acceleration and tolerances. As a generalized structural framework, to promote the local Jacobi reconstructions to a coherent dynamical evolution and provide a dynamical closure, we introduce a patchwise hyperbolic geometric flow for the pullback metric coupled to a kinetic (Vlasov) closure that controls reconstruction and curvature residuals. Under natural regularity, ellipticity, and overlap-tolerance assumptions, together with precise estimates that control the reconstruction and curvature errors, we establish short-time well-posedness of the coupled Vlasov–hyperbolic geometric flow that defines the patchwise Hamilton manifold. Motivated by this construction of the Hamilton manifold with atlas-dependent time, we propose convergence and stability conjectures for dissipative and conservative (non-dissipative) hyperbolic geometric flows. On a single patch, these conjectures characterize local orbital stability (in the sense of coercivity modulo symmetry) and identify local linear instability when unstable linear modes are present. On a finite atlas (the Hamilton manifold with atlas-dependent time), we state conjectures under which local stability propagates to global stability, provided that overlap residuals remain uniformly sufficiently small. The framework identifies the geometric origin of local instability diagnostics used in Hamiltonian mechanics and outlines a practical strategy for verifying stability or instability, numerically or analytically, on finite coverings of configuration space (the Hamilton manifold). Full article
(This article belongs to the Special Issue Hamiltonian Dynamics in Fundamental Physics)
19 pages, 2889 KB  
Article
A Cross-Layer Command-to-Trajectory Planning Framework for Geosynchronous Transfer Orbit–Geostationary Earth Orbit Transfer with an Electric-Propulsion Vectoring Arm
by Songchao Wang, Yexin Zhang, Jian Wang, Jinbao Chen and Jianyuan Wang
Appl. Sci. 2026, 16(7), 3170; https://doi.org/10.3390/app16073170 - 25 Mar 2026
Viewed by 313
Abstract
Electric-propulsion (EP) orbit raising from geosynchronous transfer orbit (GTO) to geostationary Earth orbit (GEO) requires long-duration, continuously steered low thrust, for which small pointing deviations may accumulate over time, and practical execution is constrained by spacecraft attitude and momentum management. This study develops [...] Read more.
Electric-propulsion (EP) orbit raising from geosynchronous transfer orbit (GTO) to geostationary Earth orbit (GEO) requires long-duration, continuously steered low thrust, for which small pointing deviations may accumulate over time, and practical execution is constrained by spacecraft attitude and momentum management. This study develops a cross-layer command-to-execution framework that couples mission-level thrust-command generation with smooth trajectory planning of an EP vectoring arm. At the orbit layer, an engineering-oriented mission-level transfer model with dominant J2 secular correction is used to construct a time-tagged sequence of thrust magnitude and direction commands for the GTO–GEO transfer. At the execution layer, a 4-DOF revolute arm is modeled using Denavit–Hartenberg kinematics, and the desired thrust directions are mapped to feasible joint trajectories through a direction-only inverse-kinematics formulation cast as a constrained nonlinear least-squares problem with cross/dot residuals, smoothness regularization, and warm-start propagation. In numerical simulation, the GTO–GEO transfer is completed in approximately 278 days with Δv ≈ 3665 m/s, corresponding to a propellant consumption of 175 kg (spacecraft mass from 1800 kg to 1625 kg). The planned joint trajectories remain smooth over the full horizon, with maximum inter-sample variations of 1.84° and 1.04° for the major and minor motion groups, respectively. The numerical geometric thrust-direction tracking error in the kinematic mapping remains at the millidegree level, with a mean of 7.39 × 10−4° and a P95 of 0.00101°. The results demonstrate that the proposed cross-layer interface can generate executable, low-bandwidth joint commands while preserving high geometric consistency with the desired thrust directions in the numerical kinematic mapping sense, thereby providing a practical basis for implementation-oriented studies of EP orbit transfer with vectoring manipulators. Full article
(This article belongs to the Special Issue Advances in Electric Propulsion Technology for Aerospace Engineering)
Show Figures

Figure 1

19 pages, 1178 KB  
Article
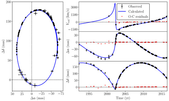
Constraints on a Fifth Force from the Stellar Orbits Around the Central Supermassive Black Hole of the Milky Way
by Predrag Jovanović, Duško Borka and Vesna Borka Jovanović
Symmetry 2026, 18(4), 557; https://doi.org/10.3390/sym18040557 - 25 Mar 2026
Viewed by 222
Abstract
Here we investigate a possible presence of a fifth force at the Galactic Center (GC), and its potential influence on the stellar orbits around the central supermassive black hole (SMBH) of our Galaxy. For this purpose we simulated the stellar orbits in a [...] Read more.
Here we investigate a possible presence of a fifth force at the Galactic Center (GC), and its potential influence on the stellar orbits around the central supermassive black hole (SMBH) of our Galaxy. For this purpose we simulated the stellar orbits in a Yukawa gravity model that predicts the emergence of a fifth force, and fitted them into the observed orbit of S2 star around Sgr A* at the GC. The fitting was performed using Markov chain Monte Carlo (MCMC) method which enabled us to constrain the parameters of Yukawa interaction describing the strength δ and the range λ of a fifth force. We studied the following cases for a fifth force range λ: (i) when it is about a few hundred AU (i.e., deep inside the orbit of S2 star), (ii) when it is about a thousand AU (i.e., approximately the size of S2 star orbit), and (iii) when it is several thousand AU (i.e., much larger than the size of S2 star orbit). The obtained results showed that as the range λ of a fifth force increases, its strength δ also increases and relative error Δδ/δ decreases. The resulting fifth-force strengths in all three cases are respectively: δ∼0.005, 0.02 and 0.15. These results are consistent with the corresponding results of both our previous studies and those of other authors, regardless of the different Yukawa-like potentials used to model a fifth force. In addition, assuming that the orbital precession of S2 star is close to the prediction of General Relativity (GR) for its Schwarzschild precession, we studied whether the possible small discrepancies from this prediction could be also caused by a fifth force. For this purpose we used the fSP parameter that was recently measured in the case of S2 star by GRAVITY Collaboration in 2020, and that describes the extent to which some gravitational model is relativistic. We found that the obtained estimates in all three cases are compatible, within the error intervals, with the measured value of fSP=1.10±0.19. Full article
(This article belongs to the Special Issue Modified Gravity and Related Symmetries)
Show Figures

Figure 1

20 pages, 37476 KB  
Article
In-Orbit MapAnything: An Enhanced Feed-Forward Metric Framework for 3D Reconstruction of Non-Cooperative Space Targets Under Complex Lighting
by Yinxi Lu, Hongyuan Wang, Qianhao Ning, Ziyang Liu, Yunzhao Zang, Zhen Liao and Zhiqiang Yan
Sensors 2026, 26(7), 2026; https://doi.org/10.3390/s26072026 - 24 Mar 2026
Viewed by 342
Abstract
Precise 3D reconstruction of non-cooperative space targets is a prerequisite for active debris removal and on-orbit servicing. However, this task is impeded by severe environmental challenges. Specifically, the limited dynamic range of visible light cameras leads to frequent overexposure or underexposure under extreme [...] Read more.
Precise 3D reconstruction of non-cooperative space targets is a prerequisite for active debris removal and on-orbit servicing. However, this task is impeded by severe environmental challenges. Specifically, the limited dynamic range of visible light cameras leads to frequent overexposure or underexposure under extreme space lighting. Compounded by sparse textures and strong specular reflections, these factors significantly constrain reconstruction accuracy. While existing general-purpose feed-forward models such as MapAnything offer efficient inference, their geometric recovery capabilities degrade sharply when facing significant domain shifts. To address these issues, this paper proposes an enhanced 3D reconstruction framework tailored for the space environment named In-Orbit MapAnything. First, to mitigate data scarcity, we construct a high-quality space target dataset incorporating extreme illumination characteristics, which provides comprehensive auxiliary modalities including accurate camera poses and dense point clouds. Second, we propose the SatMap-Adapter module to mitigate feature degradation caused by severe specular reflections. This architecture employs a hierarchical cascade sampling strategy to align multi-level backbone features and utilizes a lightweight adaptive fusion module to dynamically integrate shallow photometric cues, intermediate structural information, and deep semantic features. Finally, we employ a weight-decomposed low-rank adaptation strategy to achieve parameter-efficient fine-tuning while strictly freezing the pre-trained backbone. Experimental results demonstrate that the proposed method decreases the absolute relative error and Chamfer distance by 15.23% and 20.02% respectively compared to the baseline MapAnything model, while maintaining a rapid inference speed. The proposed approach effectively suppresses reconstruction noise on metallic surfaces and recovers fine geometric structures, validating the effectiveness of our feature-enhanced framework in extreme space environments. Full article
Show Figures

Figure 1

16 pages, 4114 KB  
Article
Amplitude Analysis of High-Rate GNSS Measurements in the Frequency Domain
by Caroline Schönberger and Werner Lienhart
Sensors 2026, 26(7), 2025; https://doi.org/10.3390/s26072025 - 24 Mar 2026
Viewed by 280
Abstract
The need for Structural Health Monitoring is evident in order to ensure the safety of civil infrastructure. The goal of vibration monitoring is to derive the eigenfrequencies, mode shapes and damping of a structure. A change in the eigenfrequency over time can indicate [...] Read more.
The need for Structural Health Monitoring is evident in order to ensure the safety of civil infrastructure. The goal of vibration monitoring is to derive the eigenfrequencies, mode shapes and damping of a structure. A change in the eigenfrequency over time can indicate deterioration or damage in a structure. The amplitude can be used to calculate the damping ratio. As the damping ratio is amplitude-dependent, it is important to correctly determine the amplitude values. This study focuses on the amplitude correctness of high-rate Global Navigation Satellite System (GNSS) receiver data. In an experiment with controlled oscillations with a shaker and a Laser Triangulation Sensor (LTS) as a reference, the vibration amplitudes derived by GNSS measurements were analyzed, using time-frequency techniques like Short Time Fourier Transform (STFT) and Wavelet Transform (WT). We demonstrate that vibrations in the millimeter range can be derived from the measurements of satellites orbiting 20,000 km above Earth. However, the amplitudes of the determined frequencies show systematic errors up to 60% when compared to independent reference measurements. We introduce a correction method to reduce this error by applying a frequency-dependent correction function. Full article
(This article belongs to the Section Navigation and Positioning)
Show Figures

Figure 1

23 pages, 4575 KB  
Article
Simulation of Dense Star Map in Deep Space Based on Gaia Catalogue
by Puzhen Li, Guangzhen Bao, Ziwei Zhou and Jinnan Gong
Sensors 2026, 26(6), 1945; https://doi.org/10.3390/s26061945 - 19 Mar 2026
Viewed by 246
Abstract
High-fidelity star field simulation is paramount for target detection and space situational awareness (SSA) in geostationary and deep-space environments. However, accurately modeling the synergistic effects of ultra-dense stellar backgrounds and complex platform perturbations remains a formidable challenge. This paper proposes an integrated simulation [...] Read more.
High-fidelity star field simulation is paramount for target detection and space situational awareness (SSA) in geostationary and deep-space environments. However, accurately modeling the synergistic effects of ultra-dense stellar backgrounds and complex platform perturbations remains a formidable challenge. This paper proposes an integrated simulation framework that leverages the Gaia catalog to generate high-precision stellar environments. The core methodological novelty lies in the end-to-end coupling of a full optoelectronic imaging chain with dynamic platform disturbances, effectively bridging the gap between theoretical orbital dynamics and realistic sensor responses. Distinguishing itself from conventional models, our approach uniquely integrates radiative transfer and high-fidelity noise suites—including photon shot noise and non-uniform stray light—while utilizing the Gaia catalog to achieve unprecedented precision in simulating dim stars at low magnitudes. The fidelity of the proposed model was quantitatively validated against empirical data from a ground-based wide-field telescope (GTC). Experimental results, derived from multiple simulation realizations, demonstrate high consistency with real-world observations, achieving a Signal-to-Noise Ratio (SNR) error of less than 10% and a sub-pixel centroiding accuracy exceeding 0.01 pixels. This work provides a robust, high-fidelity data synthesis tool that significantly advances the development of target detection algorithms and the performance optimization of space-based optical sensors. Full article
(This article belongs to the Special Issue Remote Sensing Image Processing, Analysis and Application)
Show Figures

Figure 1

23 pages, 10058 KB  
Article
Advanced Manufacturing of PLA Surgical Templates for Orbital Floor Geometry: Optimizing Fidelity and Surface Morphology via Variable Layer Height MEX 3D Printing
by Paweł Turek, Grzegorz Budzik, Łukasz Przeszłowski, Anna Bazan, Bogumił Lewandowski, Paweł Pakla, Tomasz Dziubek, Robert Brodowski, Małgorzata Zaborniak, Jan Frańczak and Michał Bałuszyński
Materials 2026, 19(6), 1208; https://doi.org/10.3390/ma19061208 - 19 Mar 2026
Viewed by 283
Abstract
Precise orbital floor reconstruction requires personalised surgical templates that combine high geometric fidelity with manufacturing efficiency. This study presents and validates the TARMM procedure, developed to optimise the production of polylactide (PLA) templates. A key innovation is the integration of advanced machine learning [...] Read more.
Precise orbital floor reconstruction requires personalised surgical templates that combine high geometric fidelity with manufacturing efficiency. This study presents and validates the TARMM procedure, developed to optimise the production of polylactide (PLA) templates. A key innovation is the integration of advanced machine learning algorithms (Random Forest) and Mitchell–Netravali interpolation to reduce medical reconstruction artefacts, as well as the implementation of Material Extrusion (MEX) technology with Variable Layer Height (VLH). This strategy minimises the stair-step effect on complex anatomical curvatures while maintaining high process throughput. The results demonstrate that the TARMM procedure ensures a geometric error within ±0.1 mm. A strong linear correlation (r = 0.99) was found between layer height and surface roughness (Sa), indicating that a 0.07 mm layer in critical areas significantly improves template morphology and facilitates the contouring of titanium meshes. The clinical validation across 21 cases confirmed a 30 min reduction in surgical preparation time. The developed method serves as a low-cost, high-precision alternative to photopolymerization technologies, contributing to modern 3D printing applications in maxillofacial surgery. Full article
Show Figures

Figure 1

19 pages, 1361 KB  
Article
A New Method for Optimizing Low-Earth-Orbit Satellite Communication Links Based on Deep Reinforcement Learning
by He Yu, Shengli Li, Junchao Wu, Yanhong Sun and Limin Wang
Aerospace 2026, 13(3), 285; https://doi.org/10.3390/aerospace13030285 - 18 Mar 2026
Viewed by 254
Abstract
In low-Earth-orbit (LEO) satellite networks, the need for intelligent parameter-adjustment strategies has become increasingly critical due to the presence of highly dynamic channel conditions, limited spectrum resources, and complex interference environments. In this paper, a method for optimizing LEO satellite communication links based [...] Read more.
In low-Earth-orbit (LEO) satellite networks, the need for intelligent parameter-adjustment strategies has become increasingly critical due to the presence of highly dynamic channel conditions, limited spectrum resources, and complex interference environments. In this paper, a method for optimizing LEO satellite communication links based on deep reinforcement learning (DRL) is proposed. Through the optimization of the transmit power, the modulation and coding scheme (MCS), the beamforming parameters, and the retransmission mechanisms, adaptive link control is achieved in dynamic operational scenarios. A multidimensional state space is constructed, within which the channel state information, the interference environment, and the historical performance metrics are integrated. The spatio-temporal characteristics of the channel are extracted by means of a hybrid neural architecture that incorporates a convolutional neural network (CNN) and a long short-term memory (LSTM) network. To effectively accommodate both continuous and discrete action spaces, a hybrid DRL framework that combines proximal policy optimization (PPO) with a deep Q-network (DQN) is employed, thereby enabling cross-layer optimization of the physical-layer and link-layer parameters. The results demonstrate that substantial improvements in throughput, bit error rate (BER), and transmit-power efficiency are achieved under severely time-varying channel conditions, which provides a new idea for resource management and dynamic-environment adaptation in satellite communication systems. Full article
(This article belongs to the Special Issue Advanced Spacecraft/Satellite Technologies (2nd Edition))
Show Figures

Figure 1

Back to TopTop