Sign in to use this feature.

Years

Between: -

Subjects

remove_circle_outline
remove_circle_outline
remove_circle_outline
remove_circle_outline
remove_circle_outline
remove_circle_outline
remove_circle_outline
remove_circle_outline
remove_circle_outline

Journals

Article Types

Countries / Regions

Search Results (198)

Search Parameters:
Keywords = nonstructural protein interactions

Order results
Result details
Results per page
Select all
Export citation of selected articles as:
20 pages, 7571 KB  
Article
Discontinued BACE1 Inhibitors in Phase II/III Clinical Trials and AM-6494 (Preclinical) Towards Alzheimer’s Disease Therapy: Repurposing Through Network Pharmacology and Molecular Docking Approach
by Samuel Chima Ugbaja, Hezekiel Matambo Kumalo and Nceba Gqaleni
Pharmaceuticals 2026, 19(1), 138; https://doi.org/10.3390/ph19010138 - 13 Jan 2026
Viewed by 118
Abstract
Background: β-site amyloid precursor protein cleaving enzyme 1 (BACE1) inhibitors demonstrated amyloid-lowering efficacy but failed in phase II/III clinical trials due to adverse effects and limited disease-modifying outcomes. This study employed an integrated network pharmacology and molecular docking approach to quantitatively elucidate [...] Read more.
Background: β-site amyloid precursor protein cleaving enzyme 1 (BACE1) inhibitors demonstrated amyloid-lowering efficacy but failed in phase II/III clinical trials due to adverse effects and limited disease-modifying outcomes. This study employed an integrated network pharmacology and molecular docking approach to quantitatively elucidate the multitarget mechanisms of 4 (phase II/III) discontinued BACE1 inhibitors (Verubecestat, Lanabecestat, Elenbecestat, and Umibecestat) and the preclinical compound AM-6494 in Alzheimer’s disease (AD). Methods: Drug-associated targets were intersected with AD-related genes to construct a protein–protein interaction (PPI) network, followed by topological analysis to identify hub proteins. Gene Ontology (GO) and KEGG pathway enrichment analyses were performed using statistically significant thresholds (p < 0.05, FDR-adjusted). Molecular docking was conducted using AutoDock Vina to quantify binding affinities and interaction modes between the selected compounds and the identified hub proteins. Results: Network analysis identified 10 hub proteins (CASP3, STAT3, BCL2, AKT1, MTOR, BCL2L1, HSP90AA1, HSP90AB1, TNF, and MDM2). GO enrichment highlighted key biological processes, including the negative regulation of autophagy, regulation of apoptotic signalling, protein folding, and inflammatory responses. KEGG pathway analysis revealed significant enrichment in the PI3K–AKT–MTOR signalling, apoptosis, and TNF signalling pathways. Molecular docking demonstrated strong multitarget binding, with binding affinities ranging from approximately −6.6 to −11.4 kcal/mol across the hub proteins. Umibecestat exhibited the strongest binding toward AKT1 (−11.4 kcal/mol), HSP90AB1 (−9.5 kcal/mol), STAT3 (−8.9 kcal/mol), HSP90AA1 (−8.5 kcal/mol), and MTOR (−8.3 kcal/mol), while Lanabecestat showed high affinity for AKT1 (−10.6 kcal/mol), HSP90AA1 (−9.9 kcal/mol), BCL2L1 (−9.2 kcal/mol), and CASP3 (−8.5 kcal/mol), respectively. These interactions were stabilized by conserved hydrogen bonding, hydrophobic contacts, and π–alkyl interactions within key regulatory domains of the target proteins, supporting their multitarget engagement beyond BACE1 inhibition. Conclusions: This study demonstrates that clinically failed BACE1 inhibitors engage multiple non-structural regulatory proteins that are central to AD pathogenesis, particularly those governing autophagy, apoptosis, proteostasis, and neuroinflammation. The identified ligand–hub protein complexes provide a mechanistic rationale for repurposing and optimization strategies targeting network-level dysregulation in Alzheimer’s disease, warranting further in silico refinement and experimental validation. Full article
(This article belongs to the Special Issue NeuroImmunoEndocrinology)
Show Figures

Graphical abstract

11 pages, 3698 KB  
Article
Mass Spectrometry-Based Proteomic Analysis of Porcine Reproductive and Respiratory Syndrome Virus NSP9 Protein with Host Proteins
by Wei Wen, Yuhang Liu, Wenqiang Wang, Zhenbang Zhu and Xiangdong Li
Animals 2025, 15(24), 3520; https://doi.org/10.3390/ani15243520 - 5 Dec 2025
Viewed by 295
Abstract
Porcine reproductive and respiratory syndrome virus (PRRSV) nonstructural protein 9 (NSP9), the viral RNA-dependent RNA polymerase (RdRp), is essential for viral replication but its comprehensive host interactome remains uncharacterized. This study employed co-immunoprecipitation coupled with liquid chromatography-tandem mass spectrometry (LC-MS/MS) to systematically identify [...] Read more.
Porcine reproductive and respiratory syndrome virus (PRRSV) nonstructural protein 9 (NSP9), the viral RNA-dependent RNA polymerase (RdRp), is essential for viral replication but its comprehensive host interactome remains uncharacterized. This study employed co-immunoprecipitation coupled with liquid chromatography-tandem mass spectrometry (LC-MS/MS) to systematically identify NSP9-associated host proteins. We identified 222 high-confidence host interactors, with Gene Ontology and KEGG pathway analyses revealing significant enrichment in RNA/DNA-binding proteins, ubiquitin-proteasome pathways, metabolic regulators (amino acid/lipid biosynthesis), endoplasmic reticulum processing, and cell cycle components. Protein-protein interaction network analysis further delineated six functional modules involved in RNA processing, vesicular transport, and innate immunity. Crucially, validation studies confirmed direct binding between NSP9 and key candidates (CAPZ1, PSMA3, CDK1, USP48). Functional assessment demonstrated that CDK1 overexpression significantly inhibited PRRSV replication, implicating CDK1 as a host restriction factor. These findings collectively unveil the multifaceted role of NSP9 in subverting host machinery while identifying novel host defense mechanisms and potential targets for antiviral development against PRRSV. Full article
(This article belongs to the Section Pigs)
Show Figures

Figure 1

13 pages, 1841 KB  
Article
The Interaction Network of NSm and Its Role as a Movement Protein in the Tomato Zonate Spot Virus
by Xingyue Zhao, Jianbin Chen, Limin Zheng, Jiajia Tu, Xin Wang, Xiaobin Shi, Yu Zhang, Shue Sun, Jie Zhang, Xue Zheng and Deyong Zhang
Viruses 2025, 17(12), 1570; https://doi.org/10.3390/v17121570 - 30 Nov 2025
Viewed by 445
Abstract
The tomato zonate spot virus (TZSV) poses a significant threat to agriculture. Therefore, the elucidation of the functional roles and interactions of its encoded proteins is crucial for the development of effective control strategies. The aim of this study was to investigate the [...] Read more.
The tomato zonate spot virus (TZSV) poses a significant threat to agriculture. Therefore, the elucidation of the functional roles and interactions of its encoded proteins is crucial for the development of effective control strategies. The aim of this study was to investigate the interaction network between the TZSV nucleocapsid (N), the non-structural M-segment (NSm) and the non-structural S-segment (NSs) proteins, with a focus on the functional characterization of the NSm protein. Yeast two-hybrid (Y2H) analysis indicated that both the N protein (N-N) and the NSm protein (NSm-NSm) exhibit self-interaction in vitro, with successful expression of all fusion proteins confirmed by Western blotting. Subsequently, we used bimolecular fluorescence complementation (BiFC) and luciferase complementation imaging (LCI) assays in epidermal cells of Nicotiana benthamiana to confirm that N and NSm proteins self-interact. In addition, heterologous interactions between NSs-N, N-NSm and NSs-NSm were also detected. BiFC and co-localization experiments with fusion proteins elucidated the interaction place of the cell: N-N and NSm-N interactions occurred in both the cytoplasm and nucleus, with NSm-NSm interaction occurring in the nucleus, whereas NSs-N and NSs-NSm interactions only occurred in the cytoplasm. Subcellular localization studies showed that the N protein is distributed in both the cytoplasm and the nucleus, whereas the NSm and NSs proteins are predominantly localized in the cytoplasm. In particular, NSm was found to specifically target plasmodesmata (PD) and co-localize with the known PD marker protein PDLP8. Interestingly, TZSV NSm was demonstrated to mediate the cell-to-cell movement of a cucumber mosaic virus mutant (ΔCMV-GFP) lacking its native movement protein (3a). This was evidenced by the spread of approximately 50 fluorescent foci to neighboring cells observed at 6 dpi. This study comprehensively describes the intricate interaction network between the N, NSm and NSs proteins of TZSV and clarifies their subcellular localizations within plant cells. Crucially, we provide conclusive evidence that the NSm protein of TZSV is a functional movement protein essential for facilitating viral intercellular transport which promotes viral spread within the host during systemic infection. These findings offer important insights into the infection mechanism of TZSV and provide potential targets for the control of TZSV. Full article
(This article belongs to the Section Viruses of Plants, Fungi and Protozoa)
Show Figures

Figure 1

14 pages, 3070 KB  
Article
Minimal Polymerase-Containing Precursor Required for Chikungunya Virus RNA Synthesis
by David Aponte-Diaz, Abha Jain, Jayden M. Harris, Jamie J. Arnold and Craig E. Cameron
Viruses 2025, 17(12), 1556; https://doi.org/10.3390/v17121556 - 28 Nov 2025
Viewed by 585
Abstract
Alphaviruses pose a growing global health threat, with Chikungunya virus (CHIKV) epidemics ongoing. Although several CHIKV vaccine candidates have progressed to late-stage clinical evaluation, none have yet achieved licensure or widespread availability. The CHIKV nonstructural proteins nsP2 and nsP4 encode essential enzymatic activities [...] Read more.
Alphaviruses pose a growing global health threat, with Chikungunya virus (CHIKV) epidemics ongoing. Although several CHIKV vaccine candidates have progressed to late-stage clinical evaluation, none have yet achieved licensure or widespread availability. The CHIKV nonstructural proteins nsP2 and nsP4 encode essential enzymatic activities that represent key targets for antiviral development, yet the biochemical basis of nsP4 RNA-dependent RNA polymerase (RdRp) activity remains poorly understood. Here, we identify a minimal, functional precursor form of nsP4 derived from the nsP3–nsP4 polyprotein (P34) that is active in a cell-based RNA replicon system. Using synthetic, capped mRNAs, we show that cleavage of P34 by the nsP2 protease is required for robust reporter expression, and that a truncated form retaining only the C-terminal 50 residues of nsP3 (CT50-P34) supports near-wild-type replication. Unexpectedly, ubiquitin–nsP4 fusions failed to substitute for P34, likely reflecting the transient expression supported by our RNA-based system. We propose that precursor forms of nsP4 interact with the nsP1 dodecamer at the site of genome replication, where cleavage activates the RdRp and localization within the nsP1 dodecamer maintains nsP4 in its active conformation. Dissociation from the nsP1 dodecamer triggers a conformational switch to an inactive state. Together, these findings establish a tractable framework for interrogation of the assembly, activation, and regulation of the alphavirus polymerase. Full article
(This article belongs to the Special Issue 15-Year Anniversary of Viruses)
Show Figures

Figure 1

15 pages, 2515 KB  
Article
CC-90009, a Cereblon E3 Ligase Modulator, Exhibits Antiviral Efficacy Against JEV In Vitro and In Vivo via Targeted Degradation of GSPT1 and Viral NS5 Protein
by Zhiwei He, Yibo Chen, Binghui Xia, Zimeng Cheng, Ping Zhao, Zhongtian Qi and Yongzhe Zhu
Pharmaceutics 2025, 17(12), 1524; https://doi.org/10.3390/pharmaceutics17121524 - 27 Nov 2025
Viewed by 579
Abstract
Background: Japanese encephalitis virus (JEV), a mosquito-borne flavivirus, remains a leading cause of viral encephalitis. Current management is largely supportive, with no specific antivirals. This study evaluated the antiviral efficacy and mechanism of action of CC-90009 against JEV in vitro and in vivo. [...] Read more.
Background: Japanese encephalitis virus (JEV), a mosquito-borne flavivirus, remains a leading cause of viral encephalitis. Current management is largely supportive, with no specific antivirals. This study evaluated the antiviral efficacy and mechanism of action of CC-90009 against JEV in vitro and in vivo. Methods: Five targeted protein degraders (TPDs) were screened for anti-JEV activity in the human neuroblastoma cell line SH-SY5Y. Time-of-addition, binding, and endocytosis assays were used to delineate the phase of action of CC-90009, a cereblon (CRBN) E3 ligase modulator (CELMoD) and molecular glue degrader. Small interfering RNA knockdown and co-immunoprecipitation (Co-IP) confirmed targets essential for its antiviral effects. The broad-spectrum activity of CC-90009 against other mosquito-borne viruses was also evaluated. In vivo efficacy was tested in a murine JEV model. Results: Of the five TPDs tested, only CC-90009 significantly inhibited JEV infection in SH-SY5Y cells, acting during both viral entry and post-entry phases without reducing adsorbed or internalised virions. CC-90009 reduced JEV RNA and non-structural protein accumulation. Knockdown of G1-to-S phase transition 1 (GSPT1), a key target of CC-90009, suppressed JEV infection and translation; Co-IP confirmed GSPT1 interaction with JEV non-structural protein 5 (NS5). CC-90009 disrupted JEV translation and replication by inducing proteasomal degradation of the GSPT1/NS5 complex, further demonstrating its broad-spectrum antiviral activity through the effective inhibition of West Nile virus and chikungunya virus. In vivo, it protected mice from JEV-induced mortality, reducing viral load, antigen levels, and brain pathology. Conclusions: CC-90009 exerts potent anti-JEV activity both in vitro and in vivo by inducing proteasomal degradation of the GSPT1/NS5 complex, thereby disrupting viral translation and replication. This targeted protein degradation strategy represents a novel host-directed antiviral approach with promising therapeutic potential against mosquito-borne viral encephalitis. Full article
(This article belongs to the Section Drug Targeting and Design)
Show Figures

Figure 1

24 pages, 7532 KB  
Review
Antiviral Compounds from Natural Sources Against Human Arboviruses: An Updated Review Including Illustrative In Silico Analysis
by Julio Aguiar-Pech, Rocío Borges-Argáez and Henry Puerta-Guardo
Pathogens 2025, 14(11), 1156; https://doi.org/10.3390/pathogens14111156 - 13 Nov 2025
Viewed by 830
Abstract
Arboviruses such as dengue (DENV), Zika (ZIKV), and chikungunya (CHIKV) remain major global health threats, especially in tropical regions, with no effective antiviral treatments available. Recent research highlights progress in identifying antiviral compounds from natural sources against arboviruses belonging to the flavivirus genus, [...] Read more.
Arboviruses such as dengue (DENV), Zika (ZIKV), and chikungunya (CHIKV) remain major global health threats, especially in tropical regions, with no effective antiviral treatments available. Recent research highlights progress in identifying antiviral compounds from natural sources against arboviruses belonging to the flavivirus genus, such as DENV and ZIKV. These compounds, derived from plants, marine organisms, and microorganisms, fall into several key chemical classes: quinones, flavonoids, phenolics, terpenoids, and alkaloids. Quinones inhibit viral entry and replication by targeting envelope proteins and proteases. Flavonoids disrupt RNA synthesis and show virucidal activity. Phenolic compounds reduce expression of non-structural proteins and inhibit enzyme function. Terpenoids demonstrate broad-spectrum activity against multiple arboviruses, while alkaloids interfere with early infection stages or viral enzymes. To support the reviewed literature, we performed molecular docking analyses of selected natural compounds and some arboviral proteins included as illustrative examples. These analyses support the structure–activity relationships reported for some natural compounds and highlight their potential interactions with essential viral targets such as the NS2B-NS3 protease and NS5 polymerase. Together, these literature and computational insights highlight the potential of natural products as scaffolds for antiviral drug development. Full article
Show Figures

Figure 1

24 pages, 1691 KB  
Review
Immune Evasion by the NSs Protein of Rift Valley Fever Virus: A Viral Houdini Act
by Kaylee Petraccione, James G. Omichinski and Kylene Kehn-Hall
Viruses 2025, 17(10), 1398; https://doi.org/10.3390/v17101398 - 21 Oct 2025
Viewed by 1107
Abstract
Rift Valley fever virus (RVFV) is a negative-sense arbovirus that causes several severe diseases, including hemorrhagic fever in ruminants and humans. There are currently no FDA-approved vaccines or therapeutics for RVFV. The viral nonstructural protein NSs acts like a molecular Harry Houdini, the [...] Read more.
Rift Valley fever virus (RVFV) is a negative-sense arbovirus that causes several severe diseases, including hemorrhagic fever in ruminants and humans. There are currently no FDA-approved vaccines or therapeutics for RVFV. The viral nonstructural protein NSs acts like a molecular Harry Houdini, the world-famous escape artist, to help the virus evade the host’s innate immune response and serves as the main virulence factor of RVFV. In this review, we discuss the molecular mechanisms by which NSs interacts with multiple factors to modulate host processes, evade the host immune response, and facilitate viral replication. The impact of NSs mutations that cause viral attenuation is also discussed. Understanding the molecular mechanisms by which NSs evades the host innate immune response is crucial for developing novel therapeutics and vaccines targeting RVFV. Full article
(This article belongs to the Special Issue Bunyaviruses 2025)
Show Figures

Figure 1

19 pages, 7765 KB  
Article
AlphaFold Prediction of Protein–Protein Interactions in the Flaviviridae Proteomes
by Wahyu Surya, Justin Goh, Caleb Ponniah and Jaume Torres
Int. J. Mol. Sci. 2025, 26(20), 10159; https://doi.org/10.3390/ijms262010159 - 19 Oct 2025
Viewed by 1281
Abstract
The family Flaviviridae is divided into flaviviruses, hepaciviruses and pestiviruses. Its members infect a wide range of organisms, from insects to humans, and share a similar genome organization where proteins require sequential cleavage from a single translated polyprotein. Despite decades of study, the [...] Read more.
The family Flaviviridae is divided into flaviviruses, hepaciviruses and pestiviruses. Its members infect a wide range of organisms, from insects to humans, and share a similar genome organization where proteins require sequential cleavage from a single translated polyprotein. Despite decades of study, the structures of some non-structural (NS) membrane proteins, or details of their protein–protein interactions (PPIs), are still unclear. Since AlphaFold (AF) can be used to predict interactions between protein domains using Predicted Alignment Error (PAE) score plots, we hypothesized that AF-predicted interactions between domains of complete viral polyproteins can represent PPIs if these interactions are retained once the different proteins are sequentially cleaved. We complemented this approach using AF predictions involving all independent separate protein sequences, instead of using a single polyprotein. We found that most of these PPIs have already been reported experimentally, which validates the use of AF in this context, but not all of these PPIs have been characterized from a structural perspective. Thus, we propose that AF provides testable hypotheses regarding residues involved in these PPIs, and that comparison of the three genera in this family may provide much needed clues to the function of these proteins during the viral life cycle. Full article
(This article belongs to the Section Molecular Biology)
Show Figures

Figure 1

21 pages, 2374 KB  
Article
Cellular eEF1G Inhibits Porcine Deltacoronavirus Replication by Binding Nsp12 and Disrupting Its Interaction with Viral Genomic RNA
by Weijia Yin, Xinna Ge, Lei Zhou, Xin Guo, Jun Han, Yongning Zhang and Hanchun Yang
Viruses 2025, 17(10), 1369; https://doi.org/10.3390/v17101369 - 13 Oct 2025
Viewed by 735
Abstract
Porcine deltacoronavirus (PDCoV) is an emerging pathogen that causes severe, often fatal, diarrhea in suckling piglets and has zoonotic potential. Its nonstructural protein 12 (Nsp12), functioning as the RNA-dependent RNA polymerase (RdRp), is a central component of the viral replication–transcription complex and a [...] Read more.
Porcine deltacoronavirus (PDCoV) is an emerging pathogen that causes severe, often fatal, diarrhea in suckling piglets and has zoonotic potential. Its nonstructural protein 12 (Nsp12), functioning as the RNA-dependent RNA polymerase (RdRp), is a central component of the viral replication–transcription complex and a critical target for host antiviral mechanisms. Here, we identified eukaryotic elongation factor 1 gamma (eEF1G) as a host interactor of PDCoV Nsp12 by immunoprecipitation-coupled mass spectrometry in IPEC-J2 cells. This interaction was confirmed by co-immunoprecipitation, pull-down assays, and confocal microscopy. Functional analyses involving siRNA knockdown and overexpression of eEF1G, combined with viral titration, strand-specific real-time quantitative PCR, and RNA immunoprecipitation assays, demonstrated that eEF1G directly binds to Nsp12. Knockdown of eEF1G significantly enhanced viral replication and increased negative-stranded RNA synthesis, whereas overexpression did not affect viral proliferation. Furthermore, eEF1G was found to bind PDCoV genomic RNA and competitively disrupt the interaction between Nsp12 and viral RNA, thereby impairing RdRp activity. Our results indicate that eEF1G acts as a novel host restriction factor that inhibits PDCoV replication by competing with Nsp12 for genomic RNA binding, ultimately blocking negative-stranded RNA synthesis. This study unveils a new antiviral mechanism and highlights a potential target for developing interventions against PDCoV. Full article
(This article belongs to the Special Issue Porcine Viruses 2025)
Show Figures

Graphical abstract

20 pages, 11506 KB  
Article
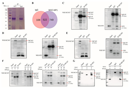
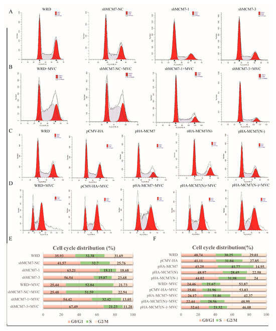
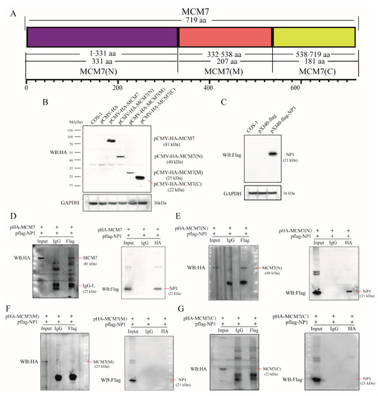
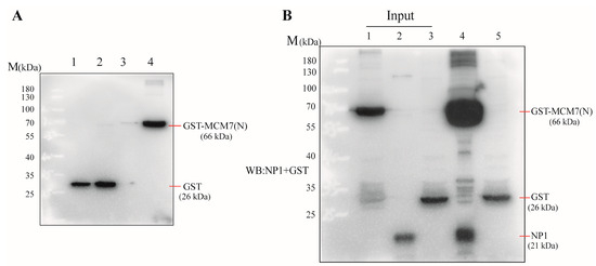
Host Cell Protein MCM7 Interacts with NP1 of Minute Virus of Canines and Facilitates Viral DNA Replication
by Zhiping Hei, Xiang Ren, Kai Ji, Zhijie Zhang, Binghan Chen and Yuning Sun
Microorganisms 2025, 13(9), 2154; https://doi.org/10.3390/microorganisms13092154 - 16 Sep 2025
Viewed by 844
Abstract
Minute virus of canines (MVC), which is a member of the Bocaparvovirus genus, is a non-enveloped, single-stranded DNA virus that causes respiratory and gastrointestinal disease in canines, as well as causing infertility and fetal death in pregnant dogs. The non-structural small protein NP1 [...] Read more.
Minute virus of canines (MVC), which is a member of the Bocaparvovirus genus, is a non-enveloped, single-stranded DNA virus that causes respiratory and gastrointestinal disease in canines, as well as causing infertility and fetal death in pregnant dogs. The non-structural small protein NP1 of bocaparvoviruses is a unique feature that distinguishes the bocaparvovirus subfamily from other parvovirus subfamilies. In the life cycle of the MVC, NP1 plays an indispensable role in viral DNA replication and pre-mRNA processing. Currently, there is a paucity of studies reporting the characterization of host cell proteins interacting with NP1 during MVC replication. In this study, we screened and identified host cell proteins interacting with MVC-NP1 through immunoprecipitation (IP) combined with liquid chromatography and tandem mass spectrometry (LC-MS/MS) analysis; MCM7 (Mini-chromosome Maintenance Protein 7) has been identified and confirmed to interact directly with NP1 through its N-terminal domain. Furthermore, functional studies reveal that MCM7 is essential in MVC replication. The knockdown of MCM7 decreased the expression of this MVC protein significantly, as well as suppressing MVC replication by arresting the cell cycle in the G0/G1 phase during infection. Conversely, up-regulating MCM7 can rehabilitate the expression of MVC proteins, as well as supporting MVC replication. In conclusion, this study elucidates the interaction between the NP1 protein of MVC and the host factor MCM7, demonstrating that MCM7 is a key factor in the replication process of MVC. These findings provide a potential target for future antiviral therapy. Full article
(This article belongs to the Section Veterinary Microbiology)
Show Figures

Figure 1

29 pages, 1511 KB  
Review
The Interplay Between Therapeutic Self-Amplifying RNA and the Innate Immune System: Balancing Efficiency and Reactogenicity
by Dmitry Kunyk, Marina Plotnikova, Mikhail Bespalov, Daniil Shevyrev, Sergey Klotchenko, Roman Ivanov and Vasiliy Reshetnikov
Int. J. Mol. Sci. 2025, 26(18), 8986; https://doi.org/10.3390/ijms26188986 - 15 Sep 2025
Cited by 1 | Viewed by 3995
Abstract
Self-amplifying RNA (saRNA) is a promising platform for the production of vaccines, anti-tumor therapeutics, and gene therapy solutions. One of the advantages of the saRNA platform is the ability to use small doses of the therapeutic while maintaining prolonged expression of the target [...] Read more.
Self-amplifying RNA (saRNA) is a promising platform for the production of vaccines, anti-tumor therapeutics, and gene therapy solutions. One of the advantages of the saRNA platform is the ability to use small doses of the therapeutic while maintaining prolonged expression of the target protein. However, the presence of auxiliary sequences encoding non-structural alphavirus proteins, which facilitate the replication of saRNA in cells, necessitates a thorough assessment of the biosafety of this platform. In our review, we focus on saRNA functions in the context of its interaction with the innate immune system. Firstly, an analysis is conducted of the side effects of candidate saRNA therapeutics, as observed in preclinical and clinical trials. Then, the mechanisms underlying the function of saRNA products derived from various alphavirus genomes in cell systems are discussed, as well as the reasons for their reactogenicity. The key approaches to optimizing the saRNA platform, which are aimed at reducing the activation of the innate immune response and cytopathic effects, are described. To summarize, this review enables us to systematize our knowledge on the advantages and disadvantages of saRNA, as well as potential approaches to improving this platform in order to develop more effective and safer therapeutics. Full article
(This article belongs to the Section Molecular Biology)
Show Figures

Figure 1

29 pages, 1420 KB  
Review
Immunomodulation in Respiratory Syncytial Virus Infection: Mechanisms, Therapeutic Targets, and Clinical Implications
by Vasiliki Epameinondas Georgakopoulou and Vassiliki C. Pitiriga
Microorganisms 2025, 13(8), 1876; https://doi.org/10.3390/microorganisms13081876 - 12 Aug 2025
Cited by 1 | Viewed by 3044
Abstract
Respiratory syncytial virus (RSV) remains a leading cause of acute lower respiratory tract infections globally, particularly affecting infants, older adults, and immunocompromised individuals. While recent advances in prophylaxis, such as long-acting monoclonal antibodies and maternal immunization, offer promise for prevention, therapeutic options for [...] Read more.
Respiratory syncytial virus (RSV) remains a leading cause of acute lower respiratory tract infections globally, particularly affecting infants, older adults, and immunocompromised individuals. While recent advances in prophylaxis, such as long-acting monoclonal antibodies and maternal immunization, offer promise for prevention, therapeutic options for active infection remain limited. Severe RSV disease is often driven not solely by viral replication but by dysregulated host immune responses, including excessive cytokine production, T helper type 2 (Th2) and T helper type 17 (Th17) cell polarization, and impaired interferon signaling. RSV has evolved sophisticated immune evasion strategies, such as inhibition of dendritic cell maturation, degradation of signal transducer and activator of transcription 2 (STAT2) via nonstructural proteins 1 and 2 (NS1/NS2), and interference with pattern recognition receptor signaling, particularly Toll-like receptors (TLRs) and retinoic acid-inducible gene I (RIG-I)-like receptors. These mechanisms result in attenuated innate immune responses and defective adaptive immunity, contributing to viral persistence, immunopathology, and recurrent infections. Moreover, age-dependent vulnerabilities, such as immune immaturity in infants and immunosenescence in older adults, exacerbate disease severity. Excessive immune activation leads to bronchiolitis, airway remodeling, and long-term sequelae including wheezing and asthma. Emerging immunomodulatory therapies aim to restore immune balance, targeting cytokines (e.g., interleukin-6 [IL-6], interleukin-1 beta [IL-1β]), the Janus kinase–signal transducer and activator of the transcription (JAK-STAT) pathway, or inflammasome activity. Host-directed therapies and direct-acting antivirals are also under investigation. A better understanding of RSV–host immune interactions is critical for optimizing therapeutic strategies and designing effective vaccines. This review synthesizes current knowledge on RSV immunopathogenesis and highlights immunomodulation as a promising frontier for therapeutic intervention. Full article
(This article belongs to the Special Issue The Microbial Pathogenesis)
Show Figures

Figure 1

24 pages, 12430 KB  
Article
DNAJ Homolog Subfamily C Member 11 Stabilizes SARS-CoV-2 NSP3 to Promote Double-Membrane Vesicle Formation
by Shuying Chen, Shanrong Yang, Xiaoning Li, Junqi Xiang, Jiangyu Cai, Yaokai Wang, Qingqing Li, Na Zang, Jiaxu Wang, Jian Shang and Yushun Wan
Viruses 2025, 17(8), 1025; https://doi.org/10.3390/v17081025 - 22 Jul 2025
Viewed by 1098
Abstract
Coronaviruses, particularly those classified as highly pathogenic species, pose a significant threat to global health. These viruses hijack host cellular membranes and proteins to facilitate their replication, primarily through the formation of replication organelles (ROs). However, the precise regulatory mechanisms underlying RO formation [...] Read more.
Coronaviruses, particularly those classified as highly pathogenic species, pose a significant threat to global health. These viruses hijack host cellular membranes and proteins to facilitate their replication, primarily through the formation of replication organelles (ROs). However, the precise regulatory mechanisms underlying RO formation remain poorly understood. To elucidate these mechanisms, we conducted mass spectrometry analyses, identifying interactions between the host protein DnaJ homolog subfamily C member 11 (DNAJC11) and the SARS-CoV-2 nonstructural protein 3 (NSP3) protein. Notably, results showed that DNAJC11 depletion reduces SARS-CoV-2 infection, indicating possible positive regulatory involvement. But the ectopic expression of DNAJC11 did not lead to marked alterations in immune or inflammatory responses. DNAJC11 enhanced NSP3 expression stability through endogenous apoptosis pathways and facilitated its interaction with NSP4, thereby promoting the formation of double-membrane vesicles (DMVs). Knockdown of DNAJC11 reduced DMV number and size, accompanied by dysregulation of the endoplasmic reticulum and mitochondria. However, supplementation with DNAJC11 restored both DMV number and size. These findings provide novel insights into the role of DNAJC11 as a host factor that modulates DMV formation and supports SARS-CoV-2 replication by targeting the NSP3 protein. This study advances our understanding of the molecular interactions between host and viral components and highlights DNAJC11 as a potential target for antiviral interventions. Full article
(This article belongs to the Section Coronaviruses)
Show Figures

Figure 1

30 pages, 4989 KB  
Article
Proteomic Analysis of CHIKV-nsP3 Host Interactions in Liver Cells Identifies Novel Interacting Partners
by Nimisha Mishra, Yash Chaudhary, Sakshi Chaudhary, Anjali Singh, Priyanshu Srivastava and Sujatha Sunil
Int. J. Mol. Sci. 2025, 26(14), 6832; https://doi.org/10.3390/ijms26146832 - 16 Jul 2025
Cited by 2 | Viewed by 1902
Abstract
Chikungunya virus (CHIKV), a mosquito-borne alphavirus, has re-emerged, causing widespread outbreaks and a significant clinical burden. Despite advances in virology, the molecular mechanisms governing CHIKV’s interaction with host cells remain poorly understood. In this study, we aimed to identify novel host protein interactors [...] Read more.
Chikungunya virus (CHIKV), a mosquito-borne alphavirus, has re-emerged, causing widespread outbreaks and a significant clinical burden. Despite advances in virology, the molecular mechanisms governing CHIKV’s interaction with host cells remain poorly understood. In this study, we aimed to identify novel host protein interactors of the CHIKV nonstructural protein 3 (nsP3), a critical component of the viral replication complex, using mass spectrometry-based proteomic profiling in liver-derived Huh7 cells. Co-immunoprecipitation followed by LC-MS/MS identified a wide array of host proteins associated with nsP3, revealing 52 proteins classified as high-confidence (FDR of 1%, and unique peptides > 2) CHIKV-specific interactors. A bioinformatic analysis using STRING and Cytoscape uncovered interaction networks enriched in metabolic processes, RNA processing, translation regulation, cellular detoxification, stress responses, and immune signaling pathways. A subcellular localization analysis showed that many interactors reside in the cytosol, while others localize to the nucleus, nucleolus, and mitochondria. Selected novel host protein interactions were validated through co-immunoprecipitation and immunofluorescence assays. Our findings provide new insights into the host cellular pathways hijacked by CHIKV and highlight potential targets for therapeutic intervention. This is the first report mapping direct nsP3–host protein interactions in Huh7 cells during CHIKV infection. Full article
(This article belongs to the Special Issue Host-Pathogen Interaction, 6th Edition)
Show Figures

Graphical abstract

14 pages, 2600 KB  
Article
SADS-CoV nsp5 Inhibits Interferon Production by Targeting Kinase IKKε
by Gaoli She, Chunhui Zhong, Yue Pan, Zexin Chen, Jingmin Li, Mingchong Li, Yufang Liu, Yongchang Cao, Xiaona Wei and Chunyi Xue
Microorganisms 2025, 13(7), 1494; https://doi.org/10.3390/microorganisms13071494 - 26 Jun 2025
Viewed by 777
Abstract
Swine acute diarrhea syndrome coronavirus (SADS-CoV), initially identified in China in February 2017, severely impacts the swine industry by causing lethal watery diarrhea in neonatal piglets. Understanding the molecular mechanism employed by SADS-CoV to evade the host’s immune defenses is of utmost importance. [...] Read more.
Swine acute diarrhea syndrome coronavirus (SADS-CoV), initially identified in China in February 2017, severely impacts the swine industry by causing lethal watery diarrhea in neonatal piglets. Understanding the molecular mechanism employed by SADS-CoV to evade the host’s immune defenses is of utmost importance. In this study, using the porcine ileum epithelial cell line IPI-FX as an in vitro model, we investigated the highly pathogenic SADS-CoV GDS04 strain and its nonstructural protein 5 (nsp5) for their roles in inhibiting interferon-beta (IFN-β) production. Our findings indicated that GDS04 inhibited poly(I:C)-induced IFN-β production by impeding the promoter activities of IRF3 and NF-κB. As a 3C-like protease, SADS-CoV nsp5 functioned as an interferon inhibitor by interacting with IKKε, reducing its protein abundance, and inhibiting its phosphorylation. This study enhances our understanding of the interaction between coronaviruses and their hosts, providing novel insights into the evasion of the immune system by coronaviruses. Full article
(This article belongs to the Special Issue Research on Swine Virus Infection and Immunity)
Show Figures

Figure 1

Back to TopTop