Sign in to use this feature.

Years

Between: -

Subjects

remove_circle_outline
remove_circle_outline
remove_circle_outline
remove_circle_outline
remove_circle_outline
remove_circle_outline

Journals

Article Types

Countries / Regions

Search Results (14)

Search Parameters:
Keywords = nonlinear preconditioners

Order results
Result details
Results per page
Select all
Export citation of selected articles as:
19 pages, 1645 KB  
Article
Nonlinear Heat Diffusion Problem Solution with Spatio-Temporal Constraints Based on Regularized Gauss–Newton and Preconditioned Krylov Subspaces
by Luis Fernando Alvarez-Velasquez and Eduardo Giraldo
Eng 2025, 6(8), 189; https://doi.org/10.3390/eng6080189 - 6 Aug 2025
Cited by 1 | Viewed by 740
Abstract
In this work, we proposed a dynamic inverse solution with spatio-temporal constraints of the nonlinear heat diffusion problem in 1D and 2D based on a regularized Gauss–Newton and Krylov subspace with a preconditioner. The preconditioner is computed by approximating the Jacobian of the [...] Read more.
In this work, we proposed a dynamic inverse solution with spatio-temporal constraints of the nonlinear heat diffusion problem in 1D and 2D based on a regularized Gauss–Newton and Krylov subspace with a preconditioner. The preconditioner is computed by approximating the Jacobian of the nonlinear system at each Gauss–Newton iteration. The proposed approach is used for estimation of the initial value from measurements of the last value by considering spatial and spatio-temporal constraints. The system is compared to a dynamic Tikhonov inverse solution and generalized minimal residual method (GMRES) with and without a preconditioner. The system is evaluated under noise conditions in order to verify the robustness of the proposed approach. It can be seen that the proposed spatio-temporal regularized Gauss–Newton method with GMRES and a preconditioner shows better estimation results than the other methods for both spatial and spatio-temporal constraints. Full article
Show Figures

Figure 1

9 pages, 607 KB  
Proceeding Paper
Nonlinear Dynamic Inverse Solution of the Diffusion Problem Based on Krylov Subspace Methods with Spatiotemporal Constraints
by Luis Fernando Alvarez-Velasquez and Eduardo Giraldo
Comput. Sci. Math. Forum 2025, 11(1), 5; https://doi.org/10.3390/cmsf2025011005 - 30 Jul 2025
Cited by 1 | Viewed by 521
Abstract
In this work, we propose a nonlinear dynamic inverse solution to the diffusion problem based on Krylov Subspace Methods with spatiotemporal constraints. The proposed approach is applied by considering, as a forward problem, a 1D diffusion problem with a nonlinear diffusion model. The [...] Read more.
In this work, we propose a nonlinear dynamic inverse solution to the diffusion problem based on Krylov Subspace Methods with spatiotemporal constraints. The proposed approach is applied by considering, as a forward problem, a 1D diffusion problem with a nonlinear diffusion model. The dynamic inverse problem solution is obtained by considering a cost function with spatiotemporal constraints, where the Krylov subspace method named the Generalized Minimal Residual method is applied by considering a linearized diffusion model and spatiotemporal constraints. In addition, a Jacobian-based preconditioner is used to improve the convergence of the inverse solution. The proposed approach is evaluated under noise conditions by considering the reconstruction error and the relative residual error. It can be seen that the performance of the proposed approach is better when used with the preconditioner for the nonlinear diffusion model under noise conditions in comparison with the system without the preconditioner. Full article
(This article belongs to the Proceedings of The 11th International Conference on Time Series and Forecasting)
Show Figures

Figure 1

16 pages, 5697 KB  
Article
An Efficient and Robust ILU(k) Preconditioner for Steady-State Neutron Diffusion Problem Based on MOOSE
by Yingjie Wu, Han Zhang, Lixun Liu, Huanran Tang, Qinrong Dou, Jiong Guo and Fu Li
Energies 2024, 17(6), 1499; https://doi.org/10.3390/en17061499 - 21 Mar 2024
Cited by 2 | Viewed by 2110
Abstract
Jacobian-free Newton Krylov (JFNK) is an attractive method to solve nonlinear equations in the nuclear engineering community, and has been successfully applied to steady-state neutron diffusion k-eigenvalue problems and multi-physics coupling problems. Preconditioning technique plays an important role in the JFNK algorithm, significantly [...] Read more.
Jacobian-free Newton Krylov (JFNK) is an attractive method to solve nonlinear equations in the nuclear engineering community, and has been successfully applied to steady-state neutron diffusion k-eigenvalue problems and multi-physics coupling problems. Preconditioning technique plays an important role in the JFNK algorithm, significantly affecting its computational efficiency. The key point is how to automatically construct a high-quality preconditioning matrix that can improve the convergence rate and perform the preconditioning matrix factorization efficiently and robustly. A reordering-based ILU(k) preconditioner is proposed to achieve the above objectives. In detail, the finite difference technique combined with the coloring algorithm is utilized to automatically construct a preconditioning matrix with low computational cost. Furthermore, the reordering algorithm is employed for the ILU(k) to reduce the additional non-zero elements and pursue robust computational performance. A 2D LRA neutron steady-state benchmark problem is used to evaluate the performance of the proposed preconditioning technique, and a steady-state neutron diffusion k-eigenvalue problem with thermal-hydraulic feedback is also utilized as a supplement. The results show that coloring algorithms can automatically and efficiently construct the preconditioning matrix. The computational efficiency of the FDP with coloring could be about 60 times higher than that of the preconditioner without the coloring algorithm. The reordering-based ILU(k) preconditioner shows excellent robustness, avoiding the effect of the fill-in level k choice in incomplete LU factorization. Moreover, its performances under different fill-in levels are comparable to the optimal computational cost with natural ordering. Full article
(This article belongs to the Section B4: Nuclear Energy)
Show Figures

Figure 1

27 pages, 11707 KB  
Article
Critical Sample-Size Analysis for Uncertainty Aerodynamic Evaluation of Compressor Blades with Stagger-Angle Errors
by Haohao Wang, Limin Gao and Baohai Wu
Aerospace 2023, 10(12), 990; https://doi.org/10.3390/aerospace10120990 - 25 Nov 2023
Cited by 3 | Viewed by 1979
Abstract
Many probability-based uncertainty quantification (UQ) schemes require a large amount of sampled data to build credible probability density function (PDF) models for uncertain parameters. Unfortunately, the amounts of data collected as to compressor blades of aero-engines are mostly limited due to the expensive [...] Read more.
Many probability-based uncertainty quantification (UQ) schemes require a large amount of sampled data to build credible probability density function (PDF) models for uncertain parameters. Unfortunately, the amounts of data collected as to compressor blades of aero-engines are mostly limited due to the expensive and time-consuming tests. In this paper, we develop a preconditioner-based data-driven polynomial chaos (PDDPC) method that can efficiently deal with uncertainty propagation of limited amounts of sampled data. The calculation accuracy of a PDDPC method is closely related to the sample size of collected data. Therefore, the influence of sample size on this PDDPC method is investigated using a nonlinear test function. Subsequently, we consider the real manufacturing errors in stagger angles for compressor blades. Under three different operating conditions, the PDDPC method is applied to investigate the effect of stagger-angle error on UQ results of multiple aerodynamic parameters of a two-dimensional compressor blade. The results show that as the sample-size of measured data increases, UQ results regarding aerodynamic performance obtained by the PDDPC method gradually converge. There exists a critical sample size that ensures accurate UQ analysis of compressor blades. The probability information contained in the machining error data is analyzed through Kullback–Leibler divergence, and the critical sample size is determined. The research results can serve as a valuable reference for the fast and cheap UQ analysis of compressor blades in practical engineering. Full article
(This article belongs to the Special Issue Aero-Engine Design)
Show Figures

Figure 1

19 pages, 2375 KB  
Article
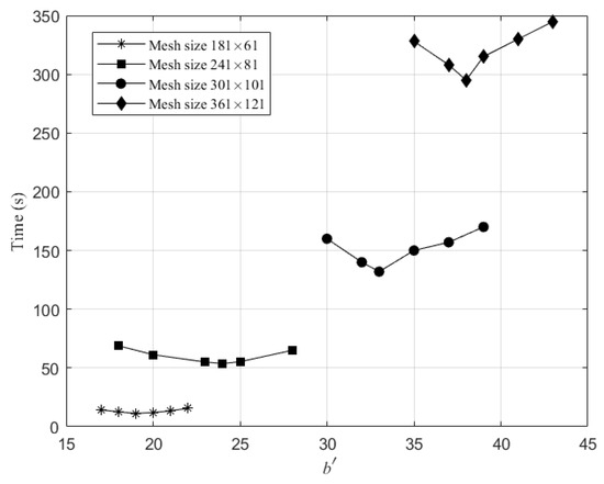
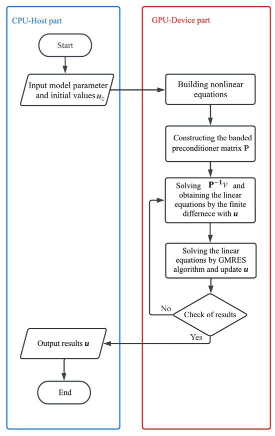
A GPU-Accelerated Method for 3D Nonlinear Kelvin Ship Wake Patterns Simulation
by Xiaofeng Sun, Miaoyu Cai and Junchen Ding
Appl. Sci. 2023, 13(22), 12148; https://doi.org/10.3390/app132212148 - 8 Nov 2023
Cited by 2 | Viewed by 2017
Abstract
The study of ship waves is important for ship detection, coastal erosion and wave drag. This paper proposed a highly paralleled numerical computation method for efficiently simulating three-dimensional nonlinear kelvin waves. First, a numerical model for nonlinear ship waves is established based on [...] Read more.
The study of ship waves is important for ship detection, coastal erosion and wave drag. This paper proposed a highly paralleled numerical computation method for efficiently simulating three-dimensional nonlinear kelvin waves. First, a numerical model for nonlinear ship waves is established based on potential flow theory, the Jacobian-free Newton–Krylov (JFNK) method and the boundary integral method. To reduce the amount of data stored in the JFNK method and improve the computational efficiency, a banded preconditioner method is then developed by formulating the optimal bandwidth selection rule. After that, a Graphics Process Unit (GPU)-based parallel computing framework is designed, and we used the Compute Unified Device Architecture (CUDA) language to develop a GPU solution. Finally, numerical simulations of 3D nonlinear ship waves under multiple scales are performed by using the GPU and CPU solvers. Simulation results show that the proposed GPU solver is more efficient than the CPU solver with the same accuracy. More than 66% GPU memory can be saved, and the computational speed can be accelerated up to 20 times. Hence, the computation time for Kelvin ship waves simulation can be significantly reduced by applying the GPU parallel numerical scheme, which lays a solid foundation for practical ocean engineering. Full article
Show Figures

Figure 1

29 pages, 1311 KB  
Article
Preconditioning Technique for an Image Deblurring Problem with the Total Fractional-Order Variation Model
by Adel M. Al-Mahdi
Math. Comput. Appl. 2023, 28(5), 97; https://doi.org/10.3390/mca28050097 - 22 Sep 2023
Cited by 6 | Viewed by 2631
Abstract
Total fractional-order variation (TFOV) in image deblurring problems can reduce/remove the staircase problems observed with the image deblurring technique by using the standard total variation (TV) model. However, the discretization of the Euler–Lagrange equations associated with the TFOV model generates a saddle point [...] Read more.
Total fractional-order variation (TFOV) in image deblurring problems can reduce/remove the staircase problems observed with the image deblurring technique by using the standard total variation (TV) model. However, the discretization of the Euler–Lagrange equations associated with the TFOV model generates a saddle point system of equations where the coefficient matrix of this system is dense and ill conditioned (it has a huge condition number). The ill-conditioned property leads to slowing of the convergence of any iterative method, such as Krylov subspace methods. One treatment for the slowness property is to apply the preconditioning technique. In this paper, we propose a block triangular preconditioner because we know that using the exact triangular preconditioner leads to a preconditioned matrix with exactly two distinct eigenvalues. This means that we need at most two iterations to converge to the exact solution. However, we cannot use the exact preconditioner because the Shur complement of our system is of the form S=K*K+λLα which is a huge and dense matrix. The first matrix, K*K, comes from the blurred operator, while the second one is from the TFOV regularization model. To overcome this difficulty, we propose two preconditioners based on the circulant and standard TV matrices. In our algorithm, we use the flexible preconditioned GMRES method for the outer iterations, the preconditioned conjugate gradient (PCG) method for the inner iterations, and the fixed point iteration (FPI) method to handle the nonlinearity. Fast convergence was found in the numerical results by using the proposed preconditioners. Full article
Show Figures

Figure 1

15 pages, 585 KB  
Article
A Preconditioned Iterative Method for a Multi-State Time-Fractional Linear Complementary Problem in Option Pricing
by Xu Chen, Xinxin Gong, Siu-Long Lei and Youfa Sun
Fractal Fract. 2023, 7(4), 334; https://doi.org/10.3390/fractalfract7040334 - 17 Apr 2023
Cited by 3 | Viewed by 2253
Abstract
Fractional derivatives and regime-switching models are widely used in various fields of finance because they can describe the nonlocal properties of the solutions and the changes in the market status, respectively. The regime-switching time-fractional diffusion equations that combine both advantages are also used [...] Read more.
Fractional derivatives and regime-switching models are widely used in various fields of finance because they can describe the nonlocal properties of the solutions and the changes in the market status, respectively. The regime-switching time-fractional diffusion equations that combine both advantages are also used in European option pricing; however, to our knowledge, American option pricing based on such models and their numerical methods is yet to be studied. Hence, a fast algorithm for solving the multi-state time-fractional linear complementary problem arising from the regime-switching time-fractional American option pricing models is developed in this paper. To construct the solution strategy, the original problem has been converted into a Hamilton–Jacobi–Bellman equation, and a nonlinear finite difference scheme has been proposed to discretize the problem with stability analysis. A policy-Krylov subspace method is developed to solve the nonlinear scheme. Further, to accelerate the convergence rate of the Krylov method, a tri-diagonal preconditioner is proposed with condition number analysis. Numerical experiments are presented to demonstrate the validity of the proposed nonlinear scheme and the efficiency of the proposed preconditioned policy-Krylov subspace method. Full article
Show Figures

Figure 1

21 pages, 2751 KB  
Article
On the Numerical Solution of Sparse Linear Systems Emerging in Finite Volume Discretizations of 2D Boussinesq-Type Models on Unstructured Grids
by Anargiros I. Delis, Maria Kazolea and Maria Gaitani
Water 2022, 14(21), 3584; https://doi.org/10.3390/w14213584 - 7 Nov 2022
Viewed by 2491
Abstract
This work aims to supplement the realization and validation of a higher-order well-balanced unstructured finite volume (FV) scheme, that has been relatively recently presented, for numerically simulating weakly non-linear weakly dispersive water waves over varying bathymetries. We investigate and develop solution strategies for [...] Read more.
This work aims to supplement the realization and validation of a higher-order well-balanced unstructured finite volume (FV) scheme, that has been relatively recently presented, for numerically simulating weakly non-linear weakly dispersive water waves over varying bathymetries. We investigate and develop solution strategies for the sparse linear system that appears during this FV discretisation of a set of extended Boussinesq-type equations on unstructured meshes. The resultant linear system of equations must be solved at each discrete time step as to recover the actual velocity field of the flow and advance in time. The system’s coefficient matrix is sparse, un-symmetric and often ill-conditioned. Its characteristics are affected by physical quantities of the problem to be solved, such as the undisturbed water depth and the mesh topology. To this end, we investigate the application of different well-known iterative techniques, with and without the usage of preconditioners and reordering, for the solution of this sparse linear system. The iiterative methods considered are the GMRES and the BiCGSTAB, three preconditioning techniques, including different ILU factorizations and two different reordering techniques are implemented and discussed. An optimal strategy, in terms of computational efficiency and robustness, is finally proposed which combines the use of the BiCGSTAB method with the ILUT preconditioner and the Reverse Cuthill–McKee reordering. Full article
(This article belongs to the Section Hydraulics and Hydrodynamics)
Show Figures

Figure 1

12 pages, 2605 KB  
Article
A Computational Model for Nonlinear Biomechanics Problems of FGA Biological Soft Tissues
by Mohamed Abdelsabour Fahmy
Appl. Sci. 2022, 12(14), 7174; https://doi.org/10.3390/app12147174 - 16 Jul 2022
Cited by 19 | Viewed by 2295
Abstract
The principal objective of this work was to develop a semi-implicit hybrid boundary element method (HBEM) to describe the nonlinear fractional biomechanical interactions in functionally graded anisotropic (FGA) soft tissues. The local radial basis function collocation method (LRBFCM) and general boundary element method [...] Read more.
The principal objective of this work was to develop a semi-implicit hybrid boundary element method (HBEM) to describe the nonlinear fractional biomechanical interactions in functionally graded anisotropic (FGA) soft tissues. The local radial basis function collocation method (LRBFCM) and general boundary element method (GBEM) were used to solve the nonlinear fractional dual-phase-lag bioheat governing equation. The boundary element method (BEM) was then used to solve the poroelastic governing equation. To solve equations arising from boundary element discretization, an efficient partitioned semi-implicit coupling algorithm was implemented with the generalized modified shift-splitting (GMSS) preconditioners. The computational findings are presented graphically to display the influences of the graded parameter, fractional parameter, and anisotropic property on the bio-thermal stress. Different bioheat transfer models are presented to show the significant differences between the nonlinear bio-thermal stress distributions in functionally graded anisotropic biological tissues. Numerical findings verified the validity, accuracy, and efficiency of the proposed method. Full article
(This article belongs to the Special Issue Biomechanics Research on Biological Soft Tissues)
Show Figures

Figure 1

18 pages, 35535 KB  
Article
Numerical Simulation of the Kelvin Wake Patterns
by Xiaofeng Sun, Miaoyu Cai, Jingkui Wang and Chunlei Liu
Appl. Sci. 2022, 12(12), 6265; https://doi.org/10.3390/app12126265 - 20 Jun 2022
Cited by 12 | Viewed by 6114
Abstract
The ship wave is of great interest for wave drag and coastal erosion. This paper proposes a mechanism of ship wave transformation to explore the effects of ship speed and ship size on the waveform. Firstly, based on the theory of potential flow, [...] Read more.
The ship wave is of great interest for wave drag and coastal erosion. This paper proposes a mechanism of ship wave transformation to explore the effects of ship speed and ship size on the waveform. Firstly, based on the theory of potential flow, the boundary integral equations for the Kelvin ship waves are obtained by deploying the different Kelvin sources or Rankine sources. Then, these integral equations are numerically discretized to a set of nonlinear equations. Finally, the Jacobian−free Newton–Krylov method with a preconditioner is adopted to solve the nonlinear equations. Though imitating plenty of different Kelvin wave patterns, the mechanism of ship wave transformation is proposed to conveniently generate the polymorphic Kelvin wake patterns. The above numerical simulation scheme is verified by comparing simulation results with real ship waves. After that, the wake angle is discussed with the effects of Froude number, source strength and source type by following the mechanism of ship wave transformation. The results show that the wake angle tends to decrease with ship speed but increase with ship size. In addition, for high ship speeds, the effect on the wake angle can be more dramatic. Full article
(This article belongs to the Section Marine Science and Engineering)
Show Figures

Figure 1

25 pages, 869 KB  
Article
Nonlinearly Preconditioned FETI Solver for Substructured Formulations of Nonlinear Problems
by Camille Negrello, Pierre Gosselet and Christian Rey
Mathematics 2021, 9(24), 3165; https://doi.org/10.3390/math9243165 - 8 Dec 2021
Cited by 5 | Viewed by 3499
Abstract
We consider the finite element approximation of the solution to elliptic partial differential equations such as the ones encountered in (quasi)-static mechanics, in transient mechanics with implicit time integration, or in thermal diffusion. We propose a new nonlinear version of preconditioning, dedicated to [...] Read more.
We consider the finite element approximation of the solution to elliptic partial differential equations such as the ones encountered in (quasi)-static mechanics, in transient mechanics with implicit time integration, or in thermal diffusion. We propose a new nonlinear version of preconditioning, dedicated to nonlinear substructured and condensed formulations with dual approach, i.e., nonlinear analogues to the Finite Element Tearing and Interconnecting (FETI) solver. By increasing the importance of local nonlinear operations, this new technique reduces communications between processors throughout the parallel solving process. Moreover, the tangent systems produced at each step still have the exact shape of classically preconditioned linear FETI problems, which makes the tractability of the implementation barely modified. The efficiency of this new preconditioner is illustrated on two academic test cases, namely a water diffusion problem and a nonlinear thermal behavior. Full article
(This article belongs to the Special Issue Advanced Numerical Methods in Computational Solid Mechanics)
Show Figures

Figure 1

19 pages, 570 KB  
Article
A Survey of Low-Rank Updates of Preconditioners for Sequences of Symmetric Linear Systems
by Luca Bergamaschi
Algorithms 2020, 13(4), 100; https://doi.org/10.3390/a13040100 - 21 Apr 2020
Cited by 17 | Viewed by 5603
Abstract
The aim of this survey is to review some recent developments in devising efficient preconditioners for sequences of symmetric positive definite (SPD) linear systems A k x k = b k , k = 1 , arising in many scientific applications, such [...] Read more.
The aim of this survey is to review some recent developments in devising efficient preconditioners for sequences of symmetric positive definite (SPD) linear systems A k x k = b k , k = 1 , arising in many scientific applications, such as discretization of transient Partial Differential Equations (PDEs), solution of eigenvalue problems, (Inexact) Newton methods applied to nonlinear systems, rational Krylov methods for computing a function of a matrix. In this paper, we will analyze a number of techniques of updating a given initial preconditioner by a low-rank matrix with the aim of improving the clustering of eigenvalues around 1, in order to speed-up the convergence of the Preconditioned Conjugate Gradient (PCG) method. We will also review some techniques to efficiently approximate the linearly independent vectors which constitute the low-rank corrections and whose choice is crucial for the effectiveness of the approach. Numerical results on real-life applications show that the performance of a given iterative solver can be very much enhanced by the use of low-rank updates. Full article
Show Figures

Figure 1

17 pages, 800 KB  
Article
On C-To-R-Based Iteration Methods for a Class of Complex Symmetric Weakly Nonlinear Equations
by Min-Li Zeng and Guo-Feng Zhang
Mathematics 2020, 8(2), 208; https://doi.org/10.3390/math8020208 - 6 Feb 2020
Viewed by 2416
Abstract
To avoid solving the complex systems, we first rewrite the complex-valued nonlinear system to real-valued form (C-to-R) equivalently. Then, based on separable property of the linear and the nonlinear terms, we present a C-to-R-based Picard iteration method and a nonlinear C-to-R-based splitting (NC-to-R) [...] Read more.
To avoid solving the complex systems, we first rewrite the complex-valued nonlinear system to real-valued form (C-to-R) equivalently. Then, based on separable property of the linear and the nonlinear terms, we present a C-to-R-based Picard iteration method and a nonlinear C-to-R-based splitting (NC-to-R) iteration method for solving a class of large sparse and complex symmetric weakly nonlinear equations. At each inner process iterative step of the new methods, one only needs to solve the real subsystems with the same symmetric positive and definite coefficient matrix. Therefore, the computational workloads and computational storage will be saved in actual implements. The conditions for guaranteeing the local convergence are studied in detail. The quasi-optimal parameters are also proposed for both the C-to-R-based Picard iteration method and the NC-to-R iteration method. Numerical experiments are performed to show the efficiency of the new methods. Full article
(This article belongs to the Special Issue Computational Methods in Applied Analysis and Mathematical Modeling)
9 pages, 245 KB  
Article
A Preconditioned Iterative Method for Solving Systems of Nonlinear Equations Having Unknown Multiplicity
by Fayyaz Ahmad, Toseef Akhter Bhutta, Umar Shoaib, Malik Zaka Ullah, Ali Saleh Alshomrani, Shamshad Ahmad and Shahid Ahmad
Algorithms 2017, 10(1), 17; https://doi.org/10.3390/a10010017 - 18 Jan 2017
Cited by 5 | Viewed by 4705
Abstract
A modification to an existing iterative method for computing zeros with unknown multiplicities of nonlinear equations or a system of nonlinear equations is presented. We introduce preconditioners to nonlinear equations or a system of nonlinear equations and their corresponding Jacobians. The inclusion of [...] Read more.
A modification to an existing iterative method for computing zeros with unknown multiplicities of nonlinear equations or a system of nonlinear equations is presented. We introduce preconditioners to nonlinear equations or a system of nonlinear equations and their corresponding Jacobians. The inclusion of preconditioners provides numerical stability and accuracy. The different selection of preconditioner offers a family of iterative methods. We modified an existing method in a way that we do not alter its inherited quadratic convergence. Numerical simulations confirm the quadratic convergence of the preconditioned iterative method. The influence of preconditioners is clearly reflected in the numerically achieved accuracy of computed solutions. Full article
Back to TopTop