Sign in to use this feature.

Years

Between: -

Subjects

remove_circle_outline
remove_circle_outline
remove_circle_outline
remove_circle_outline
remove_circle_outline
remove_circle_outline
remove_circle_outline
remove_circle_outline
remove_circle_outline

Journals

remove_circle_outline
remove_circle_outline
remove_circle_outline
remove_circle_outline
remove_circle_outline
remove_circle_outline

Article Types

Countries / Regions

remove_circle_outline
remove_circle_outline
remove_circle_outline
remove_circle_outline
remove_circle_outline
remove_circle_outline

Search Results (871)

Search Parameters:
Keywords = non-targeted metabolome

Order results
Result details
Results per page
Select all
Export citation of selected articles as:
24 pages, 8777 KB  
Article
Non-Targeted Metabolomics Analysis Reveals the Inhibition Mechanism of Ozone Treatment on Postharvest Blue Mold in Angelica sinensis
by Jihui Xi, Kunhao Jiang, Huali Xue and Yang Bi
Foods 2026, 15(3), 493; https://doi.org/10.3390/foods15030493 - 1 Feb 2026
Abstract
Angelica sinensis is susceptible to blue mold caused by Penicillium polonicum during storage. The metabolic mechanisms of O3 as a fungicide in controlling blue mold caused by P. polonicum in A. sinensis remain unclear. This study investigated the effects of O3 [...] Read more.
Angelica sinensis is susceptible to blue mold caused by Penicillium polonicum during storage. The metabolic mechanisms of O3 as a fungicide in controlling blue mold caused by P. polonicum in A. sinensis remain unclear. This study investigated the effects of O3 treatment on the physiology, pathology, and functional active ingredients of A. sinensis and analyzed its impact on metabolites and metabolic pathways associated with P. polonicum infection. The results indicated that O3 inhibited the occurrence of blue mold, maintained the content of ferulic acid and ligustilide, and suppressed the quality deterioration of A. sinensis. Metabolomics analysis revealed that O3 enhances antioxidant capacity by up-regulating the tricarboxylic acid (TCA) cycle and increasing resistance to fungal invasion by up-regulating the phenylpropanoid biosynthesis pathway. Collectively, O3 treatment improves the quality of postharvest A. sinensis, which provides a theoretical foundation for the application of O3 in fresh postharvest storage for A. sinensis. Full article
Show Figures

Figure 1

22 pages, 8390 KB  
Article
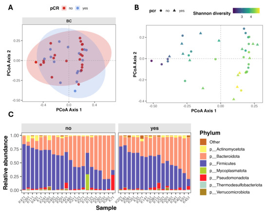
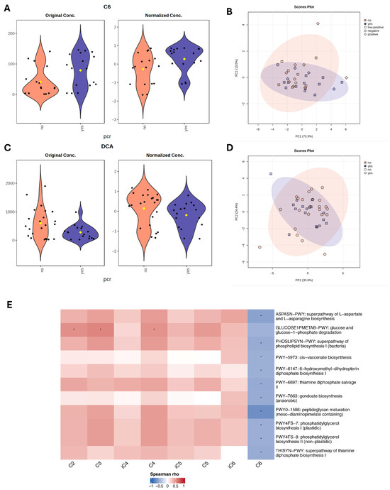
Baseline Gut Microbiome and Metabolite Profiles Associate with Treatment Response in Breast Cancer Patients Undergoing Neoadjuvant Chemotherapy
by Elza Elizabete Liepina, Elina Sivina, Lelde Jurkane and Zanda Daneberga
Diagnostics 2026, 16(3), 433; https://doi.org/10.3390/diagnostics16030433 - 1 Feb 2026
Abstract
Background/Objectives: Response to neoadjuvant chemotherapy (NAC) varies substantially among breast cancer patients and is only partially explained by tumor-intrinsic factors. The gut microbiome has emerged as a potential modulator of chemotherapy efficacy, yet its role in breast cancer remains underexplored. This study aimed [...] Read more.
Background/Objectives: Response to neoadjuvant chemotherapy (NAC) varies substantially among breast cancer patients and is only partially explained by tumor-intrinsic factors. The gut microbiome has emerged as a potential modulator of chemotherapy efficacy, yet its role in breast cancer remains underexplored. This study aimed to characterize gut microbial composition, functional potential, and microbially derived metabolites in breast cancer patients undergoing NAC. Methods: baseline stool samples from 39 chemotherapy-naïve breast cancer patients undergoing NAC were analyzed using shotgun metagenomic sequencing and targeted metabolomics. Patients were stratified by pathological complete response (pCR, n = 17; no pCR, n = 22). Microbial taxonomic and functional profiles, short-chain fatty acids (SCFAs) and bile acids were assessed, with subgroup analysis performed in triple-negative breast cancer (TNBC). Results: Patients achieving pCR exhibited significantly higher baseline microbial richness compared to non-responders (p = 0.040). Differential abundance analysis revealed enrichment of Dialister, Kineothrix, and Jutongia in responders, whereas Rothia, Leuconostoc, Klebsiella, Jingyaoa, Cuneatibacter, Youxingia, and Bittarella were enriched in non-responders. SCFAs (acetate, propionate and butyrate) positively correlated with microbial glucose catabolic pathways, while caproate was negatively associated with multiple amino acid, lipid, vitamin, and cell wall biosynthesis pathways, including peptidoglycan maturation. Metabolomic analysis identified higher deoxycholic acid (DCA) levels in non-responders and increased C6 levels in responders, although these associations did not remain significant after multiple testing correction. Similar trends were observed in the TNBC subgroup (n = 15). Conclusions: Baseline gut microbiome diversity, taxonomic composition, and functional metabolic potential are associated with response to neoadjuvant chemotherapy in breast cancer, supporting the gut microbiome and its produced metabolites as a potential biomarker of treatment efficacy. Full article
(This article belongs to the Special Issue Biomarker-Guided Advances in Diagnostic Medicine)
Show Figures

Figure 1

36 pages, 1921 KB  
Review
Analyzing Plant Low-Molecular-Weight Polar Metabolites: A GC-MS Approach
by Tatiana Bilova, Nadezhda Frolova, Anastasia Orlova, Svetlana Silinskaia, Akif Mailov, Veronika Popova and Andrej Frolov
Plants 2026, 15(3), 445; https://doi.org/10.3390/plants15030445 - 31 Jan 2026
Viewed by 75
Abstract
Decades ago, the introduction of GC-MS marked a significant advancement in primary plant metabolite studies. Here, in our review, we will delve into critical aspects of the workflow, spanning the selection of an analytical platform, sample preparation, analytical acquisition, and data processing and [...] Read more.
Decades ago, the introduction of GC-MS marked a significant advancement in primary plant metabolite studies. Here, in our review, we will delve into critical aspects of the workflow, spanning the selection of an analytical platform, sample preparation, analytical acquisition, and data processing and interpretation. The exceptional separation capabilities of GC, characterized by remarkable chromatographic resolution, render it ideal for analysis of the complex plant metabolome, including the separation of isomeric compounds. The diversity of analytical platforms allows the investigation of plant metabolomes using targeted and non-targeted approaches. GC-MS, equipped with efficient extraction methods and reliable derivatization protocols for semi- and non-volatile compounds, enables qualitative and quantitative analysis of these molecules. The stability of derivatives forms the foundation for the robustness and reproducibility of GC-MS methods, and their mass spectra provide characteristic fragments for confident identification and sensitive quantification of individual metabolites. There has been key progress in the advancement of GC-MS approaches to studying plant metabolism. However, the presence of artifacts during GC-MS analysis, particularly during derivatization, is a challenge that requires careful validations, which frequently necessitate additional investigations. The feasible solutions that were achieved to overcome the limitations in GC-MS-based studies are a particular focus of the present discussion. Full article
(This article belongs to the Special Issue Advanced Research in Plant Analytical Chemistry)
25 pages, 6858 KB  
Article
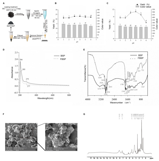
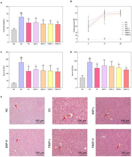
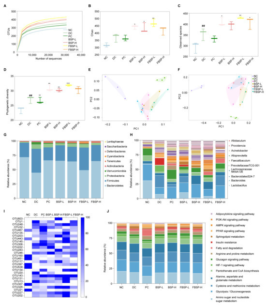
Black Sesame Pigment Ameliorates Non-Alcoholic Fatty Liver Disease via Modulation of the Gut–Liver Axis and HIF-1 Signaling Pathway
by Qian Huang, Zhuowen Liang, Qingpeng Li, Ke Wang, Shuang Zhu, Wei Xiao and Lin Zhou
Antioxidants 2026, 15(2), 177; https://doi.org/10.3390/antiox15020177 - 30 Jan 2026
Viewed by 170
Abstract
Black sesame pigment (BSP), a key macromolecular component of the traditional food–medicine black sesame, holds potential for improving non-alcoholic fatty liver disease (NAFLD), but its mechanisms remain unclear. We evaluated BSP and fired black sesame pigment (FBSP) in a high-fat diet/streptozotocin-induced NAFLD mouse [...] Read more.
Black sesame pigment (BSP), a key macromolecular component of the traditional food–medicine black sesame, holds potential for improving non-alcoholic fatty liver disease (NAFLD), but its mechanisms remain unclear. We evaluated BSP and fired black sesame pigment (FBSP) in a high-fat diet/streptozotocin-induced NAFLD mouse model. An integrated multi-omics strategy—encompassing network pharmacology, urinary metabolomics, and 16S rRNA sequencing—was employed to identify potential targets and pathways. Key findings were subsequently validated in a human liver organoid model of NAFLD. FBSP treatment significantly alleviated hepatic steatosis and dysfunction in mice. Multi-omics analysis revealed that FBSP reshaped the gut microbiota (increasing Lactobacillus and Bacteroides) and influenced host glycolysis/gluconeogenesis metabolism. Both omics predictions converged on the HIF-1 signaling pathway. In human liver organoids, FBSP reduced lipid accumulation and inflammation, and modulated the expression of core HIF-1 pathway genes. This study demonstrates that FBSP ameliorates NAFLD, potentially through a gut–liver axis mechanism that involves microbiota remodeling and subsequent modulation of the hepatic HIF-1 signaling pathway. Our findings position FBSP as a promising food-derived candidate for NAFLD intervention. Full article
(This article belongs to the Section Health Outcomes of Antioxidants and Oxidative Stress)
Show Figures

Graphical abstract

18 pages, 5329 KB  
Article
Multi-Omics Analyses Reveal Metabolic Alterations Regulated by Orf Virus in Primary Ovine Fetal Turbinate Cells
by Ran Zhang, Fei Gao, Jiyu Guan, Lijun Lv, Zhuomei Li, Mengshi Xu, Yiran Sun, Pin Lv, Yiguang Wu, Huijun Lu, Zi Li, Yungang Lan, Feng Gao, Wenqi He and Kui Zhao
Viruses 2026, 18(2), 186; https://doi.org/10.3390/v18020186 - 29 Jan 2026
Viewed by 130
Abstract
Orf virus (ORFV) is a member of the Parapoxvirus genus of the Poxviridae family causing contagious diseases in sheep, goats, and wild ungulates, with zoonotic potential in humans. Although many viruses, including poxviruses, are known to utilize the host cellular machinery to reproduce [...] Read more.
Orf virus (ORFV) is a member of the Parapoxvirus genus of the Poxviridae family causing contagious diseases in sheep, goats, and wild ungulates, with zoonotic potential in humans. Although many viruses, including poxviruses, are known to utilize the host cellular machinery to reproduce viral particles, the metabolic changes induced by ORFV remain unclear. In the present study, non-targeted metabolomics and proteomics were employed to investigate the impact of ORFV infection on the host cellular metabolism network. A total of 301 metabolites and 802 proteins were significantly altered during the early stages of ORFV infection, and most of them were involved in cellular lipid metabolism, amino acid metabolism, nucleotide metabolism, and glucose metabolism. We further determined the effect of the host’s metabolic system on ORFV replication using the TCID50 assay. Virus titers were significantly decreased in the absence of glucose or when treated with the de novo fatty acid synthesis inhibitor, indicating that glucose metabolism and de novo fatty acid synthesis pathway were required for ORFV replication. However, glutamine did not affect viral titers. Our findings provide insights into ORFV–host interactions, which are critical for developing new preventive or therapeutic strategies against ORFV by targeting altered metabolic pathways. Full article
(This article belongs to the Section Animal Viruses)
48 pages, 3621 KB  
Review
Mining the Hidden Pharmacopeia: Fungal Endophytes, Natural Products, and the Rise of AI-Driven Drug Discovery
by Ruqaia Al Shami and Walaa K. Mousa
Int. J. Mol. Sci. 2026, 27(3), 1365; https://doi.org/10.3390/ijms27031365 - 29 Jan 2026
Viewed by 125
Abstract
Emerging from millions of years of evolutionary optimization, Natural products (NPs) remain unique, unparalleled sources of bioactive scaffolds. Unlike synthetic molecules engineered around single therapeutic targets, NPs often exhibit multi-target, system-level bioactivity, aligned with the principles of network pharmacology, which modulates pathways in [...] Read more.
Emerging from millions of years of evolutionary optimization, Natural products (NPs) remain unique, unparalleled sources of bioactive scaffolds. Unlike synthetic molecules engineered around single therapeutic targets, NPs often exhibit multi-target, system-level bioactivity, aligned with the principles of network pharmacology, which modulates pathways in a coordinated, non-disruptive manner. This approach reduces resistance, buffers compensatory feedback loops, and enhances therapeutic resilience. Fungal endophytes represent one of the most chemically diverse and biologically sophisticated NP reservoirs known, producing polyketides, alkaloids, terpenoids, and peptides with intricate three-dimensional architectures and emergent bioactivity patterns that remain exceptionally difficult to design de novo. Advances in artificial intelligence (AI), machine learning, deep learning, and multi-omics integration have redefined the discovery landscape, transforming previously intractable fungal metabolomes and cryptic biosynthetic gene clusters (BGCs) into tractable, predictable, and engineerable systems. AI accelerates genome mining, metabolomic annotation, BGC-metabolite linking, structure prediction, and activation of silent pathways. Generative AI and diffusion models now enable de novo design of NP-inspired scaffolds while preserving biosynthetic feasibility, opening new opportunities for direct evolution, pathway refactoring, and precision biomanufacturing. This review synthesizes the chemical and biosynthetic diversity of major NP classes from fungal endophytes and maps them onto the rapidly expanding ecosystem of AI-driven tools. We outline how AI transforms NP discovery from empirical screening into a predictive, hypothesis-driven discipline with direct industrial implications for drug discovery and synthetic biology. By coupling evolutionarily refined chemistry with modern computational intelligence, the field is poised for a new era in which natural-product leads are not only rediscovered but systematically expanded, engineered, and industrialized to address urgent biomedical and sustainability challenges. Full article
(This article belongs to the Section Bioactives and Nutraceuticals)
Show Figures

Figure 1

18 pages, 4309 KB  
Article
Comprehensive Analysis of Metabolome and Transcriptome Reveals Physiological Processes Related to Larval Development of Barnacles (Megabalanus volcano)
by Zewen Zheng, Duo Chen, Ziquan Zhou, Siwen Peng, Xuehui Li, Zhenyi Zhuang, Haiyan Yao, Xiaozhen Rao, Ting Xue and Gang Lin
Animals 2026, 16(3), 413; https://doi.org/10.3390/ani16030413 - 28 Jan 2026
Viewed by 143
Abstract
Background: Barnacles are important marine fouling organisms, and their complex life cycle involves key metamorphic nodes from nauplius to cyprid larvae and then to sessile adults. However, the molecular mechanisms underlying their larval development remain poorly understood. Metabolomics and transcriptomics are powerful tools [...] Read more.
Background: Barnacles are important marine fouling organisms, and their complex life cycle involves key metamorphic nodes from nauplius to cyprid larvae and then to sessile adults. However, the molecular mechanisms underlying their larval development remain poorly understood. Metabolomics and transcriptomics are powerful tools for exploring biological development pathways and regulatory networks. Methods: We employed non-targeted metabolomics and transcriptomics to analyze three key developmental stages of embryonic stage, nauplius stage, and cyprid stage. Differential metabolites were screened using fold change (FC), p-value, and variable importance in projection (VIP) values, while DEGs were identified with adjusted p-value and |log2(fold change)| criteria. WGCNA was used to construct gene co-expression networks, and qRT-PCR validated RNA-seq results. Results: A total of 3683 metabolites were identified, with the bile secretion pathway serving as a core regulatory pathway throughout early development. Transcriptomic analysis identified 7234 DEGs, which were clustered into four modules corresponding to different developmental stages. Key pathways such as chitin metabolism, and linoleic acid metabolism were significantly enriched, and qRT-PCR confirmed the reliability of RNA-seq data. Conclusions: This study reveals the metabolic and molecular regulatory mechanisms underlying the early development of M. volcano, highlighting stage-specific metabolic characteristics and core gene modules. The findings provide a theoretical basis for understanding barnacle developmental adaptation strategies and offer potential targets for the development of novel antifouling agents. Full article
(This article belongs to the Special Issue Reproductive Physiology and Genetics in Aquatic Animals)
Show Figures

Figure 1

21 pages, 1878 KB  
Article
Proanthocyanidins Inhibit Neuroinflammation in High-Fat-Induced Obese Mice by Modulating Intestinal Flora and Their Metabolites
by Min Yao, Xiaotong Pang, Hailiang Wang, Cunxi Nie, Ruolin Huang, Fang Wang, Heng Zhao, Wenna Tang, Yueran Hao and Yixin Ren
Nutrients 2026, 18(3), 431; https://doi.org/10.3390/nu18030431 - 28 Jan 2026
Viewed by 142
Abstract
Background/Objectives: The effect of proanthocyanidins (PAs) on neuroinflammation through the modulation of colonic microflora and their metabolites was investigated in obese mice fed a high-fat diet (HFD). Methods: Thirty healthy male C57BL/6J mice of similar body weight were randomly divided into [...] Read more.
Background/Objectives: The effect of proanthocyanidins (PAs) on neuroinflammation through the modulation of colonic microflora and their metabolites was investigated in obese mice fed a high-fat diet (HFD). Methods: Thirty healthy male C57BL/6J mice of similar body weight were randomly divided into control (CON), high-fat diet (HFD), and proanthocyanidin (PA_HFD) groups. HFD and PA_HFD groups were fed an HFD, whereas the CON group was fed a basic diet for 8 weeks. Subsequently, the CON and HFD groups were administered equal doses of saline, and the PA_HFD group was administered PA (100 mg/kg/day) daily. We evaluated microbial changes through gut microbiota richness and probiotic relative abundance, analyzed metabolite variations via non-targeted metabolomics and pathway enrichment, assessed neuroinflammation via related gene expression, and measured cognitive function using platform crossing frequency and target quadrant time in the Morris water maze, where longer duration and more crossings indicate better cognition. Results: Body weight was significantly lower in the PA_HFD group than in the HFD group. In the PA_HFD group, fewer inflammatory and hepatic fat cells were observed, and hepatocellular edema was alleviated. PA significantly decreased total cholesterol, low-density lipoprotein, IL-1β, TNF-α, lipopolysaccharide, and Lc3 expression and increased Sirt1 and FGF21 expression in hippocampal tissue (p < 0.01). PA significantly altered the abundance of colonic microbiota (p < 0.01), including phyla Patescibacteria and Bacteroidota and genera Lactobacillus and Akkermansia. KEGG analysis revealed that differences in metabolite profiles between CON and HFD groups were reflected in glycerophospholipid metabolism, while those between HFD and PA_HFD groups were in steroid hormone biosynthesis and tryptophan metabolism. Metabolomic analysis demonstrated that changes in metabolites and microbiota were significantly correlated with neuroinflammation. Conclusions: In conclusion, PAs play a role in modulating neuroinflammation, colonic microflora, and colonic metabolites in mice and have a mitigating effect on cognitive decline in HFD-induced obese mice. Full article
(This article belongs to the Section Nutrition and Obesity)
20 pages, 2225 KB  
Article
Altitude-Dependent Differences in Non-Volatile Metabolites of Tea Leaves Revealed by Widely Targeted Metabolomics
by Jilai Cui, Yiwei Yang, Yu Che, Lumiao Yan, Qi Zhang, Qing Wei, Jie Li, Jie Zhou and Bin Wang
Biology 2026, 15(3), 224; https://doi.org/10.3390/biology15030224 - 25 Jan 2026
Viewed by 226
Abstract
Tea is produced from the fresh leaves of the tea plant (Camellia sinensis), and the quality of tea is directly dictated by its raw material. Although factors such as tea cultivar, fertilization, and cultivation practices are known to affect fresh leaf [...] Read more.
Tea is produced from the fresh leaves of the tea plant (Camellia sinensis), and the quality of tea is directly dictated by its raw material. Although factors such as tea cultivar, fertilization, and cultivation practices are known to affect fresh leaf quality, the specific influence of altitude remains poorly understood. In this present study, ultra-performance liquid chromatography-tandem mass spectrometry (UPLC-MS/MS) was employed to investigate the non-volatile metabolites in fresh tea leaves grown at two different altitudes (350 m and 600 m). A total of 2323 metabolites were identified, with flavonoids and phenolic acids representing the dominant classes. Orthogonal partial least squares-discriminant analysis (OPLS-DA) further revealed 116 differential metabolites between groups. Kyoto Encyclopedia of Genes and Genomes (KEGG) pathway enrichment analysis indicated that several key pathways were differentially activated, including those related to the biosynthesis of kaempferol, luteolin, and flavones, as well as nucleotides and jasmonic acid metabolism. In addition, marked differences were observed in the accumulation patterns of lipids, phenolic acids, and flavonoids between leaves grown at the two altitudes. These findings provide valuable insights into the role of altitude in shaping the metabolic composition and flavor formation of tea. Full article
Show Figures

Graphical abstract

18 pages, 3630 KB  
Article
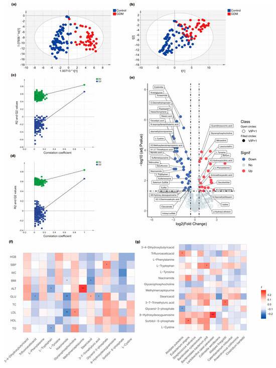
Study on Association Between Gut Microbiota, Serum Metabolism and Gestational Diabetes Mellitus Based on Metagenomic and Metabolomics Analysis
by Wenduo Yu, Kun Tang, Rongjing An, Sujuan Ma, Hongzhuan Tan and Mengshi Chen
Nutrients 2026, 18(3), 381; https://doi.org/10.3390/nu18030381 - 23 Jan 2026
Viewed by 200
Abstract
Background/Objectives: This study aimed to explore the association between maternal gut microbiota and metabolic profiles in the first trimester and the subsequent risk of gestational diabetes mellitus (GDM), as well as to characterize association patterns linking gut microbiota, serum metabolites, and metabolic traits. [...] Read more.
Background/Objectives: This study aimed to explore the association between maternal gut microbiota and metabolic profiles in the first trimester and the subsequent risk of gestational diabetes mellitus (GDM), as well as to characterize association patterns linking gut microbiota, serum metabolites, and metabolic traits. Methods: A nested case–control study was conducted among women with GDM (n = 47) and those without GDM (n = 94). Metagenomic sequencing was applied to analyze fecal microbiota, and liquid chromatography–mass spectrometry (LC–MS) was used for non-targeted plasma metabolomics. Differential microbiota and metabolites between groups were identified, and correlation analyses were conducted to assess their associations with clinical indicators. Results: Women who later developed GDM showed lower alpha diversity and higher beta diversity. Eleven differential species were identified, with Collinsella aerofaciens and Clostridium bartlettii enriched in GDM, while nine species such as Alistipes putredinis and Bacteroidales bacterium ph8 were enriched in controls. Sixty-four plasma metabolites differed between groups, including increased glycerol-3-phosphate, aromatic amino acids, and glycerophosphocholine, and decreased cysteine, tryptophan, niacinamide, and stearic acid. Correlation analyses revealed significant relationships between Alistipes putredinis, Eubacterium eligens, and Bacteroidales bacterium ph8 with metabolic and clinical indicators (e.g., TG, TC, LDL). Conclusions: In this nested case–control study, women who later developed GDM exhibited reduced gut microbial diversity and altered metabolic profiles during the first trimester of pregnancy. Several microbial taxa and microbiota–metabolite associations were observed in relation to subsequent GDM status, highlighting early-pregnancy microbial and metabolic features that may be relevant to GDM-related metabolic changes. Full article
(This article belongs to the Special Issue Diet Quality and Nutritional Status Among Pregnant Women)
Show Figures

Figure 1

30 pages, 14265 KB  
Article
Vasicine Attenuates Allergic Asthma by Suppressing Mast Cell Degranulation and Th2 Inflammation via Modulation of the FcεRI/Lyn + Syk/MAPK Pathway
by Lu Qu, Wenxia Du, Zizai Ren, Mengmeng Chen, Xiangnong Wu, Xue Cao, Gaoxiong Rao, Xiaoyun Tong, Feng Huang and Yun Sun
Pharmaceuticals 2026, 19(1), 190; https://doi.org/10.3390/ph19010190 - 22 Jan 2026
Viewed by 175
Abstract
Background: Vasicine (Vas) is a quinazoline alkaloid derived from Adhatoda vasica Nees, which has good anti-allergic asthma and anti-inflammatory effects. However, its specific functional mechanism on allergic asthma is unclear. This study aims to investigate the protective effect of Vas on allergic [...] Read more.
Background: Vasicine (Vas) is a quinazoline alkaloid derived from Adhatoda vasica Nees, which has good anti-allergic asthma and anti-inflammatory effects. However, its specific functional mechanism on allergic asthma is unclear. This study aims to investigate the protective effect of Vas on allergic asthma and its underlying mechanisms. Methods: Initially, the therapeutic effects of Vas were assessed in ovalbumin-sensitized BALB/c mice using airway hyperresponsiveness (AHR), histopathological examinations, immunohistochemistry, and enzyme-linked immunosorbent assays (ELISA). Subsequently, a non-targeted metabolomic analysis was performed to examine the influence of Vas on lung metabolites, while molecular docking was utilized to clarify the mechanisms by which Vas intervenes in allergic asthma. Lastly, RBL-2H3 cells were employed in vitro to validate the metabolomic findings by measuring intracellular Ca2+ concentrations, in addition to conducting ELISA and Western blot analyses. Results: In vivo, Vas alleviates AHR in mice with allergic asthma, enhances histopathological conditions, and reduces inflammatory factors. Non-targeted metabolomics analyses indicate that the primary pathway implicated in its intervention in allergic asthma may be the FcεRI pathway. Furthermore, molecular docking techniques were utilized to evaluate the binding affinity between Vas and proteins associated with this pathway. In vitro, Vas effectively inhibits degranulation in RBL-2H3 cells and diminishes the release of inflammatory factors by modulating the FcεRI/Lyn + Syk/MAPK pathway. Conclusions: These findings indicate that Vas may effectively alleviate allergic asthma by reducing inflammatory responses, decreasing AHR, and improving histopathological features. Furthermore, Vas seems to inhibit mast cell degranulation and modulate the FcεRI/Lyn + Syk/MAPK pathway. Full article
(This article belongs to the Section Pharmacology)
Show Figures

Figure 1

14 pages, 2631 KB  
Article
Comparative Analysis of Chemical Constituents in Peppers from Different Regions by Integrated LC-MS and GC-MS Non-Targeted Metabolomics
by Xuefeng Gong, Sihao Hou, Yi Xu, Hong Li, Xin Chen and Zhanfeng Song
Metabolites 2026, 16(1), 85; https://doi.org/10.3390/metabo16010085 - 21 Jan 2026
Viewed by 148
Abstract
Background/Objectives: The quality of dried chili peppers is critically influenced by geographical origin, yet the metabolic basis for these differences remains insufficiently explored. This study sought to elucidate the region-specific metabolic profiles and their association with key quality traits in the pepper cultivar [...] Read more.
Background/Objectives: The quality of dried chili peppers is critically influenced by geographical origin, yet the metabolic basis for these differences remains insufficiently explored. This study sought to elucidate the region-specific metabolic profiles and their association with key quality traits in the pepper cultivar ‘Hong Guan 6’. Methods: Fruits harvested from three major cultivation regions in China were analyzed. We quantified fat and capsaicinoid content and employed an integrated LC-MS and GC-MS untargeted metabolomics approach to characterize the metabolite composition. Multivariate statistical analyses were applied to identify differentially abundant metabolites (DAMs) and uncover their related biochemical pathways. Results: Significant regional variations in fat and capsaicinoid content were observed, with peppers from Pengzhou (PZ) exhibiting the highest capsaicin levels. Metabolomic profiling revealed 529 metabolites that were significantly more abundant in PZ samples. These metabolites were enriched in several key pathways, including beta-alanine metabolism, plant hormone signal transduction, and N-glycan biosynthesis. Specifically, elevated levels of β-alanine and malonate in the beta-alanine metabolism pathway were detected in PZ and Anyue (AY) samples, suggesting a potential biochemical mechanism for their enhanced fat synthesis. Conclusions: Our findings demonstrate that geographical origin significantly reprograms the pepper metabolome, directly impacting quality attributes. The results provide crucial insights into the biochemical mechanisms, particularly those involving beta-alanine metabolism, that underpin the differences in critical quality traits such as fat content. Full article
Show Figures

Figure 1

17 pages, 7276 KB  
Article
Febuxostat Improves MASLD in Male Rats: Roles of XOR Inhibition and Associated JNK/NRF2/HO-1 Pathway Changes
by Zhiyu Pu, Yangyang Cen, Bowen Yang, Kaijun Xing, Linxi Lian, Xi Chi, Jianjun Yang and Yannan Zhang
Int. J. Mol. Sci. 2026, 27(2), 1069; https://doi.org/10.3390/ijms27021069 - 21 Jan 2026
Viewed by 131
Abstract
Metabolic dysfunction-associated steatotic liver disease (MASLD) is a peril to public health. Xanthine oxidoreductase (XOR) is implicated in oxidative stress and lipid metabolism, which constitute the pathological basis of MASLD. As a specific XOR inhibitor, febuxostat therefore exhibits considerable potential for mitigating MASLD. [...] Read more.
Metabolic dysfunction-associated steatotic liver disease (MASLD) is a peril to public health. Xanthine oxidoreductase (XOR) is implicated in oxidative stress and lipid metabolism, which constitute the pathological basis of MASLD. As a specific XOR inhibitor, febuxostat therefore exhibits considerable potential for mitigating MASLD. However, the efficacy and underlying mechanisms of febuxostat in this context remain to be elucidated. Against this background, the present study aimed to observe the effect of febuxostat on the physiological changes of male MASLD rats and explore the related mechanisms. All rats were assigned to three groups: control, high-fat diet (HF), and high-fat diet with febuxostat (HF + F). After euthanasia, biosamples were immediately harvested to conduct an extensive suite of experiments, encompassing histological examination, assessment of biochemical and oxidative stress markers, serum non-targeted metabolomics, and Western blot analysis. Histological examination showed marked reductions in hepatic lipid accumulation and hepatocellular degeneration in the HF + F group relative to the HF group. Consistently, compared to the HF group, the HF + F group showed significant reductions in the elevated levels of plasma/hepatic lipids, and plasma oxidative stress markers (p < 0.05). Serum metabolomics revealed distinct metabolic profiles among groups, with 51 differential metabolites between HF + F and HF groups, with pathways such as taurine and hypotaurine metabolism and starch and sucrose metabolism being significantly altered (p < 0.05). Western blot analysis showed reduced p-JNK and increased NRF2 and HO-1 expression in the HF + F group (p < 0.05). In summary, we found that inhibiting XOR with febuxostat improved hepatic steatosis, serum metabolic dysregulation and systemic oxidative stress status, and it accompanied by JNK/NRF2/HO-1 pathway key molecule protein alterations in male MASLD rats. Full article
(This article belongs to the Section Molecular Endocrinology and Metabolism)
Show Figures

Figure 1

14 pages, 995 KB  
Article
Antibiotics Induce Metabolic and Physiological Responses in Daphnia magna
by Katie O’Rourke, Izabela Antepowicz, Beatrice Engelmann, Ulrike Rolle-Kampczyk, Martin von Bergen and Konstantinos Grintzalis
Water 2026, 18(2), 265; https://doi.org/10.3390/w18020265 - 20 Jan 2026
Viewed by 274
Abstract
Antibiotics represent a unique and diverse group of drugs, which are known to exert deleterious effects on non-target species and contribute to the phenomenon of antimicrobial resistance. With central inclusion on the EU Surface Water Watch List, and reported known affects in multiple [...] Read more.
Antibiotics represent a unique and diverse group of drugs, which are known to exert deleterious effects on non-target species and contribute to the phenomenon of antimicrobial resistance. With central inclusion on the EU Surface Water Watch List, and reported known affects in multiple model organisms, the importance of the sufficient monitoring of antibiotics in the aquatic environment has been highlighted. Most studies report the impact of individual antibiotics following exposure for a single generation in animals. In this study, we assessed the impact of four antibiotics with different modes of action (amoxicillin, trimethoprim, erythromycin, and sulfamethoxazole) and their mixture on the sentinel species Daphnia magna over three generations, via biochemical markers and a targeted metabolomic analysis of central metabolic pathways. No mortality was observed at 50 mg/L of each selected antibiotic and their composite mixture. Thus, a working concentration of 1 mg/L was chosen to progress this study. Results indicated that enzyme activity was particularly sensitive to exposure to amoxicillin and the mixture, whereas trimethoprim and the mixture induced the most metabolic changes in glycolysis and the TCA cycle. Additionally, the quaternary mixture had a stronger impact on the first generation of daphnids, altering the activity of β-galactosidase, glutathione S-transferase, and acid and alkaline phosphatase, suggesting that Daphnia can adapt to stress caused by antibiotics. Full article
Show Figures

Figure 1

65 pages, 861 KB  
Review
Fermented Plant-Based Foods and Postbiotics for Glycemic Control—Microbial Biotransformation of Phytochemicals
by Emilia Cevallos-Fernández, Elena Beltrán-Sinchiguano, Belén Jácome, Tatiana Quintana and Nadya Rivera
Molecules 2026, 31(2), 360; https://doi.org/10.3390/molecules31020360 - 20 Jan 2026
Viewed by 251
Abstract
Plant-based fermented foods are increasingly promoted for glycemic control, yet their mechanisms and clinical impact remain incompletely defined. This narrative review synthesizes mechanistic, preclinical, and human data for key matrices—kimchi and other fermented vegetables, tempeh/miso/natto, and related legume ferments, kombucha and fermented teas, [...] Read more.
Plant-based fermented foods are increasingly promoted for glycemic control, yet their mechanisms and clinical impact remain incompletely defined. This narrative review synthesizes mechanistic, preclinical, and human data for key matrices—kimchi and other fermented vegetables, tempeh/miso/natto, and related legume ferments, kombucha and fermented teas, plant-based kefir, and cereal/pulse sourdoughs. Across these systems, microbial β-glucosidases, esterases, tannases, and phenolic-acid decarboxylases remodel polyphenols toward more bioaccessible aglycones and phenolic acids, while lactic and acetic fermentations generate organic acids, exopolysaccharides, bacterial cellulose, γ-polyglutamic acid, γ-aminobutyric acid, and bioactive peptides. We map these postbiotic signatures onto proximal mechanisms—α-amylase/α-glucosidase inhibition, viscosity-driven slowing of starch digestion, gastric emptying and incretin signaling, intestinal-barrier reinforcement, and microbiota-dependent short-chain–fatty-acid and bile-acid pathways—and their downstream effects on AMPK/Nrf2 signaling and the gut–liver axis. Animal models consistently show improved glucose tolerance, insulin sensitivity, and hepatic steatosis under fermented vs. non-fermented diets. In humans, however, glycemic effects are modest and highly context-dependent: The most robust signal is early postprandial attenuation with γ-PGA-rich natto, strongly acidified or low-glycemic sourdough breads, and selected kombucha formulations, particularly in individuals with impaired glucose regulation. We identify major sources of heterogeneity (starters, process parameters, substrates, background diet) and safety considerations (sodium, ethanol, gastrointestinal symptoms) and propose minimum reporting standards and trial designs integrating metabolomics, microbiome, and host-omics. Overall, plant-based ferments appear best positioned as adjuncts within cardiometabolic dietary patterns and as candidates for “purpose-built” postbiotic products targeting early glycemic excursions and broader metabolic risk. Full article
(This article belongs to the Special Issue Phytochemistry, Antioxidants, and Anti-Diabetes)
Show Figures

Figure 1

Back to TopTop