Analyzing Plant Low-Molecular-Weight Polar Metabolites: A GC-MS Approach
Abstract
1. Introduction
2. Choosing an Analytical Platform
3. Sample Preparation
3.1. Harvesting and Fixation of Plant Material
3.2. Extraction of Primary Metabolites
3.3. Derivatization
4. Analytical Acquisition
Analyte Absolute and Relative Quantification
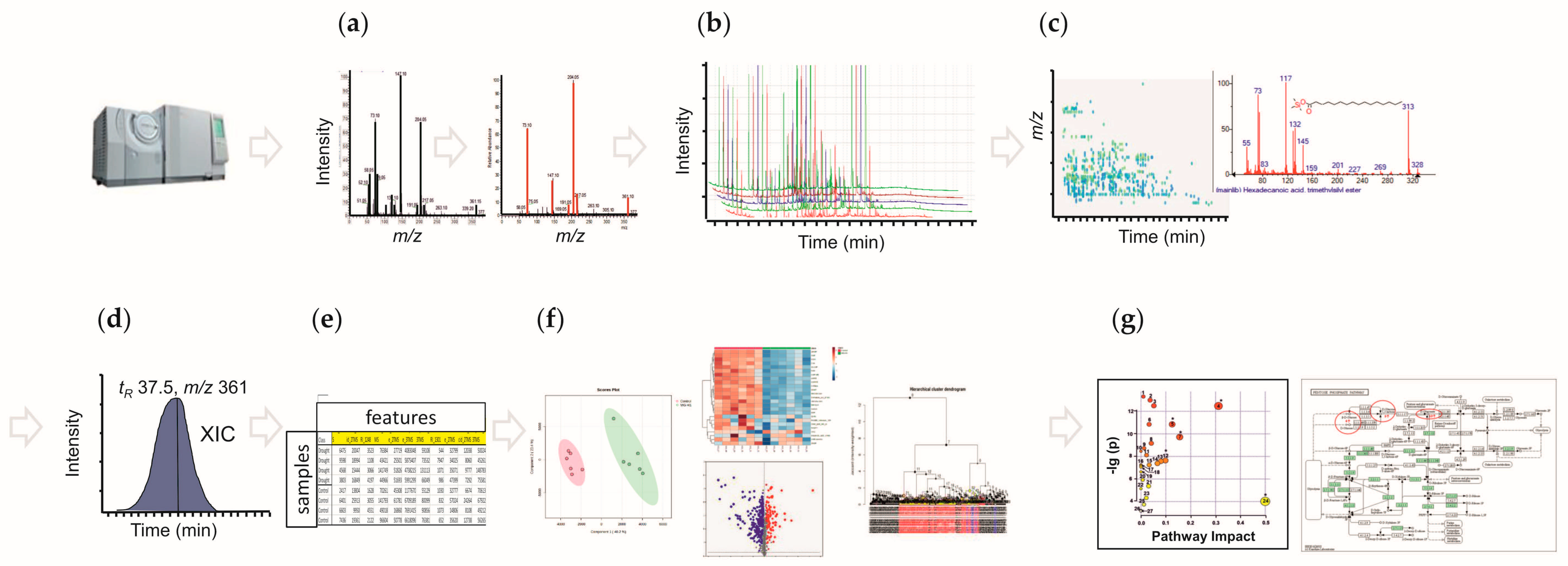
5. Data Interpretation
| Name of the Tool/Database | Brief Description | Website URL (Accessed on 1 September 2025) | Ref. |
|---|---|---|---|
| ADAP (Automatic Data Analysis Pipeline) | A tool that provides a range of advanced algorithms and statistical methods for data analysis. | http://www.du-lab.org/software.html | [172] |
| AMDIS (Automated Mass Spectral Deconvolution and Identification System) | A tool used for spectral deconvolution and metabolite identification from GC-MS data. | https://chemdata.nist.gov/dokuwiki/doku.php?id=chemdata:amdis | [173] |
| MeltDB 2.0 | A comprehensive online platform for metabolomics data management and analysis. It offers a range of tools to facilitate the storage, processing, and interpretation of metabolomics data. | https://meltdb.cebitec.uni-bielefeld.de/cgi-bin/login.cgi | [174] |
| MetaboAnalyst | A comprehensive web-based tool for metabolomic data analysis and interpretation, offering various modules for statistical analysis, data preprocessing, pathway analysis, and visualization. | http://www.metaboanalyst.ca/ | [168] |
| MetaboLights | A web-based repository and analysis platform for metabolomics data which serves as a comprehensive resource for researchers to store, share, and analyze metabolomics datasets. | https://www.ebi.ac.uk/metabolights/ | [175] |
| MetaboliteDetector | The software offers a comprehensive and automated data analysis pipeline, starting from raw GC-MS data and culminating in principal component analysis. | https://md.tu-bs.de/ | [176] |
| MetAlign | A tool offering a range of features and algorithms to facilitate accurate peak detection, alignment, and normalization of metabolite signals across multiple samples. | https://zenodo.org/record/7273832 | [177] |
| metaX | A comprehensive tool for processing and post-processing mass spectromrtry data. | https://metax.genomics.cn/ | [178] |
| MS-DIAL | A comprehensive software tool developed for the analysis of mass spectrometry data, particularly in metabolomics studies. | http://prime.psc.riken.jp/compms/msdial/main.html | [139] |
| MET-IDEA (Metabolomic Identification by Database Enrichment Analysis) | A bioinformatics tool designed for the identification and annotation of metabolites in GC-MS-based metabolomics studies. | http://www.msea.ca | [179] |
| Mzmine | A software tool for processing, visualization, and analysis of MS-based metabolomics data. | https://mzmine.github.io/ | [167] |
| OpenChrom | An open-source software platform designed for GC-MS data analysis, providing a range of powerful features for processing and visualizing chromatographic data. | https://www.openchrom.net/ | [138] |
| SIMAT | A comrehensive tool for analysis of GC-MS data acquired in SIM mode. | https://omics.georgetown.edu/tools#h.72n4e5rnc2eg | [180] |
| PyMassSpec | A Python (PyMass 2.5.0) library designed for mass spectrometry data analysis. It provides a comprehensive set of tools and functions for processing, analyzing, and visualizing mass spectrometry data. | https://pymassspec.readthedocs.io/en/master/ | [181] |
| TagFinder | A specifically designed tool for the identification and quantification of volatile and semivolatile compounds in complex biological samples. | https://www.mpimp-golm.mpg.de/19405/Corrector_package_V1_91.zip | [182] |
| XCMS | A software package for processing and visualizing MS-based metabolomic data. It offers various algorithms and methods for peak picking, retention time alignment, background subtraction, and normalization. | https://xcmsonline.scripps.edu/ | [135] |
| Commercially available tools | |||
| AnalyzerPro | A comprehensive software tool designed for the analysis of GC- and LC-MS data in metabolomics research, offering a range of advanced features to process, visualize, and interpret metabolomic data. | https://spectralworks.com/software/analyzerpro/ | |
| ChromaTOF | Software specifically designed to process and analyze raw GC-MS data, providing a range of features for data processing, peak detection, compound identification, and data visualization. | https://www.leco.com/product/chromatof-software | |
| QuanLynx | The software provides advanced data processing capabilities, including peak picking, alignment, quantification, and statistical analysis. | https://www.waters.com/waters/library.htm?locale=en_US&lid=1545661 | |
| Progenesis QI | Software for peak detection, alignment, and normalization used to accurately quantify metabolites in complex samples that provides a range of statistical tools for differential analysis, multivariate analysis, and pathway analysis. | https://www.waters.com/waters/en_US/Progenesis-QI-Software/nav.htm?cid=134790655 | |
| Xcalibur | The software provides a comprehensive set of tools for data acquisition, instrument control, data processing, and analysis. | https://www.thermofisher.com/order/catalog/product/OPTON-30965 | |
| MassLynx | Offers a user-friendly interface with a range of features for data acquisition, instrument control, data processing, and analysis. | https://www.waters.com/waters/en_US/MassLynx-MS-Software/nav.htm?locale=en_US&cid=513662 | |
| Databases and pathway-related tools | |||
| BioCyc | A collection of curated databases that provides comprehensive information on the genomes and metabolic pathways of various organisms. | http://biocyc.org/ | [183] |
| HMDB (Human Metabolome Database) | A comprehensive metabolomics and biochemistry database, enabling searches for metabolites, pathways, chemical structures and biological functions. | https://hmdb.ca/ | [148] |
| KEGG (Kyoto Encyclopedia of Genes and Genomes) | A bioinformatics resource that integrates genomic, chemical, and systemic functional information. It provides a comprehensive collection of biological pathways, genomic information, and functional annotations for various organisms. | http://www.genome.jp/kegg/ | [184] |
| MapMan | A tool designed for the visualization and analysis of omics data, with a particular focus on plant systems, providing a comprehensive mapping and annotation platform that allows interpretation and exploration of high-throughput data in the context of metabolic pathways and cellular processes. | http://mapman.gabipd.org/ | [185] |
| MetaCrop | A comprehensive database focusing on the metabolism and pathways of crop plants. | http://metacrop.ipk-gatersleben.de | [186] |
| MetaMapp | A comprehensive bioinformatics tool designed for the integrated analysis of metabolomic and transcriptomic data. | http://metamapp.fiehnlab.ucdavis.edu/ | [187] |
| MetNetDB | A comprehensive metabolomics database and analysis platform that integrates metabolite data with biochemical pathways and regulatory networks. | https://metnetweb.gdcb.iastate.edu/ | [188] |
| MetiTree | Prototype repository of mass spectra of small chemical compounds for life sciences (<2000 Da). | http://www.metitree.nl/ | [189] |
| MetScape | A bioinformatics tool designed for the visualization and interpretation of metabolomics and transcriptomics data in the context of metabolic pathways. | http://metscape.ncibi.org/ | [190] |
| Pathvisio | An open-source pathway visualization tool for the analysis of omics data integration. | http://www.pathvisio.org/ | [191] |
| PathWhiz | Web-based tool for visualizing and exploring biological pathways. | https://smpdb.ca/pathwhiz | [192] |
| PMN (Plant Metabolic Network) | Comprehensive resource for plant metabolomics research, including a curated collection of plant metabolic pathways and functional annotations. | http://www.plantcyc.org/databases | [193] |
| TAIR (The Arabidopsis Information Resource) | A comprehensive online database dedicated to the model plant species Arabidopsis thaliana. | https://www.arabidopsis.org/index.jsp | [194] |
| GMD (The Golm Metabolome Database) | A comprehensive resource that provides a repository of metabolite spectral profiles of a wide range of metabolite classes from various organisms. | http://gmd.mpimp-golm.mpg.de/Default.aspx | [150] |
| VANTED (Visual Analysis and Exploration of Networks containing Experimental Data) | A comprehensive software tool for the statistical analysis, visualization and analysis of biological networks, including metabolic pathways. | https://immersive-analytics.infotech.monash.edu/vanted/ | [195] |
| RIKEN Plant Metabolome MetaDatabase (RIKEN PMM) | A comprehensive online resource focusing on plant metabolomics data, provides a curated collection of metabolite information, chemical structures, mass spectra, experimental data, metabolite profiles, metabolic pathways, and statistical analysis. | http://metabobank.riken.jp/pmm/db/plantMetabolomics | [196] |
6. Concluding Remarks
Author Contributions
Funding
Data Availability Statement
Acknowledgments
Conflicts of Interest
Abbreviations
| (TMS)3Si• | Trimethylsilyl radical |
| BPCA | Bayesian PCA |
| BSA | N,O-bis(trimethylsilyl)acetamide |
| BSTFA | N,O-Bis(trimethylsilyl)trifluoroacetamide |
| DLLME | Dispersive liquid–liquid microextraction |
| DW | Dry weight |
| EI | Electron ionization |
| FAMEs | Fatty acid methyl esters |
| FDR | False discovery rate |
| FQM | Feature quantification matrix |
| FTMS | Fourier transform mass spectrometer |
| FW | Fresh weight |
| GC×GC | Tandem (two dimensional) gas chromatography |
| GC-EI-MS | Gas chromatography–electron impact mass spectrometer |
| GC-EI-Q-MS | Gas chromatography–electron impact–quadrupole mass spectrometer |
| GC-MS | Gas chromatography–mass spectrometry |
| HCA | Hierarchical Clustering Analysis |
| IS | Internal standard |
| kNN | k-nearest neighbours |
| LDR | Linear dynamic range |
| LLE | Liquid–liquid extraction |
| LLME | Liquid–liquid microextraction |
| LOD | Limit of detection |
| LOQ | Limit of quantification |
| MAE | Microwave-assisted extraction |
| MBTFA | N-methyl-bis(trifluoroacetamide) |
| MeOX | O-methylhydroxylamine hydrochloride |
| MEPS | Microextraction by packed sorbent |
| MN | Median normalization |
| MRM | Multiple reaction monitoring |
| MS/MS | Tandem mass spectrometry |
| MSn | Multistage mass spectroscopy |
| MSPD | Matrix solid-phase dispersion |
| MSPE | Magnetic SPE |
| MSTFA | N-Methyl-N-(trimethylsilyl)trifluoroacetamide |
| MTBSTFA | N-tert-butyldimethylsilyl-N-methyltrifluoroacetamide |
| O-PLS | Orthogonal PLS |
| PCA | Principal component analysis |
| PLE | Pressurized liquid extraction |
| PLS | Partial least squares |
| PLS-DA | Partial least squares discriminant analysis |
| PPCA | Probabilistic PCA |
| PQN | Probabilistic quotient normalization |
| PT-SPE | Pipette-tip SPE |
| QCs | Quality control samples |
| QqQ-MS | Triple quadrupole–mass spectrometer |
| QRILC | Quantile regression imputation of left-censored data |
| Q-TOF-MS | Quadrupole–time-of-flight mass spectrometer |
| RF | Random forest |
| RIs | Retention indices |
| S/N | Signal-to-noise ratio |
| SBSE | Stir-bar sorptive extraction |
| SDME | Single-drop microextraction |
| SFE | Supercritical fluid extraction |
| SHWE | Super-heated water extraction |
| SIM | Selected ion monitoring |
| SLE | Solid–liquid extraction |
| SOMs | Self-Organizing Maps |
| SPE | Solid-phase extraction |
| SPME | Solid-phase microextraction |
| SRM | Selected reaction monitoring |
| SVD | Singular value decomposition |
| TBDMS | Tert-butyl(dimethyl)silyl |
| TIC | Total ion chromatogram |
| TMSA | N-trimethylsilylacetamide |
| TMSI | N-trimethylsilylimidazole |
| TOFMS | Time-of-flight mass spectrometer |
| TSN | Total sum normalization |
| UAE | Ultrasound-assisted extraction |
| XICs | Extracted ion chromatograms |
References
- Roessner, U.; Wagner, C.; Kopka, J.; Trethewey, R.N.; Willmitzer, L. Simultaneous analysis of metabolites in potato tuber by gas chromatography–mass spectrometry. Plant J. 2000, 23, 131–142. [Google Scholar] [CrossRef]
- Fiehn, O.; Kopka, J.; Dörmann, P.; Altmann, T.; Trethewey, R.N.; Willmitzer, L. Metabolite profiling for plant functional genomics. Nat. Biotechnol. 2000, 18, 1157–1161. [Google Scholar] [CrossRef] [PubMed]
- Fiehn, O. Metabolomics—The link between genotypes and phenotypes. Plant Mol. Biol. 2002, 48, 155–171. [Google Scholar] [CrossRef] [PubMed]
- Wei, W.; Li, S.; Wang, Y.; Wang, B.; Fan, G.; Zeng, Q.; Zhao, F.; Xu, C.; Zhang, X.; Tang, T.; et al. Metabolome-Based Genome-Wide Association Study Provides Genetic Insights into the Natural Variation of Foxtail Millet. Front. Plant Sci. 2021, 12, 665530. [Google Scholar] [CrossRef]
- Osmolovskaya, N.; Bilova, T.; Gurina, A.; Orlova, A.; Vu, V.D.; Sukhikh, S.; Zhilkina, T.; Frolova, N.; Tarakhovskaya, E.; Kamionskaya, A.; et al. Metabolic Responses of Amaranthus caudatus Roots and Leaves to Zinc Stress. Plants 2025, 14, 2119. [Google Scholar] [CrossRef] [PubMed]
- Rathod, V.; Rathod, K.; Tomar, R.S.; Tatamiya, R.; Hamid, R.; Jacob, F.; Munshi, N.S. Metabolic profiles of peanut (Arachis hypogaea L.) in response to Puccinia arachidis fungal infection. BMC Genom. 2023, 24, 630. [Google Scholar] [CrossRef]
- Gallon, M.E.; Silva-Junior, E.A.; Gobbo-Neto, L. GC-MS-based Metabolomics Unravels Metabolites across Larval Development and Diapause of a Specialist Insect. Chem. Biodivers. 2024, 21, e202301779. [Google Scholar] [CrossRef]
- Nokhsorov, V.V.; Protopopov, F.F.; Sleptsov, I.V.; Petrova, L.V.; Petrov, K.A. Metabolomic Profile and Functional State of Oat Plants (Avena sativa L.) Sown under Low-Temperature Conditions in the Cryolithozone. Plants 2024, 13, 1076. [Google Scholar] [CrossRef]
- Ranner, J.L.; Schalk, S.; Martyniak, C.; Parniske, M.; Gutjahr, C.; Stark, T.D.; Dawid, C. Primary and Secondary Metabolites in Lotus japonicus. J. Agric. Food Chem. 2023, 71, 11277–11303. [Google Scholar] [CrossRef]
- Mhlongo, M.I.; Piater, L.A.; Dubery, I.A. Profiling of Volatile Organic Compounds from Four Plant Growth-Promoting Rhizobacteria by SPME-GC-MS: A Metabolomics Study. Metabolites 2022, 12, 763. [Google Scholar] [CrossRef]
- Komati, A.; Anand, A.; Shaik, H.; Mudiam, M.K.R.; Suresh Babu, K.; Tiwari, A.K. Bombax ceiba (Linn.) calyxes ameliorate methylglyoxal-induced oxidative stress via modulation of RAGE expression: Identification of active phytometabolites by GC-MS analysis. Food Funct. 2020, 11, 5486–5497. [Google Scholar] [CrossRef]
- Xue, T.; Liu, S.; Liu, J.; Yuan, Y. Metabolomics based on GC-MS revealed hub metabolites of pecan seeds germinating at different temperatures. BMC Plant Biol. 2023, 23, 192. [Google Scholar] [CrossRef]
- Kaneria, M.; Rakholiya, K.; Bavaliya, K.R.; Pandya, M.H.; Sipai, T.N.; Vadher, S.A.; Patel, M.; Yadav, V.K.; Solanki, R.; Patel, S.; et al. Untargeted metabolomics-based identification of bioactive compounds from Mangifera indica L. seed extracts in drug discovery through molecular docking and assessment of their anticancer potential. J. Sci. Food Agric. 2024, 104, 5907–5920. [Google Scholar] [CrossRef]
- Umoh, S.D.; Bojase, G.; Masesane, I.B.; Majinda, R.T.; Sichilongo, K.F. Untargeted GC-MS metabolomics to identify and classify bioactive compounds in Combretum platypetalum subsp. oatesii (Rolfe) Exell (Combretaceae). Phytochem. Anal. 2023, 34, 127–138. [Google Scholar] [CrossRef] [PubMed]
- Mariano-Junior, D.R.; Alves, D.d.P.; Pereira, C.d.S.B.; Cavalcante, R.S.; Reichenbach, L.B.; Ribeiro, M.E.P.; Fontes, I.S.; Pinheiro, D.F.d.R.; Silva, M.E.; Pedro, L.B.; et al. Mapping and Chemical Diversity of Baccharis dracunculifolia De Candole (1836) Essential Oil Accessed in Rio de Janeiro, Brazil. Plants 2025, 14, 3443. [Google Scholar] [CrossRef] [PubMed]
- Zhao, Q.; Xi, J.; Xu, D.; Jin, Y.; Wu, F.; Tong, Q.; Yin, Y.; Xu, X. A comparative HS-SPME/GC-MS-based metabolomics approach for discriminating selected japonica rice varieties from different regions of China in raw and cooked form. Food Chem. 2022, 385, 132701. [Google Scholar] [CrossRef]
- Deng, P.; Yin, R.; Wang, H.; Chen, L.; Cao, X.; Xu, X. Comparative analyses of functional traits based on metabolome and economic traits variation of Bletilla striata: Contribution of intercropping. Front. Plant Sci. 2023, 14, 1147076. [Google Scholar] [CrossRef]
- Wang, Z.; Ahmad, W.; Zhu, A.; Geng, W.; Kang, W.; Ouyang, Q.; Chen, Q. Identification of volatile compounds and metabolic pathway during ultrasound-assisted kombucha fermentation by HS-SPME-GC/MS combined with metabolomic analysis. Ultrason. Sonochem. 2023, 94, 106339. [Google Scholar] [CrossRef]
- Gohlke, R.S.; McLafferty, F.W. Early gas chromatography/mass spectrometry. J. Am. Soc. Mass Spectrom. 1993, 4, 367–371. [Google Scholar] [CrossRef] [PubMed]
- Bartle, K.D.; Myers, P. History of gas chromatography. TrAC Trends Anal. Chem. 2002, 21, 547–557. [Google Scholar] [CrossRef]
- Paiva, A.C.; de Oliveira, A.M.; Crucello, J.; Facanali, R.; Hantao, L.W. Practical Considerations in Method Development for Gas Chromatography-Based Metabolomic Profiling. Adv. Exp. Med. Biol. 2021, 1336, 139–157. [Google Scholar] [CrossRef]
- Bahaghighat, H.D.; Freye, C.E.; Synovec, R.E. Recent advances in modulator technology for comprehensive two dimensional gas chromatography. TrAC Trends Anal. Chem. 2019, 113, 379–391. [Google Scholar] [CrossRef]
- Stettin, D.; Poulin, R.X.; Pohnert, G. Metabolomics Benefits from Orbitrap GC-MS-Comparison of Low- and High-Resolution GC-MS. Metabolites 2020, 10, 143. [Google Scholar] [CrossRef] [PubMed]
- Ghatak, A.; Chaturvedi, P.; Weckwerth, W. Metabolomics in Plant Stress Physiology. Adv. Biochem. Eng. Biotechnol. 2018, 164, 187–236. [Google Scholar] [CrossRef] [PubMed]
- Shulaev, V.; Cortes, D.; Miller, G.; Mittler, R. Metabolomics for plant stress response. Physiol. Plant. 2008, 132, 199–208. [Google Scholar] [CrossRef] [PubMed]
- Caldana, C.; Degenkolbe, T.; Cuadros-Inostroza, A.; Klie, S.; Sulpice, R.; Leisse, A.; Steinhauser, D.; Fernie, A.R.; Willmitzer, L.; Hannah, M.A. High-density kinetic analysis of the metabolomic and transcriptomic response of Arabidopsis to eight environmental conditions. Plant J. 2011, 67, 869–884. [Google Scholar] [CrossRef]
- Shim, M.; Jeong, Y.; Lee, D.-K. Identification and Profiling of Primary Metabolites Through GC-MS and Associated Data Processing. Methods Mol. Biol. 2025, 2895, 99–109. [Google Scholar] [CrossRef]
- Olmedo, P.; Zepeda, B.; Delgado-Rioseco, J.; Leiva, C.; Moreno, A.A.; Sagredo, K.; Blanco-Herrera, F.; Pedreschi, R.; Infante, R.; Meneses, C.; et al. Metabolite Profiling Reveals the Effect of Cold Storage on Primary Metabolism in Nectarine Varieties with Contrasting Mealiness. Plants 2023, 12, 766. [Google Scholar] [CrossRef]
- Abadie, C.; Lalande, J.; Tcherkez, G. Exact mass GC-MS analysis: Protocol, database, advantages and application to plant metabolic profiling. Plant Cell Environ. 2022, 45, 3171–3183. [Google Scholar] [CrossRef]
- Naz, R.; Roberts, T.H.; Bano, A.; Nosheen, A.; Yasmin, H.; Hassan, M.N.; Keyani, R.; Ullah, S.; Khan, W.; Anwar, Z. GC-MS analysis, antimicrobial, antioxidant, antilipoxygenase and cytotoxic activities of Jacaranda mimosifolia methanol leaf extracts and fractions. PLoS ONE 2020, 15, e0236319. [Google Scholar] [CrossRef]
- Abdul, U.; Manikandan, D.B.; Arumugam, M.; Alomar, S.Y.; Manoharadas, S.; Ramasamy, T. GC-MS based metabolomic profiling of Aporosa cardiosperma (Gaertn.) Merr. leaf extracts and evaluating its therapeutic potential. Sci. Rep. 2024, 14, 16010. [Google Scholar] [CrossRef]
- Wang, L.; Liang, J.; Xie, X.; Liu, J.; Shen, Q.; Li, L.; Wang, Q. Direct formation of the sesquiterpeonid ether liguloxide by a terpene synthase in Senecio scandens. Plant Mol. Biol. 2021, 105, 55–64. [Google Scholar] [CrossRef]
- Deng, H.; He, R.; Huang, R.; Pang, C.; Ma, Y.; Xia, H.; Liang, D.; Liao, L.; Xiong, B.; Wang, X.; et al. Optimization of a static headspace GC-MS method and its application in metabolic fingerprinting of the leaf volatiles of 42 citrus cultivars. Front. Plant Sci. 2022, 13, 1050289. [Google Scholar] [CrossRef]
- Xu, Y.; Yang, M.; Yang, T.; Yang, W.; Wang, Y.; Zhang, J. Untargeted GC-MS and FT-NIR study of the effect of 14 processing methods on the volatile components of Polygonatum kingianum. Front. Plant Sci. 2023, 14, 1140691. [Google Scholar] [CrossRef]
- Blau, K.; Halket, J.M. Handbook of Derivatives for Chromatography, 2nd ed.; Wiley: New York, NY, USA, 1993; ISBN 978-0-471-92699-3. [Google Scholar]
- Bekele, E.A.; Annaratone, C.E.P.; Hertog, M.L.A.T.M.; Nicolai, B.M.; Geeraerd, A.H. Multi-response optimization of the extraction and derivatization protocol of selected polar metabolites from apple fruit tissue for GC-MS analysis. Anal. Chim. Acta 2014, 824, 42–56. [Google Scholar] [CrossRef] [PubMed]
- Domergue, J.-B.; Lalande, J.; Abadie, C.; Tcherkez, G. Compound-Specific 14N/15N Analysis of Amino Acid Trimethylsilylated Derivatives from Plant Seed Proteins. Int. J. Mol. Sci. 2022, 23, 4893. [Google Scholar] [CrossRef] [PubMed]
- Acharjee, A.; Kloosterman, B.; Visser, R.G.F.; Maliepaard, C. Integration of multi-omics data for prediction of phenotypic traits using random forest. BMC Bioinform. 2016, 17, 180. [Google Scholar] [CrossRef]
- Yun, Z.; Li, T.; Gao, H.; Zhu, H.; Gupta, V.K.; Jiang, Y.; Duan, X. Integrated Transcriptomic, Proteomic, and Metabolomics Analysis Reveals Peel Ripening of Harvested Banana under Natural Condition. Biomolecules 2019, 9, 167. [Google Scholar] [CrossRef]
- Wang, J.Y.; Alseekh, S.; Xiao, T.; Ablazov, A.; Perez de Souza, L.; Fiorilli, V.; Anggarani, M.; Lin, P.-Y.; Votta, C.; Novero, M.; et al. Multi-omics approaches explain the growth-promoting effect of the apocarotenoid growth regulator zaxinone in rice. Commun. Biol. 2021, 4, 1222. [Google Scholar] [CrossRef] [PubMed]
- Strenkert, D.; Schmollinger, S.; Gallaher, S.D.; Salomé, P.A.; Purvine, S.O.; Nicora, C.D.; Mettler-Altmann, T.; Soubeyrand, E.; Weber, A.P.M.; Lipton, M.S.; et al. Multiomics resolution of molecular events during a day in the life of Chlamydomonas. Proc. Natl. Acad. Sci. USA 2019, 116, 2374–2383. [Google Scholar] [CrossRef]
- Szablińska-Piernik, J.; Lahuta, L.B. Polar Metabolites Profiling of Wheat Shoots (Triticum aestivum L.) under Repeated Short-Term Soil Drought and Rewatering. Int. J. Mol. Sci. 2023, 24, 8429. [Google Scholar] [CrossRef]
- de Falco, B.; Grauso, L.; Fiore, A.; Bonanomi, G.; Lanzotti, V. Metabolomics and chemometrics of seven aromatic plants: Carob, eucalyptus, laurel, mint, myrtle, rosemary and strawberry tree. Phytochem. Anal. 2022, 33, 696–709. [Google Scholar] [CrossRef] [PubMed]
- Poole, C.F. Alkylsilyl derivatives for gas chromatography. J. Chromatogr. A 2013, 1296, 2–14. [Google Scholar] [CrossRef] [PubMed]
- Fiehn, O. Metabolomics by Gas Chromatography-Mass Spectrometry: Combined Targeted and Untargeted Profiling. Curr. Protoc. Mol. Biol. 2016, 114, 30.4.1–30.4.32. [Google Scholar] [CrossRef] [PubMed]
- Dagar, R.; Gautam, A.; Priscilla, K.; Sharma, V.; Gupta, P.; Kumar, R. Sample Preparation from Plant Tissue for Gas Chromatography-Mass Spectrometry (GC-MS)we. Methods Mol. Biol. 2024, 2788, 19–37. [Google Scholar] [CrossRef]
- Frolova, N.; Orlova, A.; Popova, V.; Bilova, T.; Frolov, A. Gas Chromatography–Mass Spectrometry (GC-MS) in the Plant Metabolomics Toolbox: Sample Preparation and Instrumental Analysis. Biomolecules 2026, 16, 16. [Google Scholar] [CrossRef]
- Parkinson, D.-R.; Warren, J.M.; Pawliszyn, J. Analysis of ergosterol for the detection of mold in soils by automated on-fiber derivatization headspace extraction–SPME-GC/MS. Anal. Chim. Acta 2010, 661, 181–187. [Google Scholar] [CrossRef]
- González, A.; Clavijo, S.; Cerdà, V. Estrogens determination exploiting a SIA-LOV system prior in-port derivatization-large volume injection-programmable temperature vaporization-gas chromatography. Talanta 2019, 194, 852–858. [Google Scholar] [CrossRef]
- Samokhin, A. Spectral skewing in gas chromatography–mass spectrometry: Misconceptions and realities. J. Chromatogr. A 2018, 1576, 113–119. [Google Scholar] [CrossRef]
- Rocha, S.M.; Costa, C.P.; Martins, C. Aroma Clouds of Foods: A Step Forward to Unveil Food Aroma Complexity Using GC×GC. Front. Chem. 2022, 10, 820749. [Google Scholar] [CrossRef]
- Mondello, L. (Ed.) Comprehensive Chromatography in Combination with Mass Spectrometry, 1st ed.; Wiley: Hoboken, NJ, USA, 2011; ISBN 978-0-470-43407-9. [Google Scholar]
- Watson, J.T.; Sparkman, O.D. Introduction to Mass Spectrometry: Instrumentation, Applications and Strategies for Data Interpretation, 1st ed.; Wiley: Hoboken, NJ, USA, 2007; ISBN 978-0-470-51634-8. [Google Scholar]
- Misra, B.B.; Assmann, S.M.; Chen, S. Plant single-cell and single-cell-type metabolomics. Trends Plant Sci. 2014, 19, 637–646. [Google Scholar] [CrossRef]
- He, L.; Hu, Q.; Zhang, J.; Xing, R.; Zhao, Y.; Yu, N.; Chen, Y. An integrated untargeted metabolomic approach reveals the quality characteristics of black soybeans from different geographical origins in China. Food Res. Int. 2023, 169, 112908. [Google Scholar] [CrossRef]
- Zoccali, M.; Cappello, S.; Mondello, L. Multilevel characterization of marine microbial biodegradation potentiality by means of flow-modulated comprehensive two-dimensional gas chromatography combined with a triple quadrupole mass spectrometer. J. Chromatogr. A 2018, 1547, 99–106. [Google Scholar] [CrossRef] [PubMed]
- Alseekh, S.; Aharoni, A.; Brotman, Y.; Contrepois, K.; D’Auria, J.; Ewald, J.; Ewald, J.C.; Fraser, P.D.; Giavalisco, P.; Hall, R.D.; et al. Mass spectrometry-based metabolomics: A guide for annotation, quantification and best reporting practices. Nat. Methods 2021, 18, 747–756. [Google Scholar] [CrossRef]
- Fernie, A.R.; Aharoni, A.; Willmitzer, L.; Stitt, M.; Tohge, T.; Kopka, J.; Carroll, A.J.; Saito, K.; Fraser, P.D.; DeLuca, V. Recommendations for reporting metabolite data. Plant Cell 2011, 23, 2477–2482. [Google Scholar] [CrossRef] [PubMed]
- Rodrigues, A.M.; Ribeiro-Barros, A.I.; António, C. Experimental Design and Sample Preparation in Forest Tree Metabolomics. Metabolites 2019, 9, 285. [Google Scholar] [CrossRef]
- Balcke, G.U.; Handrick, V.; Bergau, N.; Fichtner, M.; Henning, A.; Stellmach, H.; Tissier, A.; Hause, B.; Frolov, A. An UPLC-MS/MS method for highly sensitive high-throughput analysis of phytohormones in plant tissues. Plant Methods 2012, 8, 47. [Google Scholar] [CrossRef] [PubMed]
- Salem, M.A.; Yoshida, T.; Perez De Souza, L.; Alseekh, S.; Bajdzienko, K.; Fernie, A.R.; Giavalisco, P. An improved extraction method enables the comprehensive analysis of lipids, proteins, metabolites and phytohormones from a single sample of leaf tissue under water-deficit stress. Plant J. 2020, 103, 1614–1632. [Google Scholar] [CrossRef]
- Chen, Y.; Wang, Y.; Liang, X.; Zhang, Y.; Fernie, A.R. Mass spectrometric exploration of phytohormone profiles and signaling networks. Trends Plant Sci. 2023, 28, 399–414. [Google Scholar] [CrossRef]
- Romanik, G.; Gilgenast, E.; Przyjazny, A.; Kamiński, M. Techniques of preparing plant material for chromatographic separation and analysis. J. Biochem. Biophys. Methods 2007, 70, 253–261. [Google Scholar] [CrossRef]
- Markert, B. Sample preparation (cleaning, drying, homogenization) for trace element analysis in plant matrices. Sci. Total Environ. 1995, 176, 45–61. [Google Scholar] [CrossRef]
- Choudhury, F.K.; Pandey, P.; Meitei, R.; Cardona, D.; Gujar, A.C.; Shulaev, V. GC-MS/MS Profiling of Plant Metabolites. Methods Mol. Biol. 2022, 2396, 101–115. [Google Scholar] [CrossRef]
- Balcke, G.U.; Bennewitz, S.; Bergau, N.; Athmer, B.; Henning, A.; Majovsky, P.; Jiménez-Gómez, J.M.; Hoehenwarter, W.; Tissier, A. Multi-Omics of Tomato Glandular Trichomes Reveals Distinct Features of Central Carbon Metabolism Supporting High Productivity of Specialized Metabolites. Plant Cell 2017, 29, 960–983. [Google Scholar] [CrossRef]
- Cui, Z.; Li, M.; Han, X.; Liu, H.; Li, C.; Peng, H.; Liu, D.; Huang, X.; Zhang, Z. Morphogenesis, ultrastructure, and chemical profiling of trichomes in Artemisia argyi H. Lév. & Vaniot (Asteraceae). Planta 2022, 255, 102. [Google Scholar] [CrossRef] [PubMed]
- Caputo, L.; Amato, G.; de Bartolomeis, P.; De Martino, L.; Manna, F.; Nazzaro, F.; De Feo, V.; Barba, A.A. Impact of drying methods on the yield and chemistry of Origanum vulgare L. essential oil. Sci. Rep. 2022, 12, 3845. [Google Scholar] [CrossRef] [PubMed]
- Krause, S.T.; Frey, M. Extraction of Essential Oils and Terpene Volatiles from Plants and Identification by GC-MS-Based Techniques. Methods Mol. Biol. 2025, 2895, 73–82. [Google Scholar] [CrossRef] [PubMed]
- Kumari, B.; Tiwari, B.K.; Hossain, M.B.; Rai, D.K.; Brunton, N.P. Ultrasound-assisted extraction of polyphenols from potato peels: Profiling and kinetic modelling. Int. J. Food Sci. Technol. 2017, 52, 1432–1439. [Google Scholar] [CrossRef]
- Villa, C.; Robustelli Della Cuna, F.S.; Russo, E.; Ibrahim, M.F.; Grignani, E.; Preda, S. Microwave-Assisted and Conventional Extractions of Volatile Compounds from Rosa x damascena Mill. Fresh Petals for Cosmetic Applications. Molecules 2022, 27, 3963. [Google Scholar] [CrossRef]
- Sharma, S.; Kumar, M.; Sircar, D.; Prasad, R. Metabolic profiling and biomarkers identification in cluster bean under drought stress using GC-MS technique. Metabolomics 2024, 20, 80. [Google Scholar] [CrossRef]
- Purdy, S.J.; Fuentes, D.; Ramamoorthy, P.; Nunn, C.; Kaiser, B.N.; Merchant, A. The Metabolic Profile of Young, Watered Chickpea Plants Can Be Used as a Biomarker to Predict Seed Number under Terminal Drought. Plants 2023, 12, 2172. [Google Scholar] [CrossRef]
- Nisar, R.; Ahmad, S.; Khan, K.-U.-R.; Sherif, A.E.; Alasmari, F.; Almuqati, A.F.; Ovatlarnporn, C.; Khan, M.A.; Umair, M.; Rao, H.; et al. Metabolic Profiling by GC-MS, In Vitro Biological Potential, and In Silico Molecular Docking Studies of Verbena officinalis. Molecules 2022, 27, 6685. [Google Scholar] [CrossRef]
- Gong, Z.-G.; Hu, J.; Wu, X.; Xu, Y.-J. The Recent Developments in Sample Preparation for Mass Spectrometry-Based Metabolomics. Crit. Rev. Anal. Chem. 2017, 47, 325–331. [Google Scholar] [CrossRef] [PubMed]
- Nelson, N.; Perzov, N.; Cohen, A.; Hagai, K.; Padler, V.; Nelson, H. The cellular biology of proton-motive force generation by V-ATPases. J. Exp. Biol. 2000, 203, 89–95. [Google Scholar] [CrossRef]
- Bevilacqua, C.; Ducos, B. Laser microdissection: A powerful tool for genomics at cell level. Mol. Asp. Med. 2018, 59, 5–27. [Google Scholar] [CrossRef]
- Fang, J.; Schneider, B. Laser microdissection: A sample preparation technique for plant micrometabolic profiling. Phytochem. Anal. 2014, 25, 307–313. [Google Scholar] [CrossRef]
- Datta, S.; Malhotra, L.; Dickerson, R.; Chaffee, S.; Sen, C.K.; Roy, S. Laser capture microdissection: Big data from small samples. Histol. Histopathol. 2015, 30, 1255–1269. [Google Scholar] [CrossRef]
- Nelson, T.; Tausta, S.L.; Gandotra, N.; Liu, T. Laser microdissection of plant tissue: What you see is what you get. Annu. Rev. Plant Biol. 2006, 57, 181–201. [Google Scholar] [CrossRef] [PubMed]
- Sumner, L.W. Metabolome analysis: An introduction Silas G. Villas-Bôas Ute Roessner Michael A. E. Hansen Jørn Smedsgaard Jens Nielsen wiley-interscience series in mass spectrometry series editors Dominic M. Desiderio and Nico M.M. Nibbering. J. Am. Soc. Mass Spectrom. 2007, 18, R1–R2. [Google Scholar] [CrossRef][Green Version]
- Lisec, J.; Schauer, N.; Kopka, J.; Willmitzer, L.; Fernie, A.R. Gas chromatography mass spectrometry–based metabolite profiling in plants. Nat. Protoc. 2006, 1, 387–396. [Google Scholar] [CrossRef]
- Sánchez-Parra, B.; Frerigmann, H.; Pérez Alonso, M.-M.; Carrasco Loba, V.; Jost, R.; Hentrich, M.; Pollmann, S. Characterization of Four Bifunctional Plant IAM/PAM-Amidohydrolases Capable of Contributing to Auxin Biosynthesis. Plants 2014, 3, 324–347. [Google Scholar] [CrossRef] [PubMed]
- Lehmann, T.; Janowitz, T.; Sánchez-Parra, B.; Alonso, M.-M.P.; Trompetter, I.; Piotrowski, M.; Pollmann, S. Arabidopsis NITRILASE 1 Contributes to the Regulation of Root Growth and Development through Modulation of Auxin Biosynthesis in Seedlings. Front. Plant Sci. 2017, 8, 36. [Google Scholar] [CrossRef]
- Das, A.B.; Goud, V.V.; Das, C. Extraction of phenolic compounds and anthocyanin from black and purple rice bran (Oryza sativa L.) using ultrasound: A comparative analysis and phytochemical profiling. Ind. Crops Prod. 2017, 95, 332–341. [Google Scholar] [CrossRef]
- Niehaus, T.D.; Nguyen, T.N.D.; Gidda, S.K.; ElBadawi-Sidhu, M.; Lambrecht, J.A.; McCarty, D.R.; Downs, D.M.; Cooper, A.J.L.; Fiehn, O.; Mullen, R.T.; et al. Arabidopsis and maize RidA proteins preempt reactive enamine/imine damage to branched-chain amino acid biosynthesis in plastids. Plant Cell 2014, 26, 3010–3022. [Google Scholar] [CrossRef]
- Cajka, T.; Fiehn, O. Toward Merging Untargeted and Targeted Methods in Mass Spectrometry-Based Metabolomics and Lipidomics. Anal. Chem. 2016, 88, 524–545. [Google Scholar] [CrossRef]
- Leonova, T.; Popova, V.; Tsarev, A.; Henning, C.; Antonova, K.; Rogovskaya, N.; Vikhnina, M.; Baldensperger, T.; Soboleva, A.; Dinastia, E.; et al. Does Protein Glycation Impact on the Drought-Related Changes in Metabolism and Nutritional Properties of Mature Pea (Pisum sativum L.) Seeds? Int. J. Mol. Sci. 2020, 21, 567. [Google Scholar] [CrossRef]
- Chantseva, V.; Bilova, T.; Smolikova, G.; Frolov, A.; Medvedev, S. 3D-clinorotation induces specific alterations in metabolite profiles of germinating Brassica napus L. seeds. Biol. Commun. 2019, 64, 55–74. [Google Scholar] [CrossRef]
- t’Kindt, R.; Morreel, K.; Deforce, D.; Boerjan, W.; Van Bocxlaer, J. Joint GC-MS and LC-MS platforms for comprehensive plant metabolomics: Repeatability and sample pre-treatment. J. Chromatogr. B Anal. Technol. Biomed. Life Sci. 2009, 877, 3572–3580. [Google Scholar] [CrossRef]
- Bilova, T.; Lukasheva, E.; Brauch, D.; Greifenhagen, U.; Paudel, G.; Tarakhovskaya, E.; Frolova, N.; Mittasch, J.; Balcke, G.U.; Tissier, A.; et al. A Snapshot of the Plant Glycated Proteome. J. Biol. Chem. 2016, 291, 7621–7636. [Google Scholar] [CrossRef] [PubMed]
- Beale, D.J.; Pinu, F.R.; Kouremenos, K.A.; Poojary, M.M.; Narayana, V.K.; Boughton, B.A.; Kanojia, K.; Dayalan, S.; Jones, O.A.H.; Dias, D.A. Review of recent developments in GC-MS approaches to metabolomics-based research. Metabolomics 2018, 14, 152. [Google Scholar] [CrossRef] [PubMed]
- Smolikova, G.N.; Shavarda, A.L.; Alekseichuk, I.V.; Chantseva, V.V.; Medvedev, S.S. The metabolomic approach to the assessment of cultivar specificity of Brassica napus L. seeds. Russ. J. Genet. Appl. Res. 2016, 6, 78–83. [Google Scholar] [CrossRef]
- Fiehn, O.; Wohlgemuth, G.; Scholz, M.; Kind, T.; Lee, D.Y.; Lu, Y.; Moon, S.; Nikolau, B. Quality control for plant metabolomics: Reporting MSI-compliant studies: Quality control in metabolomics. Plant J. 2008, 53, 691–704. [Google Scholar] [CrossRef]
- Fiehn, O.; Kopka, J.; Trethewey, R.N.; Willmitzer, L. Identification of uncommon plant metabolites based on calculation of elemental compositions using gas chromatography and quadrupole mass spectrometry. Anal. Chem. 2000, 72, 3573–3580. [Google Scholar] [CrossRef]
- Gullberg, J.; Jonsson, P.; Nordström, A.; Sjöström, M.; Moritz, T. Design of experiments: An efficient strategy to identify factors influencing extraction and derivatization of Arabidopsis thaliana samples in metabolomic studies with gas chromatography/mass spectrometry. Anal. Biochem. 2004, 331, 283–295. [Google Scholar] [CrossRef]
- Tarakhovskaya, E.; Marcillo, A.; Davis, C.; Milkovska-Stamenova, S.; Hutschenreuther, A.; Birkemeyer, C. Matrix Effects in GC-MS Profiling of Common Metabolites after Trimethylsilyl Derivatization. Molecules 2023, 28, 2653. [Google Scholar] [CrossRef]
- Topolewska, A.; Czarnowska, K.; Haliński, Ł.P.; Stepnowski, P. Evaluation of four derivatization methods for the analysis of fatty acids from green leafy vegetables by gas chromatography. J. Chromatogr. B Anal. Technol. Biomed. Life Sci. 2015, 990, 150–157. [Google Scholar] [CrossRef]
- Frolova, N.; Gorbach, D.; Ihling, C.; Bilova, T.; Orlova, A.; Lukasheva, E.; Fedoseeva, K.; Dodueva, I.; Lutova, L.A.; Frolov, A. Proteome and Metabolome Alterations in Radish (Raphanus sativus L.) Seedlings Induced by Inoculation with Agrobacterium tumefaciens. Biomolecules 2025, 15, 290. [Google Scholar] [CrossRef] [PubMed]
- Shumilina, J.; Kiryushkin, A.S.; Frolova, N.; Mashkina, V.; Ilina, E.L.; Puchkova, V.A.; Danko, K.; Silinskaya, S.; Serebryakov, E.B.; Soboleva, A.; et al. Integrative Proteomics and Metabolomics Analysis Reveals the Role of Small Signaling Peptide Rapid Alkalinization Factor 34 (RALF34) in Cucumber Roots. Int. J. Mol. Sci. 2023, 24, 7654. [Google Scholar] [CrossRef] [PubMed]
- Schoene, K.; Bruckert, H.-J.; Steinhanses, J.; König, A. Two stage derivatization with N-(tert.-butyldimethylsilyl)-N-methyl-trifluoroacetamide (MTBSTFA) and N-methyl-bis-(trifluoroacetamide) (MBTFA) for the gas-chromatographic analysis of OH-, SH- and NH-compounds. Fresenius J. Anal. Chem. 1994, 348, 364–370. [Google Scholar] [CrossRef]
- Birkemeyer, C.; Kolasa, A.; Kopka, J. Comprehensive chemical derivatization for gas chromatography-mass spectrometry-based multi-targeted profiling of the major phytohormones. J. Chromatogr. A 2003, 993, 89–102. [Google Scholar] [CrossRef] [PubMed]
- Caban, M.; Stepnowski, P.; Kwiatkowski, M.; Migowska, N.; Kumirska, J. Determination of β-blockers and β-agonists using gas chromatography and gas chromatography–mass spectrometry—A comparative study of the derivatization step. J. Chromatogr. A 2011, 1218, 8110–8122. [Google Scholar] [CrossRef]
- Laine, R.A.; Sweeley, C.C. Analysis of trimethylsilyl O-methyloximes of carbohydrates by combined gas-liquid chromatography-mass spectrometry. Anal. Biochem. 1971, 43, 533–538. [Google Scholar] [CrossRef]
- Shishova, M.; Puzanskiy, R.; Gavrilova, O.; Kurbanniazov, S.; Demchenko, K.; Yemelyanov, V.; Pendinen, G.; Shavarda, A.; Gavrilenko, T. Metabolic Alterations in Male-Sterile Potato as Compared to Male-Fertile. Metabolites 2019, 9, 24. [Google Scholar] [CrossRef] [PubMed]
- Shtark, O.; Puzanskiy, R.; Avdeeva, G.; Yemelyanov, V.; Shavarda, A.; Romanyuk, D.; Kliukova, M.; Kirpichnikova, A.; Tikhonovich, I.; Zhukov, V.; et al. Metabolic Alterations in Pisum sativum Roots during Plant Growth and Arbuscular Mycorrhiza Development. Plants 2021, 10, 1033. [Google Scholar] [CrossRef]
- Paudel, G.; Bilova, T.; Schmidt, R.; Greifenhagen, U.; Berger, R.; Tarakhovskaya, E.; Stöckhardt, S.; Balcke, G.U.; Humbeck, K.; Brandt, W.; et al. Osmotic stress is accompanied by protein glycation in Arabidopsis thaliana. J. Exp. Bot. 2016, 67, 6283–6295. [Google Scholar] [CrossRef]
- Milkovska-Stamenova, S.; Schmidt, R.; Frolov, A. GC-MS Method for the Quantitation of Carbohydrate Intermediates in Glycation Systems. J. Agric. Food Chem. 2015, 63, 5911–5919. [Google Scholar] [CrossRef] [PubMed]
- Little, J.L. Artifacts in trimethylsilyl derivatization reactions and ways to avoid them. J. Chromatogr. A 1999, 844, 1–22. [Google Scholar] [CrossRef]
- Miyagawa, H.; Bamba, T. Comparison of sequential derivatization with concurrent methods for GC/MS-based metabolomics. J. Biosci. Bioeng. 2019, 127, 160–168. [Google Scholar] [CrossRef] [PubMed]
- Costa, G.d.O.; Germano, A.T.; Bretanha, L.C.; Micke, G.A.; Siwe-Noundou, X.; Sandjo, L.P. GC-MS comparison of fatty acids profile of oils extracted from viscera of Tainha (Mugil liza) and Tambaqui (Colossoma macropomum). Nat. Prod. Res. 2024, 38, 2780–2785. [Google Scholar] [CrossRef]
- Abdnim, R.; Lafdil, F.Z.; Elrherabi, A.; El Fadili, M.; Kandsi, F.; Benayad, O.; Legssyer, A.; Ziyyat, A.; Mekhfi, H.; Bnouham, M. Fatty acids characterisation by GC-MS, antiglycation effect at multiple stages and protection of erythrocytes cells from oxidative damage induced by glycation of albumin of Opuntia ficus-indica (L.) Mill seed oil cultivated in Eastern Morocco: Experimental and computational approaches. J. Ethnopharmacol. 2024, 329, 118106. [Google Scholar] [CrossRef]
- Liu, R.-L.; Zhang, J.; Mou, Z.-L.; Hao, S.-L.; Zhang, Z.-Q. Microwave-assisted one-step extraction-derivatization for rapid analysis of fatty acids profile in herbal medicine by gas chromatography-mass spectrometry. Analyst 2012, 137, 5135–5143. [Google Scholar] [CrossRef]
- Valim, M.F.; Killiny, N. Occurrence of free fatty acids in the phloem sap of different citrus varieties. Plant Signal. Behav. 2017, 12, e1327497. [Google Scholar] [CrossRef]
- Guelette, B.S.; Benning, U.F.; Hoffmann-Benning, S. Identification of lipids and lipid-binding proteins in phloem exudates from Arabidopsis thaliana. J. Exp. Bot. 2012, 63, 3603–3616. [Google Scholar] [CrossRef]
- Bouchonnet, S. Introduction to GC-MS Coupling; CRC Press: Boca Raton, FL, USA, 2013; ISBN 978-0-429-10086-4. [Google Scholar]
- Meng, Z.; Fan, S.; Yuan, X.; Li, Q.; Huang, Y.; Niu, L.; Shi, G.; Zhang, Y. Rapid Screening of 22 Polycyclic Aromatic Hydrocarbons Residues in Vegetable Oils by Gas Chromatography-Electrostatic Field Orbitrap High Resolution Mass Spectrometry. Front. Nutr. 2022, 9, 949025. [Google Scholar] [CrossRef]
- Kumar, A.; Sharma, C. Recent update of the various sources originating ghost peaks in gas chromatography: A review. J. Chromatogr. A 2022, 1685, 463625. [Google Scholar] [CrossRef]
- Kováts, E. Gas-chromatographische Charakterisierung organischer Verbindungen. Teil 1: Retentionsindices aliphatischer Halogenide, Alkohole, Aldehyde und Ketone. Helv. Chim. Acta 1958, 41, 1915–1932. [Google Scholar] [CrossRef]
- Koek, M.M.; Jellema, R.H.; van der Greef, J.; Tas, A.C.; Hankemeier, T. Quantitative metabolomics based on gas chromatography mass spectrometry: Status and perspectives. Metabolomics 2011, 7, 307–328. [Google Scholar] [CrossRef] [PubMed]
- Rontani, J.-F. Use of Gas Chromatography-Mass Spectrometry Techniques (GC-MS, GC-MS/MS and GC-QTOF) for the Characterization of Photooxidation and Autoxidation Products of Lipids of Autotrophic Organisms in Environmental Samples. Molecules 2022, 27, 1629. [Google Scholar] [CrossRef]
- Kirch, W. (Ed.) Pearson’s Correlation Coefficient. In Encyclopedia of Public Health; Springer: Dordrecht, The Netherlands, 2008; pp. 1090–1091. ISBN 978-1-4020-5613-0. [Google Scholar]
- Currie, L.A. Nomenclature in evaluation of analytical methods including detection and quantification capabilities (IUPAC Recommendations 1995). Pure Appl. Chem. 1995, 67, 1699–1723. [Google Scholar] [CrossRef]
- Indrayanto, G. Validation of Chromatographic Methods of Analysis: Application for Drugs That Derived from Herbs. Profiles Drug Subst. Excip. Relat. Methodol. 2018, 43, 359–392. [Google Scholar] [CrossRef] [PubMed]
- Misra, B.B. New software tools, databases, and resources in metabolomics: Updates from 2020. Metabolomics 2021, 17, 49. [Google Scholar] [CrossRef] [PubMed]
- Bean, H.D.; Hill, J.E.; Dimandja, J.-M.D. Improving the quality of biomarker candidates in untargeted metabolomics via peak table-based alignment of comprehensive two-dimensional gas chromatography-mass spectrometry data. J. Chromatogr. A 2015, 1394, 111–117. [Google Scholar] [CrossRef]
- Tsugawa, H.; Rai, A.; Saito, K.; Nakabayashi, R. Metabolomics and complementary techniques to investigate the plant phytochemical cosmos. Nat. Prod. Rep. 2021, 38, 1729–1759. [Google Scholar] [CrossRef]
- Carroll, A.J.; Salek, R.M.; Arita, M.; Kopka, J.; Walther, D. Editorial: Metabolome Informatics and Statistics: Current State and Emerging Trends. Front. Bioeng. Biotechnol. 2016, 4, 63. [Google Scholar] [CrossRef]
- Ma, A.; Qi, X. Mining plant metabolomes: Methods, applications, and perspectives. Plant Commun. 2021, 2, 100238. [Google Scholar] [CrossRef] [PubMed]
- Pierce, K.M.; Parsons, B.A.; Synovec, R.E. Pixel-Level Data Analysis Methods for Comprehensive Two-Dimensional Chromatography. In Data Handling in Science and Technology; Elsevier: Amsterdam, The Netherlands, 2015; Volume 29, pp. 427–463. [Google Scholar]
- Rood, D. Gas Chromatography Problem Solving and Troubleshooting. J. Chromatogr. Sci. 1997, 35, 239–240. [Google Scholar] [CrossRef]
- Chau, F.; Kai-man Leung, A. Chapter 9—Application of Wavelet Transform in Processing Chromatographic Data. In Data Handling in Science and Technology; Walczak, B., Ed.; Wavelets in Chemistry; Elsevier: Amsterdam, The Netherlands, 2000; Volume 22, pp. 205–223. [Google Scholar]
- Stevenson, P.G.; Mnatsakanyan, M.; Guiochon, G.; Shalliker, R.A. Peak picking and the assessment of separation performance in two-dimensional high performance liquid chromatography. Analyst 2010, 135, 1541. [Google Scholar] [CrossRef] [PubMed]
- Soggiu, A.; Marullo, O.; Roncada, P.; Capobianco, E. Empowering Spot Detection in 2DE Images by Wavelet Denoising. In Silico Biol. 2009, 9, 125–133. [Google Scholar] [CrossRef]
- Smith, C.A.; Want, E.J.; O’Maille, G.; Abagyan, R.; Siuzdak, G. XCMS: Processing mass spectrometry data for metabolite profiling using nonlinear peak alignment, matching, and identification. Anal. Chem. 2006, 78, 779–787. [Google Scholar] [CrossRef]
- Dos Santos, E.K.P.; Canuto, G.A.B. Optimizing XCMS parameters for GC-MS metabolomics data processing: A case study. Metabolomics 2023, 19, 26. [Google Scholar] [CrossRef]
- Mastrangelo, A.; Ferrarini, A.; Rey-Stolle, F.; García, A.; Barbas, C. From sample treatment to biomarker discovery: A tutorial for untargeted metabolomics based on GC-(EI)-Q-MS. Anal. Chim. Acta 2015, 900, 21–35. [Google Scholar] [CrossRef]
- Wenig, P.; Odermatt, J. OpenChrom: A cross-platform open source software for the mass spectrometric analysis of chromatographic data. BMC Bioinform. 2010, 11, 405. [Google Scholar] [CrossRef]
- Lai, Z.; Tsugawa, H.; Wohlgemuth, G.; Mehta, S.; Mueller, M.; Zheng, Y.; Ogiwara, A.; Meissen, J.; Showalter, M.; Takeuchi, K.; et al. Identifying metabolites by integrating metabolome databases with mass spectrometry cheminformatics. Nat. Methods 2018, 15, 53–56. [Google Scholar] [CrossRef]
- Fiehn, O.; Robertson, D.; Griffin, J.; van der Werf, M.; Nikolau, B.; Morrison, N.; Sumner, L.W.; Goodacre, R.; Hardy, N.W.; Taylor, C.; et al. The metabolomics standards initiative (MSI). Metabolomics 2007, 3, 175–178. [Google Scholar] [CrossRef]
- Kind, T.; Fiehn, O. Advances in structure elucidation of small molecules using mass spectrometry. Bioanal. Rev. 2010, 2, 23–60. [Google Scholar] [CrossRef]
- Tsugawa, H. Advances in computational metabolomics and databases deepen the understanding of metabolisms. Curr. Opin. Biotechnol. 2018, 54, 10–17. [Google Scholar] [CrossRef]
- Lucero, M.; Estell, R.; Tellez, M.; Fredrickson, E. A retention index calculator simplifies identification of plant volatile organic compounds: A Retention Index Calculator. Phytochem. Anal. 2009, 20, 378–384. [Google Scholar] [CrossRef]
- Tsugawa, H.; Tsujimoto, Y.; Arita, M.; Bamba, T.; Fukusaki, E. GC/MS based metabolomics: Development of a data mining system for metabolite identification by using soft independent modeling of class analogy (SIMCA). BMC Bioinform. 2011, 12, 131. [Google Scholar] [CrossRef]
- Stein, S.E.; Scott, D.R. Optimization and testing of mass spectral library search algorithms for compound identification. J. Am. Soc. Mass Spectrom. 1994, 5, 859–866. [Google Scholar] [CrossRef]
- Mihaleva, V.V.; Verhoeven, H.A.; De Vos, R.C.H.; Hall, R.D.; Van Ham, R.C.H.J. Automated procedure for candidate compound selection in GC-MS metabolomics based on prediction of Kovats retention index. Bioinformatics 2009, 25, 787–794. [Google Scholar] [CrossRef] [PubMed]
- Koo, I.; Kim, S.; Zhang, X. Comparative Analysis of Mass Spectral Matching-based Compound Identification in Gas Chromatography Mass Spectrometry. J. Chromatogr. A 2013, 1298, 132–138. [Google Scholar] [CrossRef] [PubMed]
- Wishart, D.S.; Guo, A.; Oler, E.; Wang, F.; Anjum, A.; Peters, H.; Dizon, R.; Sayeeda, Z.; Tian, S.; Lee, B.L.; et al. HMDB 5.0: The Human Metabolome Database for 2022. Nucleic Acids Res. 2022, 50, D622–D631. [Google Scholar] [CrossRef]
- Horai, H.; Arita, M.; Kanaya, S.; Nihei, Y.; Ikeda, T.; Suwa, K.; Ojima, Y.; Tanaka, K.; Tanaka, S.; Aoshima, K.; et al. MassBank: A public repository for sharing mass spectral data for life sciences. J. Mass Spectrom. 2010, 45, 703–714. [Google Scholar] [CrossRef] [PubMed]
- Hummel, J.; Strehmel, N.; Bölling, C.; Schmidt, S.; Walther, D.; Kopka, J. Mass Spectral Search and Analysis Using the Golm Metabolome Database. In The Handbook of Plant Metabolomics; Weckwerth, W., Kahl, G., Eds.; Wiley: Hoboken, NJ, USA, 2013; pp. 321–343. ISBN 978-3-527-32777-5. [Google Scholar]
- Harvey, D.J.; Vouros, P. Mass spectrometric fragmentation of trimethylsilyl and related alkylsylil derivatives. Mass Spectrom. Rev. 2020, 39, 105–211. [Google Scholar] [CrossRef] [PubMed]
- Sumner, L.W.; Amberg, A.; Barrett, D.; Beale, M.H.; Beger, R.; Daykin, C.A.; Fan, T.W.-M.; Fiehn, O.; Goodacre, R.; Griffin, J.L.; et al. Proposed minimum reporting standards for chemical analysis Chemical Analysis Working Group (CAWG) Metabolomics Standards Initiative (MSI). Metabolomics 2007, 3, 211–221. [Google Scholar] [CrossRef]
- Alonso, A.-M.; Reyes-Maldonado, O.K.; Puebla-Pérez, A.M.; Arreola, M.P.G.; Velasco-Ramírez, S.F.; Zúñiga-Mayo, V.; Sánchez-Fernández, R.E.; Delgado-Saucedo, J.-I.; Velázquez-Juárez, G. GC/MS Analysis, Antioxidant Activity, and Antimicrobial Effect of Pelargonium peltatum (Geraniaceae). Molecules 2022, 27, 3436. [Google Scholar] [CrossRef]
- Wei, R.; Wang, J.; Su, M.; Jia, E.; Chen, S.; Chen, T.; Ni, Y. Missing Value Imputation Approach for Mass Spectrometry-based Metabolomics Data. Sci. Rep. 2018, 8, 663. [Google Scholar] [CrossRef]
- Flores, J.E.; Claborne, D.M.; Weller, Z.D.; Webb-Robertson, B.-J.M.; Waters, K.M.; Bramer, L.M. Missing data in multi-omics integration: Recent advances through artificial intelligence. Front. Artif. Intell. 2023, 6, 1098308. [Google Scholar] [CrossRef]
- Dieterle, F.; Ross, A.; Schlotterbeck, G.; Senn, H. Probabilistic quotient normalization as robust method to account for dilution of complex biological mixtures. Application in 1H NMR metabonomics. Anal. Chem. 2006, 78, 4281–4290. [Google Scholar] [CrossRef] [PubMed]
- Bylesjö, M.; Cloarec, O.; Rantalainen, M. Normalization and Closure; Elsevier: Amsterdam, The Netherlands, 2009; pp. A109–A127. [Google Scholar]
- Noonan, M.J.; Tinnesand, H.V.; Buesching, C.D. Normalizing Gas-Chromatography-Mass Spectrometry Data: Method Choice can Alter Biological Inference. Bioessays 2018, 40, e1700210. [Google Scholar] [CrossRef]
- Broadhurst, D.I.; Kell, D.B. Statistical strategies for avoiding false discoveries in metabolomics and related experiments. Metabolomics 2006, 2, 171–196. [Google Scholar] [CrossRef]
- Goodacre, R.; Broadhurst, D.; Smilde, A.K.; Kristal, B.S.; Baker, J.D.; Beger, R.; Bessant, C.; Connor, S.; Capuani, G.; Craig, A.; et al. Proposed minimum reporting standards for data analysis in metabolomics. Metabolomics 2007, 3, 231–241. [Google Scholar] [CrossRef]
- Alonso, A.; Marsal, S.; JuliÃ, A. Analytical Methods in Untargeted Metabolomics: State of the Art in 2015. Front. Bioeng. Biotechnol. 2015, 3, 23. [Google Scholar] [CrossRef]
- Scheubert, K.; Hufsky, F.; Petras, D.; Wang, M.; Nothias, L.-F.; Dührkop, K.; Bandeira, N.; Dorrestein, P.C.; Böcker, S. Significance estimation for large scale metabolomics annotations by spectral matching. Nat. Commun. 2017, 8, 1494. [Google Scholar] [CrossRef] [PubMed]
- Benjamini, Y.; Hochberg, Y. Controlling the False Discovery Rate: A Practical and Powerful Approach to Multiple Testing. J. R. Stat. Soc. Ser. B (Methodol.) 1995, 57, 289–300. [Google Scholar] [CrossRef]
- Pomerantsev, A.L.; Rodionova, O.Y. New trends in qualitative analysis: Performance, optimization, and validation of multi-class and soft models. TrAC Trends Anal. Chem. 2021, 143, 116372. [Google Scholar] [CrossRef]
- Tarakhovskaya, E.; Lemesheva, V.; Bilova, T.; Birkemeyer, C. Early Embryogenesis of Brown Alga Fucus vesiculosus L. is Characterized by Significant Changes in Carbon and Energy Metabolism. Molecules 2017, 22, 1509. [Google Scholar] [CrossRef] [PubMed]
- Vinay, C.M.; Udayamanoharan, S.K.; Prabhu Basrur, N.; Paul, B.; Rai, P.S. Current analytical technologies and bioinformatic resources for plant metabolomics data. Plant Biotechnol. Rep. 2021, 15, 561–572. [Google Scholar] [CrossRef]
- Schmid, R.; Heuckeroth, S.; Korf, A.; Smirnov, A.; Myers, O.; Dyrlund, T.S.; Bushuiev, R.; Murray, K.J.; Hoffmann, N.; Lu, M.; et al. Integrative analysis of multimodal mass spectrometry data in MZmine 3. Nat. Biotechnol. 2023, 41, 447–449. [Google Scholar] [CrossRef]
- Chong, J.; Wishart, D.S.; Xia, J. Using MetaboAnalyst 4.0 for Comprehensive and Integrative Metabolomics Data Analysis. Curr. Protoc. Bioinform. 2019, 68, e86. [Google Scholar] [CrossRef]
- Rohn, H.; Junker, A.; Hartmann, A.; Grafahrend-Belau, E.; Treutler, H.; Klapperstück, M.; Czauderna, T.; Klukas, C.; Schreiber, F. VANTED v2: A framework for systems biology applications. BMC Syst. Biol. 2012, 6, 139. [Google Scholar] [CrossRef]
- Misra, B.B. Advances in high resolution GC-MS technology: A focus on the application of GC-Orbitrap-MS in metabolomics and exposomics for FAIR practices. Anal. Methods 2021, 13, 2265–2282. [Google Scholar] [CrossRef]
- Sakurai, N. Recent applications of metabolomics in plant breeding. Breed. Sci. 2022, 72, 56–65. [Google Scholar] [CrossRef] [PubMed]
- Aksenov, A.A.; Laponogov, I.; Zhang, Z.; Doran, S.L.F.; Belluomo, I.; Veselkov, D.; Bittremieux, W.; Nothias, L.F.; Nothias-Esposito, M.; Maloney, K.N.; et al. Auto-deconvolution and molecular networking of gas chromatography-mass spectrometry data. Nat. Biotechnol. 2021, 39, 169–173. [Google Scholar] [CrossRef]
- Stein, S.E. An integrated method for spectrum extraction and compound identification from gas chromatography/mass spectrometry data. J. Am. Soc. Mass Spectrom. 1999, 10, 770–781. [Google Scholar] [CrossRef]
- Kessler, N.; Neuweger, H.; Bonte, A.; Langenkämper, G.; Niehaus, K.; Nattkemper, T.W.; Goesmann, A. MeltDB 2.0–advances of the metabolomics software system. Bioinformatics 2013, 29, 2452–2459. [Google Scholar] [CrossRef]
- Haug, K.; Cochrane, K.; Nainala, V.C.; Williams, M.; Chang, J.; Jayaseelan, K.V.; O’Donovan, C. MetaboLights: A resource evolving in response to the needs of its scientific community. Nucleic Acids Res. 2019, 48, gkz1019. [Google Scholar] [CrossRef]
- Hiller, K.; Hangebrauk, J.; Jäger, C.; Spura, J.; Schreiber, K.; Schomburg, D. MetaboliteDetector: Comprehensive Analysis Tool for Targeted and Nontargeted GC/MS Based Metabolome Analysis. Anal. Chem. 2009, 81, 3429–3439. [Google Scholar] [CrossRef]
- Lommen, A. MetAlign: Interface-driven, versatile metabolomics tool for hyphenated full-scan mass spectrometry data preprocessing. Anal. Chem. 2009, 81, 3079–3086. [Google Scholar] [CrossRef] [PubMed]
- Wen, B.; Mei, Z.; Zeng, C.; Liu, S. metaX: A flexible and comprehensive software for processing metabolomics data. BMC Bioinform. 2017, 18, 183. [Google Scholar] [CrossRef]
- Lei, Z.; Li, H.; Chang, J.; Zhao, P.X.; Sumner, L.W. MET-IDEA version 2.06; improved efficiency and additional functions for mass spectrometry-based metabolomics data processing. Metabolomics 2012, 8, 105–110. [Google Scholar] [CrossRef]
- Nezami Ranjbar, M.R.; Poto, C.D.; Wang, Y.; Ressom, H.W. SIMAT: GC-SIM-MS data analysis tool. BMC Bioinform. 2015, 16, 259. [Google Scholar] [CrossRef]
- Gressling, T. 76 Gas chromatography-mass spectrometry (GC-MS). In Data Science in Chemistry; De Gruyter: Berlin, Germany, 2020; pp. 373–376. ISBN 978-3-11-062945-3. [Google Scholar]
- Luedemann, A.; Strassburg, K.; Erban, A.; Kopka, J. TagFinder for the quantitative analysis of gas chromatography—Mass spectrometry (GC-MS)-based metabolite profiling experiments. Bioinformatics 2008, 24, 732–737. [Google Scholar] [CrossRef]
- Karp, P.; Billington, R.; Holland, T.; Kothari, A.; Krummenacker, M.; Weaver, D.; Latendresse, M.; Paley, S. Computational Metabolomics Operations at BioCyc.org. Metabolites 2015, 5, 291–310. [Google Scholar] [CrossRef]
- Kanehisa, M. KEGG: Kyoto Encyclopedia of Genes and Genomes. Nucleic Acids Res. 2000, 28, 27–30. [Google Scholar] [CrossRef]
- Usadel, B.; Poree, F.; Nagel, A.; Lohse, M.; Czedik-Eysenberg, A.; Stitt, M. A guide to using MapMan to visualize and compare Omics data in plants: A case study in the crop species, Maize. Plant Cell Environ. 2009, 32, 1211–1229. [Google Scholar] [CrossRef]
- Schreiber, F.; Colmsee, C.; Czauderna, T.; Grafahrend-Belau, E.; Hartmann, A.; Junker, A.; Junker, B.H.; Klapperstück, M.; Scholz, U.; Weise, S. MetaCrop 2.0: Managing and exploring information about crop plant metabolism. Nucleic Acids Res. 2012, 40, D1173–D1177. [Google Scholar] [CrossRef] [PubMed]
- Barupal, D.K.; Haldiya, P.K.; Wohlgemuth, G.; Kind, T.; Kothari, S.L.; Pinkerton, K.E.; Fiehn, O. MetaMapp: Mapping and visualizing metabolomic data by integrating information from biochemical pathways and chemical and mass spectral similarity. BMC Bioinform. 2012, 13, 99. [Google Scholar] [CrossRef] [PubMed]
- Wurtele, E.S.; Li, J.; Diao, L.; Zhang, H.; Foster, C.M.; Fatland, B.; Dickerson, J.; Brown, A.; Cox, Z.; Cook, D.; et al. MetNet: Software to Build and Model the Biogenetic Lattice of Arabidopsis. Comp. Funct. Genom. 2003, 4, 239–245. [Google Scholar] [CrossRef]
- Rojas-Chertó, M.; Van Vliet, M.; Peironcely, J.E.; Van Doorn, R.; Kooyman, M.; Te Beek, T.; Van Driel, M.A.; Hankemeier, T.; Reijmers, T. MetiTree: A web application to organize and process high-resolution multi-stage mass spectrometry metabolomics data. Bioinformatics 2012, 28, 2707–2709. [Google Scholar] [CrossRef] [PubMed]
- Karnovsky, A.; Weymouth, T.; Hull, T.; Tarcea, V.G.; Scardoni, G.; Laudanna, C.; Sartor, M.A.; Stringer, K.A.; Jagadish, H.V.; Burant, C.; et al. Metscape 2 bioinformatics tool for the analysis and visualization of metabolomics and gene expression data. Bioinformatics 2012, 28, 373–380. [Google Scholar] [CrossRef]
- Martens, M.; Ammar, A.; Riutta, A.; Waagmeester, A.; Slenter, D.N.; Hanspers, K.; Miller, R.A.; Digles, D.; Lopes, E.N.; Ehrhart, F.; et al. WikiPathways: Connecting communities. Nucleic Acids Res. 2021, 49, D613–D621. [Google Scholar] [CrossRef] [PubMed]
- Ramirez-Gaona, M.; Marcu, A.; Pon, A.; Grant, J.; Wu, A.; Wishart, D.S. A Web Tool for Generating High Quality Machine-readable Biological Pathways. J. Vis. Exp. 2017, 120, 54869. [Google Scholar] [CrossRef]
- Hawkins, C.; Ginzburg, D.; Zhao, K.; Dwyer, W.; Xue, B.; Xu, A.; Rice, S.; Cole, B.; Paley, S.; Karp, P.; et al. Plant Metabolic Network 15: A resource of genome-wide metabolism databases for 126 plants and algae. J. Integr. Plant Biol. 2021, 63, 1888–1905. [Google Scholar] [CrossRef] [PubMed]
- Pujar, A.; Jaiswal, P.; Kellogg, E.A.; Ilic, K.; Vincent, L.; Avraham, S.; Stevens, P.; Zapata, F.; Reiser, L.; Rhee, S.Y.; et al. Whole-Plant Growth Stage Ontology for Angiosperms and Its Application in Plant Biology. Plant Physiol. 2006, 142, 414–428. [Google Scholar] [CrossRef][Green Version]
- Sommer, B.; Schreiber, F. Integration and virtual reality exploration of biomedical data with CmPI and VANTED. IT—Inf. Technol. 2017, 59, 181–190. [Google Scholar] [CrossRef]
- Fukushima, A.; Takahashi, M.; Nagasaki, H.; Aono, Y.; Kobayashi, M.; Kusano, M.; Saito, K.; Kobayashi, N.; Arita, M. Development of RIKEN Plant Metabolome MetaDatabase. Plant Cell Physiol. 2022, 63, 433–440. [Google Scholar] [CrossRef] [PubMed]





| Analytical Platform a | Basic Principle of Mass Analysis | Mass Accuracy (a.m.u.) b | Main Field of Application | Field of Potential Application |
|---|---|---|---|---|
| Quadrupole | Selective mass filtering based on applied RF and DC voltages | 0.1–0.01 | Analysis of specific compounds or classes of metabolites | Quantification and confirmation of known metabolites |
| Quadrupole Ion Trap (QIT) | Ion trapping and mass analysis based on the stability of ions in a quadrupole field | 0.1–0.01 | Structural elucidation and fragmentation analysis | Screening for unknown metabolites, natural product discovery |
| Linear Ion Trap (LIT) | Ion trapping and mass analysis based on the stability of ions in a linear RF field | 0.1–0.01 | MSn experiments, enhanced structural characterization | Identification of isomeric compounds |
| Quadrupole–Linear Ion Trap (QLIT) | Combination of quadrupole and linear ion trap analyzers for improved selectivity and sensitivity | 0.1–0.01 | Analysis with enhanced sensitivity and dynamic range | Metabolite pathway analysis, drug metabolite profiling |
| Time-of-Flight (TOF) | Measurement of ion flight times to determine their m/z | 0.01–0.001 | Untargeted metabolomics, comprehensive profiling | Screening for unknown metabolites, biomarker discovery |
| Quadrupole–Time-of-Flight (Q-TOF) | Combination of quadrupole and TOF analyzers for precursor ion selection and accurate mass measurement | 0.01–0.001 | Metabolite identification and characterization | Comparative metabolomics, pathway analysis |
| Magnetic Sector | Deflection of ions based on their m/z in a magnetic field | 0.001–0.0001 | Accurate quantification and structural elucidation of metabolites | Isomer differentiation, metabolite profiling |
| Triple Quadrupole (QqQ) | Selective mass filtering and fragmentation in multiple stages | 0.001–0.0001 | Quantitative analysis with high sensitivity and selectivity | Metabolite quantification, trace-level analysis |
| Orbitrap | Detection of ion oscillations in a high-resolution electrostatic field | 0.0001–0.00001 | High-resolution accurate mass analysis, metabolite profiling | Discovery of unknown metabolites, metabolite annotation |
| Quadrupole–Orbitrap (Q-Orbitrap) | Combination of quadrupole and Orbitrap analyzers for precursor ion selection and high-resolution accurate mass measurement | 0.0001–0.00001 | Comprehensive metabolite profiling and identification | Metabolomics, metabolite biomarker discovery |
Disclaimer/Publisher’s Note: The statements, opinions and data contained in all publications are solely those of the individual author(s) and contributor(s) and not of MDPI and/or the editor(s). MDPI and/or the editor(s) disclaim responsibility for any injury to people or property resulting from any ideas, methods, instructions or products referred to in the content. |
© 2026 by the authors. Licensee MDPI, Basel, Switzerland. This article is an open access article distributed under the terms and conditions of the Creative Commons Attribution (CC BY) license.
Share and Cite
Bilova, T.; Frolova, N.; Orlova, A.; Silinskaia, S.; Mailov, A.; Popova, V.; Frolov, A. Analyzing Plant Low-Molecular-Weight Polar Metabolites: A GC-MS Approach. Plants 2026, 15, 445. https://doi.org/10.3390/plants15030445
Bilova T, Frolova N, Orlova A, Silinskaia S, Mailov A, Popova V, Frolov A. Analyzing Plant Low-Molecular-Weight Polar Metabolites: A GC-MS Approach. Plants. 2026; 15(3):445. https://doi.org/10.3390/plants15030445
Chicago/Turabian StyleBilova, Tatiana, Nadezhda Frolova, Anastasia Orlova, Svetlana Silinskaia, Akif Mailov, Veronika Popova, and Andrej Frolov. 2026. "Analyzing Plant Low-Molecular-Weight Polar Metabolites: A GC-MS Approach" Plants 15, no. 3: 445. https://doi.org/10.3390/plants15030445
APA StyleBilova, T., Frolova, N., Orlova, A., Silinskaia, S., Mailov, A., Popova, V., & Frolov, A. (2026). Analyzing Plant Low-Molecular-Weight Polar Metabolites: A GC-MS Approach. Plants, 15(3), 445. https://doi.org/10.3390/plants15030445

