Sign in to use this feature.

Years

Between: -

Subjects

remove_circle_outline
remove_circle_outline
remove_circle_outline
remove_circle_outline
remove_circle_outline
remove_circle_outline
remove_circle_outline
remove_circle_outline
remove_circle_outline

Journals

remove_circle_outline
remove_circle_outline
remove_circle_outline
remove_circle_outline
remove_circle_outline
remove_circle_outline
remove_circle_outline
remove_circle_outline
remove_circle_outline
remove_circle_outline
remove_circle_outline
remove_circle_outline
remove_circle_outline

Article Types

Countries / Regions

remove_circle_outline
remove_circle_outline
remove_circle_outline
remove_circle_outline

Search Results (555)

Search Parameters:
Keywords = non-homogeneity of parameters

Order results
Result details
Results per page
Select all
Export citation of selected articles as:
29 pages, 11579 KB  
Article
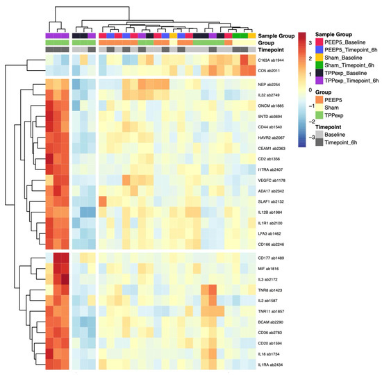
Optimizing Positive End-Expiratory Pressure in Asymmetric Acute Lung Injury in a Porcine Model: The Role of Transpulmonary Pressure
by Claudine H. Mutschler, Benjamin Seybold, Stefan Aschauer, Nils Englert, Cleo-Aron Weis, Tanja Poth, Defne Cetiner, Mark O. Wielpütz, Dorothea Kehr, Markus A. Weigand, Armin Kalenka and Mascha O. Fiedler-Kalenka
Int. J. Mol. Sci. 2025, 26(20), 9985; https://doi.org/10.3390/ijms26209985 - 14 Oct 2025
Viewed by 243
Abstract
Acute hypoxemic respiratory failure is a critical challenge in intensive care. A substantial proportion of patients present with asymmetric acute lung injury (ALI), complicating management due to heterogeneous lung involvement. While lung-protective mechanical ventilation represents the standard of care, the optimal approach to [...] Read more.
Acute hypoxemic respiratory failure is a critical challenge in intensive care. A substantial proportion of patients present with asymmetric acute lung injury (ALI), complicating management due to heterogeneous lung involvement. While lung-protective mechanical ventilation represents the standard of care, the optimal approach to positive end-expiratory pressure (PEEP) titration remains unclear. This study investigated the effects of transpulmonary pressure (TPP)-guided PEEP titration vs. a fixed PEEP strategy in a porcine model of unilateral ALI. A total of 14 pigs underwent ALI induction via unilateral surfactant depletion and were randomized to receive either a fixed PEEP of 5 cmH2O or a PEEP targeting a slightly positive TPP at end-expiration. Over six hours, respiratory mechanics, high-resolution computed tomography (HRCT), histological lung injury scores (LIS), and plasma protein biomarkers were assessed. TPP-guided PEEP titration significantly lowered driving pressure and improved compliance compared to fixed low PEEP, suggesting more homogeneous tidal volume distribution. HRCT revealed less collateral injury in the initially non-injured lung in the TPP-guided group. However, histopathological LIS did not differ between groups. Exploratory cytokine profiling showed systemic inflammatory activation—including pro- and anti-inflammatory responses—only in the TPP-guided group. These findings indicate that TPP-guided PEEP titration may optimize ventilation by balancing alveolar recruitment and overdistension in asymmetric ALI, with clear effects on physiological and imaging parameters, but without parallel effects on cytokine responses. Further research is needed to assess its long-term impact and clinical relevance. Full article
(This article belongs to the Special Issue Using Model Organisms to Study Complex Human Diseases)
Show Figures

Figure 1

14 pages, 4813 KB  
Article
Microstructural Stability and Densification Behavior of Cantor-Type High-Entropy Alloy Processed by Spark Plasma Sintering
by Marcin Madej, Beata Leszczyńska-Madej, Anna Kopeć-Surzyn, Paweł Nieroda and Stanislav Rusz
Materials 2025, 18(19), 4625; https://doi.org/10.3390/ma18194625 - 7 Oct 2025
Viewed by 480
Abstract
High-entropy alloys (HEAs) of the Cantor type (CoCrFeMnNi) are widely recognized as model systems for studying the relationships between composition, microstructure, and functional performance. In this study, atomized Cantor alloy powders were consolidated using spark plasma sintering (SPS) under systematically varied process parameters [...] Read more.
High-entropy alloys (HEAs) of the Cantor type (CoCrFeMnNi) are widely recognized as model systems for studying the relationships between composition, microstructure, and functional performance. In this study, atomized Cantor alloy powders were consolidated using spark plasma sintering (SPS) under systematically varied process parameters (temperature and dwell time). The densification behavior, microstructural evolution, and mechanical response were investigated using Archimedes’ density measurements, Vickers hardness testing, compression tests, scanning electron microscopy, and EDS mapping. The results reveal a non-linear relationship between sintering temperature and densification, with maximum relative densities obtained at 1050 °C and 1100 °C for short dwell times. Despite the ultrafast nature of SPS, grain growth was observed, particularly at elevated temperatures and extended dwell times, challenging the assumption that SPS inherently limits grain coarsening. All sintered samples retained a single-phase FCC structure with homogeneous elemental distribution, and no phase segregation or secondary precipitates were detected. Compression testing showed that samples sintered at 1050 °C and 1070 °C exhibited the highest strength, demonstrating the strong interplay between sintering kinetics and grain cohesion. Full article
Show Figures

Figure 1

25 pages, 5161 KB  
Article
Non-Destructive Classification of Sweetness and Firmness in Oranges Using ANFIS and a Novel CCI–GLCM Image Descriptor
by David Granados-Lieberman, Alejandro Israel Barranco-Gutiérrez, Adolfo R. Lopez, Horacio Rostro-Gonzalez, Miroslava Cano-Lara, Carlos Gustavo Manriquez-Padilla and Marcos J. Villaseñor-Aguilar
Appl. Sci. 2025, 15(19), 10464; https://doi.org/10.3390/app151910464 - 26 Sep 2025
Viewed by 437
Abstract
This study introduces a non-destructive computer vision method for estimating postharvest quality parameters of oranges, including maturity index, soluble solid content (expressed in degrees Brix), and firmness. A novel image-based descriptor, termed Citrus Color Index—Gray Level Co-occurrence Matrix Texture Features (CCI–GLCM-TF), was developed [...] Read more.
This study introduces a non-destructive computer vision method for estimating postharvest quality parameters of oranges, including maturity index, soluble solid content (expressed in degrees Brix), and firmness. A novel image-based descriptor, termed Citrus Color Index—Gray Level Co-occurrence Matrix Texture Features (CCI–GLCM-TF), was developed by integrating the Citrus Color Index (CCI) with texture features derived from the Gray Level Co-occurrence Matrix (GLCM). By combining contrast, correlation, energy, and homogeneity across multiscale regions of interest and applying geometric calibration to correct image acquisition distortions, the descriptor effectively captures both chromatic and structural information from RGB images. These features served as input to an Adaptive Neuro-Fuzzy Inference System (ANFIS), selected for its ability to model nonlinear relationships and gradual transitions in citrus ripening. The proposed ANFIS models achieved R-squared values greater than or equal to 0.81 and root mean square error values less than or equal to 1.1 across all quality parameters, confirming their predictive robustness. Notably, representative models (ANFIS 2, 4, 6, and 8) demonstrated superior performance, supporting the extension of this approach to full-surface exploration of citrus fruits. The results outperform methods relying solely on color features, underscoring the importance of combining spectral and textural descriptors. This work highlights the potential of the CCI–GLCM-TF descriptor, in conjunction with ANFIS, for accurate, real-time, and non-invasive assessment of citrus quality, with practical implications for automated classification, postharvest process optimization, and cost reduction in the citrus industry. Full article
(This article belongs to the Special Issue Sensory Evaluation and Flavor Analysis in Food Science)
Show Figures

Figure 1

33 pages, 1023 KB  
Article
Forecasting Renewable Power Generation by Employing a Probabilistic Accumulation Non-Homogeneous Grey Model
by Peng Zhang, Jinsong Hu, Kelong Zheng, Wenqing Wu and Xin Ma
Energies 2025, 18(18), 5037; https://doi.org/10.3390/en18185037 - 22 Sep 2025
Viewed by 350
Abstract
Accurately predicting annual renewable power generation is critical for advancing energy structure transformation, ensuring energy security, and fostering sustainable development. In this study, a probabilistic non-homogeneous grey model (PNGM) is proposed to address this forecasting challenge. Firstly, the proposed model is constructed by [...] Read more.
Accurately predicting annual renewable power generation is critical for advancing energy structure transformation, ensuring energy security, and fostering sustainable development. In this study, a probabilistic non-homogeneous grey model (PNGM) is proposed to address this forecasting challenge. Firstly, the proposed model is constructed by integrating a Probabilistic Accumulation Generation Operator with the classical non-homogeneous grey model. Secondly, the Whale Optimization Algorithm is utilized to tune the parameters of the operator, thereby enhancing the extraction of valid information required for modeling. Furthermore, the superiority of the new model in information extraction and predictive performance is validated using synthetic datasets. Finally, it is applied to forecast renewable power generation in the United States, Russia, and India. The result exhibits significantly superior performance compared to the comparative models. Additionally, this study provides projections of renewable power generation for the United States, Russia, and India from 2025 to 2030, and the uncertainty intervals of the predicted values are estimated using the Bootstrap method. These results can provide reliable decision support for energy sectors and policymakers. Full article
(This article belongs to the Special Issue The Future of Renewable Energy: 2nd Edition)
Show Figures

Figure 1

29 pages, 5920 KB  
Article
Design of a Novel Integrated Solid–Liquid Separation and Mixing Pin Screw for CF-PLA Particle-Based 3D Printing: Fluid Simulation and Performance Evaluation
by Jun Wang, Xinke Liu, Guanjun Fu, Xipeng Luo, Hang Hu, Shuisheng Chen and Yizhe Huang
Appl. Sci. 2025, 15(18), 10275; https://doi.org/10.3390/app151810275 - 22 Sep 2025
Viewed by 355
Abstract
Particle-based 3D printing shows great potential in high-performance composite fabrication due to high raw material utilization and flexible material compatibility. However, constrained by conventional extrusion system structures, critical issues (non-uniform melt conveying, insufficient mixing efficacy, poor extrusion stability, etc.) remain. To address these, [...] Read more.
Particle-based 3D printing shows great potential in high-performance composite fabrication due to high raw material utilization and flexible material compatibility. However, constrained by conventional extrusion system structures, critical issues (non-uniform melt conveying, insufficient mixing efficacy, poor extrusion stability, etc.) remain. To address these, this study proposes a novel separate-type pin screw integrating solid–liquid separation (from split screws) and high-efficiency mixing (from pin screws) to improve CF/PLA composite extrusion efficiency and mixing homogeneity in particle-based 3D printing. Three-dimensional modeling, static strength/stiffness analysis, and POLYFLOW-based numerical simulation of particle melt conveying/mixing in the screw channel were conducted to analyze structural parameter effects on pressure field, shear rate, and mixing. Experiments assessed printer extrusion rate (different screws) and printed specimen mechanical properties. The simulation and experiment confirmed the optimized screw has better pressure distribution and mixing at 20 rpm, with optimal pin parameters: diameter 2 mm, height 1.6 mm, radial angle 60°, and axial spacing 10 mm. This work offers theoretical/structural support for particle-based 3D printing extrusion system optimization. Full article
(This article belongs to the Section Additive Manufacturing Technologies)
Show Figures

Figure 1

21 pages, 285 KB  
Article
Generalized Cross-Curvature Solitons of 3D Lorentzian Lie Groups
by Mehdi Jafari
Axioms 2025, 14(9), 695; https://doi.org/10.3390/axioms14090695 - 12 Sep 2025
Viewed by 387
Abstract
We investigate left-invariant generalized cross-curvature solitons on simply connected three-dimensional Lorentzian Lie groups. Working with the assumption that the contravariant tensor Pij (defined from the Ricci tensor and scalar curvature) is invertible, we derive the algebraic soliton equations for left-invariant metrics [...] Read more.
We investigate left-invariant generalized cross-curvature solitons on simply connected three-dimensional Lorentzian Lie groups. Working with the assumption that the contravariant tensor Pij (defined from the Ricci tensor and scalar curvature) is invertible, we derive the algebraic soliton equations for left-invariant metrics and classify all left-invariant generalized cross-curvature solitons (for the generalized equation LXg+λg=2h+2ρRg) on the standard 3D Lorentzian Lie algebra types (unimodular Types Ia, Ib, II, and III and non-unimodular Types IV.1, IV.2, and IV.3). For each Lie algebra type, we state the necessary and sufficient algebraic conditions on the structure constants, provide explicit formulas for the soliton vector fields X (when they exist), and compute the soliton parameter λ in terms of the structure constants and the parameter ρ. Our results include several existence families, explicit nonexistence results (notably for Type Ib and Type IV.3), and consequences linking the existence of left-invariant solitons with local conformal flatness in certain cases. The classification yields new explicit homogeneous generalized cross-curvature solitons in the Lorentzian setting and clarifies how the parameter ρ modifies the algebraic constraints. Examples and brief geometric remarks are provided. Full article
(This article belongs to the Special Issue Advances in Differential Geometry and Singularity Theory, 2nd Edition)
24 pages, 14126 KB  
Article
Stress-Barrier-Responsive Diverting Fracturing: Thermo-Uniform Fracture Control for CO2-Stimulated CBM Recovery
by Huaibin Zhen, Ersi Gao, Shuguang Li, Tengze Ge, Kai Wei, Yulong Liu and Ao Wang
Processes 2025, 13(9), 2855; https://doi.org/10.3390/pr13092855 - 5 Sep 2025
Viewed by 440
Abstract
Chinese coalbed methane (CBM) reservoirs exhibit characteristically low recovery rates due to adsorbed gas dominance and “three-low” properties (low permeability, low pressure, and low saturation). CO2 thermal drive (CTD) technology addresses this challenge by leveraging dual mechanisms—thermal desorption and displacement to enhance [...] Read more.
Chinese coalbed methane (CBM) reservoirs exhibit characteristically low recovery rates due to adsorbed gas dominance and “three-low” properties (low permeability, low pressure, and low saturation). CO2 thermal drive (CTD) technology addresses this challenge by leveraging dual mechanisms—thermal desorption and displacement to enhance production; however, its effectiveness necessitates uniform fracture networks for temperature field homogeneity—a requirement unmet by conventional long-fracture fracturing. To bridge this gap, a coupled seepage–heat–stress–fracture model was developed, and the temperature field evolution during CTD in coal under non-uniform fracture networks was determined. Integrating multi-cluster fracture propagation with stress barrier and intra-stage stress differential characteristics, a stress-barrier-responsive diverting fracturing technology meeting CTD requirements was established. Results demonstrate that high in situ stress and significant stress differentials induce asymmetric fracture propagation, generating detrimental CO2 channeling pathways and localized temperature cold islands that drastically reduce CTD efficiency. Further examination of multi-cluster fracture dynamics identifies stress shadow effects and intra-stage stress differentials as primary controlling factors. To overcome these constraints, an innovative fracture network uniformity control technique is proposed, leveraging synergistic interactions between diverting parameters and stress barriers through precise particle size gradation (16–18 mm targeting toe obstruction versus 19–21 mm sealing heel), optimized pumping displacements modulation (6 m3/min enhancing heel efficiency contrasted with 10 m3/min improving toe coverage), and calibrated diverting concentrations (34.6–46.2% ensuring uniform cluster intake). This methodology incorporates dynamic intra-stage adjustments where large-particle/low-rate combinations suppress toe flow in heel-dominant high-stress zones, small-particle/high-rate approaches control heel migration in toe-dominant high-stress zones, and elevated concentrations (57.7–69.2%) activate mid-cluster fractures in central high-stress zones—collectively establishing a tailored framework that facilitates precise flow regulation, enhances thermal conformance, and achieves dual thermal conduction and adsorption displacement objectives for CTD applications. Full article
(This article belongs to the Special Issue Coalbed Methane Development Process)
Show Figures

Figure 1

15 pages, 2254 KB  
Article
Modeling the Joint Influence of Milk Fat Particle Size Micro-Distribution and Absorption on Optical Scattering and Composition Determination
by Siqi Zhang, Linghao Wu, Ang Li, Jiaan Wang and Xu Yang
Processes 2025, 13(9), 2846; https://doi.org/10.3390/pr13092846 - 5 Sep 2025
Viewed by 514
Abstract
Optical scattering techniques often lead to simplified assumptions about secondary factors, such as neglecting the absorption effect of particles or the residual particle size micro-distribution after homogenization; these are made to enhance measurement efficiency. However, such simplifications can introduce systematic errors in precise [...] Read more.
Optical scattering techniques often lead to simplified assumptions about secondary factors, such as neglecting the absorption effect of particles or the residual particle size micro-distribution after homogenization; these are made to enhance measurement efficiency. However, such simplifications can introduce systematic errors in precise detection. This study uses the scattering–transmission ratio composition determination method as an example, revises the basic scattering–transmission ratio model to incorporate absorption effects, and demonstrates the coefficient calculation process. Furthermore, Mie key coefficients, including the particle size micro-distribution—which are core parameters of this method—are derived. Based on these models, effective particles from image processing are analyzed to assess the impact of these two factors. The results demonstrate the joint influence of the micro-distribution and absorption characteristics of milk fat particles on Mie key coefficients and composition determination, exhibiting non-uniform enhancement and reduction effects. Specifically, at a wavelength of 800 nm, the scattering–transmission ratio of the modified model increases by a factor of 1.56 compared to the traditional model at a volume concentration of 0.5%, while at 3.3% concentration, the scattering–transmission ratio of the modified model is approximately one-third of the traditional model. These findings provide a theoretical basis for developing dairy product quality assessment technologies. Full article
(This article belongs to the Section Particle Processes)
Show Figures

Figure 1

30 pages, 1477 KB  
Article
A Hybrid Wavelet Analysis-Based New Information Priority Nonhomogeneous Discrete Grey Model with SCA Optimization for Language Service Demand Forecasting
by Xixi Li and Xin Ma
Systems 2025, 13(9), 768; https://doi.org/10.3390/systems13090768 - 1 Sep 2025
Viewed by 487
Abstract
Accurate forecasting of language service demand is essential for language industry planning and resource allocation, yet it remains challenging due to small sample sizes, noisy data, and nonlinear dynamics in industry-level time series. To enhance forecasting accuracy, this study proposes a novel hybrid [...] Read more.
Accurate forecasting of language service demand is essential for language industry planning and resource allocation, yet it remains challenging due to small sample sizes, noisy data, and nonlinear dynamics in industry-level time series. To enhance forecasting accuracy, this study proposes a novel hybrid forecasting framework, called the Sine Cosine Algorithm-optimized wavelet analysis-based new information priority nonhomogeneous discrete grey model (SCA–WA–NIPNDGM). By integrating wavelet-based denoising with the NIPNDGM, the model effectively extracts intrinsic signals and prioritizes recent observations to capture short-term trends while addressing nonlinear parameter estimation via heuristic optimization. Empirical studies are conducted across three high-demand sectors in China from 2000 to 2024, including manufacturing; water conservancy, environmental, and public facilities management; and wholesale and retail. The findings show that the proposed model displays superior performance to 11 benchmark grey models and five optimization algorithms across six evaluation metrics, achieving test Mean Absolute Percentage Error (MAPE) values as low as 1.2%, with strong generalization, stable iterations, and fast convergence. These results underscore its effectiveness in forecasting complex time series and offer valuable insights for language service market planning under emerging AI-driven disruptions. Full article
Show Figures

Figure 1

19 pages, 3673 KB  
Article
Stability Analysis of Shield Tunnels Considering Spatial Nonhomogeneity and Anisotropy of Soils with Tensile Strength Cut-Off
by Biao Zhang, Yanbin Zhao, Daobing Zhang and Shunshun Zhang
Appl. Sci. 2025, 15(17), 9507; https://doi.org/10.3390/app15179507 - 29 Aug 2025
Viewed by 412
Abstract
The issue of working face stability in shield tunnels crossing inclined layered soil is addressed by a modified version of the Mohr–Coulomb strength criterion. This model considers spatial nonhomogeneity and anisotropy of the soil layer, and enables a 3D tunnel stability analysis. It [...] Read more.
The issue of working face stability in shield tunnels crossing inclined layered soil is addressed by a modified version of the Mohr–Coulomb strength criterion. This model considers spatial nonhomogeneity and anisotropy of the soil layer, and enables a 3D tunnel stability analysis. It derives the energy equation using virtual work, finds the ultimate support stress at the working face, and solves for its optimal upper bound using an algorithm. This research examined the impact of soil nonhomogeneity, anisotropy, and reduced tensile strength parameters on the stability of tunnel working faces. The results demonstrate the validity of the model, as the findings are consistent with existing research when only tensile strength is considered. The ultimate support force decreases with the nonhomogeneous coefficient and increases with the nonhomogeneously directional angle. The ultimate support force decreases first, and then increases with the soil layer’s inclined angle. Soil layers between 10° and 30° have the lowest ultimate support force. This ultimate support force gets stronger with an increasing anisotropic coefficient. Case studies show that using a method that accounts for soil tensile strength to calculate tunnel working face support force results in a relative error of only 1.92%, improving tunnel stability assessment accuracy. Full article
(This article belongs to the Special Issue Slope Stability and Earth Retaining Structures—2nd Edition)
Show Figures

Figure 1

18 pages, 7434 KB  
Article
The Study on the Relation Between Rock Indentation Crater Morphology and Rock Mechanical Index Based on Indentation Experiments
by Zhenkun Wu, Hui Gao, Ying Yang, Songcheng Tan, Xiaohong Fang, Yule Hu and Longchen Duan
Appl. Sci. 2025, 15(17), 9410; https://doi.org/10.3390/app15179410 - 27 Aug 2025
Viewed by 500
Abstract
Understanding rock behavior under cutting tools is critical for enhancing cutting processes and forecasting rock behavior in engineering contexts. This study examines the link between mechanical properties and indentation crater morphology of six rocks using a conical indenter until initial fracture. Through indentation [...] Read more.
Understanding rock behavior under cutting tools is critical for enhancing cutting processes and forecasting rock behavior in engineering contexts. This study examines the link between mechanical properties and indentation crater morphology of six rocks using a conical indenter until initial fracture. Through indentation testing, mechanical properties (indentation stiffness index k and hardness index HI) were assessed, and crater morphology was analyzed using a 3D laser profilometer. The rocks were categorized into three groups based on specific energy: Class I (slate, shale), Class II (sandstone, marble), and Class III (granite, gneiss). The morphological features of their indentation craters were analyzed both quantitatively and qualitatively. The linear model was used to establish the relationship between crater morphology indices and mechanical properties, with model parameters determined by linear regression. Key findings include: (1) Fracture depth, cross-sectional area, and contour roundness are independent morphological indicators, serving as characteristic parameters for crater morphology, with qualitative and quantitative analyses showing consistency; (2) Post-classification linear fitting revealed statistically significant morphological prediction models, though patterns varied across rock categories due to inherent properties like structure and grain homogeneity; (3) Classification by specific energy revealed distinct mechanical and morphological differences, with significant linear relationships established for all three indicators in Classes II and III, but only roundness showing significance in Class I (non-significant for cross-sectional area and depth). However, all significant models exhibited limited explanatory power (R2 = 0.220–0.635), likely due to constrained sample sizes. Future studies should expand sample sizes to refine these findings. Full article
Show Figures

Figure 1

60 pages, 1430 KB  
Article
The Effect of the Cost Functional on Asymptotic Solution to One Class of Zero-Sum Linear-Quadratic Cheap Control Differential Games
by Valery Y. Glizer and Vladimir Turetsky
Symmetry 2025, 17(9), 1394; https://doi.org/10.3390/sym17091394 - 26 Aug 2025
Viewed by 509
Abstract
A finite-horizon zero-sum linear-quadratic differential game with non-homogeneous dynamics is considered. The key feature of this game is as follows. The cost of the control of the minimizing player (the minimizer) in the game’s cost functional is much smaller than the cost of [...] Read more.
A finite-horizon zero-sum linear-quadratic differential game with non-homogeneous dynamics is considered. The key feature of this game is as follows. The cost of the control of the minimizing player (the minimizer) in the game’s cost functional is much smaller than the cost of the control of the maximizing player (the maximizer) and the cost of the state variable. This smallness is due to a positive small multiplier (a small parameter) for the quadratic form of the minimizer’s control in the integrand of the cost functional. Two cases of the game’s cost functional are studied: (i) the current state cost in the integrand of the cost functional is a positive definite quadratic form; (ii) the current state cost in the integrand of the cost functional is a positive semi-definite (but non-zero) quadratic form. The latter case has not yet been considered in the literature devoted to the analysis of cheap control differential games. For each of the aforementioned cases, an asymptotic approximation (by the small parameter) of the solution to the considered game is derived. It is established that the property of the aforementioned state cost (positive definiteness/positive semi-definiteness) has an essential effect on the asymptotic analysis and solution of the differential equations (Riccati-type, linear, and trivial), appearing in the solvability conditions of the considered game. The cases (i) and (ii) require considerably different approaches to the derivation of the asymptotic solutions to these differential equations. Moreover, the case (ii) requires developing a significantly novel approach. The asymptotic solutions of the aforementioned differential equations considerably differ from each other in cases (i) and (ii). This difference yields essentially different asymptotic solutions (saddle point and value) of the considered game in these cases, meaning it is of crucial importance to distinguish cases (i) and (ii) in the study of various theoretical and real-life cheap control zero-sum linear-quadratic differential games. The asymptotic solutions of the considered game in cases (i) and (ii) are compared with each other. An academic illustrative example is presented. Full article
Show Figures

Figure 1

12 pages, 394 KB  
Article
Ultrasonography of the Vagus Nerve in Parkinson’s Disease: Links to Clinical Profile and Autonomic Dysfunction
by Ovidijus Laucius, Justinas Drūteika, Tadas Vanagas, Renata Balnytė, Andrius Radžiūnas and Antanas Vaitkus
Biomedicines 2025, 13(9), 2070; https://doi.org/10.3390/biomedicines13092070 - 25 Aug 2025
Viewed by 607
Abstract
Background: Parkinson’s disease (PD) is a progressive neurodegenerative disorder characterized by both motor and non-motor symptoms, including autonomic dysfunction. Structural alterations in the vagus nerve (VN) may contribute to PD pathophysiology, though existing data remain inconsistent. Objective: This study aimed to evaluate morphological [...] Read more.
Background: Parkinson’s disease (PD) is a progressive neurodegenerative disorder characterized by both motor and non-motor symptoms, including autonomic dysfunction. Structural alterations in the vagus nerve (VN) may contribute to PD pathophysiology, though existing data remain inconsistent. Objective: This study aimed to evaluate morphological changes in the VN using high-resolution ultrasound (USVN) and to investigate associations with autonomic symptoms, heart rate variability (HRV), and clinical characteristics in PD patients. Methods: A cross-sectional study was conducted involving 60 PD patients and 60 age- and sex-matched healthy controls. USVN was performed to assess VN cross-sectional area (CSA), echogenicity, and homogeneity bilaterally. Autonomic symptoms were measured using the Composite Autonomic Symptom Scale 31 (COMPASS-31). HRV parameters—SDNN, RMSSD, and pNN50—were obtained via 24 h Holter monitoring. Additional clinical data included Unified Parkinson’s Disease Rating Scale (UPDRS) scores, transcranial sonography findings, and third ventricle width. Results: PD patients showed significantly reduced VN CSA compared to controls (right: 1.90 ± 0.19 mm2 vs. 2.07 ± 0.18 mm2; left: 1.74 ± 0.21 mm2 vs. 1.87 ± 0.22 mm2; p < 0.001 and p < 0.02). Altered echogenicity and decreased homogeneity were also observed. Right VN CSA correlated with body weight, third ventricle size, and COMPASS-31 scores. Left VN CSA was associated with body size parameters and negatively correlated with RMSSD (p = 0.025, r = −0.21), indicating reduced vagal tone. Conclusions: USVN detects structural VN changes in PD, correlating with autonomic dysfunction. These findings support its potential as a non-invasive biomarker for early autonomic involvement in PD. Full article
(This article belongs to the Section Neurobiology and Clinical Neuroscience)
Show Figures

Figure 1

21 pages, 3794 KB  
Article
Study on the Effect of Ultrasonic and Cold Plasma Non-Thermal Pretreatment Combined with Hot Air on the Drying Characteristics and Quality of Yams
by Xixuan Wang, Zhiqing Song and Changjiang Ding
Foods 2025, 14(16), 2831; https://doi.org/10.3390/foods14162831 - 15 Aug 2025
Viewed by 614
Abstract
In this study, the effects of non-thermal pretreatment such as corona discharge plasma (CDP-21 kV), dielectric barrier discharge plasma (DBDP-32 kV), and ultrasonic waves of different powers (US-180 W, 210 W, 240 W) on hot-air drying of ferruginous yam were compared. The regulatory [...] Read more.
In this study, the effects of non-thermal pretreatment such as corona discharge plasma (CDP-21 kV), dielectric barrier discharge plasma (DBDP-32 kV), and ultrasonic waves of different powers (US-180 W, 210 W, 240 W) on hot-air drying of ferruginous yam were compared. The regulatory effects of ultrasonic and cold plasma pretreatment on the drying characteristics and quality of yam were systematically evaluated by determining the drying kinetic parameters, physicochemical indexes, volatile components, and energy consumption. The results showed that ultrasonic pretreatment significantly improved the drying performance of yam compared with different cold plasma treatments, with the highest drying rate and effective moisture diffusion coefficient in the US-180 W group. In terms of quality, this treatment group exhibited better color retention, higher total phenol content (366 mg/100 g) and antioxidant activity, and optimal rehydration performance. Low-field nuclear magnetic resonance (NMR) analyses showed a more homogeneous water distribution, and gas chromatography–mass spectrometry (GC-MS) identified 55 volatile components. This study confirms that the US-180 W ultrasonic pretreatment technology can effectively improve the drying efficiency and product quality of yam and at the same time reduce the energy consumption. The results of this study provide a practical solution for the optimization of a process that can be replicated in the food drying industry. Full article
(This article belongs to the Section Food Engineering and Technology)
Show Figures

Figure 1

17 pages, 310 KB  
Article
Analytical Solutions for Generalized Stochastic HSC-KdV Equations with Variable Coefficients Using Hermite Transform and F-Expansion Method
by Mohammed Zakarya, Nadiah Zafer Al-Shehri, Hegagi M. Ali, Mahmoud A. Abd-Rabo and Haytham M. Rezk
Axioms 2025, 14(8), 624; https://doi.org/10.3390/axioms14080624 - 10 Aug 2025
Viewed by 419
Abstract
This study focuses on analyzing the generalized HSC-KdV equations characterized by variable coefficients and Wick-type stochastic (Wt.S) elements. To derive white noise functional (WNF) solutions, we employ the Hermite transform, the homogeneous balance principle, and the Fe (F-expansion) technique. Leveraging the inherent [...] Read more.
This study focuses on analyzing the generalized HSC-KdV equations characterized by variable coefficients and Wick-type stochastic (Wt.S) elements. To derive white noise functional (WNF) solutions, we employ the Hermite transform, the homogeneous balance principle, and the Fe (F-expansion) technique. Leveraging the inherent connection between hypercomplex system (HCS) theory and white noise (WN) analysis, we establish a comprehensive framework for exploring stochastic partial differential equations (PDEs) involving non-Gaussian parameters (N-GP). As a result, exact solutions expressed through Jacobi elliptic functions (JEFs) and trigonometric and hyperbolic forms are obtained for both the variable coefficients and stochastic forms of the generalized HSC-KdV equations. An illustrative example is included to validate the theoretical findings. Full article
Back to TopTop