Sign in to use this feature.

Years

Between: -

Subjects

remove_circle_outline
remove_circle_outline
remove_circle_outline
remove_circle_outline
remove_circle_outline
remove_circle_outline
remove_circle_outline
remove_circle_outline
remove_circle_outline

Journals

remove_circle_outline
remove_circle_outline
remove_circle_outline
remove_circle_outline
remove_circle_outline
remove_circle_outline
remove_circle_outline
remove_circle_outline
remove_circle_outline

Article Types

Countries / Regions

remove_circle_outline
remove_circle_outline
remove_circle_outline
remove_circle_outline
remove_circle_outline
remove_circle_outline

Search Results (431)

Search Parameters:
Keywords = new information priority

Order results
Result details
Results per page
Select all
Export citation of selected articles as:
25 pages, 8578 KB  
Article
Water Consumption Prediction Based on Improved Fractional-Order Reverse Accumulation Grey Prediction Model
by Yuntao Zhu, Binglin Zhang and Jun Li
Sustainability 2025, 17(21), 9417; https://doi.org/10.3390/su17219417 - 23 Oct 2025
Abstract
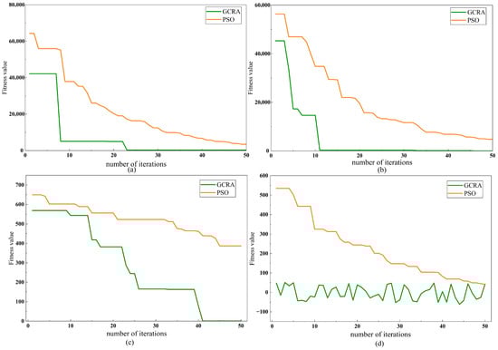
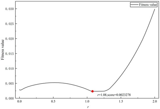
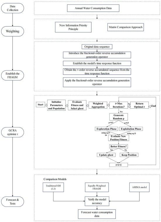
Predicting urban water consumption helps managers allocate, reserve, and schedule water resources in advance, avoiding supply–demand imbalances. In practical terms, the improved forecasting model can assist urban water managers in planning supply schedules, optimizing reservoir operations, and allocating resources efficiently, thereby supporting sustainable [...] Read more.
Predicting urban water consumption helps managers allocate, reserve, and schedule water resources in advance, avoiding supply–demand imbalances. In practical terms, the improved forecasting model can assist urban water managers in planning supply schedules, optimizing reservoir operations, and allocating resources efficiently, thereby supporting sustainable water management in rapidly developing tropical island tourist cities. Traditional forecasting models typically assume that the statistical properties of the data remain stable, an assumption often violated under changing environmental conditions. In addition, tropical island tourist cities have unique hydrological characteristics and frequently fluctuating tourist populations, making water consumption forecasting even more complex in these settings. To address the aforementioned problems, this study develops an improved fractional-order reverse accumulation grey model. Based on the principle of new information priority, the weighted processing of historical data enhances the model’s learning capability for new data. The optimal fractional order is determined using the Greater Cane Rat Algorithm, and the optimized fractional-order reverse accumulation grey model is then applied to forecast water consumption in Sanya City. The results demonstrate that the proposed model achieves a relative error of 4.28% for Sanya’s water consumption forecast, outperforming the traditional grey model (relative error 5.24%), the equally weighted fractional-order reverse accumulation model (relative error 4.37%), and the ARIMA model (relative error 6.92%). The Diebold–Mariano (DM) test further confirmed the statistically significant superiority of the proposed model over the traditional model. Full article
Show Figures

Figure 1

53 pages, 10242 KB  
Article
Lunar Robotic Construction System Using Raw Regolith:Design Conceptualization
by Ketan Vasudeva and M. Reza Emami
Aerospace 2025, 12(11), 947; https://doi.org/10.3390/aerospace12110947 - 22 Oct 2025
Abstract
This paper outlines the inception, conceptualization and primary morphological selection of a robotic system that employs raw lunar regolith for constructing protective berms and shelters on the Moon’s surface. The lunar regolith is considered the most readily available material for in situ resource [...] Read more.
This paper outlines the inception, conceptualization and primary morphological selection of a robotic system that employs raw lunar regolith for constructing protective berms and shelters on the Moon’s surface. The lunar regolith is considered the most readily available material for in situ resource utilization on the Moon. The lunar environment is characterized, and the operational task is defined, informing the development of high-level system requirements and a functional analysis through the glass-box method. The key morphological areas are identified, and candidate concepts are evaluated using the Analytic Hierarchy Process (AHP). The evaluation process employs a new approach to aggregating expert data through the ZMII method to establish priorities of the design criteria, which eliminates the need for pairwise comparisons in data collection. Each criterion is associated with a specific and quantifiable metric, which is then used to evaluate the morphologies during the AHP. The selected morphologies are determined as: a vibrating hopper for intake (normalized decision value of 27.5% out of 5 candidate solutions), a roller system for container deployment and filling (26.2% out of 7), a magnetic RCU interface (22.6% out of 7), and a 4-DoF manipulator to place the RCUs in the environment (23.6% out of 5). The final morphology is selected by combining the decision values across the primary morphological areas into a unified decision metric. This is followed by the preliminary selection of the system’s surrounding architecture. The design conceptualization is performed within a real-life operational scenario, namely, to create a blast berm for the landing pad using the lunar regolith provided by an existing excavator. The next phase of the work will include the system’s detailed design, as well as investigations on the requirements for a variety of construction tasks on the lunar surface. Full article
(This article belongs to the Special Issue Lunar Construction)
18 pages, 1611 KB  
Article
A Graph-Based Algorithm for Detecting Long Non-Coding RNAs Through RNA Secondary Structure Analysis
by Hugo Cabrera-Ibarra, David Hernández-Granados and Lina Riego-Ruiz
Algorithms 2025, 18(10), 652; https://doi.org/10.3390/a18100652 - 16 Oct 2025
Viewed by 176
Abstract
Non-coding RNAs (ncRNAs) are involved in many biological processes, making their identification and functional characterization a priority. Among them, long non-coding RNAs (lncRNAs) have been shown to regulate diverse cellular processes, such as cell development, stress response, and transcriptional regulation. The continued identification [...] Read more.
Non-coding RNAs (ncRNAs) are involved in many biological processes, making their identification and functional characterization a priority. Among them, long non-coding RNAs (lncRNAs) have been shown to regulate diverse cellular processes, such as cell development, stress response, and transcriptional regulation. The continued identification of new lncRNAs highlights the demand for reliable methods for their detection, with structural analysis offering insightful information. Currently, lncRNAs are identified using tools such as LncFinder, whose database has a large collection of lncRNAs from humans, mice, and chickens, among others. In this work, we present a graph-based algorithm to represent and compare RNA secondary structures. Rooted tree graphs were used to compare two groups of Saccharomyces cerevisiae RNA sequences, lncRNAs and not lncRNAs, by searching for structural similarities between each group. When applied to a novel candidate sequence dataset, the algorithm evaluated whether characteristic structures identified in known lncRNAs recurred. If so, the sequences were classified as likely lncRNAs. These results indicate that graph-based structural analysis offers a complementary methodology for identifying lncRNAs and may complement existing sequence-based tools such as lncFinder or PreLnc. Recent studies have shown that tumor cells can secrete lncRNAs into human biological fluids forming circulating lncRNAs which can be used as biomarkers for cancer. Our algorithm could be applied to identify novel lncRNAs with structural similarities to those associated with tumor malignancy. Full article
Show Figures

Graphical abstract

19 pages, 562 KB  
Review
A Review on the Adoption of Sustainable Agricultural Practices in Southern Africa: Focus on Smallholder Farmers
by Jonathan Thobane, Jorine Ndoro, Solly Molepo, Batizi Serote, Samkelisiwe Hlophe-Ginindza, Sylvester Mpandeli, Luxon Nhamo and Salmina Mokgehle
Agriculture 2025, 15(20), 2125; https://doi.org/10.3390/agriculture15202125 - 13 Oct 2025
Viewed by 628
Abstract
Food insecurity, financial loss, and a decline in agricultural output are among the significant challenges to the global food chain caused by extreme climatic events, high variability and change, rapid urbanization, and land degradation. Therefore, it is essential to explore alternative, sustainable agricultural [...] Read more.
Food insecurity, financial loss, and a decline in agricultural output are among the significant challenges to the global food chain caused by extreme climatic events, high variability and change, rapid urbanization, and land degradation. Therefore, it is essential to explore alternative, sustainable agricultural practices to meet the growing population’s food needs. Sustainable agriculture is foundational to farm management, rural development, and water conservation. This includes sustainable practices such as crop rotation, intercropping, and planting crops with varying rooting depths to maximize soil moisture absorption, as well as mulching to improve nutrient recycling and enhance productivity in smallholder cropping systems. The adoption of sustainable agricultural practices has become a priority for smallholder farmers, policymakers, extension agents, and agricultural experts to improve agricultural productivity, contribute to food security, and generate income. However, adoption rates have been slow, especially in Southern Africa, due to a lack of access to technology, financial constraints, limited information, and limited knowledge. This review was conducted using a comprehensive literature search on the adoption of sustainable agricultural practices by legume smallholders, examining various factors that contribute to the failure of legume smallholder farmers to adopt new agricultural practices. The timeframe of the reviewed literature was from 2010 to 2024. The results showed that smallholder farmers face numerous challenges, including limited access to technology, inadequate knowledge, and insufficient financial resources. Research conducted by the Water Research Commission (WRC) indicates that commercial farmers have access to technology, and this group of farmers possesses more substantial financial resources compared to smallholder farmers. In the adoption of sustainable agricultural practices. It is essential to strengthen the linkage between researchers, agricultural extension, and legume smallholder farmers to promote sustainable agricultural practices (SAPs). Smallholder farmers must be informed about such interventions and sustainable agricultural practices to improve rural livelihoods and enhance resilience, adaptation, and responsiveness. Full article
(This article belongs to the Section Agricultural Economics, Policies and Rural Management)
Show Figures

Figure 1

30 pages, 1431 KB  
Article
Priority-Aware Multi-Objective Task Scheduling in Fog Computing Using Simulated Annealing
by S. Sudheer Mangalampalli, Pillareddy Vamsheedhar Reddy, Ganesh Reddy Karri, Gayathri Tippani and Harini Kota
Sensors 2025, 25(18), 5744; https://doi.org/10.3390/s25185744 - 15 Sep 2025
Viewed by 886
Abstract
The number of IoT devices has been increasing at a rapid rate, and the advent of information-intensive Internet of Multimedia Things (IoMT) applications has placed serious challenges on computing infrastructure, especially for latency, energy efficiency, and responsiveness to tasks. The legacy cloud-centric approach [...] Read more.
The number of IoT devices has been increasing at a rapid rate, and the advent of information-intensive Internet of Multimedia Things (IoMT) applications has placed serious challenges on computing infrastructure, especially for latency, energy efficiency, and responsiveness to tasks. The legacy cloud-centric approach cannot meet such requirements because it suffers from local latency and central resource allocation. To overcome such limitations, fog computing proposes a decentralized model by reducing latency and bringing computation closer to data sources. However, effective scheduling of tasks within heterogeneous and resource-limited fog environments is still an NP-hard problem, especially in multi-criteria optimization and priority-sensitive situations. This research work proposes a new simulated annealing (SA)-based task scheduling framework to perform multi-objective optimization for fog computing environments. The proposed model minimizes makespan, energy consumption, and execution cost, and integrates a priority-aware penalty function to provide high responsiveness to high-priority tasks. The SA algorithm searches the scheduling solution space by accepting potentially sub-optimal configurations during the initial iterations and further improving towards optimality as the temperature decreases. Experimental analyses on benchmark datasets obtained from Google Cloud Job Workloads demonstrate that the proposed approach outperforms ACO, PSO, I-FASC and M2MPA approaches in terms of makespan, energy consumption, execution cost, and reliability at all task volume scales. These results confirm the proposed SA-based scheduler as a scalable and effective solution for smart task scheduling within fog-enabled IoT infrastructures. Full article
(This article belongs to the Section Internet of Things)
Show Figures

Figure 1

26 pages, 398 KB  
Essay
Top-Down Versus Bottom-Up Approaches to Energy Transition: Why the Societal ‘Ends’ Are More Important than the Technical ‘Means’ of Any New Paradigm
by Stephen Quilley
World 2025, 6(3), 127; https://doi.org/10.3390/world6030127 - 11 Sep 2025
Viewed by 1122
Abstract
Academic researchers in technical and policy fields tend to pay little attention to the metaphysical and ontological ‘priors’ that nevertheless structure and determine scientific strategies and results. Green political agendas rooted in ecological modernization (EM) are distinguished from antecedent visions predicated on biophysical [...] Read more.
Academic researchers in technical and policy fields tend to pay little attention to the metaphysical and ontological ‘priors’ that nevertheless structure and determine scientific strategies and results. Green political agendas rooted in ecological modernization (EM) are distinguished from antecedent visions predicated on biophysical limits. Net zero is shown to be rooted in a project of global EM. Ecomodernism is analyzed in relation to its principal actors, geopolitical context and underlying metaphysics and anthropology. It is driven by non-negotiable societal priorities (‘ends’), which themselves derive from a particular set of technical ‘means’. The top-down version of the Fourth Industrial Revolution (IR4.0) and new paradigm of global net zero constitute an integrated agenda of eco-modernism. Global net zero cannot hope to achieve its own metabolic goals in respect of either energy flows or the circular economy. A competing, bottom-up and distributed model of the IR4.0 could potentially achieve these targets without falling prey to the Jevons paradox. This potential turns on the greater capacity of low-overhead, prosumer models to nurture less materialist cultural priorities that are more communitarian and family-oriented. A smart energy system that emerges in the context of distributed, domestic and informal production is much more likely to mirror the complex, infinitely gradated and granular pattern of oscillating energy transfers that are characteristic of biological systems. From an ecological economic perspective, such a bottom-up approach to the IR4.0 is much more likely to see the orders of magnitude reduction in the unit energetic cost of social complexity envisaged, in principle, by net zero. Through this comprehensive review of the metaphysical and ontological priors of mainstream IR4.0, researchers in the linked fields of energy and circular economy are presented with a wider range of potential options less constrained by preconceived assumptions about the ‘ends’ of societal development and progress. Full article
18 pages, 568 KB  
Article
Beyond Cross-Entropy: Discounted Least Information Theory of Entropy (DLITE) Loss and the Impact of Loss Functions on AI-Driven Named Entity Recognition
by Sonia Pascua, Michael Pan and Weimao Ke
Information 2025, 16(9), 760; https://doi.org/10.3390/info16090760 - 2 Sep 2025
Viewed by 615
Abstract
Loss functions play a significant role in shaping model behavior in machine learning, yet their design implications remain underexplored in natural language processing tasks such as Named Entity Recognition (NER). This study investigates the performance and optimization behavior of five loss functions—L1, L2, [...] Read more.
Loss functions play a significant role in shaping model behavior in machine learning, yet their design implications remain underexplored in natural language processing tasks such as Named Entity Recognition (NER). This study investigates the performance and optimization behavior of five loss functions—L1, L2, Cross-Entropy (CE), KL Divergence (KL), and the proposed DLITE (Discounted Least Information Theory of Entropy) Loss—within transformer-based NER models. DLITE introduces a bounded, entropy-discounting approach to penalization, prioritizing recall and training stability, especially under noisy or imbalanced data conditions. We conducted empirical evaluations across three benchmark NER datasets: Basic NER, CoNLL-2003, and the Broad Twitter Corpus. While CE and KL achieved the highest weighted F1-scores in clean datasets, DLITE Loss demonstrated distinct advantages in macro recall, precision–recall balance, and convergence stability—particularly in noisy environments. Our findings suggest that the choice of loss function should align with application-specific priorities, such as minimizing false negatives or managing uncertainty. DLITE adds a new dimension to model design by enabling more measured predictions, making it a valuable alternative in high-stakes or real-world NLP deployments. Full article
Show Figures

Figure 1

30 pages, 1477 KB  
Article
A Hybrid Wavelet Analysis-Based New Information Priority Nonhomogeneous Discrete Grey Model with SCA Optimization for Language Service Demand Forecasting
by Xixi Li and Xin Ma
Systems 2025, 13(9), 768; https://doi.org/10.3390/systems13090768 - 1 Sep 2025
Viewed by 478
Abstract
Accurate forecasting of language service demand is essential for language industry planning and resource allocation, yet it remains challenging due to small sample sizes, noisy data, and nonlinear dynamics in industry-level time series. To enhance forecasting accuracy, this study proposes a novel hybrid [...] Read more.
Accurate forecasting of language service demand is essential for language industry planning and resource allocation, yet it remains challenging due to small sample sizes, noisy data, and nonlinear dynamics in industry-level time series. To enhance forecasting accuracy, this study proposes a novel hybrid forecasting framework, called the Sine Cosine Algorithm-optimized wavelet analysis-based new information priority nonhomogeneous discrete grey model (SCA–WA–NIPNDGM). By integrating wavelet-based denoising with the NIPNDGM, the model effectively extracts intrinsic signals and prioritizes recent observations to capture short-term trends while addressing nonlinear parameter estimation via heuristic optimization. Empirical studies are conducted across three high-demand sectors in China from 2000 to 2024, including manufacturing; water conservancy, environmental, and public facilities management; and wholesale and retail. The findings show that the proposed model displays superior performance to 11 benchmark grey models and five optimization algorithms across six evaluation metrics, achieving test Mean Absolute Percentage Error (MAPE) values as low as 1.2%, with strong generalization, stable iterations, and fast convergence. These results underscore its effectiveness in forecasting complex time series and offer valuable insights for language service market planning under emerging AI-driven disruptions. Full article
Show Figures

Figure 1

19 pages, 1910 KB  
Review
Hansen’s Disease in Ecuador: Current Status, Knowledge Gaps, and Research Priorities: A Literature Review
by Manuel Calvopiña, Juan S. Izquierdo-Condoy, Esteban Ortiz-Prado, Jorge Vasconez-Gonzalez, Lorena Vaca and Elías Guamán
Pathogens 2025, 14(8), 832; https://doi.org/10.3390/pathogens14080832 - 21 Aug 2025
Viewed by 1994
Abstract
Background: Hansen’s disease or leprosy is one of the 21 neglected tropical diseases (NTDs). In Ecuador, leprosy is considered eliminated as a public health problem; however, new cases are reported annually. Additionally, Mycobacterium leprae infection was detected in nine-banded armadillos across the country, [...] Read more.
Background: Hansen’s disease or leprosy is one of the 21 neglected tropical diseases (NTDs). In Ecuador, leprosy is considered eliminated as a public health problem; however, new cases are reported annually. Additionally, Mycobacterium leprae infection was detected in nine-banded armadillos across the country, suggesting a potential zoonotic reservoir. This literature review aims to provide an updated overview of the epidemiological situation of leprosy in Ecuador, identify knowledge gaps, and outline research priorities to support the development of a comprehensive national strategy for achieving zero autochthonous cases. Methods: This article analyses the current situation of leprosy in Ecuador based on international and national publications. A retrospective literature search using five international, regional, and national publications on leprosy published between 1954 and 2024 (70 years) with no restriction on language or publication date, was performed. Findings: Our review identified 28 publications with the earliest article dating back to 1954. Of these, 14 were published in international journals, 15 (53.6%) were in Spanish. Four nationwide studies documented leprosy cases across Ecuador’s three continental regions (Coast, Andes, and Amazon) with a predominance in the tropical coast. No cases have been reported from the Galápagos Islands. From 1983, Ecuador started multi-drug therapy. Data from the Ministry of Public Health (MoH) system identified 1539 incident cases, showing a significant decline in new cases from 2000 to 2024, with no cases in children. New cases detection rate by 100,000 inhabitants was 0.51 in 2019 according to the World Health Organization (WHO). No study has genotyped the Mycobacterium spp. in human cases, other animal species, or environment. According to the MoH, multibacillary leprosy accounts for 78.95% of diagnosed cases, with confirmation based on Ziehl–Neelsen staining and histopathology. No survey has assessed disabilities, knowledge, attitudes, and practices (KAP) or stigma related to leprosy. Research is needed on transmission routes, Mycobacterium genotyping, genetic susceptibility, and antibiotic resistance. BCG vaccination coverage fell to 75.3% in 2021. Cases are currently diagnosed and treated on an outpatient basis in large hospitals. Conclusions: This comprehensive review highlights persistent gaps in leprosy research and critical information, despite seven decades of documented cases in Ecuador. The disease is still endemic across the country, particularly at subnational level in the subtropics and tropics of the Pacific coast and the Amazon. There is a need for nationwide epidemiological research on reservoirs and the environment applying the One Health concept. Increased laboratory facilities and readily available official data are required to improve our understanding of leprosy in Ecuador. Strengthening community-level efforts is essential for Ecuador to meet the targets of the “WHO’s Towards Zero Leprosy: Strategy 2021–2030.” Full article
Show Figures

Figure 1

48 pages, 2592 KB  
Article
Coordinated Electric Vehicle Demand Management in the Unit Commitment Problem Integrated with Transmission Constraints
by Dimitrios Stamatakis and Athanasios I. Tolis
Energies 2025, 18(16), 4293; https://doi.org/10.3390/en18164293 - 12 Aug 2025
Cited by 1 | Viewed by 579
Abstract
Advancements in battery technology, marked by reduced costs and enhanced efficiency, are steadily making electric vehicles (EVs) more accessible to consumers. This trend is fueling global growth in EV fleet sizes, allowing EVs to compete directly with internal combustion engine vehicles. However, this [...] Read more.
Advancements in battery technology, marked by reduced costs and enhanced efficiency, are steadily making electric vehicles (EVs) more accessible to consumers. This trend is fueling global growth in EV fleet sizes, allowing EVs to compete directly with internal combustion engine vehicles. However, this rapid growth in EV numbers is likely to introduce challenges to the power grid, necessitating effective load management strategies. This work proposes an optimization method where EV load management is integrated into the Transmission Constrained Unit Commitment Problem (TCUCP). A Differential Evolution (DE) variant, enhanced with heuristic repair sub-algorithms, is employed to address the TCUCP. The heuristic sub-algorithms, adapted from earlier approaches to the simpler Unit Commitment Problem (UCP), are updated to incorporate power flow constraints and ensure the elimination of transmission line violations. Additionally, new repair mechanisms are introduced that combine priority lists with grid information to minimize violation. The proposed formulation considers EVs as both flexible loads and energy sources in a large urban environment powered by two grid nodes, accounting for the vehicles’ daily movement patterns. The algorithm exhibits exceptionally fast convergence to a feasible solution in fewer than 150 generations, despite the nonlinearity of the problem. Depending on the scenario, the total production cost is reduced by up to 45% within these generations. Moreover, the results of the proposed model, when compared with a MILP algorithm, achieve values with a relative difference of approximately 1%. Full article
Show Figures

Figure 1

26 pages, 1065 KB  
Article
Electric Vehicles Sustainability and Adoption Factors
by Vitor Figueiredo and Goncalo Baptista
Urban Sci. 2025, 9(8), 311; https://doi.org/10.3390/urbansci9080311 - 11 Aug 2025
Cited by 1 | Viewed by 1676
Abstract
Sustainability has an ever-increasing importance in our lives, mainly due to climate changes, finite resources, and a growing population, where each of us is called to make a change. Although climate change is a global phenomenon, our individual choices can make the difference. [...] Read more.
Sustainability has an ever-increasing importance in our lives, mainly due to climate changes, finite resources, and a growing population, where each of us is called to make a change. Although climate change is a global phenomenon, our individual choices can make the difference. The transportation sector is one of the largest contributors to global carbon emissions, making the transition toward sustainable mobility a critical priority. The adoption of electric vehicles is widely recognized as a key solution to reduce the environmental impact of transportation. However, their widespread acceptance depends on various technological, behavioral, and economical factors. Within this research we use as an artifact the CO2 Emission Management Gauge (CEMG) devices to better understand how the manufacturers, with integrated features on vehicles, could significantly enhance sales and drive the movement towards electric vehicle adoption. This study proposes an innovative new theoretical model based on Task-Technology Fit, Technology Acceptance, and the Theory of Planned Behavior to understand the main drivers that may foster electric vehicle adoption, tested in a quantitative study with structural equation modelling (SEM), and conducted in a South European country. Our findings, not without some limitations, reveal that while technological innovations like CEMG provide consumers with valuable transparency regarding emissions, its influence on the intention of adoption is dependent on the attitude towards electric vehicles and subjective norm. Our results also support the influence of task-technology fit on perceived usefulness and perceived ease-of-use, the influence of perceived usefulness on consumer attitude towards electric vehicles, and the influence of perceived ease-of-use on perceived usefulness. A challenge is also presented within our work to expand CEMG usage in the future to more intrinsic urban contexts, combined with smart city algorithms, collecting and proving CO2 emission information to citizens in locations such as traffic lights, illumination posts, streets, and public areas, allowing the needed information to better manage the city’s quality of air and traffic. Full article
Show Figures

Figure 1

16 pages, 3989 KB  
Article
Secure Context-Aware Traffic Light Scheduling System: Integrity of Vehicles’ Identities
by Marah Yahia, Maram Bani Younes, Firas Najjar, Ahmad Audat and Said Ghoul
World Electr. Veh. J. 2025, 16(8), 448; https://doi.org/10.3390/wevj16080448 - 7 Aug 2025
Viewed by 488
Abstract
Autonomous vehicles and intelligent traffic transportation are widely investigated for road networks. Context-aware traffic light scheduling algorithms determine signal phases by analyzing the real-time characteristics and contextual information of competing traffic flows. The context of traffic flows mainly considers the existence of regular, [...] Read more.
Autonomous vehicles and intelligent traffic transportation are widely investigated for road networks. Context-aware traffic light scheduling algorithms determine signal phases by analyzing the real-time characteristics and contextual information of competing traffic flows. The context of traffic flows mainly considers the existence of regular, emergency, or heavy vehicles. This is an important factor in setting the phases of the traffic light schedule and assigning a high priority for emergency vehicles to pass through the signalized intersection first. VANET technology, through its communication capabilities and the exchange of data packets among moving vehicles, is utilized to collect real-time traffic information for the analyzed road scenarios. This introduces an attractive environment for hackers, intruders, and criminals to deceive drivers and intelligent infrastructure by manipulating the transmitted packets. This consequently leads to the deployment of less efficient traffic light scheduling algorithms. Therefore, ensuring secure communications between traveling vehicles and verifying the integrity of transmitted data are crucial. In this work, we investigate the possible attacks on the integrity of transferred messages and vehicles’ identities and their effects on the traffic light schedules. Then, a new secure context-aware traffic light scheduling system is proposed that guarantees the integrity of transmitted messages and verifies the vehicles’ identities. Finally, a comprehensive series of experiments were performed to assess the proposed secure system in comparison to the absence of security mechanisms within a simulated road intersection. We can infer from the experimental study that attacks on the integrity of vehicles have different effects on the efficiency of the scheduling algorithm. The throughput of the signalized intersection and the waiting delay time of traveling vehicles are highly affected parameters. Full article
Show Figures

Figure 1

17 pages, 8024 KB  
Article
Topic Modeling Analysis of Children’s Food Safety Management Using BigKinds News Big Data: Comparing the Implementation Times of the Comprehensive Plan for Children’s Dietary Safety Management
by Hae Jin Park, Sang Goo Cho, Kyung Won Lee, Seung Jae Lee and Jieun Oh
Foods 2025, 14(15), 2650; https://doi.org/10.3390/foods14152650 - 28 Jul 2025
Viewed by 798
Abstract
As digital technologies and food environments evolve, ensuring children’s food safety has become a pressing public health priority. This study examines how the policy discourse on children’s dietary safety in Korea has shifted over time by applying Latent Dirichlet Allocation (LDA) topic modeling [...] Read more.
As digital technologies and food environments evolve, ensuring children’s food safety has become a pressing public health priority. This study examines how the policy discourse on children’s dietary safety in Korea has shifted over time by applying Latent Dirichlet Allocation (LDA) topic modeling to news articles from 2010 to 2024. Using a large-scale news database (BigKinds), the analysis identifies seven key themes that have emerged across five phases of the national Comprehensive Plans for Safety Management of Children’s Dietary Life. These include experiential education, data-driven policy approaches, safety-focused meal management, healthy dietary environments, nutritional support for children’s growth, customized safety education, and private-sector initiatives. A significant increase in digital keywords—such as “big data” and “artificial intelligence”—highlights a growing emphasis on data-oriented policy tools. By capturing the evolving language and priorities in food safety policy, this study provides new insights into the digital transformation of public health governance and offers practical implications for adaptive and technology-informed policy design. Full article
(This article belongs to the Section Food Quality and Safety)
Show Figures

Figure 1

20 pages, 2063 KB  
Article
Chemometric Evaluation of 16 Priority PAHs in Soil and Roots of Syringa vulgaris and Ficus carica from the Bor Region (Serbia): An Insight into the Natural Plant Potential for Soil Phytomonitoring and Phytoremediation
by Aleksandra D. Papludis, Slađana Č. Alagić, Snežana M. Milić, Jelena S. Nikolić, Snežana Č. Jevtović, Vesna P. Stankov Jovanović and Gordana S. Stojanović
Environments 2025, 12(8), 256; https://doi.org/10.3390/environments12080256 - 28 Jul 2025
Viewed by 652
Abstract
The soil phytomonitoring and phytostabilization potential of Syringa vulgaris and Ficus carica was evaluated regarding 16 priority polycyclic aromatic hydrocarbons (PAHs) using a chemometric approach and the calculation of bioconcentration factors (BCFs) for each individual PAH in plants’ roots from each selected location [...] Read more.
The soil phytomonitoring and phytostabilization potential of Syringa vulgaris and Ficus carica was evaluated regarding 16 priority polycyclic aromatic hydrocarbons (PAHs) using a chemometric approach and the calculation of bioconcentration factors (BCFs) for each individual PAH in plants’ roots from each selected location in the Bor region. PAHs in roots and the corresponding soils were analyzed using the QuEChERS (Quick, Effective, Cheap, Easy, Rugged, Safe) method with some new modifications, gas chromatography/mass spectrometry, Pearson’s correlation study, hierarchical cluster analysis, and BCFs. Several central conclusions are as follows: Each plant species developed its own specific capability for PAH management, and root concentrations ranged from not detected (for several compounds) to 5592 μg/kg (for fluorene in S. vulgaris). In some cases, especially regarding benzo(a)pyrene and chrysene, both plants had a similar tactic—the total avoidance of assimilation (probably due to their high toxicity). Both plants retained significant quantities of different PAHs in their roots (many calculated BCFs were higher than 1 or were even extremely high), which recommends them for PAH phytostabilization (especially fluorene, benzo(b)fluoranthene, and benzo(k)fluoranthene). In soil monitoring, neither of the plants are helpful because their roots do not reflect the actual situation found in soil. Finally, the analysis of the corresponding soils provided useful monitoring information. Full article
Show Figures

Graphical abstract

21 pages, 1609 KB  
Article
When Research Evidence and Healthcare Policy Collide: Synergising Results and Policy into BRIGHTLIGHT Guidance to Improve Coordinated Care for Adolescents and Young Adults with Cancer
by Rachel M. Taylor, Alexandra Pollitt, Gabriel Lawson, Ross Pow, Rachael Hough, Louise Soanes, Amy Riley, Maria Lawal, Lorna A. Fern, BRIGHTLIGHT Study Group, Young Advisory Panel and the Policy Lab Participants
Healthcare 2025, 13(15), 1821; https://doi.org/10.3390/healthcare13151821 - 26 Jul 2025
Viewed by 610
Abstract
Background/Objectives: BRIGHTLIGHT was the national evaluation of adolescent and young adult (AYA) cancer services in England. BRIGHTLIGHT results were not available when the most recent healthcare policy (NHSE service specifications for AYA Cancer) for AYA was drafted and therefore did not consider BRIGHTLIGHT [...] Read more.
Background/Objectives: BRIGHTLIGHT was the national evaluation of adolescent and young adult (AYA) cancer services in England. BRIGHTLIGHT results were not available when the most recent healthcare policy (NHSE service specifications for AYA Cancer) for AYA was drafted and therefore did not consider BRIGHTLIGHT findings and recommendations. We describe the co-development and delivery of a Policy Lab to expedite the implementation of the new service specification in the context of BRIGHTLIGHT results, examining the roles of multi-stakeholders to ensure service delivery is optimised to benefit AYA patients. We address the key question, “What is the roadmap for empowering different stakeholders to shape how the AYA service specifications are implemented?”. Methods: A 1-day face-to-face policy lab was facilitated, utilising a unique, user-centric engagement approach by bringing diverse AYA stakeholders together to co-design strategies to translate BRIGHTLIGHT evidence into policy and impact. This was accompanied by an online workshop and prioritisation survey, individual interviews, and an AYA patient workshop. Workshop outputs were analysed thematically and survey data quantitatively. Results: Eighteen professionals and five AYAs attended the face-to-face Policy Lab, 16 surveys were completed, 13 attended the online workshop, three professionals were interviewed, and three AYAs attended the patient workshop. The Policy Lab generated eight national and six local recommendations, which were prioritised into three national priorities: 1. Launching the service specification supported by compelling communication; 2. Harnessing the ideas of young people; and 3. Evaluation of AYA patient outcomes/experiences and establishing a national dashboard of AYA cancer network performance. An animation was created by AYAs to inform local hospitals what matters to them most in the service specification. Conclusions: Policy and research evidence are not always aligned, so when emerging evidence does not support current guidance, further exploration is required. We have shown through multi-stakeholder involvement including young people that it was possible to gain a different interpretation based on current knowledge and context. This additional insight enabled practical recommendations to be identified to support the implementation of the service specification. Full article
(This article belongs to the Special Issue Implications for Healthcare Policy and Management)
Show Figures

Figure 1

Back to TopTop