Sign in to use this feature.

Years

Between: -

Subjects

remove_circle_outline
remove_circle_outline
remove_circle_outline
remove_circle_outline
remove_circle_outline
remove_circle_outline
remove_circle_outline
remove_circle_outline
remove_circle_outline

Journals

remove_circle_outline
remove_circle_outline
remove_circle_outline
remove_circle_outline
remove_circle_outline
remove_circle_outline
remove_circle_outline
remove_circle_outline
remove_circle_outline

Article Types

Countries / Regions

remove_circle_outline
remove_circle_outline
remove_circle_outline
remove_circle_outline

Search Results (1,599)

Search Parameters:
Keywords = neuronal cultures

Order results
Result details
Results per page
Select all
Export citation of selected articles as:
24 pages, 5024 KB  
Article
Deubiquitinating Enzymes Ubiquitin-Specific Proteases 7 and 10 Regulate TAU Aggregation
by Christiane Volbracht and Karina Fog
Int. J. Mol. Sci. 2025, 26(22), 11062; https://doi.org/10.3390/ijms262211062 (registering DOI) - 15 Nov 2025
Abstract
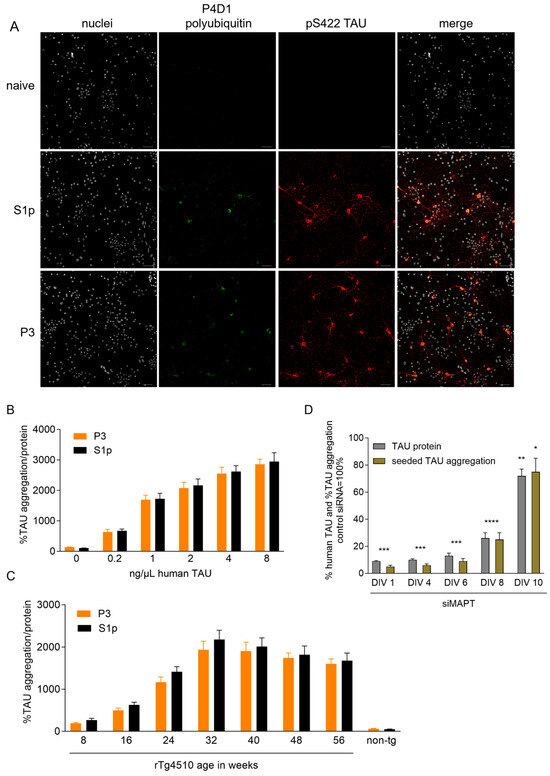
Accumulation of the microtubule-associated protein TAU into inclusions is a hallmark of tauopathies including Alzheimer’s disease (AD), potentially driven by impaired protein degradation and dysregulated ubiquitination. To explore the role of deubiquitinating enzymes (DUBs), we performed siRNA knockdown screens targeting 93 murine DUBs [...] Read more.
Accumulation of the microtubule-associated protein TAU into inclusions is a hallmark of tauopathies including Alzheimer’s disease (AD), potentially driven by impaired protein degradation and dysregulated ubiquitination. To explore the role of deubiquitinating enzymes (DUBs), we performed siRNA knockdown screens targeting 93 murine DUBs in rTg4510 cortical cultures. Knockdown and pharmacological inhibition of the ubiquitin-specific proteases 7 (Usp7) and 10 (Usp10) significantly reduced seeded TAU aggregation without affecting soluble TAU levels. These effects were observed in both cortical and organotypic hippocampal slice cultures from rTg4510 mice, as well as in wildtype neurons seeded with AD-derived pathological TAU. Inhibition of Usp7 and Usp10 was associated with increased polyubiquitination of residual TAU inclusions in rTg4510 cortical cultures. These findings suggest that Usp7 and Usp10 contribute to pathological TAU accumulation by modulating ubiquitin-dependent degradation pathways. Targeting USP7 and USP10 may offer a novel therapeutic strategy for AD and related tauopathies. Full article
(This article belongs to the Special Issue Molecular Mechanisms and Drug Treatment in Alzheimer’s Disease)
Show Figures

Figure 1

28 pages, 1795 KB  
Review
Transcription Factor-Based Differentiation of Pluripotent Stem Cells: Overcoming the Traps of Random Neuronal Fate
by Georgie McDaid, Jaime Vanek, Brett Cromer and Huseyin Sumer
Biomedicines 2025, 13(11), 2783; https://doi.org/10.3390/biomedicines13112783 - 14 Nov 2025
Abstract
Developing robust methods to differentiate pluripotent stem cells (PSCs) into specific neuronal subtypes is crucial for advancing neuroscience research, including disease modelling and regenerative medicine. Research in this area has primarily focused on generating and studying excitatory neurons, often in co-culture with primary [...] Read more.
Developing robust methods to differentiate pluripotent stem cells (PSCs) into specific neuronal subtypes is crucial for advancing neuroscience research, including disease modelling and regenerative medicine. Research in this area has primarily focused on generating and studying excitatory neurons, often in co-culture with primary astrocytes to support maturation. Due to the shared ectodermal lineage of these cell types, any mesoderm derived cells, such as microglia, are absent using traditional methods of culture. To more accurately model the intricate complexity of the brain and its normal neuronal physiology, it is important to incorporate other critical neural subtypes, such as inhibitory interneurons and various glial cells. This review highlights recent progress in using transcription factor-based in vitro differentiation strategies to generate these diverse neural populations. A major advantage of this approach is the ability to rapidly produce highly specific cell types in a controlled manner, allowing for the precise seeding of cells at defined anatomical and physiological ratios. This controlled methodology enables the creation of more accurate and reproducible in vitro models, including two-dimensional (2D) and three-dimensional (3D) cultures and organoids, thereby moving beyond the limitations of random differentiation from neuronal progenitor cells. Despite these advances, key challenges remain, including reproducibility between pluripotent stem cell lines, off-target transcriptional effects of exogenous factors, and incomplete phenotypic maturation of derived cells. Addressing these constraints is essential for translating transcription factor-based approaches into robust and clinically relevant neural models. Full article
(This article belongs to the Special Issue Stem Cell Therapy: Traps and Tricks)
Show Figures

Figure 1

21 pages, 2101 KB  
Article
Deamidation at N53 Causes SOD1 Structural Instability and Excess Zn Incorporation
by Eric Zanderigo, Phyllis Schram, Owen Rogers, Mikayla McLaughlin, Colin Smith and Alison L. O’Neil
BioChem 2025, 5(4), 39; https://doi.org/10.3390/biochem5040039 - 13 Nov 2025
Abstract
Background/Objectives: Approximately 20% of familial ALS (fALS) cases are linked to mutations in Cu/Zn superoxide dismutase (SOD1). Through a gain function, SOD1 misfolding exerts a toxic effect on motor neurons, leading to their degradation and ALS symptomology in both fALS cases and [...] Read more.
Background/Objectives: Approximately 20% of familial ALS (fALS) cases are linked to mutations in Cu/Zn superoxide dismutase (SOD1). Through a gain function, SOD1 misfolding exerts a toxic effect on motor neurons, leading to their degradation and ALS symptomology in both fALS cases and sporadic ALS (sALS) cases with no known genetic cause. To further our understanding of SOD1-ALS etiology, identifying motor neuron-specific SOD1 post-translational modifications (PTMs) and studying their structural influence is necessary. To this end, we have conducted a study on the influence of the deamidation of Asn53, a PTM proximal to key stabilizing motifs in SOD1, which has scarcely been addressed in the literature to date. Methods: Deamidation to N53 was identified by tandem mass spectrometry of SOD1 immunoprecipitated from motor neuron (MN) cultures derived from wild-type (WT) human induced pluripotent stem cells (iPSCs). WT SOD1 and N53D SOD1, a mutant mimicking the deamidation, were expressed in Escherichia coli and purified for in vitro analyses. Differences between species were measured by experiments probing metal cofactors, relative monomer populations, and aggregation propensity. Furthermore, molecular dynamics experiments were conducted to model and determine the influence of the PTM on SOD1 structure. Results: In contrast to WT, N53D SOD1 showed non-native incorporation of metal cofactors, coordinating more Zn2+ cofactors than total Zn-binding sites, and more readily adopted monomeric forms, unfolded, and aggregated with heating, possibly while releasing coordinated metals. Conclusions: Deamidation to N53 in SOD1 encourages the adoption of non-native conformers, and its detection in WT MN cultures suggests relevance to sALS pathophysiology. Full article
12 pages, 3275 KB  
Article
Evaluation of the Effects of Eye Drops for Dry Eyes on Neuronal Pain Receptors in a Primary Culture Model of Trigeminal Ganglion Cells
by Chihiro Sunouchi, Takahiko Hayashi, Satoru Yamagami and Tohru Sakimoto
J. Clin. Med. 2025, 14(22), 8038; https://doi.org/10.3390/jcm14228038 - 13 Nov 2025
Abstract
Background: Dry eye disease is a multifactorial ocular surface disorder characterized by tear film instability, inflammation, and neurosensory abnormalities that can lead to corneal pain and discomfort. In this study, we evaluated the effects of specific eye drops for dry eyes on neuronal [...] Read more.
Background: Dry eye disease is a multifactorial ocular surface disorder characterized by tear film instability, inflammation, and neurosensory abnormalities that can lead to corneal pain and discomfort. In this study, we evaluated the effects of specific eye drops for dry eyes on neuronal pain receptors to gain insight into the mechanisms underlying corneal nerve pain in patients with dry eyes using a primary cell culture model of murine trigeminal ganglion cells. Methods: Trigeminal ganglia were obtained from wild-type postnatal day 7–10 mice. Primary cultures were prepared using the cell suspension method. After culturing for one week, the cells were stained with neuron-specific anti-neuronal nuclei, polymodal nociceptor, and transient receptor potential vanilloid 1 (TRPV1) antibodies. The calcium ion probe Fura2-AM® was added to cultured cells after 2 weeks of incubation. The effects of capsaicin alone, in combination with the TRPV1 antagonist AMG9810, and in the presence of components of commercially available eye drops (cyclosporine, diquafosol tetrasodium, or rebamipide) were evaluated by monitoring calcium signals. Results: Neural excitation and capsaicin-induced increase in fluorescence intensity ratio were suppressed by AMG9810, cyclosporine, and diquafosol tetrasodium, but not by rebamipide. Conclusions: Inhibition of cellular excitation by cyclosporine and diquafosol tetrasodium may underlie their clinical pain suppressive effects. The primary culture model described here may serve as a useful tool for future studies on corneal perception. Full article
(This article belongs to the Special Issue Clinical Management of Corneal Diseases)
Show Figures

Figure 1

23 pages, 5224 KB  
Article
Dietary Copper on the Onset of Puberty in Rats: Possible Mechanism
by Rui Sun, Zhongshen Wang, Cheng Li, Meng Li, Wenyan Yang and Lianyu Yang
Nutrients 2025, 17(22), 3534; https://doi.org/10.3390/nu17223534 - 12 Nov 2025
Viewed by 138
Abstract
Background/Objectives: Copper is an essential trace element for physiological processes related to reproduction, but its impact on the hypothalamic–pituitary–ovarian (HPOA) axis and its specific mechanism remain unclear. Methods: In vivo study: 21-day-old female Sprague Dawley (SD) rats were randomly assigned to [...] Read more.
Background/Objectives: Copper is an essential trace element for physiological processes related to reproduction, but its impact on the hypothalamic–pituitary–ovarian (HPOA) axis and its specific mechanism remain unclear. Methods: In vivo study: 21-day-old female Sprague Dawley (SD) rats were randomly assigned to five groups (n = 10 per group), with all groups fed a basal diet and supplemented with CuSO4·5H2O to achieve copper ion concentrations of 0, 15, 30, 45, or 60 mg/kg in the diet. During the second phase of proestrus, blood samples, hypothalamic tissues, pituitary tissues, and ovarian tissues were collected. In vitro study: Primary mixed hypothalamic neurons were isolated and cultured from fetal SD rats on embryonic day 17. After identification by NSE immunofluorescence staining, six copper ion concentration groups (0, 15.6, 31.2, 46.8, 62.4, and 78 μmol/L) were established. The optimal copper concentration for cell viability and GnRH secretion was screened using CCK-8 assay (Sangon, Shanghai, China) and ELISA (Mlbio, Shanghai, China). On this basis, the cells were treated with different concentrations of PKC agonist (PMA) and PKC inhibitor (chelerythrine). Cell viability was evaluated by CCK-8 assay, the expression level of PKC was detected by Western blot, and the optimal concentration with no obvious toxicity was selected for subsequent mechanism research. Results: Dietary copper dose-dependently regulated rat puberty onset; the 45 mg/kg copper group had the earliest onset, and showed significantly increased levels of reproduction-related hormones (GnRH, FSH, LH, E2) in serum and HPOA axis. Hypothalamic transcriptomics revealed significantly enriched GnRH signaling pathways and GABAergic synaptic pathways. Mechanistically, this copper dose upregulated hypothalamic KISS-1, GPR54, and PKC (mRNA/protein), and downregulated GABA/GABA-R. Adding 46.8 μmol/L copper (as Cu2+, equivalent to optimal in vivo level) could activate the KISS-1/GPR54-GnRH system in hypothalamic neurons; regulating PKC activity could synchronously affect the expression of KISS-1, GPR54, GnRH, and GABA/GABA-R, with additional copper enhancing this effect in vitro experiments. Conclusions: This study demonstrates for the first time that dietary copper at 45 mg/kg promotes puberty onset in SD rats. The mechanism involves activation of the hypothalamic PKC pathway, which inhibits GABAergic neurotransmission while activating the KISS-1/GPR54-GnRH system, thereby enhancing HPOA axis activity and gonadotropin secretion. Full article
(This article belongs to the Section Micronutrients and Human Health)
Show Figures

Figure 1

30 pages, 11826 KB  
Article
Expression of Dystroglycanopathy-Related Enzymes, POMGNT2 and POMGNT1, in the Mammalian Retina and 661W Cone-like Cell Line
by Cristina Quereda, Violeta Gómez-Vicente, Mercedes Palmero and José Martín-Nieto
Biomedicines 2025, 13(11), 2759; https://doi.org/10.3390/biomedicines13112759 - 11 Nov 2025
Viewed by 320
Abstract
Background. Dystroglycanopathies (DGPs) constitute a set of recessive, neuromuscular congenital dystrophies that result from impaired glycosylation of dystroglycan (DG). These disorders typically course with CNS alterations, which, alongside gradual muscular dystrophy, may include brain malformations, intellectual disability and a panoply of ocular defects. [...] Read more.
Background. Dystroglycanopathies (DGPs) constitute a set of recessive, neuromuscular congenital dystrophies that result from impaired glycosylation of dystroglycan (DG). These disorders typically course with CNS alterations, which, alongside gradual muscular dystrophy, may include brain malformations, intellectual disability and a panoply of ocular defects. In this process, the protein products of 22 genes, collectively dubbed DGP-associated genes, directly or indirectly participate sequentially along a complex, branched biosynthetic pathway. POMGNT2 and POMGNT1 are two enzymes whose catalytic activity consists of transferring the same substrate, a molecule of N-acetylglucosamine (GlcNAc) to a common substrate, the O-mannosylated α subunit of DG. Despite their presumptive role in retinal homeostasis, there are currently no reports describing their expression pattern or function in this tissue. Purpose. This work focuses on POMGNT2 and POMGNT1 expression in the mammalian retina, and on the characterization of their distribution across retinal layers, and in the 661W photoreceptor cell line. Methods. The expression of POMGNT2 protein in different mammalian species’ retinas, including those of mice, rats, cows and monkeys, was assessed by immunoblotting. Additionally, POMGNT2 and POMGNT1 distribution profiles were analyzed using immunofluorescence confocal microscopy in retinal sections of monkeys and mice, and in 661W cultured cells. Results. Expression of POMGNT2 was detected in the neural retina of all species studied, being present in both cytoplasmic and nuclear fractions of the monkey and mouse, and in 661W cells. In the cytoplasm, POMGNT2 was concentrated in the endoplasmic reticulum (ER) and/or Golgi complex, depending on the species and cell type, whereas POMGNT1 accumulated only in the Golgi complex in both monkey and mouse retinas. Additionally, both proteins were present in the nucleus of the 661W cells, concentrating in the euchromatin and heterochromatin, as well as in nuclear PML and Cajal bodies, and nuclear speckles. Conclusions. Our results are indicative that POMGNT2 and POMGNT1 participate in the synthesis of O-mannosyl glycans added to α-dystroglycan in the ER and/or Golgi complex in the cytoplasm of mammalian retinal cells. Also, they could play a role in the modulation of gene expression at the mRNA level, which remains to be established, in a number of nuclear compartments in transformed retinal neurons. Full article
Show Figures

Figure 1

29 pages, 5933 KB  
Article
Gap Junctional Communication Required for the Establishment of Long-Term Robust Ca2+ Oscillations Across Human Neuronal Spheroids and Extended 2D Cultures
by Jasmin Kormann, Eike Cöllen, Ayla Aksoy-Aksel, Jana Schneider, Yaroslav Tanaskov, Kevin Wulkesch, Marcel Leist and Udo Kraushaar
Cells 2025, 14(21), 1744; https://doi.org/10.3390/cells14211744 - 6 Nov 2025
Viewed by 365
Abstract
Synchronized oscillatory fluctuations in intracellular calcium concentration across extended neuronal networks represent a functional indicator of connectivity and signal coordination. In this study, a model of human immature neurons (differentiated from LUHMES precursors) has been used to establish a robust protocol for generating [...] Read more.
Synchronized oscillatory fluctuations in intracellular calcium concentration across extended neuronal networks represent a functional indicator of connectivity and signal coordination. In this study, a model of human immature neurons (differentiated from LUHMES precursors) has been used to establish a robust protocol for generating reproducible intracellular Ca2+ oscillations in both two-dimensional monolayers and three-dimensional spheroids. Oscillatory activity was induced by defined ionic conditions in combination with potassium channel blockade. It was characterized by stable frequencies of approximately 0.2 Hz and high synchronization indices across millimeter-scale cultures. These properties were consistently reproduced in independent experiments and across laboratories. Single-cell imaging confirmed that oscillations were coordinated throughout large cell populations. Pharmacological interventions demonstrated that neither excitatory nor inhibitory chemical synaptic transmission influenced oscillatory dynamics. Gap junction blockers completely disrupted synchronization, while leaving individual cell activity unaffected. Functional dye-transfer assays provided additional evidence for electrical coupling. This was further supported by connexin-43 expression profiles and immunostaining. Collectively, these findings indicate that synchronized Ca2+ oscillations in LUHMES cultures are mediated by gap junctional communication rather than by conventional synaptic mechanisms. This system offers a practical platform for studying fundamental principles of network coordination and for evaluating pharmacological or toxicological modulators of intercellular coupling. Moreover, it may provide a relevant human-based model to explore aspects of neuronal maturation and to assess compounds with potential neurodevelopmental toxicity. Full article
Show Figures

Figure 1

15 pages, 6916 KB  
Article
Elucidation of the Neuroprotective Effects of Astaxanthin Against Amyloid β Toxicity in the SH-SY5Y Human Neuroblastoma Cell Line
by Sahithya Hulimane Ananda, Masahiro Kuragano and Kiyotaka Tokuraku
Molecules 2025, 30(21), 4271; https://doi.org/10.3390/molecules30214271 - 3 Nov 2025
Viewed by 362
Abstract
Alzheimer’s disease (AD) is a neurodegenerative disorder characterized by memory loss and cognitive decline, primarily due to amyloid β (Aβ) aggregation in the brain. Astaxanthin (AxN), a xanthophyll carotenoid derived from Haematococcus pluvialis, possesses antioxidant and neuroprotective properties. This study investigated the [...] Read more.
Alzheimer’s disease (AD) is a neurodegenerative disorder characterized by memory loss and cognitive decline, primarily due to amyloid β (Aβ) aggregation in the brain. Astaxanthin (AxN), a xanthophyll carotenoid derived from Haematococcus pluvialis, possesses antioxidant and neuroprotective properties. This study investigated the neuroprotective effects of AxN against Aβ aggregation in human neuroblastoma SH-SY5Y cells. Initially, AxN inhibited Aβ aggregation in DMEM/F12 culture medium but not in PBS, suggesting a medium-dependent effect. Using quantum dot nanoprobes, Aβ aggregation was visualized in the presence of SH-SY5Y cells. AxN treatment (0.032–20 µM) significantly reduced Aβ aggregation and accumulation on SH-SY5Y cells. AxN also prevented Aβ-induced early apoptotic cell death but was less effective against late necrosis. Furthermore, a wound-healing assay showed that AxN restored the impaired cell motility caused by Aβ aggregation. Thioflavin T staining confirmed the reduction in Aβ fibril formation around the cells following AxN treatment. In conclusion, our study suggests that AxN prevents Aβ aggregation and accumulation on the cell surface, thereby restoring cell motility and preventing early apoptosis in neuronal cells. Full article
Show Figures

Figure 1

16 pages, 3041 KB  
Article
Rigor & Reproducibility: pH Adjustments of Papain with L-Cysteine Dissociation Solutions and Cell Media Using Phenol Red Spectrophotometry
by Joshua M. Hilner, Allison Turner, Calissa Vollmar-Zygarlenski and Larry J. Millet
Biosensors 2025, 15(11), 727; https://doi.org/10.3390/bios15110727 - 1 Nov 2025
Viewed by 545
Abstract
Phenol red is a widely used, low-cost, label-free colorimetric pH indicator that bridges traditional colorimetric assays with modern quantitative imaging and cell-based screening platforms. Its protonation-dependent absorbance shift (430–560 nm) allows for the real-time monitoring of extracellular acidification, which indirectly reflects cellular metabolism, [...] Read more.
Phenol red is a widely used, low-cost, label-free colorimetric pH indicator that bridges traditional colorimetric assays with modern quantitative imaging and cell-based screening platforms. Its protonation-dependent absorbance shift (430–560 nm) allows for the real-time monitoring of extracellular acidification, which indirectly reflects cellular metabolism, growth, and respiration. Although phenol red lacks the molecular specificity of genetically encoded or fluorogenic biosensors, it remains useful in systems where pH changes are effective proxies for physiological processes. Existing tissue digestion protocols often overlook key parameters, especially pH control and enzyme cofactor use. This study presents a straightforward, spectrophotometric method to monitor and adjust the pH of low-volume (1 mL) buffered enzymatic dissociation media using phenol red and a plate reader. We titrated dissociation solutions to physiological pH (~7.4) using spectrophotometric pH measurements validated against conventional glass pH probe readings, confirming method reliability. Accurate pH assessment is critical for isolating viable primary cells for downstream applications such as tissue engineering, single-cell omics, and neurophysiological assays. We highlight that papain-based dissociation media supplemented with L-cysteine can be acidic (pH 6.6) if unadjusted, compromising cell viability. This accessible approach enhances reproducibility by promoting pH documentation concerning dissociation conditions that contribute to advancing consistency in biomedical, cellular, neuronal, and tissue engineering research. Full article
Show Figures

Graphical abstract

22 pages, 1816 KB  
Article
Aging Effects on Metabolic Sensor and Glycogen Metabolism in Old Male vs. Female Rat Primary Hypothalamic Astrocyte Cultures
by Rami Shrestha, Madhu Babu Pasula and Karen Patrice Briski
Neuroglia 2025, 6(4), 41; https://doi.org/10.3390/neuroglia6040041 - 1 Nov 2025
Viewed by 293
Abstract
Background/Objectives: Compartmentalized glucose metabolism in the brain contributes to neuro-metabolic stability and shapes hypothalamic control of glucose homeostasis. Glucose transporter-2 (GLUT2) is a plasma membrane glucose sensor that exerts sex-specific control of hypothalamic astrocyte glucose and glycogen metabolism. Aging causes counterregulatory dysfunction. Methods: [...] Read more.
Background/Objectives: Compartmentalized glucose metabolism in the brain contributes to neuro-metabolic stability and shapes hypothalamic control of glucose homeostasis. Glucose transporter-2 (GLUT2) is a plasma membrane glucose sensor that exerts sex-specific control of hypothalamic astrocyte glucose and glycogen metabolism. Aging causes counterregulatory dysfunction. Methods: The current research used Western blot and HPLC–electrospray ionization–mass spectrometry to investigate whether aging affects the GLUT2-dependent hypothalamic astrocyte metabolic sensor, glycogen enzyme protein expression, and glycogen mass according to sex. Results: The data document GLUT2-dependent upregulated glucokinase (GCK) protein in glucose-deprived old male and female astrocyte cultures, unlike GLUT2 inhibition of this protein in young astrocytes. Glucoprivation of old male and female astrocytes caused GLUT2-independent downregulation of 5′-AMP-activated protein kinase (AMPK) protein, indicating loss of GLUT2 stimulation of this protein with age. This metabolic stress also caused GLUT2-dependent suppression of phospho-AMPK profiles in each sex, differing from GLUT2-mediated glucoprivic enhancement of activated AMPK in young male astrocytes and phospho-AMPK insensitivity to glucoprivation in young female cultures. GS and GP isoform proteins were refractory to glucoprivation of old male cultures, contrary to downregulation of these proteins in young glucose-deprived male astrocytes. Aging elicited a shift from GLUT2 inhibition to stimulation of male astrocyte glycogen accumulation and caused gain of GLUT2 control of female astrocyte glycogen. Conclusions: The outcomes document sex-specific, aging-related alterations in GLUT2 control of hypothalamic astrocyte glucose and ATP monitoring and glycogen mass and metabolism. These results warrant future initiatives to assess how these adjustments in hypothalamic astrocyte function may affect neural operations that are shaped by astrocyte–neuron metabolic partnership. Full article
Show Figures

Figure 1

21 pages, 18536 KB  
Article
PPARα-Mediated Fatty Acid Catabolism in Astrocytes Was Involved in Improvement of Cognitive Dysfunction by Phlorizin in APP/PS1 Mice
by Yan Fu, Xuya Zhang, Lingling Li, Hong Jiang, Qiaozhi Ren, Tianxing Yi, Yali Zhang and Yi Lu
Antioxidants 2025, 14(11), 1321; https://doi.org/10.3390/antiox14111321 - 31 Oct 2025
Viewed by 523
Abstract
Central lipid metabolism disorders are crucial for the development of Alzheimer’s disease (AD). Phlorizin (PHZ) improved lipid metabolism abnormalities in AD nematodes, but its mechanism of action in improving AD-related symptoms and whether it can alleviate AD cognitive impairment remain unclear. To elucidate [...] Read more.
Central lipid metabolism disorders are crucial for the development of Alzheimer’s disease (AD). Phlorizin (PHZ) improved lipid metabolism abnormalities in AD nematodes, but its mechanism of action in improving AD-related symptoms and whether it can alleviate AD cognitive impairment remain unclear. To elucidate the effects and mechanisms of PHZ on lipid metabolism disorders in an AD model, gavage administration of PHZ for 8 weeks improved cognitive dysfunction and lipid disorders in APPswe/PSEN1dE9 (APP/PS1) mice. Concurrently, in astrocytes induced by palmitic acid (PA)- mediated lipid metabolic disorder, PHZ treatment improved astrocytic lipid accumulation by upregulating the target peroxisome proliferator-activated receptor α (PPARα) and its downstream pathways, thereby promoting astrocytic fatty acid oxidation. We validated PHZ’s strong in vitro binding affinity with PPARα. Co-culture systems of lipid-metabolically disordered astrocytes and neurons further demonstrated that PHZ significantly improved neuronal cell viability and reduced intracellular lipid accumulation, thereby decreasing the expression of enzymes associated with β-amyloid protein (Aβ) production. This study demonstrates that gavage administration of PHZ for 2 months improves cognitive deficits and pathological markers in AD mice. Furthermore, at the cellular level, PHZ may exert its effects by enhancing astrocytic lipid metabolism, thereby preventing neuronal lipotoxicity and mitigating AD progression. Full article
(This article belongs to the Section Health Outcomes of Antioxidants and Oxidative Stress)
Show Figures

Figure 1

36 pages, 2758 KB  
Article
Transcriptomic Insights into Late-Life Depression and the Role of Environmental Drinking Water Composition: A Study on 18-Month-Old Mice
by João Pedro Costa-Nunes, Kseniia Sitdikova, Evgeniy Svirin, Johannes de Munter, Gabor Somlyai, Anna Gorlova, Alexandr Litavrin, Gohar M. Arajyan, Zlata Nefedova, Alexei Lyundup, Sergey Morozov, Aleksei Umriukhin, Sofia Iliynskaya, Anton Chernopiatko and Tatyana Strekalova
Int. J. Mol. Sci. 2025, 26(21), 10626; https://doi.org/10.3390/ijms262110626 - 31 Oct 2025
Viewed by 429
Abstract
The study of molecular mechanisms underlying late-life depression (LLD) is increasingly important in light of population aging. To date, LLD-related molecular brain changes remain poorly understood. Furthermore, environmental factors such as climate change and geography contribute to LDD risks. One overlooked factor might [...] Read more.
The study of molecular mechanisms underlying late-life depression (LLD) is increasingly important in light of population aging. To date, LLD-related molecular brain changes remain poorly understood. Furthermore, environmental factors such as climate change and geography contribute to LDD risks. One overlooked factor might be deuterium—a stable hydrogen isotope—whose concentration in drinking water can vary geographically (~90–155 ppm) and alter the incidence of mood disorders. Conversely, potential effects of natural variations in deuterium content in drinking water on LLD symptoms and brain gene expression remain unknown. We conducted Illumina gene expression profiling in the hippocampi and prefrontal cortexes of 18-month-old C57BL/6J mice, a model of LLD-like behaviors, compared to 3-month-old controls. Separately, aged mice were allowed to consume deuterium-depleted (DDW, ~90 ppm) or control (~140 ppm) water for 21 days and were studied for LLD-like behaviors and Illumina gene expression of the brain. Naïve old mice displayed ≥2-fold significant changes of 35 genes. Housing on DDW increased their hedonic sensitivity and novelty exploration, reduced helplessness, improved memory, and significantly altered brain expression of Egr1, Per2, Homer1, Gadd45a, and Prdx4, among others. These genes revealed significant alterations in several GO-BP and KEGG pathways implicated in inflammation, cellular stress, synaptic plasticity, emotionality, and regeneration. Additionally, we found that incubation of primary neuronal cultures in DDW-containing buffer ameliorated Ca2+ influx and mitochondrial potential in a toxicity model, suggesting the involvement of mitochondrial mechanisms in the effects of decreased deuterium levels. Thus, aging induced profound brain molecular changes that may at least in part contribute to LLD pathophysiology. Reduced deuterium intake exerted modest but significant effects on LLD-related behaviors in aged mice, which can be attributed to, but not limited by ameliorated mitochondrial function and changes in brain gene expression. Full article
Show Figures

Figure 1

23 pages, 1776 KB  
Article
Cannabinoid Receptor Type 2 Agonist JWH-133 Stimulates Antiviral Factors and Decreases Proviral, Inflammatory, and Neurotoxic Proteins in HIV-Infected Macrophage Secretome
by Lester J. Rosario-Rodríguez, Yadira M. Cantres-Rosario, Ana E. Rodríguez De Jesús, Alana M. Mera-Pérez, Eduardo L. Tosado-Rodríguez, Abiel Roche Lima and Loyda M. Meléndez
Int. J. Mol. Sci. 2025, 26(21), 10596; https://doi.org/10.3390/ijms262110596 - 30 Oct 2025
Viewed by 385
Abstract
Although antiviral therapy has improved quality of life, around 50% of people with HIV (PWH) experience neurodegeneration and cognitive decline. This is prompted in part by the migration of HIV-infected monocyte-derived macrophages (MDMs) to the brain, leading to neuronal death. Previous studies in [...] Read more.
Although antiviral therapy has improved quality of life, around 50% of people with HIV (PWH) experience neurodegeneration and cognitive decline. This is prompted in part by the migration of HIV-infected monocyte-derived macrophages (MDMs) to the brain, leading to neuronal death. Previous studies in our lab have shown that HIV-infected MDMs secrete cathepsin B (CATB), which is a pro-inflammatory neurotoxic enzyme that is reduced by the addition of cannabinoid receptor-2 (CB2R) agonist JWH-133 to cell cultures. In this study, we aimed to identify the proteins secreted (secretome) by HIV-infected macrophages exposed to JWH-133 and quantify them using tandem mass tag (TMT) mass spectrometry. Frozen 13-day MDM supernatants from (1) an MDM negative control; (2) HIV+MDM, and (3) HIV+MDM-JWH-133 were compared in triplicate by mass spectrometry (LC/MS/MS) and analyzed for protein identification. Subsequently, the same samples were labeled by TMT labeling and quantified by LC/MS/MS. After a database search, 528 proteins were identified from all groups. Thereafter, proteins with more than three unique peptides and more than 10% coverage were selected for protein identification. Venn diagrams revealed one unique protein secreted by MDM-HIV, 10 unique proteins in HIV+MDM-JWH-133, and 15 common proteins in the three groups. CATB was unique to HIV+MDM. HIV+MDM exposed to JWH-133 showed proteins related to metabolism, cell organization, antiviral activity, and stress response. TMT analysis revealed 1454 proteins with abundance for statistical analysis based on FC ≥ |1.5| and p-value ≤ 0.05, of which Ruvb-like 1 and Hornerin decreased significantly with JWH-133 treatment. Both proteins stimulate HIV replication. In addition, HIV infection upregulated proteins associated with pathways of viral latency that were inhibited by JWH-133. In conclusion, JWH-133 treatment in HIV-infected macrophages leads to the secretion of antiviral host factors and decreases the secretion of proviral, inflammatory, and neurotoxic host factors. Full article
Show Figures

Figure 1

2 pages, 152 KB  
Correction
Correction: Luo et al. A Simple Three-Dimensional Compartmentalized Co-Culture Model for Basal Forebrain and Hippocampal Neurons. Biology 2025, 14, 1238
by Xiaoman Luo, Jing Li, Zhiyu Deng, Yali Xu, Xixi Li, Miao Ren and Xiangning Li
Biology 2025, 14(11), 1514; https://doi.org/10.3390/biology14111514 - 29 Oct 2025
Viewed by 196
Abstract
There was an error in the original publication [...] Full article
12 pages, 2158 KB  
Article
In Vivo Local Administration of Para-Amino-Bebblistatin to the Injured Spinal Cord Fails to Improve the NaChBac-Expressing DRGs Transplantation
by Sonia Hingorani, Guillem Paniagua Soriano, Carlos Sánchez Huertas and Victoria Moreno Manzano
Int. J. Mol. Sci. 2025, 26(21), 10479; https://doi.org/10.3390/ijms262110479 - 28 Oct 2025
Viewed by 254
Abstract
Spinal cord injury (SCI) is a devastating, debilitating, and life-altering condition that lacks a cure or effective treatment as of today. An altered excitation/inhibition ratio after an injury, with an increase in inhibitory input, limits motor and sensory function. Together with the limited [...] Read more.
Spinal cord injury (SCI) is a devastating, debilitating, and life-altering condition that lacks a cure or effective treatment as of today. An altered excitation/inhibition ratio after an injury, with an increase in inhibitory input, limits motor and sensory function. Together with the limited endogenous regeneration capacity of the affected neuronal circuits, this results in further loss of function. Hingorani and collaborators recently reported that transplantation of dissociated sensory neurons from neonatal dorsal root ganglia (DRGs) expressing the bacterial sodium channel NaChBac significantly improved locomotion in a severe SCI by increasing the excitatory neuronal input at the injury site. Here, we additionally target the potential axonal regeneration of endogenous and transplanted cells, using cytoskeleton-modulating drugs to enhance axonal length. We employ, alone or in combination, blebbistatin and epothilone B, tested in vitro. We found that individually, each compound significantly induced the sensory neurons’ axonal elongation; however, their combination completely abolished it. Interestingly, a combinatory treatment including the modification of DRGs to express the NaChBac sodium channel and the treatment with blebbistatin increased the axonal elongation in vitro. Nevertheless, when applied in vivo in a model of SCI, local and single para-amino-blebbistatin (a stable analogue of blebbistatin) administration and the transplanted NaChBac expressing sensory neurons limit the functional recovery enabled by neuronal transplantation alone. Thus, despite the beneficial outputs of isolated neuronal cultures that allow selection of in vivo combinatory strategies, the multifaced characteristics of CNS injuries limit the potential success of single and local treatment administration, demanding extended and sustained treatments. Full article
(This article belongs to the Special Issue Molecular and Cellular Mechanisms of Spinal Cord Injury and Repair)
Show Figures

Figure 1

Back to TopTop