Sign in to use this feature.

Years

Between: -

Subjects

remove_circle_outline
remove_circle_outline
remove_circle_outline
remove_circle_outline
remove_circle_outline
remove_circle_outline

Journals

Article Types

Countries / Regions

Search Results (26)

Search Parameters:
Keywords = neurologic locomotion disorder

Order results
Result details
Results per page
Select all
Export citation of selected articles as:
27 pages, 16634 KB  
Article
Combined Preventive and Preconditioning Treatments for the Comorbidity of Alzheimer’s Disease and Ischemic Stroke in a GluN3A Knockout Mouse and a 5xFAD Mouse
by Shan Ping Yu, Xiaohuan Gu, Michael Q. Jiang, Ananth Sastry, Lingyue Wu, Yiying Li and Ling Wei
Cells 2025, 14(23), 1871; https://doi.org/10.3390/cells14231871 - 26 Nov 2025
Viewed by 598
Abstract
Alzheimer’s disease (AD) and stroke have been identified as risk factors for each other. More than half of AD patients suffer stroke attacks and worse ischemic injuries. There has been a lack of research focus and clinical treatment for the comorbidity of these [...] Read more.
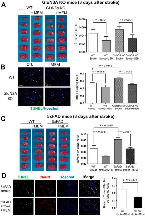
Alzheimer’s disease (AD) and stroke have been identified as risk factors for each other. More than half of AD patients suffer stroke attacks and worse ischemic injuries. There has been a lack of research focus and clinical treatment for the comorbidity of these neurological disorders. AD and ischemic stroke share characteristic pathophysiology, including hyperactivities of excitatory neurons and NMDA receptors (NMDARs), excitotoxicity, and synapse/neurovascular destruction. Our recent investigations identified the deficiency of the NMDAR regulatory GluN3A (NR3A) subunit as a novel pathogenesis of sporadic AD. The present investigation tested a preemptive treatment to prevent AD development in two AD models and, in the meantime, to prime the susceptible brain against upcoming ischemic attacks. In the preclinical stage of 3-month-old GluN3A KO mice, an NMDAR-mediated sporadic AD model, and 5xFAD mice, an amyloid-based familial AD model, treatments with memantine (MEM), an NMDAR antagonist (10 mg/kg/day in drinking water) and a drug-free control were started when cognition of these mice was generally normal. Three months later, the mice were subjected to focal cerebral ischemic surgery, followed by continued 1.5–2.0 months of MEM or vehicle control. Morphological, pathological, and functional assessments were performed and compared at different time points. In both AD models, the early MEM treatment confined AD progression before and after stroke, reduced ischemia-induced brain injury, suppressed neuroinflammation, and improved locomotion, sensorimotor, psychological, and cognitive functions. This is the first report endorsing a shared mechanism of NMDAR hyperactivity in AD and stroke in AD models with distinctive risk factors. The dual therapeutic effects of the preemptive MEM treatment provide a disease-modifying possibility for individuals who are susceptible to sporadic or familial AD as well as ischemic stroke. Full article
Show Figures

Figure 1

17 pages, 2159 KB  
Article
Comparison of the Differing Impacts of Lowered N-Acetylglucosaminyltransferase-Ia/b Activity on Motor and Sensory Function in Zebrafish
by M. Kristen Hall, Cody J. Hatchett, Haris A. Khan, Hannah Lewis and Ruth A. Schwalbe
Int. J. Transl. Med. 2025, 5(3), 36; https://doi.org/10.3390/ijtm5030036 - 18 Aug 2025
Viewed by 1373
Abstract
Background/Objectives: Perturbation in terminal N-glycan processing is a feature of congenital disorders of glycosylation and neurological disorders. Since treatment options are limited, N-glycans are plausible therapeutic targets. Here, we investigated the consequences of substituting complex/hybrid with oligomannose types of N-glycans on nervous and [...] Read more.
Background/Objectives: Perturbation in terminal N-glycan processing is a feature of congenital disorders of glycosylation and neurological disorders. Since treatment options are limited, N-glycans are plausible therapeutic targets. Here, we investigated the consequences of substituting complex/hybrid with oligomannose types of N-glycans on nervous and musculature systems, employing mgat1a and mgat1b mutant zebrafish models. Methods: CRISPR Cas9 technology was employed to engineer the mgat1a zebrafish model. The N-glycan populations in Wt AB, mgat1a−/− and mgat1b−/− zebrafish were characterized via lectin blotting. Motor and sensory functions were measured by tail-coiling and touch-evoked response assays in embryos and larvae. Swimming locomotion and anxiety-like behavior were characterized in adult Wt AB, and mutant zebrafish using motility and novel tank dive assays. Results: The mgat1a−/− model had increased oligomannosylated proteins compared to Wt AB in embryos and dissected brain, spinal cord, skeletal muscle, heart, swim bladder, and skin from adults, supporting a global knockdown of GnT-I activity. Higher levels were also observed in mgat1a−/− relative to mgat1b−/−, except in the brain. Band patterns for oligomannosylated proteins were different between all three zebrafish lines. The mgat1−/− embryos and larvae had deficient motor and sensory functions which persisted into adulthood, with a higher deficiency in mgat1b−/−. Anxiety-like behavior was decreased and increased in adult mgat1a−/− and mgat1b−/−, respectively, compared to Wt AB. Conclusions: Taken together, this study revealed that aberrant terminal N-glycan processing impacts brain, spinal and muscle control, and hence will enhance our understanding of the vital role of complex/hybrid N-glycans in nervous system health. Full article
Show Figures

Figure 1

20 pages, 2897 KB  
Article
Behavioral and Biochemical Insights into the Therapeutic Potential of Mitocurcumin in a Zebrafish–Pentylenetetrazole (PTZ) Epilepsy Model
by Alin Dumitru Ciubotaru, Carmen-Ecaterina Leferman, Bogdan-Emilian Ignat, Anton Knieling, Irina Mihaela Esanu, Delia Lidia Salaru, Liliana Georgeta Foia, Bogdan Minea, Luminita Diana Hritcu, Cristina Daniela Dimitriu, Laura Stoica, Ioan-Adrian Ciureanu, Alin Stelian Ciobica, Andrei Neamtu, Bogdan Alexandru Stoica and Cristina Mihaela Ghiciuc
Pharmaceuticals 2025, 18(3), 382; https://doi.org/10.3390/ph18030382 - 7 Mar 2025
Cited by 3 | Viewed by 1975
Abstract
Background/Objectives: Epilepsy is a complex neurological disorder with a strong link to oxidative stress, which contributes to seizure susceptibility and neuronal damage. This study aims to investigate the effects of curcumin (Cur), sodium valproate (VPA), and mitocurcumin (MitoCur), a mitochondria-targeted curcumin, on [...] Read more.
Background/Objectives: Epilepsy is a complex neurological disorder with a strong link to oxidative stress, which contributes to seizure susceptibility and neuronal damage. This study aims to investigate the effects of curcumin (Cur), sodium valproate (VPA), and mitocurcumin (MitoCur), a mitochondria-targeted curcumin, on behavioral and oxidative stress parameters in a zebrafish model of pentylenetetrazole (PTZ)-induced seizures. Methods: Adult zebrafish were exposed to two concentrations (0.25 and 0.5 µM for Cur and MitoCur; 0.25 and 0.5 mM for VPA). Behavioral assessments, including locomotion, spatial exploration, and directional movement, were conducted using EthoVision XT tracking software. Oxidative stress markers, including superoxide dismutase (SOD), malondialdehyde (MDA), glutathione peroxidase (GPx), and total antioxidant status (TAS), were analyzed in brain homogenates. Results: Behavioral analyses indicated dose-dependent effects, with higher doses generally reducing activity. MitoCur at 0.25 µM enhanced antioxidant defenses and reduced oxidative damage, while higher doses exhibited a pro-oxidant shift. VPA at 0.25 mM improved TAS without significantly altering MDA levels. Conclusions: These findings emphasize the importance of dose optimization in antioxidant-based epilepsy treatments and highlight the potential of MitoCur as a targeted therapeutic option. Full article
Show Figures

Figure 1

21 pages, 13634 KB  
Article
Neuronal Network Activation Induced by Forniceal Deep Brain Stimulation in Mice
by Bin Tang, Zhenyu Wu, Qi Wang and Jianrong Tang
Genes 2025, 16(2), 210; https://doi.org/10.3390/genes16020210 - 9 Feb 2025
Cited by 1 | Viewed by 2383
Abstract
Background: The fimbria-fornix is a nerve fiber bundle that connects various structures of the limbic system in the brain and plays a key role in cognition. It has become a major target of deep brain stimulation (DBS) to treat memory impairment in both [...] Read more.
Background: The fimbria-fornix is a nerve fiber bundle that connects various structures of the limbic system in the brain and plays a key role in cognition. It has become a major target of deep brain stimulation (DBS) to treat memory impairment in both dementia patients and animal models of neurological diseases. Previously, we have reported the beneficial memory effects of chronic forniceal DBS in mouse models of intellectual disability disorders. In Rett syndrome and CDKL5 deficiency disorder models, DBS strengthens hippocampal synaptic plasticity, reduces dentate inhibitory transmission or increases adult hippocampal neurogenesis that aids memory. However, the underlying neuronal circuitry mechanisms remain unknown. This study we explored the neural network circuits involved in forniceal DBS treatment. Methods: We used acute forniceal DBS-induced expression of c-Fos, an activity-dependent neuronal marker, to map the brain structures functionally connected to the fornix. We also evaluated the mouse behavior of locomotion, anxiety, and fear memory after acute forniceal DBS treatment. Results: Acute forniceal DBS induces robust activation of multiple structures in the limbic system. DBS-induced neuronal activation extends beyond hippocampal formation and includes brain structures not directly innervated by the fornix. Conclusions: Acute forniceal DBS activates multiple limbic structures associated with emotion and memory. The neural circuits revealed here help elucidate the neural network effect and pave the way for further research on the mechanism by which forniceal DBS induces benefits on cognitive impairments. Full article
(This article belongs to the Special Issue The Genetic and Epigenetic Basis of Neurodevelopmental Disorders)
Show Figures

Figure 1

15 pages, 3473 KB  
Article
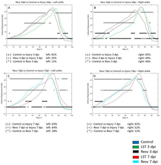
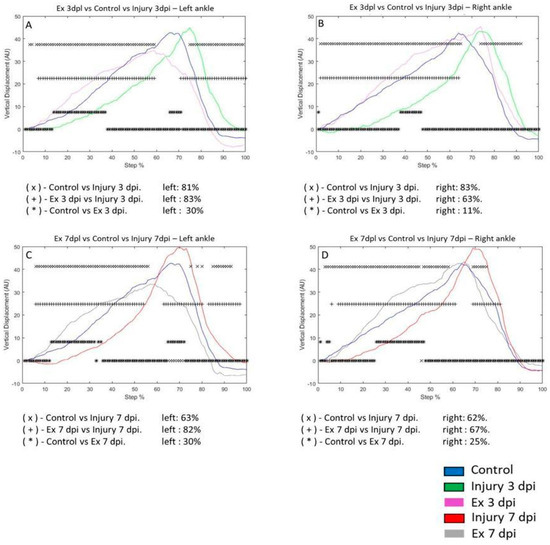
Resveratrol and Exercise Produce Recovered Ankle and Metatarsus Joint Movements after Penetrating Lesion in Hippocampus in Male Rats
by Irene Guadalupe Aguilar-Garcia, Jonatan Alpirez, Rolando Castañeda-Arellano, Judith Marcela Dueñas-Jiménez, Carmen Toro Castillo, Lilia Carolina León-Moreno, Laura Paulina Osuna-Carrasco and Sergio Horacio Dueñas-Jiménez
Brain Sci. 2024, 14(10), 980; https://doi.org/10.3390/brainsci14100980 - 27 Sep 2024
Viewed by 1364
Abstract
Introduction: This study investigates how traumatic injuries alter joint movements in the ankle and foot. We used a brain injury model in rats, focusing on the hippocampus between the CA1 and dentate gyrus. Materials and Methods: We assessed the dissimilarity factor (DF) and [...] Read more.
Introduction: This study investigates how traumatic injuries alter joint movements in the ankle and foot. We used a brain injury model in rats, focusing on the hippocampus between the CA1 and dentate gyrus. Materials and Methods: We assessed the dissimilarity factor (DF) and vertical displacement (VD) of the ankle and metatarsus joints before and after the hippocampal lesion. We analyzed joint movements in rats after the injury or in rats treated with resveratrol, exercise, or a combination of both. Results: Resveratrol facilitated the recovery of DF in both legs, showing improvements in the ankle and metatarsus joints on the third and seventh days post-injury. The hippocampal lesion affected VD in both legs, observed on the third or seventh day after the injury. Both exercise and resveratrol partially recovered VD in the ankle and metatarsus joints on these days. These effects may be linked to increased hippocampal neurogenesis and reduced neuroinflammation. Conclusions: The study highlights the benefits of resveratrol and exercise in motor recovery following brain injury, suggesting their potential to enhance the quality of life for patients with neurological disorders affecting motor function and locomotion. These findings also suggest that resveratrol could offer a promising or complementary alternative in managing chronic pain and inflammation associated with orthopedic conditions, thus improving overall patient management. Full article
(This article belongs to the Section Sensory and Motor Neuroscience)
Show Figures

Figure 1

25 pages, 12688 KB  
Article
Gait Impairment Analysis Using Silhouette Sinogram Signals and Assisted Knowledge Learning
by Mohammed A. Al-masni, Eman N. Marzban, Abobakr Khalil Al-Shamiri, Mugahed A. Al-antari, Maali Ibrahim Alabdulhafith, Noha F. Mahmoud, Nagwan Abdel Samee and Yasser M. Kadah
Bioengineering 2024, 11(5), 477; https://doi.org/10.3390/bioengineering11050477 - 10 May 2024
Cited by 5 | Viewed by 2428
Abstract
The analysis of body motion is a valuable tool in the assessment and diagnosis of gait impairments, particularly those related to neurological disorders. In this study, we propose a novel automated system leveraging artificial intelligence for efficiently analyzing gait impairment from video-recorded images. [...] Read more.
The analysis of body motion is a valuable tool in the assessment and diagnosis of gait impairments, particularly those related to neurological disorders. In this study, we propose a novel automated system leveraging artificial intelligence for efficiently analyzing gait impairment from video-recorded images. The proposed methodology encompasses three key aspects. First, we generate a novel one-dimensional representation of each silhouette image, termed a silhouette sinogram, by computing the distance and angle between the centroid and each detected boundary points. This process enables us to effectively utilize relative variations in motion at different angles to detect gait patterns. Second, a one-dimensional convolutional neural network (1D CNN) model is developed and trained by incorporating the consecutive silhouette sinogram signals of silhouette frames to capture spatiotemporal information via assisted knowledge learning. This process allows the network to capture a broader context and temporal dependencies within the gait cycle, enabling a more accurate diagnosis of gait abnormalities. This study conducts training and an evaluation utilizing the publicly accessible INIT GAIT database. Finally, two evaluation schemes are employed: one leveraging individual silhouette frames and the other operating at the subject level, utilizing a majority voting technique. The outcomes of the proposed method showed superior enhancements in gait impairment recognition, with overall F1-scores of 100%, 90.62%, and 77.32% when evaluated based on sinogram signals, and 100%, 100%, and 83.33% when evaluated based on the subject level, for cases involving two, four, and six gait abnormalities, respectively. In conclusion, by comparing the observed locomotor function to a conventional gait pattern often seen in healthy individuals, the recommended approach allows for a quantitative and non-invasive evaluation of locomotion. Full article
Show Figures

Figure 1

25 pages, 1277 KB  
Review
Illicit Drugs in Surface Waters: How to Get Fish off the Addictive Hook
by Halina Falfushynska, Piotr Rychter, Anastasiia Boshtova, Yuliia Faidiuk, Nadiia Kasianchuk and Piotr Rzymski
Pharmaceuticals 2024, 17(4), 537; https://doi.org/10.3390/ph17040537 - 22 Apr 2024
Cited by 7 | Viewed by 4458
Abstract
The United Nations World Drug Report published in 2022 alarmed that the global market of illicit drugs is steadily expanding in space and scale. Substances of abuse are usually perceived in the light of threats to human health and public security, while the [...] Read more.
The United Nations World Drug Report published in 2022 alarmed that the global market of illicit drugs is steadily expanding in space and scale. Substances of abuse are usually perceived in the light of threats to human health and public security, while the environmental aspects of their use and subsequent emissions usually remain less explored. However, as with other human activities, drug production, trade, and consumption of drugs may leave their environmental mark. Therefore, this paper aims to review the occurrence of illicit drugs in surface waters and their bioaccumulation and toxicity in fish. Illicit drugs of different groups, i.e., psychostimulants (methamphetamines/amphetamines, cocaine, and its metabolite benzoylecgonine) and depressants (opioids: morphine, heroin, methadone, fentanyl), can reach the aquatic environment through wastewater discharge as they are often not entirely removed during wastewater treatment processes, resulting in their subsequent circulation in nanomolar concentrations, potentially affecting aquatic biota, including fish. Exposure to such xenobiotics can induce oxidative stress and dysfunction to mitochondrial and lysosomal function, distort locomotion activity by regulating the dopaminergic and glutamatergic systems, increase the predation risk, instigate neurological disorders, disbalance neurotransmission, and produce histopathological alterations in the brain and liver tissues, similar to those described in mammals. Hence, this drugs-related multidimensional harm to fish should be thoroughly investigated in line with environmental protection policies before it is too late. At the same time, selected fish species (e.g., Danio rerio, zebrafish) can be employed as models to study toxic and binge-like effects of psychoactive, illicit compounds. Full article
(This article belongs to the Special Issue Zebrafish as a Powerful Tool for Drug Discovery 2023)
Show Figures

Graphical abstract

7 pages, 1621 KB  
Brief Report
Anatomical Exploration of the KI1 Acupoint: Implications for Medial and Lateral Plantar Nerve Stimulation
by Sang Hyun Kim, Jin-Yong Joung, Young Ho Lee and Chang-Gue Son
Medicina 2024, 60(4), 535; https://doi.org/10.3390/medicina60040535 - 26 Mar 2024
Viewed by 10284
Abstract
Background and Objectives: This study aims to identify the precise anatomical location and therapeutic mechanisms of the KI1 acupoint (Yongquan) in relation to foot muscles and nerves, known for treating neurological disorders and pain. Materials and Methods: Dissection of six cadavers at Chungnam [...] Read more.
Background and Objectives: This study aims to identify the precise anatomical location and therapeutic mechanisms of the KI1 acupoint (Yongquan) in relation to foot muscles and nerves, known for treating neurological disorders and pain. Materials and Methods: Dissection of six cadavers at Chungnam National University College of Medicine examined KI1’s relation to the foot’s four-layer structure. Results: The KI1 acupoint was located in the superficial and deep layers of the plantar foot, adjacent to significant nerves like the medial and lateral plantar nerves. Differences in the acupoint’s exact location between genders were noted, reflecting variances in foot morphology. KI1 acupuncture was found to stimulate the muscle spindles and nerve fibers essential for balance and bipedal locomotion. This stimulation may enhance sensory feedback, potentially improving cognitive functions and balance control. Conclusions: This anatomical insight into KI1 acupuncture underpins its potential in neurological therapies and pain management. Full article
(This article belongs to the Topic Human Anatomy and Pathophysiology, 2nd Volume)
Show Figures

Figure 1

17 pages, 3296 KB  
Article
Decreased Brain Serotonin in rbfox1 Mutant Zebrafish and Partial Reversion of Behavioural Alterations by the SSRI Fluoxetine
by Maja R. Adel, Ester Antón-Galindo, Edurne Gago-Garcia, Angela Arias-Dimas, Concepció Arenas, Rafael Artuch, Bru Cormand and Noèlia Fernàndez-Castillo
Pharmaceuticals 2024, 17(2), 254; https://doi.org/10.3390/ph17020254 - 16 Feb 2024
Cited by 1 | Viewed by 2395
Abstract
RBFOX1 functions as a master regulator of thousands of genes, exerting a pleiotropic effect on numerous neurodevelopmental and psychiatric disorders. A potential mechanism by which RBFOX1 may impact these disorders is through its modulation of serotonergic neurotransmission, a common target for pharmacological intervention [...] Read more.
RBFOX1 functions as a master regulator of thousands of genes, exerting a pleiotropic effect on numerous neurodevelopmental and psychiatric disorders. A potential mechanism by which RBFOX1 may impact these disorders is through its modulation of serotonergic neurotransmission, a common target for pharmacological intervention in psychiatric conditions linked to RBFOX1. However, the precise effects of RBFOX1 on the serotonergic system remain largely unexplored. Here we show that homozygous rbfox1sa15940 zebrafish, which express a shorter, aberrant rbfox1 mRNA, have significantly reduced serotonin levels in telencephalon and diencephalon. We observed that the acute administration of fluoxetine partially reverses the associated behavioural alterations. The hyperactive phenotype and altered shoaling behaviour of the rbfox1sa15940/sa15940 zebrafish could be reversed with acute fluoxetine exposure in the Open Field and the Shoaling test, respectively. However, in the other paradigms, hyperactivity was not diminished, suggesting a distinct intrinsic motivation for locomotion in the different paradigms. Acute fluoxetine exposure did not reverse the alterations observed in the aggression and social novelty tests, suggesting the involvement of other neurological mechanisms in these behaviours. These findings underscore the importance of investigating the intricate working mechanisms of RBFOX1 in neurodevelopmental and psychiatric disorders to gain a better understanding of the associated disorders along with their pharmacological treatment. Full article
(This article belongs to the Special Issue Zebrafish as a Powerful Tool for Drug Discovery 2023)
Show Figures

Graphical abstract

17 pages, 767 KB  
Review
The Beneficial Role of Apigenin against Cognitive and Neurobehavioural Dysfunction: A Systematic Review of Preclinical Investigations
by Tosin A. Olasehinde and Oyinlola O. Olaokun
Biomedicines 2024, 12(1), 178; https://doi.org/10.3390/biomedicines12010178 - 13 Jan 2024
Cited by 22 | Viewed by 8269
Abstract
Apigenin is a flavone widely present in different fruits and vegetables and has been suggested to possess neuroprotective effects against some neurological disorders. In this study, we systematically reviewed preclinical studies that investigated the effects of apigenin on learning and memory, locomotion activity, [...] Read more.
Apigenin is a flavone widely present in different fruits and vegetables and has been suggested to possess neuroprotective effects against some neurological disorders. In this study, we systematically reviewed preclinical studies that investigated the effects of apigenin on learning and memory, locomotion activity, anxiety-like behaviour, depressive-like behaviour and sensorimotor and motor coordination in rats and mice with impaired memory and behaviour. We searched SCOPUS, Web of Science, PubMed and Google Scholar for relevant articles. A total of 34 studies were included in this review. The included studies revealed that apigenin enhanced learning and memory and locomotion activity, exhibited anxiolytic effects, attenuated depressive-like behaviour and improved sensorimotor and motor coordination in animals with cognitive impairment and neurobehavioural deficit. Some of the molecular and biochemical mechanisms of apigenin include activation of the ERK/CREB/BDNF signalling pathway; modulation of neurotransmitter levels and monoaminergic, cholinergic, dopaminergic and serotonergic systems; inhibition of pro-inflammatory cytokine production; and attenuation of oxidative neuronal damage. These results revealed the necessity for further research using established doses and short or long durations to ascertain effective and safe doses of apigenin. These results also point to the need for a clinical experiment to ascertain the therapeutic effect of apigenin. Full article
Show Figures

Figure 1

14 pages, 3880 KB  
Article
Synergy of Muscle and Cortical Activation through Vojta Reflex Locomotion Therapy in Young Healthy Adults: A Pilot Randomized Controlled Trial
by Juan Luis Sánchez-González, Emiliano Díez-Villoria, Fátima Pérez-Robledo, Ismael Sanz-Esteban, Inés Llamas-Ramos, Rocío Llamas-Ramos, Antonio de la Fuente, Beatriz María Bermejo-Gil, Ricardo Canal-Bedia and Ana María Martín-Nogueras
Biomedicines 2023, 11(12), 3203; https://doi.org/10.3390/biomedicines11123203 - 1 Dec 2023
Cited by 7 | Viewed by 5381
Abstract
Background: Vojta Therapy is a neurorehabilitation therapy that allows to activate reflex movement patterns. The scientific literature has shown its ability to generate muscle contractions. The activation of brain neural networks has also been proven. However, the relationship between these processes has not [...] Read more.
Background: Vojta Therapy is a neurorehabilitation therapy that allows to activate reflex movement patterns. The scientific literature has shown its ability to generate muscle contractions. The activation of brain neural networks has also been proven. However, the relationship between these processes has not yet been demonstrated. For this reason, the aim of this study is to verify brain activation produced by recording with near-infrared spectroscopy and its relationship with muscle activation produced in the abdominal muscles recorded with surface electromyography. Methods: A total sample of 27 healthy subjects over 18 years of age was recruited. An experimental study on a cohort was conducted. Two experimental conditions were considered: stimuli according to the Vojta protocol, and a control non-stimuli condition. Abdominal muscle activation was measured using surface electromyography, and the activation of the motor cortex was assessed with near-infrared spectroscopy. Results: In relation to the oxygenated hemoglobin concentration (HbO), an interaction between the stimulation phase and group was observed. Specifically, the Vojta stimulation group exhibited an increase in concentration from the baseline phase to the first resting period in the right hemisphere, contralateral to the stimulation area. This rise coincided with an enhanced wavelet coherence between the HbO concentration and the electromyography (EMG) signal within a gamma frequency band (very low frequency) during the first resting period. Conclusions: The results underscore the neurophysiological effects on the brain following tactile stimulation via Vojta Therapy, highlighting increased activity in pivotal areas essential for sensory processing, motor planning, and control. This activation, particularly evident in the Vojta stimulation group, aligns with previous findings, suggesting that tactile stimuli can not only evoke the intention to move but can also initiate actual muscle contractions, emphasizing the therapy’s potential in enhancing innate locomotion and rolling movements in patients with neurological disorders. Full article
(This article belongs to the Special Issue Emerging Research in Neurorehabilitation)
Show Figures

Figure 1

13 pages, 2643 KB  
Article
Unraveling Transformative Effects after tDCS and BCI Intervention in Chronic Post-Stroke Patient Rehabilitation—An Alternative Treatment Design Study
by Jéssica P. S. Lima, Leticia A. Silva, Denis Delisle-Rodriguez, Vivianne F. Cardoso, Ester M. Nakamura-Palacios and Teodiano F. Bastos-Filho
Sensors 2023, 23(23), 9302; https://doi.org/10.3390/s23239302 - 21 Nov 2023
Cited by 18 | Viewed by 6319
Abstract
Stroke is a debilitating clinical condition resulting from a brain infarction or hemorrhage that poses significant challenges for motor function restoration. Previous studies have shown the potential of applying transcranial direct current stimulation (tDCS) to improve neuroplasticity in patients with neurological diseases or [...] Read more.
Stroke is a debilitating clinical condition resulting from a brain infarction or hemorrhage that poses significant challenges for motor function restoration. Previous studies have shown the potential of applying transcranial direct current stimulation (tDCS) to improve neuroplasticity in patients with neurological diseases or disorders. By modulating the cortical excitability, tDCS can enhance the effects of conventional therapies. While upper-limb recovery has been extensively studied, research on lower limbs is still limited, despite their important role in locomotion, independence, and good quality of life. As the life and social costs due to neuromuscular disability are significant, the relatively low cost, safety, and portability of tDCS devices, combined with low-cost robotic systems, can optimize therapy and reduce rehabilitation costs, increasing access to cutting-edge technologies for neuromuscular rehabilitation. This study explores a novel approach by utilizing the following processes in sequence: tDCS, a motor imagery (MI)-based brain-computer interface (BCI) with virtual reality (VR), and a motorized pedal end-effector. These are applied to enhance the brain plasticity and accelerate the motor recovery of post-stroke patients. The results are particularly relevant for post-stroke patients with severe lower-limb impairments, as the system proposed here provides motor training in a real-time closed-loop design, promoting cortical excitability around the foot area (Cz) while the patient directly commands with his/her brain signals the motorized pedal. This strategy has the potential to significantly improve rehabilitation outcomes. The study design follows an alternating treatment design (ATD), which involves a double-blind approach to measure improvements in both physical function and brain activity in post-stroke patients. The results indicate positive trends in the motor function, coordination, and speed of the affected limb, as well as sensory improvements. The analysis of event-related desynchronization (ERD) from EEG signals reveals significant modulations in Mu, low beta, and high beta rhythms. Although this study does not provide conclusive evidence for the superiority of adjuvant mental practice training over conventional therapy alone, it highlights the need for larger-scale investigations. Full article
Show Figures

Figure 1

17 pages, 6046 KB  
Article
Sexually Dimorphic Effects of Neuromodulatory Drugs on Normal and Stress-Induced Social Interaction in Rats
by Sara Ishaq and Touqeer Ahmed
Brain Sci. 2023, 13(10), 1378; https://doi.org/10.3390/brainsci13101378 - 27 Sep 2023
Viewed by 1741
Abstract
Social behavior is a complex term which involves different interactions between various individuals of a community. It is controlled by different neurotransmitter systems in a sexually dimorphic way. Certain environmental factors, like stress, cause various neurological disorders with associated social abnormalities in a [...] Read more.
Social behavior is a complex term which involves different interactions between various individuals of a community. It is controlled by different neurotransmitter systems in a sexually dimorphic way. Certain environmental factors, like stress, cause various neurological disorders with associated social abnormalities in a sexually dimorphic way. Multiple drugs are used in clinical settings to treat behavioral disorders. However, the sexually dimorphic effects of these drugs, particularly on social behavior, still need to be studied. The present study was designed to investigate the sex-dependent effects of Risperidone, Donepezil, and Paroxetine in 8–12 weeks old male and female rats under normal and stressed conditions. There were four male and four female groups, i.e., control group (no drug treatment), Risperidone (3 mg/kg/day) treated group, Donepezil (5 mg/kg/day) treated group, and Paroxetine (10 mg/kg/day) treated group. Each group received its respective drug during phase 1 for 21 days, followed by a 10-day break with no drug treatment. After the break, same groups received the same drugs along with tilt-cage stress for an additional 21 days during phase 2. A social preference and novelty test was performed at the end of both phases (1 and 2). During phase 1, Risperidone treatment caused impaired social behavior and reduced locomotion in the male group only, compared to its control group. Donepezil treatment caused a reduction in social interaction, while Paroxetine treatment caused increased social interaction and locomotion in a sex-dependent manner. During phase 2, social novelty was affected in both male and female stress groups. Treatment with drugs along with stress showed differential sex-dependent effects. The study showed a predominant effect of Risperidone on males while there were differential effects of Donepezil and Paroxetine on both sexes. This study has paved the way for the development of more targeted and effective neuromodulatory drugs for use against various psychiatric and social deficits. Full article
(This article belongs to the Section Cognitive, Social and Affective Neuroscience)
Show Figures

Graphical abstract

17 pages, 2886 KB  
Article
Anti-Parkinson Effects of Holothuria leucospilota-Derived Palmitic Acid in Caenorhabditis elegans Model of Parkinson’s Disease
by Tanatcha Sanguanphun, Sukrit Promtang, Nilubon Sornkaew, Nakorn Niamnont, Prasert Sobhon and Krai Meemon
Mar. Drugs 2023, 21(3), 141; https://doi.org/10.3390/md21030141 - 23 Feb 2023
Cited by 19 | Viewed by 4167
Abstract
Parkinson’s disease (PD) is the second most common neurodegenerative disease which is still incurable. Sea cucumber-derived compounds have been reported to be promising candidate drugs for treating age-related neurological disorders. The present study evaluated the beneficial effects of the Holothuria leucospilota (H. [...] Read more.
Parkinson’s disease (PD) is the second most common neurodegenerative disease which is still incurable. Sea cucumber-derived compounds have been reported to be promising candidate drugs for treating age-related neurological disorders. The present study evaluated the beneficial effects of the Holothuria leucospilota (H. leucospilota)-derived compound 3 isolated from ethyl acetate fraction (HLEA-P3) using Caenorhabditis elegans PD models. HLEA-P3 (1 to 50 µg/mL) restored the viability of dopaminergic neurons. Surprisingly, 5 and 25 µg/mL HLEA-P3 improved dopamine-dependent behaviors, reduced oxidative stress and prolonged lifespan of PD worms induced by neurotoxin 6-hydroxydopamine (6-OHDA). Additionally, HLEA-P3 (5 to 50 µg/mL) decreased α-synuclein aggregation. Particularly, 5 and 25 µg/mL HLEA-P3 improved locomotion, reduced lipid accumulation and extended lifespan of transgenic C. elegans strain NL5901. Gene expression analysis revealed that treatment with 5 and 25 µg/mL HLEA-P3 could upregulate the genes encoding antioxidant enzymes (gst-4, gst-10 and gcs-1) and autophagic mediators (bec-1 and atg-7) and downregulate the fatty acid desaturase gene (fat-5). These findings explained the molecular mechanism of HLEA-P3-mediated protection against PD-like pathologies. The chemical characterization elucidated that HLEA-P3 is palmitic acid. Taken together, these findings revealed the anti-Parkinson effects of H. leucospilota-derived palmitic acid in 6-OHDA induced- and α-synuclein-based models of PD which might be useful in nutritional therapy for treating PD. Full article
(This article belongs to the Special Issue Bioactive Compounds from Sea Cucumbers)
Show Figures

Figure 1

11 pages, 885 KB  
Article
Age-Associated Changes on Gait Smoothness in the Third and the Fourth Age
by Massimiliano Pau, Giuseppina Bernardelli, Bruno Leban, Micaela Porta, Valeria Putzu, Daniela Viale, Gesuina Asoni, Daniela Riccio, Serena Cerfoglio, Manuela Galli and Veronica Cimolin
Electronics 2023, 12(3), 637; https://doi.org/10.3390/electronics12030637 - 27 Jan 2023
Cited by 6 | Viewed by 2991
Abstract
Although gait disorders represent a highly prevalent condition in older adults, the alterations associated with physiologic aging are often not easily differentiable from those originated by concurrent neurologic or orthopedic conditions. Thus, the detailed quantitative assessment of gait patterns represents a crucial issue. [...] Read more.
Although gait disorders represent a highly prevalent condition in older adults, the alterations associated with physiologic aging are often not easily differentiable from those originated by concurrent neurologic or orthopedic conditions. Thus, the detailed quantitative assessment of gait patterns represents a crucial issue. In this context, the study of trunk accelerations may represent an effective proxy of locomotion skills in terms of symmetry. This can be carried out by calculating the Harmonic Ratio (HR), a parameter obtained through the processing of trunk accelerations in the frequency domain. In this study, trunk accelerations during level walking of 449 healthy older adults (of age > 65) who were stratified into three groups (Group 1: 65–74 years, n = 175; Group 2: 75–85 years, n = 227; Group 3: >85 years, n = 47) were acquired by means of a miniaturized Inertial Measurement Unit located in the low back and processed to obtain spatio-temporal parameters of gait and HR, in antero-posterior (AP), medio-lateral (ML) and vertical (V) directions. The results show that Group 3 exhibited a 16% reduction in gait speed and a 10% reduction in stride length when compared with Group 1 (p < 0.001 in both cases). Regarding the cadence, Group 3 was characterized by a 5% reduction with respect to Groups 1 and 2 (p < 0.001 in both cases). The analysis of HR revealed a general trend of linear decrease with age in the three groups. In particular, Group 3 was characterized by HR values significantly lower (−17%) than those of Group 1 in all three directions and significantly lower than Group 2 in ML and V directions (−10%). Taken together, such results suggest that HR may represent a valid measure to quantitatively characterize the progressive deterioration of locomotor abilities associated with aging, which seems to occur until the late stages of life. Full article
Show Figures

Figure 1

Back to TopTop