Sign in to use this feature.

Years

Between: -

Subjects

remove_circle_outline
remove_circle_outline
remove_circle_outline
remove_circle_outline
remove_circle_outline
remove_circle_outline

Journals

Article Types

Countries / Regions

Search Results (17)

Search Parameters:
Keywords = native oyster

Order results
Result details
Results per page
Select all
Export citation of selected articles as:
20 pages, 2132 KB  
Article
Genetic Characterization of the Rayed Pearl Oyster Pinctada radiata in the Eastern Adriatic Sea (Central Mediterranean)
by Mirela Petrić, Rino Stanić, Tena Ćurko, Biljana Apostolska, Antonela Sovulj, Mate Šantić and Željka Trumbić
Genes 2026, 17(4), 397; https://doi.org/10.3390/genes17040397 - 30 Mar 2026
Viewed by 291
Abstract
Background/Objectives: Non-indigenous species are increasingly reshaping Mediterranean marine ecosystems, particularly under ongoing climate warming. The rayed pearl oyster Pinctada radiata, a thermophilic species originating from the Indo-Pacific region, is one of the earliest and most successful invaders in the Mediterranean Sea and [...] Read more.
Background/Objectives: Non-indigenous species are increasingly reshaping Mediterranean marine ecosystems, particularly under ongoing climate warming. The rayed pearl oyster Pinctada radiata, a thermophilic species originating from the Indo-Pacific region, is one of the earliest and most successful invaders in the Mediterranean Sea and has recently established populations in the Adriatic Sea. Methods: This study integrates preliminary shell morphometric data with molecular genetic analyses based on mitochondrial cytochrome c oxidase subunit I (COI) and nuclear internal transcribed spacer 2 (ITS2) markers to confirm species identity and examine patterns of genetic variation in comparison with other Mediterranean Sea regions and the Persian Gulf. Results: Phylogenetic analyses based on COI confirmed P. radiata as a distinct and well-supported monophyletic lineage, whereas the nuclear ITS2 marker showed limited resolution and interspecific overlap. Mediterranean and Adriatic populations showed low COI haplotype and nucleotide diversity and weak genetic structuring, consistent with recent colonization and secondary expansion, whereas Persian Gulf populations were more genetically diverse. Conclusions: Future studies should employ larger sample sizes and broader geographic sampling across both the Mediterranean Sea and the full native range of P. radiata, combined with high-resolution genome-wide nuclear markers, to better resolve connectivity and invasion dynamics. Full article
(This article belongs to the Special Issue Genetics, Diversity and Evolution of Molluscs)
Show Figures

Figure 1

17 pages, 1866 KB  
Article
The Invasive Alien Species Callinectes sapidus Threatens the Restoration of Ostrea edulis and Paracentrotus lividus in the Mediterranean Sea
by Gianni Brundu, Philip Graham, Mattia Corrias, Cheoma Frongia and Stefano Carboni
Animals 2025, 15(24), 3553; https://doi.org/10.3390/ani15243553 - 10 Dec 2025
Cited by 1 | Viewed by 745
Abstract
The European flat oyster Ostrea edulis and the stony sea urchin Paracentrotus lividus play key ecological roles in Mediterranean coastal ecosystems, supporting biodiversity and ecosystem functions. The decline of their natural populations has prompted several restoration initiatives; however, the rapid spread of the [...] Read more.
The European flat oyster Ostrea edulis and the stony sea urchin Paracentrotus lividus play key ecological roles in Mediterranean coastal ecosystems, supporting biodiversity and ecosystem functions. The decline of their natural populations has prompted several restoration initiatives; however, the rapid spread of the invasive blue crab Callinectes sapidus raises concern about its potential impact on native species and the success of these efforts. This study investigated predation by male and female C. sapidus on different size classes of O. edulis and P. lividus under controlled laboratory conditions. Crabs were offered single or mixed prey species, and consumption was monitored over 24 h. Small (~33 mm shell length) oysters were heavily preyed upon (>62%), whereas medium (~60 mm) and large (~82 mm) individuals were not consumed, although attempted predation on medium individuals was observed. In contrast, P. lividus was only occasionally consumed (<32%) at the smallest size (~13.5 mm diameter). Predation differed slightly between sexes at shorter exposure times but converged after 24 h. These results indicate that C. sapidus poses a serious threat to O. edulis restoration, particularly for small individuals, while its impact on P. lividus appears limited. Incorporating predator assessment and mitigation strategies into restoration planning should become standard practice to strengthen the resilience and effectiveness of Mediterranean restoration efforts. Full article
Show Figures

Figure 1

20 pages, 2134 KB  
Article
Diatoms of Gut Content of Crassostrea gasar (Bivalvia: Ostreidae) (Adanson, 1757) Cultivated in an Amazonian Estuary (Emboraí Velho, Northern Brazil)
by Barbara de Fátima Oliveira da Silva, Antonio Rafael Gomes de Oliveira, João Victor de Moraes Souza Pinheiro, Brenda Ribeiro Padilha da Silva, Remo Luan Marinho da Costa Pereira, Luci Cajueiro Carneiro Pereira and Rauquírio Marinho da Costa
Limnol. Rev. 2025, 25(2), 18; https://doi.org/10.3390/limnolrev25020018 - 1 May 2025
Cited by 1 | Viewed by 1129
Abstract
The present study investigated the gut contents of oysters cultivated in the Emboraí Velho Estuary (Amazonian littoral), focusing on the analysis of diatoms. Analyses of the stomach contents from 60 adult individuals of the species Crassostrea gasar (Adanson, 1757) collected in the study [...] Read more.
The present study investigated the gut contents of oysters cultivated in the Emboraí Velho Estuary (Amazonian littoral), focusing on the analysis of diatoms. Analyses of the stomach contents from 60 adult individuals of the species Crassostrea gasar (Adanson, 1757) collected in the study environment were performed. Additional water samples were collected for the analysis of diatoms present in the estuary. The total number of diatom taxa identified in the estuary was 123, with 35.8% centric diatoms and 64.2% pennate diatoms. Organisms recorded in the analyzed oyster stomachs comprised 61 taxa, of which 37.7% were centric and 62.3% pennate diatoms. The relative abundance of Cymatosira belgica Grunow was 78.2% in April, 72.1% in June, 51.9% in September, and 91.8% in December in the estuary. However, in the gut content, it was 9.9% in April, 4.3% in June, 13.9% in September, and 45.1% in December. The relative abundance of C. belgica, as well as of other less abundant species, was not similar between the gut contents and the diatom species identified in the estuary. Our results indicate that cultivated oysters selectively feed on certain diatom species identified in the estuary, as the main species recorded in the gut contents were not similar to the most abundant and frequent species found in the estuary during the same months of the present study. Full article
Show Figures

Figure 1

18 pages, 4218 KB  
Review
Can Ecosystem Transformations by Non-Indigenous Mussel Introductions Inform Shellfish Reef Restoration?
by Alan Cottingham, Rachel Newsome, Chris Gillies and James R. Tweedley
J. Mar. Sci. Eng. 2025, 13(3), 441; https://doi.org/10.3390/jmse13030441 - 26 Feb 2025
Viewed by 2232
Abstract
Shellfish reefs were once common features in temperate coastal waters and estuaries. However, anthropogenic impacts have resulted in significant declines in these ecosystems globally. Whilst a growing body of scientific literature and restoration projects have demonstrated the success of restoration using oysters, at [...] Read more.
Shellfish reefs were once common features in temperate coastal waters and estuaries. However, anthropogenic impacts have resulted in significant declines in these ecosystems globally. Whilst a growing body of scientific literature and restoration projects have demonstrated the success of restoration using oysters, at both local and ecosystem-wide scales, restoration initiatives using mussels are relatively new. Due to the lack of long-term data on the ecological impact of restored mussel reefs, information to assist restoration practitioners in identifying potential positive and negative outcomes is limited. However, introductions of mussels have occurred on every continent, and detailed documentation exists on their impacts on local ecosystems. Such information is thus invaluable as these long-term studies can contribute knowledge on predicting ecosystem changes following mussel introductions. Through compiling information derived from 318 published articles, unplanned mussel introductions were found to have both positive and negative impacts, and these were context- and species-specific. In eutrophic water bodies, the impacts were typically considered positive, particularly on shallow-water benthic communities. It was also found, however, that mussels can reduce zooplankton biomass, impact native mussels and were occasionally implicated in increasing cyanobacteria concentrations. Despite these instances, this review presented multiple lines of evidence that mussel introductions, when undertaken intentionally at suitable locations, would have a considerable positive impact at the ecosystem-wide scale. Full article
(This article belongs to the Section Marine Ecology)
Show Figures

Figure 1

15 pages, 2427 KB  
Article
Understanding Mantle Edge Pigmentation Through Comprehensive Transcriptomic Profiling of the Chilean Oyster (Ostrea chilensis)
by Camila Godoy-Diaz, Katalina Llanos-Azócar, Gonzalo J. Ruiz-Tagle, Jorge E. Toro, Pablo A. Oyarzún and Juan A. Valdés
Biology 2025, 14(2), 145; https://doi.org/10.3390/biology14020145 - 30 Jan 2025
Cited by 2 | Viewed by 2547
Abstract
The Chilean oyster (Ostrea chilensis) is a flat oyster native to Chile and New Zealand. Over-exploitation has led to local extinctions in some areas. Two phenotypes, distinguished by dark or white mantle edge pigmentation, have been identified, with the dark-edged mantle [...] Read more.
The Chilean oyster (Ostrea chilensis) is a flat oyster native to Chile and New Zealand. Over-exploitation has led to local extinctions in some areas. Two phenotypes, distinguished by dark or white mantle edge pigmentation, have been identified, with the dark-edged mantle oysters being more commercially valuable due to perceived quality. In this study, transcriptomic data were obtained from the mantles of both phenotypes. Total RNA was extracted of adult Chilean Oyster mantle, and samples were sequenced using HiSeq X Illumina technology. A total of 935,620,583 paired-end reads were de novo assembled, 50,908 transcripts produced, and a reference transcriptome created with 37.92% GC content and an N50 of 1929 bp. Functional annotation showed a total of 51,315 GO terms, with 21,322 annotations on Biological Process, 14,578 annotations on Molecular Functions, and 15,415 annotations on Cellular Component. The RNA-seq analysis revealed 746 differentially expressed transcripts, 573 up-regulated and 173 transcripts down-regulated, between dark- and white-mantle edge Chilean Oyster. KEGG enrichment analysis revealed notable differences in the expression profiles allowing the detection of differential expressed transcripts associated with specific pathways such as Ribosome, Citrate cycle, and Protein processing in endoplasmic reticulum. Other interesting differentially represented pathways include Tyrosine metabolism, Tryptophan metabolism, cAMP signaling pathway, ABC transporters, Notch signaling pathway, Endocytosis, and Calcium signaling pathway. This dataset provides a valuable molecular resource for O. chilensis and the understanding of the molecular mechanisms involved in mantle edge pigmentation. Full article
(This article belongs to the Special Issue Metabolic and Stress Responses in Aquatic Animals)
Show Figures

Graphical abstract

9 pages, 3859 KB  
Article
First Record of the Invasive Alien Species Rugulopteryx okamurae (Phaeophyceae, Dictyotales) along the Eastern Coast of Sicily (Italy, Mediterranean Sea): Is It Ready to Expand into the Ionian Sea?
by Giuliana Marletta, Andrea Lombardo and Donatella Serio
Diversity 2024, 16(7), 424; https://doi.org/10.3390/d16070424 - 19 Jul 2024
Cited by 10 | Viewed by 4408
Abstract
The Mediterranean Sea is a hotspot for the introduction of non-indigenous species. Among them, invasive alien species can seriously affect the areas they colonize, not only by altering the marine food webs and community structure, but also by harming certain economic activities, such [...] Read more.
The Mediterranean Sea is a hotspot for the introduction of non-indigenous species. Among them, invasive alien species can seriously affect the areas they colonize, not only by altering the marine food webs and community structure, but also by harming certain economic activities, such as fishing, tourism, aquaculture and marine infrastructure. Rugulopteryx okamurae is a brown macroalga considered the fourth most harmful species among the 10 most invasive species reported in the Mediterranean; in fact, it has recently been included in the list of invasive alien species of Union concern due to its serious impact on biodiversity and socioeconomic implications. This species was reported for the first time in the Mediterranean in 2002 in Thau Lagoon (France), introduced by the aquaculture of the Japanese oyster Magallana gigas. Since then, this species has spread in both the Mediterranean and Atlantic Ocean with a strong invasive behavior, particularly along the Strait of Gibraltar. Rugulopteryx okamurae was also recently reported for the first time in Italian waters, in the Gulf of Palermo (Sicily). In this study, we report a record of this species further to the east, in the Ionian Sea, where it has not previously been recorded, and provide possible explanations of the spreading and arrival routes in this area. The rapid expansion of R. okamurae is raising concerns; thus, in order to safeguard native communities, it is crucial to keep monitoring this invasive species so that it is possible to regularly update its distribution and follow up on its spread dynamics in the Mediterranean basin. Full article
(This article belongs to the Special Issue Biodiversity in Italy: Past and Future Perspectives)
Show Figures

Figure 1

10 pages, 1722 KB  
Article
Settlement of Chilean Flat Oysters (Ostrea chilensis) on Ribbed Mussel Shell Collectors for Commercial Grow-Out: Towards Sustainable Management
by Pablo A. Oyarzún, Almendra Hidalgo-Cabrera, Gerrit Stam, Juan Manuel Estrada, Gonzalo Ruiz-Tagle, Jorge M. Navarro and Jorge E. Toro
J. Mar. Sci. Eng. 2024, 12(7), 1148; https://doi.org/10.3390/jmse12071148 - 9 Jul 2024
Cited by 2 | Viewed by 2850
Abstract
Ostrea chilensis (a flat oyster) is native to Chile and New Zealand. In Chile, this oyster has been cultured and harvested for at least 80 years. However, the culture of flat oysters has not developed like other aquaculture activities in Chile, mainly due [...] Read more.
Ostrea chilensis (a flat oyster) is native to Chile and New Zealand. In Chile, this oyster has been cultured and harvested for at least 80 years. However, the culture of flat oysters has not developed like other aquaculture activities in Chile, mainly due to the inefficiency of the collectors (made of ribbed mussel shells) and the lack of spats produced. The objective of this study was to determine the capacity of spat collectors for the settlement of O. chilensis. For this purpose, field and laboratory experiments were carried out. Our results indicated that oyster larvae do not have a preference for either side of the shell (periostracum or nacreous) to settle on. However, after one year of growth in the field, juveniles were more abundant on the nacreous side of the shell (spat collector). Also, the oysters that settled on the nacreous side of the valve were larger. This was due to the fact that the periostracum had a greater number of epibionts, and they competed for space and resources with the settled oyster spats, causing a decrease in the abundance of oyster spats on that surface. Our findings raise the possibility that collectors could improve efficiency in the production of spats. Finally, we discuss the implications of these results for the Chilean oyster-farming industry. Full article
(This article belongs to the Topic Aquatic Environment Research for Sustainable Development)
Show Figures

Figure 1

19 pages, 2192 KB  
Article
Comparative Description and Analysis of Oyster Aquaculture in Selected Atlantic Regions: Production, Market Dynamics, and Consumption Patterns
by Johannes A. Iitembu, Daniel Fitzgerald, Themistoklis Altintzoglou, Pierre Boudry, Peter Britz, Carrie J. Byron, Daniel Delago, Sophie Girard, Colin Hannon, Marcia Kafensztok, Francisco Lagreze, Jefferson Francisco Alves Legat, Angela Puchnick Legat, Adriane K. Michaelis, Ingelinn Eskildsen Pleym, Simone Sühnel, William Walton and Åsa Strand
Fishes 2023, 8(12), 584; https://doi.org/10.3390/fishes8120584 - 29 Nov 2023
Cited by 17 | Viewed by 10833
Abstract
In the face of an increasing world population and a subsequent need for an increase in sustainable and healthy food production, low trophic species, such as oysters, emerge as a promising alternative. However, regional variations in oyster production techniques, market dynamics, and consumption [...] Read more.
In the face of an increasing world population and a subsequent need for an increase in sustainable and healthy food production, low trophic species, such as oysters, emerge as a promising alternative. However, regional variations in oyster production techniques, market dynamics, and consumption patterns create challenges for both the global and local industry’s growth. In this study, a descriptive qualitative analysis of oyster markets across seven Atlantic regions was carried out. The Pacific oyster (Crassostrea gigas) was found to be farmed in most Atlantic regions except the US but is classified as invasive in Sweden and potentially invasive in South Africa. Other farmed and/or harvested species include native species (C. gasar and C. rhizophorae) in Brazil, the American cupped oyster (C. virginica) in the US, and the European flat oyster (Ostrea edulis) in France, Sweden, and the US. In Irish farms, Pacific oysters are primarily for export to European markets. The marine aquaculture sectors of Sweden, South Africa, and Namibia, as well as Brazil’s farming for C. gasar, were found to be underdeveloped. This study also observed a variation in licensing, property rights, and regulatory frameworks. Financial challenges for small businesses, ecological implications of seed production techniques, biosecurity risks, and public health considerations are emphasized as critical areas for attention. This study offers valuable insights into the selected markets and can serve as a useful resource for policymakers, aquaculture practitioners, and stakeholders in optimizing global shellfish industry strategies. Full article
(This article belongs to the Special Issue Integrated Aquaculture and Monoculture of Low-Trophic Species)
Show Figures

Figure 1

23 pages, 6528 KB  
Article
Non-Indigenous Species Dynamics in Time and Space within the Coastal Waters of The Netherlands
by Arjan Gittenberger, Marjolein Rensing, Marco Faasse, Lodewijk van Walraven, Sander Smolders, Helena Keeler Perez and Edmund Gittenberger
Diversity 2023, 15(6), 719; https://doi.org/10.3390/d15060719 - 30 May 2023
Cited by 19 | Viewed by 4922
Abstract
Information on temporal and spatial trends with regard to the introduction of non-indigenous species (NIS) is often sparsely available. These trends may potentially help improve the design and focus of monitoring programs, give insights into new pathways and hotspots, and facilitate horizon scanning. [...] Read more.
Information on temporal and spatial trends with regard to the introduction of non-indigenous species (NIS) is often sparsely available. These trends may potentially help improve the design and focus of monitoring programs, give insights into new pathways and hotspots, and facilitate horizon scanning. We provide an overview of 215 marine and brackish water NIS recorded in The Netherlands. Temporal trends over the most recent three decades for taxonomic groups, species origin, introduction vectors, and water systems were analysed. We attempt to explain the observed patterns and discuss factors that hamper their explanation. A shift in the region of origin from Pacific to W Atlantic can potentially be linked to legislation prohibiting Pacific oyster imports, whereas a subsequent shift backwards cannot. Case studies illustrate that NIS may not be first detected in the water systems where they were originally introduced. Additionally, it is shown that changes in allegedly native species’ distribution or seasonal pattern should be linked to an introduced cryptic NIS instead. We also discuss the shortcomings of monitoring programs that were originally not focused on NIS, the importance of naturalists’ observations, and the added value of a more recent network that is focused on NIS detection in the coastal waters of The Netherlands. Full article
Show Figures

Figure 1

18 pages, 2047 KB  
Article
Functional Diversification of Oyster Big Defensins Generates Antimicrobial Specificity and Synergy against Members of the Microbiota
by Noémie De San Nicolas, Aromal Asokan, Rafael D. Rosa, Sébastien N. Voisin, Marie-Agnès Travers, Gustavo Rocha, Luc Dantan, Yann Dorant, Guillaume Mitta, Bruno Petton, Guillaume M. Charrière, Jean-Michel Escoubas, Viviane Boulo, Juliette Pouzadoux, Hervé Meudal, Karine Loth, Vincent Aucagne, Agnès F. Delmas, Philippe Bulet, Caroline Montagnani and Delphine Destoumieux-Garzónadd Show full author list remove Hide full author list
Mar. Drugs 2022, 20(12), 745; https://doi.org/10.3390/md20120745 - 26 Nov 2022
Cited by 9 | Viewed by 6372
Abstract
Big defensins are two-domain antimicrobial peptides (AMPs) that have highly diversified in mollusks. Cg-BigDefs are expressed by immune cells in the oyster Crassostrea gigas, and their expression is dampened during the Pacific Oyster Mortality Syndrome (POMS), which evolves toward fatal bacteremia. [...] Read more.
Big defensins are two-domain antimicrobial peptides (AMPs) that have highly diversified in mollusks. Cg-BigDefs are expressed by immune cells in the oyster Crassostrea gigas, and their expression is dampened during the Pacific Oyster Mortality Syndrome (POMS), which evolves toward fatal bacteremia. We evaluated whether Cg-BigDefs contribute to the control of oyster-associated microbial communities. Two Cg-BigDefs that are representative of molecular diversity within the peptide family, namely Cg-BigDef1 and Cg-BigDef5, were characterized by gene cloning and synthesized by solid-phase peptide synthesis and native chemical ligation. Synthetic peptides were tested for antibacterial activity against a collection of culturable bacteria belonging to the oyster microbiota, characterized by 16S sequencing and MALDI Biotyping. We first tested the potential of Cg-BigDefs to control the oyster microbiota by injecting synthetic Cg-BigDef1 into oyster tissues and analyzing microbiota dynamics over 24 h by 16S metabarcoding. Cg-BigDef1 induced a significant shift in oyster microbiota β-diversity after 6 h and 24 h, prompting us to investigate antimicrobial activities in vitro against members of the oyster microbiota. Both Cg-BigDef1 and Cg-BigDef5 were active at a high salt concentration (400 mM NaCl) and showed broad spectra of activity against bacteria associated with C. gigas pathologies. Antimicrobial specificity was observed for both molecules at an intra- and inter-genera level. Remarkably, antimicrobial spectra of Cg-BigDef1 and Cg-BigDef5 were complementary, and peptides acted synergistically. Overall, we found that primary sequence diversification of Cg-BigDefs has generated specificity and synergy and extended the spectrum of activity of this peptide family. Full article
Show Figures

Graphical abstract

11 pages, 2117 KB  
Article
Reproductive Characteristics of the Flat Oyster Ostrea denselamellosa (Bivalvia, Ostreidae) Found on the Southern Coast of South Korea
by Jeonghoon Han, Han-Jun Kim, Sung-Yong Oh and Young-Ung Choi
J. Mar. Sci. Eng. 2022, 10(9), 1326; https://doi.org/10.3390/jmse10091326 - 19 Sep 2022
Cited by 4 | Viewed by 3003
Abstract
In this study, we investigated the reproductive pattern of the commercially and ecologically important species, Ostrea denelamellosa, to inform stock management strategies in South Korea. Prior to the reproduction experiment, the complete mitochondrial (mt) genome of the flat oyster, Ostrea denselamellosa, [...] Read more.
In this study, we investigated the reproductive pattern of the commercially and ecologically important species, Ostrea denelamellosa, to inform stock management strategies in South Korea. Prior to the reproduction experiment, the complete mitochondrial (mt) genome of the flat oyster, Ostrea denselamellosa, was analyzed using next-generation sequencing technology. Then, to determine the reproductive pattern of Ostrea denselamellosa, we investigated monthly changes in the gametogenesis, reproductive cycle, and sex ratio from January to October 2021 in females. The total length of the mt genome sequence of O. denselamellosa was 16,225 bp and contained 37 genes (13 protein-coding genes, 22 tRNA genes, and 2 rRNA genes). Molecular phylogenetic comparison with 20 known species of Pteriomorphia showed that O. denselamellosa belongs to the family Ostreidae. In addition, O. denselamellosa clustered together with the O. denselamellosa Chinese strain, with a bootstrap value of 100%. Histological analysis indicated a discrepancy in gamete development of O. denselamellosa with synchronous maturation of oocytes and asynchronous development of spermatozoa in gonads. The spawning activity occurred between May and September with a temperature range gap of 6.5 °C. The spawning activity occurred from May when the temperature reached 16.7 °C until September when the temperature dropped below 23.2 °C. Furthermore, sex ratio bias was observed. This is the first study to report the complete mt genome sequence and examine the reproductive pattern in native O. denselamellosa in South Korea. Overall, these findings will help enhance the knowledge for the management and sustainable fishery of endangered oyster species including O. denselamellosa in the South Sea of Korea. Full article
(This article belongs to the Section Marine Aquaculture)
Show Figures

Figure 1

16 pages, 3857 KB  
Article
Population Genomics, Transcriptional Response to Heat Shock, and Gut Microbiota of the Hong Kong Oyster Magallana hongkongensis
by Yichun Xie, Elaine Y. Y. Huang, Wenyan Nong, Sean T. S. Law, Yifei Yu, Khan Cheung, Yiqian Li, Cheuk Fung Wong, Ho Yin Yip, Patrick W. S. Joyce, King Ming Chan, Ka Hou Chu, Bayden D. Russell, Laura J. Falkenberg and Jerome H. L. Hui
J. Mar. Sci. Eng. 2022, 10(2), 237; https://doi.org/10.3390/jmse10020237 - 10 Feb 2022
Cited by 3 | Viewed by 4838
Abstract
The Hong Kong oyster Magallana hongkongensis, previously known as Crassostrea hongkongensis, is a true oyster species native to the estuarine-coast of the Pearl River Delta in southern China. The species—with scientific, ecological, cultural, and nutritional importance—has been farmed for hundreds of [...] Read more.
The Hong Kong oyster Magallana hongkongensis, previously known as Crassostrea hongkongensis, is a true oyster species native to the estuarine-coast of the Pearl River Delta in southern China. The species—with scientific, ecological, cultural, and nutritional importance—has been farmed for hundreds of years. However, there is only limited information on its genetics, stress adaptation mechanisms, and gut microbiota, restricting the sustainable production and use of oyster resources. Here, we present population structure analysis on M. hongkongensis oysters collected from Deep Bay and Lantau Island in Hong Kong, as well as transcriptome analysis on heat shock responses and the gut microbiota profile of M. hongkongensis oysters collected from Deep Bay. Single nucleotide polymorphisms (SNPs), including those on the homeobox genes and heat shock protein genes, were revealed by the whole genome resequencing. Transcriptomes of oysters incubated at 25 °C and 32 °C for 24 h were sequenced which revealed the heat-induced regulation of heat shock protein pathway genes. Furthermore, the gut microbe community was detected by 16S rRNA sequencing which identified Cyanobacteria, Proteobacteria and Spirochaetes as the most abundant phyla. This study reveals the molecular basis for the adaptation of the oyster M. hongkongensis to environmental conditions. Full article
(This article belongs to the Special Issue Marine Omics & Biotechnology)
Show Figures

Figure 1

12 pages, 4913 KB  
Article
Ultrasound-Assisted Microencapsulation of Soybean Oil and Vitamin D Using Bare Glycogen Nanoparticles
by Rita Cimino, Sukhvir Kaur Bhangu, Anshul Baral, Muthupandian Ashokkumar and Francesca Cavalieri
Molecules 2021, 26(17), 5157; https://doi.org/10.3390/molecules26175157 - 25 Aug 2021
Cited by 10 | Viewed by 4121
Abstract
Ultrasonically synthesized core-shell microcapsules can be made of synthetic polymers or natural biopolymers, such as proteins and polysaccharides, and have found applications in food, drug delivery and cosmetics. This study reports on the ultrasonic synthesis of microcapsules using unmodified (natural) and biodegradable glycogen [...] Read more.
Ultrasonically synthesized core-shell microcapsules can be made of synthetic polymers or natural biopolymers, such as proteins and polysaccharides, and have found applications in food, drug delivery and cosmetics. This study reports on the ultrasonic synthesis of microcapsules using unmodified (natural) and biodegradable glycogen nanoparticles derived from various sources, such as rabbit and bovine liver, oyster and sweet corn, for the encapsulation of soybean oil and vitamin D. Depending on their source, glycogen nanoparticles exhibited differences in size and ‘bound’ proteins. We optimized various synthetic parameters, such as ultrasonic power, time and concentration of glycogens and the oil phase to obtain stable core-shell microcapsules. Particularly, under ultrasound-induced emulsification conditions (sonication time 45 s and sonication power 160 W), native glycogens formed microcapsules with diameter between 0.3 μm and 8 μm. It was found that the size of glycogen as well as the protein component play an important role in stabilizing the Pickering emulsion and the microcapsules shell. This study highlights that native glycogen nanoparticles without any further tedious chemical modification steps can be successfully used for the encapsulation of nutrients. Full article
Show Figures

Graphical abstract

22 pages, 4300 KB  
Article
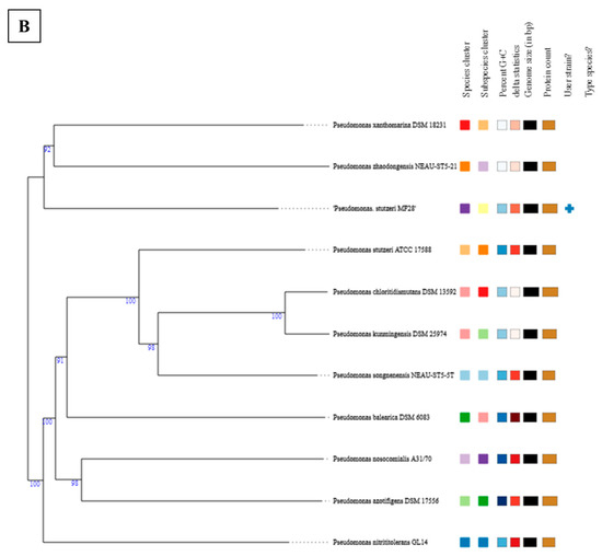
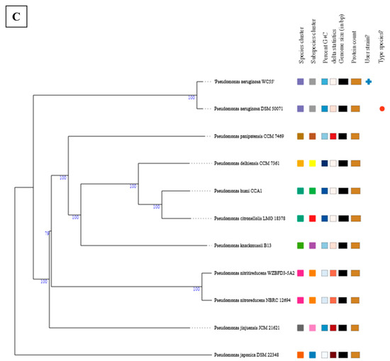
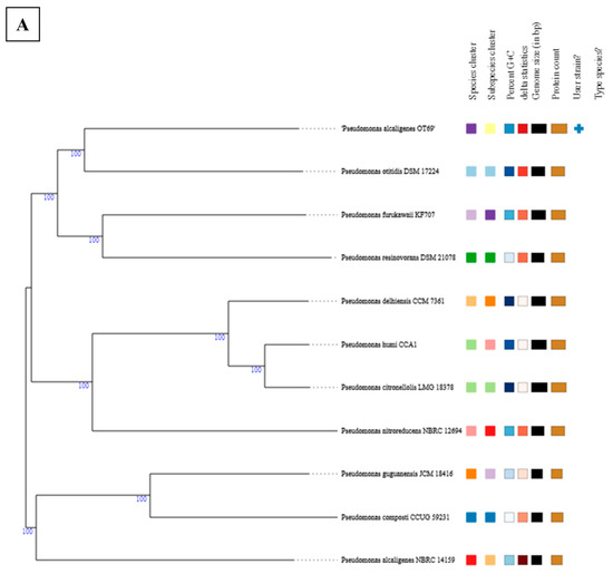
Comparative Genomic Analysis of Three Pseudomonas Species Isolated from the Eastern Oyster (Crassostrea virginica) Tissues, Mantle Fluid, and the Overlying Estuarine Water Column
by Ashish Pathak, Paul Stothard and Ashvini Chauhan
Microorganisms 2021, 9(3), 490; https://doi.org/10.3390/microorganisms9030490 - 27 Feb 2021
Cited by 10 | Viewed by 3810
Abstract
The eastern oysters serve as important keystone species in the United States, especially in the Gulf of Mexico estuarine waters, and at the same time, provide unparalleled economic, ecological, environmental, and cultural services. One ecosystem service that has garnered recent attention is the [...] Read more.
The eastern oysters serve as important keystone species in the United States, especially in the Gulf of Mexico estuarine waters, and at the same time, provide unparalleled economic, ecological, environmental, and cultural services. One ecosystem service that has garnered recent attention is the ability of oysters to sequester impurities and nutrients, such as nitrogen (N), from the estuarine water that feeds them, via their exceptional filtration mechanism coupled with microbially-mediated denitrification processes. It is the oyster-associated microbiomes that essentially provide these myriads of ecological functions, yet not much is known on these microbiota at the genomic scale, especially from warm temperate and tropical water habitats. Among the suite of bacterial genera that appear to interplay with the oyster host species, pseudomonads deserve further assessment because of their immense metabolic and ecological potential. To obtain a comprehensive understanding on this aspect, we previously reported on the isolation and preliminary genomic characterization of three Pseudomonas species isolated from minced oyster tissue (P. alcaligenes strain OT69); oyster mantle fluid (P. stutzeri strain MF28) and the water collected from top of the oyster reef (P. aeruginosa strain WC55), respectively. In this comparative genomic analysis study conducted on these three targeted pseudomonads, native to the eastern oyster and its surrounding environment, provided further insights into their unique functional traits, conserved gene pools between the selected pseudomonads, as well as genes that render unique characteristics in context to metabolic traits recruited during their evolutionary history via horizontal gene transfer events as well as phage-mediated incorporation of genes. Moreover, the strains also supported extensively developed resistomes, which suggests that environmental microorganisms native to relatively pristine environments, such as Apalachicola Bay, Florida, have also recruited an arsenal of antibiotic resistant gene determinants, thus posing an emerging public health concern. Full article
(This article belongs to the Section Systems Microbiology)
Show Figures

Figure 1

12 pages, 1180 KB  
Article
Current Status of European Oyster Decline and Restoration in Germany
by Bernadette Pogoda
Humanities 2019, 8(1), 9; https://doi.org/10.3390/h8010009 - 11 Jan 2019
Cited by 82 | Viewed by 10683
Abstract
Marine ecosystems of temperate regions are highly modified by human activity and far from their original natural status. The North Sea, known as an intensively used area, has lost its offshore oyster grounds due to overexploitation in a relatively short time. Native oyster [...] Read more.
Marine ecosystems of temperate regions are highly modified by human activity and far from their original natural status. The North Sea, known as an intensively used area, has lost its offshore oyster grounds due to overexploitation in a relatively short time. Native oyster beds as a once abundant and ecologically highly important biogenic reef-type have vanished from the North Sea ecosystem in most areas of both their former distribution and magnitude. Worldwide, oyster stocks have been severely exploited over the past centuries. According to estimates, about 85% of the worldwide oyster reef habitats have been destroyed over the course of the last century. This loss of oyster populations has meant far more than just the loss of a valuable food resource. Oyster reefs represent a characteristic benthic community which offers a variety of valuable ecosystem services: better water quality, local decrease of toxic algal blooms, increase in nutrient uptake, increase of bentho-pelagic coupling, increase in species richness, increase of multidimensional biogenic structures which provide habitat, food, and protection for numerous invertebrate and fish species. The aim of oyster restoration is to promote redevelopment of this valuable missing habitat. The development of strategies, methods, and procedures for a sustainable restoration of the European oyster Ostrea edulis in the German North Sea is currently a focus of marine nature conservation. Main drivers for restoring this ecological key species are the enhancement of biodiversity and ecosystem services in the marine environment. Results of these investigations will support the future development and implementation of a large-scale and long-term German native oyster restoration programme to re-establish a healthy population of this once-abundant species now absent from the region. Full article
(This article belongs to the Special Issue Bayscapes—Shaping the Coastal Interface through Time)
Show Figures

Figure 1

Back to TopTop