Sign in to use this feature.

Years

Between: -

Subjects

remove_circle_outline
remove_circle_outline
remove_circle_outline
remove_circle_outline
remove_circle_outline
remove_circle_outline
remove_circle_outline
remove_circle_outline
remove_circle_outline

Journals

Article Types

Countries / Regions

Search Results (24)

Search Parameters:
Keywords = myosin-active compounds

Order results
Result details
Results per page
Select all
Export citation of selected articles as:
20 pages, 5324 KB  
Article
Triptolide, a Cancer Cell Proliferation Inhibitor, Causes Zebrafish Muscle Defects by Regulating Notch and STAT3 Signaling Pathways
by Byongsun Lee, Yongjin Park, Younggwang Lee, Seyoung Kwon and Jaekyung Shim
Int. J. Mol. Sci. 2024, 25(9), 4675; https://doi.org/10.3390/ijms25094675 - 25 Apr 2024
Cited by 1 | Viewed by 2638
Abstract
Triptolide is a natural compound in herbal remedies with anti-inflammatory and anti-proliferative properties. We studied its effects on critical signaling processes within the cell, including Notch1 and STAT3 signaling. Our research showed that triptolide reduces cancer cell proliferation by decreasing the expression of [...] Read more.
Triptolide is a natural compound in herbal remedies with anti-inflammatory and anti-proliferative properties. We studied its effects on critical signaling processes within the cell, including Notch1 and STAT3 signaling. Our research showed that triptolide reduces cancer cell proliferation by decreasing the expression of downstream targets of these signals. The levels of each signal-related protein and mRNA were analyzed using Western blot and qPCR methods. Interestingly, inhibiting one signal with a single inhibitor alone did not significantly reduce cancer cell proliferation. Instead, MTT assays showed that the simultaneous inhibition of Notch1 and STAT3 signaling reduced cell proliferation. The effect of triptolide was similar to a combination treatment with inhibitors for both signals. When we conducted a study on the impact of triptolide on zebrafish larvae, we found that it inhibited muscle development and interfered with muscle cell proliferation, as evidenced by differences in the staining of myosin heavy chain and F-actin proteins in confocal fluorescence microscopy. Additionally, we noticed that inhibiting a single type of signaling did not lead to any significant muscle defects. This implies that triptolide obstructs multiple signals simultaneously, including Notch1 and STAT3, during muscle development. Chemotherapy is commonly used to treat cancer, but it may cause muscle loss due to drug-related adverse reactions or other complex mechanisms. Our study suggests that anticancer agents like triptolide, inhibiting essential signaling pathways including Notch1 and STAT3 signaling, may cause muscle atrophy through anti-proliferative activity. Full article
(This article belongs to the Special Issue Muscle Atrophy: From Bench to Bedside 2.0)
Show Figures

Figure 1

17 pages, 3963 KB  
Article
Chlorogenic Acid Attenuates Isoproterenol Hydrochloride-Induced Cardiac Hypertrophy in AC16 Cells by Inhibiting the Wnt/β-Catenin Signaling Pathway
by Kai He, Xiaoying Wang, Tingting Li, Yanfei Li and Linlin Ma
Molecules 2024, 29(4), 760; https://doi.org/10.3390/molecules29040760 - 7 Feb 2024
Cited by 8 | Viewed by 4008
Abstract
Cardiac hypertrophy (CH) is an important characteristic in heart failure development. Chlorogenic acid (CGA), a crucial bioactive compound from honeysuckle, is reported to protect against CH. However, its underlying mechanism of action remains incompletely elucidated. Therefore, this study aimed to explore the mechanism [...] Read more.
Cardiac hypertrophy (CH) is an important characteristic in heart failure development. Chlorogenic acid (CGA), a crucial bioactive compound from honeysuckle, is reported to protect against CH. However, its underlying mechanism of action remains incompletely elucidated. Therefore, this study aimed to explore the mechanism underlying the protective effect of CGA on CH. This study established a CH model by stimulating AC16 cells with isoproterenol (Iso). The observed significant decrease in cell surface area, evaluated through fluorescence staining, along with the downregulation of CH-related markers, including atrial natriuretic peptide (ANP), brain natriuretic peptide (BNP), and β-myosin heavy chain (β-MHC) at both mRNA and protein levels, provide compelling evidence of the protective effect of CGA against isoproterenol-induced CH. Mechanistically, CGA induced the expression of glycogen synthase kinase 3β (GSK-3β) while concurrently attenuating the expression of the core protein β-catenin in the Wnt/β-catenin signaling pathway. Furthermore, the experiment utilized the Wnt signaling activator IM-12 to observe its ability to modulate the impact of CGA pretreatment on the development of CH. Using the Gene Expression Omnibus (GEO) database combined with online platforms and tools, this study identified Wnt-related genes influenced by CGA in hypertrophic cardiomyopathy (HCM) and further validated the correlation between CGA and the Wnt/β-catenin signaling pathway in CH. This result provides new insights into the molecular mechanisms underlying the protective effect of CGA against CH, indicating CGA as a promising candidate for the prevention and treatment of heart diseases. Full article
Show Figures

Graphical abstract

15 pages, 2781 KB  
Article
Chemical Composition and Skin-Whitening Activities of Siegesbeckia glabrescens Makino Flower Absolute in Melanocytes
by Da Kyoung Lee, Kyung Jong Won, Do Yoon Kim, Yoon Yi Kim and Hwan Myung Lee
Plants 2023, 12(23), 3930; https://doi.org/10.3390/plants12233930 - 22 Nov 2023
Cited by 2 | Viewed by 2622
Abstract
Siegesbeckia glabrescens Makino (SGM) has been traditionally used to treat many disorders, including rheumatoid arthritis, hypertension, and acute hepatitis. However, the biological activities of SGM in skin remain unclear. The present study explored the effects of SGM flower absolute (SGMFAb) on skin-whitening-linked biological [...] Read more.
Siegesbeckia glabrescens Makino (SGM) has been traditionally used to treat many disorders, including rheumatoid arthritis, hypertension, and acute hepatitis. However, the biological activities of SGM in skin remain unclear. The present study explored the effects of SGM flower absolute (SGMFAb) on skin-whitening-linked biological activities in B16BL6 cells. SGMFAb was extracted using hexane, and its composition was analyzed through gas chromatography/mass spectrometry analysis. The biological effects of SGMFAb on B16BL6 melanoma cells were detected via WST and BrdU incorporation assays, ELISA, and immunoblotting. SGMFAb contained 14 compounds. In addition, SGMFAb was noncytotoxic, attenuated the serum-induced proliferation of, and inhibited melanin synthesis and tyrosinase activity in α-MSH-exposed B16BL6 cells. SGMFAb also reduced the expressions of MITF (microphthalmia-associated transcription factor), tyrosinase, tyrosinase-related protein (TRP)-1, and TRP-2 in α-MSH-exposed B16BL6 cells. Moreover, SGMFAb downregulated the activation of p38 MAPK, ERK1/2, and JNK in α-MSH-stimulated B16BL6 cells. In addition, SGMFAb reduced the expressions of three melanosome-transport-participating proteins (myosin Va, melanophilin, and Rab27a) in α-MSH-stimulated B16BL6 cells. These results indicate that SGMFAb positively influences skin whitening activities by inhibiting melanogenesis and melanosome-transport-related events in B16BL6 cells, and suggest that SGMFAb is a promising material for developing functional skin whitening agents. Full article
(This article belongs to the Special Issue Structural and Functional Analysis of Extracts in Plants IV)
Show Figures

Graphical abstract

19 pages, 19008 KB  
Article
Probiotic OMNi-BiOTiC® 10 AAD Reduces Cyclophosphamide-Induced Inflammation and Adipose Tissue Wasting in Mice
by Beate Obermüller, Georg Singer, Bernhard Kienesberger, Barbara Mittl, Vanessa Stadlbauer, Angela Horvath, Wolfram Miekisch, Patricia Fuchs, Martina Schweiger, Laura Pajed, Holger Till and Christoph Castellani
Nutrients 2023, 15(16), 3655; https://doi.org/10.3390/nu15163655 - 20 Aug 2023
Cited by 8 | Viewed by 9317
Abstract
Cancer therapy is often associated with severe side effects such as drug induced weight loss, also known as chemotherapy-induced cachexia. The aim of this study was to investigate the effects of a multispecies probiotic (OMNi-BiOTiC® 10 AAD) in a chemotherapy mouse model. [...] Read more.
Cancer therapy is often associated with severe side effects such as drug induced weight loss, also known as chemotherapy-induced cachexia. The aim of this study was to investigate the effects of a multispecies probiotic (OMNi-BiOTiC® 10 AAD) in a chemotherapy mouse model. A total of 24 male BALB/c mice were gavage-fed with the probiotic formulation or water, once a day for 3 weeks. In the third week, the mice received intraperitoneal cyclophosphamide. At euthanasia, the organs were dissected, and serum was sampled for cytokine analysis. Tight junction components, myosin light chain kinase, mucins, and apoptosis markers were detected in the ileum and colon using histological analyses and qRT-PCR. Lipolysis was analyzed by enzymatic activity assay, Western blotting analyses, and qRT-PCR in WAT. The fecal microbiome was measured with 16S-rRNA gene sequencing from stool samples, and fecal volatile organic compounds analysis was performed using gas chromatography/mass spectrometry. The probiotic-fed mice exhibited significantly less body weight loss and adipose tissue wasting associated with a reduced CGI58 mediated lipolysis. They showed significantly fewer pro-inflammatory cytokines and lower gut permeability compared to animals fed without the probiotic. The colons of the probiotic-fed animals showed lower inflammation scores and less goblet cell loss. qRT-PCR revealed no differences in regards to tight junction components, mucins, or apoptosis markers. No differences in microbiome alpha diversity, but differences in beta diversity, were observed between the treatment groups. Taxonomic analysis showed that the probiotic group had a lower relative abundance of Odoribacter and Ruminococcus-UCG014 and a higher abundance of Desulfovibrio. VOC analysis yielded no significant differences. The results of this study indicate that oral administration of the multispecies probiotic OMNi-BiOTiC® 10 AAD could mitigate cyclophosphamide-induced chemotherapy side effects. Full article
Show Figures

Figure 1

16 pages, 1823 KB  
Article
Modulation of TLR4/NFκB Pathways in Autoimmune Myocarditis
by Livia Interdonato, Daniela Impellizzeri, Ramona D’Amico, Marika Cordaro, Rosalba Siracusa, Melissa D’Agostino, Tiziana Genovese, Enrico Gugliandolo, Rosalia Crupi, Roberta Fusco, Salvatore Cuzzocrea and Rosanna Di Paola
Antioxidants 2023, 12(8), 1507; https://doi.org/10.3390/antiox12081507 - 27 Jul 2023
Cited by 7 | Viewed by 2862
Abstract
Myocarditis is an inflammatory and oxidative disorder characterized by immune cell recruitment in the damaged tissue and organ dysfunction. In this paper, we evaluated the molecular pathways involved in myocarditis using a natural compound, Coriolus versicolor, in an experimental model of autoimmune [...] Read more.
Myocarditis is an inflammatory and oxidative disorder characterized by immune cell recruitment in the damaged tissue and organ dysfunction. In this paper, we evaluated the molecular pathways involved in myocarditis using a natural compound, Coriolus versicolor, in an experimental model of autoimmune myocarditis (EAM). Animals were immunized with an emulsion of pig cardiac myosin and complete Freund’s adjuvant supplemented with mycobacterium tuberculosis; thereafter, Coriolus versicolor (200 mg/Kg) was orally administered for 21 days. At the end of the experiment, blood pressure and heart rate measurements were recorded and the body and heart weights as well. From the molecular point of view, the Coriolus versicolor administration reduced the activation of the TLR4/NF-κB pathway and the levels of pro-inflammatory cytokines (INF-γ, TNF-α, IL-6, IL-17, and IL-2) and restored the levels of anti-inflammatory cytokines (IL-10). These anti-inflammatory effects were accompanied with a reduced lipid peroxidation and nitrite levels and restored the antioxidant enzyme activities (SOD and CAT) and GSH levels. Additionally, it reduced the histological injury and the immune cell recruitment (CD4+ and CD68+ cells). Moreover, we observed an antiapoptotic activity in both intrinsic (Fas/FasL/caspase-3) and extrinsic (Bax/Bcl-2) pathways. Overall, our data showed that Coriolus versicolor administration modulates the TLR4/NF-κB signaling in EAM. Full article
Show Figures

Graphical abstract

13 pages, 2737 KB  
Article
Effects of Protein Hydrolysate from Silkworm (Bombyx mori) pupae on the C2C12 Myogenic Differentiation
by Hyeong-Seok Kang, Ji Hye Park and Joong-Hyuck Auh
Foods 2023, 12(15), 2840; https://doi.org/10.3390/foods12152840 - 26 Jul 2023
Cited by 9 | Viewed by 3472
Abstract
This study investigated the effects and active compounds of silkworm pupae, an edible insect, on C2C12 muscle differentiation. The protein of silkworm pupae was extracted using sonication after defatting with hexane. Subsequently, the extract was rehydrated using Alcalase to obtain a protein hydrolysate. [...] Read more.
This study investigated the effects and active compounds of silkworm pupae, an edible insect, on C2C12 muscle differentiation. The protein of silkworm pupae was extracted using sonication after defatting with hexane. Subsequently, the extract was rehydrated using Alcalase to obtain a protein hydrolysate. The silkworm pupae protein hydrolysate effectively promoted C2C12 myogenic differentiation without cytotoxicity. Subsequently, the hydrolysate was fractionated into four subfractions using preparative high-performance liquid chromatography (Prep-HPLC). Subfraction 1 was the most effective in promoting C2C12 myogenic differentiation and significantly upregulated the expression of myoblast transcription factors, 1.5-fold of myoblast determination protein 1 (MyoD), 2-fold of myogenin, and 3-fold of myosin heavy chain (MyHC). Liquid chromatography–tandem mass spectrometry (LC-MS/MS) and multivariate statistical analysis were used to identify the active peptides in silkworm pupae responsible for the observed effects; then, dipeptides and essential amino acids, such as isoleucine (Ile), valine (Val), and methionine (Met), were identified. In addition, Val, Ile, and two dipeptides underwent quantification to determine the potential bioactive peptides that enhanced C2C12 myogenic differentiation. This study suggests that the peptides from silkworm pupae could be used as a nutraceutical to enhance muscle growth. Full article
(This article belongs to the Section Nutraceuticals, Functional Foods, and Novel Foods)
Show Figures

Figure 1

21 pages, 6731 KB  
Article
Vitamin D Promotes Mucosal Barrier System of Fish Skin Infected with Aeromonas hydrophila through Multiple Modulation of Physical and Immune Protective Capacity
by Yao Zhang, Xiao-Qiu Zhou, Wei-Dan Jiang, Pei Wu, Yang Liu, Hong-Mei Ren, Xiao-Wan Jin and Lin Feng
Int. J. Mol. Sci. 2023, 24(14), 11243; https://doi.org/10.3390/ijms241411243 - 8 Jul 2023
Cited by 13 | Viewed by 3274
Abstract
The vertebrate mucosal barrier comprises physical and immune elements, as well as bioactive molecules, that protect organisms from pathogens. Vitamin D is a vital nutrient for animals and is involved in immune responses against invading pathogens. However, the effect of vitamin D on [...] Read more.
The vertebrate mucosal barrier comprises physical and immune elements, as well as bioactive molecules, that protect organisms from pathogens. Vitamin D is a vital nutrient for animals and is involved in immune responses against invading pathogens. However, the effect of vitamin D on the mucosal barrier system of fish, particularly in the skin, remains unclear. Here, we elucidated the effect of vitamin D supplementation (15.2, 364.3, 782.5, 1167.9, 1573.8, and 1980.1 IU/kg) on the mucosal barrier system in the skin of grass carp (Ctenopharyngodon idella) challenged with Aeromonas hydrophila. Dietary vitamin D supplementation (1) alleviated A. hydrophila-induced skin lesions and inhibited oxidative damage by reducing levels of reactive oxygen species, malondialdehyde, and protein carbonyl; (2) improved the activities and transcription levels of antioxidant-related parameters and nuclear factor erythroid 2-related factor 2 signaling; (3) attenuated cell apoptosis by decreasing the mRNA and protein levels of apoptosis factors involved death receptor and mitochondrial pathway processes related to p38 mitogen-activated protein kinase and c-Jun N-terminal kinase signaling; (4) improved tight junction protein expression by inhibiting myosin light-chain kinase signaling; and (5) enhanced immune barrier function by promoting antibacterial compound and immunoglobulin production, downregulating pro-inflammatory cytokine expression, and upregulating anti-inflammatory cytokines expression, which was correlated with nuclear factor kappa B and the target of rapamycin signaling pathways. Vitamin D intervention for mucosal barrier via multiple signaling correlated with vitamin D receptor a. Overall, these results indicate that vitamin D supplementation enhanced the skin mucosal barrier system against pathogen infection, improving the physical and immune barriers in fish. This finding highlights the viability of vitamin D in supporting sustainable aquaculture. Full article
(This article belongs to the Special Issue Fish Immunology 3.0)
Show Figures

Figure 1

19 pages, 4867 KB  
Article
Characterization of Stimulatory Action on Voltage-Gated Na+ Currents Caused by Omecamtiv Mecarbil, Known to Be a Myosin Activator
by Chih-Yu Ting, Chia-Lung Shih, Meng-Cheng Yu, Chao-Liang Wu and Sheng-Nan Wu
Biomedicines 2023, 11(5), 1351; https://doi.org/10.3390/biomedicines11051351 - 3 May 2023
Cited by 1 | Viewed by 1993
Abstract
Omecamtiv mecarbil (OM, CK-1827452) is recognized as an activator of myosin and has been demonstrated to be beneficial for the treatment of systolic heart failure. However, the mechanisms by which this compound interacts with ionic currents in electrically excitable cells remain largely unknown. [...] Read more.
Omecamtiv mecarbil (OM, CK-1827452) is recognized as an activator of myosin and has been demonstrated to be beneficial for the treatment of systolic heart failure. However, the mechanisms by which this compound interacts with ionic currents in electrically excitable cells remain largely unknown. The objective of this study was to investigate the effects of OM on ionic currents in GH3 pituitary cells and Neuro-2a neuroblastoma cells. In GH3 cells, whole-cell current recordings showed that the addition of OM had different potencies in stimulating the transient (INa(T)) and late components (INa(L)) of the voltage-gated Na+ current (INa) with different potencies in GH3 cells. The EC50 value required to observe the stimulatory effect of this compound on INa(T) or INa(L) in GH3 cells was found to be 15.8 and 2.3 µM, respectively. Exposure to OM did not affect the current versus voltage relationship of INa(T). However, the steady-state inactivation curve of the current was observed to shift towards a depolarized potential of approximately 11 mV, with no changes in the slope factor of the curve. The addition of OM resulted in an increase in the decaying time constant during the cumulative inhibition of INa(T) in response to pulse-train depolarizing stimuli. Furthermore, the presence of OM led to a shortening of the recovery time constant in the slow inactivation of INa(T). Adding OM also resulted in an augmentation of the strength of the window Na+ current, which was evoked by a short ascending ramp voltage. However, the OM exposure had little to no effect on the magnitude of L-type Ca2+ currents in GH3 cells. On the other hand, the delayed-rectifier K+ currents in GH3 cells were observed to be mildly suppressed in its presence. Neuro-2a cells also showed a susceptibility to the differential stimulation of INa(T) or INa(L) upon the addition of OM. Molecular analysis revealed potential interactions between the OM molecule and hNaV1.7 channels. Overall, the direct stimulation of INa(T) and INa(L) by OM is assumed to not be mediated by an interaction with myosin, and this has potential implications for its pharmacological or therapeutic actions occurring in vivo. Full article
Show Figures

Figure 1

22 pages, 3494 KB  
Article
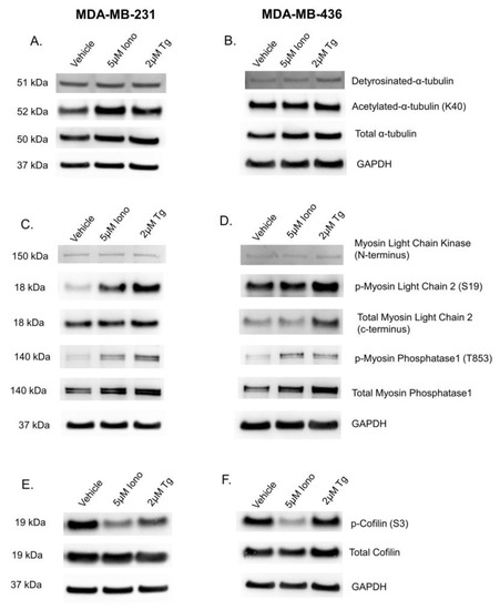
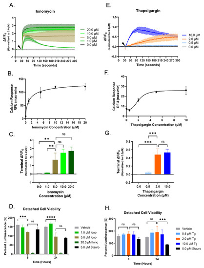
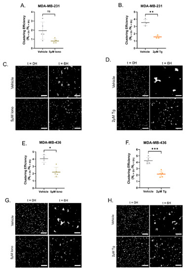
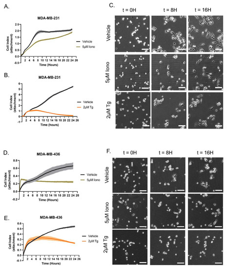
Elevation of Cytoplasmic Calcium Suppresses Microtentacle Formation and Function in Breast Tumor Cells
by Katarina T. Chang, Keyata N. Thompson, Stephen J. P. Pratt, Julia A. Ju, Rachel M. Lee, Trevor J. Mathias, Makenzy L. Mull, David A. Annis, Eleanor C. Ory, Megan B. Stemberger, Michele I. Vitolo and Stuart S. Martin
Cancers 2023, 15(3), 884; https://doi.org/10.3390/cancers15030884 - 31 Jan 2023
Cited by 3 | Viewed by 2948
Abstract
Cytoskeletal remodeling in circulating tumor cells (CTCs) facilitates metastatic spread. Previous oncology studies examine sustained aberrant calcium (Ca2+) signaling and cytoskeletal remodeling scrutinizing long-term phenotypes such as tumorigenesis and metastasis. The significance of acute Ca2+ signaling in tumor cells that [...] Read more.
Cytoskeletal remodeling in circulating tumor cells (CTCs) facilitates metastatic spread. Previous oncology studies examine sustained aberrant calcium (Ca2+) signaling and cytoskeletal remodeling scrutinizing long-term phenotypes such as tumorigenesis and metastasis. The significance of acute Ca2+ signaling in tumor cells that occur within seconds to minutes is overlooked. This study investigates rapid cytoplasmic Ca2+ elevation in suspended cells on actin and tubulin cytoskeletal rearrangements and the metastatic microtentacle (McTN) phenotype. The compounds Ionomycin and Thapsigargin acutely increase cytoplasmic Ca2+, suppressing McTNs in the metastatic breast cancer cell lines MDA-MB-231 and MDA-MB-436. Functional decreases in McTN-mediated reattachment and cell clustering during the first 24 h of treatment are not attributed to cytotoxicity. Rapid cytoplasmic Ca2+ elevation was correlated to Ca2+-induced actin cortex contraction and rearrangement via myosin light chain 2 and cofilin activity, while the inhibition of actin polymerization with Latrunculin A reversed Ca2+-mediated McTN suppression. Preclinical and phase 1 and 2 clinical trial data have established Thapsigargin derivatives as cytotoxic anticancer agents. The results from this study suggest an alternative molecular mechanism by which these compounds act, and proof-of-principle Ca2+-modulating compounds can rapidly induce morphological changes in free-floating tumor cells to reduce metastatic phenotypes. Full article
(This article belongs to the Section Molecular Cancer Biology)
Show Figures

Figure 1

16 pages, 3817 KB  
Article
Naringenin Promotes Myotube Formation and Maturation for Cultured Meat Production
by Qiyang Yan, Zhuocheng Fei, Mei Li, Jingwen Zhou, Guocheng Du and Xin Guan
Foods 2022, 11(23), 3755; https://doi.org/10.3390/foods11233755 - 22 Nov 2022
Cited by 20 | Viewed by 4108
Abstract
Cultured meat is an emerging technology for manufacturing meat through cell culture rather than animal rearing. Under most existing culture systems, the content and maturity of in vitro generated myotubes are insufficient, limiting the application and public acceptance of cultured meat. Here we [...] Read more.
Cultured meat is an emerging technology for manufacturing meat through cell culture rather than animal rearing. Under most existing culture systems, the content and maturity of in vitro generated myotubes are insufficient, limiting the application and public acceptance of cultured meat. Here we demonstrated that a natural compound, naringenin (NAR), promoted myogenic differentiation of porcine satellite cells (PSCs) in vitro and increased the content and maturity of generated myotubes, especially for PSCs that had undergone extensive expansion. Mechanistically, NAR upregulated the IGF-1/AKT/mTOR anabolic pathway during the myogenesis of PSCs by activating the estrogen receptor β. Moreover, PSCs were mixed with hydrogels and cultured in a mold with parallel micro-channels to manufacture cultured pork samples. More mature myosin was detected, and obvious sarcomere was observed when the differentiation medium was supplemented with NAR. Taken together, these findings suggested that NAR induced the differentiation of PSCs and generation of mature myotubes through upregulation of the IGF-1 signaling, contributing to the development of efficient and innovative cultured meat production systems. Full article
Show Figures

Figure 1

27 pages, 3155 KB  
Article
Insights into Muscle Contraction Derived from the Effects of Small-Molecular Actomyosin-Modulating Compounds
by Alf Månsson and Dilson E. Rassier
Int. J. Mol. Sci. 2022, 23(20), 12084; https://doi.org/10.3390/ijms232012084 - 11 Oct 2022
Cited by 5 | Viewed by 2208
Abstract
Bottom-up mechanokinetic models predict ensemble function of actin and myosin based on parameter values derived from studies using isolated proteins. To be generally useful, e.g., to analyze disease effects, such models must also be able to predict ensemble function when actomyosin interaction kinetics [...] Read more.
Bottom-up mechanokinetic models predict ensemble function of actin and myosin based on parameter values derived from studies using isolated proteins. To be generally useful, e.g., to analyze disease effects, such models must also be able to predict ensemble function when actomyosin interaction kinetics are modified differently from normal. Here, we test this capability for a model recently shown to predict several physiological phenomena along with the effects of the small molecular compound blebbistatin. We demonstrate that this model also qualitatively predicts effects of other well-characterized drugs as well as varied concentrations of MgATP. However, the effects of one compound, amrinone, are not well accounted for quantitatively. We therefore systematically varied key model parameters to address this issue, leading to the increased amplitude of the second sub-stroke of the power stroke from 1 nm to 2.2 nm, an unchanged first sub-stroke (5.3–5.5 nm), and an effective cross-bridge attachment rate that more than doubled. In addition to better accounting for the effects of amrinone, the modified model also accounts well for normal physiological ensemble function. Moreover, a Monte Carlo simulation-based version of the model was used to evaluate force–velocity data from small myosin ensembles. We discuss our findings in relation to key aspects of actin–myosin operation mechanisms causing a non-hyperbolic shape of the force–velocity relationship at high loads. We also discuss remaining limitations of the model, including uncertainty of whether the cross-bridge elasticity is linear or not, the capability to account for contractile properties of very small actomyosin ensembles (<20 myosin heads), and the mechanism for requirements of a higher cross-bridge attachment rate during shortening compared to during isometric contraction. Full article
(This article belongs to the Special Issue Molecular Motors: Mechanical Properties and Regulation)
Show Figures

Figure 1

22 pages, 1436 KB  
Review
The Beneficial Role of Physical Exercise on Anthracyclines Induced Cardiotoxicity in Breast Cancer Patients
by Eliana Tranchita, Arianna Murri, Elisa Grazioli, Claudia Cerulli, Gian Pietro Emerenziani, Roberta Ceci, Daniela Caporossi, Ivan Dimauro and Attilio Parisi
Cancers 2022, 14(9), 2288; https://doi.org/10.3390/cancers14092288 - 3 May 2022
Cited by 32 | Viewed by 5636
Abstract
The increase in breast cancer (BC) survival has determined a growing survivor population that seems to develop several comorbidities and, specifically, treatment-induced cardiovascular disease (CVD), especially those patients treated with anthracyclines. Indeed, it is known that these compounds act through the induction of [...] Read more.
The increase in breast cancer (BC) survival has determined a growing survivor population that seems to develop several comorbidities and, specifically, treatment-induced cardiovascular disease (CVD), especially those patients treated with anthracyclines. Indeed, it is known that these compounds act through the induction of supraphysiological production of reactive oxygen species (ROS), which appear to be central mediators of numerous direct and indirect cardiac adverse consequences. Evidence suggests that physical exercise (PE) practised before, during or after BC treatments could represent a viable non-pharmacological strategy as it increases heart tolerance against many cardiotoxic agents, and therefore improves several functional, subclinical, and clinical parameters. At molecular level, the cardioprotective effects are mainly associated with an exercise-induced increase of stress response proteins (HSP60 and HSP70) and antioxidant (SOD activity, GSH), as well as a decrease in lipid peroxidation, and pro-apoptotic proteins such as Bax, Bax-to-Bcl-2 ratio. Moreover, this protection can potentially be explained by a preservation of myosin heavy chain (MHC) isoform distribution. Despite this knowledge, it is not clear which type of exercise should be suggested in BC patient undergoing anthracycline treatment. This highlights the lack of special guidelines on how affected patients should be managed more efficiently. This review offers a general framework for the role of anthracyclines in the physio-pathological mechanisms of cardiotoxicity and the potential protective role of PE. Finally, potential exercise-based strategies are discussed on the basis of scientific findings. Full article
(This article belongs to the Special Issue Cardio-Oncology: Prevention and Care)
Show Figures

Figure 1

16 pages, 2374 KB  
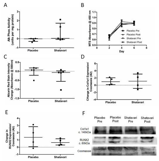
Article
Shatavari Supplementation in Postmenopausal Women Improves Handgrip Strength and Increases Vastus lateralis Myosin Regulatory Light Chain Phosphorylation but Does Not Alter Markers of Bone Turnover
by Mary F. O’Leary, Sarah R. Jackman, Vlad R. Sabou, Matthew I. Campbell, Jonathan C. Y. Tang, John Dutton and Joanna L. Bowtell
Nutrients 2021, 13(12), 4282; https://doi.org/10.3390/nu13124282 - 27 Nov 2021
Cited by 18 | Viewed by 10443
Abstract
Shatavari has long been used as an Ayurvedic herb for women’s health, but empirical evidence for its effectiveness has been lacking. Shatavari contains phytoestrogenic compounds that bind to the estradiol receptor. Postmenopausal estradiol deficiency contributes to sarcopenia and osteoporosis. In a randomised double-blind [...] Read more.
Shatavari has long been used as an Ayurvedic herb for women’s health, but empirical evidence for its effectiveness has been lacking. Shatavari contains phytoestrogenic compounds that bind to the estradiol receptor. Postmenopausal estradiol deficiency contributes to sarcopenia and osteoporosis. In a randomised double-blind trial, 20 postmenopausal women (68.5 ± 6 years) ingested either placebo (N = 10) or shatavari (N = 10; 1000 mg/d, equivalent to 26,500 mg/d fresh weight shatavari) for 6 weeks. Handgrip and knee extensor strength were measured at baseline and at 6 weeks. Vastus lateralis (VL) biopsy samples were obtained. Data are presented as difference scores (Week 6—baseline, median ± interquartile range). Handgrip (but not knee extensor) strength was improved by shatavari supplementation (shatavari +0.7 ± 1.1 kg, placebo −0.4 ± 1.3 kg; p = 0.04). Myosin regulatory light chain phosphorylation, a known marker of improved myosin contractile function, was increased in VL following shatavari supplementation (immunoblotting; placebo −0.08 ± 0.5 a.u., shatavari +0.3 ± 1 arbitrary units (a.u.); p = 0.03). Shatavari increased the phosphorylation of Aktser473 (Aktser473 (placebo −0.6 ± 0.6 a.u., shatavari +0.2 ± 1.3 a.u.; p = 0.03) in VL. Shatavari supplementation did not alter plasma markers of bone turnover (P1NP, β-CTX) and stimulation of human osteoblasts with pooled sera (N = 8 per condition) from placebo and shatavari supplementation conditions did not alter cytokine or metabolic markers of osteoblast activity. Shatavari may improve muscle function and contractility via myosin conformational change and further investigation of its utility in conserving and enhancing musculoskeletal function, in larger and more diverse cohorts, is warranted. Full article
(This article belongs to the Section Phytochemicals and Human Health)
Show Figures

Figure 1

2 pages, 233 KB  
Abstract
Pharmacological Properties of Linearolactone against the Amoebiasis Caused by Entamoeba histolytica: An In Silico Study
by Luis Varela-Rodríguez, José Antonio Velázquez-Domínguez, Verónica Ivonne Hernández-Ramírez, Hugo Varela-Rodríguez, Audifas Salvador Matus-Meza, Fernando Calzada, Elihu Bautista and Patricia Talamás-Rohana
Med. Sci. Forum 2021, 7(1), 3; https://doi.org/10.3390/ECMS2021-10843 - 31 Aug 2021
Viewed by 1723
Abstract
Linearolactone (LL) isolated from Salvia polystachya presents antiparasitic activity against E. histolytica and G. lamblia through ROS production, an apoptosis-like process, and alteration of the actin cytoskeleton. This effect limits the invasion and spread of parasites during host infection. However, the possible toxicological [...] Read more.
Linearolactone (LL) isolated from Salvia polystachya presents antiparasitic activity against E. histolytica and G. lamblia through ROS production, an apoptosis-like process, and alteration of the actin cytoskeleton. This effect limits the invasion and spread of parasites during host infection. However, the possible toxicological effects or the molecular mechanisms by which LL affects the E. histolytica mobility are still not understood. LL could act as an inhibitor of accessory cytoskeletal proteins, such as myosin, calreticulin, and calpain to achieve this end. The aim of this study was to determine the pharmacological and toxicological properties of LL via bioinformatic analyses to find therapeutic targets and to understand the action mechanism on the actin cytoskeleton against E. histolytica. The pharmacological activities, toxicological risks, and molecular targets of LL were determined using free software such as Molsoft© to define the bioactivity through comparison with standard drugs [1], Molinspiration© to calculate physicochemical properties [2], ToxiM© to determine possible intestinal permeability [3,4], SuperCYPsPred© to predict drug metabolism via the cytochrome-P450 system [5,6], and SEA© to find proteins with binding sites for the active compounds through an inverse protein–ligand approach [7,8]. Molecular docking with key proteins for the pathogenic activity of E. histolytica trophozoites, such as myosin-II and calreticulin, was performed with AutoDock-Vina and UCSF-Chimera. Results revealed that LL presents a drug-likeness of −0.55 and ToxiM of 0.958 due to medium toxicity associated with interactions in nuclear receptors (0.66), GPCR ligands (0.65), and enzymatic inhibitions (0.47) related to the cytochrome-P450 system (CYP3A4, low). Results indicate that LL is a hydrophobic molecule (LogP: 1.59) with intermediate intestinal absorption (TPSA: 65.75, CACO-2 permeability) and medium blood–brain barrier penetration (3.86). SEA analysis demonstrated that the potential target pharmacophores are OPRK1 (p-Value: 6.49 × 10−37, Max TC: 0.49) and NLRP3 (p-Value: 3.90 × 10−19, Max TC: 0.36) in humans. Molecular docking of LL with E. histolytica proteins showed high affinity to ATP-binding catalytic sites in the heavy-chain (GLU-187.A, THR-186.A, ASN-234.B) of myosin-II (−8.30 Kcal/mol), as well as in chain A and C (LYS-199.A, LYS-152.C) of calreticulin (−8.77 Kcal/mol). As for conclusions, LL is a compound with possible moderate toxicity, sedative effects on CNS, and anti-inflammatory properties. In addition, LL has antiparasitic activity involving the immobilization of E. histolytica trophozoites through interactions with accessory proteins from the actin cytoskeleton such as myosin-II and calreticulin. These proteins are present in the parasite and are fundamental to amoebic liver abscess formation during host infection. Therefore, LL could be a therapeutic alternative to the amoebiasis treatment and provide a leading compound for drug discovery against parasitic diseases, but in-depth studies are necessary to confirm these claims. Full article
18 pages, 5141 KB  
Article
Annexins A2, A6 and Fetuin-A Affect the Process of Mineralization in Vesicles Derived from Human Osteoblastic hFOB 1.19 and Osteosarcoma Saos-2 Cells
by Lukasz Bozycki, Joanna Mroczek, Laurence Bessueille, Saida Mebarek, René Buchet, Slawomir Pikula and Agnieszka Strzelecka-Kiliszek
Int. J. Mol. Sci. 2021, 22(8), 3993; https://doi.org/10.3390/ijms22083993 - 13 Apr 2021
Cited by 18 | Viewed by 4016
Abstract
The mineralization process is initiated by osteoblasts and chondrocytes during intramembranous and endochondral ossifications, respectively. Both types of cells release matrix vesicles (MVs), which accumulate Pi and Ca2+ and form apatites in their lumen. Tissue non-specific alkaline phosphatase (TNAP), a mineralization [...] Read more.
The mineralization process is initiated by osteoblasts and chondrocytes during intramembranous and endochondral ossifications, respectively. Both types of cells release matrix vesicles (MVs), which accumulate Pi and Ca2+ and form apatites in their lumen. Tissue non-specific alkaline phosphatase (TNAP), a mineralization marker, is highly enriched in MVs, in which it removes inorganic pyrophosphate (PPi), an inhibitor of apatite formation. MVs then bud from the microvilli of mature osteoblasts or hypertrophic chondrocytes and, thanks to the action of the acto-myosin cortex, become released to the extracellular matrix (ECM), where they bind to collagen fibers and propagate mineral growth. In this report, we compared the mineralization ability of human fetal osteoblastic cell line (hFOB 1.19 cells) with that of osteosarcoma cell line (Saos-2 cells). Both types of cells were able to mineralize in an osteogenic medium containing ascorbic acid and beta glycerophosphate. The composition of calcium and phosphate compounds in cytoplasmic vesicles was distinct from that in extracellular vesicles (mostly MVs) released after collagenase-digestion. Apatites were identified only in MVs derived from Saos-2 cells, while MVs from hFOB 1.19 cells contained amorphous calcium phosphate complexes. In addition, AnxA6 and AnxA2 (nucleators of mineralization) increased mineralization in the sub-membrane region in strongly mineralizing Saos-2 osteosarcoma, where they co-localized with TNAP, whereas in less mineralizing hFOB 1.19 osteoblasts, AnxA6, and AnxA2 co-localizations with TNAP were less visible in the membrane. We also observed a reduction in the level of fetuin-A (FetuA), an inhibitor of mineralization in ECM, following treatment with TNAP and Ca channels inhibitors, especially in osteosarcoma cells. Moreover, a fraction of FetuA was translocated from the cytoplasm towards the plasma membrane during the stimulation of Saos-2 cells, while this displacement was less pronounced in stimulated hFOB 19 cells. In summary, osteosarcoma Saos-2 cells had a better ability to mineralize than osteoblastic hFOB 1.19 cells. The formation of apatites was observed in Saos-2 cells, while only complexes of calcium and phosphate were identified in hFOB 1.19 cells. This was also evidenced by a more pronounced accumulation of AnxA2, AnxA6, FetuA in the plasma membrane, where they were partly co-localized with TNAP in Saos-2 cells, in comparison to hFOB 1.19 cells. This suggests that both activators (AnxA2, AnxA6) and inhibitors (FetuA) of mineralization were recruited to the membrane and co-localized with TNAP to take part in the process of mineralization. Full article
(This article belongs to the Section Molecular Endocrinology and Metabolism)
Show Figures

Figure 1

Back to TopTop