Sign in to use this feature.

Years

Between: -

Subjects

remove_circle_outline
remove_circle_outline
remove_circle_outline
remove_circle_outline
remove_circle_outline
remove_circle_outline
remove_circle_outline
remove_circle_outline
remove_circle_outline

Journals

Article Types

Countries / Regions

Search Results (46)

Search Parameters:
Keywords = multithreading technology

Order results
Result details
Results per page
Select all
Export citation of selected articles as:
15 pages, 2074 KB  
Article
Research on Encryption and Decryption Technology of Microservice Communication Based on Block Cipher
by Shijie Zhang, Xiaolan Xie, Ting Fan and Yu Wang
Electronics 2026, 15(2), 431; https://doi.org/10.3390/electronics15020431 - 19 Jan 2026
Viewed by 151
Abstract
The efficiency optimization of encryption and decryption algorithms in cloud environments is addressed in this study, where the processing speed of encryption and decryption is enhanced through the application of multi-threaded parallel technology. In view of the high-concurrency and distributed storage characteristics of [...] Read more.
The efficiency optimization of encryption and decryption algorithms in cloud environments is addressed in this study, where the processing speed of encryption and decryption is enhanced through the application of multi-threaded parallel technology. In view of the high-concurrency and distributed storage characteristics of cloud platforms, a multi-threaded concurrency mechanism is adopted for the direct processing of data streams. Compared with the traditional serial processing mode, four distinct encryption algorithms, namely AES, DES, SM4 and Ascon, are employed, and different data units are processed concurrently by means of multithreaded technology. Based on multi-dimensional performance evaluation indicators (including throughput, memory footprint and security level), comparative analyses are carried out to optimize the design scheme; accordingly, multi-threaded collaborative encryption is realized to improve the overall operation efficiency. Experimental results indicate that, in comparison with the traditional serial encryption method, the encryption and decryption latency of the algorithm is reduced by around 50%, which significantly lowers the time overhead associated with encryption and decryption processes. Simultaneously, the throughput of AES and DES algorithms is observed to be doubled, which leads to a remarkable improvement in communication efficiency. Moreover, under the premise that the original secure communication capability is guaranteed, system resource overhead is effectively reduced by SM4 and Ascon algorithms. On this basis, a quantitative reference basis is provided for cloud platforms to develop targeted encryption strategies tailored to diverse business demands. In conclusion, the proposed approach is of profound significance for advancing the synergistic optimization of security and performance in cloud-native data communication scenarios. Full article
(This article belongs to the Special Issue AI for Wireless Communications and Security)
Show Figures

Figure 1

21 pages, 5182 KB  
Article
Quantitative Assessment of the Computing Performance for the Parallel Implementation of a Time-Domain Airborne SAR Raw Data Focusing Procedure
by Jorge Euillades, Paolo Berardino, Carmen Esposito, Antonio Natale, Riccardo Lanari and Stefano Perna
Remote Sens. 2026, 18(2), 221; https://doi.org/10.3390/rs18020221 - 9 Jan 2026
Viewed by 193
Abstract
In this work, different implementation strategies for a Time-Domain (TD) focusing procedure applied to airborne Synthetic Aperture Radar (SAR) raw data are presented, with the key objective of quantitatively assessing their computing time. In particular, two methodological approaches are proposed: a pixel-wise strategy, [...] Read more.
In this work, different implementation strategies for a Time-Domain (TD) focusing procedure applied to airborne Synthetic Aperture Radar (SAR) raw data are presented, with the key objective of quantitatively assessing their computing time. In particular, two methodological approaches are proposed: a pixel-wise strategy, which processes each image pixel independently, and a matrix-wise strategy, which handles data blocks collectively. Both strategies are further extended to parallel execution frameworks to exploit multi-threading and multi-node capabilities. The presented analysis is conducted within the context of the airborne SAR infrastructure developed at the Institute for Electromagnetic Sensing of the Environment (IREA) of the National Research Council (CNR) in Naples, Italy. This infrastructure integrates an airborne SAR sensor and a high-performance Information Technology (IT) platform well-tailored to the parallel processing of huge amounts of data. Experimental results indicate an advantage of the pixel-wise strategy over the matrix-wise counterpart in terms of computing time. Furthermore, the adoption of parallel processing techniques yields substantial speedups, highlighting its relevance for time-critical SAR applications. These findings are particularly relevant in operational scenarios that demand a rapid data turnaround, such as near-real-time airborne monitoring in emergency response contexts. Full article
Show Figures

Graphical abstract

10 pages, 532 KB  
Article
3D Non-Uniform Fast Fourier Transform Program Optimization
by Kai Nie, Haoran Li, Lin Han, Yapeng Li and Jinlong Xu
Appl. Sci. 2025, 15(19), 10563; https://doi.org/10.3390/app151910563 - 30 Sep 2025
Viewed by 733
Abstract
MRI (magnetic resonance imaging) technology aims to map the internal structure image of organisms. It is an important application scenario of Non-Uniform Fast Fourier Transform (NUFFT), which can help doctors quickly locate the lesion site of patients. However, in practical application, it has [...] Read more.
MRI (magnetic resonance imaging) technology aims to map the internal structure image of organisms. It is an important application scenario of Non-Uniform Fast Fourier Transform (NUFFT), which can help doctors quickly locate the lesion site of patients. However, in practical application, it has disadvantages such as large computation and difficulty in parallel. Under the architecture of multi-core shared memory, using block pretreatment, color block scheduling NUFFT convolution interpolation offers a parallel solution, and then using a static linked list solves the problem of large memory requirements after the parallel solution on the basis of multithreading to cycle through more source code versions. Then, manual vectorization, such as processing, using short vector components, further accelerates the process. Through a series of optimizations, the final Random, Radial, and Spiral dataset obtained an acceleration effect of 273.8×, 291.8× and 251.7×, respectively. Full article
Show Figures

Figure 1

28 pages, 15091 KB  
Article
GPSFlow/Hydrate: A New Numerical Simulator for Modeling Subsurface Multicomponent and Multiphase Flow Behavior of Hydrate-Bearing Geologic Systems
by Bingbo Xu and Keni Zhang
J. Mar. Sci. Eng. 2025, 13(9), 1622; https://doi.org/10.3390/jmse13091622 - 25 Aug 2025
Cited by 1 | Viewed by 1034
Abstract
Numerical simulation has played a crucial role in modeling the behavior of natural gas hydrate (NGH). However, the existing numerical simulators worldwide have exhibited limitations in functionality, convergence, and computational efficiency. In this study, we present a novel numerical simulator, GPSFlow/Hydrate, for modeling [...] Read more.
Numerical simulation has played a crucial role in modeling the behavior of natural gas hydrate (NGH). However, the existing numerical simulators worldwide have exhibited limitations in functionality, convergence, and computational efficiency. In this study, we present a novel numerical simulator, GPSFlow/Hydrate, for modeling the behavior of hydrate-bearing geologic systems and for addressing the limitations in the existing simulators. It is capable of simulating multiphase and multicomponent flow in hydrate-bearing subsurface reservoirs under ambient conditions. The simulator incorporates multiple mass components, various phases, as well as heat transfer, and sand is treated as an independent non-Newtonian flow and modeled as a Bingham fluid. The CH4 or binary/ternary gas hydrate dissociation or formation, phase changes, and corresponding thermal effects are fully accounted for, as well as various hydrate formation and dissociation mechanisms, such as depressurization, thermal stimulation, and sand flow behavior. In terms of computation, the simulator utilizes a domain decomposition technology to achieve hybrid parallel computing through the use of distributed memory and shared memory. The verification of the GPSFlow/Hydrate simulator are evaluated through two 1D simulation cases, a sand flow simulation case, and five 3D gas production cases. A comparison of the 1D cases with various numerical simulators demonstrated the reliability of GPSFlow/Hydrate, while its application in modeling the sand flow further highlighted its capability to address the challenges of gas hydrate exploitation and its potential for broader practical use. Several successful 3D gas hydrate reservoir simulation cases, based on parameters from the Shenhu region of the South China Sea, revealed the correlation of initial hydrate saturation and reservoir condition with hydrate decomposition and gas production performance. Furthermore, multithread parallel computing achieved a 2–4-fold increase in efficiency over single-thread approaches, ensuring accurate solutions for complex physical processes and large-scale grids. Overall, the development of GPSFlow/Hydrate constitutes a significant scientific contribution to understanding gas hydrate formation and decomposition mechanisms, as well as to advancing multicomponent flow migration modeling and gas hydrate resource development. Full article
(This article belongs to the Section Geological Oceanography)
Show Figures

Figure 1

24 pages, 13673 KB  
Article
Autonomous Textile Sorting Facility and Digital Twin Utilizing an AI-Reinforced Collaborative Robot
by Torbjørn Seim Halvorsen, Ilya Tyapin and Ajit Jha
Electronics 2025, 14(13), 2706; https://doi.org/10.3390/electronics14132706 - 4 Jul 2025
Cited by 3 | Viewed by 2565
Abstract
This paper presents the design and implementation of an autonomous robotic facility for textile sorting and recycling, leveraging advanced computer vision and machine learning technologies. The system enables real-time textile classification, localization, and sorting on a dynamically moving conveyor belt. A custom-designed pneumatic [...] Read more.
This paper presents the design and implementation of an autonomous robotic facility for textile sorting and recycling, leveraging advanced computer vision and machine learning technologies. The system enables real-time textile classification, localization, and sorting on a dynamically moving conveyor belt. A custom-designed pneumatic gripper is developed for versatile textile handling, optimizing autonomous picking and placing operations. Additionally, digital simulation techniques are utilized to refine robotic motion and enhance overall system reliability before real-world deployment. The multi-threaded architecture facilitates the concurrent and efficient execution of textile classification, robotic manipulation, and conveyor belt operations. Key contributions include (a) dynamic and real-time textile detection and localization, (b) the development and integration of a specialized robotic gripper, (c) real-time autonomous robotic picking from a moving conveyor, and (d) scalability in sorting operations for recycling automation across various industry scales. The system progressively incorporates enhancements, such as queuing management for continuous operation and multi-thread optimization. Advanced material detection techniques are also integrated to ensure compliance with the stringent performance requirements of industrial recycling applications. Full article
(This article belongs to the Special Issue New Insights Into Smart and Intelligent Sensors)
Show Figures

Figure 1

13 pages, 1398 KB  
Article
KBeagle: An Adaptive Strategy and Tool for Improving Imputation Accuracy and Computation Time
by Xingyu Guo, Jie Qin, Shikai Wang, Jincheng Zhong, Li Liu, Yixi Kangzhu, Daoliang Lan and Jiabo Wang
Int. J. Mol. Sci. 2025, 26(12), 5797; https://doi.org/10.3390/ijms26125797 - 18 Jun 2025
Viewed by 1362
Abstract
Whole-genome sequencing (WGS) technology has made significant progress in obtaining the genomic information of organisms and is now the primary way to uncover genetic variation. However, due to the complexity of the genome and technical limitations, large genome segments remain ungenotyped. Imputation is [...] Read more.
Whole-genome sequencing (WGS) technology has made significant progress in obtaining the genomic information of organisms and is now the primary way to uncover genetic variation. However, due to the complexity of the genome and technical limitations, large genome segments remain ungenotyped. Imputation is a useful strategy for predicting missing genotypes. The accuracy and computing speed of imputation software are important criteria that should inform future developments in genomic research. In this study, the K-Means algorithm and multithreading were used to cluster reference individuals to reduce the number and improve the length of haplotypes in the subpopulation. We named this strategy “KBeagle”. In the comparison test, we determined that the KBeagle-imputed dataset (KID) can identify more single-nucleotide polymorphism (SNP) loci associated with the specified traits compared to the Beagle-imputed dataset (BID), while also achieving much lower false discovery rates (FDRs) and Type I error rates under the same power of detection of association signals. We envision that the main application of KBeagle will focus on livestock sequencing studies under a strong genetic structure. In summary, we have generated an accurate and efficient imputation method, improving the imputation matching rate and calculation time. Full article
(This article belongs to the Section Molecular Informatics)
Show Figures

Graphical abstract

14 pages, 2045 KB  
Article
Efficient Multi-Threaded Data Starting Point Matching Method for Space Target Cataloging
by Jiannan Sun, Zhe Kang, Zhenwei Li and Cunbo Fan
Sensors 2025, 25(8), 2367; https://doi.org/10.3390/s25082367 - 8 Apr 2025
Viewed by 672
Abstract
Currently, multi-target survey telescope arrays play an important role in the build-up and maintenance of space object catalog databases, collecting massive observational data without attributing information. However, the matching process of massive observational data poses significant challenges to traditional prediction methods. To address [...] Read more.
Currently, multi-target survey telescope arrays play an important role in the build-up and maintenance of space object catalog databases, collecting massive observational data without attributing information. However, the matching process of massive observational data poses significant challenges to traditional prediction methods. To address the issues of low matching success rates and prolonged computation times in traditional methods, this paper proposes a multi-threaded data starting point matching method. First, orbital elements from the Space Surveillance and Tracking (SST) database are extracted for two days before and after the observation moment. A set of orbital elements closest to the observation epoch is filtered to form the primary candidate catalog containing the maximum number of objects. A matching error threshold is set. Second, multi-threaded traversal of the primary candidate catalog is performed to calculate observation residuals with the data starting point using an orbit prediction procedure. Orbital elements meeting the triple matching error threshold are selected to form the secondary candidate catalog, which is used in the entire data arc segment-matching calculation. Finally, the root mean square error (RMSE) of observation residuals for the entire data arc segment is computed point by point. The orbital elements satisfying the matching threshold are identified as matching results based on the principle of optimality. Experimental results demonstrate that with a matching error threshold of 1°, the proposed method achieves an average matching success rate of 97.62% for data arc segments with nearly 10,000 passes per day over 8 consecutive days. In the SST database containing an average of 25,720 targets, this method processes an average of 2164 data arc segments per minute, improving matching efficiency by 115 times compared to traditional prediction methods. Full article
(This article belongs to the Special Issue Sensors for Space Situational Awareness and Object Tracking)
Show Figures

Figure 1

27 pages, 6918 KB  
Article
BIT*+TD3 Hybrid Algorithm for Energy-Efficient Path Planning of Unmanned Surface Vehicles in Complex Inland Waterways
by Yunze Xie, Yiping Ma, Yiming Cheng, Zhiqian Li and Xiaoyu Liu
Appl. Sci. 2025, 15(7), 3446; https://doi.org/10.3390/app15073446 - 21 Mar 2025
Cited by 2 | Viewed by 1257
Abstract
This research proposes a hybrid path planning framework for intelligent inland waterway Unmanned Surface Vehicles (USVs), which integrates the enhanced BIT* (Batch Informed Trees) algorithm with the TD3 (Twin Delayed Deep Deterministic Policy Gradient) deep reinforcement learning method. To address the limitations of [...] Read more.
This research proposes a hybrid path planning framework for intelligent inland waterway Unmanned Surface Vehicles (USVs), which integrates the enhanced BIT* (Batch Informed Trees) algorithm with the TD3 (Twin Delayed Deep Deterministic Policy Gradient) deep reinforcement learning method. To address the limitations of traditional path planning algorithms in dynamic environments, the proposed BIT*+TD3 model leverages the BIT* algorithm to generate initial paths in static environments through elliptical informed sampling and heuristic search. Simultaneously, it utilizes the TD3 algorithm to dynamically optimize these paths through twin Critic networks and delayed policy updates. This research designs a novel reward mechanism aimed at minimizing turning angles, smoothing speed transitions, and shortening path lengths. Furthermore, it incorporates a hydrodynamics-based energy consumption model and multi-threaded parallel computation to enhance computational efficiency. Experimental validation demonstrates that, compared to traditional methods, this model exhibits significant improvements in obstacle avoidance success rate, safe distance maintenance, convergence speed, and smoothness. By bridging sampling-based planning methods with deep reinforcement learning methods, this research advances autonomous navigation technology and provides a scalable and energy-efficient solution for maritime applications. Full article
(This article belongs to the Special Issue Advances in Applied Marine Sciences and Engineering—2nd Edition)
Show Figures

Figure 1

15 pages, 19431 KB  
Article
An Efficient and Regularized Modeling Method for Massive Scattered Data Combining Triangulated Irregular Network and Multiquadric Function
by Haifei Liu, Yuhao Zhang, Xin Liu, Ijaz Ahmed and Jianxin Liu
Mathematics 2025, 13(6), 978; https://doi.org/10.3390/math13060978 - 16 Mar 2025
Cited by 1 | Viewed by 742
Abstract
Spatial discrete data modeling plays a crucial role in geoscientific data analysis, with accuracy and efficiency being significant factors to consider in the modeling of massive discrete datasets. In this paper, an efficient and regularized modeling method, TIN-MQ, which integrates a triangulated irregular [...] Read more.
Spatial discrete data modeling plays a crucial role in geoscientific data analysis, with accuracy and efficiency being significant factors to consider in the modeling of massive discrete datasets. In this paper, an efficient and regularized modeling method, TIN-MQ, which integrates a triangulated irregular network (TIN) and a multiquadric (MQ) function, is proposed. Initially, a constrained residual MQ function and a damped least squares linear equation are constructed, and the conjugate gradient method is employed to solve this equation to enhance the modeling precision and stability. Subsequently, the divide-and-conquer algorithm is used to build the TIN, and, based on this TIN, the concave hull boundary of the discrete point set is constructed. The connectivity relationships between adjacent triangles in the TIN are then utilized to build modeling subdomains within the concave hull boundary. By integrating the OpenMP multithreading programming technology, the modeling tasks for all subdomains are dynamically distributed to all threads, allowing each thread to independently execute the assigned tasks, thereby rapidly enhancing the modeling efficiency. Finally, the TIN-MQ method is applied to model synthetic Gaussian model data, the submarine terrain of the Norwegian fjords, and elevation data from Hunan Province, demonstrating the method’s good fidelity, stability, and high efficiency. Full article
Show Figures

Figure 1

22 pages, 2410 KB  
Article
DAHD-YOLO: A New High Robustness and Real-Time Method for Smoking Detection
by Jianfei Zhang and Chengwei Jiang
Sensors 2025, 25(5), 1433; https://doi.org/10.3390/s25051433 - 26 Feb 2025
Cited by 3 | Viewed by 2414
Abstract
Recent advancements in AI technologies have driven the extensive adoption of deep learning architectures for recognizing human behavioral patterns. However, the existing smoking behavior detection models based on object detection still have problems, including poor accuracy and insufficient real-time performance. Especially in complex [...] Read more.
Recent advancements in AI technologies have driven the extensive adoption of deep learning architectures for recognizing human behavioral patterns. However, the existing smoking behavior detection models based on object detection still have problems, including poor accuracy and insufficient real-time performance. Especially in complex environments, the existing models often struggle with erroneous detections and missed detections. In this paper, we introduce DAHD-YOLO, a model built upon the foundation of YOLOv8. We first designed the DBCA module to replace the bottleneck component in the backbone. The architecture integrates a diverse branch block and a contextual anchor mechanism, effectively improving the backbone network’s ability to extract features. Subsequently, at the end of the backbone, we introduce adaptive fine-grained channel attention (AFGCA) to effectively facilitate the fusion of both overarching patterns and localized details. We introduce the ECA-FPN, an improved version of the feature pyramid network, designed to refine the extraction of hierarchical information and enhance cross-scale feature interactions. The decoupled detection head is also updated via the reparameterization approach. The wise–powerful intersection over union (Wise-PIoU) is adopted as the new bounding box regression loss function, resulting in quicker convergence speed and improved detection outcomes. Our system achieves superior results compared to existing models using a self-constructed smoking detection dataset, reducing computational complexity by 23.20% while trimming the model parameters by 33.95%. Moreover, the mAP50 of our model has increased by 5.1% compared to the benchmark model, reaching 86.0%. Finally, we deploy the improved model on the RK3588. After optimizations such as quantization and multi-threading, the system achieves a detection rate of 50.2 fps, addressing practical application demands and facilitating the precise and instantaneous identification of smoking activities. Full article
Show Figures

Figure 1

43 pages, 3509 KB  
Article
Migrating from Developing Asynchronous Multi-Threading Programs to Reactive Programs in Java
by Andrei Zbarcea and Cătălin Tudose
Appl. Sci. 2024, 14(24), 12062; https://doi.org/10.3390/app142412062 - 23 Dec 2024
Cited by 1 | Viewed by 4059
Abstract
Modern software application development imposes standards regarding high performance, scalability, and minimal system latency. Multi-threading asynchronous programming is one of the standard solutions proposed by the industry for achieving such objectives. However, the recent introduction of the reactive programming interface in Java presents [...] Read more.
Modern software application development imposes standards regarding high performance, scalability, and minimal system latency. Multi-threading asynchronous programming is one of the standard solutions proposed by the industry for achieving such objectives. However, the recent introduction of the reactive programming interface in Java presents a potential alternative approach for addressing such challenges, promising performance improvements while minimizing resource utilization. The research examines the migration process from the asynchronous paradigm to the reactive paradigm, highlighting the implications, benefits, and challenges resulting from this transition. To this end, the architecture, technologies, and design of a support application are presented, outlining the practical aspects of this experimental process while closely monitoring the phased migration. The results are examined in terms of functional equivalence, testing, and comparative analysis of response times, resource utilization, and throughput, as well as the cases where the reactive paradigm proves to be a solution worth considering. Across multiple scenarios, the reactive paradigm demonstrated advantages such as up to 12% reduction in memory usage, 56% faster 90th percentile response times, and a 33% increase in throughput under high-concurrency conditions. However, the results also reveal cases, such as data-intensive scenarios, where asynchronous programming outperforms reactive approaches. Additionally, possible directions for further research and development are presented. This paper not only investigates the design and implementation process but also sets a foundation for future research and innovation in dependable systems, collaborative technologies, sustainable solutions, and distributed system architecture. Full article
(This article belongs to the Section Computing and Artificial Intelligence)
Show Figures

Figure 1

19 pages, 1486 KB  
Article
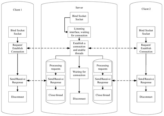
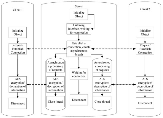
Research on Information Security Transmission of Port Multi-Thread Equipment Based on Advanced Encryption Standard and Preprocessing Optimization
by Zhixin Xia, Xiaolei Yang, Afei Li, Yongshan Liu and Siyuan He
Appl. Sci. 2024, 14(24), 11887; https://doi.org/10.3390/app142411887 - 19 Dec 2024
Cited by 3 | Viewed by 1863
Abstract
Based on the C/S multithreaded control framework, this article used AES encryption technology, and by customizing the S-boxes therein and differential diffusion of the S-boxes, it improved the randomness of the ciphertexts and the resistance to differential attacks, and reduced the likelihood of [...] Read more.
Based on the C/S multithreaded control framework, this article used AES encryption technology, and by customizing the S-boxes therein and differential diffusion of the S-boxes, it improved the randomness of the ciphertexts and the resistance to differential attacks, and reduced the likelihood of leakage in the process of data computation. On this basis, in order to reduce the cost overhead generated by AES encryption, this paper used the pre-computed method of optimizing S-boxes and Mixcolumn matrices to be applied to the multithreaded control framework, which improved the computation rate of AES, and then it improved the efficiency of the information transmission in the multithreaded control process. In addition, by using the TLS protocol, the authentication module was set up on the client and server side, which effectively defended against various attacks on data transmission by external users. The experimental results indicate that after the optimization of the multithreaded C/S architecture, the corresponding time of the average transmission delay was reduced by 49.1%, the throughput rose by 96.4%, and the acceleration ratio reached 1.96. Full article
Show Figures

Figure 1

27 pages, 2817 KB  
Article
Robust-DSN: A Hybrid Distributed Replication and Encoding Network Grouped with a Distributed Swarm Workflow Scheduler
by Zeeshan Hameed, Hamid R. Barzegar, Nabil El Ioini and Claus Pahl
Electronics 2024, 13(10), 1861; https://doi.org/10.3390/electronics13101861 - 10 May 2024
Cited by 3 | Viewed by 1605
Abstract
In many distributed applications such as the Internet of Things (IoT), large amounts of data are being generated that require robust storage solutions. Traditional cloud solutions, although efficient, often lack trust and transparency because of centralized management. To address these issues, we present [...] Read more.
In many distributed applications such as the Internet of Things (IoT), large amounts of data are being generated that require robust storage solutions. Traditional cloud solutions, although efficient, often lack trust and transparency because of centralized management. To address these issues, we present Robust-DSN, a distributed storage network leveraging the hybrid distributed replication and encoding network (HYDREN) and the distributed swarm workflow scheduler (DSWS) as its main components. Our system uses an interplanetary file system (IPFS) as an underlay storage network and segments it into multiple regions to distribute the failure domain and improve the data’s proximity to users. HYDREN incorporates Reed–Solomon encoding and distributed replication to improve file availability, while DSWS optimizes resource allocation across the network. The uploaded file is encoded into chunks and distributed across distinct optimal nodes leveraging lightweight multithreading. Additionally, Robust-DSN verifies the integrity of all chunks by preserving the hashes when uploading and validating each chunk while downloading. The proposed system provides a comprehensive solution for resilient distributed data storage, focusing on the key challenges of data availability, integrity, and performance. The results reveal that compared with a state-of-the-art system, the proposed system improves file recovery by 15%, even with a 50% peer failure rate. Furthermore, with replication factor 4 and the same failure resilience as IPFS, it saves 50% storage and enhances file recovery by 8%. Robust-DSN acts as a distributed storage platform for emerging technologies, expanding storage system capabilities in a wide range of distributed applications. Full article
Show Figures

Figure 1

16 pages, 5721 KB  
Article
Dynamic Projection Method of Electronic Navigational Charts for Polar Navigation
by Chenchen Jiao, Xiaoxia Wan, Houpu Li and Shaofeng Bian
J. Mar. Sci. Eng. 2024, 12(4), 577; https://doi.org/10.3390/jmse12040577 - 28 Mar 2024
Cited by 4 | Viewed by 2387
Abstract
Electronic navigational charts (ENCs) are geospatial databases compiled in strict accordance with the technical specifications of the International Hydrographic Organization (IHO). Electronic Chart Display and Information System (ECDIS) is a Geographic Information System (GIS) operated by ENCs for real-time navigation at sea, which [...] Read more.
Electronic navigational charts (ENCs) are geospatial databases compiled in strict accordance with the technical specifications of the International Hydrographic Organization (IHO). Electronic Chart Display and Information System (ECDIS) is a Geographic Information System (GIS) operated by ENCs for real-time navigation at sea, which is one of the key technologies for intelligent ships to realize autonomous navigation, intelligent decision-making, and other functions. Facing the urgent demand for high-precision and real-time nautical chart products for polar navigation under the new situation, the projection of ENCs for polar navigation is systematically analyzed in this paper. Based on the theory of complex functions, we derive direct transformations of Mercator projection, polar Gauss-Krüger projection, and polar stereographic projection. A rational set of dynamic projection options oriented towards polar navigation is proposed with reference to existing specifications for the compilation of the ENCs. From the perspective of nautical users, rather than the GIS expert or professional cartographer, an ENCs visualization idea based on multithread-double buffering is integrated into Polar Region Electronic Navigational Charts software, which effectively solves the problem of large projection distortion in polar navigation applications. Taking the CGCS2000 reference ellipsoid as an example, the numerical analysis shows that the length distortion of the Mercator projection is less than 10% in the region up to 74°, but it is more than 80% at very high latitudes. The maximum distortion of the polar Gauss-Krüger projection does not exceed 10%. The degree of distortion of the polar stereographic projection is less than 1% above 79°. In addition, the computational errors of the direct conversion formulas do not exceed 109 m throughout the Arctic range. From the point of view of the computational efficiency of the direct conversion model, it takes no more than 0.1 s to compute nearly 8 million points at 1×1 resolution, which fully meets the demand for real-time nautical chart products under information technology conditions. Full article
Show Figures

Figure 1

16 pages, 3009 KB  
Article
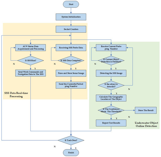
Design and Implementation of SSS-Based AUV Autonomous Online Object Detection System
by Shihao Wang, Xiaoyu Liu, Siquan Yu, Xinghua Zhu, Bingbing Chen and Xiaoyu Sun
Electronics 2024, 13(6), 1064; https://doi.org/10.3390/electronics13061064 - 13 Mar 2024
Cited by 5 | Viewed by 2135
Abstract
Underwater object detection is an important task in marine exploration. The existing autonomous underwater vehicle (AUV) designs typically lack an integrated object detection module and are constrained by communication limitations in underwater environments. This results in a situation where AUV, when tasked with [...] Read more.
Underwater object detection is an important task in marine exploration. The existing autonomous underwater vehicle (AUV) designs typically lack an integrated object detection module and are constrained by communication limitations in underwater environments. This results in a situation where AUV, when tasked with object detection missions, require real-time transmission of underwater sensing data to shore-based stations but are unable to do so. Consequently, the task is divided into two discontinuous phases: AUV acquisition of underwater data and shore-based object detection, leading to limited autonomy and intelligence for the AUV. In this paper, we propose a novel autonomous online underwater object detection system for AUV based on side-scan sonar (SSS). This system encompasses both hardware and software components and enables AUV to perform simultaneous data acquisition and object detection for underwater objects, thereby providing guidance for coherent AUV underwater operations. Firstly, this paper outlines the hardware design and layout of a portable integrated AUV for reconnaissance and strike missions, achieving online object detection through the integration of an acoustic processing computer. Subsequently, a modular design for the software architecture and a multi-threaded parallel design for the software workflow are developed, along with the integration of the YOLOv7 intelligent detection model, addressing three key technological challenges: real-time data processing, autonomous object detection, and intelligent online detection. Finally, lake experiments show that the system can meet the autonomy and real-time requirements of predefined object detection on AUV, and the average positioning error is better than 5 m, which verifies the feasibility and effectiveness of the system. This provides a new solution for underwater object detection in AUV. Full article
Show Figures

Figure 1

Back to TopTop